From Land Cover Map to Land Use Map: A Combined Pixel-Based and Object-Based Approach Using Multi-Temporal Landsat Data, a Random Forest Classifier, and Decision Rules
Abstract
1. Introduction
- To identify the relationship between land cover and land use in Binh Duong province based on multi-temporal satellite images and field surveys.
- To test and assess the performance of the combination of pixel-based and object-based classification techniques and GIS analysis on multi-temporal Landsat images to generate a land cover map and a land use map separately.
2. Study Area
3. Materials and Methods
3.1. The Main Land Cover and Land Use Classes in the Study Area
- Barren land: Totally bare soil areas without any cover or with very sparse vegetation or bare land areas partly covered with sunburned vegetation and/or very sparse fresh vegetation.
- Impervious surface with high albedo: Factories and commercial buildings whose material is often light-colored corrugated iron or concrete, or stone mining sites.
- Impervious surface with low albedo: Residences, small commercial and office buildings, roads whose material is often concrete, clay, corrugated iron, asphalt, or a mix of these materials, or stone mining sites.
- Grass: Fresh grass on cultivated grass farms, golf courses, and green spaces.
- Crops: Crops on farms and green spaces or plant nurseries with high density.
- Mature woody trees: Industrial trees, fruit trees, forests, and trees in green spaces which are of mature age with high coverage density.
- Young woody trees: Industrial trees, fruit trees, forests, and trees in green spaces which are young in age with low coverage density because their canopies/crowns are still separate.
- Water: Rivers, canals, lakes, ponds, and pools.
- Unused land: Areas where there are temporarily no construction works or which are leveled, or agricultural land in the harvest stage or in an early stage of the cultivation season with very young trees.
- Industry and commerce: Factories, buildings, a road network, and other built-up areas for production activities and/or commerce and services.
- Recreation and green space: Areas for relaxation and recreation activities, or areas for landscaping or creating a microclimate.
- Mixed residence: Houses, apartments, a road network, and other built-up areas for living and daily life activities. It may also include some entertainment buildings intermingled within residential areas.
- Mining sites: Areas for mining, exploitation, processing, and storing construction stone.
- Agriculture with annual plants: Agricultural land used for growing plants with the growth period from planting to harvesting not exceeding one year, such as rice, maize, vegetables, cultivated grass, etc., or plant nurseries.
- Agriculture with perennial plants: Agricultural land used for growing plants with the growth period from planting to harvesting over one year, such as fruit trees, industrial trees, and forests.
- Water surface: Water body surface.
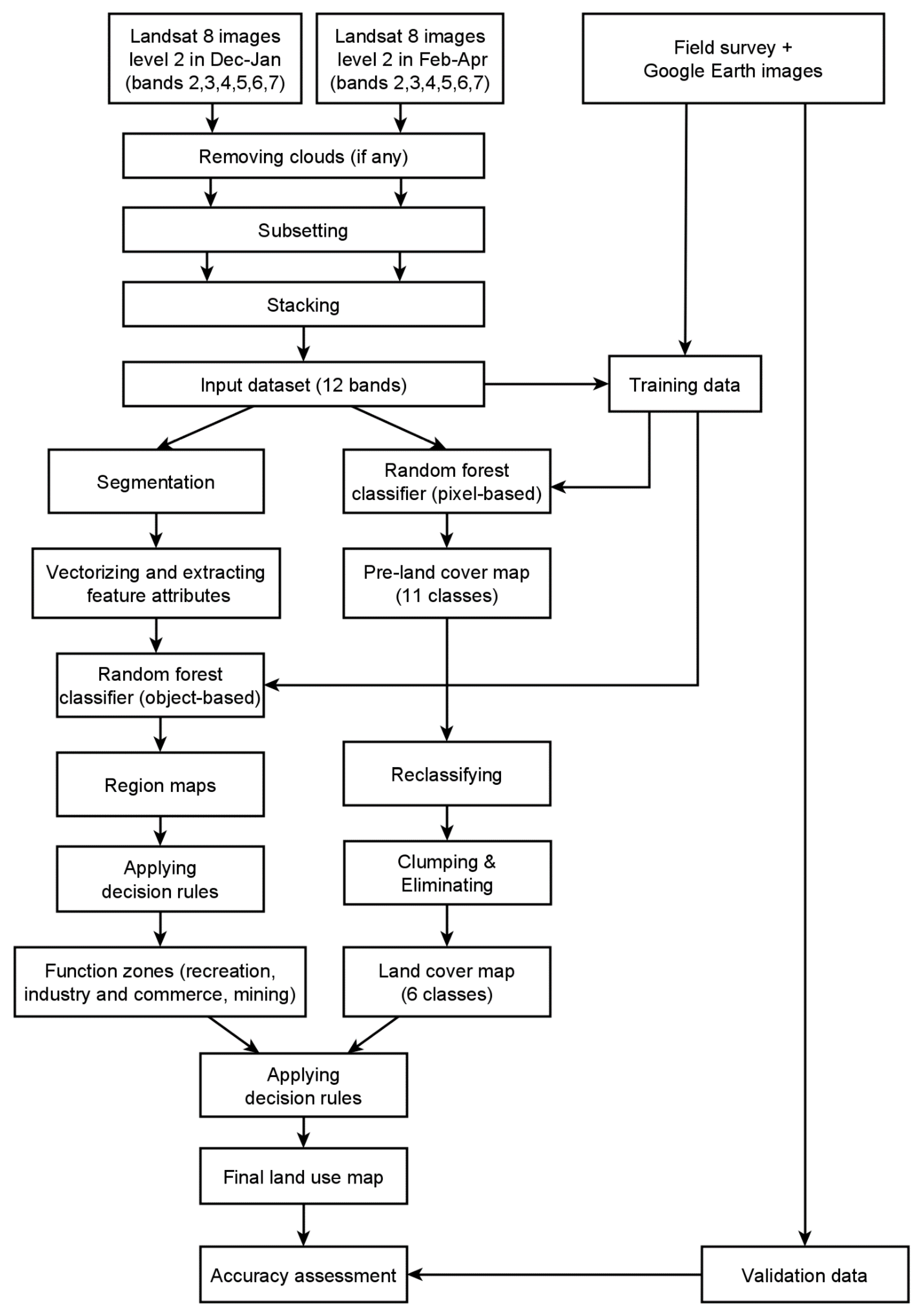
3.2. Collecting and Pre-Processing Satellite Images
- Period T1: from the end of November 2019 to the end of January 2020, corresponding to the period from the late rainy season to the early dry season.
- Period T2: from the beginning of February to the end of April 2020, corresponding to the period from the middle to the end of the dry season.
3.3. Collecting Training and Validation Data
3.4. Pixel-Based Classification
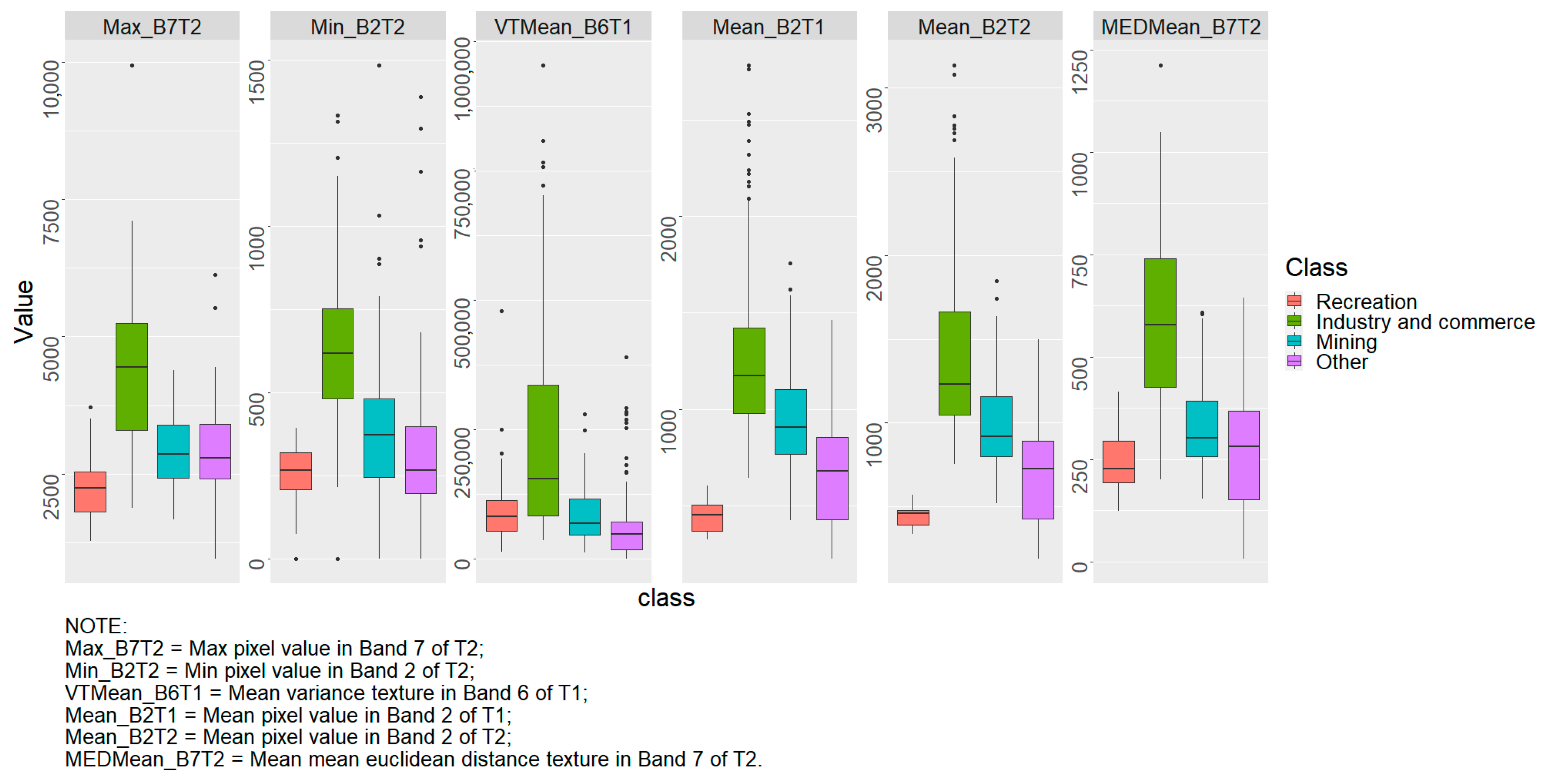
3.5. Object-Based Classification
- Pixel:Segment Ratio: 50
- Relative Weights of Spectral: 0.5
- Relative Weights of Texture: 0.5
- Relative Weights of Size: 0.5
- Relative Weights of Shape: 0.5
- Size limits: minimum: 10; maximum: 1000
- The first round: to extract golf courses (recreation areas) and mining regions. The classification scheme included four potential classes: mining, recreation, industry and commerce, and other. The industrial and commercial region class was classified in this step in an effort to facilitate a better classification of the mining region.
- The second round: to extract industrial and commercial regions after subtracting recreation areas and mining areas in the first round. The classification scheme included two potential classes, industry and commerce, and other.
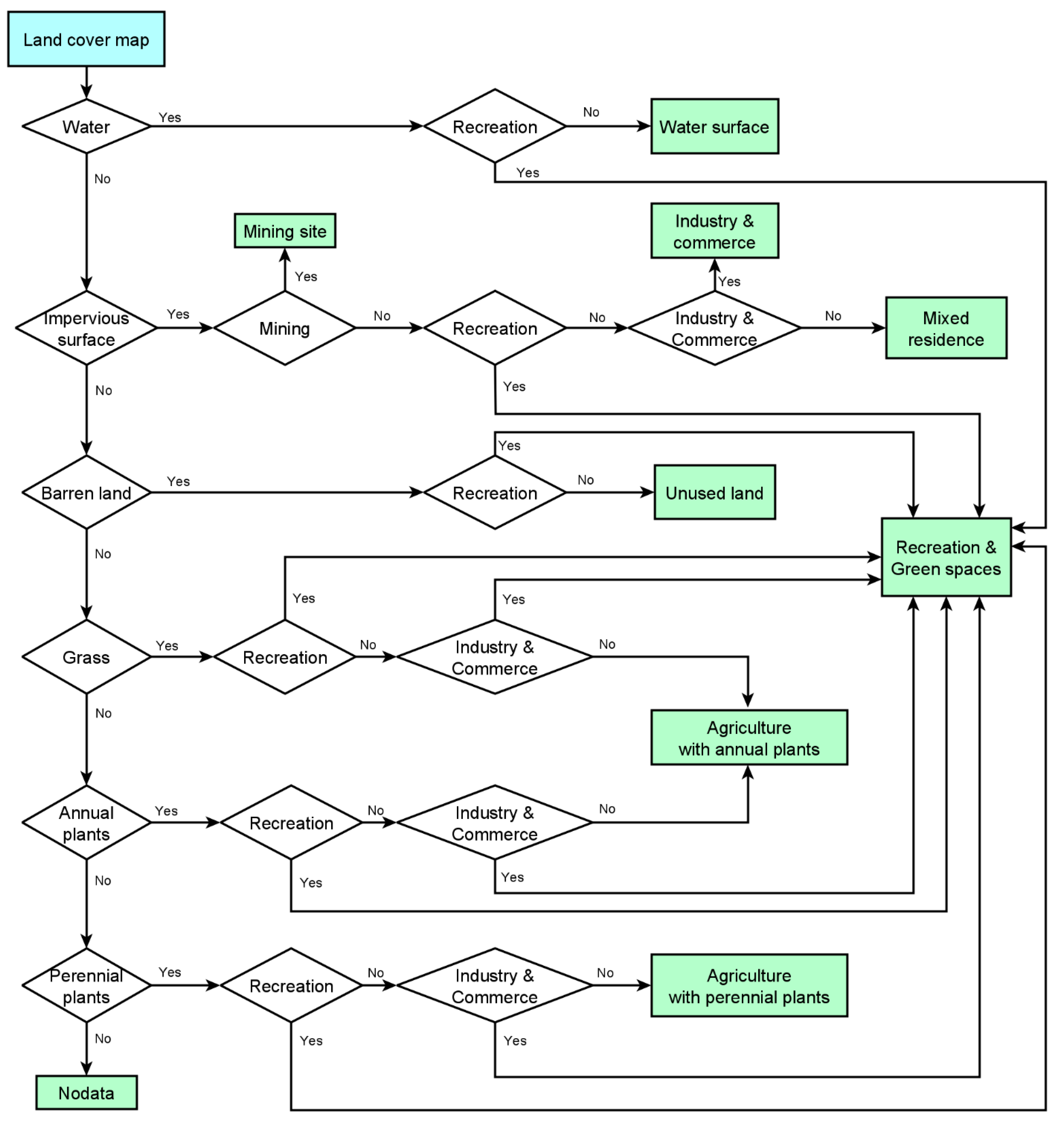
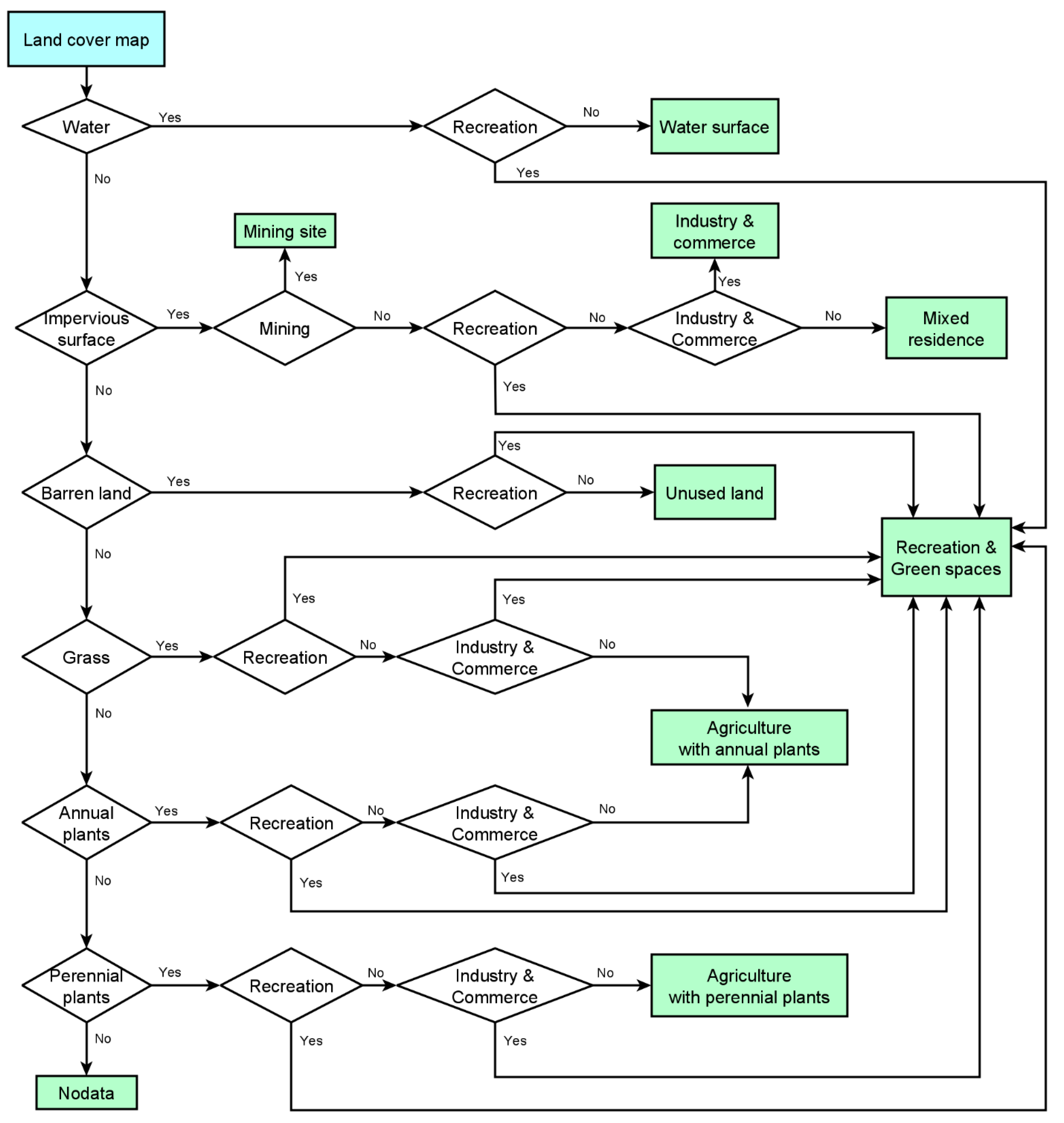
3.6. Producing the Land Use Map
3.7. Accuracy Assessment
4. Results
4.1. The Link between Land Cover and Land Use Types
- Barren land was often an area that was temporarily unused for any purpose. Its spectral signature overlapped partially with that of the impervious surfaces. However, the spectral signature of barren land regions fluctuated depending on the amount of vegetation scattered in the region. The less vegetation there was, the stronger the surface reflectance. Furthermore, the density and freshness of vegetation in barren land regions might slightly change with the seasons.
- Built-up areas and mining sites were all characterized by the domination of the impervious surface. The high density of the high-albedo impervious surface was usually characteristic of the industrial and commercial regions. These areas often consisted of large, corrugated iron buildings (usually larger than 1000 m2/building) of a variety of colors, with each color marked by a different spectral signature. Thus, the spectral reflectance fluctuation in these regions was relatively wide in all bands. Meanwhile, low-albedo impervious surface often fell within mixed residential areas, including private houses, blocks of flats, transportation networks, or small commercial buildings and office blocks with the building size often less than 500 m2. They were made up of different materials, such as corrugated iron, concrete, asphalt, brick, and clay tile. Hence, the value of each pixel in the Landsat image was a mixture of surface reflectance from these materials, and the spatial spectral variance was not too wide. With stone-mining sites, they included impervious surface (both high and low albedo) and water, and the area of existing quarries was often larger than 20 ha. Furthermore, in general, in terms of temporal change, impervious surface was almost unchanged in a short time.
- Regions relevant to the domination of vegetation included recreation and green space regions and agricultural regions. Golf courses were dominated by a large fresh grass area. Meanwhile, green spaces could include woody or herbaceous plants with a small area and located in developed regions. For agricultural regions, in agricultural and forestry activities in Vietnam, woody trees were considered as perennial plants, and crops/cultivated grass were considered as annual plants. Comparing spectral signatures between grass, crops, and mature woody trees, it can be seen that although their curve shapes were relatively similar, fresh grass had the highest spectral reflectance values in most bands, particularly in the NIR band. Mature woody tree regions seemed to have the lowest values in all bands. With young woody trees, because their canopies have not intersected yet, it led to low coverage density, and the spectral reflectance of such regions was a mixture of the plants and the ground. This resulted in the spectral signature of this class being quite different from the other three vegetative classes. In addition, due to seasonal agricultural activities, cultivated grass/crops on farms might be changed to barren land and vice versa; meanwhile, grass on golf courses was unchanged.
- Mature woody tree regions could be changed to barren land after clear-cutting. This usually occurred on farms during the timber harvest (acacia, dipterocarps, etc.) or clear-cut poorly productive old trees for the new planting (with rubber, cashew, fruit trees, etc.). This also occurred in the area being leveled for construction activities in the future. The regions after such clear-cutting activities were considered as temporarily unused land.
- Water could be changed to barren land due to seasonal hydrological activities and vice versa. These semi-flooded areas were considered as falling within the water class.
4.2. Extracted Maps and Their Accuracy
4.2.1. The Pre-Land Cover Classification Result and the Final Land Cover Map
4.2.2. Function Regions
4.2.3. Land Use Map
5. Discussion
6. Conclusions
Author Contributions
Funding
Institutional Review Board Statement
Informed Consent Statement
Data Availability Statement
Acknowledgments
Conflicts of Interest
Appendix A
| No. | Class | Training (Point/Polygon) | Validation (Point/Polygon) | Total (Point/Polygon) |
|---|---|---|---|---|
| 1 | Barren land | 1423/56 | 143/25 | 1566/81 |
| 2 | Barren land to grass/crops | 266/11 | 35/5 | 301/16 |
| 3 | Crops | 190/13 | 13/5 | 203/18 |
| 4 | Grass/crops to barren land | 222/9 | 39/7 | 261/16 |
| 5 | Grass | 118/7 | 23/3 | 141/10 |
| 6 | Impervious surface with high albedo | 476/49 | 82/28 | 558/77 |
| 7 | Impervious surface with low albedo | 927/58 | 113/24 | 1040/82 |
| 8 | Water | 358/21 | 39/9 | 397/30 |
| 9 | Mature woody trees to barren land | 84/4 | 16/3 | 100/7 |
| 10 | Mature woody trees | 691/31 | 67/11 | 758/42 |
| 11 | Young woody trees | 154/8 | 16/3 | 170/11 |
| TOTAL | 4909/267 | 586/123 | 5495/390 |
| No. | Class | Final Land Cover Map (Point) | T1 Land Cover Map (Point) | T2 Land Cover Map (Point) |
|---|---|---|---|---|
| 1 | Barren land | 159 | 178 | 198 |
| 2 | Annual plants | 87 | 52 | 36 |
| 3 | Grass | 23 | 23 | 35 |
| 4 | Impervious surface | 195 | 195 | 195 |
| 5 | Water | 39 | 39 | 39 |
| 6 | Perennial plants | 83 | 99 | 83 |
| TOTAL | 586 | 586 | 586 |
| No. | Class | Segment |
|---|---|---|
| I. First round | ||
| 1 | Recreation area | 41 |
| 2 | Mining site | 81 |
| 3 | Industrial area | 115 |
| 4 | Other | 162 |
| TOTAL | 399 | |
| II. Second round | ||
| 1 | Industrial area | 129 |
| 2 | Other | 220 |
| TOTAL | 349 | |
| No. | Class | Point |
|---|---|---|
| 1 | Unused land | 159 |
| 2 | Industry and commerce | 82 |
| 3 | Recreation and green space | 23 |
| 4 | Mixed residence | 113 |
| 5 | Mining site | 25 |
| 6 | Agriculture with annual plants | 87 |
| 7 | Agriculture with perennial plants | 83 |
| 8 | Water surface | 39 |
| TOTAL | 611 |
References
- Di Gregorio, A. Land Cover Classification System: Classification Concepts and User Manual; Food & Agriculture Org.: Rome, Italy, 2005; Volume 2, ISBN 9251053278. [Google Scholar]
- Kim, J.H. Crossing-over between land cover and land use: Exploring spatially varying relationships in two large US metropolitan areas. Appl. Geogr. 2015, 60, 37–45. [Google Scholar] [CrossRef]
- Cihlar, J.; Jansen, L. From Land Cover to Land Use: A Methodology for Efficient Land Use Mapping over Large Areas. Prof. Geogr. 2001, 53, 275–289. [Google Scholar] [CrossRef]
- Brown, D.G.; Duh, J. Der Spatial simulation for translating from land use to land cover. Int. J. Geogr. Inf. Sci. 2004, 18, 35–60. [Google Scholar] [CrossRef]
- Nguyen, L.H.; Joshi, D.R.; Clay, D.E.; Henebry, G.M. Characterizing land cover/land use from multiple years of Landsat and MODIS time series: A novel approach using land surface phenology modeling and random forest classifier. Remote Sens. Environ. 2020, 238, 111017. [Google Scholar] [CrossRef]
- Carranza-García, M.; García-Gutiérrez, J.; Riquelme, J.C. A framework for evaluating land use and land cover classification using convolutional neural networks. Remote Sens. 2019, 11, 274. [Google Scholar] [CrossRef]
- Steinhausen, M.J.; Wagner, P.D.; Narasimhan, B.; Waske, B. Combining Sentinel-1 and Sentinel-2 data for improved land use and land cover mapping of monsoon regions. Int. J. Appl. Earth Obs. Geoinf. 2018, 73, 595–604. [Google Scholar] [CrossRef]
- Comber, A.J.; Wadsworth, R.A.; Fisher, P.F. Using semantics to clarify the conceptual confusion between land cover and land use: The example of ‘forest’. J. Land Use Sci. 2008, 3, 185–198. [Google Scholar] [CrossRef]
- Tapiador, F.J.; Casanova, J.L. Land use mapping methodology using remote sensing for the regional planning directives in Segovia, Spain. Landsc. Urban Plan. 2003, 62, 103–115. [Google Scholar] [CrossRef]
- Van Delden, H.; van Vliet, J.; Rutledge, D.T.; Kirkby, M.J. Comparison of scale and scaling issues in integrated land-use models for policy support. Agric. Ecosyst. Environ. 2011, 142, 18–28. [Google Scholar] [CrossRef]
- Henits, L.; Mucsi, L.; Liska, C.M. Monitoring the changes in impervious surface ratio and urban heat island intensity between 1987 and 2011 in Szeged, Hungary. Environ. Monit. Assess. 2017, 189, 86. [Google Scholar] [CrossRef]
- Shooshtari, S.J.; Gholamalifard, M. Scenario-based land cover change modeling and its implications for landscape pattern analysis in the Neka Watershed, Iran. Remote Sens. Appl. Soc. Environ. 2015, 1, 1–19. [Google Scholar] [CrossRef]
- Rizeei, H.M.; Saharkhiz, M.A.; Pradhan, B.; Ahmad, N. Soil erosion prediction based on land cover dynamics at the Semenyih watershed in Malaysia using LTM and USLE models. Geocarto Int. 2016, 31, 1158–1177. [Google Scholar] [CrossRef]
- Zhang, Q.; Wang, J. A rule-based urban land use inferring method for fine-resolution multispectral imagery. Can. J. Remote Sens. 2003, 29, 1–13. [Google Scholar] [CrossRef]
- Jansen, L.J.M.; Di Gregorio, A. Land-use data collection using the “land cover classification system”: Results from a case study in Kenya. Land Use Policy 2003, 20, 131–148. [Google Scholar] [CrossRef]
- Hunt, G.C.; Rosentrater, L.; Frolking, S.; Iii, B.M. Linking remote-sensing estimates of land cover and census statistics on land use to produce maps of land use of the conterminous United States. Global Biogeochem. Cycles 2001, 15, 673–685. [Google Scholar] [CrossRef]
- Bauer, T.; Steinnocher, K. Per parcel land use classification in urban areas applying a rule-based technique. GeoBIT/GIS 2001, 6, 24–27. [Google Scholar]
- Zhang, Y.; Li, Q.; Huang, H.; Wu, W.; Du, X.; Wang, H. The combined use of remote sensing and social sensing data in fine-grained urban land use mapping: A case study in Beijing, China. Remote Sens. 2017, 9, 865. [Google Scholar] [CrossRef]
- Jia, Y.; Ge, Y.; Ling, F.; Guo, X.; Wang, J.; Wang, L.; Chen, Y.; Li, X. Urban land use mapping by combining remote sensing imagery and mobile phone positioning data. Remote Sens. 2018, 10, 446. [Google Scholar] [CrossRef]
- General Statistics Office of Vietnam Population. Available online: https://www.gso.gov.vn/en/population/ (accessed on 8 December 2020).
- Ha, T.V.; Tuohy, M.; Irwin, M.; Tuan, P.V. Monitoring and mapping rural urbanization and land use changes using Landsat data in the northeast subtropical region of Vietnam. Egypt. J. Remote Sens. Sp. Sci. 2020, 23, 11–19. [Google Scholar] [CrossRef]
- Minister of Natural Resources and Environment of Vietnam. Circular No. 27/2018/TT-BTNMT Regulation on Land Statistics, Inventory and Current Land Use Mapping; Minister of Natural Resources and Environment: Hanoi, Vietnam, 2018.
- ADPC the Regional Land Cover Monitoring System. Available online: https://www.landcovermapping.org/en/landcover/ (accessed on 1 August 2020).
- JAXA EORC Homepage of High-Resolution Land Use and Land Cover Map Products. Available online: https://www.eorc.jaxa.jp/ALOS/en/lulc/lulc_index.htm (accessed on 1 August 2020).
- Nguyen, H.T.T.; Doan, T.M.; Tomppo, E.; McRoberts, R.E. Land use/land cover mapping using multitemporal sentinel-2 imagery and four classification methods-A case study from Dak Nong, Vietnam. Remote Sens. 2020, 12, 1367. [Google Scholar] [CrossRef]
- Disperati, L.; Virdis, S.G.P. Assessment of land-use and land-cover changes from 1965 to 2014 in Tam Giang-Cau Hai Lagoon, central Vietnam. Appl. Geogr. 2015, 58, 48–64. [Google Scholar] [CrossRef]
- Linh, N.H.K.; Erasmi, S.; Kappas, M. Quantifying Land Use/Cover Change and Landscape Fragmentation in Danang City, Vietnam: 1979–2009. ISPRS Int. Arch. Photogramm. Remote Sens. Spat. Inf. Sci. 2012, XXXIX-B8, 501–506. [Google Scholar] [CrossRef]
- Binh Duong Statistical Office. Statistical Yearbook of Binh Duong 2019; Statistical Publishing House: Hanoi, Vietnam, 2020. [Google Scholar]
- Kosztra, B.; Büttner, G.; Hazeu, G.; Arnold, S. Updated CLC Illustrated Nomenclature Guidelines; European Environment Agency: Wien, Austria, 2017. [Google Scholar]
- USGS EarthExplorer. Available online: https://earthexplorer.usgs.gov/ (accessed on 1 August 2020).
- GADM. Available online: https://gadm.org/ (accessed on 1 August 2020).
- De Gruijter, J.; Brus, D.J.; Bierkens, M.F.P.; Knotters, M. Sampling for Natural Resource Monitoring; Springer: Berlin/Heidelberg, Germany, 2006; ISBN 978-3-540-33161-2. [Google Scholar]
- Breiman, L. Random forests. Mach. Learn. 2001, 45, 5–32. [Google Scholar] [CrossRef]
- Belgiu, M.; Drăguţ, L. Random forest in remote sensing: A review of applications and future directions. ISPRS J. Photogramm. Remote Sens. 2016, 114, 24–31. [Google Scholar] [CrossRef]
- Liaw, A.; Wiener, M. Classification and Regression by randomForest. R News 2002, 2, 18–22. [Google Scholar]
- Pontius, R.G.; Millones, M. Death to Kappa: Birth of quantity disagreement and allocation disagreement for accuracy assessment. Int. J. Remote Sens. 2011, 32, 4407–4429. [Google Scholar] [CrossRef]
- Aguirre-Gutiérrez, J.; Seijmonsbergen, A.C.; Duivenvoorden, J.F. Optimizing land cover classification accuracy for change detection, a combined pixel-based and object-based approach in a mountainous area in Mexico. Appl. Geogr. 2012, 34, 29–37. [Google Scholar] [CrossRef]
- Malinverni, E.S.; Tassetti, A.N.; Mancini, A.; Zingaretti, P.; Frontoni, E.; Bernardini, A. Hybrid object-based approach for land use/land cover mapping using high spatial resolution imagery. Int. J. Geogr. Inf. Sci. 2011, 25, 1025–1043. [Google Scholar] [CrossRef]
- Shackelford, A.K.; Davis, C.H. A combined fuzzy pixel-based and object-based approach for classification of high-resolution multispectral data over urban areas. IEEE Trans. Geosci. Remote Sens. 2003, 41, 2354–2363. [Google Scholar] [CrossRef]
- Chen, Y.; Zhou, Y.; Ge, Y.; An, R.; Chen, Y. Enhancing land cover mapping through integration of pixel-based and object-based classifications from remotely sensed imagery. Remote Sens. 2018, 10, 77. [Google Scholar] [CrossRef]
- Wang, L.; Sousa, W.P.; Gong, P. Integration of object-based and pixel-based classification for mapping mangroves with IKONOS imagery. Int. J. Remote Sens. 2004, 25, 5655–5668. [Google Scholar] [CrossRef]
- Ceccarelli, T.; Smiraglia, D.; Bajocco, S.; Rinaldo, S.; De Angelis, A.; Salvati, L.; Perini, L. Land cover data from Landsat single-date imagery: An approach integrating pixel-based and object-based classifiers. Eur. J. Remote Sens. 2013, 46, 699–717. [Google Scholar] [CrossRef]
- Feng, Q.; Yang, J.; Zhu, D.; Liu, J.; Guo, H.; Bayartungalag, B.; Li, B. Integrating multitemporal Sentinel-1/2 data for coastal land cover classification using a multibranch convolutional neural network: A case of the Yellow River Delta. Remote Sens. 2019, 11, 1006. [Google Scholar] [CrossRef]
- Henits, L.; Jürgens, C.; Mucsi, L. Seasonal multitemporal land-cover classification and change detection analysis of Bochum, Germany, using multitemporal Landsat TM data. Int. J. Remote Sens. 2016, 37, 3439–3454. [Google Scholar] [CrossRef]
- Yang, X.; Chen, L.L.; Li, Y.; Xi, W.; Chen, L.L. Rule-based land use/land cover classification in coastal areas using seasonal remote sensing imagery: A case study from Lianyungang City, China. Environ. Monit. Assess. 2015, 187, 449. [Google Scholar] [CrossRef] [PubMed]
- Zoungrana, B.J.B.; Conrad, C.; Amekudzi, L.K.; Thiel, M.; Da, E.D.; Forkuor, G.; Löw, F. Multi-temporal landsat images and ancillary data for land use/cover change (LULCC) detection in the Southwest of Burkina Faso, West Africa. Remote Sens. 2015, 7, 12076–12102. [Google Scholar] [CrossRef]
- Shao, Z.; Fu, H.; Fu, P.; Yin, L. Mapping urban impervious surface by fusing optical and SAR data at the decision level. Remote Sens. 2016, 8, 945. [Google Scholar] [CrossRef]
- Zhang, H.; Zhang, Y.; Lin, H. A comparison study of impervious surfaces estimation using optical and SAR remote sensing images. Int. J. Appl. Earth Obs. Geoinf. 2012, 18, 148–156. [Google Scholar] [CrossRef]
- Ji, L.; Gong, P.; Geng, X.; Zhao, Y. Improving the accuracy of the water surface cover type in the 30 m FROM-GLC product. Remote Sens. 2015, 7, 13507–13527. [Google Scholar] [CrossRef]
- Shalaby, A.; Tateishi, R. Remote sensing and GIS for mapping and monitoring land cover and land-use changes in the Northwestern coastal zone of Egypt. Appl. Geogr. 2007, 27, 28–41. [Google Scholar] [CrossRef]
- Ghosh, A.; Sharma, R.; Joshi, P.K. Random forest classification of urban landscape using Landsat archive and ancillary data: Combining seasonal maps with decision level fusion. Appl. Geogr. 2014, 48, 31–41. [Google Scholar] [CrossRef]
- Gulácsi, A.; Kovács, F. Sentinel-1-imagery-based high-resolution water cover detection on wetlands, aided by Google Earth Engine. Remote Sens. 2020, 12, 1614. [Google Scholar] [CrossRef]
- Ruiz Hernandez, I.E.; Shi, W. A Random Forests classification method for urban land-use mapping integrating spatial metrics and texture analysis. Int. J. Remote Sens. 2018, 39, 1175–1198. [Google Scholar] [CrossRef]
- Liu, D.; Xia, F. Assessing object-based classification: Advantages and limitations. Remote Sens. Lett. 2010, 1, 187–194. [Google Scholar] [CrossRef]
- Mucsi, L.; Liska, C.M.; Henits, L.; Tobak, Z.; Csendes, B.; Nagy, L. The evaluation and application of an urban land cover map with image data fusion and laboratory measurements. Hung. Geogr. Bull. 2017, 66, 145–156. [Google Scholar] [CrossRef]
- Johnson, B.A.; Jozdani, S.E. Identifying generalizable image segmentation parameters for urban land cover mapping through meta-analysis and regression tree modeling. Remote Sens. 2018, 10, 73. [Google Scholar] [CrossRef]
- Zheng, X.; Wang, Y.; Gan, M.; Zhang, J.; Teng, L.; Wang, K.; Shen, Z.; Zhang, L. Discrimination of settlement and industrial area using landscape metrics in rural region. Remote Sens. 2016, 8, 845. [Google Scholar] [CrossRef]
- Gudmann, A.; Csikós, N.; Szilassi, P.; Mucsi, L. Improvement in satellite image-based land cover classification with landscape metrics. Remote Sens. 2020, 12, 3580. [Google Scholar] [CrossRef]












| No. | Land Cover Class at T1 | Land Cover Class at T2 | Pre-Land Cover Class | Land Cover Class | Note |
|---|---|---|---|---|---|
| I. Unchanged classes | |||||
| 1 | Barren land | Barren land | (1) Barren land | (1) Barren land | |
| 2 | Crops | Crops | (2) Crops | (2) Annual plants | |
| 3 | Grass | Grass | (3) Grass | (3) Grass | |
| 4 | Young woody trees | Young woody trees | (4) Young woody trees | (4) Perennial plants | |
| 5 | Mature woody trees | Mature woody trees | (5) Mature woody trees | (4) Perennial plants | |
| 6 | IS with high albedo | IS with high albedo | (6) IS with high albedo | (5) Impervious surface | |
| 7 | IS with low albedo | IS with low albedo | (7) IS with low albedo | (5) Impervious surface | |
| 8 | Water | Water | (8) Water | (6) Water | |
| II. Changed classes | |||||
| 9 | Barren land | Crops/grass | (9) Barren land to crops/grass | (2) Annual plants | |
| 10 | Crops/grass | Barren land | (10) Crops/grass to barren land | (2) Annual plants | |
| 11 | Mature woody trees | Barren land | (11) Mature woody trees to barren land | (1) Barren land | |
| 12 | Water | Barren land | (12) Water to barren land | (6) Water | Ignored |
| ERDAS Function | Extracted Attributes |
|---|---|
| Raster statistics per feature | Mean, Max, Min, Median, Standard Deviation |
| Kurtosis texture per feature | Mean, Standard Deviation |
| Variance texture per feature | Mean, Standard Deviation |
| Skew texture per feature | Mean, Standard Deviation |
| Mean Euclidean Distance texture per feature | Mean, Standard Deviation |
| Class | Classification | Total | PA (%) | ||||||
|---|---|---|---|---|---|---|---|---|---|
| BL | AP | GR | IS | WA | PP | ||||
| Referenced | BL | 150 | 0 | 0 | 9 | 0 | 0 | 159 | 94.34 |
| AP | 5 | 77 | 0 | 0 | 0 | 5 | 87 | 88.51 | |
| GR | 0 | 6 | 17 | 0 | 0 | 0 | 23 | 73.91 | |
| IS | 11 | 0 | 0 | 184 | 0 | 0 | 195 | 94.36 | |
| WA | 0 | 0 | 0 | 0 | 39 | 0 | 39 | 100.00 | |
| PP | 0 | 0 | 0 | 0 | 0 | 83 | 83 | 100.00 | |
| Total | 166 | 83 | 17 | 193 | 39 | 88 | 586 | ||
| UA (%) | 90.36 | 92.77 | 100.00 | 95.34 | 100.00 | 94.32 | |||
| OA = 93.86%; QD = 4.59%; AD = 1.51% | |||||||||
| Class | T1 Image | T2 Image | ||
|---|---|---|---|---|
| PA (%) | UA (%) | PA (%) | UA (%) | |
| Barren land | 92.70 | 90.16 | 95.45 | 87.91 |
| Annual plants | 55.77 | 80.56 | 75.00 | 77.14 |
| Grass | 69.57 | 42.11 | 42.86 | 88.24 |
| Impervious surface | 93.33 | 93.81 | 92.82 | 94.27 |
| Water | 87.18 | 97.14 | 94.87 | 100.00 |
| Perennial plants | 100.00 | 99.00 | 100.00 | 92.22 |
| OA = 89.59%; QD = 1.98%; AD = 2.16% | OA = 90.78%; QD = 6.48%; AD = 2.53% | |||
| Class | Classification | Total | PA (%) | ||||||||
|---|---|---|---|---|---|---|---|---|---|---|---|
| UL | IC | RG | MR | MS | AA | AP | WA | ||||
| Referenced | UL | 150 | 0 | 0 | 9 | 0 | 0 | 0 | 0 | 159 | 94.34 |
| IC | 3 | 79 | 0 | 0 | 0 | 0 | 0 | 0 | 82 | 96.34 | |
| RG | 0 | 0 | 23 | 0 | 0 | 0 | 0 | 0 | 23 | 100.00 | |
| MR | 8 | 6 | 0 | 99 | 0 | 0 | 0 | 0 | 113 | 87.61 | |
| MS | 0 | 3 | 0 | 0 | 21 | 0 | 0 | 1 | 25 | 84.00 | |
| AA | 5 | 0 | 0 | 0 | 0 | 77 | 5 | 0 | 87 | 88.51 | |
| AP | 0 | 0 | 0 | 0 | 0 | 0 | 83 | 0 | 83 | 100.00 | |
| WA | 0 | 0 | 0 | 0 | 0 | 0 | 0 | 39 | 39 | 100.00 | |
| Total | 166 | 88 | 23 | 108 | 21 | 77 | 88 | 40 | 611 | ||
| UA (%) | 90.36 | 89.77 | 100.00 | 91.67 | 100.00 | 100.00 | 94.32 | 97.50 | |||
| OA = 93.45%; QD = 4.58%, AD = 1.52% | |||||||||||
Publisher’s Note: MDPI stays neutral with regard to jurisdictional claims in published maps and institutional affiliations. |
© 2021 by the authors. Licensee MDPI, Basel, Switzerland. This article is an open access article distributed under the terms and conditions of the Creative Commons Attribution (CC BY) license (https://creativecommons.org/licenses/by/4.0/).
Share and Cite
Bui, D.H.; Mucsi, L. From Land Cover Map to Land Use Map: A Combined Pixel-Based and Object-Based Approach Using Multi-Temporal Landsat Data, a Random Forest Classifier, and Decision Rules. Remote Sens. 2021, 13, 1700. https://doi.org/10.3390/rs13091700
Bui DH, Mucsi L. From Land Cover Map to Land Use Map: A Combined Pixel-Based and Object-Based Approach Using Multi-Temporal Landsat Data, a Random Forest Classifier, and Decision Rules. Remote Sensing. 2021; 13(9):1700. https://doi.org/10.3390/rs13091700
Chicago/Turabian StyleBui, Dang Hung, and László Mucsi. 2021. "From Land Cover Map to Land Use Map: A Combined Pixel-Based and Object-Based Approach Using Multi-Temporal Landsat Data, a Random Forest Classifier, and Decision Rules" Remote Sensing 13, no. 9: 1700. https://doi.org/10.3390/rs13091700
APA StyleBui, D. H., & Mucsi, L. (2021). From Land Cover Map to Land Use Map: A Combined Pixel-Based and Object-Based Approach Using Multi-Temporal Landsat Data, a Random Forest Classifier, and Decision Rules. Remote Sensing, 13(9), 1700. https://doi.org/10.3390/rs13091700

