Monitoring Subsidence in Urban Area by PSInSAR: A Case Study of Abbottabad City, Northern Pakistan
Abstract
1. Introduction
2. A Case Study of Abbottabad City
2.1. Geographical Location of Study Area
2.2. Geological Background of the Study Area
2.2.1. Hazara Formation
2.2.2. Patala Formation
2.2.3. Margala Hill Formation
2.2.4. Lockhart Formation
2.2.5. Quaternary Alluvium
2.2.6. Lumshiwal and Chichali Formations
2.2.7. Kawagarh Formation
2.2.8. Samana Suk Formation
2.2.9. Abbottabad Formation
3. Dataset and Methodology
3.1. Datasets and Data Processing
3.2. Methodology
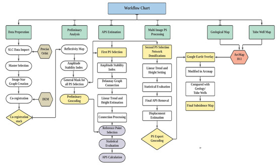
3.2.1. Workflow of PSInSAR
3.2.2. Data Preparation
3.2.3. Preliminary Analysis
3.2.4. Atmosphere Phase Screen (APS) Estimation
3.2.5. Multi-Image Sparse Point Processing
3.2.6. Post-Processing Spatiotemporal Analysis
4. Results and Analysis
5. Discussion
5.1. Excessive Ground Water Extraction
5.2. Subsurface Geology
6. Conclusions
Author Contributions
Funding
Data Availability Statement
Acknowledgments
Conflicts of Interest
References
- Erkens, G.; Sutanudjaja, E.H. Towards a global land subsidence map. Proc. Int. Assoc. Hydrol. Sci. 2015, 372, 83–87. [Google Scholar] [CrossRef][Green Version]
- Tosi, L.; Teatini, P.; Strozzi, T. Natural versus anthropogenic subsidence of Venice. Sci. Rep. 2013. [Google Scholar] [CrossRef]
- Gambolati, G.; Teatini, P.; Ferronato, M. Anthropogenic Land Subsidence. In Encyclopedia of Hydrological Sciences; Anderson, M.G., Ed.; Wiley Online Library: Hoboken, NJ, USA, 2005; Volume 158. [Google Scholar]
- Castellazzi, P.; Arroyo-Domínguez, N.; Martel, R.; Calderhead, A.I.; Normand, J.C.L.; Gárfias, J.; Rivera, A. Land subsidence in major cities of Central Mexico: Interpreting InSAR-derived land subsidence mapping with hydrogeological data. Int. J. Appl. Earth Obs. Geoinf. 2016. [Google Scholar] [CrossRef]
- Roque, D.; Fonseca, A.M.; Henriques, M.J.; Falcão, A.P. A First Approach for Displacement Analysis in Lisbon Downtown Using PS-InSAR. Procedia Technol. 2014. [Google Scholar] [CrossRef]
- Xu, Y.S.; Shen, S.L.; Ren, D.J.; Wu, H.N. Analysis of factors in land subsidence in Shanghai: A view based on a strategic environmental assessment. Sustainability 2016. [Google Scholar] [CrossRef]
- Arangio, S.; Calò, F.; Di Mauro, M.; Bonano, M.; Marsella, M.; Manunta, M. An application of the SBAS-DInSAR technique for the assessment of structural damage in the city of Rome. Struct. Infrastruct. Eng. 2014. [Google Scholar] [CrossRef]
- Shahzad, N.; Ding, X.; Wu, S.; Liang, H. Ground deformation and its causes in abbottabad city, pakistan from sentinel-1a data and mt-insar. Remote Sens. 2020. [Google Scholar] [CrossRef]
- Yu, X.; Hu, J.; Sun, Q. Estimating Actual 2D Ground Deformations Induced by Underground Activities with Cross-Heading InSAR Measurements. J. Sensors 2017. [Google Scholar] [CrossRef]
- Lingyun, J.; Qingliang, W.; Shuangxu, W. Present-day 3D deformation field of Northeast China, observed by GPS and leveling. Geod. Geodyn. 2014. [Google Scholar] [CrossRef]
- Prati, C.; Ferretti, A.; Perissin, D. Recent advances on surface ground deformation measurement by means of repeated space-borne SAR observations. J. Geodyn. 2010. [Google Scholar] [CrossRef]
- Bürgmann, R.; Rosen, P.A.; Fielding, E.J. Synthetic Aperture Radar Interferometry to Measure Earth’s Surface Topography and Its Deformation. Annu. Rev. Earth Planet. Sci. 2000. [Google Scholar] [CrossRef]
- Le Vine, D.M. Synthetic aperture radiometer systems. IEEE Trans. Microw. Theory Tech. 1999. [Google Scholar] [CrossRef]
- Hilley, G.E.; Bürgmann, R.; Ferretti, A.; Novali, F.; Rocca, F. Dynamics of slow-moving landslides from permanent scatterer analysis. Science 2004. [Google Scholar] [CrossRef] [PubMed]
- Li, J.; Wang, S.; Michel, C.; Russell, H.A.J. InSAR Measurement of Surface Deformations in South Ontario. Geological Survey of Canada, Open File 8528. 2019. Available online: https://geoscan.nrcan.gc.ca/starweb/geoscan/servlet.starweb?path=geoscan/fulle.web&search1=R=313591 (accessed on 22 February 2021).
- Cigna, F.; Osmanoǧlu, B.; Cabral-Cano, E.; Dixon, T.H.; Ávila-Olivera, J.A.; Garduño-Monroy, V.H.; DeMets, C.; Wdowinski, S. Monitoring land subsidence and its induced geological hazard with Synthetic Aperture Radar Interferometry: A case study in Morelia, Mexico. Remote Sens. Environ. 2012. [Google Scholar] [CrossRef]
- Stramondo, S.; Saroli, M.; Tolomei, C.; Moro, M.; Doumaz, F.; Pesci, A.; Loddo, F.; Baldi, P.; Boschi, E. Surface movements in Bologna (Po Plain - Italy) detected by multitemporal DInSAR. Remote Sens. Environ. 2007. [Google Scholar] [CrossRef]
- Hsu, W.C.; Chang, H.C.; Chang, K.T.; Lin, E.K.; Liu, J.K.; Liou, Y.A. Observing land subsidence and revealing the factors that influence it using a multi-sensor approach in Yunlin County, Taiwan. Remote Sens. 2015. [Google Scholar] [CrossRef]
- Zebker, H.A.; Rosen, P.A.; Hensley, S. Atmospheric effects in interferometric synthetic aperture radar surface deformation and topographic maps. J. Geophys. Res. Solid Earth 1997. [Google Scholar] [CrossRef]
- Ferretti, A.; Prati, C.; Rocca, F. Permanent scatterers in SAR interferometry. IEEE Trans. Geosci. Remote Sens. 2001. [Google Scholar] [CrossRef]
- Galve, J.P.; Castañeda, C.; Gutiérrez, F.; Herrera, G. Assessing sinkhole activity in the Ebro Valley mantled evaporite karst using advanced DInSAR. Geomorphology 2015. [Google Scholar] [CrossRef]
- Hutabarat, L.E.; Ilyas, T. Mapping of land subsidence induced by groundwater extraction in urban areas as basic data for sustainability countermeasures. Int. J. Technol. 2017. [Google Scholar] [CrossRef][Green Version]
- Beladam, O.; Balz, T.; Mohamadi, B.; Abdalhak, M. Using ps-insar with sentinel-1 images for deformation monitoring in northeast Algeria. Geosciences 2019, 9, 315. [Google Scholar] [CrossRef]
- Yang, Q.; Ke, Y.; Zhang, D.; Chen, B.; Gong, H.; Lv, M.; Zhu, L.; Li, X. Multi-scale analysis of the relationship between land subsidence and buildings: A case study in an eastern Beijing Urban Area using the PS-InSAR technique. Remote Sens. 2018, 10, 1006. [Google Scholar] [CrossRef]
- Gao, M.; Gong, H.; Chen, B.; Zhou, C.; Chen, W.; Liang, Y.; Shi, M.; Si, Y. InSAR time-series investigation of long-term ground displacement at Beijing Capital International Airport, China. Tectonophysics 2016. [Google Scholar] [CrossRef]
- Milillo, P.; Giardina, G.; DeJong, M.J.; Perissin, D.; Milillo, G. Multi-temporal InSAR structural damage assessment: The London crossrail case study. Remote Sens. 2018, 10, 287. [Google Scholar] [CrossRef]
- Khorrami, M.; Alizadeh, B.; Tousi, E.G.; Shakerian, M.; Maghsoudi, Y.; Rahgozar, P. How groundwater level fluctuations and geotechnical properties lead to asymmetric subsidence: A PSInSAR analysis of land deformation over a transit corridor in the Los Angeles metropolitan area. Remote Sens. 2019, 11, 377. [Google Scholar] [CrossRef]
- Khorrami, M.; Abrishami, S.; Maghsoudi, Y.; Alizadeh, B.; Perissin, D. Extreme subsidence in a populated city (Mashhad) detected by PSInSAR considering groundwater withdrawal and geotechnical properties. Sci. Rep. 2020, 10, 1–16. [Google Scholar] [CrossRef] [PubMed]
- Cian, F.; Blasco, J.M.D.; Carrera, L. Sentinel-1 for monitoring land subsidence of coastal cities in Africa using PSInSAR: A methodology based on the integration of SNAP and staMPS. Geosciences 2019, 9, 124. [Google Scholar] [CrossRef]
- Mateos, R.M.; Ezquerro, P.; Luque-Espinar, J.A.; Béjar-Pizarro, M.; Notti, D.; Azañón, J.M.; Montserrat, O.; Herrera, G.; Fernández-Chacón, F.; Peinado, T.; et al. Multiband PSInSAR and long-period monitoring of land subsidence in a strategic detrital aquifer (Vega de Granada, SE Spain): An approach to support management decisions. J. Hydrol. 2017, 553, 71–83. [Google Scholar] [CrossRef]
- Usman Mustafa Environmental Fiscal Reform in Abbottabad: Drinking Water. Abbotabbad. 2009. Available online: https://d1wqtxts1xzle7.cloudfront.net/31494291/EFR_Drinking_Water_study.pdf?1372902795=&response-content-disposition=inline%3B+filename%3DHousehold_s_willingness_to_pay_for_safe.pdf&Expires=1612188284&Signature=Dt6JBR9gyBGI~Wm3cWOlS~0ZTwf8DHk7pe6yHHCVBkMc (accessed on 22 February 2021).
- Klemm, H.; Quseimi, I.; Novali, F.; Ferretti, A.; Tamburini, A. Monitoring horizontal and vertical surface deformation over a hydrocarbon reservoir by PSInSAR. First Break 2010. [Google Scholar] [CrossRef]
- Pepe, A.; Calò, F. A review of interferometric synthetic aperture RADAR (InSAR) multi-track approaches for the retrieval of Earth’s Surface displacements. Appl. Sci. 2017, 7, 1264. [Google Scholar] [CrossRef]
- Duan, W.; Zhang, H.; Tang, Y.; Wang, C.; Zeng, X.; Wang, J. Land subsidence monitoring for Beijing-tianjin-hebei region using sentinel-1. In Proceedings of the 2019 SAR in Big Data Era, BIGSARDATA 2019—Proceedings, Beijing, China, 5–6 August 2019; pp. 1–4. [Google Scholar]
- Zhou, C.; Lan, H.; Gong, H.; Zhang, Y.; Warner, T.A.; Clague, J.J.; Wu, Y. Reduced rate of land subsidence since 2016 in Beijing, China: Evidence from Tomo-PSInSAR using RadarSAT-2 and Sentinel-1 datasets. Int. J. Remote Sens. 2020. [Google Scholar] [CrossRef]
- Hernandez-Marin, M.; Esquivel-Ramirez, R.; Zermeño-De-Leon, M.E.; Guerrero-Martinez, L.; Pacheco-Martinez, J.; Burbey, T.J. Ongoing research on the pumping-induced land deformation in the Aguascalientes Valley: An analysis of the recent data of vertical deformation, groundwater level variations and local seismicity. Proc. of the Int. Assoc. of Hydrol. Sci. 2020, 382, 99–102. [Google Scholar] [CrossRef]
- Chang, H.; Liu, H.T.; Tsai, F. Deformation Monitoring and Analysis of Civil Engineering Structures Using InSAR and GIS; Progress of Remote Sensing Technology for Smart Future. 2020. Available online: https://a-a-r-s.org/proceeding/ACRS2019/TuP-6.pdf (accessed on 22 February 2021).
- Khan, S.; Waseem, M.; Khan, M.A.; Hussain, Z.; Ahmed, W.; Khaliq, A.H.; Umair, N.B.; Hussain, M.L. Microzonation map of the Abbottabad basin and immediate surroundings. J. Seismol. 2020. [Google Scholar] [CrossRef]
- Yakubu, B.I.; Hassan, S.M.; Asiribo, S.O. An Assessment of Spatial Variation of Land Surface Characteristics of Minna, Niger State Nigeria for Sustainable Urbanization Using Geospatial Techniques. Geosfera Indones. 2018. [Google Scholar] [CrossRef]
- Hussain, Z.; Khan, S.; Khan, M.A.; Waseem, M.; Ahmed, W. Mapping sediment thickness of the Abbottabad basin, Pakistan. J. Earth Syst. Sci. 2019. [Google Scholar] [CrossRef]
- Calkins, J.A.; Offield, T.W.; Abdullah, S.K.M.; Ali, S.T. Geology of the Southern Himalaya in Hazara, Pakistan, and Adjacent Areas. United States Geol. Surv. Prof. Pap. 1975. [Google Scholar] [CrossRef]
- Akhtar, S.; Rahim, Y.; Hu, B.; Tsang, H.; Ibrar, K.M.; Ullah, M.F.; Bute, S.I. Stratigraphy and Structure of Dhamtaur Area, District Abbottabad, Eastern Hazara, Pakistan. Open J. Geol. 2019. [Google Scholar] [CrossRef][Green Version]
- Umar, M.; Sabir, M.A.; Farooq, M.; Khan, M.M.S.S.; Faridullah, F.; Jadoon, U.K.; Khan, A.S. Stratigraphic and sedimentological attributes in Hazara Basin Lesser Himalaya, North Pakistan: Their role in deciphering minerals potential. Arab. J. Geosci. 2015. [Google Scholar] [CrossRef]
- Ahsan, N.; Chaudhry, M.N. Geology of Hettangian to middle Eocene rocks of Hazara and Kashmir basins, Northwest lesser Himalayas, Pakistan. Geol. Bull. Panjab Univ. 2008, 43, 131–152. [Google Scholar]
- Qasim, M.; Asif Khan, M.; Haneef, M. Stratigraphic characterization of the early Cambrian Abbottabad formation in the Sherwan area, Hazara region, N. Pakistan: Implications for early Paleozoic stratigraphic correlation in NW Himalayas, Pakistan. J. Himal. Earth Sci. 2014, 47, 25. [Google Scholar]
- Zahid, M.; Ahmad, S.; Rehman, G.; Ali, F. Structural geometry of a part of the southeastern Hazara Fold-Thrust Belt, Pakistan G P S Khyber Pakhtunkhwa. Pakistan J. Hydrocarb. Res. 2009, 19, 19–28. [Google Scholar]
- Alaska Satellite Facility. Available online: https://asf.alaska.edu/about-asf/ (accessed on 22 February 2021).
- Hanssen, R.F. Radar Interferometry: Data Interpretation and Error Analysis (Remote Sensing and Digital Image Processing); Springer: Amsterdam, The Netherlands, 2001; ISBN 9780792369455. [Google Scholar]
- SARPROZ. Available online: https://www.sarproz.com/sarproz-faq (accessed on 22 February 2021).
- Fárová, K.; Jelének, J.; Kopačková-Strnadová, V.; Kycl, P. Comparing DInSAR and PSI techniques employed to Sentinel-1 data to monitor highway stability: A case study of a massive Dobkovičky landslide, Czech Republic. Remote Sens. 2019. [Google Scholar] [CrossRef]
- Perissin, D. Interferometric SAR multitemporal processing: Techniques and applications. In Remote Sensing and Digital Image Processing; Springer: Berlin/Heidelberg, Germany, 2016; pp. 145–176. [Google Scholar]
- Galloway, D.L.; Burbey, T.J. Review: Regional land subsidence accompanying groundwater extraction. Hydrogeol. J. 2011. [Google Scholar] [CrossRef]
- Holzer, T.L.; Johnson, A.I. Land subsidence caused by ground water withdrawal in urban areas. GeoJournal 1985. [Google Scholar] [CrossRef]
- Meribole, J. The Water Crisis in Pakistan. Available online: https://www.worldwatersolar.com/the-water-crisis-in-pakistan/ (accessed on 22 February 2021).
- Ernst & Young ShinNihon LLC Japan International Cooperation Agency (JICA) Ex-Post Project Evaluation 2017: Package IV-5 (Pakistan, Bangladesh). 2018, Volume 5, p. 142. Available online: https://openjicareport.jica.go.jp/pdf/1000040295.pdf (accessed on 22 February 2021).
- Nihon Suido Consultants CO.; Japan Techno CO. The District Government Abbottabad North West Frontier Province the Islamic Republic of Pakistan Preparatory Survey Report on the Project for the Improvement of Water Supply System in Abbottabad the Islamic Republic of Pakistan November 2009. Available online: https://openjicareport.jica.go.jp/pdf/11981180_01.pdf (accessed on 22 February 2021).
- Japan Gifts Water System to Abbottabad. 2015. Available online: https://www.jica.go.jp/pakistan/english/office/topics/press151015.html (accessed on 22 February 2021).
- Ahmed, T.; Pervez, A.; Mehtab, M.; Sherwani, S.K. Assessment of drinking water quality and its potential health impacts in academic institutions of Abbottabad (Pakistan). Desalin. Water Treat. 2015. [Google Scholar] [CrossRef]
- Tahir, A.A.; Muhammad, A.; Mahmood, Q.; Ahmad, S.S.; Ullah, Z. Impact of rapid urbanization on microclimate of urban areas of Pakistan. Air Qual. Atmos. Heal. 2015. [Google Scholar] [CrossRef]
- Zhang, Y.; Liu, Y.; Jin, M.; Jing, Y.; Liu, Y.; Liu, Y.; Sun, W.; Wei, J.; Chen, Y. Monitoring land subsidence in wuhan city (China) using the SBAS-INSAR method with radarsat-2 imagery data. Sensors 2019. [Google Scholar] [CrossRef] [PubMed]



















Publisher’s Note: MDPI stays neutral with regard to jurisdictional claims in published maps and institutional affiliations. |
© 2021 by the authors. Licensee MDPI, Basel, Switzerland. This article is an open access article distributed under the terms and conditions of the Creative Commons Attribution (CC BY) license (https://creativecommons.org/licenses/by/4.0/).
Share and Cite
Khan, R.; Li, H.; Afzal, Z.; Basir, M.; Arif, M.; Hassan, W. Monitoring Subsidence in Urban Area by PSInSAR: A Case Study of Abbottabad City, Northern Pakistan. Remote Sens. 2021, 13, 1651. https://doi.org/10.3390/rs13091651
Khan R, Li H, Afzal Z, Basir M, Arif M, Hassan W. Monitoring Subsidence in Urban Area by PSInSAR: A Case Study of Abbottabad City, Northern Pakistan. Remote Sensing. 2021; 13(9):1651. https://doi.org/10.3390/rs13091651
Chicago/Turabian StyleKhan, Rehan, Huan Li, Zeeshan Afzal, Muhammad Basir, Muhammad Arif, and Waqas Hassan. 2021. "Monitoring Subsidence in Urban Area by PSInSAR: A Case Study of Abbottabad City, Northern Pakistan" Remote Sensing 13, no. 9: 1651. https://doi.org/10.3390/rs13091651
APA StyleKhan, R., Li, H., Afzal, Z., Basir, M., Arif, M., & Hassan, W. (2021). Monitoring Subsidence in Urban Area by PSInSAR: A Case Study of Abbottabad City, Northern Pakistan. Remote Sensing, 13(9), 1651. https://doi.org/10.3390/rs13091651

