Large-Scale River Mapping Using Contrastive Learning and Multi-Source Satellite Imagery
Abstract
:1. Introduction
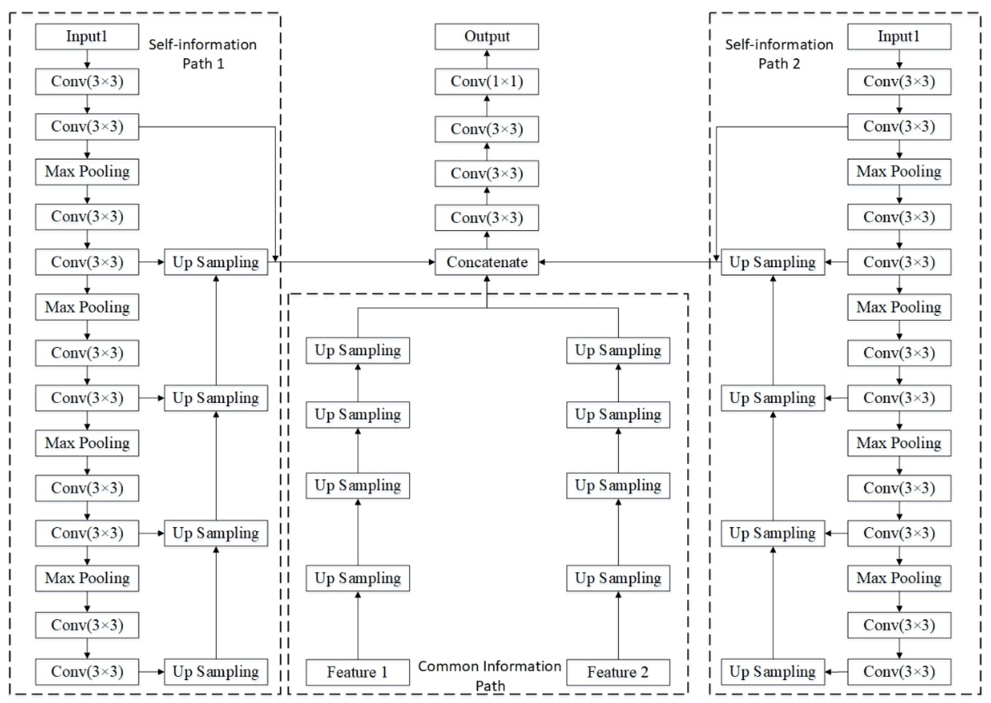
- We present a contrastive learning based multi-source satellite data segmentation structure for large-scale river mapping, as shown in Figure 1. To better extract representative patterns from limited and noisy data, we include the contrastive learning strategies, where the common information and self-information are extracted from the multi-source data and fused for the river segmentation.
- We create a large-scale multi-source river imagery dataset, which, to the best of our knowledge, is the first multi-source large-scale satellite dataset (with aligned multi-spectral data and SAR data) towards river mapping. The dataset contains multi-spectral data and SAR data for 1013 river sites that are distributed over the entire globe and handmade ground truth masks for these river sites.
- On our dataset, we have demonstrated the superiority of the proposed multi-source segmentation method over multiple widely used methods including water indices-based method, traditional machine learning approaches and deep learning approaches.
2. Materials and Methods
2.1. Study Area and Data
2.2. Proposed Method
2.2.1. Common Information Extraction
| Algorithm 1. Training process of the common information extraction structure |
| Input: Multi-source training sample pairs (SAR and multi-spectral data), flag (represents a multi-source training sample pair belongs to relevant or irrelevant type) |
| Output: Distance |
| 1: Block the ‘Feature1’ and ‘Feature2’ layers during the training process. |
| 2: Enable the ‘Distance’ layer during the training process. |
| 3: Set the ‘Input 1’ as the SAR sample input, the ‘Input 2’ as the multi-spectral sample input. |
| 4: for each multi-source training sample pairs do |
| 5: Fine-tuning the network parameters using loss function Loss (Input1, Input2, flag) defined in Equation (2). |
| 6: end for |
| Algorithm 2. Testing process of the common information extraction structure |
| Input: Multi-source testing sample pairs (SAR and multi-spectral data) |
| Output: Common information at ‘Feature 1’ and ‘Feature 2’ layers |
| 1: Enable the ‘Feature1’ and ‘Feature2’ layers during the testing process. |
| 2: Block the ‘Distance’ layer during the testing process. |
| 3: Set the ‘Input 1’ as the SAR sample input, the ‘Input 2’ as the multi-spectral sample input. |
| 4: for each multi-source testing sample pairs do |
| 5: Achieve the common information matrices for multi-source testing sample pair from the ‘Feature1’ and ‘Feature2’ layers, separately. |
| 6: end for |
2.2.2. Self-Information Extraction
2.2.3. Information Fusion
3. Results and Discussion
3.1. Experiment Setup
- NDWI: Normalized Difference Water Index is widely used to map water extent. We compute NDWI from multi-spectral imagery and threshold the obtained values of different pixels to obtain the river map.
- SVM and RF: Support Vector Machine and Random Forest are popular machine learning methods that have been widely used in remote sensing. Here, SVM-S2 and RF-S2 train the SVM and RF model using only Sentinel-2 data (SAR data) as input, separately. SVM-M and RF-M utilize the multi-source input as the model input during the model training and model testing.
- UNET: UNet is a popular deep learning model for pixel-wise classification (or segmentation) and was originally designed for medical image segmentation. Here, we setup three baseline methods, including UNET-S1, UNET-S2, UNET-M. UNET-S1 train the UNET model using only Sentinel-1 data (SAR data) as input. UNET-S2 train the UNET model using only Sentinel-2 data (SAR data) as input. UNET-M utilize the multi-source input as the model input during the model training and model testing.
- Non-contrastive: In order to verify the contribution of the common information during the segmentation process, we design the non-contrastive baseline as a variant of the proposed method by removing the common information path in the proposed structure. Here, the non-contrastive method utilized the multi-scale idea of the UNET and further setup a convolutional path starting with the concatenate layer, which could fusion the information from two self-information extraction path.
- We implement two versions of the proposed algorithm:
- Proposed Method A: The self-information extraction path and common information extraction path both utilize same amount of training samples (for which we have training labels) during the training process.
- Proposed Method B: The self-information extraction path is trained using labeled training samples. The common information extraction path utilizes all the samples (both labeled and unlabeled) since it can be trained in an unsupervised fashion. Finally, the information fusion part is trained using only the labeled data.
- The key hyper-parameters for the baselines and proposed method are shown in Table 3. The Contrastive Loss in Table 3 are described in Section 2.2.1.
3.2. Large-Scale River Mapping
3.3. River Mapping with Limited Labels
3.4. Long-Term River Monitoring
4. Conclusions
Author Contributions
Funding
Institutional Review Board Statement
Informed Consent Statement
Data Availability Statement
Conflicts of Interest
References
- Pekel, J.F.; Cottam, A.; Gorelick, N.; Belward, A.S. High-resolution mapping of global surface water and its long-term changes. Nature 2016, 540, 418–422. [Google Scholar] [CrossRef] [PubMed]
- Tarpanelli, A.; Iodice, F.; Brocca, L.; Restano, M.; Benveniste, J. River flow monitoring by sentinel-3 OLCI and MODIS: Comparison and combination. Remote Sens. 2020, 12, 3867. [Google Scholar] [CrossRef]
- Ogilvie, A.; Poussin, J.C.; Bader, J.C.; Bayo, F.; Bodian, A.; Dacosta, H.; Dia, D.; Diop, L.; Martin, D.; Sambou, S. Combining Multi-Sensor Satellite Imagery to Improve Long-Term Monitoring of Temporary Surface Water Bodies in the Senegal River Floodplain. Remote Sens. 2020, 12, 3157. [Google Scholar] [CrossRef]
- Kutser, T.; Pierson, D.C.; Kallio, K.Y.; Reinart, A.; Sobek, S. Mapping lake CDOM by satellite remote sensing. Remote Sens. Environ. 2005, 94, 535–540. [Google Scholar] [CrossRef]
- McFeeters, S.K. The use of normalized difference water index (NDWI) in the delineation of open water features. Int. J. Remote Sens. 1996, 17, 1425–1432. [Google Scholar] [CrossRef]
- Xu, H.Q. A study on information extraction of water body with the modified normalized difference water index (MNDWI). J. Remote Sens. 2005, 9, 589–595. [Google Scholar]
- Liu, Q.; Huang, C.; Shi, Z.; Zhang, S. Probabilistic River Water Mapping from Landsat-8 Using the Support Vector Machine Method. Remote Sens. 2020, 12, 1374. [Google Scholar] [CrossRef]
- Pal, M. Random forest classifier for remote sensing classification. Int. J. Remote Sens. 2005, 26, 217–222. [Google Scholar] [CrossRef]
- Ronneberger, O.; Fischer, P.; Brox, T. U-net: Convolutional networks for biomedical image segmentation. In International Conference on Medical Image Computing and Computer-Assisted Intervention; Springer: Cham, Germany, 2015; pp. 234–241. [Google Scholar]
- Zhao, H.; Shi, J.; Qi, X.; Wang, X.; Jia, J. Pyramid scene parsing network. In Proceedings of the IEEE Conference on Computer Vision and Pattern Recognition, Honolulu, HI, USA, 21–26 July 2017; pp. 2881–2890. [Google Scholar]
- Maxwell, A.E.; Warner, T.A.; Fang, F. Implementation of machine-learning classification in remote sensing: An applied review. Int. J. Remote Sens. 2018, 39, 2784–2817. [Google Scholar] [CrossRef] [Green Version]
- Lary, D.J.; Alavi, A.H.; Gandomi, A.H.; Walker, A.L. Machine learning in geosciences and remote sensing. Geosci. Front 2016, 7, 3–10. [Google Scholar] [CrossRef] [Green Version]
- Mou, L.; Bruzzone, L.; Zhu, X.X. Learning spectral-spatial-temporal features via a recurrent convolutional neural network for change detection in multispectral imagery. IEEE Trans. Geosci. Remote Sens. 2018, 57, 924–935. [Google Scholar] [CrossRef] [Green Version]
- Zhang, X.; Zhang, Y.; Lu, X.; Bai, L.; Chen, L.; Tao, J.; Wang, Z.; Zhu, L. Estimation of Lower-Stratosphere-to-Troposphere Ozone Profile Using Long Short-Term Memory (LSTM). Remote Sens. 2021, 13, 1374. [Google Scholar] [CrossRef]
- Mueller, N.; Lewis, A.; Roberts, D.; Ring, S.; Melrose, R.; Sixsmith, J.; Lymburner, L.; Mclntyre, A.; Tan, P.; Curnow, S.; et al. Water observations from space: Mapping surface water from 25 years of Landsat imagery across Australia. Remote Sens. Environ. 2016, 174, 341–352. [Google Scholar] [CrossRef] [Green Version]
- Tanguy, M.; Chokmani, K.; Bernier, M.; Poulin, J.; Raymond, S. River flood mapping in urban areas combining Radarsat-2 data and flood return period data. Remote Sens. Environ. 2017, 198, 442–459. [Google Scholar] [CrossRef] [Green Version]
- Zhu, Z.; Wang, S.; Woodcock, C.E. Improvement and expansion of the Fmask algorithm: Cloud, cloud shadow, and snow detection for Landsats 4–7, 8, and Sentinel 2 images. Remote Sens. Environ. 2015, 159, 269–277. [Google Scholar] [CrossRef]
- Immerzeel, W.W.; Droogers, P.; De Jong, S.M.; Bierkens, M.F.P. Large-scale monitoring of snow cover and runoff simulation in Himalayan river basins using remote sensing. Remote Sens. Environ. 2009, 113, 40–49. [Google Scholar] [CrossRef]
- Wei, Z.; Jia, K.; Jia, X.; Khandelwal, A.; Kumar, V. Global River Monitoring Using Semantic Fusion Networks. Water 2020, 12, 2258. [Google Scholar] [CrossRef]
- Xie, Y.; Shekhar, S.; Li, Y. Statistically-Robust Clustering Techniques for Mapping Spatial Hotspots: A Survey. arXiv 2021, arXiv:2103.12019. [Google Scholar]
- Jia, X.; Khandelwal, A.; Mulla, D.J.; Pardey, P.G.; Kumar, V. Bringing automated, remote-sensed, machine learning methods to monitoring crop landscapes at scale. Agric. Econ. 2019, 50, 41–50. [Google Scholar] [CrossRef]
- Arking, A.; Childs, J.D. Retrieval of cloud cover parameters from multispectral satellite images. J. Appl. Meteorol. Clim. 1975, 24, 322–333. [Google Scholar] [CrossRef] [Green Version]
- Dai, P.; Ji, S.; Zhang, Y. Gated Convolutional Networks for Cloud Removal From Bi-Temporal Remote Sensing Images. Remote Sens. 2020, 12, 3427. [Google Scholar] [CrossRef]
- Chen, T.; Kornblith, S.; Norouzi, M.; Hinton, G. A simple framework for contrastive learning of visual representations. In International Conference on Machine Learning; PMLR: Cambridge, MA, USA, 2020; pp. 1597–1607. [Google Scholar]












| Satellite | Sentinel-1 | Sentinel-2 |
|---|---|---|
| Temporal Resolution | 12 days | 10 days |
| Spatial Resolution | 20 m | 10/20/60 m |
| Imaging Range | C-bands | 0.04–0.24 μm |
| Spectral Bands | 2 | 13 |
| Parameter | Detail |
|---|---|
| Data source | Sentinel-1, Sentinel-2 |
| Samples Pairs | 1013 |
| Ground Truth Number | 1013 |
| Sample Size | 96 × 96 pixels |
| Ground Truth Size | 96 × 96 pixels |
| Covering Area of Each Sample | 1 km2 |
| Date Range | January 2016 to December 2016 |
| Algorithm | Parameter Type | Parameter Set |
|---|---|---|
| NDWI | Threshold | 0.1 |
| SVM (SVM-S2, SVM-M) | Kernel Type | RBF |
| RF (SVM-S2, SVM-M) | Criterion | Gini |
| UNET (UNET-S1, UNET-S2, UNET-M) | Learning Rate | 0.0001 |
| Loss Function | Binary Cross Entropy | |
| Non-contrastive | Learning Rate | 0.0001 |
| Loss Function | Binary Cross Entropy | |
| Proposed Method A | Learning Rate | 0.0001 |
| Loss function | Contrastive Loss, Binary Cross Entropy | |
| Proposed Method B | Learning Rate | 0.0001 |
| Loss function | Contrastive Loss, Binary Cross Entropy |
| Algorithm | F1-Score | Precision | Recall |
|---|---|---|---|
| NDWI | 38.54 | 63.81 | 34.22 |
| SVM-S2 | 67.99 | 66.57 | 71.43 |
| SVM-M | 68.33 | 67.90 | 69.03 |
| RF-S2 | 69.62 | 68.19 | 72.40 |
| RF-M | 70.18 | 69.33 | 71.01 |
| UNET-S1 | 70.97 | 68.64 | 71.11 |
| UNET-S2 | 85.26 | 86.81 | 85.14 |
| UNET-M | 86.07 | 86.50 | 85.72 |
| Non-contrastive | 89.10 | 89.92 | 88.78 |
| Proposed Method A | 91.04 | 91.83 | 89.02 |
| Proposed Method B | 91.53 | 91.98 | 90.11 |
| Algorithm | Training Samples | |||
|---|---|---|---|---|
| 20 | 100 | 200 | 400 | |
| UNET-S1 | 21.64 | 47.21 | 59.03 | 68.79 |
| UNET-S2 | 29.07 | 56.35 | 68.91 | 76.83 |
| Non-contrastive | 35.01 | 64.56 | 73.06 | 81.17 |
| Proposed Method A | 39.89 | 68.70 | 76.83 | 84.21 |
| Proposed Method B | 46.12 | 71.34 | 78.08 | 85.92 |
Publisher’s Note: MDPI stays neutral with regard to jurisdictional claims in published maps and institutional affiliations. |
© 2021 by the authors. Licensee MDPI, Basel, Switzerland. This article is an open access article distributed under the terms and conditions of the Creative Commons Attribution (CC BY) license (https://creativecommons.org/licenses/by/4.0/).
Share and Cite
Wei, Z.; Jia, K.; Liu, P.; Jia, X.; Xie, Y.; Jiang, Z. Large-Scale River Mapping Using Contrastive Learning and Multi-Source Satellite Imagery. Remote Sens. 2021, 13, 2893. https://doi.org/10.3390/rs13152893
Wei Z, Jia K, Liu P, Jia X, Xie Y, Jiang Z. Large-Scale River Mapping Using Contrastive Learning and Multi-Source Satellite Imagery. Remote Sensing. 2021; 13(15):2893. https://doi.org/10.3390/rs13152893
Chicago/Turabian StyleWei, Zhihao, Kebin Jia, Pengyu Liu, Xiaowei Jia, Yiqun Xie, and Zhe Jiang. 2021. "Large-Scale River Mapping Using Contrastive Learning and Multi-Source Satellite Imagery" Remote Sensing 13, no. 15: 2893. https://doi.org/10.3390/rs13152893
APA StyleWei, Z., Jia, K., Liu, P., Jia, X., Xie, Y., & Jiang, Z. (2021). Large-Scale River Mapping Using Contrastive Learning and Multi-Source Satellite Imagery. Remote Sensing, 13(15), 2893. https://doi.org/10.3390/rs13152893

