Patterns, Trends and Drivers of Water Transparency in Sri Lanka Using Landsat 8 Observations and Google Earth Engine
Abstract
1. Introduction
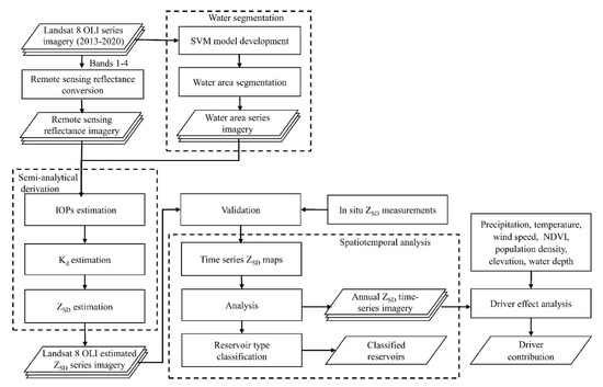
2. Materials and Methods
2.1. Study Area
2.2. Data Used
2.2.1. Landsat 8 Data
2.2.2. In-Situ Data
2.2.3. Geographical, Climatic and Anthropogenic Data
2.3. Image Processing and Water Extraction
2.4. Modelling of ZSD Using QAA
- Estimation of IOPs,
- Estimation of Kd,
- Estimation of ZSD.
2.4.1. Estimation of IOPs
2.4.2. Estimation of Kd
2.4.3. Estimation of ZSD
2.5. Accuracy Assessment of ZSD Model
2.6. Evaluating ZSD Trends and the Effects of Driving Factors
3. Results
3.1. Observation Frequency of Reservoirs
3.2. Accuracy Assessment
3.3. Spatial Distribution of Water Transparency
3.4. Inter- and Intra-Annual Variations in ZSD
3.5. Categorization of Reservoirs by Intra-Annual Variation
3.6. Natural and Anthropogenic Drivers
4. Discussion
4.1. Surface Water Transparency and Driving Forces
4.2. The Relation between ZSD Variation and Total Suspended Solids
4.3. Limitations and Future Improvements
5. Conclusions
- The mean ZSD of all reservoirs ranged from 9.68 cm to 199.47 cm with an average of 64.71 cm, and among them, about 93.30% (N = 513) of the reservoirs showed a ZSD lower than 100 cm.
- The wet zone was highest in water transparency (91.05 ± 43.22 cm), followed by the intermediate zone with 81.82 ± 29.79 cm, and the lowest among the dry zone reservoirs (59.81 ± 21.06 cm).
- All reservoirs in Sri Lanka exhibited a mean annual growth rate of change 1.02 ± 2.33 cm with increasing tendencies observed in 68% (N = 374) of the reservoirs. Statistically significant changes (increasing/decreasing) were observed in 9.45% of reservoirs.
- The transparency was generally highest in NEM (December to February) season, and at its lowest during SWM (May to September) season.
- Both natural and anthropogenic drivers were significantly affecting water transparency. The impact of natural factors (precipitation, wind and temperature) on ZSD changes was more significant (77.70%) when compared to anthropogenic variables as a whole. In contrast, human activity (NDVI) accounted for the highest variability in all zones. The entire country and dry zone were significantly influenced by all five drivers (precipitation, wind, temperature, NDVI and population density). Except for precipitation, all other drivers studied exhibited statistically significant effects in wet and intermediate zones.
Author Contributions
Funding
Acknowledgments
Conflicts of Interest
Appendix A


References
- Fekete, B.M.; Wisser, D.; Kroeze, C.; Mayorga, E.; Bouwman, L.; Wollheim, W.M.; Vörösmarty, C. Millennium Ecosystem Assessment scenario drivers (1970–2050): Climate and hydrological alterations. Glob. Biogeochem. Cycles 2010, 24. [Google Scholar] [CrossRef]
- Karpatne, A.; Khandelwal, A.; Chen, X.; Mithal, V.; Faghmous, J.; Kumar, V. Global Monitoring of Inland Water Dynamics: State-of-the-Art, Challenges, and Opportunities. In Studies in Computational Intelligence; Lässig, J., Kersting, K., Morik, K., Eds.; Springer International Publishing: Cham, Switzerland, 2016; Volume 645, pp. 121–147. ISBN 978-3-319-31856-1. [Google Scholar]
- Martins, V.S.; Kaleita, A.; Barbosa, C.C.F.; Fassoni-Andrade, A.C.; de Lucia Lobo, L.; Novo, E.M.L.M. Remote sensing of large reservoir in the drought years: Implications on surface water change and turbidity variability of Sobradinho reservoir (Northeast Brazil). Remote Sens. Appl. Soc. Environ. 2019, 13, 275–288. [Google Scholar] [CrossRef]
- Wilson, C.O. Land use/land cover water quality nexus: Quantifying anthropogenic influences on surface water quality. Environ. Monit. Assess. 2015, 187, 424. [Google Scholar] [CrossRef]
- Ministry of Environment, Sri Lanka. Available online: http://mmde.gov.lk/web/index.php?lang=en (accessed on 12 January 2021).
- Yentsch, C.S.; Yentsch, C.M.; Cullen, J.J.; Lapointe, B.; Phinney, D.A.; Yentsch, S.W. Sunlight and water transparency: Cornerstones in coral research. J. Exp. Mar. Biol. Ecol. 2002, 268, 171–183. [Google Scholar] [CrossRef]
- Tyler, J.E. The secchi disc. Limnol. Oceanogr. 1968, 13, 1–6. [Google Scholar] [CrossRef]
- Irwin, J. Water clarity records from twenty-two New Zealand lakes. N. Z. J. Mar. Freshw. Res. 1974, 8, 223–227. [Google Scholar] [CrossRef]
- Khorram, S.; Cheshire, H.; Geraci, A.L.; Rosa, G. LA Water quality mapping of Augusta Bay, Italy from Landsat-TM data. Int. J. Remote Sens. 1991, 12, 803–808. [Google Scholar] [CrossRef]
- Bonansea, M.; Ledesma, M.; Rodriguez, C.; Pinotti, L. Using new remote sensing satellites for assessing water quality in a reservoir. Hydrol. Sci. J. 2019, 64, 34–44. [Google Scholar] [CrossRef]
- Olmanson, L.G.; Bauer, M.E.; Brezonik, P.L. A 20-year Landsat water clarity census of Minnesota’s 10,000 lakes. Remote Sens. Environ. 2008, 112, 4086–4097. [Google Scholar] [CrossRef]
- Arnone, R.A.; Tucker, S.P.; Hilder, F.A. Secchi Depth Atlas Of The World Coastlines. In Proceedings of the Ocean Optics VII; Blizard, M.A., Ed.; SPIE: Monterey, CA, USA, 1984; Volume 0489, p. 195. [Google Scholar]
- Wijewardene, L.N.; Asanthi, H.B.; Rajapaksha, S.W. Assessment of water quality and trophic state in Sooriyawewa reservoir in the Southern province of Sri Lanka. Sri Lanka J. Aquat. Sci. 2017, 22, 9. [Google Scholar] [CrossRef][Green Version]
- Silva, E.I.L.; Simon, D.; Schiemer, F. Catchment characteristics, hydrology, limnology and socio-economic features of three reservoirs in Sri Lanka. In Aquatic Ecosystems and Development: Comparative Asian Perspectives; Schiemer, F., Simon, D., Amarasinghe, U., Moreau, J., Eds.; Backhuys Publishers: Leiden, The Netherlands, 2008; Chapter 2; pp. 19–44. [Google Scholar]
- Weerasinghe, V.P.A.; Handapangoda, K. Surface water quality analysis of an urban lake; East Beira, Colombo, Sri Lanka. Environ. Nanotechnol. Monit. Manag. 2019, 12, 100249. [Google Scholar] [CrossRef]
- Nadarajah, S.; Wijenayake, W.M.H.K.; Amarasinghe, U.S. Influence of hydrology on water quality and trophic state of irrigation reservoirs in Sri Lanka. Lakes Reserv. Res. Manag. 2019, 24, 287–298. [Google Scholar] [CrossRef]
- Senanayake, P.A.A.P.K.; Yatigammana, S.K. Quantitative observations of Cyanobacteria and Dinoflagellata in reservoirs of Sri Lanka. Ceylon J. Sci. 2017, 46, 55. [Google Scholar] [CrossRef][Green Version]
- Jones, J.R.; Knowlton, M.F. Suspended solids in Missouri reservoirs in relation to catchment features and internal processes. Water Res. 2005, 39, 3629–3635. [Google Scholar] [CrossRef]
- Pathiratne, K.A.S.; De Silva, O.C.P.; Hehemann, D.; Atkinson, I.; Wei, R. Occurrence and Distribution of Polycyclic Aromatic Hydrocarbons (PAHs) in Bolgoda and Beira Lakes, Sri Lanka. Bull. Environ. Contam. Toxicol. 2007, 79, 135–140. [Google Scholar] [CrossRef] [PubMed]
- Kumarasiri, A.D.T.N.; Udayakumara, E.P.N.; Jayawardana, J.M.C.K. Impacts of soil erosion and forest quality on water quality in Samanalawewa watershed, Sri Lanka. Model. Earth Syst. Environ. 2021, 1–16. [Google Scholar] [CrossRef]
- Giardino, C.; Brando, V.E.; Gege, P.; Pinnel, N.; Hochberg, E.; Knaeps, E.; Reusen, I.; Doerffer, R.; Bresciani, M.; Braga, F.; et al. Imaging Spectrometry of Inland and Coastal Waters: State of the Art, Achievements and Perspectives. Surv. Geophys. 2019, 40, 401–429. [Google Scholar] [CrossRef]
- IOCCG. Earth Observations in Support of Global Water Quality Monitoring; Greb, S., Dekker, A., Binding, C., Eds.; IOCCG Report Series, No. 18; International Ocean Colour Coordinating Group: Dartmouth, NS, Canada, 2018. [Google Scholar]
- Minu, P.; Lotliker, A.A.; Shaju, S.S.; SanthoshKumar, B.; Ashraf, P.M.; Meenakumari, B. Effect of optically active substances and atmospheric correction schemes on remote-sensing reflectance at a coastal site off Kochi. Int. J. Remote Sens. 2014, 35, 5434–5447. [Google Scholar] [CrossRef]
- Preisendorfer, R.W. Secchi disk science: Visual optics of natural waters1. Limnol. Oceanogr. 1986, 31, 909–926. [Google Scholar] [CrossRef]
- Shahzad, M.I.; Meraj, M.; Nazeer, M.; Zia, I.; Inam, A.; Mehmood, K.; Zafar, H. Empirical estimation of suspended solids concentration in the Indus Delta Region using Landsat-7 ETM+ imagery. J. Environ. Manag. 2018, 209, 254–261. [Google Scholar] [CrossRef]
- Philpot, W.D. Radiative transfer in stratified waters: A single-scattering approximation for irradiance. Appl. Opt. 1987, 26, 4123. [Google Scholar] [CrossRef]
- Lymburner, L.; Botha, E.; Hestir, E.; Anstee, J.; Sagar, S.; Dekker, A.; Malthus, T. Landsat 8: Providing continuity and increased precision for measuring multi-decadal time series of total suspended matter. Remote Sens. Environ. 2016, 185, 108–118. [Google Scholar] [CrossRef]
- IOCCG. Remote Sensing of Inherent Optical Properties: Fundamentals, Tests of Algorithms, and Applications; Lee, Z., Ed.; Reports of the International Ocean-Colour Coordinating Group, No. 5; IOCCG: Dartmouth, NS, Canada, 2006; ISBN 9781896246567. [Google Scholar]
- Lee, Z.; Shang, S.; Hu, C.; Du, K.; Weidemann, A.; Hou, W.; Lin, J.; Lin, G. Secchi disk depth: A new theory and mechanistic model for underwater visibility. Remote Sens. Environ. 2015, 169, 139–149. [Google Scholar] [CrossRef]
- Lee, Z.; Carder, K.L.; Arnone, R.A. Deriving inherent optical properties from water color: A multiband quasi-analytical algorithm for optically deep waters. Appl. Opt. 2002, 41, 5755. [Google Scholar] [CrossRef]
- Lee, Z. Diffuse attenuation coefficient of downwelling irradiance: An evaluation of remote sensing methods. J. Geophys. Res. 2005, 110, C02017. [Google Scholar] [CrossRef]
- Lee, Z.; Shang, S.; Qi, L.; Yan, J.; Lin, G. A semi-analytical scheme to estimate Secchi-disk depth from Landsat-8 measurements. Remote Sens. Environ. 2016, 177, 101–106. [Google Scholar] [CrossRef]
- Rodrigues, T.; Alcântara, E.; Watanabe, F.; Imai, N. Retrieval of Secchi disk depth from a reservoir using a semi-analytical scheme. Remote Sens. Environ. 2017, 198, 213–228. [Google Scholar] [CrossRef]
- Luis, K.M.A.; Rheuban, J.E.; Kavanaugh, M.T.; Glover, D.M.; Wei, J.; Lee, Z.; Doney, S.C. Capturing coastal water clarity variability with Landsat 8. Mar. Pollut. Bull. 2019, 145, 96–104. [Google Scholar] [CrossRef]
- IOCCG. An Update of the Quasi-Analytical Algorithm (QAA_v6). Available online: http://www.ioccg.org/groups/Software_OCA/QAA_v6_2014209.pdf (accessed on 5 February 2021).
- Kloiber, S.M.; Brezonik, P.L.; Olmanson, L.G.; Bauer, M.E. A procedure for regional lake water clarity assessment using Landsat multispectral data. Remote Sens. Environ. 2002, 82, 38–47. [Google Scholar] [CrossRef]
- Chen, X.; Li, Y.S.; Liu, Z.; Yin, K.; Li, Z.; Wai, O.W.H.; King, B. Integration of multi-source data for water quality classification in the Pearl River estuary and its adjacent coastal waters of Hong Kong. Cont. Shelf Res. 2004, 24, 1827–1843. [Google Scholar] [CrossRef]
- Liyanage, C.P.; Yamada, K. Impact of Population Growth on the Water Quality of Natural Water Bodies. Sustainability 2017, 9, 1405. [Google Scholar] [CrossRef]
- Messager, M.L.; Lehner, B.; Grill, G.; Nedeva, I.; Schmitt, O. Estimating the volume and age of water stored in global lakes using a geo-statistical approach. Nat. Commun. 2016, 7, 13603. [Google Scholar] [CrossRef]
- Department of Meteorology, Sri Lanka. Available online: http://www.meteo.gov.lk (accessed on 21 February 2020).
- Vermote, E.; Justice, C.; Claverie, M.; Franch, B. Preliminary analysis of the performance of the Landsat 8/OLI land surface reflectance product. Remote Sens. Environ. 2016, 185, 46–56. [Google Scholar] [CrossRef]
- Schmidt, G.; Jenkerson, C.; Masek, J.; Vermote, E.; Gao, F. Landsat Ecosystem Disturbance Adaptive Processing System (LEDAPS) Algorithm Description; U.S. Geological Survey Open-File Report 2013-1057; U.S. Geological Survey: Reston, VA, USA, 2013. [Google Scholar]
- Ogashawara, I.; Jechow, A.; Kiel, C.; Kohnert, K.; Berger, S.A.; Wollrab, S. Performance of the Landsat 8 Provisional Aquatic Reflectance Product for Inland Waters. Remote Sens. 2020, 12, 2410. [Google Scholar] [CrossRef]
- Liu, Q.; Huang, C.; Shi, Z.; Zhang, S. Probabilistic River Water Mapping from Landsat-8 Using the Support Vector Machine Method. Remote Sens. 2020, 12, 1374. [Google Scholar] [CrossRef]
- Somasundaram, D.; Zhang, F.; Wang, S.; Ye, H.; Zhang, Z.; Zhang, B. Learning vector quantization neural network for surface water extraction from Landsat OLI images. J. Appl. Remote Sens. 2020, 14, 1. [Google Scholar] [CrossRef]
- Gordon, H.R.; Brown, O.B.; Evans, R.H.; Brown, J.W.; Smith, R.C.; Baker, K.S.; Clark, D.K. A semianalytic radiance model of ocean color. J. Geophys. Res. 1988, 93, 10909. [Google Scholar] [CrossRef]
- Gordon, H.R.; Morel, A.Y. Remote Assessment of Ocean Color for Interpretation of Satellite Visible Imagery; Lecture Notes on Coastal and Estuarine Studies; Springer: New York, NY, USA, 1983; Volume 4, ISBN 978-0-387-90923-3. [Google Scholar]
- Lee, Z.; Hu, C.; Shang, S.; Du, K.; Lewis, M.; Arnone, R.; Brewin, R. Penetration of UV-visible solar radiation in the global oceans: Insights from ocean color remote sensing. J. Geophys. Res. Ocean. 2013, 118, 4241–4255. [Google Scholar] [CrossRef]
- Smith, R.C.; Baker, K.S. Optical properties of the clearest natural waters (200–800 nm). Appl. Opt. 1981, 20, 177. [Google Scholar] [CrossRef]
- Valipour, M.; Bateni, S.M.; Gholami Sefidkouhi, M.A.; Raeini-Sarjaz, M.; Singh, V.P. Complexity of Forces Driving Trend of Reference Evapotranspiration and Signals of Climate Change. Atmosphere 2020, 11, 1081. [Google Scholar] [CrossRef]
- Somasundaram, D.; Zhang, F.; Ediriweera, S.; Wang, S.; Li, J.; Zhang, B. Spatial and Temporal Changes in Surface Water Area of Sri Lanka over a 30-Year Period. Remote Sens. 2020, 12, 3701. [Google Scholar] [CrossRef]
- Cui, L.; Qiu, Y.; Fei, T.; Liu, Y.; Wu, G. Using remotely sensed suspended sediment concentration variation to improve management of Poyang Lake, China. Lake Reserv. Manag. 2013, 29, 47–60. [Google Scholar] [CrossRef]
- McCullough, I.M.; Loftin, C.S.; Sader, S.A. Combining lake and watershed characteristics with Landsat TM data for remote estimation of regional lake clarity. Remote Sens. Environ. 2012, 123, 109–115. [Google Scholar] [CrossRef]
- Wimalawansa, S.A.; Wimalawansa, S.J. Protection of Watersheds, and Control and Responsible use of Fertiliser to Prevent Phosphate Eutrophication of Reservoirs. Int. J. Res. Environ. Sci. 2015, 1, 1–18. [Google Scholar]
- Bandara, N.J.G.J. Water and wastewater related issues in Sri Lanka. Water Sci. Technol. 2003, 47, 305–312. [Google Scholar] [CrossRef] [PubMed]
- Peduzzi, P.; Schiemer, F. Bacterial dynamics, nutrients and organic matter in the water column of tropical freshwater reservoirs of Sri Lanka. In Aquatic Ecosystems and Development: Comparative Asian Perspectives; Schiemer, F., Simon, D., Amarasinghe, U.M.J., Eds.; Bakhuysen Publishers: Leiden, The Netherlands, 2008; pp. 135–152. [Google Scholar]
- Newrkla, P. Sediment characteristics and benthic community oxygen uptake rates of Parakrama Samudra, an ancient man-made lake in Sri Lanka. Limnol. Parakrama Samudra-Sri Lanka 1983, 127–133. [Google Scholar] [CrossRef]
- Richardson, D.; Melles, S.; Pilla, R.; Hetherington, A.; Knoll, L.; Williamson, C.; Kraemer, B.; Jackson, J.; Long, E.; Moore, K.; et al. Transparency, Geomorphology and Mixing Regime Explain Variability in Trends in Lake Temperature and Stratification across Northeastern North America (1975–2014). Water 2017, 9, 442. [Google Scholar] [CrossRef]
- Braga, F.; Scarpa, G.M.; Brando, V.E.; Manfè, G.; Zaggia, L. COVID-19 lockdown measures reveal human impact on water transparency in the Venice Lagoon. Sci. Total Environ. 2020, 736, 139612. [Google Scholar] [CrossRef] [PubMed]
- Lee, R.M.; Biggs, T.W. Impacts of land use, climate variability, and management on thermal structure, anoxia, and transparency in hypereutrophic urban water supply reservoirs. Hydrobiologia 2015, 745, 263–284. [Google Scholar] [CrossRef]
- Mukherjee, F.; Singh, D. Assessing Land Use–Land Cover Change and Its Impact on Land Surface Temperature Using LANDSAT Data: A Comparison of Two Urban Areas in India. Earth Syst. Environ. 2020, 4, 385–407. [Google Scholar] [CrossRef]
- Eriyagama, N.; Thilakarathne, M.; Tharuka, P.; Munaweera, T.; Muthuwatta, L.; Smakhtin, V.; Premachandra, W.W.; Pindeniya, D.; Wijayarathne, N.S.; Udamulla, L. Actual and perceived causes of flood risk: Climate versus anthropogenic effects in a wet zone catchment in Sri Lanka. Water Int. 2017, 42, 874–892. [Google Scholar] [CrossRef]
- Gunawardhana, W.D.T.M.; Jayawardhana, J.M.C.K.; Udayakumara, E.P.N. Impacts of Agricultural Practices on Water Quality in Uma Oya Catchment Area in Sri Lanka. Procedia Food Sci. 2016, 6, 339–343. [Google Scholar] [CrossRef]
- Jayawardana, J.M.C.K.; Gunawardana, W.D.T.; Udayakumara, E.P.N.; Westbrooke, M. Land use impacts on river health of Uma Oya, Sri Lanka: Implications of spatial scales. Environ. Monit. Assess. 2017, 189, 192. [Google Scholar] [CrossRef] [PubMed]
- APHA. Standard Methods for the Examination of Water and Wasterwater, 22th ed.; Rice, E.W., Baird, R.B., Eaton, A.D., Clesceri, L.S., Eds.; American Public Health Association (APHA): Washington, DC, USA, 2012. [Google Scholar]
- Wang, Y.; Shen, F.; Sokoletsky, L.; Sun, X. Validation and Calibration of QAA Algorithm for CDOM Absorption Retrieval in the Changjiang (Yangtze) Estuarine and Coastal Waters. Remote Sens. 2017, 9, 1192. [Google Scholar] [CrossRef]
- Watanabe, F.; Mishra, D.R.; Astuti, I.; Rodrigues, T.; Alcântara, E.; Imai, N.N.; Barbosa, C. Parametrization and calibration of a quasi-analytical algorithm for tropical eutrophic waters. ISPRS J. Photogramm. Remote Sens. 2016, 121, 28–47. [Google Scholar] [CrossRef]
- Jiang, D.; Matsushita, B.; Setiawan, F.; Vundo, A. An improved algorithm for estimating the Secchi disk depth from remote sensing data based on the new underwater visibility theory. ISPRS J. Photogramm. Remote Sens. 2019, 152, 13–23. [Google Scholar] [CrossRef]
- Wei, J.; Lee, Z.; Shang, S.; Yu, X. Semianalytical Derivation of Phytoplankton, CDOM, and Detritus Absorption Coefficients From the Landsat 8/OLI Reflectance in Coastal Waters. J. Geophys. Res. Ocean. 2019, 124, 3682–3699. [Google Scholar] [CrossRef]
- Imbulana, K.A.U.S.; Wijesekera, N.T.S.; Neupane, B.; Sri Lanka Ministry of Agriculture. Sri Lanka National Water Development Report: April 2006; Ministry of Agriculture, Irrigation, and Mahaweli Development: Colombo, Sri Lanka, 2006; ISBN 9558395013. [Google Scholar]











| Parameter | Zone | ||
|---|---|---|---|
| Dry | Wet | Intermediate | |
| Elevation (m) | −6.00–277.00 (53.50) | −10.00–503.00 (342.68) | −6–1885.00 (135.51) |
| Permanent water area (ha) | 1.08–2719.44 (81.37) | 1.08–696.69 (79.54) | 1.08–1489.86 (119.04) |
| Catchment area (ha) | 0.09–54,111.80 (2113.27) | 0.09–221,707.00 (7590.01) | 0.09–51,046.90 (3414.36) |
| Water depth (m) | 1.03–14.90 (3.06) | 0.98–13.40 (8.54) | 1.3–15.80 (6.75) |
| Number of water bodies | 444 | 40 | 66 |
| Year | 2013 | 2014 | 2015 | 2016 | 2017 | 2018 | 2019 | 2020 | Total |
|---|---|---|---|---|---|---|---|---|---|
| Number of images | 106 | 180 | 182 | 195 | 188 | 186 | 177 | 155 | 1369 |
| Reservoir | Number of Total Samples | Number of Validation Samples | Sampling Date | In-Situ ZSD (cm) | Image Acquisition Date | Time Window 2 | |||
|---|---|---|---|---|---|---|---|---|---|
| Max | Min | Mean | Std. Dev. | ||||||
| Sooriyawewa 1 | 6 | 6 | 20-10-2014 | 70 | 58 | 62.67 | 3.73 | 20-10-2014 | 0 |
| Sooriyawewa 1 | 6 | 1 | 16-12-2014 | 140 | 90 | 110.00 | 17.30 | 07-12-2014 | 9 |
| Sooriyawewa 1 | 6 | 1 | 26-02-2015 | 112 | 79 | 98.00 | 11.25 | 25-02-2015 | 1 |
| Kandy | 9 | 2 | 04-11-2018 | 170 | 110 | 142.78 | 18.43 | 16-11-2018 | 12 |
| Parakrama Samudra | 17 | 14 | 07-11-2018 | 190 | 120 | 156.76 | 27.60 | 16-11-2018 | 9 |
| Dambulla | 10 | 10 | 05-11-2018 | 80 | 70 | 75.50 | 4.15 | 16-11-2018 | 11 |
| Beira | 11 | - | 03-12-2019 | 21 | 12 | 17.73 | 2.49 | - | - |
| Data/Product | Variable | Resolution | GEE Asset Address | |
|---|---|---|---|---|
| Spatial | Temporal | |||
| Landsat 8 OLI | Surface reflectance | 30 m | 16 days | LANDSAT/LC08/C01/T1_SR |
| SRTM DEM V3 | Elevation (m) | 30 m | static | USGS/SRTMGL1_003 |
| TRMM 3B43 V7 | Precipitation rate (mm/h) | 0.25° | 1 month | TRMM/3B43V7 |
| ECMWF ERA5 | U component of wind (ms−1) | 0.25° | 1 month | ECMWF/ERA5/MONTHLY |
| ECMWF ERA5 | V component of wind (ms−1) | 0.25° | 1 month | ECMWF/ERA5/MONTHLY |
| ECMWF ERA5 | 2m Temperature (K) | 0.25° | 1 month | ECMWF/ERA5/MONTHLY |
| NASA SEDAC GPWv411 | Population density | 30′ | 5 years | CIESIN/GPWv411/GPW_ Population_Density |
| Step | Variable | QAA_v6 | Approach |
|---|---|---|---|
| 1 | Semi-analytical | ||
| 2 | Semi-analytical | ||
| 3 | , | Empirical | |
| 4 | Analytical | ||
| 5 | Empirical | ||
| 6 | Semi-analytical | ||
| 7 | Analytical |
| Zone | Factor | Estimate | Standard Error | t-Value | p-Value |
|---|---|---|---|---|---|
| Dry | Precipitation | 0.00493 | 0.00082 | 5.978 | <0.001 |
| Dry | Wind | −6.00339 | 0.31672 | −18.955 | <0.001 |
| Dry | NDVI | 32.64817 | 2.53673 | 12.87 | <0.001 |
| Dry | Temperature | 4.00676 | 0.33801 | 11.854 | <0.001 |
| Dry | Population | 0.00493 | 0.00082 | 5.978 | <0.001 |
| Wet | Precipitation | 0.00285 | 0.00547 | 0.521 | 0.602 |
| Wet | Wind | −20.96000 | 3.46900 | −6.043 | <0.001 |
| Wet | NDVI | 96.56000 | 21.35000 | 4.523 | <0.001 |
| Wet | Temperature | 8.40600 | 1.29200 | 6.505 | <0.001 |
| Wet | Population | −0.000000029 | 0.0000000128 | −2.276 | 0.024 |
| Intermediate | Precipitation | −0.00121 | 0.00326 | −0.37 | 0.711 |
| Intermediate | Wind | −6.68342 | 1.52244 | −4.39 | <0.001 |
| Intermediate | NDVI | 27.91368 | 10.36472 | 2.693 | 0.007 |
| Intermediate | Temperature | −4.22236 | 1.01604 | −4.156 | <0.001 |
| Intermediate | Population | 0.000000063 | 0.00000002 | 3.207 | 0.001 |
Publisher’s Note: MDPI stays neutral with regard to jurisdictional claims in published maps and institutional affiliations. |
© 2021 by the authors. Licensee MDPI, Basel, Switzerland. This article is an open access article distributed under the terms and conditions of the Creative Commons Attribution (CC BY) license (https://creativecommons.org/licenses/by/4.0/).
Share and Cite
Somasundaram, D.; Zhang, F.; Ediriweera, S.; Wang, S.; Yin, Z.; Li, J.; Zhang, B. Patterns, Trends and Drivers of Water Transparency in Sri Lanka Using Landsat 8 Observations and Google Earth Engine. Remote Sens. 2021, 13, 2193. https://doi.org/10.3390/rs13112193
Somasundaram D, Zhang F, Ediriweera S, Wang S, Yin Z, Li J, Zhang B. Patterns, Trends and Drivers of Water Transparency in Sri Lanka Using Landsat 8 Observations and Google Earth Engine. Remote Sensing. 2021; 13(11):2193. https://doi.org/10.3390/rs13112193
Chicago/Turabian StyleSomasundaram, Deepakrishna, Fangfang Zhang, Sisira Ediriweera, Shenglei Wang, Ziyao Yin, Junsheng Li, and Bing Zhang. 2021. "Patterns, Trends and Drivers of Water Transparency in Sri Lanka Using Landsat 8 Observations and Google Earth Engine" Remote Sensing 13, no. 11: 2193. https://doi.org/10.3390/rs13112193
APA StyleSomasundaram, D., Zhang, F., Ediriweera, S., Wang, S., Yin, Z., Li, J., & Zhang, B. (2021). Patterns, Trends and Drivers of Water Transparency in Sri Lanka Using Landsat 8 Observations and Google Earth Engine. Remote Sensing, 13(11), 2193. https://doi.org/10.3390/rs13112193

