Ultra-High-Resolution 1 m/pixel CaSSIS DTM Using Super-Resolution Restoration and Shape-from-Shading: Demonstration over Oxia Planum on Mars
Abstract
1. Introduction
1.1. Previous Work
2. Materials and Methods
2.1. Datasets
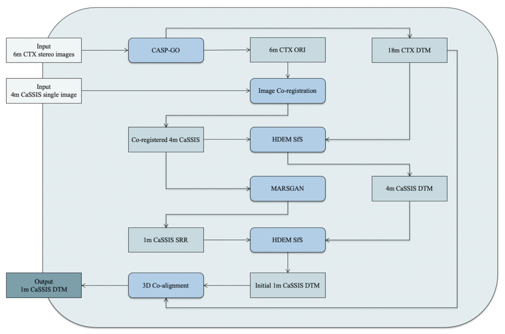
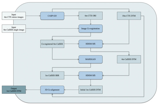
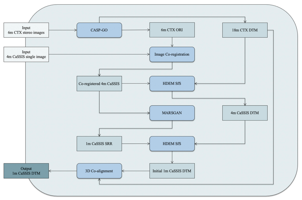
2.2. Overview of the Proposed Processing System
- (a)
- Photogrammetric stereo reconstruction of the input 6 m/pixel CTX stereo pair using CASP-GO [8] to produce an 18 m/pixel CTX DTM and a 6 m/pixel CTX orthorectified image (ORI).
- (b)
- Co-registration of the input 4 m/pixel CaSSIS image with the reference 6 m/pixel CTX ORI from (a) using the MSA-SIFT tie-point based algorithm [9].
- (c)
- SfS 3D reconstruction of the co-registered 4 m/pixel CaSSIS image from (b), using HDEM [11], taking the low-resolution 18 m/pixel CTX DTM from (a) as initial input, to produce an intermediate 4 m/pixel CaSSIS DTM.
- (d)
- SRR processing of the co-registered 4 m/pixel CaSSIS image from (b), using MARSGAN [10], to produce a 1 m/pixel CaSSIS SRR image.
- (e)
- SfS 3D reconstruction of the 1 m/pixel CaSSIS SRR image from (d), using HDEM, taking the intermediate 4 m/pixel CaSSIS DTM from (c) as initial input, to produce a fine-scale 1 m/pixel CaSSIS DTM.
- (f)
- 3D co-alignment of the resultant 1 m/pixel CaSSIS DTM from (e) with the original 18 m/pixel CTX DTM from (a), using the B-Spline fitting algorithm described in [13], to produce the final output product.
2.3. CTX DTM from CASP-GO
- (1)
- Stereo image pre-processing, including conversion of CTX raw data, denoising, camera model initialisation, epipolar map projection, and image enhancement.
- (2)
- Stereo matching using the ASP’s normalised cross-correlation and Bayes expectation maximisation weighted affine adaptive sub-pixel cross-correlation.
- (3)
- Matching refinement, achieved interactively with (2) using fast maximum likelihood matching, outlier rejection, and ALSC.
- (4)
- Use of initial stereo matching results from (2) and (3) as seed points and use of ALSC with region growing to obtain matches for the neighbours of the seed points to gradually fill in any gap areas.
- (5)
- Camera Triangulation and DTM creation.
- (6)
- DTM post-processing, including outlier filtering, smoothing, grid-spacing, co-kriging interpolation, ORI and DTM co-registration and corrections (with a given reference data, e.g., HRSC/MOLA), and georeferencing.
2.4. CaSSIS to CTX Image Co-Registration
- (1)
- (2)
- Iterative refinement of a scale invariant elliptical region using forward and backward ALSC and outputting of a list of tie-points.
- (3)
- Definition of an initial 2nd order polynomial transformation via least squares fitting, with residuals calculated and outliers removed.
- (4)
- Update of the transformation function and going back to (3) until a residual threshold is satisfied, then transformation of the input and writing out the co-registered CaSSIS image.
2.5. HDEM SfS
- (1)
- For the given input image and its geometrical acquisition conditions, the pre-calculated surface reflectance model, and the initial DTM input, calculate image intensity fields and thus minimise the cost function for the image irradiance equation and integrability constraint with respect to the surface gradients to obtain updated surface gradients.
- (2)
- For the given initial DTM input and pre-computed and updated surface gradients from (1), minimise the cost function for the integrability and photogrammetry constraints with respect to the DTM height to obtain an updated DTM.
- (3)
- For the given input image, pre-calculated surface reflectance model, and updated surface gradients from (1), minimise the cost function for the image irradiance equation with respect to the scaling factor of the image irradiance equation to obtain an updated scaling factor.
- (4)
- Repeat steps (1) to (3) but use the updated DTM from (2) to replace the initial DTM input until a pre-set maximum number of iterations is reached or until the total cost function for the image irradiance equation, integrability constraint, and photogrammetry constraint converges.
2.6. MARSGAN SRR
2.7. 3D Co-Alignment
- (1)
- Compute two planar B-spline surfaces that represent the large-scale topography of the 1 m/pixel CaSSIS DTM and 18 m/pixel CTX DTM.
- (2)
- Assign initial local affine transformations for each 3D point of the B-spline surface of the CaSSIS DTM from (1).
- (3)
- Update local affine transformations by minimising the cost function that comprises 3 terms, i.e., the weighted distance between the target and reference 3D points, the weighted stiffness term to penalise transformations of neighbouring 3D points, and the weighted landmark term, which in this case is simply a collection of the closest 3D points.
- (4)
- Lower the stiffness weights to allow more localised transformations and go back to (3) until the cost function in (3) is minimised, then update the input CaSSIS DTM.
3. Results
3.1. Demonstration and Visual Analysis
3.2. DTM Assessment: Profile Measurements and Crater Counting
4. Discussion
5. Conclusions
Supplementary Materials
Author Contributions
Funding
Institutional Review Board Statement
Informed Consent Statement
Data Availability Statement
Acknowledgments
Conflicts of Interest
References
- Neukum, G.; Jaumann, R. August. HRSC: The high resolution stereo camera of Mars Express. Sci. Payload 2004, 1240, 17–35. [Google Scholar]
- Thomas, N.; Cremonese, G.; Ziethe, R.; Gerber, M.; Brändli, M.; Bruno, G.; Erismann, M.; Gambicorti, L.; Gerber, T.; Ghose, K.; et al. The colour and stereo surface imaging system (CaSSIS) for the ExoMars trace gas orbiter. Space Sci. Rev. 2017, 212, 1897–1944. [Google Scholar] [CrossRef]
- Malin, M.C.; Bell, J.F.; Cantor, B.A.; Caplinger, M.A.; Calvin, W.M.; Clancy, R.T.; Edgett, K.S.; Edwards, L.; Haberle, R.M.; James, P.B.; et al. Context camera investigation on board the Mars Reconnaissance Orbiter. J. Geophys. Res. Planets 2007, 112. [Google Scholar] [CrossRef]
- McEwen, A.S.; Eliason, E.M.; Bergstrom, J.W.; Bridges, N.T.; Hansen, C.J.; Delamere, W.A.; Grant, J.A.; Gulick, V.C.; Herkenhoff, K.E.; Keszthelyi, L.; et al. Mars reconnaissance orbiter’s high resolution imaging science experiment (HiRISE). J. Geophys. Res. Planets 2007, 112. [Google Scholar] [CrossRef]
- Kirk, R.L.; Howington-Kraus, E.; Rosiek, M.R.; Anderson, J.A.; Archinal, B.A.; Becker, K.J.; Cook, D.A.; Galuszka, D.M.; Geissler, P.E.; Hare, T.M.; et al. Ultrahigh resolution topographic mapping of Mars with MRO HiRISE stereo images: Meter-scale slopes of candidate Phoenix landing sites. J. Geophys. Res. Planets 2008, 113. [Google Scholar] [CrossRef]
- Beyer, R.A.; Alexandrov, O.; McMichael, S. The Ames Stereo Pipeline: NASA’s open source software for deriving and processing terrain data. Earth Space Sci. 2018, 5, 537–548. [Google Scholar] [CrossRef]
- Shin, D.; Muller, J.P. Progressively weighted affine adaptive correlation matching for quasi-dense 3D reconstruction. Pattern Recognit. 2012, 45, 3795–3809. [Google Scholar] [CrossRef]
- Tao, Y.; Muller, J.P.; Sidiropoulos, P.; Xiong, S.T.; Putri, A.R.D.; Walter, S.H.G.; Veitch-Michaelis, J.; Yershov, V. Massive stereo-based DTM production for Mars on cloud computers. Planet. Space Sci. 2018, 154, 30–58. [Google Scholar] [CrossRef]
- Tao, Y.; Muller, J.P.; Poole, W. Automated localisation of Mars rovers using co-registered HiRISE-CTX-HRSC orthorectified images and wide baseline Navcam orthorectified mosaics. Icarus 2016, 280, 139–157. [Google Scholar] [CrossRef]
- Tao, Y.; Conway, S.J.; Muller, J.-P.; Putri, A.R.D.; Thomas, N.; Cremonese, G. Single Image Super-Resolution Restoration of TGO CaSSIS Colour Images: Demonstration with Perseverance Rover Landing Site and Mars Science Targets. Remote Sens. 2021, 13, 1777. [Google Scholar] [CrossRef]
- Douté, S.; Jiang, C. Small-Scale Topographical Characterization of the Martian Surface With In-Orbit Imagery. IEEE Trans. Geosci. Remote Sens. 2019, 58, 447–460. [Google Scholar] [CrossRef]
- Jiang, C.; Douté, S.; Luo, B.; Zhang, L. Fusion of photogrammetric and photoclinometric information for high-resolution DEMs from Mars in-orbit imagery. ISPRS J. Photogramm. Remote Sens. 2017, 130, 418–430. [Google Scholar] [CrossRef]
- Tao, Y.; Michael, G.; Muller, J.P.; Conway, S.J.; Putri, A.R. Seamless 3 D Image Mapping and Mosaicing of Valles Marineris on Mars Using Orbital HRSC Stereo and Panchromatic Images. Remote Sens. 2021, 13, 1385. [Google Scholar] [CrossRef]
- Vago, J.L.; Westall, F.; Coates, A.J.; Jaumann, R.; Korablev, O.; Ciarletti, V.; Mitrofanov, I.; Josset, J.L.; De Sanctis, M.C.; Bibring, J.P.; et al. Habitability on early Mars and the search for biosignatures with the ExoMars Rover. Astrobiology 2017, 17, 471–510. [Google Scholar] [CrossRef] [PubMed]
- Quantin-Nataf, C.; Carter, J.; Mandon, L.; Thollot, P.; Balme, M.; Volat, M.; Pan, L.; Loizeau, D.; Millot, C.; Breton, S.; et al. Oxia Planum: The Landing Site for the ExoMars “Rosalind Franklin” Rover Mission: Geological Context and Prelanding Interpretation. Astrobiology 2021, 21, 345–366. [Google Scholar] [CrossRef]
- Lim, B.; Son, S.; Kim, H.; Nah, S.; Mu Lee, K. Enhanced deep residual networks for single image super-resolution. In Proceedings of the IEEE Conference on Computer Vision and Pattern Recognition Workshops, Honolulu, HI, USA, 21–26 July 2017; pp. 136–144. [Google Scholar]
- Yu, J.; Fan, Y.; Yang, J.; Xu, N.; Wang, Z.; Wang, X.; Huang, T. Wide Activation for Efficient and Accurate Image Super-Resolution. arXiv 2018, arXiv:1808.08718. [Google Scholar]
- Ahn, N.; Kang, B.; Sohn, K.A. Fast, accurate, and lightweight super-resolution with cascading residual network. In Proceedings of the European Conference on Computer Vision (ECCV), Munich, Germany, 8–14 September 2018; pp. 252–268. [Google Scholar]
- Kim, J.; Lee, J.K.; Lee, K.M. Deeply-recursive convolutional network for image super-resolution. In Proceedings of the IEEE Conference on Computer Vision and Pattern Recognition, Las Vegas, NV, USA, 27–30 June 2016; pp. 1637–1645. [Google Scholar]
- Tai, Y.; Yang, J.; Liu, X. Image super-resolution via deep recursive residual network. In Proceedings of the IEEE Conference on Computer Vision and Pattern Recognition, Honolulu, HI, USA, 21–26 July 2017; pp. 3147–3155. [Google Scholar]
- Wang, C.; Li, Z.; Shi, J. Lightweight Image Super-Resolution with Adaptive Weighted Learning Network. arXiv 2019, arXiv:1904.02358. [Google Scholar]
- Zhang, Y.; Li, K.; Li, K.; Wang, L.; Zhong, B.; Fu, Y. Image super-resolution using very deep residual channel attention networks. In Proceedings of the European Conference on Computer Vision (ECCV), Munich, Germany, 8–14 September 2018; pp. 286–301. [Google Scholar]
- Ledig, C.; Theis, L.; Huszár, F.; Caballero, J.; Cunningham, A.; Acosta, A.; Aitken, A.; Tejani, A.; Totz, J.; Wang, Z.; et al. Photo-realistic single image super-resolution using a generative adversarial network. In Proceedings of the IEEE Conference on Computer Vision and Pattern Recognition, Honolulu, HI, USA, 21–26 July 2017; pp. 4681–4690. [Google Scholar]
- Sajjadi, M.S.; Scholkopf, B.; Hirsch, M. EnhanceNet: Single image super-resolution through automated texture synthesis. In Proceedings of the IEEE International Conference on Computer Vision, Venice, Italy, 22–29 October 2017; pp. 4491–4500. [Google Scholar]
- Wang, X.; Yu, K.; Wu, S.; Gu, J.; Liu, Y.; Dong, C.; Qiao, Y.; Change Loy, C. ESRGAN: Enhanced super-resolution generative adversarial networks. In Proceedings of the European Conference on Computer Vision (ECCV) Workshops, Munich, Germany, 8–14 September 2018. [Google Scholar]
- Rakotonirina, N.C.; Rasoanaivo, A. ESRGAN+: Further improving enhanced super-resolution generative adversarial network. In Proceedings of the ICASSP 2020–2020 IEEE International Conference on Acoustics, Speech and Signal Processing (ICASSP), Barcelona, Spain, 4 May 2020; pp. 3637–3641. [Google Scholar]
- Ma, W.; Pan, Z.; Yuan, F.; Lei, B. Super-Resolution of Remote Sensing Images via a Dense Residual Generative Adversarial Network. Remote Sens. 2019, 11, 2578. [Google Scholar] [CrossRef]
- Pouliot, D.; Latifovic, R.; Pasher, J.; Duffe, J. Landsat super-resolution enhancement using convolution neural networks and Sentinel-2 for training. Remote Sens. 2018, 10, 394. [Google Scholar] [CrossRef]
- Beaulieu, M.; Foucher, S.; Haberman, D.; Stewart, C. Deep Image-To-Image Transfer Applied to Resolution Enhancement of Sentinel-2 Images. In Proceedings of the IGARSS 2018–2018 IEEE International Geoscience and Remote Sensing Symposium, Valencia, Spain, 22–27 July 2018; pp. 2611–2614. [Google Scholar]
- Salgueiro Romero, L.; Marcello, J.; Vilaplana, V. Super-Resolution of Sentinel-2 Imagery Using Generative Adversarial Networks. Remote Sens. 2020, 12, 2424. [Google Scholar] [CrossRef]
- Tao, Y.; Muller, J.P. A novel method for surface exploration: Super-resolution restoration of Mars repeat-pass orbital imagery. Planet. Space Sci. 2016, 121, 103–114. [Google Scholar] [CrossRef]
- Van Diggelen, J. A photometric investigation of the slopes and the heights of the ranges of hills in the Maria of the moon. Bull. Astron. Inst. Neth. 1951, 11, 283. [Google Scholar]
- Rindfleisch, T. Photometric method for lunar topography (photometric method for deriving lunar surface elevation information from single picture). Jet Propuls. Lab. Rep. 1966, 32, 262–276. [Google Scholar]
- Horn, B.K.P. Shape from Shading: A Method for Obtaining the Shape of a Smooth Opaque Object from One View. Ph.D. Thesis, Massachusetts Institute of Technology, Cambridge, MA, USA, November 1970. [Google Scholar]
- Kirk, R.A. Fast Finite-Element Algorithm for Two-Dimensional Photoclinometry. Ph.D. Thesis, California Institute of Technology, Pasadena, CA, USA, 1987. [Google Scholar]
- Zhang, R.; Tsai, P.-S.; Cryer, J.E.; Shah, M. Shape from shading: A survey. IEEE Trans. Pattern Anal. Mach. Intell. 1999, 21, 690–706. [Google Scholar] [CrossRef]
- Durou, J.-D.; Falcone, M.; Sagona, M. Numerical methods for shape-from-shading: A new survey with benchmarks. Comput. Vis. Image Underst. Vis. 2008, 109, 22–43. [Google Scholar] [CrossRef]
- Oliensis, J. Uniqueness in Shape from Shading. Int. J. Comput. Vis. 1991, 6, 75–104. [Google Scholar] [CrossRef]
- Brooks, M.J.; Chojnacki, W.; Kozera, R. Impossible and Ambiguous Shading Patterns. Int. J. Comput. Vis. 1992, 7, 119–126. [Google Scholar] [CrossRef]
- Kozera, R. Uniqueness in Shape from Shading Revisited. J. Math. Imaging Vis. 1997, 7, 123–138. [Google Scholar] [CrossRef]
- Rouy, E.; Tourin, A. A Viscosity Solutions Approach to Shape-from-shading. SIAM J. Numer. Anal. 1992, 29, 867–884. [Google Scholar] [CrossRef]
- Oliensis, J.; Dupuis, P. A Global Algorithm for Shape from Shading. In Proceedings of the 4th IEEE International Conference on Computer Vision, Berlin, Germany, 11–14 May 1993; pp. 692–701. [Google Scholar]
- Camilli, F.; Siconol, A. Maximal Subsolutions of a Class of Degenerate Hamilton-Jacobi Problems. Indiana Univ. Math. J. 1999, 48, 1111–1131. [Google Scholar] [CrossRef]
- Camilli, F.; Grüne, L. Numerical Approximation of the Maximal Solutions for a Class of Degenerate Hamilton-Jacobi Equations. SIAM J. Numer. Anal. 2000, 38, 1540–1560. [Google Scholar] [CrossRef]
- Kain, J.; Ostrov, D.N. Numerical Shape-from-Shading for Discontinuous Photographic Images. Int. J. Comput. Vis. 2001, 44, 163–173. [Google Scholar] [CrossRef]
- Prados, E.; Faugeras, O. A Mathematical and Algorithmic Study of the Lambertian SFS Problem for Orthographic and Pinhole Cameras; Rapport 45 de Recherche 5005; Institut National de Recherche en Informatique et en Automatique: Sophia Antipolis, Valbonne, France, November 2003. [Google Scholar]
- Szeliski, R. Fast Shape from Shading. Comput. Vis. Graph. Image Process. Image Underst. 1991, 53, 129–153. [Google Scholar] [CrossRef]
- Pong, T.C.; Haralick, R.M.; Shapiro, L.G. Shape from Shading Using the Facet Model. Pattern Recognit. 1989, 22, 683–695. [Google Scholar] [CrossRef]
- Lee, K.M.; Kuo, C.-C.J. Shape from Shading with a Linear Triangular Element Surface Model. IEEE Trans. Pattern Anal. Mach. Intell. 1993, 15, 815–822. [Google Scholar] [CrossRef]
- Courteille, F.; Durou, J.-D.; Morin, G. A Global Solution to the SFS Problem Using B-spline Surface and Simulated Annealing. In Proceedings of the 18th International Conference on Pattern Recognition, Hong Kong, China, 20–24 August 2006; Volume II, pp. 332–335. [Google Scholar]
- Pentland, A.P. Local Shading Analysis. IEEE Trans. Pattern Anal. Mach. Intell. 1984, 6, 170–187. [Google Scholar] [CrossRef]
- Lee, C.-H.; Rosenfeld, A. Improved Methods of Estimating Shape from Shading Using the Light Source Coordinate System. Articial Intell. 1985, 26, 125–143. [Google Scholar] [CrossRef]
- Hayakawa, H.; Nishida, S.; Wada, Y.; Kawato, M. A Computational Model for Shape Estimation by Integration of Shading and Edge Information. Neural Netw. 1994, 7, 1193–1209. [Google Scholar] [CrossRef]
- Pentland, A.P. Linear Shape from Shading. Int. J. Comput. Vis. 1990, 4, 153–162. [Google Scholar] [CrossRef]
- Ulich, G. Provably Convergent Methods for the Linear and Nonlinear Shape from Shading Problem. J. Math. Imaging Vis. 1998, 9, 69–82. [Google Scholar] [CrossRef]
- Kozera, R.; Klette, R. Evaluation of Numerical Solution Schemes for Differential Equations. In Performance Characterization in Computer Vision; Klette, R., Stiehl, H.S., Viergever, M.A., Vincken, K.L., Eds.; Springer: Dordrecht, The Netherlands, 1999; Volume 17, pp. 153–166. [Google Scholar]
- Soderblom, L.; Kirk, R.; Herkenhoff, K. Accurate fine-scale topography for the Martian south polar region from combining MOLA profiles and MOC NA images. In Proceedings of the Lunar and Planetary Science Conference, Houston, TX, USA, 11–15 March 2002; p. 1254. [Google Scholar]
- Kirk, R.L.; Barrett, J.M.; Soderblom, L.A. Photoclinometry made simple. In Proceedings of the ISPRS Working Group IV/9 Workshop ‘Advances in Planetary Mapping’, Houston, TX, USA, 24–28 February 2003; p. 4. [Google Scholar]
- Lohse, V.; Heipke, C.; Kirk, R.L. Derivation of planetary topography using multi-image shape-from-shading. Planet. Space Sci. 2006, 54, 661–674. [Google Scholar] [CrossRef]
- Gaskell, R.W.; Barnouin-Jha, O.S.; Scheeres, D.J.; Konopliv, A.S.; Mukai, T.; Abe, S.; Saito, J.; Ishiguro, M.; Kubota, T.; Hashimoto, T.; et al. Characterizing and navigating small bodies with imaging data. Meteorit. Planet. Sci. 2008, 43, 1049–1061. [Google Scholar] [CrossRef]
- Grumpe, A.M.; Wöhler, C. DEM construction and calibration of hyperspectral image data using pairs of radiance images. In Proceedings of the 2011 7th International Symposium on Image and Signal Processing and Analysis (ISPA), Dubrovnik, Croatia, 4–6 September 2011; pp. 609–614. [Google Scholar]
- Grumpe, A.; Belkhir, F.; Wöhler, C. Construction of lunar DEMs based on reflectance modelling. Adv. Space Res. 2014, 53, 1735–1767. [Google Scholar] [CrossRef]
- Wu, B.; Chung Liu, W.; Grumpe, A.; Wöhler, C. Shape and albedo from shading (SAfS) for pixel-level DEM generation from monocular images constrained by low-resolution DEM. ISPRS Int. Arch. Photogramm. Remote Sens. Spat. Inf. Sci. 2016, 41, 521–527. [Google Scholar] [CrossRef]
- Wu, B.; Liu, W.C.; Grumpe, A.; Wöhler, C. Construction of pixel-level resolution DEMs from monocular images by shape and albedo from shading constrained with low-resolution DEM. ISPRS J. Photogramm. Remote Sens. 2018, 140, 3–19. [Google Scholar] [CrossRef]
- Liu, W.C.; Wu, B.; Wöhler, C. Effects of illumination differences on photometric stereo shape-and-albedo-from-shading for precision lunar surface reconstruction. ISPRS J. Photogramm. Remote Sens. 2018, 136, 58–72. [Google Scholar]
- Alexandrov, O.; Beyer, R.A. Multiview Shape-From-Shading for Planetary Images. Earth Space Sci. 2018, 5, 652–666. [Google Scholar] [CrossRef]
- Soderblom, L.A.; Kirk, R.L. Meter-scale 3-D models of the Martian surface from combining MOC and MOLA data. In Proceedings of the Lunar and Planetary Science Conference, League City, TX, USA, 17–21 March 2003; p. 1730. [Google Scholar]
- O’Hara, R.; Barnes, D. A new shape from shading technique with application to Mars Express HRSC images. ISPRS J. Photogramm. Remote Sens. 2012, 67, 27–34. [Google Scholar] [CrossRef]
- Tyler, L.; Cook, T.; Barnes, D.; Parr, G.; Kirk, R. Merged shape from shading and shape from stereo for planetary topographic mapping. In Proceedings of the EGU General Assembly Conference Abstracts, Vienna, Austria, 27 April–2 May 2014; p. 16110. [Google Scholar]
- Hess, M.; Wohlfarth, K.; Grumpe, A.; Wöhler, C.; Ruesch, O.; Wu, B. Atmospherically compensated shape from shading on the martian surface: Towards the perfect digital terrain model of mars. Int. Arch. Photogramm. Remote Sens. Spat. Inf. Sci. 2019, XLII-2/W13, 1405–1411. [Google Scholar] [CrossRef]
- Hess, M. High Resolution Digital Terrain Model for the Landing Site of the Rosalind Franklin (ExoMars) Rover. Adv. Space Res. 2019, 53, 1735–1767. [Google Scholar]
- McMahon, S.K. Overview of the planetary data system. Planet. Space Sci. 1996, 44, 3–12. [Google Scholar] [CrossRef]
- Besse, S.; Vallat, C.; Barthelemy, M.; Coia, D.; Costa, M.; De Marchi, G.; Fraga, D.; Grotheer, E.; Heather, D.; Lim, T.; et al. ESA’s Planetary Science Archive: Preserve and present reliable scientific data sets. Planet. Space Sci. 2018, 150, 131–140. [Google Scholar] [CrossRef]
- Cai, G.R.; Jodoin, P.M.; Li, S.Z.; Wu, Y.D.; Su, S.Z.; Huang, Z.K. Perspective-SIFT: An efficient tool for low-altitude remote sensing image registration. Signal Process. 2013, 93, 3088–3110. [Google Scholar] [CrossRef]
- Lowe, D.G. Distinctive image features from scale-invariant keypoints. Int. J. Comput. Vis. 2004, 60, 91–110. [Google Scholar] [CrossRef]
- Roujean, J.L.; Leroy, M.; Deschamps, P.Y. A bidirectional reflectance model of the Earth’s surface for the correction of remote sensing data. J. Geophys. Res. Atmos. 1992, 97, 20455–20468. [Google Scholar] [CrossRef]
- Wanner, W.; Strahler, A.; Hu, B.; Lewis, P.; Muller, J.-P.; Li, X.; Schaaf, C.; Barnsley, M. Global retrieval of bidirectional reflectance and albedo over land from EOS MODIS and MISR data: Theory and algorithm. J. Geophys. Res. Atmos. 1997, 102, 17143–17161. [Google Scholar] [CrossRef]
- Lucht, W.; Schaaf, C.B.; Strahler, A.H. An algorithm for the retrieval of albedo from space using semiempirical BRDF models. IEEE Trans. Geosci. Remote Sens. 2000, 38, 977–998. [Google Scholar] [CrossRef]
- Ceamanos, X.; Douté, S.; Fernando, J.; Schmidt, F.; Pinet, P.; Lyapustin, A. Surface reflectance of Mars observed by CRISM/MRO: Multi-angle Approach for Retrieval of Surface Reflectance from CRISM observations (MARS-ReCO). J. Geophys. Res. Planets 2013, 118, 540–559. [Google Scholar] [CrossRef]
- Vincendon, M. Mars surface phase function constrained by orbital observations. Planet. Space Sci. 2013, 76, 87–95. [Google Scholar] [CrossRef][Green Version]
- Goodfellow, I.J.; Pouget-Abadie, J.; Mirza, M.; Xu, B.; Warde-Farley, D.; Ozair, S.; Courville, A.; Bengio, Y. Generative Adversarial Networks. arXiv 2014, arXiv:1406.2661. [Google Scholar] [CrossRef]
- Jolicoeur-Martineau, A. The relativistic discriminator: A key element missing from standard GAN. arXiv 2018, arXiv:1807.00734. [Google Scholar]
- Murchie, S.; Arvidson, R.; Bedini, P.; Beisser, K.; Bibring, J.P.; Bishop, J.; Boldt, J.; Cavender, P.; Choo, T.; Clancy, R.T.; et al. Compact reconnaissance imaging spectrometer for Mars (CRISM) on Mars reconnaissance orbiter (MRO). J. Geophys. Res. Planets 2007, 112. [Google Scholar] [CrossRef]



















| Instrument & ID | Phase Angle | Solar Azimuth | Emission Angle | Incidence Angle |
|---|---|---|---|---|
| CTX-1 F23_044811_1985_XN_18N024W | 23.27° | 291.59° | 25.16° | 45.32° |
| CTX-2 F23_044956_1984_XN_18N024W | 40.64° | 290.79° | 3.35° | 43.8° |
| CaSSIS MY34_001934_162_0_PAN | 48.597° | 130.21° | 11.029° | 48.151° |
| HiRISE ESP_036925_1985_RED | 52.2° | 272.2° | 1.1° | 51° |
| CTX DTM | CaSSIS DTM | CaSSIS SRR DTM | HiRISE DTM | |||||||||
|---|---|---|---|---|---|---|---|---|---|---|---|---|
| Diameter (m) | >100 | 30–100 | <30 | >100 | 30–100 | <30 | >100 | 30–100 | <30 | >100 | 30–100 | <30 |
| Area-A | ||||||||||||
| Counts | 1 | 0 | 0 | 1 | 5 | 1 | 1 | 17 | 15 | 1 | 11 | 3 |
| Total | 1 | 7 | 33 | 15 | ||||||||
| Area-B | ||||||||||||
| Counts | 1 | 3 | 0 | 1 | 19 | 2 | 1 | 30 | 24 | 1 | 22 | 21 |
| Total | 4 | 22 | 55 | 44 | ||||||||
| Area-C | ||||||||||||
| Counts | 5 | 0 | 0 | 6 | 19 | 3 | 6 | 30 | 18 | 6 | 13 | 17 |
| Total | 5 | 28 | 54 | 36 | ||||||||
| Area-D | ||||||||||||
| Counts | 1 | 2 | 0 | 1 | 16 | 4 | 1 | 21 | 26 | 1 | 13 | 19 |
| Total | 3 | 21 | 48 | 33 | ||||||||
Publisher’s Note: MDPI stays neutral with regard to jurisdictional claims in published maps and institutional affiliations. |
© 2021 by the authors. Licensee MDPI, Basel, Switzerland. This article is an open access article distributed under the terms and conditions of the Creative Commons Attribution (CC BY) license (https://creativecommons.org/licenses/by/4.0/).
Share and Cite
Tao, Y.; Douté, S.; Muller, J.-P.; Conway, S.J.; Thomas, N.; Cremonese, G. Ultra-High-Resolution 1 m/pixel CaSSIS DTM Using Super-Resolution Restoration and Shape-from-Shading: Demonstration over Oxia Planum on Mars. Remote Sens. 2021, 13, 2185. https://doi.org/10.3390/rs13112185
Tao Y, Douté S, Muller J-P, Conway SJ, Thomas N, Cremonese G. Ultra-High-Resolution 1 m/pixel CaSSIS DTM Using Super-Resolution Restoration and Shape-from-Shading: Demonstration over Oxia Planum on Mars. Remote Sensing. 2021; 13(11):2185. https://doi.org/10.3390/rs13112185
Chicago/Turabian StyleTao, Yu, Sylvain Douté, Jan-Peter Muller, Susan J. Conway, Nicolas Thomas, and Gabriele Cremonese. 2021. "Ultra-High-Resolution 1 m/pixel CaSSIS DTM Using Super-Resolution Restoration and Shape-from-Shading: Demonstration over Oxia Planum on Mars" Remote Sensing 13, no. 11: 2185. https://doi.org/10.3390/rs13112185
APA StyleTao, Y., Douté, S., Muller, J.-P., Conway, S. J., Thomas, N., & Cremonese, G. (2021). Ultra-High-Resolution 1 m/pixel CaSSIS DTM Using Super-Resolution Restoration and Shape-from-Shading: Demonstration over Oxia Planum on Mars. Remote Sensing, 13(11), 2185. https://doi.org/10.3390/rs13112185

