A Study on the Retrieval of Temperature and Humidity Profiles Based on FY-3D/HIRAS Infrared Hyperspectral Data
Abstract
1. Introduction
2. Materials and Methods
2.1. Datasets and the RTTOV
2.1.1. FY-3D/HIRAS Data
2.1.2. GFS Forecast Data
2.1.3. ERA5 Reanalysis Data
2.1.4. Sounding Data
2.1.5. RTTOV Radiative Transfer Model
2.2. Main Principles and Methods of the System
2.2.1. Information Capacity-Weight Function Coverage Channel Selection
2.2.2. Neural Network Observation Error Correction
2.2.3. D-Var Retrieval Algorithm
2.2.4. Error Evaluation Method
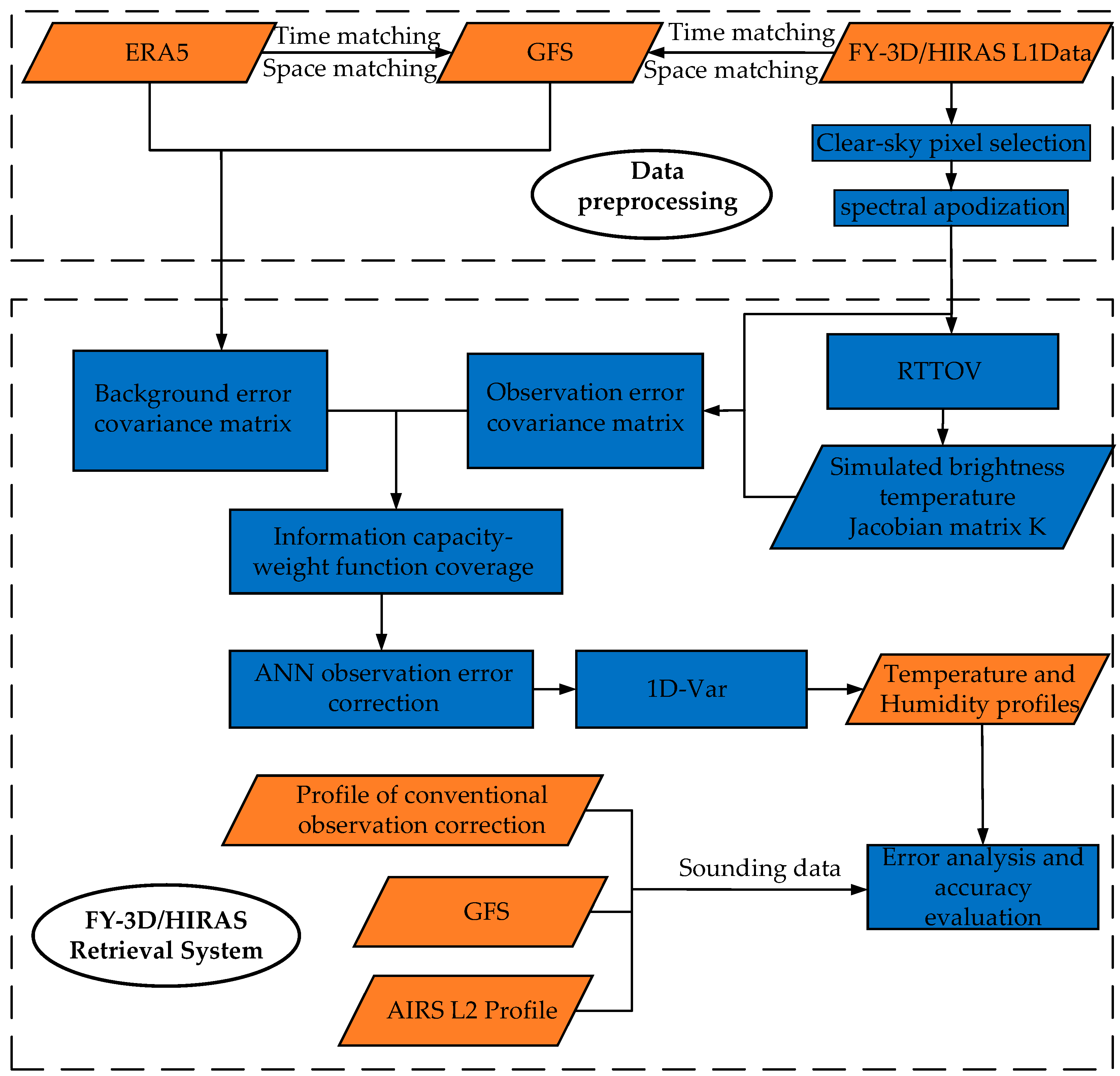
2.3. The Specific Process of the Experiment
2.3.1. Data Preprocessing
2.3.2. Observation Error Correction
2.3.3. Error Covariance Calculation
3. Results
3.1. Retrieval Results of Temperature and Humidity Profiles
3.2. Comparison of Retrieval Results with GFS and Conventional Deviation Correction Methods
3.3. Comparison of Retrieval Results with Similar, International Instruments
4. Discussion
5. Conclusions
Author Contributions
Funding
Data Availability Statement
Acknowledgments
Conflicts of Interest
References
- Collard, A.D.; McNally, A.P. The assimilation of infrared atmospheric sounding interferometer radiances at ECMWF. Q. J. R. Meteorol. Soc. 2009, 135, 1044–1058. [Google Scholar] [CrossRef]
- Guidard, V.; Fourrié, N.; Brousseau, P.; Rabier, F. Impact of IASI assimilation at global and convective scales and challenges for the assimilation of cloudy scenes. Q. J. R. Meteorol. Soc. 2011, 137, 1975–1987. [Google Scholar] [CrossRef]
- Joo, S.; Eyre, J.; Marriott, R. The impact of Metop and other satellite data within the Met Office global NWP system using an adjoint-based sensitivity method. Mon. Weather Rev. 2013, 141, 3331–3342. [Google Scholar] [CrossRef]
- Chen, Y.; Han, Y.; van Delst, P.; Weng, F. Assessment of Shortwave Infrared Sea Surface Reflection and Nonlocal Thermodynamic Equilibrium Effects in the Community Radiative Transfer Model Using IASI Data. J. Atmos. Ocean. Technol. 2013, 30, 2152–2160. [Google Scholar] [CrossRef]
- Sun, B.; Reale, A.; Tilley, F.H.; Pettey, M.E.; Nalli, N.R.; Barnet, C.D. Assessment of NUCAPS S-NPP CrIS/ATMS Sounding Products Using Reference and Conventional Radiosonde Observations. IEEE J. Sel. Top. Appl. Earth Obs. Remote Sens. 2017, 10, 2499–2509. [Google Scholar] [CrossRef]
- Gambacorta, A.; Barnet, C.D. Methodology and information content of the NOAA NESDIS operational channel selection for the Cross-Track Infrared Sounder (CrIS). IEEE Trans. Geosci. Remote Sens. 2013, 51, 3207–3216. [Google Scholar] [CrossRef]
- Qi, C.L.; Gu, M.J.; Hu, X.Q.; Wu, C.Q. FY-3 Satellite infrared high spectral sounding technique and potential application. Adv. Met. ST 2016, 6, 88–93. [Google Scholar]
- Li, J.; Fang, Z.Y. The development of satellite meteorology-challenges and opportunities. Meteorol. Mon. 2012, 38, 129–146. [Google Scholar]
- Luo, S.; Di, D.; Cui, L.L. Study on FY-4A/GIIRS infrared spectrum detection capability based on information content. J. Infrared Millim. Waves 2019, 38, 765–776. [Google Scholar]
- Ren, J. Study on the Atmospheric Temperature and Humidity Profiles of Satellite Remote Sensing Based on One-Dimensional Variational Algorithm. Master’s Thesis, Nanjing University of Information Science and Technology, Nanjing, China, 2018. [Google Scholar]
- Zhou, A.M. Atmospheric Temperature and Humidity Profiles Retrieval from Hyperspectral Infrared Simulation Data Based on FY-4. Master’s Thesis, Nanjing University of Information Science and Technology, Nanjing, China, 2017. [Google Scholar]
- Cai, X.; Bao, Y.S.; Petropoulos, G.P.; Lu, F.; Zhu, L.H.; Wu, Y. Temperature and Humidity Profile Retrieval from FY4-GIIRS Hyperspectral Data Using Artificial Neural Networks. J. Remote Sens. 2020, 12, 1872. [Google Scholar] [CrossRef]
- Huang, P.Y.; Guo, Q.; Han, C.P.; Zhang, C.M.; Yang, T.H.; Huang, S. An Improved Method Combining ANN and 1D-Var for the Retrieval of Atmospheric Temperature Profiles from FY-4A/GIIRS Hyperspectral Data. J. Remote Sens. 2021, 13, 481. [Google Scholar] [CrossRef]
- Zhu, L.H.; Bao, Y.S.; Petropoulos, G.P.; Zhang, P.; Lu, F.; Lu, Q.F.; Wu, Y.; Xu, D. Temperature and Humidity Profiles Retrieval in a Plain Area from Fengyun-3D/HIRAS Sensor Using a 1D-VAR Assimilation Scheme. J. Remote Sens. 2020, 12, 435. [Google Scholar] [CrossRef]
- Guan, Y.H.; Ren, J.; Bao, Y.S.; Lu, Q.F.; Liu, H.; Xiao, X.J. Research of the infrared high spectral (IASI) satellite remote sensing atmospheric temperature and humidity profiles based on the one-dimensional variational algorithm. Trans. Atmos. Sci. 2019, 42, 602–611. [Google Scholar]
- Ma, P.F.; Chen, L.F.; Tao, J.H.; Su, L.; Tao, M.H.; Wang, Z.F.; Zou, M.Y.; Zhang, Y. Study on Simulation of infrared hyperspectral CrIS data retrieval of atmospheric temperature and humidity profiles. Spectrosc. Spectr. Anal. 2014, 34, 1894–1897. [Google Scholar]
- Yang, T.H.; Hu, X.Q.; Xu, H.L.; Wu, C.Q.; Qi, C.L.; Gu, M.J. Radiation Calibration Accuracy Assessment of FY-3D Hyperspectral Infrared Atmospheric Sounder Based on Inter-Comparison. Acta Opt. Sin. 2019, 39, 377–387. [Google Scholar]
- Qi, C.L.; Zhou, F.; Wu, C.Q.; Hu, X.Q.; Gu, M.J. Spectral Calibration of Fengyun-3 high-spectral resolution infrared sounder. Opt. Precis. Eng. 2019, 27, 747–755. [Google Scholar]
- Di, D. Data Assimilation Research for Geosynchronous Interferometric Infrared Sounder onboard FengYun-4 Satellite. Ph.D. Thesis, University of Chinese Academy of Sciences, Beijing, China, 2019. [Google Scholar]
- Saunders, R.; Hocking, J.; Turner, E.; Rayer, P.; Rundle, D.; Brunel, P.; Vidot, J.; Roquet, P.; Matricardi, M.; Geer, A.; et al. An update on the RTTOV fast radiative transfer model (currently at version 12). Geosci. Model Dev. 2018, 11, 2717–2737. [Google Scholar] [CrossRef]
- Di, D.; Li, J.; Han, W.; Bai, W.G.; Wu, C.Q.; Menzel, W.P. Enhancing the fast radiative transfer model for FengYun-4 GIIRS by using local training profiles. J. Geophys. Res. Atmos. 2018, 123, 12583–12596. [Google Scholar] [CrossRef]
- Rodgers, C.D. Information content and optimization of high spectral resolution remote measurements. Adv. Space Res. 1998, 21, 361–367. [Google Scholar] [CrossRef]
- Yang, Y.H.; Yin, Q.; Shu, J. Channel selection of atmosphere vertical sounder (GIIRS) onboard the FY-4A geostationary satellite. J. Infrared Millim. Waves 2018, 37, 545–552. [Google Scholar]
- Yu, Y. Research on Key Technologies of Data Assimilation of High-Resolution Satellite Observations. Ph.D. Thesis, National University of Defense Technology, Changsha, China, 2017. [Google Scholar]
- Dee, D.P. Bias and data assimilation. In Proceedings of the 4th WMO International Symposium on Assimilation of Observations in Meteorology and Oceanography, Prague, Czech Republic, 18–22 April 2005. [Google Scholar]
- Kanamitsu, M.; Saha, S. Systematic tendency error in budget calculations. Mon. Weather Rev. 1996, 124, 1145–1160. [Google Scholar] [CrossRef][Green Version]
- Yang, Y.; Shen, F.; Yang, Z.C.; Feng, X.S. Prediction of Solar Wind Speed at 1 AU Using an Artificial Neural Network. Space Weather 2018, 16, 1227–1244. [Google Scholar] [CrossRef]
- Zhang, K.; Wu, C.Q.; Li, J. Retrieval of Atmospheric Temperature and Moisture Vertical Profiles from Satellite Advanced Infrared Sounder Radiances with a New Regularization Parameter Selecting Method. J. Meter. Res. 2016, 30, 356–370. [Google Scholar] [CrossRef]
- Chahine, M.T. Inverse Problems in Radiative Transfer: Determination of Atmospheric Parameters. J. Atmos. Sci. 1970, 27, 960–967. [Google Scholar] [CrossRef]
- Fleming, H.E.; Goldberg, M.D.; Crosby, D.S. Minimum variance simultaneous retrieval of temperature and water vapor from satellite measurements. In Proceedings of the Second Conference on Satellite Meteorology/Remote Sensing and Applications, Williamsburg, VA, USA, 13–16 May 1986. [Google Scholar]
- Bai, W.G.; Zhang, P.; Zhang, W.J.; Li, J. An efficient method for hyper-spectral infrared atmospheric radiation transfer calculation. J. Infrared Millim. Waves 2016, 35, 99–108. [Google Scholar]
- Dong, C.H.; Li, J.; Zhang, P. The Principle and Application of Satellite Hyperspectral Infrared Atmospheric Remote Sensing, 1st ed.; Science Press: Beijing, China, 2013. [Google Scholar]
- Boukabara, S.A.; Garrett, K.; Chen, W.C.; Iturbide-Sanchez, F.; Grassotti, C.; Kongoli, C.; Chen, R.Y.; Liu, Q.H.; Yan, B.H.; Weng, F.Z.; et al. MiRS: An All-Weather 1DVAR Satellite Data Assimilation and Retrieval System. IEEE Trans. Geosci. Remote Sens. 2011, 49, 3249–3272. [Google Scholar] [CrossRef]
- Yang, J.; Min, Q. Retrieval of Atmospheric Profiles in the New York State Mesonet Using One-Dimensional Variational Algorithm. J. Geophys. Res. Atmos. 2018, 123, 7563–7575. [Google Scholar] [CrossRef]
- Che, Y.; Ma, S.; Xing, F.; Li, S.; Dai, Y. An improvement of the retrieval of temperature and relative humidity profiles from a combination of active and passive remote sensing. Meteorol. Atmos. Phys. 2019, 131, 681–695. [Google Scholar] [CrossRef]
- Jang, H.S.; Sohn, B.J.; Chun, H.W.; Li, J.; Weisz, E. Improved AIRS temperature and moisture soundings with local a priori information for the 1DVAR method. J. Atmos. Ocean. Technol. 2017, 34, 1083–1095. [Google Scholar] [CrossRef]
- Duncan, D.I.; Kummerow, C.D. A 1DVAR retrieval applied to GMI: Algorithm description, validation, and sensitivities. J. Geophys. Res. Atmos. 2016, 121, 7415–7429. [Google Scholar] [CrossRef]
- Ma, X.L.; Schmit, T.J.; Smith, W.L. A nonlinear physical retrieval algorithm-Its application to the GOES-8/9 sounder. J. Appl Meteorol. 1999, 38, 501–513. [Google Scholar] [CrossRef]
- Martinet, P.; Dabas, A.; Donier, J.M.; Douffet, T.; Guillot, O.G.R. 1D-Var temperature retrievals from microwave radiometer and convective scale model. Tellus A Dyn. Meteorol. Oceanogr. 2015, 67, 27925. [Google Scholar] [CrossRef]
- Yang, T.H. Tropospheric Wind Field Measurement Based on Infrared Hyperspectral Observations. Ph.D. Thesis, University of Chinese Academy of Sciences, Beijing, China, 2020. [Google Scholar]
- Carmi, F.; Xiao, X.J.; Lu, Q.F.; Atkinson, N.; Hocking, J. Assessment of the Hyperspectral Infrared Atmospheric Sounder (HIRAS). J. Remote Sens. 2019, 11, 2950. [Google Scholar] [CrossRef]
- Wu, C.Q.; Qi, C.L.; Hu, X.Q.; Gu, M.J.; Yang, T.H.; Xu, H.L.; Li, L.; Yang, Z.D.; Zhang, P. FY-3D HIRAS radiometric calibration and accuracy assessment. IEEE Trans. Geosci. Remote Sens. 2020, 58, 3965–3976. [Google Scholar] [CrossRef]
- Xu, N.; Chen, L.; Hu, X.Q.; Zhang, L.Y.; Zhang, P. Assessment and Correction of on-Orbit Radiometric Calibration for FY-3 VIRR Thermal Infrared Channels. J. Remote Sens. 2014, 6, 2884–2897. [Google Scholar] [CrossRef]
- Yan, L.; Hu, Y.H.; Zhang, Y.; Li, X.M.; Dou, C.Y.; Li, J.; Si, Y.D. Radiometric Calibration Evaluation for FY3D MERSI-II Thermal Infrared Channels at Lake Qinghai. J. Remote Sens. 2021, 13, 466. [Google Scholar] [CrossRef]
- Chen, S.L.; Zheng, X.B.; Li, X.; Wei, W.; Du, S.D.; Guo, F.X. Vicarious Radiometric Calibration of Ocean Color Bands for FY-3D/MERSI-II at Lake Qinghai, China. Sensors 2021, 21, 139. [Google Scholar] [CrossRef]
- Qi, C.L.; Wu, C.Q.; Hu, X.Q.; Xu, H.L.; Li, L.; Zhou, F.; Gu, M.J.; Yang, T.H.; Shao, C.Y.; Yang, Z.D.; et al. High Spectral Infrared Atmospheric Sounder (HIRAS): System Overview and On-Orbit Performance Assessment. IEEE Trans. Geosci. Remote Sens. 2020, 58, 4335–4351. [Google Scholar] [CrossRef]
- Hewison, T.J. 1D-VAR retrieval of temperature and humidity profiles from a ground-based microwave radiometer. IEEE Trans. Geosci. Remote Sens. 2007, 45, 2163–2168. [Google Scholar] [CrossRef]
- Ishimoto, H.; Okamoto, K.; Okamoto, H.; Sato, K. One-dimensional variational (1D-Var) retrieval of middle to upper tropospheric humidity using AIRS radiance data. J. Geophys. Res. Atmos. 2014, 119, 7633–7654. [Google Scholar] [CrossRef]
- Susskind, J.; Rosenfield, J.; Reuter, D. An accurate radiative transfer model for use in the direct physical inversion of HIRS-2 and MSU temperature sounding data. J. Geophys. Res. 1983, 88, 8550–8568. [Google Scholar] [CrossRef]















| FY-3D/HIRAS | |||
|---|---|---|---|
| Performance and Parameters | >Wavenumber (cm−1) | Spectral Resolution (cm−1) | Number of Channels |
| Spectral Characteristics | Long Wave: 648.75~1134 | 0.625 | 781 |
| Medium Wave1: 1208.5~1749.375 | 0.625 | 869 | |
| Medium Wave2: 2153.75~2549.375 | 0.625 | 637 | |
| Detection Indicators | Scan cycle | 10s | |
| Field of view | 1.1° | ||
| Pixel/scan line | 58 | ||
| Maximum scanning angle | ±50.4° | ||
| Radiative calibration accuracy | 0.7 K | ||
| Spectral calibration accuracy | 7 ppm | ||
Publisher’s Note: MDPI stays neutral with regard to jurisdictional claims in published maps and institutional affiliations. |
© 2021 by the authors. Licensee MDPI, Basel, Switzerland. This article is an open access article distributed under the terms and conditions of the Creative Commons Attribution (CC BY) license (https://creativecommons.org/licenses/by/4.0/).
Share and Cite
Zhang, C.; Gu, M.; Hu, Y.; Huang, P.; Yang, T.; Huang, S.; Yang, C.; Shao, C. A Study on the Retrieval of Temperature and Humidity Profiles Based on FY-3D/HIRAS Infrared Hyperspectral Data. Remote Sens. 2021, 13, 2157. https://doi.org/10.3390/rs13112157
Zhang C, Gu M, Hu Y, Huang P, Yang T, Huang S, Yang C, Shao C. A Study on the Retrieval of Temperature and Humidity Profiles Based on FY-3D/HIRAS Infrared Hyperspectral Data. Remote Sensing. 2021; 13(11):2157. https://doi.org/10.3390/rs13112157
Chicago/Turabian StyleZhang, Chunming, Mingjian Gu, Yong Hu, Pengyu Huang, Tianhang Yang, Shuo Huang, Chunlei Yang, and Chunyuan Shao. 2021. "A Study on the Retrieval of Temperature and Humidity Profiles Based on FY-3D/HIRAS Infrared Hyperspectral Data" Remote Sensing 13, no. 11: 2157. https://doi.org/10.3390/rs13112157
APA StyleZhang, C., Gu, M., Hu, Y., Huang, P., Yang, T., Huang, S., Yang, C., & Shao, C. (2021). A Study on the Retrieval of Temperature and Humidity Profiles Based on FY-3D/HIRAS Infrared Hyperspectral Data. Remote Sensing, 13(11), 2157. https://doi.org/10.3390/rs13112157

