Satellite Derived Bathymetry Using Machine Learning and Multi-Temporal Satellite Images
Abstract
1. Introduction
2. Data
3. Methods
3.1. Step 1
3.2. Step 2
3.3. Step 3
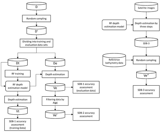
3.4. Accuracy Assessment
4. Results
5. Discussion
6. Conclusions
Author Contributions
Funding
Acknowledgments
Conflicts of Interest
References
- Smith, W.; Sandwell, D. Conventional Bathymetry, Bathymetry from Space, and Geodetic Altimetry. Oceanography 2004, 17, 8–23. [Google Scholar] [CrossRef]
- Irish, J.L.; Lillycrop, W.J. Scanning laser mapping of the coastal zone: The SHOALS system. ISPRS J. Photogramm. Remote Sens. 1999, 54, 123–129. [Google Scholar] [CrossRef]
- Lyzenga, D.R. Passive remote-sensing techniques for mapping water depth and Bottom Features. Appl. Opt. 1978, 17, 379–383. [Google Scholar] [CrossRef] [PubMed]
- Lee, Z.; Carder, K.L.; Mobley, C.D.; Steward, R.G.; Patch, J.S. Hyperspectral remote sensing for shallow waters: 1. A semianalytical model. Appl. Opt. 1998, 37, 6329–6338. [Google Scholar] [CrossRef]
- Lee, Z.; Carder, K.L.; Mobley, C.D.; Steward, R.G.; Patch, J.S. Hyperspectral remote sensing for shallow waters: 2. Deriving bottom depth and water properties. Appl. Opt. 1999, 38, 3831–3843. [Google Scholar] [CrossRef] [PubMed]
- Lafon, V.; Froidefond, J.; Lahet, F.; Castaing, P. SPOT shallow water bathymetry of a moderately turbid tidal inlet based on field measurements. Remote Sens. Environ. 2002, 81, 136–148. [Google Scholar] [CrossRef]
- Liceaga-Correa, M.A.; Euan-Avila, J.I. Assessment of coral reef bathymetric mapping using visible Landsat Thematic Mapper data. Int. J. Remote Sens. 2002, 23, 3–14. [Google Scholar] [CrossRef]
- Stumpf, R.P.; Holderied, K.; Sinclair, M. Determination of water depth with high-resolution satellite imagery over variable bottom types. Limnol. Oceanogr. 2003, 48, 547–556. [Google Scholar] [CrossRef]
- Lyzenga, D.R.; Malinas, N.P.; Tanis, F.J. Multispectral bathymetry using a simple physically based algorithm. IEEE Trans. Geosci. Remote Sens. 2006, 44, 2251–2258. [Google Scholar] [CrossRef]
- Kao, H.-M.; Ren, H.; Lee, C.-S.; Chang, C.-P.; Yen, J.-Y.; Lin, T.-H. Determination of shallow water depth using optical satellite images. Int. J. Remote Sens. 2009, 30, 6241–6260. [Google Scholar] [CrossRef]
- Dekker, A.G.; Phinn, S.R.; Anstee, J.; Bissett, P.; Brando, V.E.; Casey, B.; Fearns, P.; Hedley, J.; Klonowski, W.; Lee, Z.P.; et al. Intercomparison of shallow water bathymetry, hydro-optics, and benthos mapping techniques in Australian and Caribbean coastal environments: Intercomparison of shallow water mapping methods. Limnol. Oceanogr.-Meth. 2011, 9, 396–425. [Google Scholar] [CrossRef]
- Kanno, A.; Tanaka, Y. Modified Lyzenga’s Method for Estimating Generalized Coefficients of Satellite-Based Predictor of Shallow Water Depth. IEEE Geosci. Remote Sens. Lett. 2012, 9, 715–719. [Google Scholar] [CrossRef]
- Kanno, A.; Tanaka, Y.; Kurosawa, A.; Sekine, M. Generalized Lyzenga’s predictor of shallow water depth for multispectral satellite imagery. Mar. Geod. 2013, 36, 365–376. [Google Scholar] [CrossRef]
- Manessa, M.D.M.; Kanno, A.; Sekine, M.; Haidar, M.; Yamamoto, K.; Imai, T.; Higuchi, T. Satellite-derived bathymetry using random forest algorithm and worldview-2 Imagery. Geoplan. J. Geomat. Plan. 2016, 3, 117–126. [Google Scholar] [CrossRef]
- Mavraeidopoulos, A.K.; Pallikaris, A.; Oikonomou, E. Satellite Derived Bathymetry (SDB) and Safety of Navigation. Int. Hydrogr. Rev. 2017, 17, 7–20. [Google Scholar]
- Breiman, L. Random Forests. Mach. Learn. 2001, 45, 5–32. [Google Scholar] [CrossRef]
- U.S. Geological Survey. Landsat 8 Surface Reflectance Code (LaSRC) Product Guide 2018. Available online: https://www.usgs.gov/media/files/landsat-8-surface-reflectance-code-lasrc-product-guide (accessed on 20 April 2019).
- International Hygrographic Organization. IHO Standards for Hydrographic Surveys, Special Publication No. 44, 5th ed.; International Hydrographic Bureau: Monaco, Principality of Monaco, 2008. [Google Scholar]
- NOAA Bathymetric Data Viewer. Available online: https://maps.ngdc.noaa.gov/viewers/bathymetry (accessed on 20 April 2019).
- Matsuda, T.; Tababe, K.; Kannda, H. Narrow-multibeam echosounders designed for shallow water. J. Jpn. Soc. Mar. Surv. Technol. 2000, 12, 15–19. [Google Scholar]
- Than, C. Accuracy and Reliability of Various DGPS Approaches. Master’s Thesis, The University of Calgary, Calgary, AB, Canada, May 1996. [Google Scholar]
- International Hygrographic Organization. Supplementary Information for Encording of S-57 Edition 3.1 ENC Data (S-57 Supplement No. 3); International Hydrographic Bureau: Monaco, Principality of Monaco, 2014. [Google Scholar]
- Morel, A.; Prieur, L. Analysis of variations in ocean color1: Ocean color analysis. Limnol. Oceanogr. 1977, 22, 709–722. [Google Scholar] [CrossRef]
- Mishra, D.R.; Narumalani, S.; Rundquist, D.; Lawson, M. High-resolution ocean color remote sensing of benthic habitats: A case study at the Roatan island, Honduras. IEEE Geosci. Remote Sens. 2005, 43, 1592–1604. [Google Scholar] [CrossRef]
- Dietterich, T. Overfitting and undercomputing in machine learning. ACM Comput. Surv. 1995, 27, 326–327. [Google Scholar] [CrossRef]
- Landsat 8 Data Users Handbook. Available online: https://www.usgs.gov/land-resources/nli/landsat/landsat-8-data-users-handbook (accessed on 22 March 2019).
- Misra, A.; Vojinovic, Z.; Ramakrishnan, B.; Luijendijk, A.; Ranasinghe, R. Shallow water bathymetry mapping using Support Vector Machine (SVM) technique and multispectral imagery. Int. J. Remote Sens. 2018, 39, 4431–4450. [Google Scholar] [CrossRef]
- LeCun, Y.; Bengio, Y.; Hinton, G. Deep learning. Nature 2015, 521, 436–444. [Google Scholar] [CrossRef] [PubMed]














| Area Name | Hateruma | Oahu | Guanica | Taketomi | Efate |
| Country | Japan | USA | Puerto Rico | Japan | Vanuatu |
| Provider | JCG/JHOD | NOAA | NOAA | Yamaguchi Univ. | RESTEC |
| Measurement method | ALB | ALB | ALB | Single beam sonar | Single beam sonar |
| System | CZMIL (Teledyne Optech) | CZMIL (Teledyne Optech) | Riegl VQ-880G (Riegl) | HDS-5 (Lowrance) | HDS-7 (Lowrance) |
| Observation date | Feb 2015 | 11 Sep, 2013 | 7 Apr, 2016 | 29–30 Sep, 2011 | 17–18 Aug, 2017 |
| Depth accuracy (m) | 0.29 | 0.29 | 0.29 | ||
| Positioning accuracy (m) | ±(5 + 0.05z) | ±(3.5 + 0.05z) | ±1 | ±5 | ±5 |
| ZOC | A1 | A1 | A1 | A1 | A1 |
| ZOC | Positioning Accuracy (m) | Depth Accuracy (m) |
|---|---|---|
| A1 | ±(5 + 0.05z) | ±(0.5 + 0.01z) |
| A2 | ±20 | ±(1.0 + 0.02z) |
| B | ±50 | ±(1.0 + 0.02z) |
| C | ±500 | ±(2.0 + 0.05z) |
| D | Worse than C | Worse than C |
| Area Number | Area Name | Country | Observation Term | Number of Images |
|---|---|---|---|---|
| 1 | Hateruma | Japan | April 2013 to August 2018 | 25 |
| 2 | Oahu | USA | 26 | |
| 3 | Guanica | Puerto Rico | 50 | |
| 4 | Taketomi | Japan | 24 | |
| 5 | Efate | Vanuatu | 10 |
| Band Number | Name | Wave Length (μm) | Spatial Resolution (m) |
|---|---|---|---|
| 1 | Coastal | 0.435−0.451 | 30 |
| 2 | Blue | 0.452−0.512 | 30 |
| 3 | Green | 0.533−0.590 | 30 |
| 4 | Red | 0.636−0.673 | 30 |
| 5 | NIR | 0.851−0.879 | 30 |
| 6 | SWIR-1 | 1.566–1.651 | 30 |
| 7 | SWIR-2 | 2.107–2.294 | 30 |
| 8 | Pan | 0.503−0.676 | 15 |
| 9 | Cirrus | 1.363–1.384 | 30 |
| 10 | TIR-1 | 10.60–11.19 | 100 |
| SDB-1 | SDB-2 | SDB-3 | ||||
|---|---|---|---|---|---|---|
| Training | Evaluation | Evaluation | Evaluation | |||
| Area | Depth (m) | –5 to 25 | 0 to 20 | 0 to 20 | 0 to 20 | 0 to 20 |
| Hateruma | n | 10,055 | 7451 | 7478 | 4112 | 10,197 |
| RMSE (m) | - | 1.53 | 2.43 | 1.97 | 1.47 | |
| ME (m) | - | 0.38 | 0.66 | 0.59 | 0.69 | |
| R2 | - | 0.934 | 0.820 | 0.890 | 0.932 | |
| Oahu | n | 9974 | 7682 | 7500 | 5406 | 5810 |
| RMSE (m) | - | 1.23 | 2.08 | 1.77 | 1.24 | |
| ME (m) | - | 0.42 | 0.75 | 0.57 | 0.65 | |
| R2 | - | 0.935 | 0.800 | 0.855 | 0.931 | |
| Guanica | n | 9972 | 9575 | 9758 | 6136 | 10,016 |
| RMSE (m) | - | 1.12 | 1.95 | 1.85 | 1.40 | |
| ME (m) | - | −0.15 | −0.26 | −0.38 | −0.34 | |
| R2 | - | 0.935 | 0.791 | 0.828 | 0.867 | |
| Taketomi | n | 3427 | 3131 | 3044 | 2166 | 400 |
| RMSE (m) | - | 1.54 | 2.44 | 1.94 | 1.67 | |
| ME(m) | - | 0.17 | 0.23 | 0.11 | 0.10 | |
| R2 | - | 0.884 | 0.663 | 0.743 | 0.848 | |
| Efate | n | 1199 | 1130 | 1123 | 1013 | 269 |
| RMSE (m) | - | 1.21 | 2.23 | 1.79 | 1.48 | |
| ME (m) | - | −0.19 | −0.41 | −0.51 | −0.33 | |
| R2 | - | 0.877 | 0.527 | 0.604 | 0.738 | |
| All | n | 34,627 | 28,981 | 28,835 | 18,719 | 26,451 |
| RMSE (m) | - | 1.32 | 2.21 | 1.87 | 1.41 | |
| ME (m) | - | 0.16 | 0.27 | 0.16 | 0.27 | |
| R2 | - | 0.939 | 0.821 | 0.875 | 0.920 |
| Area | SDB-1 | SDB-2 | SDB-3 | ||
|---|---|---|---|---|---|
| Training | Evaluation | Evaluation | Evaluation | ||
| Hateruma | n | 7617 | 7461 | 4114 | 9989 |
| RMSE (m) | 1.52 | 2.43 | 1.90 | 1.37 | |
| ME (m) | 0.35 | 0.57 | 0.48 | 0.54 | |
| R2 | 0.936 | 0.826 | 0.898 | 0.941 | |
| Oahu | n | - | 7318 | 5259 | 5780 |
| RMSE (m) | - | 2.92 | 2.19 | 1.32 | |
| ME (m) | - | 0.52 | 0.10 | 0.40 | |
| R2 | - | 0.634 | 0.789 | 0.927 | |
| Guanica | n | - | 9618 | 5972 | 10,005 |
| RMSE (m) | - | 3.99 | 3.78 | 2.88 | |
| ME (m) | - | −2.19 | −2.15 | −1.96 | |
| R2 | - | 0.227 | 0.319 | 0.474 | |
| Taketomi | n | - | 3080 | 2269 | 400 |
| RMSE (m) | - | 3.41 | 2.54 | 2.39 | |
| ME (m) | - | 0.03 | −0.09 | −0.33 | |
| R2 | - | 0.213 | 0.246 | 0.398 | |
| Efate | n | - | 1125 | 1024 | 270 |
| RMSE (m) | - | 2.61 | 2.28 | 2.24 | |
| ME (m) | - | −0.34 | −0.46 | −0.58 | |
| R2 | - | 0.311 | 0.332 | 0.221 | |
| All | n | - | 28,602 | 18,638 | 26,458 |
| RMSE (m) | - | 3.26 | 2.79 | 2.09 | |
| ME (m) | - | −0.47 | −0.59 | −0.46 | |
| R2 | - | 0.618 | 0.714 | 0.824 |
© 2019 by the authors. Licensee MDPI, Basel, Switzerland. This article is an open access article distributed under the terms and conditions of the Creative Commons Attribution (CC BY) license (http://creativecommons.org/licenses/by/4.0/).
Share and Cite
Sagawa, T.; Yamashita, Y.; Okumura, T.; Yamanokuchi, T. Satellite Derived Bathymetry Using Machine Learning and Multi-Temporal Satellite Images. Remote Sens. 2019, 11, 1155. https://doi.org/10.3390/rs11101155
Sagawa T, Yamashita Y, Okumura T, Yamanokuchi T. Satellite Derived Bathymetry Using Machine Learning and Multi-Temporal Satellite Images. Remote Sensing. 2019; 11(10):1155. https://doi.org/10.3390/rs11101155
Chicago/Turabian StyleSagawa, Tatsuyuki, Yuta Yamashita, Toshio Okumura, and Tsutomu Yamanokuchi. 2019. "Satellite Derived Bathymetry Using Machine Learning and Multi-Temporal Satellite Images" Remote Sensing 11, no. 10: 1155. https://doi.org/10.3390/rs11101155
APA StyleSagawa, T., Yamashita, Y., Okumura, T., & Yamanokuchi, T. (2019). Satellite Derived Bathymetry Using Machine Learning and Multi-Temporal Satellite Images. Remote Sensing, 11(10), 1155. https://doi.org/10.3390/rs11101155

