Project-Based Market Competition and Policy Implications for Sustainable Developments in Building and Construction Sectors
Abstract
:1. Introduction
2. Research Methodology
3. Systems Analysis of the Project-Based Market Competition
3.1. The Market Competitive Behavior under the Price-Based Awarding System

3.2. Policy Implications for the Price-Based Awarding System
3.3. The Market Competitive Behavior under the Qualification-Based System

3.4. Policy Implications for the Qualification-Based Awarding System
4. Scenario Analysis and Policy Evaluation
4.1. The Simulation Model for Analyzing the Dynamics of Market Competition

4.2. Measuring the Market Efficiency and Policy Effectiveness






4.3. Policy Evaluation under the Price-based Awarding System

| Scenarios | Policy A1 | Policy A2 | Policy A3 | |||
|---|---|---|---|---|---|---|
| Time space | N = 100 | N = 50 | N = 100 | N = 50 | N = 100 | N = 50 |
| 10.55 Bx | 4.109 Bx | 11.03 Bx | 4.569 Bx | 6.935 Bx | 1.954 Bx | |
| 3.655 Bx | 1.157 Bx | 3.999 Bx | 1.501 Bx | 1.721 Bx | 0.106 Bx | |
| DME | 87.1% | 74.0% | 88.7% | 77.4% | 65.8% | 46.6% |
| CDME | 98.2% | 96.2% | 100% | 100% | 74.2% | 60.2% |

| Scenarios | Policy B1 | Policy B2 | Policy B3 | |||
|---|---|---|---|---|---|---|
| Time space | N = 100 | N = 50 | N = 100 | N = 50 | N = 100 | N = 50 |
| 10.60 Bx | 4.150 Bx | 9.055 Bx | 3.844 Bx | 7.568 Bx | 3.356 Bx | |
| 3.688 Bx | 1.191 Bx | 2.067 Bx | 0.817 Bx | 0.434 Bx | 0.184 Bx | |
| DME | 87.2% | 74.7% | 88.2% | 76.4% | 90.0% | 80.0% |
| CDME | 96.8% | 93.3% | 98.0% | 95.4% | 100% | 100% |
4.4. Policy Evaluation under the Qualification-Based Awarding System

| Scenarios | Policy C1 | Policy C2 | Policy C3 | |||
|---|---|---|---|---|---|---|
| Time space | N = 100 | N = 50 | N = 100 | N = 50 | N = 100 | N = 50 |
| 0.303 Bx | 0.303 Bx | 8.256 Bx | 3.991 Bx | 6.877 Bx | 2.623 Bx | |
| 0.0 Bx | 0.0 Bx | 0.556 Bx | 0.255 Bx | 0.567 Bx | 0.266 Bx | |
| DME | 3.8% | 7.7% | 97.2% | 94.3% | 79.6% | 59.5% |
| CDME | 3.9% | 8.1% | 100% | 100% | 81.9% | 63.1% |

| Scenarios | Policy D1 | Policy D2 | Policy D3 | |||
|---|---|---|---|---|---|---|
| Time space | N = 100 | N = 50 | N = 100 | N = 50 | N = 100 | N = 50 |
| 7.841 Bx | 3.724 Bx | 7.807 Bx | 3.813 Bx | 6.156 Bx | 1.697 Bx | |
| 0.322 Bx | 0.167 Bx | 0.068 Bx | 0.037 Bx | 1.002 Bx | 0.427 Bx | |
| DME | 94.9% | 89.8% | 97.7% | 95.3% | 65.0% | 32.1% |
| CDME | 97.2% | 94.2% | 100% | 100% | 66.6% | 33.6% |
5. Conclusions
Acknowledgments
Conflicts of Interest
Appendix
| Model Variables | Definitions |
|---|---|
| Bidding Price | Contractor’s bidding price in the price-based awarding system. |
| New Bidding Price | Contractor’s bidding price in the qualification-based awarding system. |
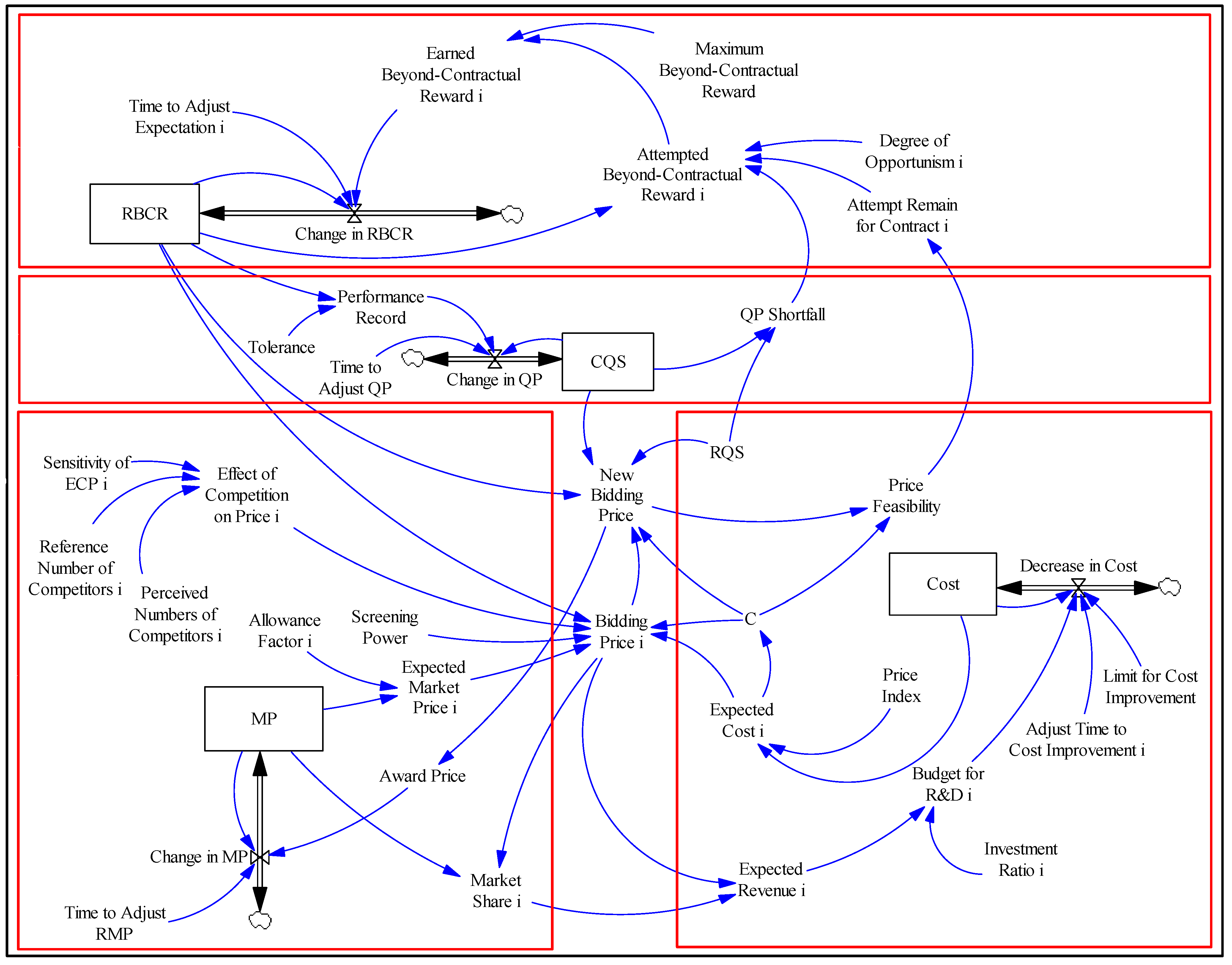
| 1.The “MP” stock-flow structure | |
| MP | Market price. |
| Change in MP | The increase or decrease of market price per time unit. |
| Time to Adjust RMP | Represents how quickly the contractor tries to correct the shortfall between MP and actual award price: if the contractor seeks to correct the shortfall quickly, the adjustment time would be small. |
| Expected Market Price | Since MP is considered as a reference to competitors’ prices, it is reasonable to infer that contractors will determine a price lower than MP, so as to win the bid. The adjusted price is called “expected market price”. |
| Award Price | The lowest price among all the offers. |
| Market Share | Market share. |
| Allowance Factor | Represents the discount rate on the market price. A higher discount rate indicates the contractor is more eager to win the bid. |
| Screening Power | The level of standards for contractor’s pre-qualification. |
| Effect of Competition on Price | The parameter to indicate the effect of number of competitors on contractors’ bidding price. |
| Sensitivity of ECP | Sensitivity of ECP (SECP) represents the weight of the effect of competition on price, where the value of SECP ranges from 0–1. |
| Reference Number of Competitors | The predicted number of competitors based on previous bids (for example, the average number of competitors in previous projects). |
| Perceived Number of Competitors | The number of competitors speculated before the bid. |
| 2.The “Cost” stock-flow structure | |
| Cost | Contractor’s cost. |
| Decrease in Cost | The decrease or increase of contractor’s cost per time unit. |
| Limit for Cost Improvement | The upper limit of contractor’s cost improvement. |
| Adjust Time to Cost Improvement | The time needed for contractors to improve their cost advantage. |
| Budget for R&D | The budget for research and development. |
| Investment Ratio | The investment ratio for cost improvement. |
| Expected Cost | Contractor’s expected cost. |
| C | The contractor’s cost condition will determine the bottom line for pricing. |
| Price Feasibility | Price feasibility = bidding price/cost |
| 3.The “BCR” stock-flow structure | |
| RBCR | The reference amount of beyond-contractual reward. It represents a contractor’s expectation of the possible amount of the BCR in a project. As contractors may have different experiences of obtaining a BCR, each individual contractor is assumed to have a different RBCR. |
| Change in RBCR | The increase or decrease of RBCR per time unit. |
| Time to Adjust Expectation | The time needed for contractors to adjust their RBCR. |
| Earned Beyond-Contractual Reward | Represents the “earned beyond-contractual reward” in the latest project. |
| Maximum Beyond-Contractual Reward | Represents the maximum beyond-contractual reward. |
| Attempted Beyond-Contractual Reward | Represents the attempted beyond-contractual reward. |
| Degree of Opportunism | Degree of Opportunism ranges between 0 and 1 in this study, and the higher it is, the stronger the tendency for the contractor to indulge in abnormal behaviors for RBCR. |
| Attempt Remain for Contract | Represents the attempted beyond-contractual reward. |
| 4.The “CQS” stock-flow structure | |
| CQS | Represents specific “contractor’s qualification score” in the qualification-based award system. |
| Change in QP | The increase or decrease of qualification score per time unit. |
| Time to Adjust QP | The time needed for contractors to adjust their qualification. |
| RQS | Represents “reference qualification score” as the competitor’s level of qualification score. |
| Performance Record | The contractor’s past performance be recorded from 0–100. |
| Tolerance | The owner’s tolerance of defects (measured by the BCR gained by the contractor). The variable represents different levels of the owner’s quality consciousness. As the owner’s quality consciousness is higher, the owner’s tolerance of defects is lower and contractor’s work performance will be more strictly rated into qualification score. |
| QP Shortfall | The gap between CQS and RQS. |
References
- Schilling, D.R. Global Construction Expected to Increase by $4.8 Trillion by 2020. Available online: http://www.industrytap.com/global-construction-expected-to-increase-by-4-8-trillion-by-2020/1483 (accessed on 2 March 2015).
- Ding, G.K.C. Sustainable construction—The role of environmental assessment tools. J. Environ. Manag. 2008, 86, 451–464. [Google Scholar] [CrossRef] [PubMed]
- Hsueh, S.L.; Yan, M.R. A multimethodology contractor assessment model for facilitating green innovation: The view of energy and environmental protection. Sci. World J. 2013. [CrossRef] [PubMed]
- Lam, T.I.; Chan, H.W.; Poon, C.S.; Chau, C.K.; Chun, K.P. Factors affecting the implementation of green specifications in construction. J. Environ. Manag. 2010, 91, 654–661. [Google Scholar] [CrossRef] [PubMed]
- Spence, R.; Mulligan, H. Sustainable development and the construction industry. Habitat Int. 1995, 19, 279–292. [Google Scholar] [CrossRef]
- Ngowi, A.B. Creating competitive advantage by using environment-friendly building processes. Build. Environ. 2001, 36, 291–298. [Google Scholar] [CrossRef]
- Cole, R.J. Building environmental assessment methods: Clarifying intentions. Build. Res. Inf. 1999, 27, 230–246. [Google Scholar] [CrossRef]
- Holmes, J.; Hudson, G. An evaluation of the objectives of the BREEAM scheme for offices: A local case study. In Proceedings of the Cutting Edge 2000, Windsor, UK, 6–8 September 2000.
- Johnson, S. Greener Buildings: Environmental Impact of Property; MacMillan: Basingstoke, UK, 1993. [Google Scholar]
- Cole, R.J. Emerging trends in building environmental assessment methods. Build. Res. Inf. 1998, 26, 3–16. [Google Scholar] [CrossRef]
- Crawley, D.; Aho, I. Building environmental assessment methods: Application and development trends. Build. Res. Inf. 1999, 27, 300–308. [Google Scholar] [CrossRef]
- Rees, W. The built environment and the ecosphere: A global perspective. Build. Res. Inf. 1999, 27, 206–220. [Google Scholar] [CrossRef]
- Blauert, J.; Zadek, S. Mediating Sustainability: Growing Policy from the Grassroots, 1st ed.; Kumarian Press: West Hartford, CT, USA, 1998; pp. 57–58. [Google Scholar]
- Krigsvoll, G.; Fumo, M.; Morbiducci, R. National and international standardization relevant for sustainability in construction. Sustainability 2010, 2, 3777–3791. [Google Scholar] [CrossRef]
- Ahn, C.; Lee, S.H.; Pena-Mora, F.; Abourizk, S. Toward environmentally sustainable construction processes: The U.S. and Canada’s perspective on energy consumption and GHG/CAP emissions. Sustainability 2010, 2, 354–370. [Google Scholar] [CrossRef]
- Bal, M.; Bryde, D.; Fearon, D.; Ochieng, E. Stakeholder engagement: Achieving sustainability in the construction sector. Sustainability 2013, 6, 695–710. [Google Scholar] [CrossRef]
- Pernick, R.; Wilder, C. The Clean Tech Revolution: The Next Big Growth and Investment Opportunity; HarperCollins: New York, NY, USA, 2007. [Google Scholar]
- Toole, T.M. Uncertainty and home builders’ adoption of technological innovations. J. Constr. Eng. Manag. 1998, 124, 323–332. [Google Scholar] [CrossRef]
- Kolk, A.; Pinkse, J. Stakeholder mismanagement and corporate social responsibility crises. Eur. Manag. J. 2006, 24, 59–72. [Google Scholar] [CrossRef]
- Arruda, L.R.; Lameira, V.J.; Quelhas, O.L.G.; Pereira, F.N. Sustainability in the Brazilian heavy construction industry: An analysis of organizational practices. Sustainability 2013, 5, 4312–4328. [Google Scholar] [CrossRef]
- Herbsman, Z.; Ellis, R. Multiparameter bidding system-innovation in contract administration. J. Constr. Eng. Manag. 1992, 118, 142–150. [Google Scholar] [CrossRef]
- Gransberg, D.D.; Ellicott, M.A. Best Value Contracting: Breaking the Low-Bid Paradigm. In Proceedings of the 40th Annual Meeting of AACE International, Vancouver, BC, Canada, 23–26 June 1996.
- Lo, W.; Yan, M.R. Evaluating qualification-based selection system: A simulation approach. J. Constr. Eng. Manag. 2009, 135, 458–465. [Google Scholar] [CrossRef]
- Qiao, Y.; Cummings, G. The use of qualification-based selection in public procurement: A survey research. J. Public Procure. 2003, 3, 215–249. [Google Scholar]
- Chasey, A.D.; de la Garza, J.M.; Drew, D.R. Using simulation to understand the impact of deferred maintenance. Comput.-Aided Civ. Infrastruct. Eng. 2002, 17, 269–279. [Google Scholar] [CrossRef]
- Rodrigues, A.; Bowers, J. The role of System Dynamics in project management. Int. J. Proj. Manag. 1996, 14, 213–220. [Google Scholar] [CrossRef]
- Rahimiyan, M.; Mashhadi, H.R. Evaluating the efficiency of divestiture policy in promoting competitiveness using an analytical method and agent-based computational economics. Energy Policy 2010, 38, 1588–1595. [Google Scholar] [CrossRef]
- Sterman, J. Business Dynamics: Systems Thinking and Modeling for a Complex World, HAR/CDR edition; McGraw-Hill Education: Columbus, OH, USA, 2000. [Google Scholar]
- Sengupta, J.K. Quality and efficiency. Econ. Model. 2000, 17, 195–207. [Google Scholar] [CrossRef]
- Yan, M.R.; Hsueh, S.L. Contractor Selection System Review: Price-Based Versus Qualification-Based Systems. In Proceedings of the 26th International Conference of System Dynamics Society, Athens, Greece, 20–24 July 2008.
- Carlton, D.W.; Perloff, J.M. Modern Industrial Organization, 3rd ed.; Addison Wesley Longman, Inc.: Chicago, IL, USA, 2000. [Google Scholar]
- Gruneberg, S.L.; Ive, G.J. The Economics of the Modern Construction Firm; Macmillan: Basingstoke, UK, 2000. [Google Scholar]
- Hillebrandt, P.M. Economic Theory and the Construction Industry, 3rd ed.; Macmillan: Basingstoke, UK, 2000. [Google Scholar]
- Lo, W.; Lin, C.L.; Yan, M.R. Contractor’s opportunistic bidding behavior and equilibrium price level in construction market. J. Constr. Eng. Manag. 2007, 133, 409–416. [Google Scholar] [CrossRef]
- Yan, M.R. The Market Competitive Behavior in the Project-Based Industries. In Proceedings of the 27th International Conference of System Dynamics Society, Albuquerque, NM, USA, 26–30 July 2009.
- Qin, Z.; Hua, F.; Tang, H. Stability analysis of construction between owners and contractors in the construction market. J. Asian Archit. Build. Eng. 2010, 9, 409–414. [Google Scholar] [CrossRef]
- Ye, K.; Shen, L.; Xia, B.; Li, B. Key attributes underpinning different markup decision between public and private projects: A China study. Int. J. Proj. Manag. 2014, 32, 461–472. [Google Scholar] [CrossRef] [Green Version]
- Mohamed, K.A.; Khoury, S.S.; Hafez, S.M. Contractor’s decision for bid profit reduction within opportunistic bidding behavior of claims recovery. Int. J. Proj. Manag. 2011, 29, 93–107. [Google Scholar] [CrossRef]
- Gunduz, M.; Karacan, V. Damage to treasury: Abnormally low tenders in public construction works. J. Leg. Aff. Disput. Resolut. Eng. Constr. 2009, 1, 130–136. [Google Scholar] [CrossRef]
- Chaovalitwongse, W.A.; Wang, W.; Williams, T.P.; Chaovalitwongse, P. Data mining framework to optimize the bid selection policy for competitively bid highway construction projects. J. Constr. Eng. Manag. 2012, 138, 277–286. [Google Scholar] [CrossRef]
- D’Alpaos, C.; Moretto, M.; Valbonesi, P.; Vergalli, S. Time overruns as opportunistic behavior in public procurement. J. Econ. 2013, 110, 25–43. [Google Scholar] [CrossRef]
- Williamson, O.E. The Economic Institutions of Capitalism; Free Press: New York, NY, USA, 1985. [Google Scholar]
- Rooke, J.; Seymour, D.; Fellows, R. Planning for claims: An ethnography of industry culture. Constr. Manag. Econ. 2004, 22, 655–662. [Google Scholar] [CrossRef]
- Minniti, A. Product market competition, R&D composition and growth. Econ. Model. 2010, 27, 417–421. [Google Scholar] [CrossRef]
- Disney, R.; Haskel, J.; Heden, Y. Restructuring and productivity growth in UK manufacturing. Econ. J. 2003, 113, 666–694. [Google Scholar] [CrossRef]
- Blundell, R.; Griffith, R.; van Reenen, J. Market share, market value and innovation in a panel of british manufacturing firms. Rev. Econ. Stud. 1999, 66, 529–554. [Google Scholar] [CrossRef]
- Nickell, S.J. Competition and corporate performance. J. Political Econ. 1996, 107, 715–730. [Google Scholar] [CrossRef]
- Bucci, A.; Parello, C.P. Horizontal innovation-based growth and product market competition. Econ. Model. 2009, 26, 213–221. [Google Scholar] [CrossRef]
- Ye, K.; Li, B.; Shen, L. Key factors considered in compiling tender prices for China’s public works projects. J. Manag. Eng. 2013, 29, 206–215. [Google Scholar] [CrossRef]
- Ahmed, J.; Gharaibeh, N.G.; Damnjanovic, I.D. Best value bid selection methods for performance-based roadway maintenance contracts. Transp. Res. Rec. 2012, 2292, 12–19. [Google Scholar] [CrossRef]
- Beard, J.; Loukakis, M.C.; Wundram, E.C. Design-Build: Planning through Development; McGraw-Hill: New York, NY, USA, 2001. [Google Scholar]
- Wardani, E.I.; Messner, I.; Horman, J. Comparing procurement methods for design-build projects. J. Constr. Eng. Manag. 2006, 132, 230–238. [Google Scholar] [CrossRef]
- Lo, W.; Yan, M.R. Effects of design-build delivery system on the construction industry: A market perspective. J. Constr. Procure. 2008, 14, 98–107. [Google Scholar]
- Alarcon, L.F.; Mourgues, C. Performance modeling for project awarding. J. Manag. Eng. 2002, 18, 52–60. [Google Scholar] [CrossRef]
- Yasamis, F.; Arditi, D.; Mohammadi, J. Assessing contractor quality performance. Constr. Manag. Econ. 2002, 20, 211–223. [Google Scholar] [CrossRef]
- Minchin, R.E.; Gary, R.; Smith, M. Quality-based contractor rating model for qualification and bidding purposed. J. Manag. Eng. 2005, 21, 38–43. [Google Scholar] [CrossRef]
- Brauers, W.K.M.; Zavadskas, E.K.; Turskis, Z.; Vilutiene, T. Multi-objective contractor’s ranking by applying the MOORA method. J. Bus. Econ. Manag. 2008, 9, 245–255. [Google Scholar] [CrossRef]
- Zavadskas, E.K.; Turskis, Z.; Tamosaitiene, J. Contractor selection of construction in a competitive environment. J. Bus. Econ. Manag. 2008, 9, 181–187. [Google Scholar] [CrossRef]
- Zavadskas, E.K.; Vilutiene, T.; Turskis, Z.; Tamosaitiene, J. Contractor selection for construction work by applying SAW-GAND TOPSIS Grey techniques. J. Bus. Econ. Manag. 2010, 11, 34–55. [Google Scholar] [CrossRef]
- Yan, M.R.; Lo, W.; Lin, C.L. Critical driving force for contractor’s opportunistic bidding behavior in public works. In Proceedings of the First International Conference on Construction Engineering and Management, Seoul, Korea, 16–19 October 2005; Korean Institute of Construction Engineering and Management: Seoul, Korea; pp. 417–423.
- Wang, Y.; Liu, L.; Gu, R.; Cao, J.; Wang, H. Analysis of market efficiency for the Shanghai stock market over time. Phys. A 2010, 389, 1635–1642. [Google Scholar] [CrossRef]
© 2015 by the authors; licensee MDPI, Basel, Switzerland. This article is an open access article distributed under the terms and conditions of the Creative Commons Attribution license (http://creativecommons.org/licenses/by/4.0/).
Share and Cite
Yan, M.-R. Project-Based Market Competition and Policy Implications for Sustainable Developments in Building and Construction Sectors. Sustainability 2015, 7, 15423-15448. https://doi.org/10.3390/su71115423
Yan M-R. Project-Based Market Competition and Policy Implications for Sustainable Developments in Building and Construction Sectors. Sustainability. 2015; 7(11):15423-15448. https://doi.org/10.3390/su71115423
Chicago/Turabian StyleYan, Min-Ren. 2015. "Project-Based Market Competition and Policy Implications for Sustainable Developments in Building and Construction Sectors" Sustainability 7, no. 11: 15423-15448. https://doi.org/10.3390/su71115423
APA StyleYan, M.-R. (2015). Project-Based Market Competition and Policy Implications for Sustainable Developments in Building and Construction Sectors. Sustainability, 7(11), 15423-15448. https://doi.org/10.3390/su71115423
