Interventions to Motorised Traffic to Promote Sustainable and Low Traffic Neighbourhoods
Abstract
1. Introduction
2. Literature Review
3. Methods
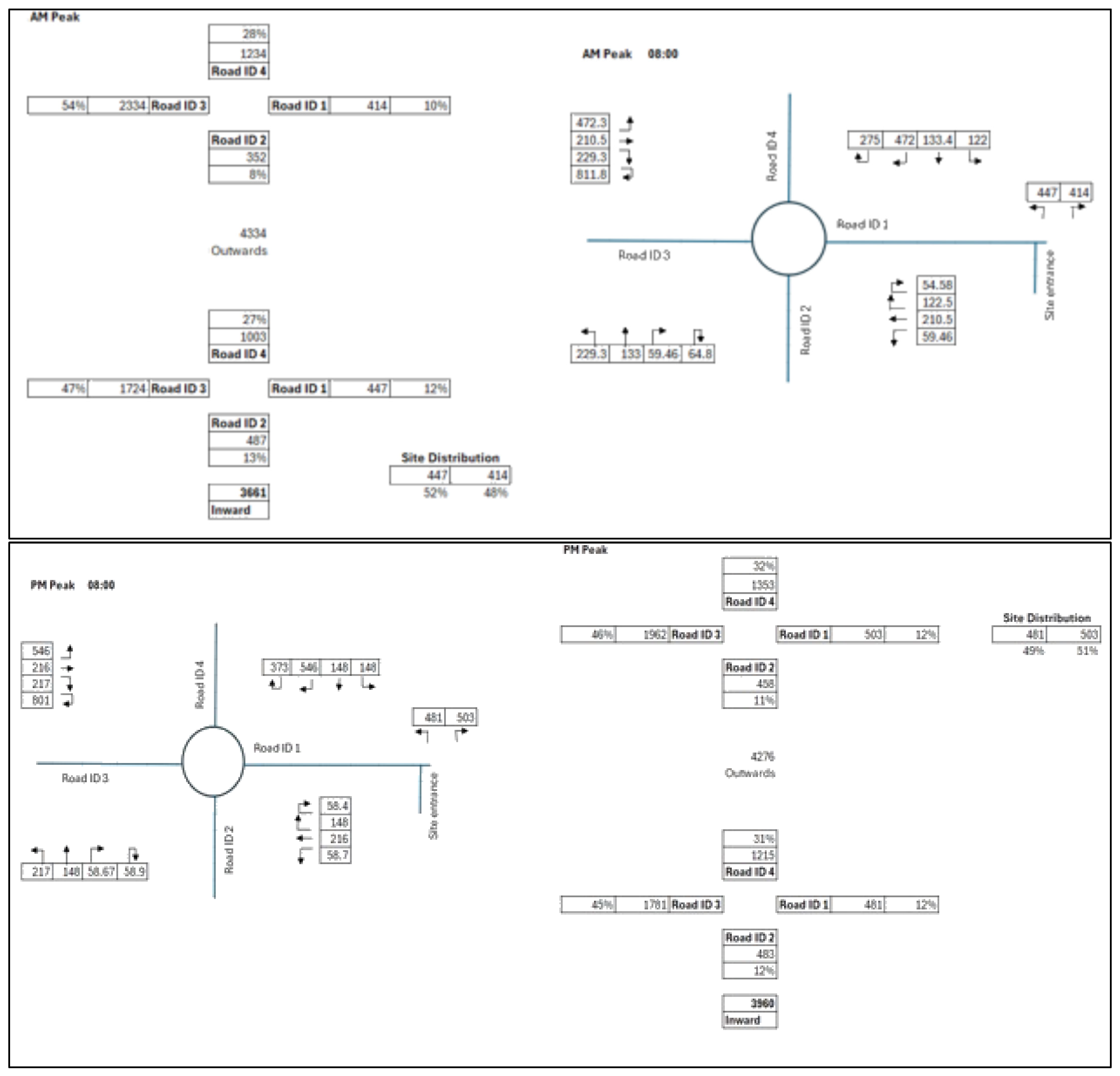
3.1. Development Impacts on Existing Traffic
3.2. Bicycle Infrastructure Scheme in the Trafford Road Corridor
3.3. Pedestrianisation Scheme in Wood Street
4. Data Analysis
4.1. Development Impacts on Existing Traffic
4.2. Bicycle Infrastructure Scheme in the Trafford Road Corridor
4.3. Pedestrianisation Scheme in Wood Street
5. Discussion
6. Conclusions
Author Contributions
Funding
Institutional Review Board Statement
Informed Consent Statement
Data Availability Statement
Conflicts of Interest
References
- VanHoose, K.; Bertolini, L.; Straatemeier, T. Learning through experiments: The case of low-traffic neighborhoods in London. J. Urban Mobil. 2025, 7, 100107. [Google Scholar] [CrossRef]
- Aldred, R.; Verlinghieri, E.; Sharkey, M.; Itova, I.; Goodman, A. Equity in new active travel infrastructure: A spatial analysis of London’s new Low Traffic Neighbourhoods. J. Transp. Geogr. 2021, 96, 103194. [Google Scholar] [CrossRef]
- Goodman, A.; Rachel, A. The Impact of Introducing a Low Traffic Neighbourhood on Street Crime, in Waltham Forest, London. Findings 2021. [Google Scholar] [CrossRef]
- Thomas, A.; Aldred, R. Changes in motor traffic in London’s Low Traffic Neighbourhoods and boundary roads. Case Stud. Transp. Policy 2024, 15, 101124. [Google Scholar] [CrossRef]
- Department for Transport. Transport Statistics Great Britain: 2023 Domestic Travel. 2024. Available online: https://www.gov.uk/government/statistics/transport-statistics-great-britain-2024/transport-statistics-great-britain-2023-domestic-travel (accessed on 8 April 2025).
- Swift, S.; Green, M.; Hillage, J.; Nafilyan, V. Impact of the Cycle to Work Scheme. Available online: https://www.employment-studies.co.uk/system/files/resources/files/509.pdf (accessed on 11 April 2025).
- Gov.UK. Physical Activity: Applying All Our Health. Available online: https://www.gov.uk/government/publications/physical-activity-applying-all-our-health (accessed on 6 April 2025).
- Melia, S.; Shergold, I. Pedestrianisation and politics: A case study. Proc. Inst. Civ. Eng. Transp. 2018, 171, 30–41. [Google Scholar] [CrossRef]
- Ewing, R.; Cervero, R. Travel and the built environment: A meta-analysis. J. Am. Plan. Assoc. 2010, 76, 265–294. [Google Scholar] [CrossRef]
- Boarnet, M.G.; Crane, R. Travel by Design: The Influence of Urban Form on Travel, Online ed.; Oxford University Press: Oxford, UK, 2001. [Google Scholar]
- Pucher, J.; Buehler, R. At the frontiers of cycling: Policy innovations in the Netherlands, Denmark, and Germany. World Transp. Policy Pract. 2007, 13, 8–57. [Google Scholar]
- Rietveld, P.; Daniel, V. Determinants of bicycle use: Do municipal policies matter? Transp. Res. Part A Policy Pract. 2004, 38, 531–550. [Google Scholar] [CrossRef]
- Aultman-Hall, L.; Hall, F.L.; Baetz, B.B. Analysis of bicycle commuter routes using geographic information systems: Implications for bicycle planning. Transp. Res. Rec. J. Transp. Res. Board 1997, 1578, 102–110. [Google Scholar] [CrossRef]
- Cleland, B.S.; Walton, D. Why Don’t People Walk and Cycle; Central Laboratories Report No. 528007; Opus International Consultants Limited: Lower Hutt, New Zealand, 2004. [Google Scholar]
- Félix, R.; Cambra, P.; Moura, F. Build it and give ‘em bikes, and they will come: The effects of cycling infrastructure and bike-sharing system in Lisbon. Case Stud. Transp. Policy 2020, 8, 672–682. [Google Scholar] [CrossRef]
- Buehler, R.; Pucher, J. Cycling to work in 90 large American cities: New evidence on the role of bike paths and lanes. Transportation 2012, 39, 409–432. [Google Scholar] [CrossRef]
- Dill, J.; Carr, T. Bicycle commuting and facilities in major US cities: If you build them, commuters will use them. Transp. Res. Rec. 2003, 1828, 116–123. [Google Scholar] [CrossRef]
- Smith, M.L.; Fu, X. When bike lanes are not enough: The role of connected low-stress cycling infrastructure on cycle commuting in urban Aotearoa New Zealand. Cities 2025, 156, 105526. [Google Scholar] [CrossRef]
- Hussein, N. The pedestrianisation and its relation with enhancing walkability in urban spaces. J. Contemp. Urban Aff. 2018, 2, 102–112. [Google Scholar] [CrossRef]
- Chiquetto, S. The environmental impacts from the implementation of a pedestrianization scheme. Transp. Res. Part D Transp. Environ. 1997, 2, 133–146. [Google Scholar] [CrossRef]
- Caris, E.; Cao, M. Investigating contestation around neighbourhood scale active travel infrastructure policy. Transp. Policy 2024, 159, 95–107. [Google Scholar] [CrossRef]
- Aldred, R. Built environment interventions to increase active travel: A critical review and discussion. Curr. Environ. Health Rep. 2019, 6, 309–315. [Google Scholar] [CrossRef]
- Petryschuk, S. Network Diagrams 101: Definitions, Examples & How-To’s. Available online: https://www.auvik.com/franklyit/blog/effective-network-diagrams/ (accessed on 15 April 2025).
- Transport for Greater Manchester (TfGM). Streets for All: Part of the GM Transport Strategy 2040. Available online: https://downloads.ctfassets.net/xfhv954w443t/2FGzEJu7z949G1N0BQhceY/d9c52773f81df6c22cf63243aa64697c/Greater_Manchester_Streets_for_All_Design_Guide_v1.1.pdf (accessed on 6 April 2025).
- Goodchild, B. Replanning the central area of Wakefield, West Yorkshire: Culture and regeneration, 1990–2021. Plan. Perspect. 2023, 38, 1019–1040. [Google Scholar] [CrossRef]
- Wakefield Council. Wakefield Council Transport Policy and Strategy. Available online: https://www.wakefield.gov.uk/roads-and-travel/transport-policy-and-strategy (accessed on 9 April 2025).
- Dixon, J.; Bell, K.; Brush, S. Which way to net zero? A comparative analysis of seven UK 2050 decarbonisation pathways. Renew. Sustain. Energy Transit. 2022, 2, 100016. [Google Scholar] [CrossRef]
- Alimardani, M.; Aftabi, M.; Dehghani, A. The survey of pedestrainization feasibility in urban spaces and its relationship with the citizens’ vivacity. Case study: The city of Birjand’s Hakim Nazari street. J. Fundam. Appl. Sci. 2016, 8, 1550–1676. [Google Scholar] [CrossRef][Green Version]
- Zhong, M.; Sharma, S.; Lingras, P. Genetically designed models for accurate imputation of missing traffic counts. Transp. Res. Rec. 2004, 1879, 71–79. [Google Scholar] [CrossRef]
- Gamez, E.A.; Touran, A. A quantitative analysis of the performance of transportation projects in developing countries. Transp. Rev. 2010, 30, 361–387. [Google Scholar] [CrossRef]
- Clifton, K.J.; Singleton, P.A.; Muhs, C.D.; Schneider, R.J. Representing pedestrian activity in travel demand models: Framework and application. J. Transp. Geogr. 2016, 52, 111–122. [Google Scholar] [CrossRef]












| Variables | Variable Type | Data Examples | Comments |
|---|---|---|---|
| 1 | Sdate | 8 May 2023 (00:00:00) to 8 April 2025 (00:00:00) | Date of count with hourly interval, formatted over one line |
| 2 | Cosit | 000000002474 000000002475 000000002476 000000002491 000000002492 000000002493 000000002496 | Site reference number |
| 3 | Lane Number | 1, 2, 3, 4, etc. | Does not denote how many layers there are but acts as a reference to the lane descriptions. Often, there are counters at different phases of signals. This is reflected in the lane description tab. |
| 4 | Lane Description | Northbound Northbound—Phase J SB Eastbound | As mentioned above, this denotes the type of movement which is counted at a signalised junction or over a counter. This included multiple different descriptions for the same movements and had to be standardised. |
| 5 | Lane Direction | 1, 2, 3, 4, etc. | Similar to the Lane Number, this variable provides a number which correlates to a direction of travel. |
| 6 | Direction Description | North, East, South, West | This variable denotes travel direction |
| 7 | Volume | Number denoting total class volume | Total volume of all |
| 8 | Flags | 16 | Number (usually 16) which denotes whether a day is a holiday e.g., bank holiday, national holiday. Also, flag detector faults. |
| 9 | Flag Text | Holiday | Text denoting whether a day is a holiday if there are fault in the sensors. |
| 10 | Avg Speed | 34,000 mm/s | Average speed of those passing over the counter in each hourly interval. This is automatically formatted to millimetres per second. |
| 11 | PM|HGV | Not used in this database | |
| 12 | Class1 Volume | Number denoting class volume | Not used in this database |
| 13 | Class2 Volume | Number denoting class volume | Cycle flow/volume |
| 14 | Class3 Volume | Number denoting class volume | Not used in this database |
| 15 | Class4 Volume | Number denoting class volume | Not used in this database |
| Variables | Variable Type | Data Examples | Comments |
|---|---|---|---|
| 1 | Date | 1 June 2023 | Date and time are now separated |
| 2 | Time | 24-h period 00:00 to 23:00 | Date and time are now separated |
| 3 | Day of Week | Monday to Sunday | Day of Week was coded into the data to find what days cycling levels were highest. |
| 4 | Site Num | 2475 | Denotes which site is being observed |
| 6 | Avg Speed KMH | 1, 2, 3, 4, etc. | Average speeds of bikes which are now in km/h rather than mm/s. |
| 7 | Class2 Volume | Number denoting class volume | Total volume of bicycle counted |
| 2023 | 2024 | Differences (%) | |
|---|---|---|---|
| Quarter 1 | N/A | 188,917 | N/A |
| Quarter 2 | 152,171 | 232,105 | 34% |
| Quarter 3 | 247,693 | 263,804 | 6% |
| Quarter 4 | 213,639 | 240,181 | 11% |
| Year | Month | Cars | Pedestrians | Cyclists |
|---|---|---|---|---|
| 2023 | April | 12,097 | 590 | 174 |
| 2023 | May | 12,347 | 620 | 208 |
| 2023 | June | 12,544 | 616 | 222 |
| 2023 | July | 12,758 | 606 | 209 |
| 2023 | August | 13,272 | 915 | 233 |
| 2023 | September | 15,010 | 702 | 281 |
| 2023 | October | 11,839 | 852 | 212 |
| 2023 | November | 12,541 | 691 | 278 |
| 2023 | December | 15,063 | 543 | 504 |
| 2024 | January | 12,636 | 678 | 213 |
| 2024 | February | 12,290 | 519 | 342 |
| 2024 | March | 14,573 | 726 | 356 |
Disclaimer/Publisher’s Note: The statements, opinions and data contained in all publications are solely those of the individual author(s) and contributor(s) and not of MDPI and/or the editor(s). MDPI and/or the editor(s) disclaim responsibility for any injury to people or property resulting from any ideas, methods, instructions or products referred to in the content. |
© 2026 by the authors. Licensee MDPI, Basel, Switzerland. This article is an open access article distributed under the terms and conditions of the Creative Commons Attribution (CC BY) license.
Share and Cite
Bradley, S.; Mcbride, F.; Stephenson, M.; Amin, S. Interventions to Motorised Traffic to Promote Sustainable and Low Traffic Neighbourhoods. Sustainability 2026, 18, 2693. https://doi.org/10.3390/su18062693
Bradley S, Mcbride F, Stephenson M, Amin S. Interventions to Motorised Traffic to Promote Sustainable and Low Traffic Neighbourhoods. Sustainability. 2026; 18(6):2693. https://doi.org/10.3390/su18062693
Chicago/Turabian StyleBradley, Scott, Finlay Mcbride, Mason Stephenson, and Shohel Amin. 2026. "Interventions to Motorised Traffic to Promote Sustainable and Low Traffic Neighbourhoods" Sustainability 18, no. 6: 2693. https://doi.org/10.3390/su18062693
APA StyleBradley, S., Mcbride, F., Stephenson, M., & Amin, S. (2026). Interventions to Motorised Traffic to Promote Sustainable and Low Traffic Neighbourhoods. Sustainability, 18(6), 2693. https://doi.org/10.3390/su18062693

