Selective Openness as a Sustainable Strategy: How Culinary MSMEs Organize Collaboration Across the Value Chain in an Emerging Economy
Abstract
1. Introduction
1.1. Culinary MSMEs as the Foundation of Socio-Economic Sustainability
1.2. Value Chain as a Relational Arena in Culinary MSMEs
1.3. Co-Creation as an Adaptive Mechanism in MSMEs
1.4. From Collaboration to Selective Openness
1.5. Literature Gap and Research Position
1.6. Conceptual Positioning of Selective Openness
2. Materials and Methods
2.1. Research Design and Approach
2.2. Case Selection
2.3. Participants and Data Sources
2.4. Data Collection Procedures
2.5. Data Analysis: Thematic Coding and Abstraction Process
2.6. Credibility, Validity, and Research Ethics
3. Results
3.1. Results Overview and Analytical Map
3.2. Second-Order Theme 1: Boundary Governance of Openness
3.2.1. Boundary Work Based on Quality and Food Safety
3.2.2. Protecting the Core Production Through the Centralized Kitchen and Recipe Closure
3.2.3. Curated External Involvement Through Consignment Practices
3.2.4. Boundary Governance as a Sustainability Mechanism
3.3. Second-Order Theme 2: Economic and Instrumental Rationalization of Collaboration
3.3.1. Collaboration Evaluated Through Cross-Channel Comparisons
3.3.2. Hidden Costs and Declining Conversion as Corrective Triggers
3.3.3. Preference for Risk-Sharing and Flexible Arrangements
3.3.4. Collaboration as an Economic Governance Tool
3.4. Second-Order Theme 3: Differentiated Modes of External Involvement
3.4.1. Controlled Consumer Involvement: Input Without Control Transfer
3.4.2. Selective Substantive Co-Creation: Curated In-Depth Engagement
3.4.3. Differentiation of Engagement as a Control Mechanism
3.5. Second-Order Theme 4: Strategic and Performative Deployment of Openness
3.5.1. Openness as a Managed Experience
3.5.2. Narrative Transparency Without Competency Transfer
3.5.3. Openness as a Communication Strategy and Market Activation
3.6. Second-Order Theme 5: Capacity-Bounded Openness Under Operational Constraints
3.6.1. Time, Labor, and Operational Consistency as Primary Constraints
3.6.2. System Readiness, SOP Formalization, and Menu-Schedule Stability
3.6.3. Failure-Triggered Re-Closure and Strengthening Internal Assets
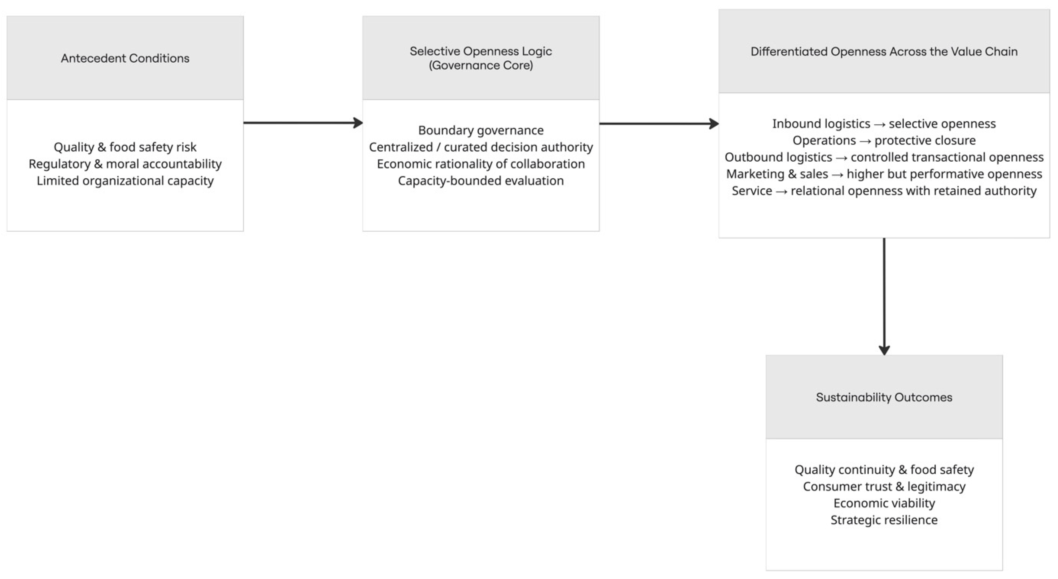
3.7. Synthesis of Findings: Selective Logic in the Openness of Culinary MSMEs
3.7.1. Selective Openness as an Integrated Empirical Logic
3.7.2. Value Chain Differentiation and the Dynamic-Reversible Nature of Openness
4. Discussion
4.1. Discussion by Research Questions (RQ1–RQ3)
4.1.1. RQ1: How Do MSMEs Manage Collaboration Across the Value Chain?
4.1.2. RQ2: How Are Boundaries Between Openness and Closure Negotiated?
4.1.3. RQ3: When Does Collaboration Become Co-Creation, and When Is Openness Withdrawn?
4.2. Theoretical Contributions
4.2.1. Reframing Selective Openness as Organizational Rationality
4.2.2. Conceptualizing Boundary Governance as a Sustainability Mechanism
4.2.3. Distinguishing Performative Openness from Substantive Co-Creation
4.2.4. Introducing a Dynamic and Reversible View of Openness
4.2.5. Selective Openness as a Sustainability Mechanism
4.2.6. Integrative Theoretical Contribution
4.3. Practical and Policy Implications
4.3.1. Managerial Implications for Culinary MSMEs
4.3.2. Policy and Ecosystem Implications
4.4. Limitations and Future Research
5. Conclusions
Author Contributions
Funding
Institutional Review Board Statement
Informed Consent Statement
Data Availability Statement
Acknowledgments
Conflicts of Interest
Abbreviations
| B2B | Business-to-Business |
| B2C | Business-to-Consumer |
| FAO | Food and Agriculture Organization of the United Nations |
| HACCP | Hazard Analysis and Critical Control Points |
| IRB | Institutional Review Board |
| KOL | Key Opinion Leader |
| LPDP | Lembaga Pengelola Dana Pendidikan |
| MBA ITB | Master of Business Administration Program, Bandung Institute of Technology |
| MoU | Memorandum of Understanding |
| MSME | Micro-, Small-, and Medium-sized Enterprise |
| NDA | Non-Disclosure Agreement |
| NVivo | Qualitative Data Analysis Software (QSR International) |
| OECD | Organisation for Economic Co-operation and Development |
| SKU | Stock Keeping Unit |
| SOP | Standard Operating Procedure |
| UGC | User-Generated Content |
Appendix A
| Case | Business Type & Focus | Interviewee Role | Interview Date | Mode | Location | Firm Characteristics |
|---|---|---|---|---|---|---|
| SME-A | Artisan bakery & café specializing in healthy bread and bakery products | Owner & Head Baker | 20 October 2025 | In-person, semi-structured | Main outlet, Bandung | Established in 2019 (online since 2014); 3 outlets (+1 planned); ~30 SKUs; ~40 permanent employees; B2C & B2B; central kitchen; strong emphasis on product quality and health positioning. |
| SME-B | Community-based collaborative kitchen and culinary experimentation space | Co-founder/Core Team Member | 1 October 2025 | In-person, semi-structured | Main outlet, Bandung | Founded in 2020; single outlet; flat organizational structure; rotating collaborators; focus on co-production, workshops, and community-driven value creation. |
| SME-C | Gastronomy tourism venture combining villa accommodation and culinary experiences | Co-founder (R&D Product & Storyteller) | 24 July 2025 | In-person, semi-structured | Bandung | Founded in 2022; small core team; experiential food tourism model; revenue from accommodation, culinary trips, and curated dining experiences. |
| SME-D | Sushi restaurant chain with affordable pricing and premium presentation | Founder | 22 July 2025 | In-person, semi-structured | Main outlet, Bandung | Founded in 2020; 3 outlets; ~14 employees; revenue-sharing co-space model; Owned by a five-star hotel chef, aiming to deliver five-star hotel-style cuisine at an affordable price. |
| SME-E | Bakery & café known for signature sponge cake and souvenir-center concept | Head of Production (HOD) | 23 October 2025 | In-person, semi-structured | Main outlet, Bandung | Founded in 2017; 4 outlets; ~60 employees; ~40 SKUs; extensive consignment model involving 100+ MSME partners; production and retail spaces open for B2B site visits and B2C kitchen tours; positioned as a hybrid bakery-café and culinary souvenir center. |
| SME-F | Pastry and cake shop evolving from home-based business to multi-outlet brand | General Manager | 20 November 2025 | In-person, semi-structured | Outlet, Bandung | Established pre-2020; multiple outlets; French-inspired pastry; omnichannel sales; structured management. |
| SME-G | Coffee shop offering coffee-based beverages, Korean-style cakes, and bagels | Finance & Marketing Manager | 20 November 2025 | In-person, semi-structured | Outlet, Bandung | Multiple outlets; product diversification; combination of in-house production and partner sourcing. |
| SME-H | Premium bean-to-bar chocolate brand with café, retail, and education programs | Head of Operations & Business Development | 11 December 2025 | Online, semi-structured | Online | Founded in 2023; 3 outlets; ~70 employees; ~300 SKUs; strong supplier collaboration with cocoa farmers; active consumer co-creation via testers, workshops, and factory tours; formal quality systems (HACCP, halal) |
| Value Chain Stage | Governance Mode (Figure Label) | Definition of the Governance Mode (Coding Basis) | SMEs Where Observed (IDs) | n/8 | Typical Depth of Involvement (Level 1–4) | Notes on Boundary Conditions |
|---|---|---|---|---|---|---|
| Inbound Logistics | Supplier-Bounded Access | External suppliers involved in sourcing, but specification, standards, and final decisions remain firm-controlled | A, B, C, D, F, H | 6/8 | Level 2 | Collaboration supports supply continuity, not shared governance of procurement rules |
| Operations | Protective Operational Closure | Core routine production remains internally governed; no external actors share execution authority or quality control | A, B, C, D, E, F, G, H | 8/8 | Level 1 | Workshops, testers, and kitchen visits occur in some SMEs but do not alter production governance or decision authority |
| Outbound Logistics | Governed Transactional Distribution | Distribution involves external partners, but pricing, brand control, and logistics coordination remain firm-led | A, B, C, E, F | 5/8 | Level 2 | Partnerships expand reach but do not constitute co-managed distribution systems |
| Marketing & Sales | Curated Market Openness | External actors contribute to promotion, branding exposure, or storytelling under firm curation | A, B, C, D, E, F, G, H | 8/8 | Level 3 | Collaboration enhances visibility, but brand meaning and strategy remain internally directed |
| Service/Consumption | Experiential yet Governed Engagement | Consumers participate in experience creation (tastings, visits, events), but experience architecture remains firm-designed | A, B, C, E, F, H | 6/8 | Level 3 | Participation shapes value-in-use, not production governance |
| Support Activities | Capacity-Bounded Co-Governance | External actors contribute to learning, ideation, or capability development, constrained by firm capacity and oversight | B, C, F | 3/8 | Level 2 | Collaboration occurs where capacity allows; strategic direction remains firm-controlled |
| Level | Meaning | Governance Interpretation |
|---|---|---|
| 1 | External actors provide feedback or symbolic presence only | Boundary strongly closed; no shared execution |
| 2 | External actors participate episodically or transactionally | Boundary selectively permeable but controlled |
| 3 | External actors contribute to value creation activities (experience/market-facing) | Engagement deeper but governance authority retained |
| 4 | Shared rule-setting or decision authority | Co-governance (not observed in core production) |
| External Actor type | Inbound Logistics | Operations | Outbound Logistics | Marketing & Sales | Service/Consumption | Support Activities |
|---|---|---|---|---|---|---|
| Suppliers | Supplier-Bounded Access (input/availability suggestions; firm decides specs) | — | — | — | — | Internalized decision authority (procurement decisions remain internal) |
| Consignment partners/partner outlets/resellers | — | — | Governed Transactional Distribution (consignment/events/outlets; shelf-life/recall rules) | (sometimes) Curated Market Openness (cross-promo) | — | — |
| Communities | — | (limited) Protective Operational Closure (no production authority; occasional workshops) | (sometimes) transactional events | Curated Market Openness (community events/storytelling) | Experiential yet Governed Engagement (events/experiences; firm designs) | Capacity-Bounded Co-Governance (learning/ideation bounded by capacity) |
| Consumers | — | Protective Operational Closure (testers/visits do not change production governance) | — | Curated Market Openness (UGC as curated visibility) | Experiential yet Governed Engagement (feedback/testers; authority retained) | — |
| Institutions | — | — | — | — | — | Capacity-Bounded Co-Governance (training/legitimacy support bounded by readiness; authority retained) |
| Influencers | — | — | — | Curated Market Openness (paid/organic promotion under firm curation) | — | — |
| Digital platforms | — | — | Governed Transactional Distribution (delivery/market access; coordination firm-led) | Curated Market Openness (visibility tools; platform use incremental) | Experiential yet Governed Engagement (feedback channels) | Selective learning openness (tech adoption incremental; constrained by consistency needs) |
References
- Nursini, N. Micro, Small, and Medium Enterprises (MSMEs) and Poverty Reduction: Empirical Evidence from Indonesia. Dev. Stud. Res. 2020, 7, 153–166. [Google Scholar] [CrossRef]
- Gereweme, Y.T. The Role of Micro and Small Enterprises for Poverty Alleviation. Int. J. Res. Stud. Agric. Sci. 2018, 4, 38–47. Available online: https://www.arcjournals.org/international-journal-of-research-studies-in-agricultural-sciences/volume-4-issue-12/5 (accessed on 14 February 2026).
- Agustina, R.; Rosmawati, H.; Pusvita, E. The Role of Housewives in Improving Family Economy Through Kerupuk UMKM in Kota Baru Village Oku Timur Regency. Mimb. Agribisnis J. Pemikir. Masy. Ilm. Berwawasan Agribisnis 2025, 11, 1746. [Google Scholar] [CrossRef]
- Ayalu, G.; Abbay, A.G.; Azadi, H. The Role of Micro- and Small-Scale Enterprises in Enhancing Sustainable Community Livelihood: Tigray, Ethiopia. Environ. Dev. Sustain. 2022, 25, 7561–7584. [Google Scholar] [CrossRef]
- Porter, M.E. Competitive Advantage: Creating and Sustaining Superior Performance (with a New Introduction); Simon and Schuster: New York, NY, USA, 1998. [Google Scholar]
- Runfola, A.; Monteverde, G.; Picciotti, A. Local Value Creation for Developing Business Relationships: An SME Case Study in the Pasta Industry. Ital. J. Mark. 2024, 2024, 177–196. [Google Scholar] [CrossRef]
- Eikebrokk, T.R.; Garmann-Johnsen, N.F.; Olsen, D.H. Co-Creation in Networks of SMEs: A Conceptual Model of the Co-Creation Process. In Proceedings of the Procedia Computer Science; Elsevier B.V.: Amsterdam, The Netherlands, 2021; Volume 181, pp. 360–366. [Google Scholar]
- Brown, D.M.; Apostolidis, C.; Singh, P.; Dey, B.L.; Chelekis, J. Exploring Multi-Stakeholder Value Co-Creation as an Entrepreneurial Approach to Survival and Sustainability: The Case of Pennine Pubs. Int. J. Entrep. Innov. 2022, 26, 366–375. [Google Scholar] [CrossRef]
- Ghezzi, A.; Cavallo, A.; Sanasi, S.; Rangone, A. Opening up to Startup Collaborations: Open Business Models and Value Co-Creation in SMEs. Compet. Rev. 2022, 32, 40–61. [Google Scholar] [CrossRef]
- Sarasvuo, S.; Rindell, A.; Kovalchuk, M. Toward a Conceptual Understanding of Co-Creation in Branding. J. Bus. Res. 2022, 139, 543–563. [Google Scholar] [CrossRef]
- Barney, J. Firm Resources and Sustained Competitive Advantage. J. Manag. 1991, 17, 99–120. [Google Scholar] [CrossRef]
- Tambunan, T.T.H. SMEs in Asian Developing Countries; Springer: Berlin/Heidelberg, Germany, 2009; ISBN 9780230250949. [Google Scholar]
- Kuncoro, M.; Idris, N.; Universitas, B.; Mada, G. Mengapa Terjadi Growth Without Development Di Provinsi Kalimantan Timur? J. Ekon. Pembang. 2010, 11, 172–190. [Google Scholar] [CrossRef][Green Version]
- Ayyagari, M.; Beck, T.; Demirguc-Kunt, A. Small and Medium Enterprises across the Globe. Small Bus. Econ. 2007, 29, 415–434. [Google Scholar] [CrossRef]
- Kemenparekraf. Statistik Ekonomi Kreatif 2020; Pusat Data dan Sistem Informasi, Kementerian Pariwisata dan Ekonomi Kreatif: Jakarta, Indonesia, 2020; ISBN 9786239715618. [Google Scholar]
- BPS. Statistik Penyediaan Makanan Dan Minuman 2023; BPS (Badan Pusat Statistik): Jakarta, Indonesia, 2024. [Google Scholar]
- Utami, H.N.; Alamanos, E.; Kuznesof, S. Going Digital: SMEs Based Food E-Commerce Engaging Customer through Customer Needs-Driven. In Proceedings of the 19th International Conference on Electronic Business; ICEB: Newcastle upon Tyne, UK, 2019; pp. 526–529. [Google Scholar]
- FAO. The State of Food and Agriculture—Revealing the True Cost of Food to Transform Agrifood Systems; FAO: Rome, Italy, 2023; ISBN 978-92-5-138167-0. [Google Scholar]
- Granovetter, M. Economic Action and Social Structure: The Problem of Embeddedness. Am. J. Sociol. 1985, 91, 481–510. [Google Scholar] [CrossRef]
- Provan, K.G.; Kenis, P. Modes of Network Governance: Structure, Management, and Effectiveness. J. Public Adm. Res. Theory 2008, 18, 229–252. [Google Scholar] [CrossRef]
- Stabell, C.B.; Fjeldstad, Ø.D. Configuring Value for Competitive Advantage: On Chains, Shops, and Networks. Strateg. Manag. J. 1998, 19, 413–437. [Google Scholar] [CrossRef]
- Purnomo, B.R.; Adiguna, R. Entrepreneurial Resilience during the Covid-19 Pandemic: Navigating Survival, Continuity and Growth. J. Entrep. Emerg. Econ. 2021, 13, 497–524. [Google Scholar] [CrossRef]
- Mesra, R.; Marsa, Y.J.; Putri, M.E. Pola Interaksi Pedagang Konsinyasi Dengan Pemilik Warung Di Kecamatan Tondano Selatan, Provinsi Sulawesi Utara. JISIP (J. Ilmu Sos. Dan Pendidik.) 2021, 5, 166–175. [Google Scholar] [CrossRef]
- Mohamad, A.; Mohd Rizal, A.; Kamarudin, S.; Sahimi, M. Exploring the Co-Creation of Small and Medium Enterprises, and Service Providers Enabled by Digital Interactive Platforms for Internationalization: A Case Study in Malaysia. Sustainability 2022, 14, 16119. [Google Scholar] [CrossRef]
- Swisher, M.E.; Ruiz-Menjivar, J.; Koenig, R. Value Chains in Renewable and Sustainable Food Systems. Renew. Agric. Food Syst. 2018, 33, 1–5. [Google Scholar] [CrossRef]
- Das, S.; Myla, A.Y.; Barve, A.; Kumar, A.; Sahu, N.C.; Muduli, K.; Luthra, S. A Systematic Assessment of Multi-Dimensional Risk Factors for Sustainable Development in Food Grain Supply Chains: A Business Strategic Prospective Analysis. Bus. Strategy Environ. 2023, 32, 5536–5562. [Google Scholar] [CrossRef]
- Prahalad, C.K.; Ramaswamy, V. Co-Creating Unique Value with Customers. Strateg. Leadersh. 2004, 32, 4–9. [Google Scholar] [CrossRef]
- Vargo, S.L.; Lusch, R.F. Service-Dominant Logic: Continuing the Evolution. J. Acad. Mark. Sci. 2008, 36, 1–10. [Google Scholar] [CrossRef]
- Vargo, S.L.; Lusch, R.F. Institutions and Axioms: An Extension and Update of Service-Dominant Logic. J. Acad. Mark. Sci. 2016, 44, 5–23. [Google Scholar] [CrossRef]
- Echeverri, P.; Skålén, P. Co-Creation and Co-Destruction: A Practice-Theory Based Study of Interactive Value Formation. Mark. Theory 2011, 11, 351–373. [Google Scholar] [CrossRef]
- Plé, L.; Cáceres, R.C. Not Always Co-Creation: Introducing Interactional Co-Destruction of Value in Service-Dominant Logic. J. Serv. Mark. 2010, 24, 430–437. [Google Scholar] [CrossRef]
- Chesbrough, H. Business Model Innovation: It’s Not Just about Technology Anymore. Strateg. Leadersh. 2007, 35, 12–17. [Google Scholar] [CrossRef]
- Henkel, J. Selective Revealing in Open Innovation Processes: The Case of Embedded Linux. Acad. Manag. Annu. Meet. Proc. 2006, 35, 953–969. [Google Scholar] [CrossRef]
- Henkel, J.; Schöberl, S.; Alexy, O. The Emergence of Openness: How and Why Firms Adopt Selective Revealing in Open Innovation. Res. Policy 2014, 43, 879–890. [Google Scholar] [CrossRef]
- Laursen, K.; Salter, A. Open for Innovation: The Role of Openness in Explaining Innovation Performance among U.K. Manufacturing Firms. Strateg. Manag. J. 2006, 27, 131–150. [Google Scholar] [CrossRef]
- Lamotte, O.; Durand, M. Inter-Organizational Governance in Nested Entrepreneurial Ecosystems: Lessons from China. J. Entrep. Emerg. Econ. 2025, 1–22. [Google Scholar] [CrossRef]
- Dellyana, D.; Hardjakaprabon, B. Co-Creation Framework in Cluster Industry with Limited Resources. Int. J. Bus. Glob. 2021, 29, 178–197. [Google Scholar] [CrossRef]
- Yin, R.K. Case Study Research and Applications: Design and Methods; SAGE Publications Inc.: Los Angeles, CA, USA, 2018; ISBN 9781433813757. [Google Scholar]
- Eisenhardt, K.M. Building Theories from Case Study Research. Acad. Manag. Rev. 1989, 14, 532–550. [Google Scholar] [CrossRef]
- Eisenhardt, K.M.; Graebner, M.E. Theory Building from Cases: Opportunities and Challenges. Acad. Manag. J. 2007, 50, 25–32. [Google Scholar] [CrossRef]
- OECD. OECD SME and Entrepreneurship Outlook 2019; OECD: Paris, France, 2019; ISBN 9789264374805. [Google Scholar]
- OECD. OECD SME and Entrepreneurship Outlook 2023; OECD: Paris, France, 2023; ISBN 9789264374805. [Google Scholar]
- Greiner, L.E. Evolution and Revolution as Organizations Grow: A Company’s Past Has Clues for Management That Are Critical to Future Success. Fam. Bus. Rev. 1997, 10, 397–410. [Google Scholar] [CrossRef]
- Miles, M.B.; Huberman, A.M.; Saldana, J. Qualitative Data Analysis: A Methods Sourcebook, 3rd ed.; SAGE Publications Inc.: London, UK, 2014; ISBN 9781452257877. [Google Scholar]
- Dubois, A.; Gadde, L.E. Systematic Combining: An Abductive Approach to Case Research. J. Bus. Res. 2002, 55, 553–560. [Google Scholar] [CrossRef]
- Timmermans, S.; Tavory, I. Theory Construction in Qualitative Research: From Grounded Theory to Abductive Analysis. Sociol. Theory 2012, 30, 167–186. [Google Scholar] [CrossRef]
- Chesbrough, H. The Logic of Open Innovation: Managing Intellectual Property. Calif. Manag. Rev. 2003, 45, 33–58. [Google Scholar] [CrossRef]
- West, J.; Bogers, M. Leveraging External Sources of Innovation: A Review of Research on Open Innovation. J. Prod. Innov. Manag. 2014, 31, 814–831. [Google Scholar] [CrossRef]


| Concept | Prior Literature Tendency | Reframed in This Study | Definition in This Study |
|---|---|---|---|
| Openness | Often treated as normatively beneficial for innovation and learning | Treated as a selective, risk-governed organizational choice | The degree of boundary permeability that allows external actor involvement across value-chain activities; variable, activity-specific, and governed rather than a stable firm-level posture |
| Collaboration | Frequently assumed to generate positive outcomes | Viewed as a governance trade-off requiring boundary regulation | The involvement of external actors in specific MSME activities, ranging from transactional coordination to interactive engagement, without necessarily implying shared authority or influence over core value formation |
| Co-creation | Often equated with broadly open forms of collaboration and innovation outcomes | Treated as a specific, governed form of deeper collaborative involvement | A form of collaboration in which external actors meaningfully influence value formation, while core decision authority remains with the MSME |
| Boundary Governance | Commonly examined in large firms or formal alliances | Examined as everyday operational governance in resource-constrained MSMEs | The mechanisms through which MSMEs regulate access, authority, responsibility, and boundary permeability in collaborative interactions |
| Value Chain Perspective | Rarely differentiated at the level of specific business activities | Explicitly distinguished across production, sourcing, marketing, and service stages | The analytical lens through which openness is examined as varying systematically across stages of value creation |
| Zero-Order | First-Order | Second-Order |
|---|---|---|
| Quality & Risk Protection as Boundary Work | Boundary Governance of Openness |
| ||
| ||
| ||
| ||
| ||
| ||
| ||
| ||
| ||
| ||
| ||
| ||
| ||
| ||
| Centralized Decision Authority with Curated Participation | |
| ||
| ||
| ||
| ||
| ||
| ||
| ||
| ||
| ||
| ||
| Formalization of Collaboration as Risk Increases | |
| ||
| ||
| ||
| ||
| ||
| ||
| ||
| ||
| Economic Evaluation of Collaboration | Economic and Instrumental Rationalization of Collaboration |
| ||
| ||
| ||
| ||
| ||
| ||
| ||
| ||
| ||
| ||
| ||
| Selective & Instrumental Collaboration | |
| ||
| ||
| ||
| ||
| ||
| ||
| ||
| ||
| ||
| Controlled Consumer Involvement | Differentiated Modes of External Involvement |
| ||
| ||
| ||
| ||
| ||
| ||
| ||
| ||
| ||
| Selective Substantive Co-creation | |
| ||
| ||
| ||
| ||
| ||
| ||
| ||
| ||
| Strategic Market Engagement | Strategic and Performative Deployment of Openness |
| ||
| ||
| ||
| ||
| ||
| ||
| ||
| ||
| ||
| ||
| ||
| ||
| ||
| ||
| ||
| ||
| ||
| ||
| ||
| ||
| Performative & Experiential Openness | |
| ||
| ||
| ||
| ||
| ||
| ||
| ||
| ||
| ||
| ||
| ||
| Operational & Capacity Constraints Shaping Openness | Capacity-Bounded Openness |
| ||
| ||
| ||
| ||
| ||
| ||
| ||
| ||
| ||
| ||
| ||
| ||
| ||
| ||
|
| Value Chain Activity | Observed Mode of Openness | Empirical Boundary Logic (Cross-Case Evidence) |
|---|---|---|
| Primary Activities | ||
| Inbound Logistics | Selective, supplier-bounded openness | External inputs from suppliers are accepted in the form of material recommendations or availability, but final decisions regarding ingredients, standards, and substitutions remain internal. No co-ownership or open sourcing of critical inputs is observed (SME-A, SME-G). |
| Operations | Protective closure (low boundary permeability) | Core production processes, recipes, quality standards, and operational know-how are tightly controlled. External involvement is limited to non-commercial, experiential contexts (e.g., workshops), without authority over quality or commercialization (SME-B, SME-C). |
| Outbound Logistics | Controlled transactional openness | Distribution through consignment, events, or partner outlets is selectively opened, accompanied by recall mechanisms, shelf-life limits, and non-integration into core production processes (SME-A, SME-E). |
| Marketing & Sales | Higher but performative openness | Openness is actively deployed through UGC, open kitchens, storytelling, community events, and collaborations. These practices function as communication and trust-building mechanisms rather than transfers of decision authority or brand control (SME-A, SME-B, SME-H). |
| Service | Relational openness with retained authority | Consumers are engaged through feedback channels, testers, and educational interactions. However, complaint handling, service adjustments, and final decisions remain centralized within the firm (SME-A, SME-C). |
| Support Activities | ||
| Firm Infrastructure | Closed governance with adaptive tightening | Strategic decisions related to collaboration, contracts, MoUs/NDAs, and termination of partnerships are centralized at the owner or core-team level. Openness can be reversed when risks or misalignment increase (SME-C). |
| Human Resource Management | Capacity-bounded openness | Engagement with external collaborators or temporary labor is constrained by time, energy, and team consistency. Operational overload frequently leads to the rejection or postponement of collaboration opportunities (SME-B). |
| Technology Development | Selective learning openness | Digital platforms and marketing technologies are adopted incrementally. Lack of written SOPs, unstable menus, and fluctuating schedules limit integration with systems that require high consistency (SME-B, SME-C). |
| Procurement | Internalized decision authority | Procurement of key materials and equipment remains an internal decision. Occasional collective purchasing occurs opportunistically but does not evolve into strategic, long-term collaborative procurement (SME-A). |
Disclaimer/Publisher’s Note: The statements, opinions and data contained in all publications are solely those of the individual author(s) and contributor(s) and not of MDPI and/or the editor(s). MDPI and/or the editor(s) disclaim responsibility for any injury to people or property resulting from any ideas, methods, instructions or products referred to in the content. |
© 2026 by the authors. Licensee MDPI, Basel, Switzerland. This article is an open access article distributed under the terms and conditions of the Creative Commons Attribution (CC BY) license.
Share and Cite
Riyanti, L.S.; Dellyana, D.; Wahyuni, S.; Kartika, K.; Basori, A. Selective Openness as a Sustainable Strategy: How Culinary MSMEs Organize Collaboration Across the Value Chain in an Emerging Economy. Sustainability 2026, 18, 2572. https://doi.org/10.3390/su18052572
Riyanti LS, Dellyana D, Wahyuni S, Kartika K, Basori A. Selective Openness as a Sustainable Strategy: How Culinary MSMEs Organize Collaboration Across the Value Chain in an Emerging Economy. Sustainability. 2026; 18(5):2572. https://doi.org/10.3390/su18052572
Chicago/Turabian StyleRiyanti, Lia Senda, Dina Dellyana, Sri Wahyuni, Kristi Kartika, and Ahmad Basori. 2026. "Selective Openness as a Sustainable Strategy: How Culinary MSMEs Organize Collaboration Across the Value Chain in an Emerging Economy" Sustainability 18, no. 5: 2572. https://doi.org/10.3390/su18052572
APA StyleRiyanti, L. S., Dellyana, D., Wahyuni, S., Kartika, K., & Basori, A. (2026). Selective Openness as a Sustainable Strategy: How Culinary MSMEs Organize Collaboration Across the Value Chain in an Emerging Economy. Sustainability, 18(5), 2572. https://doi.org/10.3390/su18052572

