Mineralogical Effects on Cement-Stabilized Rammed Earth Strength: A Multivariate and Non-Parametric Analysis
Abstract
1. Introduction
2. Materials and Methods
2.1. Characteristics of CSRE Samples and Reference Experimental Results
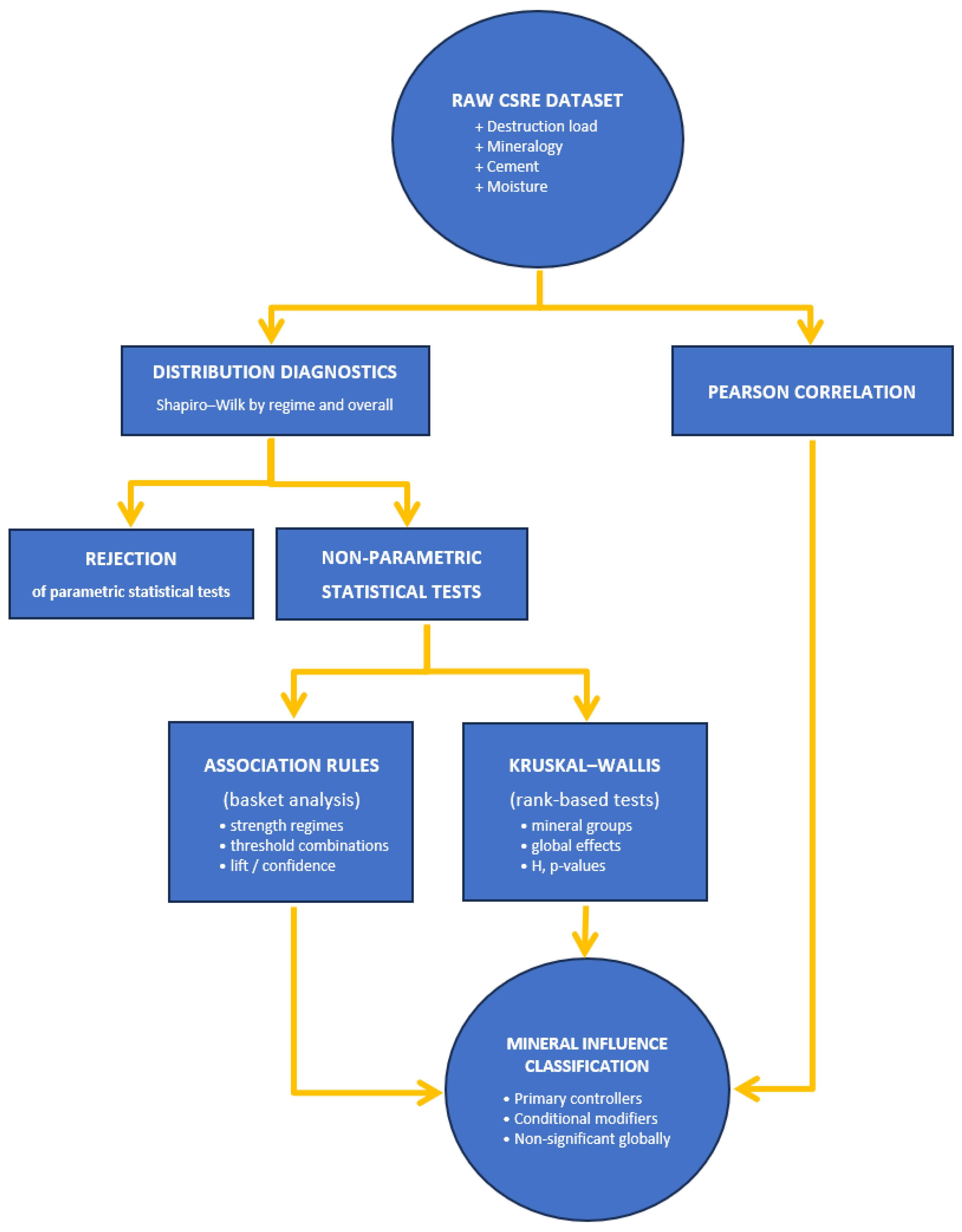
2.2. Statistical Tests and Sequence of Analytical Procedures
3. Results
3.1. Results of Normality Testing of Destructive Load Data
3.2. Global and Regime-Specific Correlation Analysis
3.3. Association Rule Mining (Basket Analysis)
3.4. Non-Parametric Significance Testing Using the Kruskal–Wallis Procedure
4. Discussion
4.1. Integrated Interpretation of Mineralogical Composition on CSRE Strength
4.2. Synthesis of Previous Studies and Present Results on Mineralogical Effects
5. Conclusions
Author Contributions
Funding
Institutional Review Board Statement
Informed Consent Statement
Data Availability Statement
Conflicts of Interest
Appendix A
| Series | Sample | Beidellite | Kaolinite | Illite | Goethite | Siderite | Carbonates | Organic Matter | Quartz | Cement Addition (CEM I 42.5 R) | Forming Moisture Content | Bulk Density at Failure | Moisture Content at Failure | Failure Load |
|---|---|---|---|---|---|---|---|---|---|---|---|---|---|---|
| (%) | (%) | (%) | (%) | (%) | (%) | (%) | (%) | (%) | (%) | (kg/m3) | (%) | (kN) | ||
| LC II | 2-c9-w7-1 | 2.58% | 0.39% | 0.84% | 0.30% | 0.00% | 6.81% | 0.18% | 88.90% | 9% | 7% | 2346 | 1.6% | 129.5 |
| 2-c9-w7-2 | 2.58% | 0.39% | 0.84% | 0.30% | 0.00% | 6.81% | 0.18% | 88.90% | 9% | 7% | 2338 | 1.6% | 153.7 | |
| 2-c9-w7-3 | 2.58% | 0.39% | 0.84% | 0.30% | 0.00% | 6.81% | 0.18% | 88.90% | 9% | 7% | 2320 | 1.6% | 148.2 | |
| 2-c9-w7-4 | 2.58% | 0.39% | 0.84% | 0.30% | 0.00% | 6.81% | 0.18% | 88.90% | 9% | 7% | 2340 | 1.6% | 140.9 | |
| 2-c9-w7-5 | 2.58% | 0.39% | 0.84% | 0.30% | 0.00% | 6.81% | 0.18% | 88.90% | 9% | 7% | 2363 | 1.6% | 126.1 | |
| 2-c9-w7-6 | 2.58% | 0.39% | 0.84% | 0.30% | 0.00% | 6.81% | 0.18% | 88.90% | 9% | 7% | 2336 | 1.6% | 143.1 | |
| 2-c9-w7-7 | 2.58% | 0.39% | 0.84% | 0.30% | 0.00% | 6.81% | 0.18% | 88.90% | 9% | 7% | 2340 | 1.6% | 142.2 | |
| 2-c6-w7-1 | 2.58% | 0.39% | 0.84% | 0.30% | 0.00% | 6.81% | 0.18% | 88.90% | 6% | 7% | 2305 | 1.8% | 60.8 | |
| 2-c6-w7-2 | 2.58% | 0.39% | 0.84% | 0.30% | 0.00% | 6.81% | 0.18% | 88.90% | 6% | 7% | 2326 | 1.8% | 77.5 | |
| 2-c6-w7-4 | 2.58% | 0.39% | 0.84% | 0.30% | 0.00% | 6.81% | 0.18% | 88.90% | 6% | 7% | 2308 | 1.8% | 64.1 | |
| 2-c6-w7-5 | 2.58% | 0.39% | 0.84% | 0.30% | 0.00% | 6.81% | 0.18% | 88.90% | 6% | 7% | 2320 | 1.8% | 64.3 | |
| 2-c6-w7-6 | 2.58% | 0.39% | 0.84% | 0.30% | 0.00% | 6.81% | 0.18% | 88.90% | 6% | 7% | 2313 | 1.8% | 64.20 | |
| 2-c6-w7-7 | 2.58% | 0.39% | 0.84% | 0.30% | 0.00% | 6.81% | 0.18% | 88.90% | 6% | 7% | 2318 | 1.8% | 68.63 | |
| 2-c6-w7-8 | 2.58% | 0.39% | 0.84% | 0.30% | 0.00% | 6.81% | 0.18% | 88.90% | 6% | 7% | 2313 | 1.8% | 66.68 | |
| LC VII | 7-c9-w7-1 | 2.26% | 1.23% | 0.00% | 0.79% | 0.74% | 0.00% | 0.34% | 94.65% | 9% | 7% | 2262 | 2.3% | 133 |
| 7-c9-w7-2 | 2.26% | 1.23% | 0.00% | 0.79% | 0.74% | 0.00% | 0.34% | 94.65% | 9% | 7% | 2265 | 2.3% | 137.7 | |
| 7-c9-w7-3 | 2.26% | 1.23% | 0.00% | 0.79% | 0.74% | 0.00% | 0.34% | 94.65% | 9% | 7% | 2274 | 2.3% | 150.5 | |
| 7-c9-w7-4 | 2.26% | 1.23% | 0.00% | 0.79% | 0.74% | 0.00% | 0.34% | 94.65% | 9% | 7% | 2228 | 2.3% | 130.4 | |
| 7-c9-w7-5 | 2.26% | 1.23% | 0.00% | 0.79% | 0.74% | 0.00% | 0.34% | 94.65% | 9% | 7% | 2264 | 2.3% | 135.4 | |
| 7-c9-w7-6 | 2.26% | 1.23% | 0.00% | 0.79% | 0.74% | 0.00% | 0.34% | 94.65% | 9% | 7% | 2251 | 2.3% | 140.5 | |
| 7-c9-w7-7 | 2.26% | 1.23% | 0.00% | 0.79% | 0.74% | 0.00% | 0.34% | 94.65% | 9% | 7% | 2267 | 2.3% | 140.4 | |
| 7-c6-w7-1 | 2.26% | 1.23% | 0.00% | 0.79% | 0.74% | 0.00% | 0.34% | 94.65% | 6% | 7% | 2257 | 1.6% | 108 | |
| 7-c6-w7-2 | 2.26% | 1.23% | 0.00% | 0.79% | 0.74% | 0.00% | 0.34% | 94.65% | 6% | 7% | 2266 | 1.6% | 109.6 | |
| 7-c6-w7-3 | 2.26% | 1.23% | 0.00% | 0.79% | 0.74% | 0.00% | 0.34% | 94.65% | 6% | 7% | 2260 | 1.6% | 115.4 | |
| 7-c6-w7-4 | 2.26% | 1.23% | 0.00% | 0.79% | 0.74% | 0.00% | 0.34% | 94.65% | 6% | 7% | 2252 | 1.6% | 111.7 | |
| 7-c6-w7-5 | 2.26% | 1.23% | 0.00% | 0.79% | 0.74% | 0.00% | 0.34% | 94.65% | 6% | 7% | 2262 | 1.6% | 108.8 | |
| 7-c6-w7-6 | 2.26% | 1.23% | 0.00% | 0.79% | 0.74% | 0.00% | 0.34% | 94.65% | 6% | 7% | 2263 | 1.6% | 112.5 | |
| 7-c6-w7-7 | 2.26% | 1.23% | 0.00% | 0.79% | 0.74% | 0.00% | 0.34% | 94.65% | 6% | 7% | 2256 | 1.6% | 113.6 | |
| LC XI | 11-c9-w7-1 | 1.79% | 0.40% | 2.67% | 0.00% | 0.50% | 0.00% | 0.00% | 94.64% | 9% | 7% | 2277 | 1.7% | 109.2 |
| 11-c9-w7-2 | 1.79% | 0.40% | 2.67% | 0.00% | 0.50% | 0.00% | 0.00% | 94.64% | 9% | 7% | 2301 | 1.7% | 144.5 | |
| 11-c9-w7-3 | 1.79% | 0.40% | 2.67% | 0.00% | 0.50% | 0.00% | 0.00% | 94.64% | 9% | 7% | 2321 | 1.7% | 145.1 | |
| 11-c9-w7-4 | 1.79% | 0.40% | 2.67% | 0.00% | 0.50% | 0.00% | 0.00% | 94.64% | 9% | 7% | 2306 | 1.7% | 120.7 | |
| 11-c9-w7-5 | 1.79% | 0.40% | 2.67% | 0.00% | 0.50% | 0.00% | 0.00% | 94.64% | 9% | 7% | 2289 | 1.7% | 126.9 | |
| 11-c9-w7-6 | 1.79% | 0.40% | 2.67% | 0.00% | 0.50% | 0.00% | 0.00% | 94.64% | 9% | 7% | 2311 | 1.7% | 144.8 | |
| 11-c9-w7-7 | 1.79% | 0.40% | 2.67% | 0.00% | 0.50% | 0.00% | 0.00% | 94.64% | 9% | 7% | 2314 | 1.7% | 132.9 | |
| 11-c6-w7-1 | 1.79% | 0.40% | 2.67% | 0.00% | 0.50% | 0.00% | 0.00% | 94.64% | 6% | 7% | 2265 | 1.4% | 74.4 | |
| 11-c6-w7-2 | 1.79% | 0.40% | 2.67% | 0.00% | 0.50% | 0.00% | 0.00% | 94.64% | 6% | 7% | 2301 | 1.4% | 82.7 | |
| 11-c6-w7-3 | 1.79% | 0.40% | 2.67% | 0.00% | 0.50% | 0.00% | 0.00% | 94.64% | 6% | 7% | 2264 | 1.4% | 83.9 | |
| LC XI | 11-c6-w7-4 | 1.79% | 0.40% | 2.67% | 0.00% | 0.50% | 0.00% | 0.00% | 94.64% | 6% | 7% | 2255 | 1.4% | 77.4 |
| 11-c6-w7-5 | 1.79% | 0.40% | 2.67% | 0.00% | 0.50% | 0.00% | 0.00% | 94.64% | 6% | 7% | 2283 | 1.4% | 78.6 | |
| 11-c6-w7-6 | 1.79% | 0.40% | 2.67% | 0.00% | 0.50% | 0.00% | 0.00% | 94.64% | 6% | 7% | 2283 | 1.4% | 83.3 | |
| 11-c6-w7-7 | 1.79% | 0.40% | 2.67% | 0.00% | 0.50% | 0.00% | 0.00% | 94.64% | 6% | 7% | 2260 | 1.4% | 80.7 | |
| MC III | 3-c9-w8-1 | 6.64% | 1.87% | 0.00% | 0.92% | 0.00% | 13.15% | 0.09% | 77.34% | 9% | 8% | 2220 | 3.0% | 79.5 |
| 3-c9-w8-2 | 6.64% | 1.87% | 0.00% | 0.92% | 0.00% | 13.15% | 0.09% | 77.34% | 9% | 8% | 2242 | 3.0% | 78.2 | |
| 3-c9-w8-3 | 6.64% | 1.87% | 0.00% | 0.92% | 0.00% | 13.15% | 0.09% | 77.34% | 9% | 8% | 2228 | 3.0% | 95.6 | |
| 3-c9-w8-4 | 6.64% | 1.87% | 0.00% | 0.92% | 0.00% | 13.15% | 0.09% | 77.34% | 9% | 8% | 2246 | 3.0% | 101.8 | |
| 3-c9-w8-5 | 6.64% | 1.87% | 0.00% | 0.92% | 0.00% | 13.15% | 0.09% | 77.34% | 9% | 8% | 2231 | 3.0% | 78.9 | |
| 3-c9-w8-6 | 6.64% | 1.87% | 0.00% | 0.92% | 0.00% | 13.15% | 0.09% | 77.34% | 9% | 8% | 2235 | 3.0% | 86.9 | |
| 3-c9-w8-7 | 6.64% | 1.87% | 0.00% | 0.92% | 0.00% | 13.15% | 0.09% | 77.34% | 9% | 8% | 2237 | 3.0% | 98.7 | |
| 3-c6-w8-1 | 6.64% | 1.87% | 0.00% | 0.92% | 0.00% | 13.15% | 0.09% | 77.34% | 6% | 8% | 2227 | 2.9% | 78.9 | |
| 3-c6-w8-2 | 6.64% | 1.87% | 0.00% | 0.92% | 0.00% | 13.15% | 0.09% | 77.34% | 6% | 8% | 2258 | 2.9% | 72.2 | |
| 3-c6-w8-3 | 6.64% | 1.87% | 0.00% | 0.92% | 0.00% | 13.15% | 0.09% | 77.34% | 6% | 8% | 2223 | 2.9% | 66.9 | |
| 3-c6-w8-4 | 6.64% | 1.87% | 0.00% | 0.92% | 0.00% | 13.15% | 0.09% | 77.34% | 6% | 8% | 2227 | 2.9% | 66.5 | |
| 3-c6-w8-5 | 6.64% | 1.87% | 0.00% | 0.92% | 0.00% | 13.15% | 0.09% | 77.34% | 6% | 8% | 2236 | 2.9% | 72.7 | |
| 3-c6-w8-6 | 6.64% | 1.87% | 0.00% | 0.92% | 0.00% | 13.15% | 0.09% | 77.34% | 6% | 8% | 2236 | 2.9% | 68.5 | |
| 3-c6-w8-7 | 6.64% | 1.87% | 0.00% | 0.92% | 0.00% | 13.15% | 0.09% | 77.34% | 6% | 8% | 2229 | 2.9% | 68.7 | |
| MC IV | 4-c9-w8-1 | 0.00% | 21.81% | 0.00% | 0.30% | 0.00% | 0.00% | 0.12% | 77.77% | 9% | 8% | 2205 | 2.4% | 57.9 |
| 4-c9-w8-2 | 0.00% | 21.81% | 0.00% | 0.30% | 0.00% | 0.00% | 0.12% | 77.77% | 9% | 8% | 2188 | 2.4% | 56.3 | |
| 4-c9-w8-3 | 0.00% | 21.81% | 0.00% | 0.30% | 0.00% | 0.00% | 0.12% | 77.77% | 9% | 8% | 2227 | 2.4% | 65.2 | |
| 4-c9-w8-4 | 0.00% | 21.81% | 0.00% | 0.30% | 0.00% | 0.00% | 0.12% | 77.77% | 9% | 8% | 2161 | 2.4% | 54.8 | |
| 4-c9-w8-5 | 0.00% | 21.81% | 0.00% | 0.30% | 0.00% | 0.00% | 0.12% | 77.77% | 9% | 8% | 2180 | 2.4% | 54.1 | |
| 4-c9-w8-6 | 0.00% | 21.81% | 0.00% | 0.30% | 0.00% | 0.00% | 0.12% | 77.77% | 9% | 8% | 2195 | 2.4% | 58.6 | |
| 4-c9-w8-7 | 0.00% | 21.81% | 0.00% | 0.30% | 0.00% | 0.00% | 0.12% | 77.77% | 9% | 8% | 2189 | 2.4% | 57.6 | |
| 4-c6-w8-1 | 0.00% | 21.81% | 0.00% | 0.30% | 0.00% | 0.00% | 0.12% | 77.77% | 6% | 8% | 2205 | 2.2% | 62.2 | |
| 4-c6-w8-2 | 0.00% | 21.81% | 0.00% | 0.30% | 0.00% | 0.00% | 0.12% | 77.77% | 6% | 8% | 2160 | 2.2% | 42.3 | |
| 4-c6-w8-3 | 0.00% | 21.81% | 0.00% | 0.30% | 0.00% | 0.00% | 0.12% | 77.77% | 6% | 8% | 2135 | 2.2% | 40.3 | |
| 4-c6-w8-4 | 0.00% | 21.81% | 0.00% | 0.30% | 0.00% | 0.00% | 0.12% | 77.77% | 6% | 8% | 2152 | 2.2% | 50.9 | |
| 4-c6-w8-5 | 0.00% | 21.81% | 0.00% | 0.30% | 0.00% | 0.00% | 0.12% | 77.77% | 6% | 8% | 2179 | 2.2% | 45.1 | |
| 4-c6-w8-6 | 0.00% | 21.81% | 0.00% | 0.30% | 0.00% | 0.00% | 0.12% | 77.77% | 6% | 8% | 2163 | 2.2% | 48.9 | |
| 4-c6-w8-7 | 0.00% | 21.81% | 0.00% | 0.30% | 0.00% | 0.00% | 0.12% | 77.77% | 6% | 8% | 2157 | 2.2% | 44.7 | |
| MC V | 5-c9-w8-1 | 0.00% | 21.15% | 0.00% | 0.00% | 0.00% | 0.00% | 0.13% | 78.72% | 9% | 8% | 2194 | 1.9% | 51.5 |
| 5-c9-w8-2 | 0.00% | 21.15% | 0.00% | 0.00% | 0.00% | 0.00% | 0.13% | 78.72% | 9% | 8% | 2186 | 1.9% | 48 | |
| 5-c9-w8-3 | 0.00% | 21.15% | 0.00% | 0.00% | 0.00% | 0.00% | 0.13% | 78.72% | 9% | 8% | 2196 | 1.9% | 53.6 | |
| 5-c9-w8-4 | 0.00% | 21.15% | 0.00% | 0.00% | 0.00% | 0.00% | 0.13% | 78.72% | 9% | 8% | 2186 | 1.9% | 48.1 | |
| 5-c9-w8-5 | 0.00% | 21.15% | 0.00% | 0.00% | 0.00% | 0.00% | 0.13% | 78.72% | 9% | 8% | 2191 | 1.9% | 50.3 | |
| MC V | 5-c9-w8-6 | 0.00% | 21.15% | 0.00% | 0.00% | 0.00% | 0.00% | 0.13% | 78.72% | 9% | 8% | 2190 | 1.9% | 50.0 |
| 5-c9-w8-7 | 0.00% | 21.15% | 0.00% | 0.00% | 0.00% | 0.00% | 0.13% | 78.72% | 9% | 8% | 2191 | 1.9% | 50.5 | |
| 5-c6-w8-1 | 0.00% | 21.15% | 0.00% | 0.00% | 0.00% | 0.00% | 0.13% | 78.72% | 6% | 8% | 2153 | 2.1% | 33 | |
| 5-c6-w8-2 | 0.00% | 21.15% | 0.00% | 0.00% | 0.00% | 0.00% | 0.13% | 78.72% | 6% | 8% | 2176 | 2.1% | 35 | |
| 5-c6-w8-3 | 0.00% | 21.15% | 0.00% | 0.00% | 0.00% | 0.00% | 0.13% | 78.72% | 6% | 8% | 2145 | 2.1% | 34 | |
| 5-c6-w8-4 | 0.00% | 21.15% | 0.00% | 0.00% | 0.00% | 0.00% | 0.13% | 78.72% | 6% | 8% | 2157 | 2.1% | 35 | |
| 5-c6-w8-5 | 0.00% | 21.15% | 0.00% | 0.00% | 0.00% | 0.00% | 0.13% | 78.72% | 6% | 8% | 2165 | 2.1% | 34 | |
| 5-c6-w8-6 | 0.00% | 21.15% | 0.00% | 0.00% | 0.00% | 0.00% | 0.13% | 78.72% | 6% | 8% | 2161 | 2.1% | 34 | |
| 5-c6-w8-7 | 0.00% | 21.15% | 0.00% | 0.00% | 0.00% | 0.00% | 0.13% | 78.72% | 6% | 8% | 2151 | 2.1% | 34.5 | |
| MC X | 10-c9-w8-1 | 7.09% | 6.86% | 2.85% | 0.00% | 1.09% | 0.00% | 0.35% | 81.73% | 9% | 8% | 2172 | 3.6% | 43 |
| 10-c9-w8-2 | 7.09% | 6.86% | 2.85% | 0.00% | 1.09% | 0.00% | 0.35% | 81.73% | 9% | 8% | 2150 | 3.6% | 40.1 | |
| 10-c9-w8-3 | 7.09% | 6.86% | 2.85% | 0.00% | 1.09% | 0.00% | 0.35% | 81.73% | 9% | 8% | 2170 | 3.6% | 48.8 | |
| 10-c9-w8-4 | 7.09% | 6.86% | 2.85% | 0.00% | 1.09% | 0.00% | 0.35% | 81.73% | 9% | 8% | 2162 | 3.6% | 42.4 | |
| 10-c9-w8-5 | 7.09% | 6.86% | 2.85% | 0.00% | 1.09% | 0.00% | 0.35% | 81.73% | 9% | 8% | 2161 | 3.6% | 41.6 | |
| 10-c9-w8-6 | 7.09% | 6.86% | 2.85% | 0.00% | 1.09% | 0.00% | 0.35% | 81.73% | 9% | 8% | 2160 | 3.6% | 44.5 | |
| 10-c9-w8-7 | 7.09% | 6.86% | 2.85% | 0.00% | 1.09% | 0.00% | 0.35% | 81.73% | 9% | 8% | 2166 | 3.6% | 45.6 | |
| 10-c6-w8-1 | 7.09% | 6.86% | 2.85% | 0.00% | 1.09% | 0.00% | 0.35% | 81.73% | 6% | 8% | 2130 | 3.5% | 36.1 | |
| 10-c6-w8-2 | 7.09% | 6.86% | 2.85% | 0.00% | 1.09% | 0.00% | 0.35% | 81.73% | 6% | 8% | 2102 | 3.5% | 28.7 | |
| 10-c6-w8-3 | 7.09% | 6.86% | 2.85% | 0.00% | 1.09% | 0.00% | 0.35% | 81.73% | 6% | 8% | 2120 | 3.5% | 37.1 | |
| 10-c6-w8-4 | 7.09% | 6.86% | 2.85% | 0.00% | 1.09% | 0.00% | 0.35% | 81.73% | 6% | 8% | 2126 | 3.5% | 35.8 | |
| 10-c6-w8-5 | 7.09% | 6.86% | 2.85% | 0.00% | 1.09% | 0.00% | 0.35% | 81.73% | 6% | 8% | 2116 | 3.5% | 32.4 | |
| 10-c6-w8-6 | 7.09% | 6.86% | 2.85% | 0.00% | 1.09% | 0.00% | 0.35% | 81.73% | 6% | 8% | 2111 | 3.5% | 32.9 | |
| 10-c6-w8-7 | 7.09% | 6.86% | 2.85% | 0.00% | 1.09% | 0.00% | 0.35% | 81.73% | 6% | 8% | 2123 | 3.5% | 36.45 |
References
- Jayasinghe, C.; Kamaladasa, N. Compressive Strength Characteristics of Cement Stabilized Rammed Earth Walls. Constr. Build. Mater. 2007, 21, 1971–1976. [Google Scholar] [CrossRef]
- Narloch, P.; Woyciechowski, P.; Kotowski, J.; Gawriuczenkow, I.; Wójcik, E. The Effect of Soil Mineral Composition on the Compressive Strength of Cement Stabilized Rammed Earth. Materials 2020, 13, 324. [Google Scholar] [CrossRef] [PubMed]
- Mitchell, J.K.; Soga, K. Fundamentals of Soil Behavior, 3rd ed.; John Wiley & Sons: Hoboken, NJ, USA, 2005; ISBN 978-0471463023. [Google Scholar]
- Sherwood, P.T. Soil Stabilization with Cement and Lime; H.M. Stationery Office: London, UK, 1993; ISBN 9780115511714. [Google Scholar]
- Nahon, D.B. Introduction to the Petrology of Soils and Chemical Weathering; John Wiley & Sons: New York, NY, USA, 1991. [Google Scholar]
- Fouad, W.; Youssf, O.; Allam, R.Y.M.; Tahwia, A.M. Thermal Insulation and Mechanical Performance of Sustainable Rammed Earth Walls Incorporating Construction and Demolition Waste and Calcium Oxide. Sci. Rep. 2025, 15, 43822. [Google Scholar] [CrossRef]
- Wang, Y.; Zhu, L.; Xue, Y. A Comprehensive Review on Dual-Pathway Utilization of Coal Gangue Concrete: Aggregate Substitution, Cementitious Activity Activation, and Performance Optimization. Buildings 2026, 16, 302. [Google Scholar] [CrossRef]
- Zhu, D.; Griffiths, D.V.; Fenton, G.A.; Huang, J. Computers and Geotechnics Probabilistic Stability Analyses of Two-Layer Undrained Slopes. Comput. Geotech. 2025, 182, 107178. [Google Scholar] [CrossRef]
- Anysz, H.; Narloch, P. Designing the Composition of Cement Stabilized Rammed Earth Using Artificial Neural Networks. Materials 2019, 12, 1396. [Google Scholar] [CrossRef]
- Anysz, H.; Brzozowski, Ł.; Kretowicz, W.; Narloch, P. Feature Importance of Stabilised Rammed Earth Components Affecting the Compressive Strength Calculated with Explainable Artificial Intelligence Tools. Materials 2020, 13, 2317. [Google Scholar] [CrossRef] [PubMed]
- Song, Y.; Wang, X.; Li, H.; He, Y.; Zhang, Z.; Huang, J. Mixture Optimization of Cementitious Materials Using Machine Learning and Metaheuristic Algorithms: State of the Art and Future Prospects. Materials 2022, 15, 7830. [Google Scholar] [CrossRef]
- Walker, P.; Stace, T. Properties of Some Cement Stabilised Compressed Earth Blocks and Mortars. Mater. Struct. 1997, 30, 545–551. [Google Scholar] [CrossRef]
- EN 12390-3:2019; Testing Hardened Concrete—Part 3: Compressive Strength of Test Specimens. European Committee for Standardization (CEN): Brussels, Belgium, 2019.
- Vargas, J.F.; Oviedo, A.I.; Ortega, N.A.; Orozco, E.; Gómez, A.; Londoño, J.M. Machine-Learning-Based Predictive Models for Compressive Strength, Flexural Strength, and Slump of Concrete. Appl. Sci. 2024, 14, 4426. [Google Scholar] [CrossRef]
- Adsul, N.; Choi, Y.; Kang, S.-T. A Comprehensive Review of Numerical and Machine Learning Approaches for Predicting Concrete Properties: From Fresh to Long-Term. Materials 2025, 18, 3718. [Google Scholar] [CrossRef] [PubMed]
- Oliveira, R.M.; Campos, D.; Bicalho, K.V.; Macêdo, B.d.S.; Bodini, M.; Saporetti, C.M.; Goliatt, L. AutoML-Based Prediction of Unconfined Compressive Strength of Stabilized Soils: A Multi-Dataset Evaluation on Worldwide Experimental Data. Forecasting 2025, 7, 80. [Google Scholar] [CrossRef]
- Abdallah, A.; Russo, G.; Cuisinier, O. Statistical and Predictive Analyses of the Strength Development of a Cement-Treated Clayey Soil. Geotechnics 2023, 3, 465–479. [Google Scholar] [CrossRef]
- Machfudiyanto, R.A.; Chen, J.-H.; Latief, Y.; Rachmawati, T.S.; Arifai, A.M.; Firmansyah, N. Applying Association Rule Mining to Explore Unsafe Behaviors in the Indonesian Construction Industry. Sustainability 2023, 15, 5261. [Google Scholar] [CrossRef]
- Rosicki, Ł.; Narloch, P. Studies on the Ageing of Cement Stabilized Rammed Earth Material in Different Exposure Conditions. Materials 2022, 15, 1090. [Google Scholar] [CrossRef]
- Ávila, F.; Puertas, E.; Gallego, R. Characterization of the Mechanical and Physical Properties of Stabilized Rammed Earth: A Review. Constr. Build. Mater. 2022, 325, 126693. [Google Scholar] [CrossRef]
- Maniatidis, V.; Walker, P. A Review of Rammed Earth Construction. DTI Project Report. 2003. Available online: https://people.bath.ac.uk/abspw/rammedearth/review.pdf (accessed on 8 January 2026).
- Zhang, S.; Wu, Z.; Chen, J.; Xu, R.; Wang, M.; Ni, W. Study on the Hydration Reaction of Typical Clay Minerals under Alkali and Sulfate Compound Activation. Gels 2022, 8, 564. [Google Scholar] [CrossRef] [PubMed]
- Bhattacharja, S.; Bhatty, J.I.; Todres, H.A. Stabilization of Clay Soils by Portland Cement or Lime; Portland Cement Association: Skokie, IL, USA, 2003. [Google Scholar]
- Djenaoucine, L.; Picazo, A.; Angel, M.; Rubia, D.; Carlos, J. Effect of Graphene Oxide on the Hydration Process and Macro-Mechanical Properties of Cement. Boletín Soc. Española Cerámica Vidr. 2024, 63, 294–303. [Google Scholar] [CrossRef]
- Djenaoucine, L.; Picazo, Á.; de la Rubia, M.Á.; Moragues, A.; Gálvez, J.C. Influence of Graphene Oxide on Mechanical Properties and Durability of Cement Mortar. Materials 2024, 17, 1445. [Google Scholar] [CrossRef] [PubMed]






| Mixture Symbol | Montmorillonite (%) | Beidellite (%) | Kaolinite (%) | Illite (%) | Goethite (%) | Siderite (%) | Calcite (%) | Organic Substance (%) | Quartz (%) | Cement Addition (%) | Water Content (%) |
|---|---|---|---|---|---|---|---|---|---|---|---|
| LC II 6% | 2.6 | 0.4 | 0.8 | 0.3 | 6.8 | 0.2 | 88.9 | 6 | 7 | ||
| LC II 9% | 9 | ||||||||||
| LC VII 6% | 2.3 | 1.2 | 0.8 | 0.7 | 0.3 | 94.6 | 6 | 7 | |||
| LC VII 9% | 9 | ||||||||||
| LC XI 6% | 1.8 | 0.4 | 27 | 0.5 | 94.6 | 6 | 7 | ||||
| LC XI 9% | 9 | ||||||||||
| MC III 6% | 6.6 | 1.9 | 0.9 | 13.1 | 0.1 | 77.3 | 6 | 8 | |||
| MC III 9% | 9 | ||||||||||
| MC IV 6% | 21.8 | 0.3 | 0.1 | 77.8 | 6 | 8 | |||||
| MC IV 9% | 9 | ||||||||||
| MC V 6% | 21.1 | 0.1 | 78.7 | 6 | 8 | ||||||
| MC V 9% | 9 | ||||||||||
| MC X 6% | 3.0 | 4.1 | 6.9 | 2.9 | 1.1 | 0.4 | 81.7 | 6 | 8 | ||
| MC X 9% | 9 | ||||||||||
| Legend (%) | 0.1–1 | 1–5 | 5–10 | 10–25 | >25 |
| Component | All Samples | c6-w7 | c6-w8 | c9-w7 | c9-w8 |
|---|---|---|---|---|---|
| Beidellite | −0.07 | −0.19 | 0.33 | 0.34 | 0.29 |
| Kaolinite | −0.64 | 0.94 | −0.52 | 0.09 | −0.50 |
| Illite | −0.05 | −0.50 | −0.47 | −0.29 | −0.53 |
| Goethite | 0.41 | 0.76 | 0.96 | 0.21 | 0.95 |
| Siderite | 0.05 | 0.89 | −0.47 | −0.16 | −0.53 |
| Carbonates | 0.15 | −0.72 | 0.89 | 0.24 | 0.92 |
| Organic matter | −0.04 | 0.64 | −0.58 | 0.25 | −0.63 |
| Quartz | 0.71 | 0.70 | −0.69 | −0.25 | −0.72 |
| Rule ID | Antecedent (Conditions) | Consequent (Strength Regime) | Support | Confidence | Lift | Physical Interpretation |
|---|---|---|---|---|---|---|
| R1 | (Beidellite + Kaolinite) = Low ∧ Forming moisture = Low (7%) | High strength regime | 0.286 | 1.000 | 1.69 | Low clay activity combined with low forming moisture defines a robust high-strength regime, largely independent of binder dosage |
| R2 | (Goethite + Siderite) = Low ∧ Illite = Low/Absent ∧ Kaolinite = Low | High strength regime | 0.143 | 1.000 | 2.88 | Absence of clay minerals and iron-bearing phases promotes strength governed by the granular skeleton |
| R3 | Cement content = High (9%) ∧ Forming moisture = Low (7%) | Very high strength regime | 0.214 | 1.000 | 4.67 | Strong synergistic effect of high binder content and optimal moisture defining the upper strength regime |
| R4 | Cement content = Low (6%) ∧ Forming moisture = High (8%) | Low strength regime | 0.286 | 1.000 | 1.61 | Excess moisture dominates over binder content, leading to systematic strength reduction |
| R5 | Cement content = High (9%) ∧ Forming moisture = High (8%) ∧ Organic matter = Medium/High | Medium–high strength regime | 0.214 | 1.000 | 1.56 | Organic matter partially mitigates adverse moisture effects at high cement content |
| R6 | Cement content = High (9%) ∧ Forming moisture = High (8%) ∧ Organic matter = Low | Medium strength regime | 0.071 | 1.000 | 2.39 | Even in the absence of organic matter, high cement dosage enables partial recovery of strength under wet conditions |
| R7 | Cement content = Low (6%) ∧ Forming moisture = Low (7%) ∧ (Beidellite + Kaolinite) = Low | Medium strength regime | 0.153 | 1.000 | 1.14 | Favorable mineralogy (B + K ≤ 5% and forming moisture = 7%) cannot fully compensate for insufficient binder content |
| R8 | Cement content = Low (6%) ∧ Forming moisture = Low (7%) ∧ (Goethite + Siderite) = Medium | Medium strength regime | 0.153 | 1.000 | 1.14 | Iron-bearing phases do not significantly enhance strength at low cement dosage |
| R9 | (Beidellite + Kaolinite) = High ∧ Forming moisture = High (8%) | Low strength regime | 0.286 | 1.000 | 2.13 | Strong clay–moisture interaction defines a persistent low-strength regime |
| R10 | (Beidellite + Kaolinite) = High ∧ Quartz-rich fraction = Low | Low strength regime | 0.286 | 1.000 | 2.13 | Lack of skeletal support combined with high clay content leads to structural weakness |
| R11 | (Beidellite + Kaolinite) = High ∧ Forming moisture = High (8%) ∧ Cement content = Low (6%) | Very low strength regime | 0.112 | 0.786 | 3.21 | Extreme unfavorable regime where moisture and clay activity overwhelm binder action |
| Independent Variable (Grouping) | H Statistic | p-Value | Statistical Significance | Direction/Interpretation Based on Mean Ranks |
|---|---|---|---|---|
| Beidellite + kaolinite (L–M–H) | 72.78 | <0.001 | Yes (very strong) | High combined content → markedly lower load; medium level shows highest ranks |
| Goethite + siderite (L–H) | 0.32 | 0.573 | No | No global effect; behavior likely conditional |
| Illite (present/absent) | 0.57 | 0.449 | No | No detectable global influence |
| Carbonates (present/absent) | 9.50 | 0.002 | Yes | Presence associated with higher load (global effect) |
| Organic matter (L–H) | 4.42 | 0.035 | Yes (weak) | Higher content associated with higher ranks globally |
| Quartz (H–L) | 56.17 | <0.001 | Yes (very strong) | High content → substantially higher load |
| Cement content (9–6%) | 12.30 | 0.0005 | Yes | Higher cement content → higher load |
| B + K Class | N | Median | Lower Quartile (Q1) | Upper Quartile (Q3) | Interquartile Range (IQR) |
|---|---|---|---|---|---|
| All samples | 98 | 67.72 | 48.00 | 109.60 | 61.60 |
| High (H) | 42 | 44.55 | 35.80 | 50.90 | 15.10 |
| Low (L) | 50 | 91.25 | 74.40 | 126.10 | 51.70 |
| Medium (M) | 6 | 136.53 | 133.00 | 140.40 | 7.40 |
| Variables | Distributional Behavior (Normality) | Correlation Behavior | Domain-Based Interpretation |
|---|---|---|---|
| Forming moisture, cement content | Persistent non-normality; multimodal UCS distributions | Moisture: strong negative, sign-reversing; cement: positive, secondary | Primary controllers of strength domains; moisture governs regime separation, cement modulates |
| Quartz | Contributes to multimodality via fabric-dependent packing | Strong positive at low moisture; strong negative at high moisture | High quartz enables high strength only under low-moisture regimes |
| Beidellite + kaolinite, illite | Principal source of non-Gaussian and multimodal behavior | Strong negative globally; sharp regime-dependent reversals | High clay activity defines persistent low-strength domains |
| Goethite + siderite | No global effect on distribution shape | Weak or inconsistent globally; strong subgroup effects | Secondary modifiers, never primary strength drivers |
| Calcite + siderite (presence) | Neutral at global distribution level | Weak positive globally; moisture-dependent reversals | Beneficial only within specific moisture–cement combinations |
| Organic matter (low–high) | Increases dispersion without shifting central tendency | Weak global effects; negative at high moisture | Context-dependent modifier (compensatory or degrading) |
| Mineral/Group | Effect Reported in Literature [2] | Effect Observed in This Study | Key Point of Convergence/Divergence |
|---|---|---|---|
| Quartz | Strong positive—dominant load-bearing skeleton, consistently associated with higher UCS | Strong positive, but moisture-dependent | Agreement on dominant role; this study shows loss or reversal of benefit at high forming moisture |
| Kaolinite | Slight positive or neutral—non-expansive clay, may support strength at low contents | Positive or negative, strongly conditional | Literature treats kaolinite as benign; this study shows threshold- and moisture-controlled behavior |
| Illite | Neutral to weak negative—secondary role, often masked by other variables | Consistently negative | Stronger and more systematic negative effect identified in this study |
| Beidellite (smectite) | Weak negative—expansive behavior detrimental to strength | Weak, regime-dependent negative | Convergent; this study refines effect as conditional rather than uniformly adverse |
| Clay minerals (grouped) | Strong negative at high content—increased water demand and reduced compaction | Strong negative at high content, threshold-controlled | Full agreement; this study demonstrates non-linear, non-gradual response |
| Calcite (carbonates) | Ambiguous to moderately positive—filler effect possible at low clay content | Moderate positive, moisture-dependent | Literature notes inconsistency; this study clarifies conditional benefit |
| Siderite (FeCO3) | Neutral to weak negative – no clear strengthening role | Strong short-term positive, conditional | Divergence; this study identifies context-specific strengthening not emphasized in literature |
| Goethite (FeOOH) | Weak to moderate positive—aggregation and cementation effects | Moderate positive, secondary modifier | General agreement; both indicate non-dominant but beneficial role |
Disclaimer/Publisher’s Note: The statements, opinions and data contained in all publications are solely those of the individual author(s) and contributor(s) and not of MDPI and/or the editor(s). MDPI and/or the editor(s) disclaim responsibility for any injury to people or property resulting from any ideas, methods, instructions or products referred to in the content. |
© 2026 by the authors. Licensee MDPI, Basel, Switzerland. This article is an open access article distributed under the terms and conditions of the Creative Commons Attribution (CC BY) license.
Share and Cite
Narloch, P.; Rosicki, Ł.; Anysz, H.; Gawriuczenkow, I. Mineralogical Effects on Cement-Stabilized Rammed Earth Strength: A Multivariate and Non-Parametric Analysis. Sustainability 2026, 18, 2491. https://doi.org/10.3390/su18052491
Narloch P, Rosicki Ł, Anysz H, Gawriuczenkow I. Mineralogical Effects on Cement-Stabilized Rammed Earth Strength: A Multivariate and Non-Parametric Analysis. Sustainability. 2026; 18(5):2491. https://doi.org/10.3390/su18052491
Chicago/Turabian StyleNarloch, Piotr, Łukasz Rosicki, Hubert Anysz, and Ireneusz Gawriuczenkow. 2026. "Mineralogical Effects on Cement-Stabilized Rammed Earth Strength: A Multivariate and Non-Parametric Analysis" Sustainability 18, no. 5: 2491. https://doi.org/10.3390/su18052491
APA StyleNarloch, P., Rosicki, Ł., Anysz, H., & Gawriuczenkow, I. (2026). Mineralogical Effects on Cement-Stabilized Rammed Earth Strength: A Multivariate and Non-Parametric Analysis. Sustainability, 18(5), 2491. https://doi.org/10.3390/su18052491

