Next Article in Journal
Sustainable Potassium Nitrate Production Through Industrial Symbiosis Approach
Next Article in Special Issue
Application of an Integrated DEMATEL-ISM-BN and Gray Clustering Model to Budget Quota Consumption Analysis in High-Standard Farmland Projects
Previous Article in Journal
Social Media Sentiment Analysis for Sustainable Rural Event Planning: A Case Study of Agricultural Festivals in Al-Baha, Saudi Arabia
Previous Article in Special Issue
A Novel Framework for Estimation of the Maintenance and Operation Cost in Construction Projects: A Step Toward Sustainable Buildings
 
 
Font Type:
Arial Georgia Verdana
Font Size:
Aa Aa Aa
Line Spacing:
Column Width:
Background:
Article

Assessment of the Lifespan of a Site Drilling Machine in Saudi Arabia and India Using Correspondence Analysis

by
Salman Akhtar
,
Saad M. Al-Otaibi
,
Waleed S. Algaraawi
,
Naif M. Alsanabani
,
Khalid S. Al-Gahtani
* and
Abdulrahman Fnais
Department of Civil Engineering, King Saud University, P.O. Box 2454, Riyadh 11451, Saudi Arabia
*
Author to whom correspondence should be addressed.
Sustainability 2025, 17(9), 3865; https://doi.org/10.3390/su17093865
Submission received: 1 April 2025 / Revised: 18 April 2025 / Accepted: 22 April 2025 / Published: 25 April 2025

Abstract

The lifespan of site drilling machines is a critical factor influencing construction projects’ cost, efficiency, and safety. While previous research has identified various factors affecting machine longevity, a significant knowledge gap exists in quantifying the relative importance of these factors and their combined impact, particularly across diverse geographical regions like Saudi Arabia and India. This study addresses this gap by providing a comprehensive risk assessment of the lifespan. The research aims to identify and prioritize the most critical factors impacting lifespan and quantify their contributions to lifespan reduction using correspondence analysis (CA) and the matrix assessment method. A systematic literature review identified 30 risk factors: operational factors, environmental conditions, equipment design and quality, maintenance practices, and operator skill and training. A survey of construction professionals in Saudi Arabia and India, alongside a global perspective, provided data on the probability and impact of each factor. CA and matrix assessment methods were employed to analyze the data, revealing regional variations and commonalities. The results demonstrate that “Operator Training” is consistently a high-impact, high-probability risk across all regions. However, the relative importance of other factors, such as soil conditions and overloading, varies significantly between Saudi Arabia and India. This study introduces the integration of CA and the matrix assessment method to offer a systematic, data-driven approach to the problem. The findings provide actionable insights for construction companies, engineers, and project managers, enabling targeted risk mitigation strategies, optimized maintenance planning, and improved operator training programs. Ultimately, this research contributes to more sustainable, efficient, and cost-effective construction practices by extending the operational life of vital drilling equipment.

1. Introduction

The construction industry serves as a vital engine of global economic development, relying heavily on sophisticated machinery to meet the ever-increasing demands of infrastructure development. Among this essential equipment, site drilling machines are indispensable for foundation engineering, forming the bedrock upon which stable and enduring structures like buildings and bridges are built. The lifespan of these machines transcends mere operational duration; it directly and profoundly influences project expenses, operational efficiency, site safety, and the overall success of construction endeavors. Consequently, a deep understanding of the factors governing site drilling machines’ lifespans is paramount for optimizing construction processes and ensuring long-term project viability.
Studying risk factors impacting the lifespan of construction site drilling machines is paramount for effective project management, directly influencing cost, schedule, safety, and efficiency. Proactive risk management minimizes repair and replacement costs associated with unexpected breakdowns, thus controlling project budgets [1]. It also prevents project delays, as drilling is often a critical path activity [2], and ensures timely project completion. Crucially, identifying potential failure points enhances worker safety by reducing the likelihood of accidents caused by equipment malfunction [3]. Operational efficiency and productivity are boosted through reliable equipment performance, leading to faster drilling and less downtime [4]. Risk assessment informs preventive maintenance planning and optimization, shifting from reactive repairs to proactive prevention and extending machine lifespan [5]. Informed equipment selection based on site-specific risks and project needs is also facilitated, ensuring the use of the most suitable and durable machinery [6]. Finally, well-maintained machines retain higher resale value, contributing to better asset management [7], minimizing premature failures, reducing waste, and supporting environmentally responsible construction practices [7].
The site drilling machine is designed to be efficient and precise, allowing construction companies to save time and resources in the foundation preparation phase. These machines can drill into different types of soils, including soft or hard ground, making them adaptable for various construction projects. Using site drilling machines eliminates manual excavation, reducing the risk of accidents and injuries associated with traditional digging methods [8]. This technology offers several advantages, such as small pile diameter, high bearing capacity, and minimal excavation volume [9]. Investment in these types of equipment is substantial, and, ultimately, contractors seek to maximize their profits. A significant challenge in this regard is the lifespan of these machines. The lifespan of a machine is critical to long-term profitability and significantly influences total expenses [10]. All drilling machines are composed of similar operational design units: the cabin, boom, rock drill, feeder, service platform, front jacks, hydraulic pump, rear jack, electric cabinet, hose reeling unit, cable reeling unit, diesel engine, hydraulic oil reservoir, operator panel, and water tank.
This study quantifies the relative importance of factors affecting the site drilling machine’s lifespan. In this critical area, previous research identified influences but lacked a precise understanding of their combined impact, especially across diverse geographical regions. Using a novel approach integrating correspondence analysis (CA) and matrix assessment, we investigate various influences, including operational practices, environmental conditions, design and quality, and maintenance strategies. By comparing Saudi Arabian and Indian data and incorporating a global perspective, we identify and prioritize critical lifespan factors, quantify their contributions to lifespan reduction, and reveal regional variations and commonalities in risk profiles. These results give construction professionals a comparative framework to understand and address the challenges of maximizing drilling equipment longevity. The implications of this research are significant, offering actionable intelligence for construction companies, engineers, and project managers. By understanding the prioritized risks, stakeholders can implement targeted strategies for preventative maintenance, risk mitigation, and operator training, ultimately extending the operational life of their drilling equipment and contributing to more sustainable, efficient, and cost-effective construction practices worldwide.
This study draws on established theories of risk management and equipment lifecycle management (ELM) to frame the identification and prioritization of risk factors impacting the lifespan of site drilling machines. The ISO 31000 risk management framework serves as a guiding structure for categorizing and prioritizing risks, while the principles of ELM provide a lens for understanding how these risks affect the various phases of the equipment lifecycle [11]. The study offers actionable insights for improving equipment longevity and operational efficiency by integrating these theoretical perspectives.
This paper is structured into five sections. Section 1 serves as the introduction, establishing the importance of the research topic and identifying the existing knowledge gap. Section 2 provides the background, reviewing the relevant literature on the factors influencing drilling machine lifespan and the analytical methods used. Section 3 details the methodology employed in this study to address the identified research gap, outlining the specific processes performed. Section 4 presents the results and offers an in-depth discussion interpreting these findings. Section 5 discuss the results by comparing them with the previous studies. Finally, Section 6 concludes the paper by summarizing its key contributions, methodology, and main findings while highlighting practical implications, acknowledging limitations, and providing recommendations for future research.

2. Background

2.1. Overview of Factors Influencing Drilling Machine Lifespan

The lifespan of site drilling machines is influenced by many factors, ranging from operational practices and environmental conditions to maintenance strategies and soil behavior. Previous studies have explored various approaches to understanding and addressing these factors, including system dynamics, lean principles, and advanced technologies, such as Geographic Information Systems (GIS) and remote sensing.
According to [12], system dynamics is the process used to study and “manage complex systems that change over time”. Similarly, Sterman [13] defined systems dynamics as a method for understanding complex situations. Additionally, in order to create a reference model, research behavior, build policy, and concentrate on a realistic policy model analysis, Naugle et al. [14] displayed system dynamics as a system. Systems dynamics can be applied in pile construction processes to aid in allocating resources, monitoring the availability of machines, and alerting the manager of potential delays. System dynamics also helps to share resources according to the project’s needs and maintain maximum labor and material utilization. It is also easy to assess risks and potential consequences when project managers utilize system dynamics.
In their intensive research, Soliamani et al. [15] found that the main components of lean principles include waste elimination, problem creation, continuous improvement by solving problems, and value addition due to efficient processes. Nevertheless, that is only a part of the solution, as the available data should be highly accurate and timely. This is where remote sensing produces the desired impact, including satellite imagery and LiDAR [16]. Utilizing real-time data on site conditions, resource use, and progress through remote sensing technology gives project managers adequate information to work proactively toward solving challenges and, hence, making informed decisions. This approach conforms very well with the lean methodology of unending improvement; thus, the organization can obtain a record of waste reduction as the monitoring system goes on.
As dictated by Takahashi et al. [17], system dynamics models allow for the simulation of the entire construction game, and unlocking leads to discovering some obstacles and weak points. Using information from remote sensing under the modeling platforms, the managers will become more knowledgeable about the dynamic interplays of various project elements in a good sense. This data-driven approach represents the lean approach of pull production, eliminating the consumption of resources when not necessary to avoid stockouts and delays and minimizing waste generation.
Youzuan’s [18] study noted that regular maintenance is vital to increasing the service life of rotary drilling rigs. The article reveals practical approaches for pile foundation operation, including necessary inspections, lubrication, and immediately dealing with wear and tear issues. Evaluating these maintenance methods is equally crucial for keeping these devices in good working condition for years.
Although ATROX Drilling (Stavanger, Norway) has not provided any analysis of matters linked to the lifespan of site drilling equipment, the LinkedIn page of ATROX Drilling Equipment will help us gain information on modern technologies, innovations, and best industry practices. Instruction regarding novel technology and improved tools in drilling can also be the medium through which one is funded back for machine life expectancy. One crucial factor [18] highlighted is the impact of operator training and skill. Properly trained people are more likely to handle the machine efficiently, minimizing wear and tear through proper operation [18]. They can also identify potential issues promptly and optimize performance, leading to fewer breakdowns and a longer lifespan for the machine. This identification aligns with industry knowledge, highlighting the importance of comprehensive training programs for machine operators. While focused on pile repair, Ehsani and Ehsani’s [19] work sheds light on potential challenges and issues that may impact the lifespan of site drilling machines. Examining repair methods can provide valuable information about everyday wear and tear issues, structural weaknesses, and the importance of addressing these concerns promptly to prevent further damage.
Daryaei et al. [20] conducted a numerical simulation that made it possible to quantify how the soil behaves under the twin actions of an impact and a vibratory excavator while driving on sandy ground. It is important to investigate the complementarity between drilling machines and the soil to enable the computation of stress and strain imbalances on the equipment, which will determine the lifespan. The results could thus be utilized to indicate the drilling procedure strategy to sustain the long-term functionality of the machine systems.
Similarly, El-Sorogy et al. [21] utilized a Geographic Information System (GIS) and multivariate analysis to map soil contamination and assess environmental risks in arid regions. Their study highlights the importance of understanding soil conditions to mitigate risks, particularly in areas with challenging environmental factors, like arid climates. This approach could be adapted to analyze soil-related risks impacting the lifespan of site drilling machines in regions like Saudi Arabia, where abrasive materials and extreme soil conditions play a significant role.
The main element of the research by Chen et al. [22] is the analysis of how soft soil responds to high-rate vibratory steel pipe sites driving high-frequency vibrations. The study thoroughly examines how soil specifications and operational techniques intervene in the efficiency of site drilling rigs. Such observations can be used as a baseline for building strategies, which would help avoid a negative impact on the staff and play an essential role in their lifespan.
One article published on fixing and sustaining steel piling pipelines conveys easy-to-follow repair solutions arising from the frequent construction of piling structures [23]. The information we receive from the article about realizing and mechanically correcting the drilling machines’ problems is of great significance in extending the lifespan of the machines. While reviewing journals, the author identified another article in which methodologies and data collection variations led to inconsistencies [24]. Another researcher focuses only on specific drills instead of considering them in general [25].
The construction of pile foundations in soft soils presents significant challenges. This discussion focuses on the dynamic factors at the surface and subsurface that impact pile installation and performance in soft soil conditions [26]. These factors can lead to undesirable outcomes during the drilling process and affect crew operations. A thorough understanding of the engineering aspects of these challenges is crucial. Identifying and resolving these issues will improve overall equipment management, ensure equipment longevity, and optimize pile foundation construction in soft soils.
The article examines the influence of basal conditions on directional drilling in the soil. Soil’s effect on drilling techniques will give newcomers a more comprehensive idea about the obstacles between fiber site drillers and different soil conditions, which will be decisive for their endurance.
The extensive content from various literature sources shows how major impact factors of maintenance practices, soil conditions, repair methods, and industry challenges determine actual lifespan. By integrating such knowledge and concepts, we can build a general idea of factors for construction efficiency.

2.2. Correspondence Analysis (CA) Method

CA is a powerful multivariate statistical technique that explores relationships within categorical data. Unlike methods requiring numerical inputs, CA excels at analyzing contingency tables, which display the frequencies of co-occurring categories. It provides both a visual and quantitative representation of associations between the rows and columns of these tables, uncovering underlying patterns and data structures. This capability makes CA a valuable tool for factor assessment across various disciplines where categorical data are common, such as the Likert scale. The versatility of CA is evident in its widespread application across diverse fields. In ecology and environmental science, CA is frequently employed to analyze species distribution along environmental gradients. It also examines factors influencing land use and cover [27]. In marketing and consumer research, CA aids in creating perceptual maps for brand positioning [28], segmenting markets based on consumer characteristics, and analyzing satisfaction surveys. The social sciences and humanities utilize CA for survey analysis, revealing associations between attitudes, beliefs, and demographics [29], as well as textual analysis to uncover semantic structures [30] and occupational research to examine the relationships between occupation variables [31]). In healthcare and medical research, CA assists in identifying symptom clusters, analyzing patient satisfaction, and studying patient risk, as Greenacre [29] showed in their work on patients with ST elevation. Finally, in engineering and construction, CA is applied to risk assessment, enabling the analysis of relationships between risk factors and their impact, facilitating prioritization and mitigation. It is also used for performance evaluation of systems and components based on categorical indicators and to understand equipment failure modes, as exemplified by Anton Rorres, 2013 [32] in their examination of electronic device failures [27,31].

2.3. Gap in Knowledge

To date, researchers have focused on identifying and discussing specific factors affecting the lifespan of a site drilling machine in detail. However, none have attempted to filter out which factors have the most significant impact. Based on the above review in Section 2.2, there is no study integrating the results of the CA method into matrix assessment. This paper addresses this gap by identifying the significant factors that impact the lifespan of site drilling machines using CA and matrix assessment for Saudi Arabia and India and combining them. The CA measures the contribution of each factor to the overall variation in perceived impact and probability. These contributions were normalized (scaled 0 to 1 relative to the maximum contribution observed for impact and probability, respectively), and a matrix assessment plot was generated. A threshold of 0.75 on these normalized scales was selected to identify the most critical factors requiring priority attention. This value was chosen pragmatically to isolate factors falling concurrently in the upper range (conceptually, the top quartile relative to the observed maximum) of both impact and probability, aligning with common risk management prioritization strategies that focus resources on the highest tier of risks [33,34]. While not a strict statistical cutoff, this threshold effectively distinguishes the factors consistently plotted in the extreme upper-right quadrant of the assessment plots from those with moderate or lower combined scores. This approach provides a clearer, data-driven basis for identifying the most critical factors influencing lifespan within the context of this study.

3. Methodology

Understanding the factors that impact the lifespan of site drilling machines is critical for optimizing construction operations and minimizing costs. This study addresses this need through a multi-stage methodology grounded in a systematic review approach. The research begins with a comprehensive identification of potential influencing factors from established academic databases, followed by a rigorous extraction and refinement process involving expert consultation. Finally, a quantitative analysis, incorporating CA and a matrix assessment method, is used to evaluate the relative importance and interplay of these factors, providing actionable insights for improving machine longevity.
This research utilizes a four-stage methodology to investigate the factors affecting the lifespan of site drilling machines within the construction sector, as shown in Figure 1. The first stage is to collect data, which commences with a systematic literature review to determine and extract key factors, drawing from prominent databases like Google Scholar, Web of Science, and Scopus. The second stage measures the degree of probability and impact of the collected factors by design when implementing the survey. The third stage is preparing the survey data for coding and treating missing data by checking the sample size test. The fourth stage is to evaluate the factors that impacted the site drilling machine’s lifespan by carrying out a quantitative phase that employs CA to assess the contribution of each factor’s impact and probability, culminating in a matrix-based evaluation to prioritize factors based on their combined influence. This structured approach ensures a comprehensive and data-driven analysis of machine lifespan determinants.

3.1. Collect Data

A systematic review allows researchers and academics to combine contributions in a particular field of study and identify essential themes, gaps, and possible directions for future research [35]. In contrast to the traditional method used in positivistic and quantitative research in fields like medicine, a systematic review approach in the construction field, where research is eclectic, considers the various epistemologies and conceptualizations and uses qualitative reasoning of the reviewed studies [35]. This research, which has three stages, used this methodology: (1) determining the factors and (2) extracting the factors.

3.1.1. Determining the Factors

The initial phase of this study was to identify the variables influencing the lifespan of site drilling machines used in the construction sector. Three databases were used to start the search: Google Scholar, Web of Science, and Scopus. When merged by the author, these databases provide bibliographic information that boosts the most relevant academic publications. The author utilized the search phrases “pile drilling”, “life span”, and “factors affecting machine” to see if these terms were used in journal publication titles, abstracts, or keywords, and collected 28 journal papers. Of these, 23 peer-reviewed journal papers were obtained from the preliminary search after removing the magazine, as summarized in Figure 2. The criteria were then taken out of the review pool.

3.1.2. Extracting the Factors

The second phase was to identify the factors influencing the site drilling machine’s lifespan in the construction sector. To do this, 23 articles were initially filtered to only include articles about the construction sector, and 9 papers were eliminated, leaving 14 articles. The author primarily concentrated on the factors earlier studies have highlighted. To proceed to the third phase of the methodology, the author met with experts who assisted in finalizing the factors used for the questionnaire’s design. The analysis of these fourteen articles helped in extracting multiple factors that various researchers have identified. After discussing with them, the author finalized 30 factors for this research, which are mentioned in Table 1.

3.2. Measure the Degree of Impact and Probability of the Factors

This section seeks to understand the role and impact of factors affecting the machine’s lifespan in the construction industry, including, in total, 30 factors. For each factor, the respondents have to indicate their level of agreement with the following statements:
  • The probability of the factor risk.
  • The degree of impact of the factor.

Quantitative Measurement

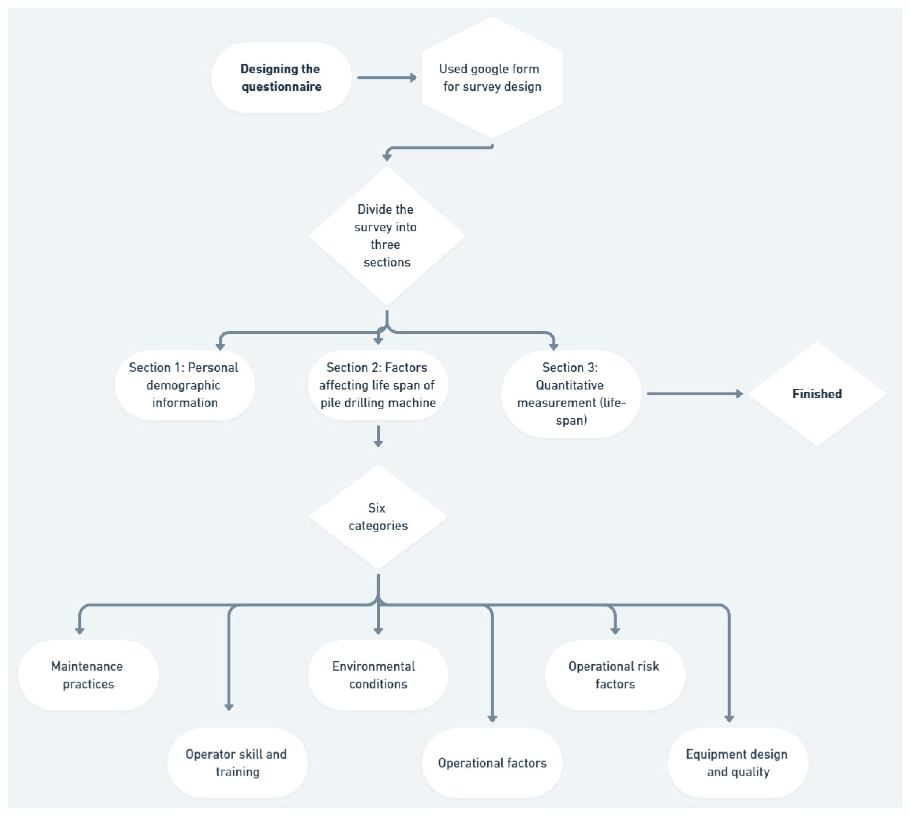
In this section, the questionnaire seeks to evaluate the factors shaping the lifespan of the site drilling machine. Respondents have to provide their best estimates based on their professional experience. The flowchart outlines the process of designing a questionnaire. It begins with “Designing the Questionnaire”, which leads to using Google Forms for the survey’s design. The survey is then divided into three sections: Section 1 covers personal demographic information, Section 2 addresses factors affecting the lifespan of a site drilling machine, and Section 3 focuses on quantitative measurement (lifespan). These sections are further broken down into six categories based on factors influencing machine lifespan. It involves maintenance practices, environmental conditions, operational risk factors, operator skill and training, operational factors, and equipment design and quality, as summarized in Figure 3. The process concludes with a “Finished” step.

3.3. Prepare the Survey Data and Check the Sample Size

The responses for each factor assessed using a five-point Likert scale were collected and coded, and the responses of very low, low, medium, high, and very high were coded as 1, 2, 3, 4, and 5, respectively. Then, missing values could sometimes be treated as valid if they held meaningful information (e.g., “No Response”). This approach helps retain all data but may not always be applicable.
Regarding sample size checking, to ensure the results are representative of the population and statistically significant, the sample size for this study was determined using the statistical formulas by using Equation (1) for the unknown population number and Equation (2) for the known population number [41].
n o = Z 2 P 1 P d 2
n = n o 1 + n o 1 N
where n is the sample size of an unlimited population. Z is a statistic for a level of confidence (Z = 1.64 for 90% confidence level). P represents the expected prevalence proportion or degree of variance between element populations (20% P = 0.2). d is precision (90% confidence, 10% error d = 0.1). n is the sample size of a limited population. N represents a population size that varies depending on the category of respondents. Because the population size was unknown, an infinite population was assumed, allowing us to determine the sample size using Equation (1) [42] for the Saudi Arabian sample (no = 29) and the Indian sample (no = 31). The d values for the Saudi Arabian and Indian samples were 0.152 and 0.147, less than the accepted level of 0.2. This approach aligns with established practices in construction management research [1]. The final dataset analyzed consists of 60 responses, reflecting diverse professional backgrounds and experience levels, enhancing the sample’s representativeness. The target population was professionals directly involved in the operation, maintenance, and management of site drilling machines, whose expertise and decisions significantly impact equipment lifespan. It specifically includes roles, such as engineers, project managers, contractors, and experienced operators, responsible for operational oversight within the construction industries surveyed.

3.4. Evaluate the Site Drilling Machine’s Lifespan Factors

Due to the data being categorical (five-point Likert scale), CA was chosen due to its ability to analyze categorical data, which aligns with the nature of our survey responses (e.g., Likert scale data), unlike other multivariate statistical methods that require continuous or numerical inputs. This makes it particularly effective for identifying the relative contributions of risk factors in terms of impact and probability. In addition, the matrix assessment method complements CA by enabling the evaluation of factors on two dimensions—impact and probability. While CA identifies the relative importance of each factor, matrix assessment normalizes these contributions and provides a structured prioritization framework. This integration offers a more holistic and practical approach to factor assessment compared to other statistical methods.
Consequently, the evaluation method used in this study passes through two stages. The first task is to perform the CA on the degree of impact and probability of the risk factors to compute the contribution of each risk factor in terms of degree of impact and degree of probability. The second step is to assess these factors based on the normalization of the contribution of the factors using a matrix assessment method.

3.4.1. Compute the Contribution of Impact and Probability of the Factors Using CA

The data were structured into a contingency table where the rows represent the responses. Columns represent the factors. Each cell responds using a Likert scale point. The computation of the contribution of factors using a five-point Likert scale through CA involves identifying the relative importance of factors by analyzing the relationships between the rows (respondents) and columns (factors). The process is outlined in the following steps, adapted from [29] and other CA methodologies.
Compute the Grand Total, Row Totals, and Column Totals
The total is the sum of all frequencies in the table. Row totals are the sums of frequencies for each row. Column totals are the sums of frequencies for each column. These totals calculate expected frequencies and assess the independence between rows and columns.
Compute the Relative Matrix
The relative matrix is calculated by dividing each cell in the contingency table by the grand total. This results in a matrix where each cell represents the proportion of responses relative to the total frequency. This step is essential for normalizing the data and ensuring comparability across factors and responses.
Calculate Expected Frequencies
The expected frequency matrix is calculated under the independence assumption between rows and columns. The formula used is shown in Equation (3) [29].
E i j = R i C j G
R i is the row totals of the ith row, and C j is the column totals of column j. G is the grand total. This matrix represents the frequencies that would be expected if there were no associations between row and column categories.
Compute the Matrix of Deviations (Standardized Residuals)
The deviation matrix is calculated as the difference between the relative and expected frequencies, standardized by the square root of the expected frequencies, as shown in Equation (4) [29].
D i j = O i j E i j E i j
where O i j is the observed relative frequency a n d   E i j is the expected frequency. This matrix contains the standardized residuals, which measure deviations from independence.
Perform Singular Value Decomposition (SVD)
The matrix of deviations is decomposed using Singular Value Decomposition (SVD), which can be computed in Equation (5) [29].
D = U V T
where U is the row principal coordinates and Σ is the diagonal matrix of singular values. V is the column principal coordinates. SVD identifies the principal dimensions of variation in the table, reducing the data into two dimensions for easier visualization.
Compute Contributions of Factors
The contributions of factors (columns) to the first principal dimension are calculated using Equation (6) [29].
C o n t r i b u t i o n D i m e n s i o n 1 = V i j 2 V i j 2
The CA was performed using Python 3 on the survey data in the CSV file. The process begins by importing essential libraries: pandas for handling data frames and CSV files, NumPy for numerical operations, truncated SVD from sklearn for dimensionality reduction, and os for file manipulation. The xlsxwriter library was installed and used to export results to an Excel file. The code loads the data and preprocesses it by removing missing values. It then calculates the processes of the CA method, as illustrated above.

3.4.2. Evaluate Factors Using the Matrix Assessment Method

The matrix assessment method analyzes and visualizes the relationship between two contributing factors based on impact and probability to assess their combined influence and importance. They were normalized to ensure that the values of “Impact Contribution” and “Probability Contribution” were comparable. This is typically achieved by dividing each value by the maximum value of its respective impact or probability, resulting in normalized contributions ranging between 0 and 1. After that, a scatter plot was created to visually represent the relationship between “Impact Contribution” (on the y-axis) and “Probability Contribution” (on the x-axis). Each point in the plot corresponds to a factor, with its position determined by its normalized contributions. Threshold lines (e.g., at 0.5 for both axes) are added to divide the plot into quadrants, highlighting areas of low, medium, and high impact and probability. For clarity, each point in the scatter plot is annotated with its corresponding factor name. This plot allows for easy identification of specific factors and their positions in the matrix, aiding in assessing their combined influence. This method helps identify key factors of the lifespan of a site drilling machine with significant impact and probability, enabling decision makers to prioritize actions or resources based on their relative importance.

4. Results

4.1. Demographic Information

The survey collected responses from individuals with diverse educational qualifications, including B.Tech, M.Tech, M.Sc., Civil Engineering degrees, and specialized qualifications, such as Business Administration, Architecture, and Real Estate Development, as shown in Figure 4. The participants primarily represent two countries, India and Saudi Arabia, with the majority working in engineering-related fields, including roles like engineers, project engineers, construction engineers, contractors, and architects.
The respondents in this research represent different roles within the construction industry; out of 60 respondents, 28.3% are project engineers, 15% are construction managers, 13.3% are contractors, and the rest are site engineers and supervisors. These respondents have varying levels of professional experience. They are categorized into four groups: less than five years, five to ten years, ten to fifteen years, and fifteen to twenty years or more. In total, 46% of participants fell within the “less than five years” group, and 36.6% have “five to ten years” of experience, indicating that the survey captured early- and mid-career professionals’ perspectives. A smaller proportion of participants represented those with more extensive professional experience, providing insights from senior-level professionals.
The data also include information regarding the participants’ working countries, with most respondents from India and Saudi Arabia, reflecting a regional focus on these two countries. Additionally, the survey includes a mix of genders and professional roles, showcasing diversity regarding the job responsibilities and industries represented. The demographic information highlights a well-distributed sample of professionals with varying educational backgrounds, work experience, and geographical locations, making the survey results valuable for analyzing factors related to site drilling machine risks and their impacts.
In total, seventy-three persons answered the survey. This number corresponds to a 56.1% response rate. After data cleaning, nine out of seventy-three responses were found to only address Section 1, which enquires about personal demographics. Just 30% of the questions in Section 2, which covered the factors, were addressed by the four other respondents. It was decided to eliminate these 13 responses because they answered less than 30% of the total survey. The net surveyed sample used for data analysis and interpretation had 60 responses, as Figure 3 illustrates.
According to Figure 5, all sixty of the respondents that were counted completed more than 90% of the survey, albeit their levels of completeness varied. In this instance, pairwise deletion was employed, which removes responses with missing data from the analysis of the variable for which the response is missing. After data cleaning, the effective response rate was 46.1%.

4.2. Contribution of Impact and Probability Factors

Table 2 presents a comparative analysis of the contribution of various factors to risk considering their impact (I) and probability (P) across three different contexts: global, India, and Saudi Arabia. We provide their corresponding I and P values for each geographical context. By examining the table, we can see how the importance of different risk factors varies across these regions. For instance, at a global level, OF5 has the greatest impact and the highest probability (0.042 each), suggesting that it is a globally significant factor. However, in India, OF5 maintains high probability (0.043) and is considered to be of the highest importance, but other factors, like OF2 and OF1, are also important. Meanwhile, in Saudi Arabia, both OF5 and OR1 share a high impact. Some factors show a high probability. Table 2 facilitates a comparison of risk profiles. For example, while some factors like OF5 show relatively high values across all regions, others vary significantly. EC3, for example, has a moderate impact and probability globally and in India, but it has lower prominence in Saudi Arabia. Conversely, OR-coded factors seem to have slightly greater relative importance in Saudi Arabia compared to the global and Indian contexts. A factor could be more relevant in one place but less relevant in another. The significance of individual risk factors is context dependent and influenced by regional or national characteristics. A comprehensive risk management strategy would need to account for these variations, tailoring mitigation efforts to the specific factors that are most impactful and probable in each location.
In summary, Table 2 quantifies these contributions. For instance, while OF5 (Operator Training) exhibits the greatest combined impact and probability globally (I = 0.042, P = 0.042) and remains critical in both regions, its probability contribution is slightly elevated in India (P = 0.043). Conversely, the impact of OR1 (Overloading) is notably higher in Saudi Arabia (I = 0.039) compared to India (I = 0.031). A significant regional distinction is seen for EC3 (Soil Conditions), which ranks as a top-tier risk in India (I = 0.041, P = 0.041) but holds only moderate importance in Saudi Arabia (I = 0.033, P = 0.034 based on relative ranking). The radar chart, as shown in Figure 6, visually highlights the differences and similarities in the risk factors between Saudi Arabia and India.

4.3. Risk Assessment

The provided documents present a risk assessment focused on various operational and environmental factors analyzed across the global, Indian, and Saudi Arabian contexts. Table 2 defines the risk factors (OF1-OR7), with each representing a potential source of risk related to equipment operation, maintenance, environmental conditions, and external factors. The subsequent figures (the matrix assessment plots) visualize the impact and probability of these risks for each region, providing a clear comparison. Dashed lines indicate thresholds at 0.5 and 0.75 for impact and likelihood, allowing for easy identification of high-impact, high-probability risks.
For the global analysis (Figure 7), OF5 (operator training) is the most significant risk, exhibiting both the greatest impact and probability. Other factors like OF1 (frequency of use), OF2 (duration of operation), OR1 (overloading), and OR7 (external impact) also cluster in the high-probability, high-impact quadrant (above 0.75 for both). Factors related to maintenance (OF3, MP3) and environmental conditions (EC1, EC4) fall into the moderate range.
For the Indian analysis (Figure 8), the risk landscape is somewhat similar to that of the global one. OF5 (operator training) remains the most critical risk, with high impact and probability. OF1 (frequency of use) and OF2 (duration of operation), along with EC3 (soil and ground condition), show elevated risk levels. Some differences are observed in which “soil and ground condition” is much more important in India than globally.
Regarding the Saudi Arabian analysis (Figure 9), Saudi Arabia’s risk profile shows some distinct characteristics. While OF5 (operator training) is still prominent, OR1 (overloading) and OR7 (external impact) join it in the highest risk category. Other OF factors are a high risk. Notably, factors like EC4 have a higher risk factor in Saudi Arabia than globally. For more discussion, compared to India, the heightened significance of operational factors like overloading (OR1) and external impact (OR7) in Saudi Arabia likely reflects the distinct nature of construction activities and environments. Saudi Arabia’s focus on large-scale mega-projects (e.g., Vision 2030 initiatives) often involves highly accelerated schedules, potentially leading to increased pressure for high equipment utilization (OF1, OF2) and a greater temptation to overload machinery (OR1) to meet deadlines [29]. Furthermore, these large, often congested worksites in rapidly developing urban zones increase the likelihood of collisions and external impacts (OR7) during operation or transportation. While operational intensity is crucial everywhere, the sheer scale and pace in the Saudi context amplify these specific risks compared to the potentially more varied scale and pacing of projects commonly found in India.

5. Discussion

The prominence of “Operator Training” (OF5) as the highest-risk factor across all regions aligns with established research on human factors in industrial safety. Studies emphasize that inadequate training directly correlates with operational errors, equipment misuse, and accidents. For instance, a meta-analysis by [43] found that organizations with robust training programs reduced incident rates by 40–60%. This universal risk underscores the need for standardized training protocols, particularly in regions with high workforce turnover or skill gaps. While operator training (OF5) is universally critical, the underlying reasons for its top ranking might have regional nuances. In Saudi Arabia, rapid project expansion may lead to high demand for operators, potentially involving a mix of experienced and less-experienced personnel or challenges related to standardizing training across a diverse international workforce. In India, while skilled operators exist, the challenge might lie in ensuring consistent access to high-quality, formalized training programs across a vast and fragmented construction sector.
The operational intensity and environmental context significantly impact the lifespan of site drilling machines, particularly in regions with demanding construction environments like Saudi Arabia and India. Operational factors, including “Frequency of Use” (OF1), “Duration of Operation” (OF2), “Overloading” (OR1), and “External Impact” (OR7), clustered in high-risk quadrants, directly contribute to accelerated wear and tear and increased failure rates [44]. Prolonged operation and high frequency of use, driven by ambitious infrastructure projects like those under Saudi Arabia’s Vision 2030 [45], subject the equipment to continuous stress, leading to fatigue and material degradation [46]. Overloading (OR1) further exacerbates this, subjecting components to mechanical stresses beyond their design limits, resulting in premature failure [47]. External impacts (OR7), such as collisions in congested worksites or damage during transportation, are also significant concerns, particularly in the Middle East, where rapid construction and challenging logistics increase the risk of such incidents.
The environmental risk profiles diverge significantly. The prominence of soil conditions (EC3) in India is strongly linked to the prevalence of challenging geological formations, such as expansive black cotton soils that are common in many regions. These soils exhibit significant volume changes with moisture variation, posing substantial risks to foundation stability and drilling operations, particularly exacerbated by monsoon seasons. Effective site investigation and appropriate foundation techniques are critical, but they can be challenging to implement consistently across all project scales. Conversely, Saudi Arabia’s primary environmental challenge for drilling equipment appears to be abrasive materials (EC4), specifically the ubiquitous silica-rich desert sand. Airborne sand during frequent sandstorms can accelerate wear on seals, hydraulic components, and engine parts and clog filters, demanding rigorous maintenance protocols [48]. While India faces diverse soil issues, the pervasive, highly abrasive airborne dust represents a more dominant environmental wear factor in the Saudi context. While global climate concerns (EC1) present moderate risks, industries are adapting through measures like thermal stress management, as outlined in [49].
Globally, moderate risks associated with maintenance factors like lubrication schedules (MP3) and quality control (EDQ5) indicate areas for improvement. Neglect of lubrication, often due to resource constraints in developing economies, and poor welding practices, common in emerging markets, necessitate stricter adherence to international standards like ISO 3834 [50,51]. Addressing these operational and environmental factors through proactive maintenance, operator training, adherence to equipment specifications, and region-specific mitigation strategies is crucial for extending the lifespan of site drilling machines and ensuring the success of infrastructure projects. In addition, access to genuine spare parts or specialized technicians might also vary between regions. Similarly, reliance on locally fabricated versus imported components and the enforcement rigor of quality standards (like ISO 3834 for welding) could influence the manifestation of these risks differently in Saudi Arabia and India.

6. Conclusions

This research paper aimed to comprehensively assess the factors influencing the lifespan of site drilling machines, focusing on comparing risk profiles in Saudi Arabia and India while also considering a global perspective. The study sought to move beyond simply identifying these factors to prioritizing them based on their relative impact and probability and quantifying their contribution to overall lifespan reduction. This was achieved through a multi-stage methodology, beginning with a systematic literature review to identify a comprehensive list of 30 potential risk factors categorized under operational factors, environmental conditions, equipment design and quality, maintenance practices, and operator skill and training. A quantitative approach was then adopted, utilizing a survey instrument distributed to construction professionals in Saudi Arabia and India and drawing on broader industry data for a global viewpoint. The collected data, reflecting expert opinions on the probability and impact of each factor, were analyzed using CA—a powerful technique for exploring relationships within categorical data—and a matrix assessment method. This method allowed for the visualization and prioritization of risks based on their combined influence.
The findings revealed both commonalities and significant regional variations in the risk landscape. Consistently, across all regions (globally, India, and Saudi Arabia), “Operator Training” (OF5) emerged as the most critical factor, exhibiting both high impact and high probability. It underscores the universal importance of well-trained operators in mitigating risks and extending machine lifespan. However, other factors demonstrated notable regional differences. In India, “Soil Conditions” (EC3), alongside “Frequency of Use” (OF1) and “Duration of Operation” (OF2), presented elevated risk levels, reflecting the challenges posed by variable and sometimes unstable soil types. In contrast, Saudi Arabia’s risk profile highlighted “Overloading” (OR1) and “External Impact” (OR7), alongside “Operator Training”, likely due to the demanding operational environment and potential for equipment damage in large-scale projects. Globally, while operational and environmental factors were prominent, maintenance-related factors presented moderate risks, highlighting potential areas for improvement in maintenance practices and quality control.
These findings contribute significantly to the existing body of knowledge by moving beyond qualitative assessments of individual risk factors. By employing CA and matrix assessment, this study provides a quantitative and visually intuitive framework for understanding various risks’ relative importance and interplay. This method allows for a more nuanced and data-driven approach to risk management in the construction industry, specifically concerning site drilling machine longevity. The regional comparisons offer valuable insights into the context-specific nature of these risks, enabling tailored mitigation strategies.
The findings of this study offer significant practical implications for extending the lifespan of site drilling machines, translating directly into cost savings, improved efficiency, enhanced safety, and more sustainable construction practices. Based on the identified critical risk factors and regional variations, the following specific recommendations are proposed for key stakeholders:
  • Enhancing operator proficiency (addressing OF5) by investing in and mandating standardized, comprehensive operator training programs beyond basic operation to include machine limitations.
  • Managing operational intensity (addressing OF1, OF2, and OR1) by developing realistic project schedules for equipment capacity and necessary maintenance downtime.
  • Mitigating environmental risks (addressing EC3, India; EC4, Saudi Arabia; EC1, global) by mandating thorough pre-drilling geotechnical investigations to understand soil conditions (EC3) and selecting drilling methods and support systems (e.g., casing) appropriate for the identified ground types.
Despite the valuable contributions, this study has certain limitations. While providing expert perspectives, relying on survey data introduces the potential for subjective bias. The sample size of 60 respondents, while statistically sufficient for the analysis, is relatively small given the specialized nature of the field. It limits the generalizability of the findings, particularly for regions or industries not represented in the study. Furthermore, the responses predominantly reflect the opinions of professionals in Saudi Arabia and India, which may not fully represent global perspectives on the factors influencing site drilling machine lifespan. The study primarily focused on two countries, and expanding the geographical scope in future research would enhance the generalizability of the findings. Also, this study did not include a financial analysis, which may be helpful in cost management. The matrix assessment method does not account for interactions among risk factors. It treats each factor independently, which may oversimplify the complex interdependencies present in real-world scenarios.
Future research should address these limitations by incorporating more data sources, including objective equipment performance data and historical maintenance records. Expanding the geographical scope to include regions with diverse construction environments would further strengthen the understanding of regional variations. Investigating the interactions between risk factors, potentially through structural equation modeling or other advanced statistical techniques, such as Bayesian network analysis, agent-based modeling, and network analysis, could provide even deeper insights. Furthermore, developing predictive models for machine lifespans based on the identified risk factors would be a valuable contribution enabling proactive maintenance planning and optimization. Finally, a cost–benefit analysis of different risk mitigation strategies would provide practical guidance for construction companies seeking to maximize the return on investment of their drilling equipment.

Author Contributions

Conceptualization, N.M.A. and K.S.A.-G.; methodology, S.A., N.M.A. and K.S.A.-G.; software, S.A. and N.M.A.; validation, S.A. and N.M.A.; formal analysis, S.A., S.M.A.-O. and N.M.A.; investigation, S.A. and N.M.A.; resources, N.M.A.; data curation, S.A., S.M.A.-O. and W.S.A.; writing—original draft, S.A., S.M.A.-O., W.S.A. and N.M.A.; writing—review and editing, S.A., N.M.A., K.S.A.-G. and A.F.; visualization, K.S.A.-G.; supervision, K.S.A.-G. and A.F.; project administration, K.S.A.-G. and A.F.; funding acquisition, K.S.A.-G. and A.F. All authors have read and agreed to the published version of the manuscript.

Funding

The authors thank King Saud University, Riyadh, Saudi Arabia, for supporting this research study.

Institutional Review Board Statement

Not applicable.

Informed Consent Statement

Not applicable.

Data Availability Statement

The raw data supporting the findings of this paper are available upon request from the corresponding author.

Conflicts of Interest

The authors declare no conflicts of interest. The submitting author is responsible for the co-authors’ interests.

References

  1. Assaf, S.A.; Al-Hejji, S. Causes of delay in large construction projects. Int. J. Proj. Manag. 2006, 24, 349–357. [Google Scholar] [CrossRef]
  2. William, R.D. A Guide to the Project Management Body of Knowledge; Project Management Institute: Newtown Square, PA, USA, 1996. [Google Scholar]
  3. Zou, P.X.W.; Zhang, G.; Wang, J. Understanding the key risks in construction projects in China. Int. J. Proj. Manag. 2007, 25, 601–614. [Google Scholar] [CrossRef]
  4. Mahmoud El-Gohary, K.; Fayek Aziz, R. Factors Influencing Construction Labor Productivity in Egypt. J. Manag. Eng. 2014, 30, 1–9. [Google Scholar] [CrossRef]
  5. Mobley, R.K. An Introduction to Predictive Maintenance, 2nd ed.; Elsevier: Amsterdam, The Netherlands, 2002. [Google Scholar]
  6. Chan, A.P.C.; Chan, D.W.M.; Ho, K.S.K. An empirical study of the benefits of construction partnering in Hong Kong. Constr. Manag. Econ. 2003, 21, 523–533. [Google Scholar] [CrossRef]
  7. Dekker, R. Applications of maintenance optimization models: A review and analysis. Reliab. Eng. Syst. Saf. 1996, 51, 229–240. [Google Scholar] [CrossRef]
  8. Liu, W.P.; Han, Y.M.; Jin, J. An Optimum Design of Piling Machine Column with FEM. Adv. Mater. Res. 2013, 668, 447–450. [Google Scholar] [CrossRef]
  9. Plekhanova, S.; Vinogradova, N. Analysis of the requirements of normative and technical documentation for piling equipment. IOP Conf. Ser. Mater. Sci. Eng. 2020, 911, 012021. [Google Scholar] [CrossRef]
  10. Sahu, A.K.; Narang, H.K.; Sahu, A.K.; Sahu, N.K. Machine economic life estimation based on depreciation-replacement model. Cogent Eng. 2016, 3, 1249225. [Google Scholar] [CrossRef]
  11. ISO 31000: 2018; Risk Management—Guidelines. ISO: Geneva, Switzerland, 2018.
  12. Ford, D.N.; Sterman, J.D. Dynamic modeling of product development processes. Syst. Dyn. Rev. J. Syst. Dyn. Soc. 1998, 14, 31–68. [Google Scholar] [CrossRef]
  13. Sterman, J. System dynamics at sixty: The path forward. Syst. Dyn. Rev. 2018, 34, 5–47. [Google Scholar] [CrossRef]
  14. Naugle, A.B.; Langarudi, S.P.; Clancy, T. What is System Dynamics? Defining Characteristics and the Opportunities they Create. arXiv 2023, arXiv:2307.11801. [Google Scholar] [CrossRef]
  15. Solaimani, S.; van der Veen, J.; Sobek, D.K.; Gulyaz, E.; Venugopal, V. On the application of Lean principles and practices to innovation management: A systematic review. TQM J. 2019, 31, 1064–1092. [Google Scholar] [CrossRef]
  16. Chen, L.; Sun, Y.; Saeed, S. Monitoring and predicting land use and land cover changes using remote sensing and GIS techniques—A case study of a hilly area, Jiangle, China. PLoS ONE 2018, 13, e0200493. [Google Scholar] [CrossRef]
  17. Takahashi, H.; Nakano, M. System dynamics to design an educational game for improving interpersonal skills to manage conflict. J. Adv. Mech. Des. Syst. Manuf. 2019, 13, JAMDSM0040. [Google Scholar] [CrossRef]
  18. Youzuan. Tips for Maintaining and Extending the Lifespan of Rotary Drilling Rigs in Pile Foundation Operations; Drillmaster Engineering Technology: Changsha, China. Available online: https://www.drillmastergroup.com/tips-for-maintaining-and-extending-the-lifespan-of-rotary-drilling-rigs-in-pile-foundation-operations/#:~:text=Routine%20visual%20inspections%20of%20the,could%20accelerate%20wear%20and%20corrosion (accessed on 5 July 2024).
  19. Ehsani, M.; Ehsani, M. Pile Repair Methods; PileMedic: Tucson, AZ, USA, 2024. [Google Scholar]
  20. Daryaei, R.; Bakroon, M.; Aubram, D.; Rackwitz, F. Numerical evaluation of the soil behavior during pipe-pile installation using impact and vibratory driving in sand. Soil Dyn. Earthq. Eng. 2020, 134, 106177. [Google Scholar] [CrossRef]
  21. El-Sorogy, A.S.; Al-Kahtany, K.; Alharbi, T.; Al Hawas, R.; Rikan, N. Geographic Information System and Multivariate Analysis Approach for Mapping Soil Contamination and Environmental Risk Assessment in Arid Regions. Land 2025, 14, 221. [Google Scholar] [CrossRef]
  22. Chen, F.; Li, X.; Zhao, H.; Hu, P. Analysis of Soil Response during High-Frequency Vibratory Steel Pipe Pile Driving in Soft Soil. Adv. Civ. Eng. 2024, 2024, 4223470. [Google Scholar] [CrossRef]
  23. Buck, P. How to Repair and Maintain Steel Pipe Piling; Pile Buck Magazine: Vero Beach, FL, USA, 2023. [Google Scholar]
  24. Erumban, A.A. Lifetimes of machinery and equipment: Evidence from Dutch manufacturing. Rev. Income Wealth 2008, 54, 237–268. [Google Scholar] [CrossRef]
  25. Ghosh, R.; Schunnesson, H.; Kumar, U. Evaluation of operating life length of rotary tricone bits using Measurement While Drilling data. Int. J. Rock Mech. Min. Sci. 2016, 83, 41–48. [Google Scholar] [CrossRef]
  26. Zang, M.; Peng, Q.; Wang, C. Analysis of Foundation Pit Support Selection and Design Problems in Deep Soft Soil Area. Adv. Civ. Eng. 2024, 2024, 2779898. [Google Scholar] [CrossRef]
  27. Shalaby, A.; Tateishi, R. Remote sensing and GIS for mapping and monitoring land cover and land-use changes in the Northwestern coastal zone of Egypt. Appl. Geogr. 2007, 27, 28–41. [Google Scholar] [CrossRef]
  28. Hoffman, D.L.; Franke, G.R. Correspondence Analysis: Graphical Representation of Categorical Data in Marketing Research. J. Mark. Res. 1986, 23, 213–227. [Google Scholar] [CrossRef]
  29. Greenacre, M. Correspondence Analysis in Practice; Chapman and Hall/CRC: New York, NY, USA, 2017. [Google Scholar]
  30. Doey, L.; Kurta, J. Correspondence Analysis applied to psychological research. Quant. Methods Psychol. 2011, 7, 5–14. [Google Scholar] [CrossRef]
  31. Murtagh, F. Correspondence Analysis and Data Coding with JAVA and R; Taylor & Francis: London, UK, 2005; Available online: https://www.taylorfrancis.com/books/mono/10.1201/9781420034943/correspondence-analysis-data-coding-java-fionn-murtagh (accessed on 15 March 2025).
  32. Anton, H.; Rorres, C. Elementary Linear Algebra; John Wiley & Sons: Hoboken, NJ, USA, 2013. [Google Scholar]
  33. Project Management Institute. A Guide to the Project Management Body of Knowledge; Project Management Institute: Newtown Square, PA, USA, 2000. [Google Scholar]
  34. Saaty, R.W. The analytic hierarchy process—What it is and how it is used. Math. Model. 1987, 9, 161–176. [Google Scholar] [CrossRef]
  35. Petticrew, M.; Roberts, H. Frontmatter. In Systematic Reviews in the Social Sciences; Wiley: Hoboken, NJ, USA, 2006. [Google Scholar] [CrossRef]
  36. Sessions, J.; Berry, M.; Han, H.S. Machine rate estimates and equipment utilization—A modified approach. Croat. J. For. Eng. 2021, 42, 437–443. [Google Scholar] [CrossRef]
  37. Drumeanu, A.C. Considerations regarding determination of optimal preventive maintenance periodicity for subsurface sucker rod pumps. In IOP Conference Series: Materials Science and Engineering; Institute of Physics Publishing: Bristol, UK, 2020. [Google Scholar] [CrossRef]
  38. Bulychev, V.; Golubina, S.; Semenov, M.; Korzhikov, A. Predicting the Intensity of Abrasive Wear Based on the Fatigue Hypothesis. MATEC Web Conf. 2021, 346, 03069. [Google Scholar] [CrossRef]
  39. Linins, O.; Jansons, E.; Leitans, A.; Boiko, I.; Lungevics, J. Estimation of service life of mechanical engineering components. Key Eng. Mater. 2019, 27, 71–76. [Google Scholar] [CrossRef]
  40. Breesam, H.K.; Jawad, Z.A. Factors affecting maintenance procedures for public buildings. IOP Conf. Ser. Mater. Sci. Eng. 2021, 1090, 012120. [Google Scholar] [CrossRef]
  41. Cochran, W.G. Sampling Techniques, 3rd ed.; Wiley: Hoboken, NJ, USA, 1977. [Google Scholar]
  42. Badawy, M. A hybrid approach for a cost estimate of residential buildings in Egypt at the early stage. Asian J. Civ. Eng. 2020, 21, 763–774. [Google Scholar] [CrossRef]
  43. Fernández-Muñiz, B.; Montes-Peón, J.M.; Vázquez-Ordás, C.J. Occupational accidents and the economic cycle in Spain 1994–2014. Saf. Sci. 2018, 106, 273–284. [Google Scholar] [CrossRef]
  44. Hoyland, A.; Rausand, M. System Reliability Theory: Models and Statistical Methods; John Wiley & Sons: Hoboken, NJ, USA, 2009. [Google Scholar]
  45. Vision 2030 Saudi Arabia. Available online: https://www.vision2030.gov.sa (accessed on 15 March 2025).
  46. Dhillon, B.S. Engineering Maintenance: A Modern Approach; CRC: New York, NY, USA, 2002. [Google Scholar]
  47. Achelpohl, E.R. The Effect of Overloading on Reliability of Wheel Loader Structur Eliability of Wheel Loader Structural Components. Ph.D. Thesis, Missouri University of Science and Technology, Rolla, MO, USA, 2018. Available online: https://scholarsmine.mst.edu/doctoral_dissertations/2655 (accessed on 15 March 2025).
  48. Alharbi, B.H. Airborne Dust in Saudi Arabia: Source Areas, Entrainment, Simulation and Composition. Ph.D. Thesis, Monash University, Clayton VIC, Australia, 2008. Available online: https://scholar.google.com/scholar?hl=ar&as_sdt=0%2C5&q=Airborne+Dust+in+Saudi+Arabia%3A+Source+Areas%2C+Entrainment%2C+Simulation+and+Composition&btnG= (accessed on 2 March 2025).
  49. ISO 7243; Ergonomics of the Thermal Environment—Assessment of Heat Stress Using the WBGT (Wet Bulb Globe Temperature) Index. International Organization Standard: Geneva, Switzerland, 2017. Available online: www.iso.orgiTehSTANDARDPREVIEW (accessed on 15 March 2025).
  50. ISO 3834-2-2021; Quality Requirements for Fusion Welding of Metallic Materials—Part 2: Comprehensive Quality Requirements. International Organization for Standardization: Geneva, Switzerland, 2021.
  51. ISO 3834-1:2021; Quality Requirements for Fusion Welding of Metallic Materials—Part 1: Criteria for the Selection of the Appropriate Level of Quality Requirements. International Organization for Standardization: Geneva, Switzerland, 2021.
Figure 1. Methodology flowchart.
Figure 1. Methodology flowchart.
Sustainability 17 03865 g001
Figure 2. Determining the factors.
Figure 2. Determining the factors.
Sustainability 17 03865 g002
Figure 3. Designing of questionnaire.
Figure 3. Designing of questionnaire.
Sustainability 17 03865 g003
Figure 4. Diverse educational backgrounds in engineering based on the survey.
Figure 4. Diverse educational backgrounds in engineering based on the survey.
Sustainability 17 03865 g004
Figure 5. Breakdown of survey responses.
Figure 5. Breakdown of survey responses.
Sustainability 17 03865 g005
Figure 6. Radar chart of risk profiles of key factors across Saudi Arabia and India.
Figure 6. Radar chart of risk profiles of key factors across Saudi Arabia and India.
Sustainability 17 03865 g006
Figure 7. Matrix assessment of risks for the global context.
Figure 7. Matrix assessment of risks for the global context.
Sustainability 17 03865 g007
Figure 8. Matrix assessment of risks for India.
Figure 8. Matrix assessment of risks for India.
Sustainability 17 03865 g008
Figure 9. Matrix assessment of risks for Saudi Arabia.
Figure 9. Matrix assessment of risks for Saudi Arabia.
Sustainability 17 03865 g009
Table 1. Summary of risk factors.
Table 1. Summary of risk factors.
CategoryRisk FactorCodeReference
Operational FactorsFrequency of useOF1[18]
Duration of operation per sessionOF2[36]
Workload intensityOF3[36]
Maintenance scheduleOF4[37]
Operator trainingOF5[18]
Environmental ConditionsClimateEC1[33]
Exposure to elementsEC2
Soil conditionsEC3[20]
Presence of abrasive materialsEC4[38]
Air quality EC5
Equipment Design and QualityMaterial qualityEDQ1[19]
Structural integrityEDQ2[16]
Component compatibilityEDQ3[10]
Engineering standardsEDQ4[39]
Manufacturing quality controlEDQ5[40]
Maintenance PracticesRegularity of inspectionsMP1[15]
Timeliness of repairsMP2
Lubrication scheduleMP3[18]
Replacement of worn partsMP4[15]
Cleaning proceduresMP5
Operator Skill and TrainingKnowledge of equipment OST1[18]
Maintenance proceduresOST2
Ability to detect problems OST3
Safe operating practicesOST4
Availability of skilled technicianOST5
Operational Risk FactorsCollisions or external impacts during operationOR1[40]
Emergency shutdownsOR2
Transportation conditionsOR3
Equipment ageOR4
OverloadingOR5
Table 2. Contribution of factors in terms of impact and probability for the global context, India, and Saudi Arabia.
Table 2. Contribution of factors in terms of impact and probability for the global context, India, and Saudi Arabia.
Global India Saudi Arabia
Factor I Factor P Factor I Factor P Factor I Factor P
OF50.042OF50.042OF50.043OF50.043OF50.040OF50.041
OF20.039OF10.039OF20.042OF10.043OR10.039OR10.041
OF10.038OF20.039OF10.042OF20.042OR70.039OR70.038
OR70.037OR70.037EC30.041EC30.041OF20.036OF10.037
EC30.037EC30.037OF30.037OF30.038OR40.036OR40.036
OR10.035OR10.036OF40.036OR70.037OF10.034OF20.036
OF30.033OF30.033OR70.036OF40.037MP10.033EC30.034
OF40.033OF40.033EC10.034EC10.034EC40.033OST10.034
EC40.033OR40.033EC20.033EC20.033EC30.033EC40.033
OR40.033EC40.032EC40.032EC40.032OST10.033OST40.032
EC10.032OST10.032OR10.031OR10.030OR20.033OR50.032
OST10.031EC20.031EC50.030OST10.030OST40.032OR30.032
MP10.031OR50.031OST10.030OR40.029OR50.032EDQ50.032
EC20.031OST40.031EDQ10.030EDQ10.029OST50.031OST30.032
OR20.031OR30.031EDQ30.030OR30.029OR30.031OF40.031
OST40.030EDQ50.030OR60.029MP30.029OF40.031OR60.030
OR50.030EC10.030OR40.029OR60.029EDQ50.030EC50.030
OR30.030OST30.030OR50.029EDQ30.029OR60.030OST50.030
OR60.030OR60.030OST40.029EC50.029EC10.030MP10.030
EDQ50.030EC50.030MP30.029OST40.029OF30.030OR20.030
EC50.030EDQ10.029OR30.029OR50.029OST30.030MP40.030
EDQ10.029MP10.029EDQ50.029OR20.028EC20.029OF30.029
OST30.029OR20.029MP10.028MP10.028OST20.029EC20.029
MP30.029MP20.029OST30.028EDQ50.028EC50.029MP20.029
OST50.029EDQ30.028EDQ20.028OST30.028MP30.029EDQ10.029
OST20.029MP30.028OR20.028EDQ20.028MP20.028EDQ30.028
EDQ30.028OST50.028OST20.028MP20.028EDQ10.028MP30.028
MP20.028MP40.027MP20.027OST20.028MP40.028EC10.027
EDQ40.027OST20.027EDQ40.027EDQ40.027EDQ30.027OST20.027
EDQ20.026EDQ40.027MP50.026MP50.026EDQ40.027EDQ40.026
MP40.026EDQ20.026OST50.026OST50.026EDQ20.025MP50.026
MP50.025MP50.026MP40.025MP40.024MP50.025EDQ20.025
Disclaimer/Publisher’s Note: The statements, opinions and data contained in all publications are solely those of the individual author(s) and contributor(s) and not of MDPI and/or the editor(s). MDPI and/or the editor(s) disclaim responsibility for any injury to people or property resulting from any ideas, methods, instructions or products referred to in the content.

Share and Cite

MDPI and ACS Style

Akhtar, S.; Al-Otaibi, S.M.; Algaraawi, W.S.; Alsanabani, N.M.; Al-Gahtani, K.S.; Fnais, A. Assessment of the Lifespan of a Site Drilling Machine in Saudi Arabia and India Using Correspondence Analysis. Sustainability 2025, 17, 3865. https://doi.org/10.3390/su17093865

AMA Style

Akhtar S, Al-Otaibi SM, Algaraawi WS, Alsanabani NM, Al-Gahtani KS, Fnais A. Assessment of the Lifespan of a Site Drilling Machine in Saudi Arabia and India Using Correspondence Analysis. Sustainability. 2025; 17(9):3865. https://doi.org/10.3390/su17093865

Chicago/Turabian Style

Akhtar, Salman, Saad M. Al-Otaibi, Waleed S. Algaraawi, Naif M. Alsanabani, Khalid S. Al-Gahtani, and Abdulrahman Fnais. 2025. "Assessment of the Lifespan of a Site Drilling Machine in Saudi Arabia and India Using Correspondence Analysis" Sustainability 17, no. 9: 3865. https://doi.org/10.3390/su17093865

APA Style

Akhtar, S., Al-Otaibi, S. M., Algaraawi, W. S., Alsanabani, N. M., Al-Gahtani, K. S., & Fnais, A. (2025). Assessment of the Lifespan of a Site Drilling Machine in Saudi Arabia and India Using Correspondence Analysis. Sustainability, 17(9), 3865. https://doi.org/10.3390/su17093865

Note that from the first issue of 2016, this journal uses article numbers instead of page numbers. See further details here.

Article Metrics

Back to TopTop