Integrated Risk Assessment of Floods and Landslides in Kohistan, Pakistan
Abstract
1. Introduction
Related Works
2. Study Area
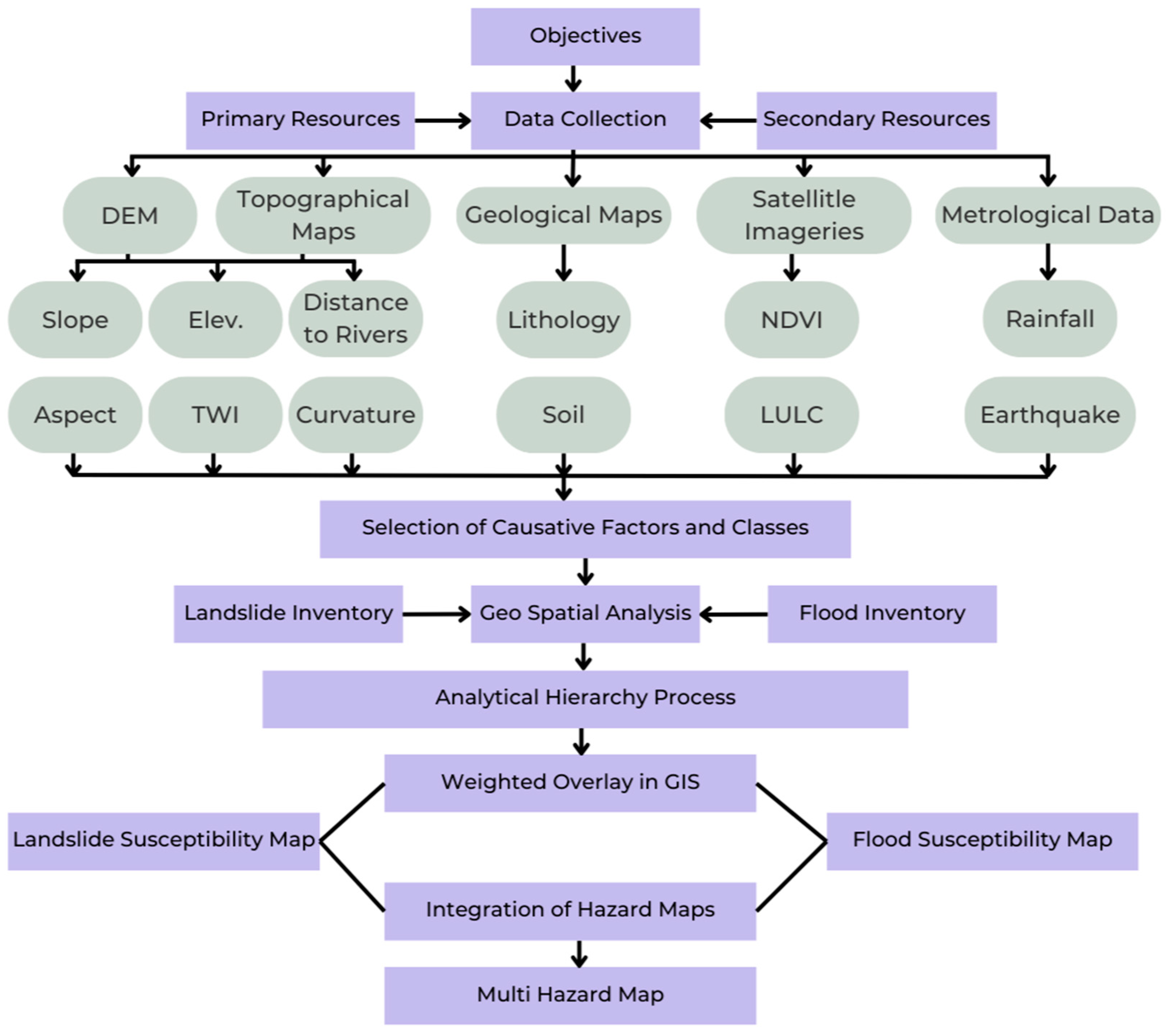
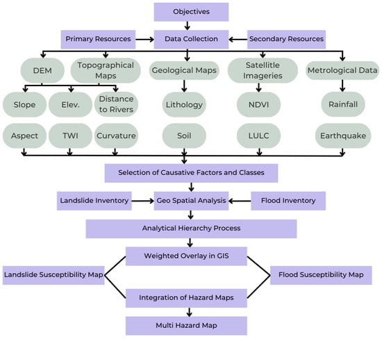
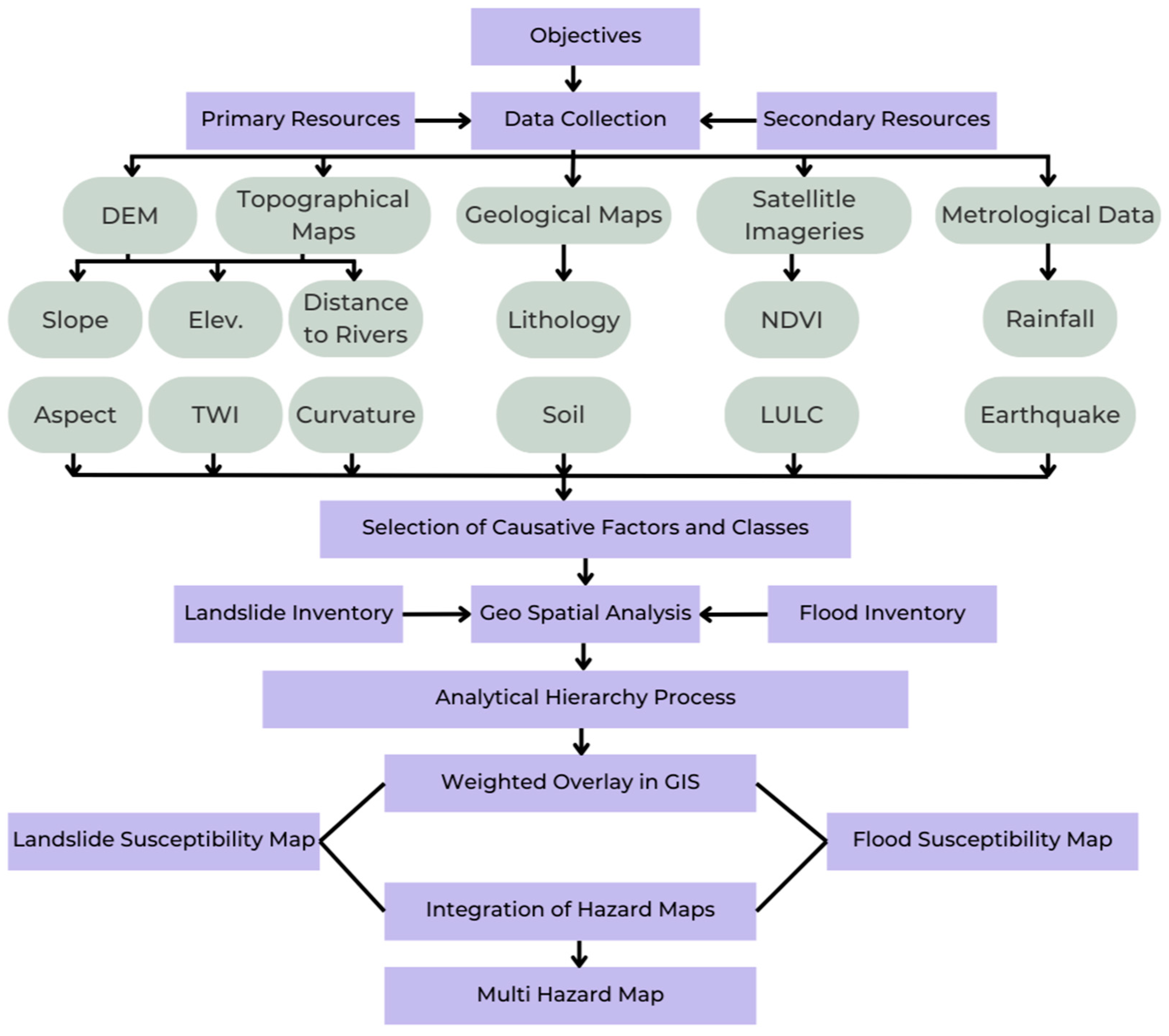
3. Materials and Methods
3.1. Hazard Inventory Mapping
3.2. Factors Affecting Multi-Hazards
3.2.1. Slope
3.2.2. Curvature
3.2.3. Land-Use Land Cover (LULC)
3.2.4. Elevation
3.2.5. Distance from the Rivers
3.2.6. Lithology
3.2.7. Soil Data
3.2.8. Normalized Difference Vegetation Index (NDVI)
3.2.9. Rainfall
3.2.10. Aspect
3.2.11. Topographical Wetness Index (TWI)
3.2.12. Earthquakes
3.3. Determination of Layer Weights
- Breaking down the problem into factors: The decision-making problem is broken down into key elements or criteria that influence the overall outcome.
- Structuring these factors into a hierarchy: In this case, the criteria are structured in a hierarchical manner, with the most prominent goal at the top and then criteria followed by sub-criteria at each subsequent level. This way, no critical factor is missed.
- Assigning a number to each factor on a scale of 1 to 9: This scale represents how important factors are to one another, ranging from 1 for equal importance to 9 for extreme importance. The intermediate values between these are 2, 4, 6, and 8 for more intermediate comparisons.
- Comparison matrix: A pair-wise comparison of factors is performed and the results are presented in a matrix that displays their relative importance.
- Normalized principal eigenvectors: This is a mathematical process that calculates the weights to accurately represent the relative importance of each factor.
3.4. Hazard Assessment
3.4.1. Flood Hazard Assessment
3.4.2. Landslide Hazard Assessment
3.4.3. Multi-Hazard Risk Assessment
4. Results and Discussion
4.1. Flood Hazard Map
4.2. Landslide Hazard Map
4.3. Integrated Hazard Map
4.4. Validation of Hazard Maps
5. Conclusions
Author Contributions
Funding
Institutional Review Board Statement
Informed Consent Statement
Data Availability Statement
Acknowledgments
Conflicts of Interest
References
- Sukumaran, K. Impact of Human Activities Inducing and Triggering of Natural Disasters. In A System Engineering Approach to Disaster Resilience: Select Proceedings of VCDRR 2021; Springer Nature: Singapore, 2022; pp. 17–31. [Google Scholar] [CrossRef]
- Fiala, O. Natural Disasters in Developing Countries; Springer: Cham, Switzerland, 2017; pp. 5–41. [Google Scholar] [CrossRef]
- Lanlan, J.; Sarker, N.I.; Ali, I.; Firdaus, R.B.R.; Hossin, A. Vulnerability and resilience in the context of natural hazards: A critical conceptual analysis. Environ. Dev. Sustain. 2023, 26, 19069–19092. [Google Scholar] [CrossRef]
- Paron, P. Natural Hazards in Developing Countries. Nat. Hazards 2013, 13, 229–252. [Google Scholar] [CrossRef]
- Hussain, M.A.; Shuai, Z.; Moawwez, M.A.; Umar, T.; Iqbal, M.R.; Kamran, M.; Muneer, M. A Review of Spatial Variations of Multiple Natural Hazards and Risk Management Strategies in Pakistan. Water 2023, 15, 407. [Google Scholar] [CrossRef]
- Banholzer, S.; Kossin, J.P.; Donner, S.D. The Impact of Climate Change on Natural Disasters. In Reducing Disaster: Early Warning Systems for Climate Change; Springer: Dordrecht, The Netherlands, 2014; pp. 21–49. [Google Scholar] [CrossRef]
- Nel, J.L.; Le Maitre, D.C.; Nel, D.C.; Reyers, B.; Archibald, S.; van Wilgen, B.W.; Forsyth, G.G.; Theron, A.K.; O’farrell, P.J.; Kahinda, J.-M.M.; et al. Natural Hazards in a Changing World: A Case for Ecosystem-Based Management. PLoS ONE 2014, 9, e95942. [Google Scholar] [CrossRef]
- Hashmi, H.N.; Siddiqui, Q.T.M.; Ghumman, A.R.; Kamal, M.A.; Mughal, H.U.R. A critical analysis of 2010 floods in Pakistan. Afr. J. Agric. Res. 2012, 7, 1054–1067. [Google Scholar]
- Wang, J.; Li, K.; Hao, L.; Xu, C.; Liu, J.; Qu, Z.; Yan, X.; Sajjad, M.M.; Sun, Y. Disaster mapping and assessment of Pakistan’s 2022 mega-flood based on multi-source data-driven approach. Nat. Hazards 2023, 120, 3447–3466. [Google Scholar] [CrossRef]
- Nanditha, J.S.; Kushwaha, A.P.; Singh, R.; Malik, I.; Solanki, H.; Chuphal, D.S.; Dangar, S.; Mahto, S.S.; Vegad, U.; Mishra, V. The Pakistan Flood of August 2022: Causes and Implications. Earth’s Future 2023, 11, e2022EF003230. [Google Scholar] [CrossRef]
- Ma, Y.; Hu, X.; Chen, Y.; Hu, Z.; Feng, T.; Feng, G. Different Characteristics and Drivers of the Extraordinary Pakistan Rainfall in July and August 2022. Remote Sens. 2023, 15, 2311. [Google Scholar] [CrossRef]
- Cui, L.; Meng, J.; Li, Y.; An, J.; Zou, Z.; Zhong, L.; Mao, Y.; Wu, G. Spatiotemporal Evolution Characteristics of 2022 Pakistan Severe Flood Event Based on Multi-Source Satellite Gravity Observations. Remote Sens. 2024, 16, 1601. [Google Scholar] [CrossRef]
- Harvey, P.; Stoddard, A.; Sida, L.; Timmins, N.; Munir Ahmed, S.; Breckenridge, M.-J.; Jilliani, S. Floods in Pakistan: Rethinking the Humanitarian Role; Humanitarian Outcomes: London, UK, 2022. [Google Scholar]
- Manzoor, Z.; Ehsan, M.; Khan, M.B.; Manzoor, A.; Akhter, M.M.; Sohail, M.T.; Hussain, A.; Shafi, A.; Abu-Alam, T.; Abioui, M. Floods and flood management and its socio-economic impact on Pakistan: A review of the empirical literature. Front. Environ. Sci. 2022, 10, 1021862. [Google Scholar] [CrossRef]
- Chen, H.; Xiong, J.; Cui, P.; Chen, X.; Ge, Y.; Fang, C.; Zhang, B.; Yang, T.; Khan, I. Causes and dynamic change characteristics of the 2022 devastating floods in Pakistan. Nat. Hazards 2024, 120, 9691–9711. [Google Scholar] [CrossRef]
- UN-Habitat. Pakistan Country Report. 2023. Available online: https://unhabitat.org.pk/un-habitat-pakistan-country-report-2023/ (accessed on 1 January 2024).
- Qureshi, J.A.; Khan, G.; Ali, N.; Ali, S.; Rehman, S.U.; Bano, R.; Saeed, S.; Ehsan, M.A. Spatio-temporal Change of Glacier Surging and Glacier-dammed Lake Formation in Karakoram Pakistan. Earth Syst. Environ. 2022, 6, 249–262. [Google Scholar] [CrossRef]
- Gardezi, H.; Bilal, M.; Cheng, Q.; Xing, A.; Zhuang, Y.; Masood, T. A comparative analysis of attabad landslide on january 4, 2010, using two numerical models. Nat. Hazards 2021, 107, 519–538. [Google Scholar] [CrossRef]
- Hayat, T.; Khan, I.; Shah, H.; Qureshi, M.U.; Karamat, S.; Towhata, I. Attabad Landslide-Dam disaster in Pakistan. Bull. Int. Soc. Soil Mech. Geotech. Eng. 2010, 4, 21–31. [Google Scholar]
- Khan, F. Pre and Post Disaster Evaluation: A Case Study of 2010 Floods in Pakistan. 2013, pp. 2–7. Available online: http://www.diva-portal.org/smash/get/diva2:632108/FULLTEXT01.pdf (accessed on 6 April 2025).
- Siddique, M.S.; Schwarz, J. Elaboration of Multi-Hazard Zoning and Qualitative Risk Maps of Pakistan. Earthq. Spectra 2015, 31, 1371–1395. [Google Scholar] [CrossRef]
- Khatakho, R.; Gautam, D.; Aryal, K.R.; Pandey, V.P.; Rupakhety, R.; Lamichhane, S.; Liu, Y.-C.; Abdouli, K.; Talchabhadel, R.; Thapa, B.R.; et al. Multi-Hazard Risk Assessment of Kathmandu Valley, Nepal. Sustainability 2021, 13, 5369. [Google Scholar] [CrossRef]
- Shah, S.K.A.; Khan, G.; Ali, S.; Qureshi, J.A.; Habib, N.; Khan, A. Multi-hazard risk assessment of Qurumbar valley, Ghizer, Gilgit Baltistan, Pakistan. J. Mt. Area Res. 2019, 4, 24–31. [Google Scholar] [CrossRef]
- Khan, M.T.I.; Anwar, S.; Sarkodie, S.A.; Yaseen, M.R.; Nadeem, A.M.; Ali, Q. Natural disasters, resilience-building, and risk: Achieving sustainable cities and human settlements. Nat. Hazards 2023, 118, 611–640. [Google Scholar] [CrossRef]
- Bang, H.N. Sustainable development goals, disaster risk management, and indigenous knowledge: A critical assessment of the interlinkages. Sustain. Earth 2024, 7, 29. [Google Scholar] [CrossRef]
- Mohanty, S.; Acharya, A.A.; Sahu, L.; Mohapatra, S.K. Hazard Identification and detection using machine learning approach. In Proceedings of the 2020 4th International Conference on Intelligent Computing and Control Systems (ICICCS), Madurai, India, 13–15 May 2020; pp. 1239–1244. [Google Scholar]
- Yadollahi, M.; Rosli, M.Z. Development of the Analytical Hierarchy Process (AHP) method for rehabilitation project ranking before disasters. WIT Trans. Built Environ. 2011, 119, 209–220. [Google Scholar] [CrossRef]
- Mokhtari, E.; Mezali, F.; Abdelkebir, B.; Engel, B. Flood risk assessment using analytical hierarchy process: A case study from the Cheliff-Ghrib watershed, Algeria. J. Water Clim. Change. 2023, 14, 694–711. [Google Scholar] [CrossRef]
- Hu, X.; Safety and Resilience Research Unit. Using Analytic Hierarchy Process (AHP) to Conduct a Safety Risk Analysis. Safety and Resilience Research Unit. Available online: https://cde.nus.edu.sg/dbe/2020/08/using-analytic-hierarchy-process-ahp-to-conduct-a-safety-risk-analysis/ (accessed on 5 August 2024).
- Liu, T.; Meidani, H. Graph neural networks for travel distance estimation and route recommendation under probabilistic hazards. Int. J. Transp. Sci. Technol. 2025, in press. [Google Scholar] [CrossRef]
- Liu, T.; Meidani, H. Graph Neural Network Surrogate for Seismic Reliability Analysis of Highway Bridge Systems. J. Infrastruct. Syst. 2024, 30, 05024004. [Google Scholar] [CrossRef]
- Rehman, A.; Song, J.; Haq, F.; Mahmood, S.; Ahamad, M.I.; Basharat, M.; Sajid, M.; Mehmood, M.S. Multi-Hazard Susceptibility Assessment Using the Analytical Hierarchy Process and Frequency Ratio Techniques in the Northwest Himalayas, Pakistan. Remote Sens. 2022, 14, 554. [Google Scholar] [CrossRef]
- Rocchi, A.; Chiozzi, A.; Nale, M.; Nikolic, Z.; Riguzzi, F.; Mantovan, L.; Gilli, A.; Benvenuti, E. A Machine Learning Framework for Multi-Hazard Risk Assessment at the Regional Scale in Earthquake and Flood-Prone Areas. Appl. Sci. 2022, 12, 583. [Google Scholar] [CrossRef]
- Lisa, M.; Khwaja, A.A.; Jan, M.Q.; Yeats, R.S.; Hussain, A.; Khan, S.A. New data on the Indus Kohistan seismic zone and its extension into the Hazara–Kashmir Syntaxis, NW Himalayas of Pakistan. J. Seism. 2009, 13, 339–361. [Google Scholar] [CrossRef]
- DRU–Kohistan. KOHISTAN KOHISTAN Earthquake Reconstruction & Rehabilitation Authority Government of Pakistan Provincial Earthquake Reconstruction & Rehabilitation Agency Government of NWFP. 2007. Available online: https://www.ndma.gov.pk/storage/publications/January2021/seh8cjNqkXWh9qmRlU6K.pdf (accessed on 6 April 2025).
- Sui, H.; Su, T.; Hu, R.; Wang, D.; Zheng, Z. Study on the Risk Assessment Method of Rainfall Landslide. Water 2022, 14, 3678. [Google Scholar] [CrossRef]
- Thakur, V.; Depina, I.; Degago, S.A.; Alene, G.H.; Oguz, E.A.; Singh, M.; Chandel, A. Landslide Mitigation of Urbanized Slopes for Sustainable Growth: A Summary of Recent Developments in Structural and Non-structural Countermeasures to Manage Water-Triggered Landslides. Indian Geotech. J. 2024, 54, 1751–1766. [Google Scholar] [CrossRef]
- Sarda, V.K.; Pandey, D.D. Landslide Susceptibility Mapping Using Information Value Method. 2019. Available online: https://www.researchgate.net/publication/332320566 (accessed on 2 February 2024).
- Meten, M.; PrakashBhandary, N.; Yatabe, R. Effect of Landslide Factor Combinations on the Prediction Accuracy of Landslide Susceptibility Maps in the Blue Nile Gorge of Central Ethiopia. Geoenviron. Disasters 2015, 2, 9. [Google Scholar] [CrossRef]
- Quevedo, R.P.; Velastegui-Montoya, A.; Montalván-Burbano, N.; Morante-Carballo, F.; Korup, O.; Rennó, C.D. Land use and land cover as a conditioning factor in landslide susceptibility: A literature review. Landslides 2023, 20, 967–982. [Google Scholar] [CrossRef]
- Borrelli, P.; Robinson, D.A.; Panagos, P.; Lugato, E.; Yang, J.E.; Alewell, C.; Wuepper, D.; Montanarella, L.; Ballabio, C. Land use and climate change impacts on global soil erosion by water (2015–2070). Proc. Natl. Acad. Sci. USA 2020, 117, 21994–22001. [Google Scholar] [CrossRef] [PubMed]
- Alemu, W.; Belachew, L.D. Flood hazard and risk assessment using GIS and remote sensing in Fogera Woreda, Northwest Ethiopia. In Proceedings of the 3rd International Conference on Water Resources and Arid Environments, Valparaíso, Chile, 13–16 December 2011; pp. 1–7. [Google Scholar] [CrossRef]
- Saleem, N.; Huq, M.E.; Twumasi, N.Y.D.; Javed, A.; Sajjad, A. Parameters Derived from and/or Used with Digital Elevation Models (DEMs) for Landslide Susceptibility Mapping and Landslide Risk Assessment: A Review. ISPRS Int. J. Geo Inf. 2019, 8, 545. [Google Scholar] [CrossRef]
- Deepak, S.; Rajan, G.; Jairaj, P.G. Geospatial approach for assessment of vulnerability to flood in local self governments. Geoenviron. Disasters 2020, 7, 35. [Google Scholar] [CrossRef]
- Ridolfi, E.; Mondino, E.; Di Baldassarre, G. Hydrological risk: Modeling flood memory and human proximity to rivers. Hydrol. Res. 2021, 52, 241–252. [Google Scholar] [CrossRef]
- Wu, C.; Qiao, J. Relationship between landslides and lithology in the Three Gorges Reservoir area based on GIS and information value model. Front. For. China 2009, 4, 165–170. [Google Scholar] [CrossRef]
- Ali, U.; Ali, S.A. Investigation of Drainage for Structures, Lithology and Priority (Flood and Landslide) Assessment Using Geospatial Technology, J&K, NW Himalaya. In Hydrologic Modeling: Select Proceedings of ICWEES-2016; Springer: Singapore, 2018; pp. 135–160. [Google Scholar] [CrossRef]
- Crosta, G.B.; Frattini, P. Rainfall-induced landslides and debris flows. Hydrol. Process. 2008, 22, 473–477. [Google Scholar] [CrossRef]
- Guan, S.; Shi, Z.; Zheng, H.; Shen, D.; Hanley, K.J.; Yang, J.; Xia, C. Effects of soil properties and geomorphic parameters on the breach mechanisms of landslide dams and prediction of peak discharge. Acta Geotech. 2023, 18, 5485–5502. [Google Scholar] [CrossRef]
- Zhang, Y.; Miao, C.; Zhu, J.; Gao, T.; Sun, Y.; Zhang, J.; Xu, S.; Yang, K. The impact of landslides on chemical and microbial properties of soil in a temperate secondary forest ecosystem. J. For. Res. 2022, 33, 1913–1923. [Google Scholar] [CrossRef]
- Sidle, R.C.; Pearce, A.J.; O’Loughlin, C.L. Hillslope Stability and Land Use. Water Resources Monograph Series no. 11. viii + 140 pp. Washington: American Geophysical Union. Price US $16.00 (30% discount for AGU members). ISBN 0 87590 315 0 (hard covers). Geol. Mag. 1986, 123, 716. [Google Scholar] [CrossRef]
- Huang, S.; Tang, L.; Hupy, J.P.; Wang, Y.; Shao, G.F. A commentary review on the use of normalized difference vegetation index (NDVI) in the era of popular remote sensing. J. For. Res. 2021, 32, 1–6. [Google Scholar] [CrossRef]
- Niraj, K.C.; Singh, A.; Shukla, D.P. Effect of the Normalized Difference Vegetation Index (NDVI) on GIS-Enabled Bivariate and Multivariate Statistical Models for Landslide Susceptibility Mapping. J. Indian Soc. Remote Sens. 2023, 51, 1739–1756. [Google Scholar] [CrossRef]
- Ullah, Y.; Shafique, M.; Yu, L.; Shah, N.A. Landslides hazard, vulnerability and risk mapping in the data-poor region of northern Pakistan. Environ. Earth Sci. 2024, 83, 1–20. [Google Scholar] [CrossRef]
- Maragaño-Carmona, G.; Toribio, I.J.F.; Descote, P.-Y.; Robledo, L.F.; Villalobos, D.; Gatica, G. Rainfall-Induced Landslide Assessment under Different Precipitation Thresholds Using Remote Sensing Data: A Central Andes Case. Water 2023, 15, 2514. [Google Scholar] [CrossRef]
- Amarasinghe, M.P.; Kulathilaka, S.A.S.; Robert, D.J.; Zhou, A.; Jayathissa, H.A.G. Risk assessment and management of rainfall-induced landslides in tropical regions: A review. Nat. Hazards 2024, 120, 2179–2231. [Google Scholar] [CrossRef]
- Iverson, R.M. Landslide triggering by rain infiltration. Water Resour. Res. 2000, 36, 1897–1910. [Google Scholar] [CrossRef]
- Uitto, J.I. The geography of disaster vulnerability in megacities. Appl. Geogr. 1998, 18, 7–16. [Google Scholar] [CrossRef]
- Moazzam, M.F.U.; Vansarochana, A.; Boonyanuphap, J.; Choosumrong, S.; Rahman, G.; Djueyep, G.P. Spatio-statistical comparative approaches for landslide susceptibility modeling: Case of Mae Phun, Uttaradit Province, Thailand. SN Appl. Sci. 2020, 2, 384. [Google Scholar] [CrossRef]
- Beven, K.J.; Kirkby, M.J. A physically based, variable contributing area model of basin hydrology. Hydrol. Sci. J. 1979, 24, 43–69. [Google Scholar] [CrossRef]
- Pourali, S.H.; Arrowsmith, C.; Chrisman, N.; Matkan, A.A.; Mitchell, D. Topography Wetness Index Application in Flood-Risk-Based Land Use Planning. Appl. Spat. Anal. Policy 2016, 9, 39–54. [Google Scholar] [CrossRef]
- Basharat, M.; Riaz, M.T.; Jan, M.Q.; Xu, C.; Riaz, S. A review of landslides related to the 2005 Kashmir Earthquake: Implication and future challenges. Nat. Hazards 2021, 108, 1–30. [Google Scholar] [CrossRef]
- Khattak, G.A.; Owen, L.A.; Kamp, U.; Harp, E.L. Evolution of earthquake-triggered landslides in the Kashmir Himalaya, northern Pakistan. Geomorphology 2010, 115, 102–108. [Google Scholar] [CrossRef]
- Saaty, R.W. The analytic hierarchy process—What it is and how it is used. Math. Model. 1987, 9, 161–176. [Google Scholar] [CrossRef]
- Danumah, J.H.; Odai, S.N.; Saley, B.M.; Szarzynski, J.; Thiel, M.; Kwaku, A.; Kouame, F.K.; Akpa, L.Y. Flood risk assessment and mapping in Abidjan district using multi-criteria analysis (AHP) model and geoinformation techniques, (cote d’ivoire). Geoenviron. Disasters 2016, 3, 1. [Google Scholar] [CrossRef]
- Dawn. Passengers Stranded as Sections of Karakoram Highway Blocked Due to Landslide. July 2023. Available online: https://www.dawn.com/news/1766576 (accessed on 25 January 2025).
- The Friday Times. How the Devastating 2022 Flood Still Impacts Lower Kohistan. February 2023. Available online: https://thefridaytimes.com/16-Feb-2023/how-the-devastating-2022-flood-still-impacts-lower-kohistan (accessed on 25 January 2025).
- Dawn. Flood Damages Houses, Roads, Crops in Kohistan. March 2023. Available online: https://www.dawn.com/news/1740232 (accessed on 25 January 2025).
- The Nation. KKH Closed Due to Landslide in Upper Kohistan. February 2024. Available online: https://www.nation.com.pk/23-Feb-2024/kkh-closed-due-to-landslide-in-upper-kohistan (accessed on 25 January 2025).
- Dawn. Landslide Kills Three People in Upper Kohistan. September 2024. Available online: https://www.dawn.com/news/1856564 (accessed on 25 January 2025).











| Data | Source | Relevance |
|---|---|---|
| SRTM (DEM) | https://earthexplorer.usgs.gov/ | Slope, Elevation, TWI, Distance from Rivers, Curvature, and Aspect Maps |
| Landsat 08 OLI | https://earthexplorer.usgs.gov/ | NDVI Map |
| Digital Soil Map | Digital Soil Map of the World (DSMW)-FAO Map Catalog | Soil Map |
| 2020 LandCover Geotiff | Esri|Sentinel-2 Land Cover Explorer | Land-Use Cover Classification |
| CRU TS | Climatic Research Unit | Rainfall Map |
| CSVEathquake_Magnitudes | USGS Earthquake Catalog 2015–2025 | Earthquake Mapping |
| Geological Data | certmapper.cr.usgs.gov/data/apps/world-maps/ | Lithological/Geological Maps |
| Datasets | Flood Effective Factor | Landslide Effective Factor |
|---|---|---|
| Slope | ✔ | ✔ |
| Curvature | ✔ | ✔ |
| LULC | ✔ | ✔ |
| Elevation | ✔ | ✔ |
| Distance From Streams | ✔ | ✔ |
| Lithology | — | ✔ |
| Soil | ✔ | ✔ |
| NDVI | ✔ | ✔ |
| Rainfall | ✔ | ✔ |
| Aspect | — | ✔ |
| TWI | ✔ | — |
| Earthquakes | — | ✔ |
Disclaimer/Publisher’s Note: The statements, opinions and data contained in all publications are solely those of the individual author(s) and contributor(s) and not of MDPI and/or the editor(s). MDPI and/or the editor(s) disclaim responsibility for any injury to people or property resulting from any ideas, methods, instructions or products referred to in the content. |
© 2025 by the authors. Licensee MDPI, Basel, Switzerland. This article is an open access article distributed under the terms and conditions of the Creative Commons Attribution (CC BY) license (https://creativecommons.org/licenses/by/4.0/).
Share and Cite
Sajid, T.; Maimoon, S.K.; Waseem, M.; Ahmed, S.; Khan, M.A.; Tränckner, J.; Pasha, G.A.; Hamidifar, H.; Skoulikaris, C. Integrated Risk Assessment of Floods and Landslides in Kohistan, Pakistan. Sustainability 2025, 17, 3331. https://doi.org/10.3390/su17083331
Sajid T, Maimoon SK, Waseem M, Ahmed S, Khan MA, Tränckner J, Pasha GA, Hamidifar H, Skoulikaris C. Integrated Risk Assessment of Floods and Landslides in Kohistan, Pakistan. Sustainability. 2025; 17(8):3331. https://doi.org/10.3390/su17083331
Chicago/Turabian StyleSajid, Taliah, Sakina Khuzema Maimoon, Muhammad Waseem, Shiraz Ahmed, Muhammad Arsalan Khan, Jens Tränckner, Ghufran Ahmed Pasha, Hossein Hamidifar, and Charalampos Skoulikaris. 2025. "Integrated Risk Assessment of Floods and Landslides in Kohistan, Pakistan" Sustainability 17, no. 8: 3331. https://doi.org/10.3390/su17083331
APA StyleSajid, T., Maimoon, S. K., Waseem, M., Ahmed, S., Khan, M. A., Tränckner, J., Pasha, G. A., Hamidifar, H., & Skoulikaris, C. (2025). Integrated Risk Assessment of Floods and Landslides in Kohistan, Pakistan. Sustainability, 17(8), 3331. https://doi.org/10.3390/su17083331

