Next Article in Journal
Bridging Food Justice and Management: A Pathway to Sustainable and Equitable Food Systems
Previous Article in Journal
Impact of Low CO2 Footprint-Dissolution Treatment of Silica and Potassium-Rich Biomass Ashes on the Compressive Strength of Alkali-Activated Mortars
Previous Article in Special Issue
The Efficiency Measurement and Spatial Spillover Effect of Green Technology Innovation in Chinese Industrial Enterprises
 
 
Font Type:
Arial Georgia Verdana
Font Size:
Aa Aa Aa
Line Spacing:
Column Width:
Background:
Article

From Policy to Practice: A Systems Approach to Green Building Advancement for Regional Sustainability

1
Department of Civil Engineering, National Central University, Jhongli, Taoyuan 32001, Taiwan
2
College of Sustainability, National Tsing Hua University, Hsinchu 300044, Taiwan
3
School of Civil Engineering, Hope College of Southwest Jiaotong University, Chengdu 610400, China
4
School of Economics and Management, Beijing Jiaotong University, Beijing 100044, China
5
School of Civil and Architectural Engineering, Weifang University of Science and Technology, Weifang 262700, China
6
Higher-Educational Engineering Research Centre for Intelligence and Automation in Construction of Fujian Province, Huaqiao University, Xiamen 361021, China
7
Department of Engineering and Management, International College Krirk University, Bangkok 10220, Thailand
*
Author to whom correspondence should be addressed.
Sustainability 2025, 17(22), 10357; https://doi.org/10.3390/su172210357
Submission received: 13 October 2025 / Revised: 9 November 2025 / Accepted: 13 November 2025 / Published: 19 November 2025
(This article belongs to the Special Issue Low Carbon and Sustainable Green Economy)

Abstract

Green buildings play a pivotal role in advancing urban sustainability and fostering a green economy. This study constructs an integrated model to examine the key drivers of green building development and their influence on urban greening. Data were gathered from 403 stakeholders across Shandong Province, China, and analyzed using Structural Equation Modeling through SPSS and AMOS. The results demonstrate that policy, market demand, technological advancement, and long-term economic benefits are critical drivers, among which policy exerts the most significant influence, while economic viability serves as a fundamental incentive for market adoption. Quantitatively, the SEM path coefficients indicate that policy (β ≈ 0.56) and market forces (β ≈ 0.55) exert the strongest effects, followed by technology (β ≈ 0.49) and economic factors (β ≈ 0.38). The study further identifies eight specific sub-factors—including streamlined approval processes and enhanced regulatory measures—and proposes nine targeted strategies to foster sustainable and economically viable building practices. These findings align with several Sustainable Development Goals, such as affordable and clean energy, sustainable cities and communities, and climate action, offering a strategic framework to guide policymakers and industry stakeholders toward synergistic achievement of environmental and economic objectives.

1. Introduction

The significance of green buildings in urban greening initiatives is profound, as they substantially enhance both urban ecological systems and societal progress through the integration of sustainable architectural practices and natural elements. Their design and architecture contribute essential green spaces to urban areas, including green roofs, eco-walls, and courtyards. These features not only enhance the aesthetic appeal of urban environments but also support biodiversity by creating vital habitats and augmenting urban green oases. Consequently, green building is an indispensable component of urban greening efforts and is crucial for creating modern cities that are pleasant to live and work in [1]. The United Nations Environment Program has articulated clear goals and strategies for enhancing green building development through its Global Action Plan for Green Buildings. This plan underscores the pivotal role of green buildings in combating climate change and reducing energy consumption and environmental degradation, advocating for collaborative efforts among governments, businesses, and the public [2]. The European Union’s Building Energy Efficiency Directive mandates member states to establish and uphold stringent energy efficiency standards for buildings and to advance the green transformation within the construction sector. The Chinese government has promulgated the Opinions on Promoting Green Development in Urban and Rural Construction, delineating precise objectives for the erection of high-quality green buildings and the execution of strategies aimed at achieving carbon peak and carbon neutrality in the construction industry [3].
The green building progression has been disparate. In regions with lower economic development, the advancement of green building has been significantly impeded by financial and technological constraints [4]. This geographical disparity constrains the widespread adoption and implementation of green building on a national scale [5]. Numerous scholars have conducted extensive research on green building, encompassing diverse facets such as energy-efficient technologies [6,7], assessment criteria [8], construction methodologies [9], cost–benefit analyses [10], and the environmental ramifications of green building [11]. These investigations contribute to the advancement and integration of green building technologies and the enduring progress of the construction sector. Green building evolution should not solely concentrate on the physical edifice itself but should also comprehensively consider external influences such as social and economic impacts [12]. Pivotal influencers’ elucidation and developmental trajectories for green building at a macroscopic level lacks definitive clarity. This research centers on this quandary, disseminates surveys to stakeholders involved in sustainable building projects in China, establishes structural equation models, and conducts quantitative analyses utilizing SPSS 27 and AMOS 28 software. It endeavors to discern the principal inhibiting factors that curtail the development of green buildings and to propose suitable trajectories for accelerating the proliferation of green buildings, thereby advancing urban greening objectives. Therefore, the aim of this study is to integrate green building models with urban greening, identify the key drivers of urban greening, and develop targeted strategies that contribute to sustainable urban development.

2. Literature Review and Research Hypothesis

In order to better understand how green building practices contribute to urban greening, this study seeks to address the following core question: What are the key driving factors that influence the extent to which green buildings promote urban greening in different regional contexts? More specifically, the study investigates how four dimensions—namely, policy support, long-term economic benefits, market development, and technological advancement—affect the role of green buildings in advancing urban greening. These questions are further specified and tested through four corresponding hypotheses within the structural equation model.

2.1. Policy and Green Building

Policies fostering the development of green buildings advocate for the incorporation of energy-efficient materials, advanced green technologies, and renewable energy sources [13]. This approach significantly diminishes the environmental impact associated with both the construction and operational phases of buildings [14]. Green structures are frequently designed incorporating elements such as green roofs and vertical gardens. These features not only enhance the aesthetic appeal of urban environments but also contribute to improved air quality, noise pollution reduction, and increased biodiversity within urban settings [15]. Furthermore, the enactment of these policies has reinforced ecological standards within urban planning and architectural design. Green building directives typically mandate that new constructions adhere to specific environmental criteria [16], thereby encouraging developers and architects to integrate sustainable practices from the initial stages of design [17]. As these policies become more widespread and implemented, the principles of green building are increasingly applied across various facets of urban development [18], fostering more ecologically balanced and sustainable urban configurations [19]. For instance, urban planning might designate additional public green spaces or establish continuous ecological corridors to preserve ecosystem integrity and functionality [20]. Moreover, green building policies serve to heighten public awareness and engagement in environmental conservation [21]. Through targeted education and outreach efforts, a broader segment of the population begins to acknowledge the environmental and health advantages of green buildings, leading to greater support for and active participation in urban greening projects [22]. This surge in societal consciousness forms the foundation for achieving sustainable urban development and acts as a pivotal driver for advancing enduring environmental policy transformations [23]. However, the effectiveness of such policies may vary significantly across regions with differing levels of governance capacity, institutional support, and public awareness. In highly developed urban centers, policy enforcement tends to be stronger, while in less developed inland cities, the implementation may face practical barriers. This regional disparity influences how green building policies actually contribute to urban greening. Therefore, we establish Hypothesis 1.
H1. 
The enactment of targeted green building development policies can promote urban greening.

2.2. Economic and Green Building

The enduring economic viability of green buildings significantly enhances urban greening efforts by boosting energy efficiency and diminishing maintenance expenditures [24]. This economic advantage is predominantly manifested in green structures through energy and water conservation, the durability of construction materials, and enhanced comfort for occupants [25]. Green buildings decrease reliance on conventional energy sources by optimizing the utilization of natural illumination and ventilation, leveraging natural resources such as sunlight and wind [26]. Regarding water management, these buildings often incorporate rainwater harvesting and recycling systems, which not only lessen dependence on municipal water supplies but also are cost-effective to operate and maintain, thus reducing total operational expenses [27]. In terms of material selection, green buildings typically prefer materials that are durable and require minimal maintenance. This choice not only prolongs the structure’s lifespan but also minimizes the environmental impact associated with maintenance activities [28]. Additionally, the design of green buildings prioritizes occupant comfort, which elevates the desirability of these buildings for residential or commercial use [29]. A comfortable living or working environment curtails the energy demands of occupants. Optimal indoor air quality and ample natural lighting can significantly enhance occupant health and overall quality of life, factors that directly influence the market value of a building [30]. Consequently, the long-term economic performance of green buildings not only lowers operational and maintenance costs but also elevates living standards and operational efficiency, benefits that collectively support and advance urban greening initiatives [31]. Nevertheless, in less economically developed regions, the high initial costs and limited financial incentives can hinder the adoption of green building practices, thus weakening the long-term economic argument. Contrasts between economically vibrant coastal cities and resource-constrained rural or inland areas highlight the need to tailor economic strategies regionally. Therefore, we establish Hypothesis 2.
H2. 
Long-term economics of green buildings can promote urban greening.

2.3. Market and Green Building

As global attention to climate change intensifies and the pursuit of sustainable development goals escalates, the green building market is experiencing unprecedented growth opportunities [32]. The surge in demand for green buildings has spurred an increase in the supply of related products and services [33]. With the widespread adoption and cost reduction of green building products and technologies, more construction projects can seamlessly integrate these green elements, thus promoting the construction of green spaces at the urban level [34]. The expansion of the green building market has attracted the attention of more investors and developers. Recognizing the potential and long-term benefits of the green building market, investors and developers are increasingly willing to fund projects that adhere to environmental standards [35]. This investment extends beyond new projects to include the greening of existing buildings [36]. Consequently, as capital inflows increase, urban greening projects also receive more financial support, leading to broader implementation [37]. As the green building market matures, the awareness and acceptance of green buildings among consumers and businesses are also increasing [38]. This enhanced recognition helps to create a favorable market environment, positioning green buildings as a trend rather than an exception [39]. Such a market environment not only drives the construction of more green buildings but also encourages the adoption of broader urban greening measures, such as urban parks, street greening, and ecological design of public spaces [40]. The promising prospects of the green building market, driven by potential market demand growth and financial investment, bring more green spaces to cities while also promoting environmental awareness and the adoption of green lifestyles [41]. However, regional differences in market maturity, consumer demand, and private investment lead to uneven adoption of green building initiatives across China. For example, first-tier cities have more robust green building markets, whereas third- and fourth-tier cities often lack investor confidence and sufficient awareness, limiting market-driven greening efforts. Therefore, we establish Hypothesis 3.
H3. 
Promising green building market can promote urban greening.

2.4. Technology and Green Building

The design philosophy of green buildings emphasizes harmonious coexistence with the natural environment, which directly promotes the integration of architecture and greening [42]. Green buildings utilize advanced technologies such as smart water resource management systems, which efficiently utilize and recycle rainwater and greywater [43]. These systems not only reduce dependency on urban water supply systems but also provide necessary water resources for urban greening [44]. With such technology, urban greening is no longer limited by water resource shortages and can be implemented in a broader area. Furthermore, energy management technology is a crucial component of green buildings [45]. For example, the use of solar panels and wind energy systems provides buildings with energy, reducing reliance on fossil fuels [46]. This self-sufficient energy solution alleviates the burden on urban energy infrastructure, reduces environmental pollution, and creates healthier environmental conditions for urban greening [47]. The popularization and application of green building technologies have driven the development and use of environmentally friendly materials, such as recycled and locally sourced materials [48]. The use of these materials reduces the negative environmental impact of construction and motivates the entire construction industry towards more sustainable practices [49]. As the application of sustainable building materials becomes the norm, it also sets new standards and expectations for urban greening [50]. The application of these technologies not only enhances the functionality of the buildings themselves but also contributes to the sustainable development of the entire city [51]. Nonetheless, access to advanced technologies remains uneven across regions. Urban centers with strong R&D capabilities and government funding can more easily deploy and benefit from cutting-edge green technologies, while rural or underdeveloped areas may lack the infrastructure and expertise to implement such systems effectively. This discrepancy affects the practical contribution of technology to urban greening. Therefore, we establish Hypothesis 4.
H4. 
Advanced technologies for green buildings can promote urban greening.

3. Research Design

3.1. Measurement Indicators Selection

Table 1 delineates measurement indicators associated with each latent variable. Policy dimension encompasses 6 elements, including rationality and feasibility of policy standards. Economic dimension comprises 4 factors, such as incremental cost associated with green building initiatives. The market dimension integrates 5 variables, including consumer willingness to pay. Technology dimension entails 5 factors, such as green technologies maturity level. Green building development dimension involves five factors, including green buildings market share, etc. All variables were assessed using a 5-point Likert scale, where 1 score signifies strong disagreement and 5 score denotes strong agreement. The use of the 5-point Likert scale is justified as it effectively captures respondents’ subjective perceptions and attitudes, which are essential for latent constructs such as policy support, market awareness, and technological capability. The Likert-type items were treated as continuous variables in the SEM analysis, consistent with established methodological practice for large-sample structural modeling. All variables share the same scaling structure; therefore, additional normalization was unnecessary, ensuring comparability and stability of parameter estimation.

3.2. Questionnaire Distribution and Collection

The research objectives were established through consultations with stakeholders involved in green building projects across China and through collaboration with alumni networks previously engaged with our research team. We provided these organizations, along with their qualified senior and mid-level managers, with the necessary contact information to enable their participation in the survey process. Verbal informed consent was obtained from all respondents prior to data collection. All research activities complied with relevant institutional guidelines and adhered to the ethical principles of the Declaration of Helsinki, which emphasize individual autonomy, voluntary engagement, confidentiality, and the freedom to withdraw at any stage. Although initially intended for biomedical research, the Declaration now serves as a global benchmark for ethical conduct in studies involving human participants, including social science investigations [26,35]. Its application in this research guarantees adherence to international ethical norms and reinforces the integrity of questionnaire administration and data handling.
The survey data were primarily collected from stakeholders involved in green building projects across various cities in Shandong Province, which has been at the forefront of green building development in China. This regional focus provides a representative geographic context for the study. Among the 403 valid respondents, 41.7% were from government or public-sector institutions, 33.3% from industry (including design institutes, construction enterprises, and green building technology firms), and 25.0% from academia and research institutions. Regionally, participants were drawn from multiple cities including Jinan, Qingdao, Yantai, Weifang, and others, reflecting both urban centers and smaller municipalities.
In the preliminary stage, we communicated the purpose, methodology, data collection schedule, and frequency of the study to senior executives, emphasizing both confidentiality and the voluntary nature of participation. These leaders were provided with detailed guidelines for identifying suitable team members for inclusion in the survey. Our multilevel sampling framework incorporated both strategic management staff (e.g., department directors, project managers) and operational personnel (e.g., engineers, site supervisors, and technical specialists). This classification was essential, as the two groups vary in decision-making authority, policy interpretation, and technical execution, potentially shaping distinct perceptions and response tendencies. Including representatives from both levels enhanced the accuracy and representativeness of the results [38]. Targeted demographic groups included project leaders, technical coordinators, and green building professionals, all of whom play key roles in project governance, design implementation, and possess a comprehensive understanding of green building practices. Using a two-stage sampling process, we first identified qualified organizations and subsequently conducted random selection of participants within those entities. To improve sample diversity, we further accounted for variations in project scale and regional distribution of participants across China. To minimize response bias across sectors, we ensured that no single organization contributed more than five participants, and we avoided clustering responses from the same department. During data collection, anonymized survey links were distributed individually rather than group-wide to reduce peer influence, and respondents were unaware of others’ participation status, further mitigating potential conformity bias. To augment data collection process efficiency, we established milestones to monitor survey completion rates, issuing reminders to participants who had yet to submit their responses. The survey period from 6 January to 8 April 2023, a period of 92 days.
To ensure content clarity and reliability of responses, we conducted a pilot study prior to formal survey rollout. This pilot involved 20 participants and was designed to test the logical flow, clarity of language, and appropriateness of question items. Based on participant feedback, we revised ambiguous terms, adjusted the length of the questionnaire, and added explanatory notes to enhance comprehension. These refinements minimized response bias and improved data quality in the final round [20]. Furthermore, preliminary reliability and validity tests were conducted based on pilot data. The Cronbach’s α values for each latent construct exceeded 0.70, indicating acceptable internal consistency. Additionally, KMO values for all latent factors ranged from 0.745 to 0.823, confirming sampling adequacy and supporting the suitability of factor analysis. These results helped establish the robustness of the instrument prior to full-scale deployment.
To reduce bias and respondent fatigue, which could undermine data validity in lengthy surveys, a pilot test was implemented. This initial stage evaluated the clarity, relevance, and comprehensiveness of the questionnaire. Insights from the pilot phase guided the revision of question design and structure, improving precision and data quality. The final version was administered to 488 participants through the Questionnaire Star platform. After excluding records with contradictory responses, missing data, or repetitive submissions within short intervals, 403 valid questionnaires were retained, yielding a response rate of 82.6%. Table 2 presents the sample’s descriptive characteristics. Participants’ professional experience was divided into five categories, ranging from less than one year to over fifteen years, reflecting typical phases of career advancement and knowledge accumulation in the green building industry. Practitioners with over six years of experience generally exhibit extensive project-level expertise, while those with 0–2 years represent the early-career cohort. This classification aligns with industry conventions and facilitates analysis of experience-driven perceptual differences [16,22].
To verify the suitability of the statistical techniques employed—such as structural equation modeling and reliability assessment—we first evaluated the adequacy of the sample size. With 403 valid observations and a model comprising fewer than 50 measured variables, the sample-to-parameter ratio surpasses the widely accepted 10:1 benchmark. In addition, a post hoc power analysis conducted using G*Power 3.1 indicated that this sample size was sufficient to detect medium effect sizes (f2 = 0.15) with a power level above 0.80 at α = 0.05, thereby satisfying the fundamental criteria for statistical reliability and robustness. These findings confirm that the analytical procedures applied in this study are both valid and methodologically sound. Regarding the reported influence order among latent dimensions (Policy > Market > Technology > Economy), we conducted an additional robustness check using sensitivity analysis. By systematically varying model parameters and re-running the structural model under alternative specifications (e.g., split-sample by sector, bootstrapping confidence levels), the dominance of the policy factor remained consistent, thereby reinforcing the statistical validity of this conclusion.

4. Data Analysis and Results

As shown in Figure 1. The SEM analysis followed a structured procedure, indicator selection, survey distribution and data collection, followed by reliability and validity testing, and Pearson correlation analysis. Confirmatory factor analysis was then conducted to assess model structure, before evaluating convergent and discriminant validity. Finally, SEM analysis was performed and results were reported.

4.1. Sample Descriptive Statistics

The questionnaire results investigating factors affecting green building development were analyzed using descriptive statistics. Through SPSS software, the mean, extreme values, and S.D. of each observed variable were computed, as detailed in Table 3. These calculations illustrate the central tendency and data dispersion, providing a data distribution essential comprehensive understanding for underpinning subsequent reliability and validity assessments.

4.2. Questionnaire Reliability and Validity Analysis

The reliability assessment mainly examines the internal consistency of data collected through the questionnaire scales, measuring how well the items within each construct align with one another. The evaluation uses Cronbach’s alpha coefficient, ranging from 0 to 1, to indicate the degree of consistency. A higher alpha represents more dependable results, reflecting stronger data stability. Specifically, an alpha above 0.9 denotes excellent reliability; between 0.8 and 0.9 indicates good reliability; between 0.7 and 0.8 reflects acceptable reliability; and below 0.7 suggests insufficient reliability, implying the questionnaire should be revised or discarded. The SPSS software was applied to test the reliability of valid responses. Cronbach’s alpha values were calculated for five latent variables to verify internal consistency. Further testing involved recalculating alpha after sequentially removing each observed item. If alpha increased following removal, the excluded item had weak correlation with others and warranted elimination. As shown in Table 4, the overall questionnaire alpha was 0.863, while the five latent variables yielded coefficients of 0.826, 0.881, 0.879, 0.852, and 0.851, all exceeding the 0.7 threshold, confirming satisfactory reliability. Moreover, since all adjusted alpha values were lower than the original ones, no item modification was required.
The internal consistency of the scale was assessed using Cronbach’s α coefficient. The formula for Cronbach’s α is given below:
Cronbach s   α   =     k k 1 1 i = 1 k   σ i 2 σ T 2
where k is the number of items, σi2 is the variance of each item, and σT2 is the total variance of the scale. A higher α value indicates better internal consistency.
The purpose of validity evaluation is to determine whether the questionnaire items effectively reflect the constructs that the study aims to measure, ensuring that each item accurately conveys the intended research concept. To assess the adequacy of data for factor analysis, the KMO statistic and Bartlett’s test of sphericity are commonly applied. A dataset is considered suitable when the KMO value exceeds 0.6, indicating adequate inter-variable correlation, and the p-value is below 0.05, confirming statistical significance. Exploratory factor analysis (EFA) is then conducted to verify whether the extracted factor structure aligns with theoretical expectations by identifying common underlying dimensions. In this study, the validity of the questionnaire data was analyzed using SPSS software. The results, summarized in Table 5, report a KMO value of 0.945, demonstrating strong correlations among variables, and a p-value of 0.005, well below the 0.05 threshold, confirming that the dataset was appropriate for EFA and met validity requirements.
The maximum variance rotation method was applied to extract common factors with eigenvalues greater than one. After rotation, factor analysis was performed, and the corresponding outcomes are summarized in Table 6. The procedure grouped the 25 observed indicators into five main components, which together explained 65.428% of the total variance. Since this value exceeds the 50% benchmark, it demonstrates that the identified factors effectively capture the overall structure of the dataset.
The scope of information extraction for each factor was carefully examined, showing that the analysis identified five distinct components, all with eigenvalues greater than one. After rotation, the squared multiple correlations (R2) for these components were 15.215%, 13.377%, 13.128%, 13.054%, and 10.655%, resulting in a cumulative R2 of 65.428%. The rotation was performed using the varimax method, designed to clarify the associations between variables and latent factors. Table 7 presents the extent of information captured by each factor and its correspondence with the observed indicators. All items displayed commonality values above 0.5, indicating strong linkages between the measured variables and extracted components, thereby confirming the factors’ effectiveness in representing the underlying information structure.
Prior to model estimation, essential statistical assumptions were tested to ensure data suitability for SEM analysis. Normality was assessed using skewness and kurtosis statistics, with all values falling within the acceptable range (|skewness| < 2, |kurtosis| < 7), indicating approximate univariate normality [16]. Multicollinearity was also examined by calculating Variance Inflation Factors (VIF), with all VIF values well below the commonly used threshold of 5, confirming the absence of serious multicollinearity among observed variables.
To assess the robustness and stability of parameter estimates, a nonparametric bootstrapping procedure was conducted with 2000 resamples using AMOS 24.0. The bootstrap standard errors and confidence intervals were examined, and all critical paths remained statistically significant (p < 0.01), supporting the consistency and reliability of the model [41]. This procedure also verified that the model’s fit and estimated coefficients were not unduly sensitive to sampling variation, thereby strengthening the credibility of the findings.

4.3. Correlation Analysis

Correlation analysis was conducted to examine the relationships between the green building development matrix scale and the four influencing dimensions—policy, economy, market, and technology. The Pearson correlation coefficient was applied to quantify the strength and direction of these associations. The analytical outcomes are summarized in Table 8.

4.4. Confirmatory Factor Analysis

CFA was performed on five latent constructs comprising twenty-five measurement items. The analysis utilized 403 valid responses, exceeding the ten-to-one ratio of samples to variables, indicating an adequate and balanced dataset. Factor loadings were used to express the strength of association between each latent construct and its corresponding observed indicator. All standardized loading coefficients were greater than 0.6 in absolute value and statistically significant, reflecting strong relationships between indicators and their respective constructs. The detailed empirical outcomes are presented in Table 9. These findings demonstrate that the observed measures effectively capture their underlying factors, confirming the soundness of the measurement model and ensuring a reliable basis for subsequent structural modeling.

4.5. Convergent and Discriminant Validity

In Table 10, the Average Variance Extracted (AVE) values for all five latent constructs exceeded 0.5, indicating strong convergent validity within the dataset. The computed square roots of AVE for the constructs—policy, economy, market, technology, and green building development—were 0.741, 0.746, 0.756, 0.758, and 0.757, respectively. Each of these figures surpasses the highest absolute correlation among corresponding constructs, confirming that the variables demonstrate solid discriminant validity and effectively differentiate between the measured dimensions.

4.6. Structural Equation Model Analysis

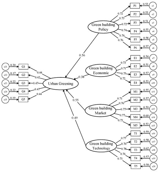
Based on the preceding analyses, the structural equation model (SEM) was established in accordance with the proposed hypotheses, as illustrated in Figure 2. To ensure the model’s robustness, it was necessary to refine the structure by eliminating non-significant paths between observed indicators and latent constructs within both the measurement and structural components. After systematically reorganizing the dataset in a single iteration, the path coefficients were computed. The standardized estimates for hypotheses H1, H2, H3, and H4 were 0.56, 0.38, 0.55, and 0.49, respectively—all exceeding the 0.2 threshold, indicating meaningful relationships. Moreover, the coefficients between latent variables and their respective observed measures ranged from 0.71 to 0.78, demonstrating that the indicators reliably capture their underlying constructs and providing strong support for the model’s overall validity.
Model adequacy was evaluated through a range of absolute and incremental fit indices, including IGF (Incremental Goodness-of-Fit), RMSEA (Root Mean Square Error of Approximation), RMR (Root Mean Square Residual), ICF (Incremental Comparative Fit Index), INF (Incremental Normed Fit Index), INNF (Incremental Non-Normed Fit Index), ITL (Tucker–Lewis Index), IAGF (Adjusted Goodness-of-Fit Index), IIF (Incremental Fit Index), IPGF (Parsimonious Goodness-of-Fit Index), and IPNF (Parsimonious Normed Fit Index). Generally, index values exceeding 0.90 (or 0.50 for parsimonious measures) denote an acceptable model fit. Additionally, parameter estimations were examined using Standard Error (S.E.), Standard Deviation (S.D.), and Critical Ratio (CR), where CR values greater than ±1.96 signify statistical significance.
The standardized model was validated and analyzed using AMOS 24.0 software. The results indicated a satisfactory model fit (χ2/df = 1.775, CFI = 0.967, TLI = 0.958, RMSEA = 0.042 [90% CI: 0.031–0.053], SRMR = 0.036). All indices met the conventional criteria (CFI and TLI > 0.90, RMSEA and SRMR < 0.08), demonstrating that the proposed model provided an adequate representation of the observed data. Specifically, the CFI and TLI are incremental fit indices that compare the specified model to a baseline (null) model: values ≥ 0.95 are often considered indicative of very good fit, with values ≥ 0.90 acceptable in many applied studies. The RMSEA is an absolute bad-fit index reflecting the discrepancy per degree of freedom while adjusting for model complexity; values ≤ 0.05 suggest close fit, values up to 0.08 indicate reasonable fit. The SRMR measures the standardized residuals between observed and predicted covariances, with values < 0.08 commonly regarded as acceptable. Justification for these thresholds is grounded in methodological literature [31,40], for example, while the χ2 test is sensitive to sample size, use of multiple fit indices (incremental + absolute) provides a more balanced evaluation. Moreover, it is recognized that strict cut-offs may vary by model complexity, sample size, and indicator type, and thus values meeting or exceeding the guidelines above indicate that our model demonstrates robust structural validity. In our case, with CFI = 0.967 and TLI = 0.958 both above the higher benchmark of 0.95, and RMSEA = 0.042 well below 0.05, we conclude that the model fit is very good, rather than only marginally acceptable.
The findings validate all four hypotheses, demonstrating that policy, economic conditions, market dynamics, and technological advancement act as key determinants of green building development and thereby contribute to urban sustainability. Among these, policy (0.56) and market (0.55) exhibit the most pronounced influences, indicating that governmental initiatives and investment motivation serve as primary catalysts for advancing green urban transitions. This outcome underscores the importance of implementing targeted regulatory mechanisms, enhanced financial incentives, and market-oriented strategies in regions where green progress remains limited. For professionals, the established framework functions as a diagnostic tool to evaluate project viability and identify priority domains for capital allocation or technological innovation. Consequently, this research delivers both theoretical insights and practical guidance for planners, decision-makers, and stakeholders committed to fostering environmentally sustainable urban development.
Regarding the effects of policy, economic factors, market conditions, and technological progress on green building development, as presented in Table 11, the corresponding standardized path coefficients are 0.494, 0.547, 0.384, and 0.556, respectively. All paths are statistically significant at the 0.01 level (p < 0.01), indicating that each dimension has a notable and positive influence on the advancement of green construction practices. Therefore, hypotheses H1 through H4 are empirically supported.

5. Discussion

5.1. Developing Green Buildings Can Significantly Promote Urban Greening

The advancement of green buildings as a pathway to urban greening is shaped by policy, market dynamics, technological development, and economic conditions, with their relative influence following the order: policy > market > technology > economy.
Strengthening the implementation of green building policies is crucial to fostering urban ecological transformation. By formulating regulations and standards specific to sustainable construction, governments provide a strategic framework that guides industry practices [52]. These directives establish environmental criteria across the stages of design, construction, and operation, while promoting the integration of renewable energy, energy-efficient systems, and eco-friendly materials, thereby stimulating technological advancement. Furthermore, financial incentives, such as tax reliefs and subsidies, help offset the higher costs of sustainable construction and improve its market competitiveness. The creation of green building certification and evaluation systems recognizes exemplary projects and accelerates overall industry progress [53]. In addition, through public outreach and educational initiatives, governments raise social awareness and foster public endorsement, cultivating a supportive environment that facilitates the broader adoption of green buildings and advances urban sustainability.
These findings echo global trends in sustainable construction, particularly within the European Union. For instance, the EU’s Energy Performance of Buildings Directive (EPBD) mandates nearly zero-energy buildings (nZEB) and emphasizes lifecycle energy performance, aligning with the policy-driven approach observed in China. Similarly, the European Green Deal integrates green buildings as a cornerstone for achieving climate neutrality by 2050. Both frameworks reflect the importance of top-down policy mechanisms in driving technological innovation and market adaptation, findings that our model corroborates.
The market’s impact is substantial, though marginally lower than that of policy. As public awareness and acceptance of green buildings continue to grow, corresponding market demand rises accordingly. This upward trend generates expansive business opportunities and stimulates innovation in sustainable construction technologies. The competitive environment drives firms to consistently improve the performance and efficiency of green buildings to meet evolving consumer expectations [54]. Such competition not only accelerates technological progress within the industry but also enhances overall quality standards, thereby reinforcing the commercial viability of advancing urban greening through green building development.
Moreover, our findings can be contextualized within international certification systems such as LEED (U.S.), BREEAM (UK), and DGNB (Germany), all of which serve as market-based tools to align consumer preferences with environmental performance. The policy–market–technology dynamic revealed in our model is reflected in how these certifications influence both public perception and private investment. For example, LEED-certified buildings in the U.S. and BREEAM projects in Europe often receive market premiums and policy-based incentives, indicating the global applicability of the interaction pathways identified in this study.
Advanced technologies embedded in green buildings form the foundation for achieving urban sustainability, though their impact ranks below policy and market influences. The development and application of such technologies depend heavily on institutional guidance and governmental support. Broad implementation becomes feasible only when sufficient policy incentives are in place. Meanwhile, market demand acts as a driving force for technological progress, as enterprises are encouraged to invest in research and development once market maturity reaches a certain level.
The economic dimension exerts a comparatively smaller effect on urban greening advancement. The high upfront costs of constructing and operating green buildings can restrict their rapid diffusion, particularly in financially constrained regions where technical capacity is limited. Nevertheless, their long-term economic advantages—including energy efficiency, emission reduction, and resource conservation—gradually emerge over time [55]. In the short run, economic assessments often emphasize immediate cost–benefit considerations, which may temporarily overshadow broader environmental gains.
In summary, the implementation of green building policies is the most influential factor in promoting urban greening, due to its capacity to guide and regulate, thus creating an optimal environment for development. The green building market is the second most influential factor, driving technological innovation and progress. The inherent advancements in green building technologies are market-driven, and their development and application depend on policy support and market demand. Although economic factors are important, their short-term impact is minimal, requiring time and sustained effort to realize the long-term benefits of green buildings, thus exerting a weaker influence on the advancement of urban greening. Recent studies have highlighted that integrating green buildings into smart city strategies—such as digital infrastructure and coordinated planning can further enhance urban sustainability. For example, European cities like London and Amsterdam demonstrate how such integration redefines urban development models. Although this study centers on China, referencing global smart city practices offers useful comparative insight [56].
Comparatively, China’s model emphasizes centralized governance, regulatory mandates, and infrastructure-led urbanization, which differ from the more decentralized, market-enabling policy tools prevalent in Europe. However, both systems underscore the necessity of aligning certification mechanisms, public awareness, and investment incentives to realize green transitions. Thus, lessons from the Chinese context—particularly the importance of vertical policy alignment and multilevel stakeholder coordination—offer valuable reference for emerging economies where institutional capacities may resemble China’s more than Europe’s.
Although this research verifies that green buildings play a crucial role in advancing urban greening, future efforts should tackle ongoing sustainability issues such as the urban heat island phenomenon, emissions from building upkeep, and long-term ecological stability. Incorporating climate-adaptive design features—including green roofs and high-reflectance materials—can help alleviate localized temperature increases, while low-carbon materials and life-cycle management in maintenance practices can effectively reduce indirect emissions. Moreover, integrating urban greening initiatives with the United Nations Sustainable Development Goals (e.g., SDG 11: Sustainable Cities and Communities and SDG 13: Climate Action) ensures that green building development not only enhances urban livability but also aligns with global environmental and climate objectives. Future studies should further investigate approaches to reconcile immediate urban greening priorities with the long-term sustainability of green building systems across diverse urban settings.

5.2. Pathways for Promoting Urban Greening Through Green Buildings

Among the four dimensions, the policy component demonstrates the strongest influence, with approval efficiency, regulatory enforcement, and governmental commitment to sustainability yielding an impact coefficient of 0.76. Within the economic domain, financial performance of green buildings and research investment emerge as key drivers, registering coefficients of 0.75 and 0.73, respectively. Regarding market dynamics, public awareness of environmental protection and integration across the industrial supply chain show the highest influence, each marked at 0.77. For technological aspects, the rate of green technology diffusion and technological maturity exhibit notable importance, with coefficients of 0.78 and 0.77. Future advancement of urban greening through green building development can be strengthened by emphasizing these strategic directions, which closely align with the ESG (Environmental, Social, and Governance) framework. From an environmental perspective, green buildings lower emissions and enhance resource efficiency; from a social standpoint, they improve air quality and create healthier, more livable communities; and from a governance angle, mechanisms such as green certification systems and performance accountability ensure transparency and policy adherence. Collectively, these strategies foster the transition toward low-carbon urban systems by embedding green infrastructure within city cores, reducing reliance on fossil fuels, and expanding carbon-absorbing green spaces. Consequently, the proposed pathways advance both building-level sustainability goals and broader urban ecological objectives.

5.2.1. Policy Field

These policy strategies directly contribute to SDG 11 (Sustainable Cities and Communities) and SDG 16 (Peace, Justice and Strong Institutions), aiming to address institutional and procedural barriers to green building implementation. Compared to prior studies that primarily emphasized technical standards, this study highlights the governance dimension as a crucial policy lever, especially in accelerating approval, supervision, and institutional learning.
(1)
Optimize the Approval Process.
Governments are advised to streamline the green building approval process by establishing dedicated channels to expedite administrative procedures [17]. Clear standards and guidelines should be developed to ensure transparency, fairness, and efficiency. Implementing information-sharing mechanisms can prevent redundant reviews and improve coordination across departments.
(2)
Enhance Supervision.
A robust supervisory framework is essential to ensure the quality and safety of green building projects. This includes regular inspections, random checks, and responsive remediation measures. Enforcement mechanisms should include stricter penalties for violations, which can serve as effective deterrents [21].
(3)
Deepen Commitment to Sustainable Development.
Long-term policy commitments should include explicit green building objectives, integrated into government evaluation systems. International cooperation is also essential, particularly in learning from global best practices and adapting advanced green building technologies [57]. Promoting pilot projects and public engagement initiatives can strengthen both political and social support for green transformation.

5.2.2. Economic Field

Aligned with SDG 8 (Decent Work and Economic Growth) and SDG 9 (Industry, Innovation and Infrastructure), the economic strategies in this study extend beyond traditional subsidy mechanisms, highlighting the importance of financial innovation and research investment in promoting long-term economic sustainability of green buildings.
(1)
Enhance Economic Returns.
A comprehensive incentive system should be established, encompassing financial subsidies, tax benefits, and green financing tools [58]. Financial institutions should be encouraged to develop specialized products for green building investments. Economic performance assessments of green buildings can help reduce investment uncertainty and attract private capital.
(2)
Increase Scientific Research Investment.
Governments should allocate dedicated funds to support research and development in green building technologies. Strengthening the industry–academia–research collaboration can accelerate the commercialization of innovations [59]. Partnerships with international research bodies will also help globalize and standardize green technologies.

5.2.3. Market Field

These market-driven strategies contribute to SDG 12 (Responsible Consumption and Production) and SDG 13 (Climate Action). Unlike previous works focusing mainly on consumer-side incentives, this study underscores the importance of system-wide collaboration and participatory governance across the entire market chain.
(1)
Enhance Public Environmental Awareness.
Educational campaigns and media outreach should be employed to raise public awareness and acceptance of green buildings [60]. Sharing successful case studies through digital platforms can enhance trust. A participatory mechanism should be introduced to involve the public in project decision-making, construction, and oversight.
(2)
Promote Industry Chain Coherence.
It is vital to promote synergy across the green building industry chain, including developers, material suppliers, and technology providers. An industry-wide platform for information exchange should be established [61], enabling better coordination and efficient resource allocation, thus improving overall competitiveness.

5.2.4. Technical Field

The technical recommendations align with SDG 7 (Affordable and Clean Energy) and SDG 17 (Partnerships for the Goals). This study contributes to the literature by emphasizing technological maturity and cross-regional knowledge exchange as key pathways to scale up innovation.
(1)
Foster Green Technology Exchange and Cooperation.
A national-level platform should be created for the exchange of green building technologies, facilitating collaboration among companies and research institutes. Hosting technical forums and international exchanges can help absorb and adapt global innovations [62].
(2)
Advance Green Technology Maturity.
Increasing investments in R&D will help improve the performance and adaptability of green building technologies [63]. Establishing a third-party assessment and certification system will ensure reliability and encourage adoption. Demonstration projects can serve as testing grounds for scalable deployment.

6. Conclusions

This study rigorously examines the determinants and pathways through which green building development influences urban greening. Drawing upon an extensive review of the existing literature, it conceptualizes 4 primary factors as potential variables and 20 secondary factors as observed variables within a causal framework describing factors that impact green building progression. From stakeholders involved in green building initiatives, 403 valid questionnaires were collected, and structural equation model was employed to assess hypotheses utilizing SPSS and AMOS software. The findings indicate that policies encouraging green building, the long-term economic viability of such constructions, the prospective market for green buildings, and their associated advanced technologies play a crucial role in promoting urban greening. Path coefficient analysis confirms a ranked influence, with policy (β ≈ 0.56) demonstrating the strongest effect, followed by market (β ≈ 0.55), technology (β ≈ 0.49), and economic factors (β ≈ 0.38). These results highlight the need for targeted policy instruments, strong fiscal incentives, and technology-driven strategies to drive green development and ecological enhancement in urban areas.
Importantly, these findings contribute directly to several components of the United Nations Sustainable Development Goals (SDGs). Specifically, the promotion of green buildings supports SDG 11 (Sustainable Cities and Communities) by enhancing urban livability and environmental quality, SDG 13 (Climate Action) through the reduction of urban carbon footprints and mitigation of the heat island effect, SDG 7 (Affordable and Clean Energy) via integration of renewable energy in building design, and SDG 9 (Industry, Innovation and Infrastructure) by advancing green construction technologies and industrial collaboration. By framing the pathways of urban greening within the SDG framework, this study underscores the broader global relevance and long-term value of green building initiatives.
However, the study is limited as the current survey scope is concentrated in provinces in China where green building development is relatively advanced and well-established. To improve the universality of the results and support SDG 10 (Reduced Inequalities), future research will aim to include provinces where green building development is less advanced, thereby enriching the findings and offering more inclusive policy insights across diverse socioeconomic contexts.

Author Contributions

Conceptualization, H.-C.L.; methodology, H.-C.L. and W.-H.L.; software, W.-H.L.; funding acquisition, H.-W.T.; formal analysis, L.L.; investigation, H.-W.T.; resources, H.-W.T.; data curation, H.-W.T. and W.-H.L.; writing—original draft preparation, H.-C.L.; writing—review and editing, H.-W.T. and L.L.; visualization, W.-H.L.; supervision, K.-T.C. All authors have read and agreed to the published version of the manuscript.

Funding

This research received no external funding.

Institutional Review Board Statement

Ethical review and approval were waived for this study by Institution Committee due to the Ethical Review Measures for Biomedical Research Involving Humans (National Health Commission Order No. 11, 2016) (In accordance with Article 3 of the regulation, the research qualifies for exemption from formal ethical committee approval in China, since it involves anonymous questionnaire-based data collection among adult professionals, with no medical intervention, no personal privacy disclosure, and no collection of identifiable individual information).

Informed Consent Statement

Informed consent was obtained from all subjects involved in the study.

Data Availability Statement

The original contributions presented in this study are included in the article. Further inquiries can be directed to the corresponding author.

Conflicts of Interest

The authors declare no conflicts of interest.

References

  1. Batool, K.; Ali, G.; Ullah Khan, K.; Asif Kamran, M.; Yan, N. Integrating role of green buildings in achieving carbon neutrality in an era of climate emergency. Sustain. Dev. 2024, 32, 4186–4201. [Google Scholar] [CrossRef]
  2. Khoshbakht, M.; Gou, Z.; Lu, Y.; Xie, X.; Zhang, J. Are green buildings more satisfactory? A review of global evidence. Habitat Int. 2018, 74, 57–65. [Google Scholar] [CrossRef]
  3. Song, Y.; Li, C.; Zhou, L.; Huang, X.; Chen, Y.; Zhang, H. Factors affecting green building development at the municipal level: A cross-sectional study in China. Energy Build. 2021, 231, 110560. [Google Scholar] [CrossRef]
  4. Mushi, F.V.; Nguluma, H.; Kihila, J. A critical review of African green building research. Build. Res. Inf. 2022, 50, 610–627. [Google Scholar] [CrossRef]
  5. Chen, L.; Chan, A.P.; Darko, A.; Gao, X. Spatial-temporal investigation of green building promotion efficiency: The case of China. J. Clean. Prod. 2022, 362, 132299. [Google Scholar] [CrossRef]
  6. Mustaffa, N.K.; Kudus, S.A. Challenges and way forward towards best practices of energy efficient building in Malaysia. Energy 2022, 259, 124839. [Google Scholar] [CrossRef]
  7. Shafaghat, A.; Keyvanfar, A. Dynamic Façades Design Typologies, Technologies, Measurement Techniques, and Physical Performances across Thermal, Optical, Ventilation, and Electricity Generation Outlooks. Renew. Sustain. Energy Rev. 2022, 167, 112647. [Google Scholar] [CrossRef]
  8. Atanda, J.O.; Öztürk, A. Social Criteria of Sustainable Development in Relation to Green Building Assessment Tools. Environ. Dev. Sustain. 2020, 22, 61–87. [Google Scholar] [CrossRef]
  9. Zhuang, D.; Zhang, X.; Lu, Y.; Wang, C.; Jin, X.; Zhou, X.; Shi, X. A Performance Data Integrated BIM Framework for Building Life-Cycle Energy Efficiency and Environmental Optimization Design. Autom. Constr. 2021, 127, 103712. [Google Scholar] [CrossRef]
  10. Lu, Y.; Li, P.; Lee, Y.P.; Song, X. An Integrated Decision-Making Framework for Existing Building Retrofits Based on Energy Simulation and Cost-Benefit Analysis. J. Build. Eng. 2021, 43, 103200. [Google Scholar] [CrossRef]
  11. Xu, X.; Xu, P.; Zhu, J.; Liu, J.; Xue, Q. How to Minimize the Embodied Environmental Impact of Green Building Envelope? An Automatic Optimization Method. Environ. Impact Assess. Rev. 2022, 93, 106732. [Google Scholar] [CrossRef]
  12. Shen, C.; Li, P. Green Housing on Social Media in China: A Text Mining Analysis. Build. Environ. 2023, 237, 110338. [Google Scholar] [CrossRef]
  13. Liu, G.; Li, X.; Tan, Y.; Zhang, G. Building Green Retrofit in China: Policies, Barriers and Recommendations. Energy Policy 2020, 139, 111356. [Google Scholar] [CrossRef]
  14. Hu, Q.; Xue, J.; Liu, R.; Qiping Shen, G.; Xiong, F. Green Building Policies in China: A Policy Review and Analysis. Energy Build. 2023, 278, 112641. [Google Scholar] [CrossRef]
  15. Yeganeh, A.; McCoy, A.P.; Reichard, G.; Schenk, T.; Hankey, S. Green Building and Policy Innovation in the US Low-Income Housing Tax Credit Programme. Build. Res. Inf. 2021, 49, 543–560. [Google Scholar] [CrossRef]
  16. MacAskill, S.; Sahin, O.; Stewart, R.A.; Roca, E.; Liu, B. Examining Green Affordable Housing Policy Outcomes in Australia: A Systems Approach. J. Clean. Prod. 2021, 293, 126212. [Google Scholar] [CrossRef]
  17. Ranjbar, N.; Balali, A.; Valipour, A.; Yunusa-Kaltungo, A.; Edwards, R.; Pignatta, G.; Moehler, R.; Shen, W. Investigating the Environmental Impact of Reinforced-Concrete and Structural-Steel Frames on Sustainability Criteria in Green Buildings. J. Build. Eng. 2021, 43, 103184. [Google Scholar] [CrossRef]
  18. Hu, Q.; Xiong, F.; Shen, G.Q.; Liu, R.; Wu, H.; Xue, J. Promoting Green Buildings in China’s Multi-Level Governance System: A Tripartite Evolutionary Game Analysis. Build. Environ. 2023, 242, 110548. [Google Scholar] [CrossRef]
  19. Yang, Z.; Chen, H.; Mi, L.; Li, P.; Qi, K. Green Building Technologies Adoption Process in China: How Environmental Policies Are Reshaping the Decision-Making among Alliance-Based Construction Enterprises? Sustain. Cities Soc. 2021, 73, 103122. [Google Scholar] [CrossRef]
  20. Seraj, M.; Parvez, M.; Ahmad, S.; Khan, O. Sustainable Energy Transition and Decision-Making for Enhancing the Performance of Building Equipment in Diverse Climatic Conditions. Green Technol. Sustain. 2023, 1, 100043. [Google Scholar] [CrossRef]
  21. Blackburn, C.J.; Flowers, M.E.; Matisoff, D.C.; Moreno-Cruz, J. Do Pilot and Demonstration Projects Work? Evidence from a Green Building Program. J. Policy Anal. Manag. 2020, 39, 1100–1132. [Google Scholar] [CrossRef]
  22. Ismail, Z.-A. Green Buildings and Maintenance Planning Practices in Malaysia. J. Enterp. Inf. Manag. 2024, 37, 851–874. [Google Scholar] [CrossRef]
  23. Zhang, D.; Tu, Y.; He, Y. How a Mandate of Minimum Green Building Standards Influences Green Building Adoption in the Private Housing Sector: Evidence from Singapore during 2005–2019. Cities 2024, 148, 104893. [Google Scholar] [CrossRef]
  24. Hai, T.; El-Shafay, A.S.; Alizadeh, A.; Kulshreshtha, K.; Almojil, S.F.; Ibrahim Almohana, A.; Alali, A.F. Improved Locust Swarm Optimization Algorithm Applied for Building Retrofitting Based on the Green Policy of Buildings. J. Build. Eng. 2023, 70, 106274. [Google Scholar] [CrossRef]
  25. Cho, J.-H.; Bae, S.; Nam, Y. Analysis of the Energy and Economic Effects of Green Remodeling for Old Buildings: A Case Study of Public Daycare Centers in South Korea. Energies 2023, 16, 4961. [Google Scholar] [CrossRef]
  26. Xiao, J.; Guo, M.; Zhang, M.; Liu, Q.; Du, Y.; Zhang, L. A Comparative Analysis of Chinese Green Building Policies from the Central and Local Perspectives Using LDA and SNA. Archit. Eng. Des. Manag. 2024, 20, 1037–1059. [Google Scholar] [CrossRef]
  27. Chadly, A.; Rajeevkumar Urs, R.; Wei, M.; Maalouf, M.; Mayyas, A. Techno-Economic Assessment of Energy Storage Systems in Green Buildings While Considering Demand Uncertainty. Energy Build. 2023, 291, 113130. [Google Scholar] [CrossRef]
  28. Periyannan, E.; Ramachandra, T.; Geekiyanage, D. Assessment of Costs and Benefits of Green Retrofit Technologies: Case Study of Hotel Buildings in Sri Lanka. J. Build. Eng. 2023, 78, 107631. [Google Scholar] [CrossRef]
  29. Simpeh, E.K.; Smallwood, J.J. Incentive Mechanism for Promoting the Uptake of Green Building in South Africa. Open House Int. 2024, 49, 340–357. [Google Scholar] [CrossRef]
  30. Boyacioglu, S.E.; Greenwood, D.; Rogage, K.; Parry, A. Enhancing Forensic Analysis of Construction Project Delays through Digital Interventions. Buildings 2025, 15, 2391. [Google Scholar] [CrossRef]
  31. Parida, S.; Chan, C.; Ananthram, S.; Brown, K. In the Search for Greener Buildings: The Role of Green Human Resource Management. Bus. Strat. Environ. 2023, 32, 5952–5968. [Google Scholar] [CrossRef]
  32. Chang, R.; He, T.; Han, Y.; Xue, R.; Zhang, W.E. Geographical Imbalance and Influential Characteristics of the Green Building Market. J. Constr. Eng. Manag. 2023, 149, 04023093. [Google Scholar] [CrossRef]
  33. Li, Y.; Wang, Z.; Liang, W.; Yang, F.; Wu, G. Green Renovation of Existing Public Buildings in China: A Synergy Mechanism of State-Owned Enterprises Based on Evolutionary Game Theory. J. Clean. Prod. 2024, 434, 140454. [Google Scholar] [CrossRef]
  34. Yang, Y.; Zhao, B.; Liu, Q. Exploring the Driving Mechanism and Path of Bim for Green Buildings. J. Civ. Eng. Manag. 2024, 30, 67–84. [Google Scholar] [CrossRef]
  35. Zhang, R.; Tang, Y.; Zhang, Y.; Wang, Z. Collaborative Relationship Discovery in Green Building Technology Innovation: Evidence from Patents in China’s Construction Industry. J. Clean. Prod. 2023, 391, 136041. [Google Scholar] [CrossRef]
  36. Chen, L.; Hu, Y.; Wang, R.; Li, X.; Chen, Z.; Hua, J.; Osman, A.I.; Farghali, M.; Huang, L.; Li, J.; et al. Green Building Practices to Integrate Renewable Energy in the Construction Sector: A Review. Environ. Chem. Lett. 2024, 22, 751–784. [Google Scholar] [CrossRef]
  37. Qiang, G.; Tang, S.; Hao, J.; Di Sarno, L.; Wu, G.; Ren, S. Building Automation Systems for Energy and Comfort Management in Green Buildings: A Critical Review and Future Directions. Renew. Sustain. Energy Rev. 2023, 179, 113301. [Google Scholar] [CrossRef]
  38. Li, X.; He, J. Mechanism of the Green Supply Chain Profit of Building Materials Considering the Duopoly Competition Model and Consumer Green Preference. Int. J. Syst. Sci. Oper. Logist. 2024, 11, 2311283. [Google Scholar] [CrossRef]
  39. Dong, T.; Yin, S.; Zhang, N. The Interaction Mechanism and Dynamic Evolution of Digital Green Innovation in the Integrated Green Building Supply Chain. Systems 2023, 11, 122. [Google Scholar] [CrossRef]
  40. Ho, S.P.; Wen, S.C.; Hsu, W.C.; Bambo, I.M.A. Raising the Demand for Residential Green Buildings: A General Consumer Behavior Model, the Evidence, and the Strategies. Build. Environ. 2024, 252, 111267. [Google Scholar] [CrossRef]
  41. Chu, L. Why Do Health-Risk Awareness and Materialism Drive Consumers’ Acceptance Intentions for Smart Green Buildings? Front. Psychol. 2023, 14, 1238381. [Google Scholar] [CrossRef]
  42. Eleftheriadis, S.; Duffour, P.; Greening, P.; James, J.; Stephenson, B.; Mumovic, D. Investigating Relationships between Cost and CO2 Emissions in Reinforced Concrete Structures Using a BIM-Based Design Optimisation Approach. Energy Build. 2018, 166, 330–346. [Google Scholar] [CrossRef]
  43. Gao, X. Modern Design of Rural Green Buildings Based on Big Data Technology. Cities 2023, 141, 104387. [Google Scholar] [CrossRef]
  44. Martínez, B.; Mendizabal, V.; Roncero, M.B.; Bernat-Maso, E.; Gil, L. Towards Sustainable Building Solutions: Development of Hemp Shiv-Based Green Insulation Material. Constr. Build. Mater. 2024, 414, 134987. [Google Scholar] [CrossRef]
  45. Pappa, V.; Bouris, D.; Theurer, W.; Gromke, C. A Wind Tunnel Study of Aerodynamic Effects of Façade and Roof Greening on Air Exchange from a Cubic Building. Build. Environ. 2023, 231, 110023. [Google Scholar] [CrossRef]
  46. Moayedi, H.; Yildizhan, H.; Al-Bahrani, M.; Le Van, B. Appraisal of Energy Loss Reduction in Green Buildings Using Large-Scale Experiments Compiled with Swarm Intelligent Solutions. Sustain. Energy Technol. Assess. 2023, 57, 103215. [Google Scholar] [CrossRef]
  47. Joshi, S.; Richard, R.; Hogue, D.; Brown, J.; Cahill, M.; Kotta, V.; Call, K.; Butzine, N.; Marcos-Hernández, M.; Alja’fari, J.; et al. Water Quality Trade-Offs for Risk Management Interventions in a Green Building. Environ. Sci. 2024, 10, 767–786. [Google Scholar] [CrossRef] [PubMed]
  48. Lu, Y.; Wu, Z.; Chang, R.; Li, Y. Building Information Modeling (BIM) for Green Buildings: A Critical Review and Future Directions. Autom. Constr. 2017, 83, 134–148. [Google Scholar] [CrossRef]
  49. Xie, X.; Chen, X.; Wang, C.; Shuai, C.; Zhu, M.; Chen, Y. Does Self-face Awareness Influence Green Building Project Performance?—An Empirical Evidence from China. Energy Sci. Eng. 2023, 11, 1960–1984. [Google Scholar] [CrossRef]
  50. Zhao, R.; Peng, L.; Zhao, Y.; Feng, Y. Coevolution Mechanisms of Stakeholder Strategies in the Green Building Technologies Innovation Ecosystem: An Evolutionary Game Theory Perspective. Environ. Impact Assess. Rev. 2024, 105, 107418. [Google Scholar] [CrossRef]
  51. Salvalai, G.; Marrone, G.; Maria Sesana, M.; Imperadori, M. Lightweight Extensive Green Roof for Building Renovation: Summer Performance Analysis and Application in a Living Laboratory. Energy Build. 2023, 298, 113589. [Google Scholar] [CrossRef]
  52. Ning, X.; Ye, X.; Li, H.; Rajendra, D.; Skitmore, M. Evolutionary Game Analysis of Optimal Strategies for Construction Stakeholders in Promoting the Adoption of Green Building Technology Innovation. J. Constr. Eng. Manag. 2024, 150, 04024037. [Google Scholar] [CrossRef]
  53. Mazur, Ł.; Resler, M.; Koda, E.; Walasek, D.; Daria Vaverková, M. Energy Saving and Green Building Certification: Case Study of Commercial Buildings in Warsaw, Poland. Sustain. Energy Technol. Assess. 2023, 60, 103520. [Google Scholar] [CrossRef]
  54. Yu, Z.; Sun, J. Green Cooperation Strategy of Prefabricated Building Supply Chain Based on Smart Construction Management Platform. Sustainability 2023, 15, 15882. [Google Scholar] [CrossRef]
  55. Sujon, H. Flood Management: Bangladesh and India Must Join Forces. Nature 2022, 607, 657. [Google Scholar] [CrossRef]
  56. Goge, P.; Saspara, S.; Shah, J. Green buildings and smart cities: A harmony of sustainability. In Smart Cities; Springer: Cham, Switzerland, 2024; pp. 365–390. [Google Scholar]
  57. Qiang, G.; Cao, D.; Wu, G.; Zhao, X.; Zuo, J. Dynamics of Collaborative Networks for Green Building Projects: Case Study of Shanghai. J. Manag. Eng. 2021, 37, 05021001. [Google Scholar] [CrossRef]
  58. Liberalesso, T.; Oliveira Cruz, C.; Matos Silva, C.; Manso, M. Green Infrastructure and Public Policies: An International Review of Green Roofs and Green Walls Incentives. Land Use Policy 2020, 96, 104693. [Google Scholar] [CrossRef]
  59. Dong, T.; Yin, S.; Zhang, N. New Energy-Driven Construction Industry: Digital Green Innovation Investment Project Selection of Photovoltaic Building Materials Enterprises Using an Integrated Fuzzy Decision Approach. Systems 2022, 11, 11. [Google Scholar] [CrossRef]
  60. Jaradat, H.; Alshboul, O.A.M.; Obeidat, I.M.; Zoubi, M.K. Green Building, Carbon Emission, and Environmental Sustainability of Construction Industry in Jordan: Awareness, Actions and Barriers. Ain Shams Eng. J. 2024, 15, 102441. [Google Scholar] [CrossRef]
  61. Qian, Y.; Yu, X.-A.; Shen, Z.; Song, M. Complexity Analysis and Control of Game Behavior of Subjects in Green Building Materials Supply Chain Considering Technology Subsidies. Expert Syst. Appl. 2023, 214, 119052. [Google Scholar] [CrossRef]
  62. Zhang, C.; Xi, C.; Feng, Z.; Wang, J.; Cao, S.-J. Passive Design for Green Buildings by Using Green Glass Space and Earth Air Tunnel. Energy Build. 2022, 273, 112367. [Google Scholar] [CrossRef]
  63. Shi, Y.Y.; Wei, Z.X.; Shahbaz, M. Analyzing the Co-Evolutionary Dynamics of Consumers’ Attitudes and Green Energy Technologies Based on a Triple-Helix Model. Renew. Sustain. Energy Rev. 2023, 171, 113009. [Google Scholar] [CrossRef]
Figure 1. SEM structured procedure.
Figure 1. SEM structured procedure.
Sustainability 17 10357 g001
Figure 2. SEM analysis model.
Figure 2. SEM analysis model.
Sustainability 17 10357 g002
Table 1. Latent variables and Observed Variables.
Table 1. Latent variables and Observed Variables.
Latent VariablesSerialObserved VariablesSources
Green building PolicyP1Reasonableness and feasibility of relevant policies and standards[15,16,18,20,22,23]
P2Green building program rewards and incentives
P3Restrictions on conventional buildings and guiding green building development
P4Development and implementation of green building technologies
P5Stringency in approving and regulating green building projects
P6Government sustainability awareness
Green building EconomicE1Research inputs for green buildings[26,27,29,30,31]
E2Green building incremental costs
E3Green building economic benefits
E4Economic development level
Green building MarketM1Market demand[32,34,35,38,40]
M2Consumer willingness to pay
M3Public environmental protection awareness
M4Industry chain integrity
M5Public awareness of green buildings
Green building TechnologyT1Green technology maturity[42,44,45,48,49]
T2Green building design and construction level
T3Green technology exchange
T4Green building operational effects
T5Green building technology materials R&D and application capacity
Urban GreeningG1Green Coverage Ratio[5,7,12,13,21,36,46]
G2Biodiversity
G3Air Quality Improvement
G4Public Engagement and Satisfaction
G5Sustainable Management and Maintenance
Table 2. Questionnaire basic statistics.
Table 2. Questionnaire basic statistics.
TitleOptionsFrequency
GenderFemale211
Male192
Educational levelPrimary and below16
Middle school 76
Undergraduate and above134
Vocational college177
UnitProprietor36
Government7
Construction enterprise145
Supervision enterprise49
Design enterprise76
Operation enterprise53
Universities/Research institutes37
Working experience0–2 Years40
3–5 Years124
6–10 Years135
10–15 Years75
>15 Years29
CareerProfessional and technical staff356
Ph.D. Students10
Government staff15
Scientific researcher6
Other16
Total403
Table 3. Questionnaire basic statistics.
Table 3. Questionnaire basic statistics.
SerialSample SizeMinMaxAverageS.D.
P1403153.2711.149
P2403153.2521.155
P3403153.2731.191
P4403153.3511.150
P5403153.3611.160
P6403153.3141.166
E1403153.3351.176
E2403153.3151.151
E3403153.3321.174
E4403153.3341.137
M1403153.3231.169
M2403153.3711.117
M3403153.3641.196
M4403153.3651.198
M5403153.4111.182
T1403153.3521.159
T2403153.3421.146
T3403153.2651.177
T4403153.3341.201
T5403153.2711.180
G1403153.2721.245
G2403153.2881.183
G3403153.3651.226
G4403153.2121.193
G5403153.2611.226
Table 4. Sample data reliability test results.
Table 4. Sample data reliability test results.
Latent VariablesObserved
Variables
Cronbach’s α After Deleting ItemCronbach’s αReliability
Green building PolicyP10.8370.862Reliable
P20.845
P30.866
P40.849
P50.868
P60.879
Green building EconomicE10.8020.881Reliable
E20.897
E30.896
E40.825
Green building MarketM10.8760.879Reliable
M20.888
M30.885
M40.884
M50.850
Green building TechnologyT10.8510.852Reliable
T20.862
T30.854
T40.839
T50.847
Urban GreeningG10.8530.851Reliable
G20.862
G30.854
G40.840
G50.845
Table 5. KMO and Bartlett’s test table.
Table 5. KMO and Bartlett’s test table.
KMO Value0.945
Bartlett sphericity testApproximate chi-square4863.52
Degree of freedom421
Significance level0.005
Table 6. Total variance explained table.
Table 6. Total variance explained table.
Factor NumberCharacteristic RootsR2 Before RotationR2 After Rotation
CRR2Accumulated ValueCRR2Accumulated ValueCRR2Accumulated Value
P18.51734.06934.0698.51734.06934.0693.80415.21515.215
P22.3479.39043.4582.3479.39043.4583.34413.37728.592
P31.9897.95451.4131.9897.95451.4133.28213.12841.720
P41.7717.08558.4981.7717.08558.4983.26313.05454.773
P51.7326.93065.4281.7326.93065.4282.66410.65565.428
P60.6522.60668.034------
E10.5932.37270.406------
E20.5762.30272.708------
E30.5392.15774.865------
E40.5362.14477.009------
M10.4981.99379.001------
M20.4761.90380.904------
M30.4681.87482.778------
M40.4421.76984.547------
M50.4331.73186.278------
T10.4191.67587.953------
T20.3931.57289.525------
T30.3891.55791.082------
T40.3601.43992.522------
T50.3481.39393.914------
G10.3391.35695.271------
G20.3271.30796.578------
G30.3101.23997.817------
G40.2821.12698.944------
G50.2641.056100.000------
Table 7. Exploratory factor analysis results.
Table 7. Exploratory factor analysis results.
FactorComponents
12345
P10.724
P20.738
P30.742
P40.789
P50.763
P60.748
E1 0.733
E2 0.761
E3 0.770
E4 0.783
M1 0.749
M2 0.762
M3 0.757
M4 0.790
M5 0.746
T1 0.789
T2 0.794
T3 0.781
T4 0.750
T5 0.735
G1 0.767
G2 0.760
G3 0.725
G4 0.746
G5 0.761
Table 8. Pearson’s correlation coefficient table.
Table 8. Pearson’s correlation coefficient table.
FacetsAverageS.D.PolicyEconomicMarketTechnologyUrban Greening
Green building Policy3.3010.9191
Green building Economic3.3290.9400.394 **1
Green building Market3.3660.9480.379 **0.376 **1
Green building Technology3.3100.9540.352 **0.378 **0.397 **1
Urban Greening3.2730.9870.449 **0.399 **0.445 **0.435 **1
** p < 0.01.
Table 9. Factor loading table.
Table 9. Factor loading table.
Latent VariablesObserved VariablesUnstandardized Factor LoadingS.E.CRpStandardized Factor Loading
Green building PolicyP11.000---0.730
P21.0060.07213.9580.0000.730
P31.0320.07413.8900.0000.726
P41.0270.07214.3180.0000.749
P51.0640.07214.7110.0000.769
P61.0420.07314.3280.0000.749
Green building EconomicE11.000---0.745
E20.9380.07213.0780.0000.714
E31.0210.07413.8440.0000.762
E40.9450.07113.3050.0000.727
Green building MarketM11.000---0.711
M21.0210.07313.9630.0000.760
M31.1180.07814.2530.0000.778
M41.1070.07814.1070.0000.769
M51.0580.07713.7030.0000.745
Green building TechnologyT11.000---0.768
T20.9880.06415.3710.0000.767
T31.0440.06615.8550.0000.789
T41.0300.06715.2930.0000.763
T50.9460.06714.2110.0000.713
Urban GreeningG11.000---0.775
G20.8990.06114.8210.0000.734
G30.9540.06315.2210.0000.751
G40.9590.06115.7740.0000.776
G50.9590.06315.3000.0000.755
Table 10. Convergent and discriminant validity value.
Table 10. Convergent and discriminant validity value.
FacetAVEPolicyEconomicMarketTechnologyUrban Greening
Green building Policy0.5490.741
Green building Economic0.5570.3950.746
Green building Market0.5720.3840.3790.756
Green building Technology0.5740.3770.3760.4030.758
Urban Greening0.5730.4650.4130.4510.4420.757
Table 11. Structural Path Estimates and Significance Levels.
Table 11. Structural Path Estimates and Significance Levels.
PathEstimateS.E.CR (Z)p
Green building Policy → Urban Greening 0.5560.0457.1200.000
Green building Economic → Urban Greening0.3840.0425.6810.000
Green building Market → Urban Greening0.5470.0466.9790.002
Green building Technology → Urban Greening0.4940.0456.6260.000
Disclaimer/Publisher’s Note: The statements, opinions and data contained in all publications are solely those of the individual author(s) and contributor(s) and not of MDPI and/or the editor(s). MDPI and/or the editor(s) disclaim responsibility for any injury to people or property resulting from any ideas, methods, instructions or products referred to in the content.

Share and Cite

MDPI and ACS Style

Lin, H.-C.; Cheng, K.-T.; Li, W.-H.; Liu, L.; Tai, H.-W. From Policy to Practice: A Systems Approach to Green Building Advancement for Regional Sustainability. Sustainability 2025, 17, 10357. https://doi.org/10.3390/su172210357

AMA Style

Lin H-C, Cheng K-T, Li W-H, Liu L, Tai H-W. From Policy to Practice: A Systems Approach to Green Building Advancement for Regional Sustainability. Sustainability. 2025; 17(22):10357. https://doi.org/10.3390/su172210357

Chicago/Turabian Style

Lin, Hua-Chun, Kuo-Tai Cheng, Wen-Han Li, Lin Liu, and Hsing-Wei Tai. 2025. "From Policy to Practice: A Systems Approach to Green Building Advancement for Regional Sustainability" Sustainability 17, no. 22: 10357. https://doi.org/10.3390/su172210357

APA Style

Lin, H.-C., Cheng, K.-T., Li, W.-H., Liu, L., & Tai, H.-W. (2025). From Policy to Practice: A Systems Approach to Green Building Advancement for Regional Sustainability. Sustainability, 17(22), 10357. https://doi.org/10.3390/su172210357

Note that from the first issue of 2016, this journal uses article numbers instead of page numbers. See further details here.

Article Metrics

Back to TopTop