Spatial Management and Ecological Wisdom of Ancient Human Settlements in the Yiluo River Basin (Luoyang Section), China
Abstract
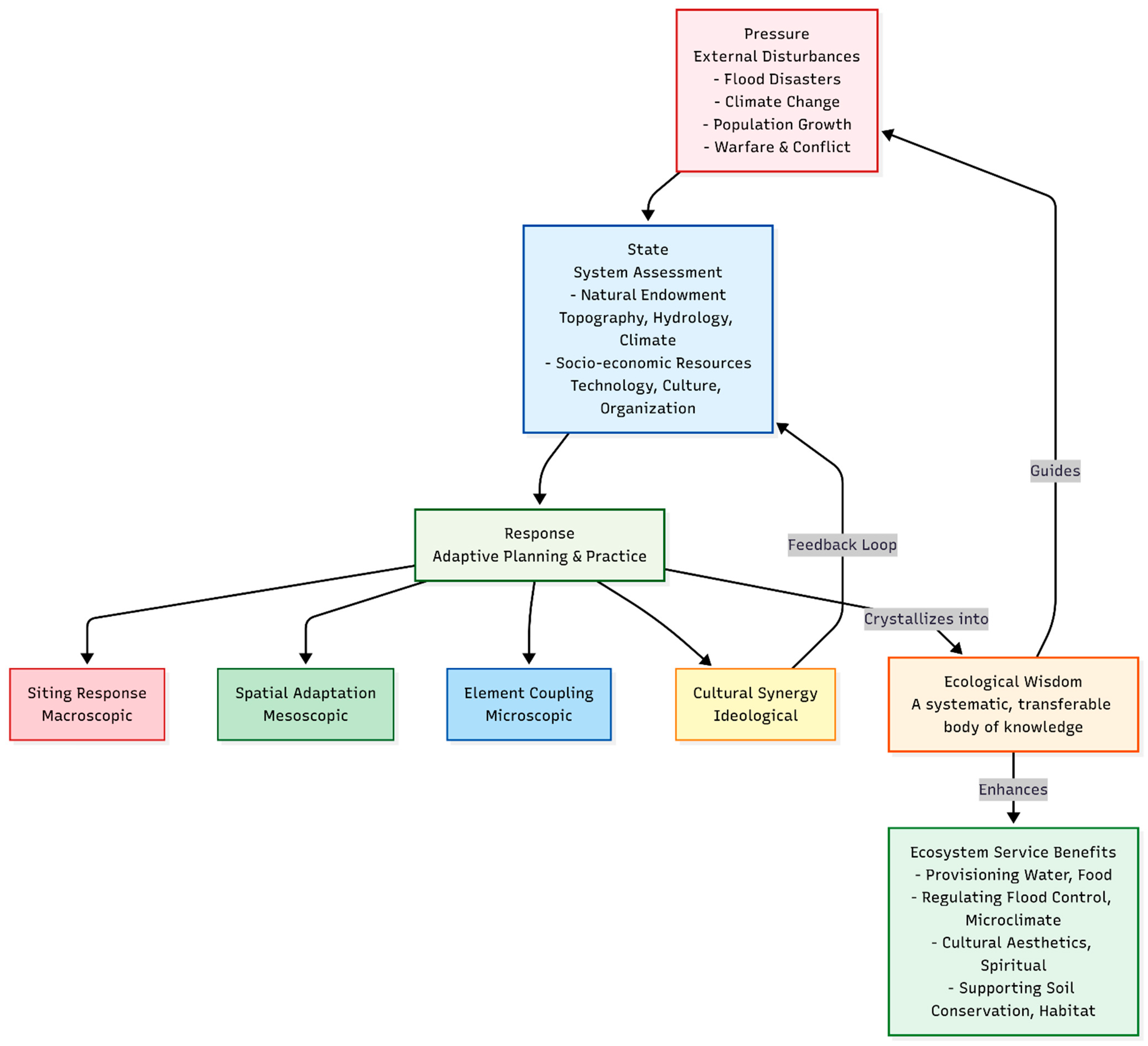
1. Introduction
- Data Types: We integrate qualitative data (historical texts, field interviews) with spatial data (GIS vector and raster data, remote sensing imagery) and quantitative metrics (spatial statistics, viewshed calculations).
- Sampling Strategy: Our analysis focuses on a systematic sample of 68 traditional villages and major capital city sites, ensuring representation across different topographic settings, historical periods, and settlement scales.
- Evidence Hierarchy: We employ data triangulation, cross-verifying findings from historical archives, GIS-based spatial analysis, field surveys, and comparative case studies to build a robust chain of evidence for each dimension of the HNIEP framework.
2. Materials and Methods
2.1. Study Area
2.2. Method
2.2.1. Theoretical Framework Construction
2.2.2. Historical Document and Archive Analysis
2.2.3. Spatial Information Technology and Geographic Data Analysis
2.2.4. Field Investigation and Survey
2.2.5. Case Study: Deep Description and Comparative Study
3. Results
3.1. Ecological Wisdom in Siting: Responding to Macro-Natural Structure
3.2. Ecological Wisdom in Spatial Adaptation: Harmony with Topography and Climate
3.3. Ecological Wisdom in Element Coupling: Synergistic Gray–Green–Blue Infrastructure
3.4. Ecological Wisdom in Culture–Nature Synergy: The Philosophy of Life and Place
4. Discussion
4.1. Theoretical Discussion: Interpreting the Ecological Wisdom System
4.2. Practical Implications for Modern Sustainability
4.3. Research Limitations and Future Research
5. Conclusions
Author Contributions
Funding
Institutional Review Board Statement
Informed Consent Statement
Data Availability Statement
Conflicts of Interest
References
- Li, J.; Ding, J. Analysis of Spatiotemporal Changes, Influencing Factors, and Coupling Coordination Degree of Urban Human Settlements Efficiency: A Case Study of Megacities and Supercities in China. J. Urban Plan. Dev. 2024, 150, 05023044. [Google Scholar] [CrossRef]
- Yuan, R.; Zhang, N.; Zhang, Q. The Impact of Habitat Loss and Fragmentation on Biodiversity in Global Protected Areas. Sci. Total Environ. 2024, 931, 173004. [Google Scholar] [CrossRef]
- Xu, C.; Xia, K.; Huang, Z.; Qu, J.; Singh, A.; Ye, Z.; Li, Q.; Xia, J. Global PM2.5 Exposures and Inequalities. npj Clim. Atmos. Sci. 2025, 8, 54. [Google Scholar] [CrossRef]
- Liu, N.; Liu, Y.; Yu, X. The Impact of Public Environmental Concern on Environmental Pollution: The Moderating Effect of Government Environmental Regulation. PLoS ONE 2023, 18, e0290255. [Google Scholar] [CrossRef]
- Chen, W.; Yang, L.; Chi, G.; Zeng, J. Ecosystem Degradation or Restoration? The Evolving Role of Land Use in China, 2000–2020. Environ. Monit. Assess. 2024, 196, 304. [Google Scholar] [CrossRef] [PubMed]
- Luan, D.; Yang, F. Socioeconomic Consequences of Land Degradation and Climate Change on Vulnerable Communities. Land Degrad. Dev. 2025. [Google Scholar] [CrossRef]
- United Nations. Transforming Our World: The 2030 Agenda for Sustainable Development; United Nations: New York, NY, USA, 2015. [Google Scholar]
- United Nations. The New Urban Agenda; United Nations: Quito, Ecuador, 2017. [Google Scholar]
- Zakharova, O.; Suvorova, L.; Bogdanova, M.; Zakharov, A.; Permyakov, A.; Malykh, I. Environmental Education: Ecological Wisdom of Indigenous Peoples in Western Siberia. Sustainability 2021, 13, 4040. [Google Scholar] [CrossRef]
- Lin, Z.; Liang, Y.; Chen, K.; Li, S. Ecological Wisdom and Inheritance Thinking of the Traditional Village’s Water Resources Management in Taihang Mountains. J. Asian Archit. Build. Eng. 2024, 23, 424–442. [Google Scholar] [CrossRef]
- Hartel, T.; Fischer, J.; Shumi, G.; Apollinaire, W. The Traditional Ecological Knowledge Conundrum. Trends Ecol. Evol. 2023, 38, 211–214. [Google Scholar] [CrossRef]
- Teng, M.; Liu, S.; Cao, W.; Huang, C.; Huang, Y.; Long, C. Harnessing Traditional Ecological Knowledge for Ecological Security Optimization in Karst Border Regions: A Case Study of Guangxi-Vietnam. Sustainability 2025, 17, 2858. [Google Scholar] [CrossRef]
- Yan, W.; Xiang, W.; Yuan, L. Exploring Ecological Wisdom of Traditional Human Settlements in a World Cultural Heritage Area: A Case Study of Dujiangyan lrrigation Area, Sichuan Province, China. Urban Plan. Int. 2017, 32, 1–9. [Google Scholar] [CrossRef]
- Huang, X.; Zhou, X.; You, J.; Yang, Q.; Wang, Y.; Ma, K. Wisdom, Predicaments, and Challenges of a Millennium Ancient Weir-Dujiangyan Project. J. Mt. Sci. 2021, 18, 2971–2981. [Google Scholar] [CrossRef]
- Lin, L.; Gui, Y. Spatial Characteristics and Ecological Wisdom of Amdo Tibetan Traditional Dwellings in Western Sichuan. J. Asian Archit. Build. Eng. 2025, 24, 1123–1138. [Google Scholar] [CrossRef]
- Akbar, N.; Abubakar, I.R.; Bouregh, A.S. Fostering Urban Sustainability through the Ecological Wisdom of Traditional Settlements. Sustainability 2020, 12, 10033. [Google Scholar] [CrossRef]
- McPhearson, T.; Frantzeskaki, N.; Ossola, A.; Diep, L.; Anderson, P.; Blatch, T.; Collier, M.; Cook, E.; Fatti, C.; Grabowski, Z.; et al. Global Synthesis and Regional Insights for Mainstreaming Urban Nature-Based Solutions. Proc. Natl. Acad. Sci. USA 2025, 122, e2315910121. [Google Scholar] [CrossRef] [PubMed]
- Shen, J.; Lu, P.; Yang, L.; Chen, P.; Mo, D.; Wang, H.; Zhang, X.; Liu, T.; Guo, X.; Tian, Y. Holocene Environmental Evolution and Its Relationship with Human Culture in the Luoyang Area, Central China. Holocene 2025, 35, 167–177. [Google Scholar] [CrossRef]
- Li, J. The “Luoyang Model” of ancient Chinese capitals. Acad. J. Zhongzhou 2018, 4. [Google Scholar]
- Das, M.; Das, A.; Seikh, S.; Pandey, R. Nexus between Indigenous Ecological Knowledge and Ecosystem Services: A Socio-Ecological Analysis for Sustainable Ecosystem Management. Environ. Sci. Pollut. Res. 2022, 29, 61561–61578. [Google Scholar] [CrossRef]
- Jarne, P.; Pinay, G. Towards Closer Integration between Ecology and Evolution. Ecol. Lett. 2023, 26, S5–S10. [Google Scholar] [CrossRef]
- Yao, X.; Yuan, Z.; Tian, X.; Jiang, H.; Tian, G. The Ecological Wisdom of the Human Settlement Environment of Luoyang Ancient Capital Adapting to Natural Landscape Pattern. Chin. Landsc. Archit. 2024, 40, 70–76. [Google Scholar] [CrossRef]
- Yao, X.; Wei, K.; Zhang, S.; Wang, Y.; Tian, G. The Ecological Wisdom of the Site Selection of Luoyang Ancient Capital Responding to Natural Landscape Pattern. Chin. Landsc. Archit. 2023, 39, 62–68. [Google Scholar] [CrossRef]
- Li, J. Research on the Spatial Evolution of the Ancient Capital of Luoyang; Shaanxi Normal University: Xi’an, China, 2005. [Google Scholar]
- Eidinow, E. Telling Stories: Exploring the Relationship between Myths and Ecological Wisdom. Landsc. Urban Plan. 2016, 155, 47–52. [Google Scholar] [CrossRef]
- Fu, X.; Wang, X.; Schock, C.; Stuckert, T. Ecological Wisdom as Benchmark in Planning and Design. Landsc. Urban Plan. 2016, 155, 79–90. [Google Scholar] [CrossRef]
- Liao, K.; Chan, J. What Is Ecological Wisdom and How Does It Relate to Ecological Knowledge? Landsc. Urban Plan. 2016, 155, 111–113. [Google Scholar] [CrossRef]
- Xiang, W. Ecophronesis: The Ecological Practical Wisdom for and from Ecological Practice. Landsc. Urban Plan. 2016, 155, 53–60. [Google Scholar] [CrossRef]
- Jiang, X.; Man, S.; Zhu, X.; Zhao, H.; Yan, T. Sustainable Protection Strategies for Traditional Villages Based on a Socio-Ecological Systems Spatial Pattern Evaluation: A Case Study from Jinjiang River Basin in China. Sustainability 2024, 16, 7700. [Google Scholar] [CrossRef]
- O’Sullivan, S.; Mazutis, D. The Role of Power Dynamics in Cross-Sector Partnerships for Sustainable Socio-Ecological System Transformation. Sustainability 2025, 17, 7306. [Google Scholar] [CrossRef]
- Chen, W.; Chi, G. Ecosystem Services Trade-Offs and Synergies in China, 2000-2015. Int. J. Environ. Sci. Technol. 2023, 20, 3221–3236. [Google Scholar] [CrossRef]
- Martini, F.; Conroy, K.; King, E.; Farrell, C.; Kelly-Quinn, M.; Obst, C.; Buckley, Y.; Stout, J. A Capacity Index to Connect Ecosystem Condition to Ecosystem Services Accounts. Ecol. Indic. 2024, 167, 112731. [Google Scholar] [CrossRef]
- Shen, J.; Li, S.; Wang, H.; Wu, S.; Liang, Z.; Zhang, Y.; Wei, F.; Li, S.; Ma, L.; Wang, Y.; et al. Understanding the Spatial Relationships and Drivers of Ecosystem Service Supply-Demand Mismatches towards Spatially-Targeted Management of Social-Ecological System. J. Clean. Prod. 2023, 406, 136882. [Google Scholar] [CrossRef]
- Liang, Y.; Guo, Z.; Luo, X.; Chen, J.; Yang, Z.; He, J.; Chen, Y. An Adaptive CO2 Brayton-Rankine Power Cycle for Efficient Utilization of Low Environment Temperature: A Thermodynamic Analysis and Optimization Study. J. Clean. Prod. 2024, 435, 140547. [Google Scholar] [CrossRef]
- Saltini, M.; Vasconcelos, P.; Rueffler, C. Complex Life Cycles Drive Community Assembly through Immigration and Adaptive Diversification. Ecol. Lett. 2023, 26, 1084–1094. [Google Scholar] [CrossRef]
- Jiang, H.; Qian, Z. Complete Translation of the Book of Documents in Both Ancient and Modern Texts; Guizhou People’s Publishing House: Guiyang, China, 2009; ISBN 978-7-221-08388-3. [Google Scholar]
- Li, D. Shui Jing Zhu Shu, 3rd ed.; Jiangsu Ancient Book Publishing House: Nanjing, China, 1989; ISBN 978-7-80519-131-7. [Google Scholar]
- Fan, X. An Annotated Edition of Records of Buddhist Temples in Luoyang; Classical Literature Publishing House: Shanghai, China, 1958; ISBN 978-7-5325-8934-0. [Google Scholar]
- Lian, W.; Wang, L. Luoyang City Chronicles; Zhengzhou, China, 1991; ISBN 7-5348-2652-7.
- Tong, J. Yiyang County Annals; SDX Joint Publishing Company: Beijing, China, 1996; ISBN 7-108-01008-9. [Google Scholar]
- Zhao, Z. Zheng Guang Palace Site No. 2 at Erlitou, Yanshi, Henan. Archaeology 1983, 14, 206–216+289–291. [Google Scholar]
- Cai, Y.; Luo, F. A Brief Discussion on Shangdu Xibao. Huaxia Archaeol. 1988, 10. [Google Scholar]
- Du, J.; Qian, G. Research on the Ruins of Luoyang City in the Han and Wei Dynasties; Science Press: Beijing, China, 2007; ISBN 978-7-03-018444-3. [Google Scholar]
- Zheng, S.; Han, B.; Wang, D.; Ouyang, Z. Ecological Wisdom and Inspiration Underlying the Planning and Construction of Ancient Human Settlements: Case Study of Hongcun UNESCO World Heritage Site in China. Sustainability 2018, 10, 1345. [Google Scholar] [CrossRef]
- Luoyang Municipal People’s Government. Luoyang Territorial Spatial Planning (2021–2035); Luoyang Municipal People’s Government: Luoyang, China, 2024. [Google Scholar]
- GB 50014-2021; Standard for Design of Outdoor Wastewater Engineering; China Planning Press: Beijing, China, 2021.
- Wang, W.; Zhang, X. On the Design Philosophy and Influence of Luoyang City in the Sui and Tang Dynasties. J. Northwest Univ. Philos. Soc. Sci. Ed. 2004, 34, 5. [Google Scholar]
- Dong, Y. Place names in modern Chinese—Taking Luoyang as an example. Delta 2024, 26, 200–202. [Google Scholar]
- Wang, B.; Yao, W.; Jin, Q. Wang Yitong’s Strategy for Translating Place Names in “Luoyang Jialan Ji” into English. Chin. Cult. Res. 2018, 2, 143–153. [Google Scholar] [CrossRef]
- Zhao, J. On Luoyang Culture and Luoyang Economy. Chin. Cult. Forum 2002, 1, 105–108. [Google Scholar]
- Wang, Y.; Zhao, Y.; Gao, C. Functional interpretation of the ancient Luoyang Eight Scenic Spots and preliminary exploration of its urban historical landscape. In Proceedings of the 2019 Annual Meeting of the China Society of Landscape Architecture, Shanghai, China, 19 October 2019; Department of Landscape Architecture, Huazhong Agricultural University: Wuhan, China, 2019; Volume I, pp. 506–510. [Google Scholar]
- Hou, J.; Qin, T.; Yan, D.; Feng, J.; Liu, S.; Zhang, X.; Li, C. Evaluation of Water-Land Resources Regulation Potential in the Yiluo River Basin, China. Ecol. Indic. 2023, 153, 110410. [Google Scholar] [CrossRef]
- Xu, L.; Mu, H.; Jian, S.; Li, X. Study on the Annual Runoff Change and Its Relationship with Fractional Vegetation Cover and Climate Change in the Chinese Yellow River Basin. Water 2024, 16, 1537. [Google Scholar] [CrossRef]
- Kinol, A.; Arango-Quiroga, J.; Kuhl, L. Opportunities for Nature-Based Solutions to Contribute to Climate-Resilient Development Pathways. Curr. Opin. Environ. Sustain. 2023, 62, 101297. [Google Scholar] [CrossRef]
- Choi, E.; Kim, R.; Chae, J.; Yang, A.; Jang, E.; Lee, K. Analysis of Nature-Based Solutions Research Trends and Integrated Means of Implementation in Climate Change. Atmosphere 2023, 14, 1775. [Google Scholar] [CrossRef]
- Shao, W.; Su, X.; Lu, J.; Liu, J.; Yang, Z.; Mei, C.; Liu, C.; Lu, J. Urban Resilience of Shenzhen City under Climate Change. Atmosphere 2021, 12, 537. [Google Scholar] [CrossRef]
- Hou, Y.; Dai, Y. Spatial Configuration and Sustainable Conservation of Ecotourism Resources in the Dabie Mountains, Eastern China, Using an Ecosystem Services Model. Diversity 2024, 16, 782. [Google Scholar] [CrossRef]
- Mazur, A.; Kurowska, K. The Impact of Natural and Cultural Resources on the Development of Rural Tourism: A Case Study of Dobre Miasto Municipality in Poland. Sustainability 2025, 17, 5847. [Google Scholar] [CrossRef]
- Dong, X.; Ye, Y.; Yang, R.; Li, X. Planning for Green Infrastructure Based on Integration of Multi-Driving Factors: A Case Study in Pilot Site of Sponge City. Sustain. Cities Soc. 2023, 93, 104549. [Google Scholar] [CrossRef]
- Mei, S.; Hang, J.; Fan, Y.; Yuan, C.; Xue, Y. CFD Simulations on the Wind and Thermal Environment in Urban Areas with Complex Terrain under Calm Conditions. Sustain. Cities Soc. 2025, 118, 106022. [Google Scholar] [CrossRef]
- Larnier, K.; Garambois, P.; Emery, C.; Pujol, L.; Monnier, J.; Gal, L.; Paris, A.; Yesou, H.; Ledauphin, T.; Calmant, S. Estimating Channel Parameters and Discharge at River Network Scale Using Hydrological-Hydraulic Models, SWOT and Multi-Satellite Data. Water Resour. Res. 2025, 61, e2024WR038455. [Google Scholar] [CrossRef]
- Cea, L.; Alvarez, M.; Puertas, J. Estimation of Flood-Exposed Population in Data-Scarce Regions Combining Satellite Imagery and High Resolution Hydrological-Hydraulic Modelling: A Case Study in the Licungo Basin (Mozambique). J. Hydrol.-Reg. Stud. 2022, 44, 101247. [Google Scholar] [CrossRef]









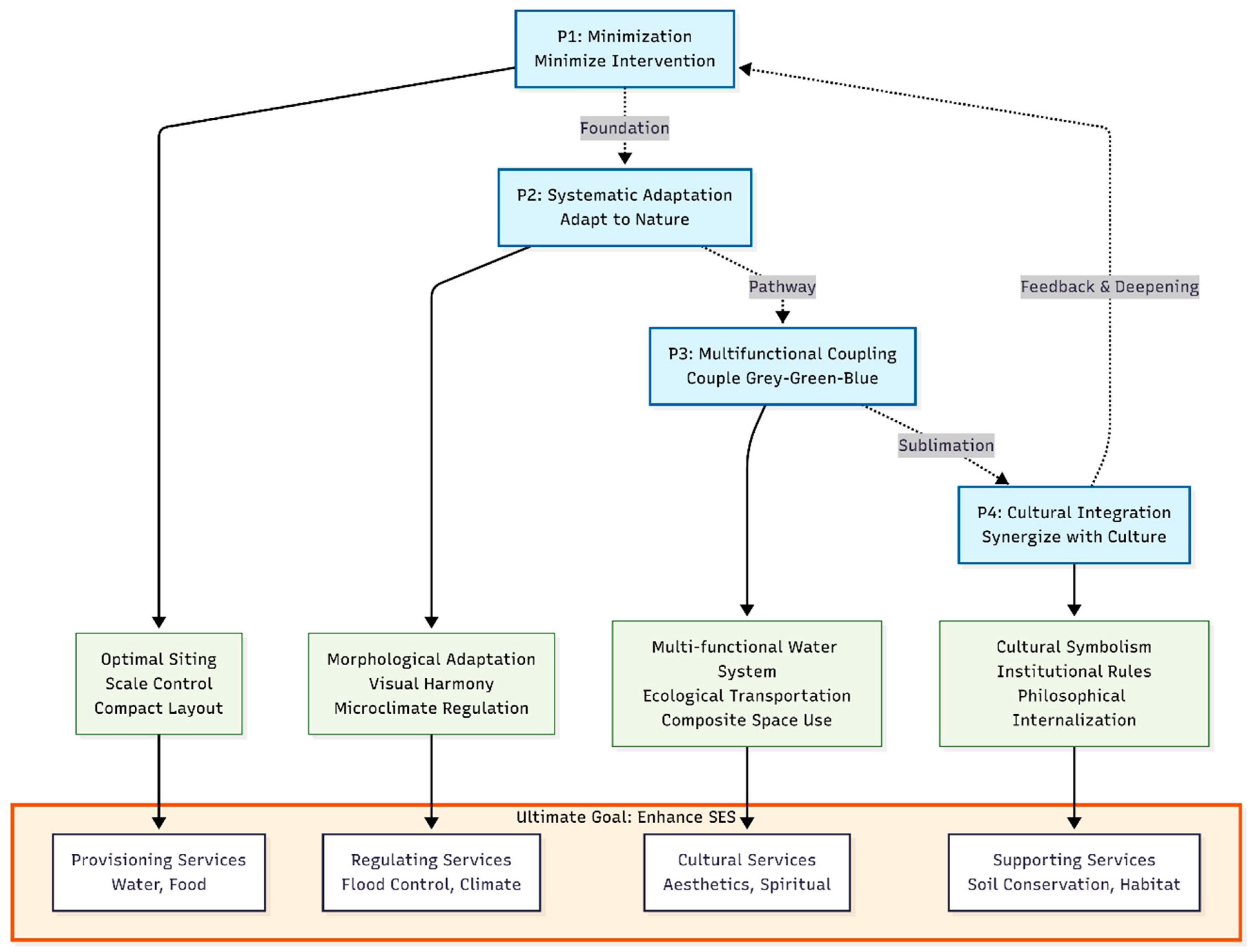
| Core Principles | Planning Elements and Strategies | Target Ecosystem Services |
|---|---|---|
| P1. Minimization Respect the natural foundation and minimize the ecological footprint of human settlements. | • Optimal Siting: “Nestling against mountains and facing water,” avoiding flood-prone areas, selecting regions with high ecological carrying capacity. | • Risk Regulation • Habitat Provision • Water Regulation |
| • Scale Control: The scale of settlements matches the supply capacity of local resources (especially water). | ||
| • Intensive Land Use: Preserve flat and fertile land for farming; settlements follow the terrain with high-density layouts. | ||
| P2. Systematic Adaptation Plan human systems as an organic extension of natural systems. | • Form Adaptation: Settlement layout, building orientation, and street patterns conform to topography, water systems, and prevailing wind direction. | • Microclimate Regulation • Aesthetic and Cultural Value • Health Benefits |
| • Visual Integration: Apply concepts like “100 feet for form, 1000 feet for momentum” to create harmonious visual corridors. | ||
| • Micro-scale Regulation: Use water bodies, vegetation, and terrain to create comfortable local microclimates (cooling, ventilation). | ||
| P3. Multifunctional Coupling Skillfully couple gray, blue, and green infrastructure for functional overlay and synergy. | • Multifunctional Water Systems: Integrate functions like water supply, irrigation, drainage, flood control, firefighting, navigation, and landscaping within a single water network. | • Enhanced Provisioning • Enhanced Regulation • Efficiency |
| • Ecological Transportation: Combine road systems with natural corridors (river valleys, ridge lines) to reduce ecological fragmentation. | ||
| • Composite Space Use: Open spaces like ponds and squares serve multiple purposes (water storage, gatherings, drying crops, socializing). | ||
| P4. Cultural Integration Elevate ecological practices into cultural concepts and institutions for intrinsic sustainable development. | • Cultural Symbol Creation: Transform natural elements into cultural symbols through “pictographic meaning” (e.g., “Jade Belt encircling the village”) or naming “Eight Views of Luoyang” to strengthen ecological identity. | • Cultural Identity • Educational Value • Social Cohesion |
| • Institutional Constraints: Establish village covenants and rules (e.g., time-based water usage systems) to manage common resources and avoid the “Tragedy of the Commons.” | ||
| • Philosophical Internalization: Integrate philosophical ideas like “Harmony between Heaven and Humankind” into concepts of life and death (e.g., “burial at Beimang”) and daily life, forming a deep ecological ethic. |
| Component | Specification |
|---|---|
| Objective | Quantitatively analyze settlement distribution dependence on water systems and topographic preferences. |
| Implementation Path | 1. Generate multi-ring buffers around rivers. 2. Derive slope/aspect from DEM. 3. Spatially join/overlay settlement points with buffer and terrain layers. |
| Software & Version | ArcGIS (v. 10.8) |
| Key Parameters | Buffer distances: 100 m, 250 m, 500 m, 1000 m. Slope classification: <5° (flat), 5–15° (gentle), >15° (steep). Aspect classification: North (315–45°), South (135–225°). |
| Output Format | Result tables (.dbf/.xlsx) with settlement attributes and environmental variables; Thematic maps (.pdf) visualizing spatial relationships. |
| Component | Specification |
|---|---|
| Objective | Quantitatively verify the visual landscape control wisdom of “100 feet for form, 1000 feet for momentum”. |
| Implementation Path | 1. Define observer points at settlement centers. 2. Run viewshed tool for specified horizontal view angles. 3. Calculate land cover composition within visible areas. |
| Software & Version | DJI Fly (v. 1.19.0, Produced in Shenzhen, China) |
| Key Parameters | Observer height: 1.6~100 m. Horizontal viewing angles: 30°, 60°, 120°. Observer points: 5 representative Settlements. |
| Output Format | Binary raster layers (.tif jpg) indicating visibility; |
| Component | Specification |
|---|---|
| Objective | Scientifically validate the microclimate regulation effect of the “nestling against mountains and facing water” pattern. |
| Implementation Path | 1. Build 3D terrain and simplified building model. 2. Mesh the computational domain. 3. Set boundary conditions and solve CFD model. 4. Post-process results. |
| Software & Version | ANSYS Fluent (v. 2022 R1) |
| Key Parameters | Wind directions/speeds: NW/3.5 m/s (winter), SE/2.5 m/s (summer). Turbulence Model: Standard k-ε. Mesh: Unstructured tetrahedral with local refinement. |
| View | Proportion of Sky View | Proportion of Green View | Proportion of Waler View | Proportion of Building | Total |
|---|---|---|---|---|---|
| View1 | 10% | 70% | 0% | 10% | 100.00% |
| View2 | 25% | 60% | 5% | 10% | 100.00% |
| View3 | 10% | 40% | 0% | 50% | 100.00% |
| View4 | 40% | 50% | 0% | 10% | 100.00% |
| View5 | 10% | 40% | 5% | 45% | 100.00% |
| Land Use Type | Area (km2) | Area (km2) |
|---|---|---|
| Urban built-up area | 295.8 | 0.32 |
| Farmland | 420.5 | 0.45 |
| Woodland | 120.3 | 0.13 |
| Water body | 92.4 | 0.10 |
| Total | 929.0 | 1.00 |
| Name of Water Body | Belonging River | Storage Capacity (100 Million m3) |
|---|---|---|
| Xiaolangdi Reservoir | Yellow River | 126.5 |
| Luhun reservoir | Yi River | 13.2 |
| Guxian Reservoir | Luohe River | 11.75 |
| Qianping Reservoir | Beiru River | 5.84 |
| Total | — | 157.29 |
| Type | Illustration | Traditional Village | Proportion |
|---|---|---|---|
| linear type | ![]() | Shangshan Village in Ruyang County, Lijia Yuan Village in Luoning County, Pipo Village in Luoning County, Jiangli Village in Luoning County, Yaowa Village in Luoning County, Chashang Village in Luoning County, and Xiaowanggou Village in Song County | 15% |
| Fishbone type | ![]() | Bojiling Village in Mengjin County, Qianshangzhuang Village in Luoning County, Wancun Village in Song County, and Dawanggou Village in Song County | 9% |
| Branch type | ![]() | Qiaozhuang Village in Mengjin County, Shibeiao Village in Mengjin County, Dayang River in Sihenan Village of Mengjin County, Boyunling Village in Luanchuan County, Weishan Village in Luoning County, Miaowa Village in Luoning County, Huangcheng Village in Luoning County, Houshangzhuang Village in Luoning County, Shichang Village in Song County, Wakou Village in Wanglou Village of Song County, Foquansi Village in Song County, Laodaogou Village in Song County, Ranba Village in Song County, Changzhuang Village in Song County, Wen Village in Yiyang County, Tugudong Village in Xin’an County, and Quqiang Village in Xin’an County | 38% |
| Grid type | ![]() | Houying Village in Mengjin County, Weipo Village in Mengjin County, Mangzhuang Village in Ruyang County, Caoliuzhuang Village in Ruyang County, Dawangmiao Village in Luanchuan County, Zhangcun Village in Luanchuan County, Gucheng Village in Luanchuan County, Tangying Village in Luanchuan County, Shimen Village in Luanchuan County, Chengcun Village in Luoning County, Caomiaoling in Luoning County, Gudong Village in Luoning County, Luhun Village in Song County, Chengcun Village in Song County, Longwangmiao Village in Song County, Xuecun Village in Xin’an County, and Shangwang Village in Yichuan County | 38% |
![]() | ![]() | ![]() | ![]() |
| (a) Jiangli Village | (b) Pipo Village | (c) Wancun Village | (d) Qianshangzhuang Village |
| Traditional Village with Straight Line Street and Lane Pattern | Traditional Village with Fishbone Street and Lane Pattern | ||
![]() | ![]() | ![]() | ![]() |
| (e) Weishan Village | (f) Miaowa Village | (g) Longwangmiao Village | (h) Shangwang Village |
| Traditional Village with Branch shaped Street and Lane Pattern | Traditional Village with Grid shaped street and alley pattern | ||
| Eight Scenic Spots Names | Key Imagery | Scenic Photos |
|---|---|---|
| The Scenery of Mount Longmen | data | ![]() |
| The Bell of White Horse Temple | Mountain Scenery | ![]() |
| Golden Valley in Spring Sunshine | Temple Bell | ![]() |
| Sunset View from Mount Mang | Spring Valley | ![]() |
| The Morning Moon over Tianjin Bridge | Sunset View | ![]() |
| Autumn Breeze on the Luo River Banks | Dawn Moon & Bridge | ![]() |
| Morning Stroll at Pingquan Villa | Riverbank Breeze | ![]() |
| Evening Rain on the Bronze Camel Road | Morning Stroll | ![]() |
Disclaimer/Publisher’s Note: The statements, opinions and data contained in all publications are solely those of the individual author(s) and contributor(s) and not of MDPI and/or the editor(s). MDPI and/or the editor(s) disclaim responsibility for any injury to people or property resulting from any ideas, methods, instructions or products referred to in the content. |
© 2025 by the authors. Licensee MDPI, Basel, Switzerland. This article is an open access article distributed under the terms and conditions of the Creative Commons Attribution (CC BY) license (https://creativecommons.org/licenses/by/4.0/).
Share and Cite
Wei, H.; Zhang, Y.; Zhu, J.; Kong, X.; Liu, B.; Yao, X. Spatial Management and Ecological Wisdom of Ancient Human Settlements in the Yiluo River Basin (Luoyang Section), China. Sustainability 2025, 17, 10277. https://doi.org/10.3390/su172210277
Wei H, Zhang Y, Zhu J, Kong X, Liu B, Yao X. Spatial Management and Ecological Wisdom of Ancient Human Settlements in the Yiluo River Basin (Luoyang Section), China. Sustainability. 2025; 17(22):10277. https://doi.org/10.3390/su172210277
Chicago/Turabian StyleWei, Hong, Yadi Zhang, Jianshu Zhu, Xiaoxiao Kong, Baoguo Liu, and Xiaojun Yao. 2025. "Spatial Management and Ecological Wisdom of Ancient Human Settlements in the Yiluo River Basin (Luoyang Section), China" Sustainability 17, no. 22: 10277. https://doi.org/10.3390/su172210277
APA StyleWei, H., Zhang, Y., Zhu, J., Kong, X., Liu, B., & Yao, X. (2025). Spatial Management and Ecological Wisdom of Ancient Human Settlements in the Yiluo River Basin (Luoyang Section), China. Sustainability, 17(22), 10277. https://doi.org/10.3390/su172210277




















