Evaluation of Sustainable Landscape Design: Presence of Native Pollinators in an Urban Park in Mexico City, Mexico
Abstract
1. Introduction
1.1. The Impact of Urbanization on Native Pollinators
1.2. Role of Landscape Design in Urban Biodiversity
1.3. Pollinator Conservation in Latin America: Challenges and Opportunities in Mexico City
2. Methodology
2.1. Study Area
2.2. Characterization of the Native Pollinator Community of La Cantera Park
2.2.1. Bees
2.2.2. Butterflies
2.2.3. Hummingbirds
2.3. Theoretical Evaluation of the Quality of Habitat for the Pollinators of La Cantera Park
2.3.1. Identification and Registration of Plant Species
2.3.2. Determination of the Benefits for Pollinators by Each Plant Species
2.3.3. Calculation of the Pollination Value Index and Pollinator Benefit Index per Area
2.3.4. Calculation of the Adjusted Habitat Quality Index for Pollinators
3. Results
3.1. Characterization of the Pollinator Community of La Cantera Park
3.1.1. Bees Present in the Park
3.1.2. Butterflies Present in the Park
3.1.3. Hummingbirds Present in the Park
3.2. Characterization of the Plant Community of La Cantera Park
3.3. Relationships Between the Pollinators of La Cantera Park and the Plant Community
3.4. Theoretical Evaluation of the Habitat Quality of the Pollinators of La Cantera Park
4. Discussion
5. Conclusions
Author Contributions
Funding
Institutional Review Board Statement
Informed Consent Statement
Data Availability Statement
Acknowledgments
Conflicts of Interest
Appendix A
| Species | Nectar | Nesting | Fruits and Seeds | Area Covered in Zone 1 by Plant (m2) | Pollination Value | Nectar | Nesting | Fruits and Seeds |
|---|---|---|---|---|---|---|---|---|
| Acacia dealbata | No | No | No | 5 | 5 | - | - | - |
| Agapanthus africanus | Yes | No | No | 240.3 | 240.3 | 240.3 | - | - |
| Agave americana | Yes | Yes | No | 723.4 | 723.4 | 723.4 | 723.4 | - |
| Bauhinia variegata | Yes | Yes | No | 160 | 160 | 160 | 160 | - |
| Bougainvillea spectabilis | Yes | Yes | No | 5 | 5 | 5 | 5 | - |
| Cascabela thevetioides | Yes | Yes | No | 25 | 25 | 25 | 25 | - |
| Dahlia coccinea | Yes | No | No | 1 | 1 | 1 | - | - |
| Equisetum hyemale | No | Yes | No | 25.8 | 25.8 | - | 25.8 | - |
| Fraxinus uhdei | No | Yes | No | 340 | 340 | - | 340 | - |
| Ipomoea arborescens | Yes | No | No | 4 | 4 | 4 | - | - |
| Jacaranda mimosifolia | Yes | No | No | 27.5 | 27.5 | 27.5 | - | - |
| Ligustrum lucidum | Yes | No | No | 5 | 5 | 5 | - | - |
| Nicotiana glauca | Yes | No | No | 2.1 | 2.1 | 2.1 | - | - |
| Opuntia spp. | Yes | Yes | No | 6 | 6 | 6 | 6 | - |
| Passiflora caerulea | Yes | Yes | No | 3 | 3 | 3 | 3 | - |
| Salvia leucantha | Yes | No | No | 49.7 | 49.7 | 49.7 | - | - |
| Salvia rosmarinus | Yes | No | No | 210 | 210 | 210 | - | - |
| Sedum dendroideum | Yes | Yes | No | 882.1 | 882.1 | 882.1 | 882.1 | - |
| Tecoma stans | Yes | Yes | No | 5 | 5 | 5 | 5 | - |
| Vachellia farnesiana | Yes | No | No | 3 | 3 | 3 | - | - |
| Wigandia urens | Yes | Yes | No | 1559.2 | 1559.2 | 1559.2 | 1559.2 | - |
| Total area of Zone 1 (m2) = 6725.9 | ||||||||
| Sum of the plant species by zone in m2 | 4282.1 | 4282.1 | 3911.3 | 3734.5 | 0 | |||
| Index (sum area covered by measure/total area of the zone) | 0.637 | 0.582 | 0.555 | 0.0 | ||||
| Values for calculation of adjusted habitat quality index | Pollination value index | 0.637 | ||||||
| Infrastructure | 0.1 | |||||||
| Nectar | 0.05 | |||||||
| Nesting | 0.05 | |||||||
| Fruits and seeds | 0 | |||||||
| Species | Z1 | Z2 | Z3 | Z4 | Z5 | Z6 | Z7 | Z8 | Z9 | Total by Species |
|---|---|---|---|---|---|---|---|---|---|---|
| Anthophora (Anthophoroides) spp. | - | - | - | 1 | - | - | - | - | - | 1 |
| Anthophora spp. | - | 1 | 5 | - | 3 | - | - | - | 9 | |
| Augochlora spp. | - | - | - | - | - | - | - | 1 | - | 1 |
| Bombus (Thoracobombus) Pensylvanicus | - | - | - | 2 | - | - | - | - | - | 2 |
| Ceratina (Zadontomerus) spp. | - | 6 | 1 | 32 | - | 5 | - | 10 | - | 54 |
| Ceratina spp. | - | - | - | 4 | - | - | - | 8 | - | 12 |
| Chilicola spp. | - | - | - | 1 | - | - | - | - | - | 1 |
| Diadasia spp. | - | - | - | - | 1 | - | - | - | - | 1 |
| Eucerini (Thygater) spp. | - | - | - | 3 | - | - | - | - | - | 3 |
| Euglosa viridissima | 2 | - | - | - | - | - | - | - | - | 2 |
| Eulaema (Apaeulaema) Cingulata | - | - | - | - | 1 | - | - | - | - | 1 |
| Eulaema (Apaeulaema) Polychroma | 1 | - | 1 | - | - | - | - | - | 2 | |
| Hylaeus (Metziella) spp. | - | - | - | - | - | - | - | 1 | - | 1 |
| Hylaeus (Prosopella) spp. | - | - | - | - | - | - | - | 2 | - | 2 |
| Hylaeus spp. | - | - | - | - | - | - | - | 8 | - | 8 |
| Lassioglossum (Dialictus) spp. | 16 | 11 | 1 | 31 | 1 | 16 | 1 | 8 | 1 | 86 |
| Lassioglossum spp. | 7 | 7 | 1 | 35 | - | - | - | 9 | 3 | 62 |
| Megachile (Cressoniella) spp. | 2 | 5 | - | - | - | - | - | 7 | - | 14 |
| Peponapis spp. | - | - | - | - | - | - | - | - | 1 | 1 |
| Xylocopa (Neoxylocopa) gualanensis | 1 | 1 | - | 4 | - | 9 | - | 2 | - | 17 |
| Xylocopa (Notoxylocopa) tabaniformis | 1 | - | - | 1 | - | - | - | - | - | 2 |
| Xylocopa (Stenoxylocopa) descipens | - | - | 1 | 1 | - | - | 1 | - | - | 3 |
| Total by zone | 30 | 31 | 5 | 120 | 3 | 33 | 2 | 56 | 5 | 285 |
| Species | Z1 | Z2 | Z3 | Z4 | Z5 | Z6 | Z7 | Z8 | Z9 | Total by Species |
|---|---|---|---|---|---|---|---|---|---|---|
| Achlyodes pallida | 1 | 2 | - | - | - | - | - | - | - | 3 |
| Agraulis vanillae | 21 | 33 | 26 | 22 | 15 | 10 | 10 | 26 | - | 163 |
| Anthanassa texana | - | - | - | - | 1 | - | - | 1 | - | 2 |
| Atrytonopsis hianna | - | 9 | 2 | 1 | 1 | 1 | 1 | - | - | 15 |
| Autochton cellus | 1 | 1 | 3 | - | 1 | - | - | 4 | - | 10 |
| Cecropterus dorantes | - | - | 5 | 1 | - | - | - | 1 | - | 7 |
| Chlosyne janais | 12 | 14 | 10 | 11 | 9 | 5 | 3 | 3 | - | 67 |
| Dione juno | - | 2 | - | - | - | - | 2 | - | - | 4 |
| Erynnis funeralis | - | - | - | - | - | - | 1 | - | - | 1 |
| Heraclides rogeri | 1 | - | - | - | - | 2 | - | - | - | 3 |
| Hylephila phyleus | 2 | 2 | 8 | 8 | 2 | - | - | - | - | 22 |
| Leptophobia aripa | 12 | 17 | 6 | 12 | 17 | 5 | 3 | 8 | - | 80 |
| Leptotes marina | - | - | 1 | - | - | 1 | - | 9 | - | 11 |
| Macroglossum stellatarum | - | - | - | 1 | - | - | 3 | - | - | 4 |
| Papilio garamas | 2 | - | - | 2 | - | 1 | 1 | 2 | 1 | 9 |
| Papilio multicaudata | 11 | 10 | 3 | 5 | 6 | 6 | - | 4 | - | 45 |
| Phocides polybius | - | 4 | - | 2 | 1 | 1 | 1 | - | - | 9 |
| Polygonus leo | - | - | - | - | - | - | 5 | - | - | 5 |
| Pontia protodice | - | - | - | - | - | - | 1 | - | - | 1 |
| Vanessa virginiensis | - | 2 | 4 | 1 | - | - | - | - | - | 7 |
| Total by zone | 63 | 96 | 68 | 66 | 53 | 32 | 31 | 58 | 1 | 468 |
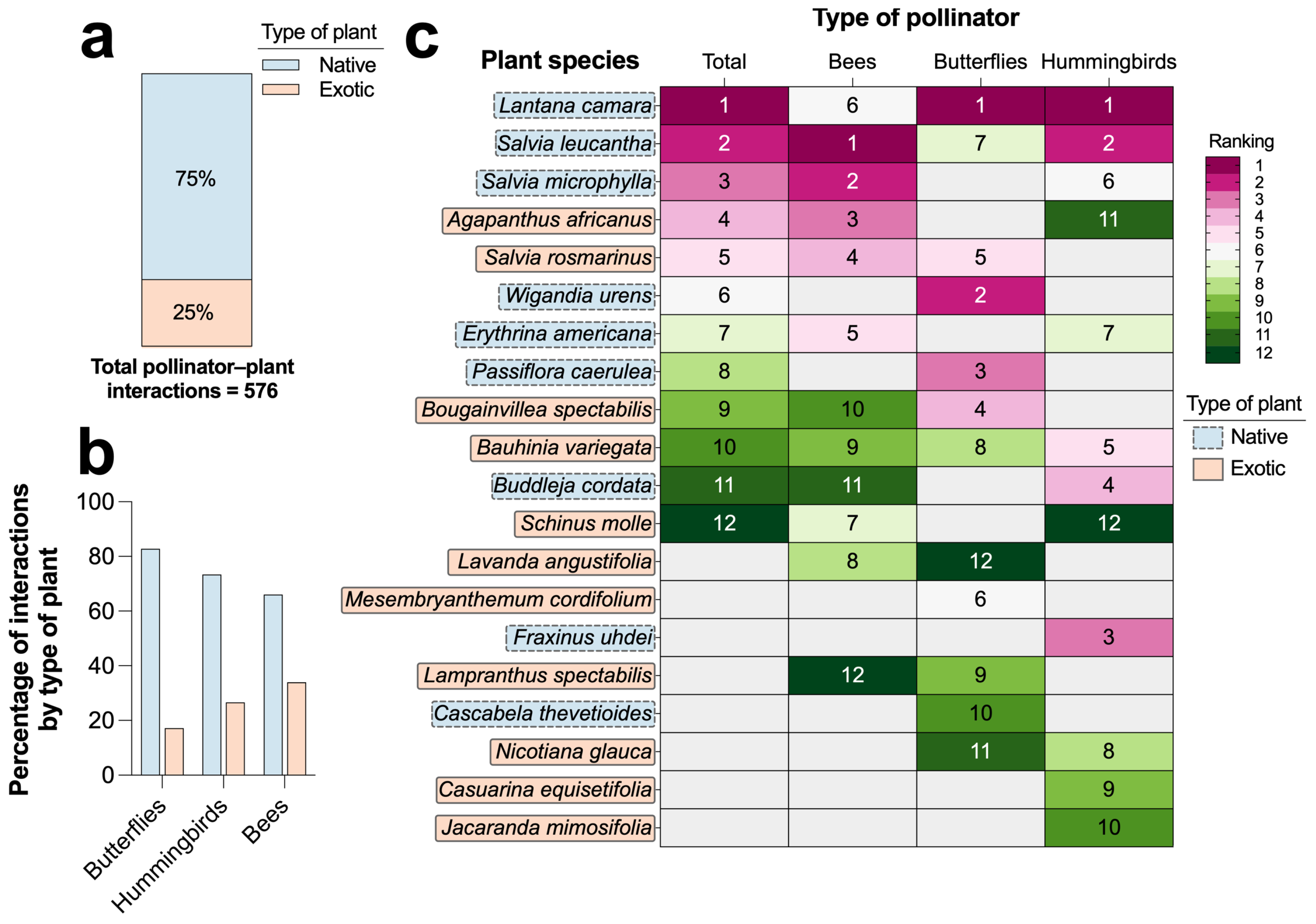
| Species | Origin | Bees | Butterflies | Hummingbirds | Total by Plant |
|---|---|---|---|---|---|
| Lantana camara | Native | 13 | 166 | 34 | 213 |
| Salvia leucantha | Native | 78 | 6 | 9 | 93 |
| Salvia microphylla | Native | 36 | - | 5 | 41 |
| Agapanthus africanus | Exotic | 35 | - | 2 | 37 |
| Salvia rosmarinus | Exotic | 27 | 10 | - | 37 |
| Wigandia urens | Native | - | 27 | 1 | 28 |
| Erythrina americana | Native | 14 | - | 4 | 18 |
| Bougainvillea spectabilis | Exotic | 1 | 11 | 1 | 13 |
| Passiflora caerulea | Native | - | 13 | - | 13 |
| Bauhinia variegata | Exotic | 2 | 4 | 6 | 12 |
| Buddleja cordata | Native | 1 | 1 | 7 | 9 |
| Fraxinus uhdei | Native | - | - | 7 | 7 |
| Mesembryanthemum cordifolium | Exotic | - | 7 | - | 7 |
| Nicotiana glauca | Exotic | - | 3 | 4 | 7 |
| Schinus molle | Exotic | 5 | - | 2 | 7 |
| Lavandula angustifolia | Exotic | 3 | 3 | - | 6 |
| Lampranthus spectabilis | Exotic | 1 | 4 | - | 5 |
| Casuarina equisetifolia | Exotic | - | - | 4 | 4 |
| Jacaranda mimosifolia | Exotic | - | - | 4 | 4 |
| Cascabela thevetioides | Native | - | 3 | - | 3 |
| Cortaderia Sealana | Exotic | - | 2 | - | 2 |
| Cupressus lusitanica | Native | - | - | 1 | 1 |
| Echeveria secunda | Native | 1 | - | - | 1 |
| Ipomoea arborescens | Native | 1 | - | - | 1 |
| Ligustrum lucidum | Exotic | - | - | 1 | 1 |
| Opuntia spp. | Native | 1 | - | - | 1 |
| Portulaca oleracea | Exotic | 1 | - | - | 1 |
| Prosopis juliflora | Native | 1 | - | - | 1 |
| Agave americana | Native | - | 1 | - | 1 |
| Senna spp. | Exotic | - | 1 | - | 1 |
| Tecoma stans | Native | - | - | 1 | 1 |
| Total by pollinator | 221 | 262 | 93 | 576 | |
| Species | Origin | Total Area Covered in the Park (m2) | Pollination Value | Nectar | Nesting | Fruits and Seeds |
|---|---|---|---|---|---|---|
| Agave americana | Native | 1037.2 | 1037.2 | 1037.2 | 1037.2 | – |
| Buddleja cordata | Native | 14.6 | 14.6 | 14.6 | 14.6 | 14.6 |
| Cascabela thevetioides | Native | 69.5 | 69.5 | 69.5 | 69.5 | – |
| Cestrum nocturnum | Native | 2 | 2 | 2 | - | – |
| Dahlia coccinea | Native | 1 | 1 | 1 | - | – |
| Echeveria secunda | Native | 11.4 | 11.4 | 11.4 | 11.4 | – |
| Equisetum hyemale | Native | 51.6 | 51.6 | - | 51.6 | – |
| Erythrina americana | Native | 162.6 | 162.6 | 162.6 | - | – |
| Eysenhardtia polystachia | Native | 0.8 | 0.8 | 0.8 | - | – |
| Fraxinus uhdei | Native | 485.6 | 485.6 | - | 485.6 | – |
| Ipomoea arborescens | Native | 70 | 70 | 70 | - | – |
| Ipomoea carnea | Native | 3.8 | 3.8 | 3.8 | - | – |
| Lantana camara | Native | 532.3 | 532.3 | 532.3 | - | 532.3 |
| Opuntia spp. | Native | 248.2 | 248.2 | 248.2 | 248.2 | – |
| Passiflora caerulea | Native | 13 | 13 | 13 | 13 | – |
| Prosopis laevigata | Native | 9 | 9 | 9 | 9 | 9 |
| Salvia leucantha | Native | 317 | 317 | 317 | - | – |
| Salvia microphylla | Native | 78.9 | 78.9 | 78.9 | - | – |
| Sedum dendroideum | Native | 1177.5 | 1177.5 | 1177.5 | 1177.5 | – |
| Sedum versadense | Native | 1 | 1 | - | 1 | – |
| Tecoma stans | Native | 284 | 284 | 284 | 284 | – |
| Vachellia farnesiana | Native | 68.8 | 68.8 | 68.8 | - | – |
| Wigandia urens | Native | 8745.1 | 8745.1 | 8745.1 | 8745.1 | – |
| Yucca gigantea | Native | 5.2 | 5.2 | 5.2 | 5.2 | – |
| Acacia baileyana | Exotic | 79.8 | 79.8 | - | - | - |
| Acacia dealbata | Exotic | 48.7 | 48.7 | - | - | - |
| Acacia melanoxylon | Exotic | 7.2 | 7.2 | - | - | – |
| Agapanthus africanus | Exotic | 673.1 | 673.1 | 673.1 | - | – |
| Aloe arborescens | Exotic | 8 | 8 | 8 | - | – |
| Bauhinia variegata | Exotic | 415 | 415 | 415 | 415 | – |
| Bougainvillea spectabilis | Exotic | 90.7 | 90.7 | 90.7 | 90.7 | – |
| Buddleja davidii | Exotic | 12 | 12 | 12 | - | – |
| Jacaranda mimosifolia | Exotic | 169.7 | 169.7 | 169.7 | - | – |
| Lampranthus spectabilis | Exotic | 129.4 | 129.4 | 129.4 | - | – |
| Lavanda angustifolia | Exotic | 223.65 | 223.65 | 223.65 | - | – |
| Ligustrum lucidum | Exotic | 210 | 210 | 210 | - | – |
| Nicotiana glauca | Exotic | 2.1 | 2.1 | 2.1 | - | – |
| Salvia rosmarinus | Exotic | 3502.2 | 3502.2 | 3502.2 | - | – |
| Senna didymobotrya | Exotic | 4.1 | 4.1 | 4.1 | 4.1 | – |
| Sum of the plant species in the park in m2 | 18,965.75 | 18,965.75 | 18,291.85 | 12,662.7 | 555.9 | |
References
- Das, A.; Sau, S.; Pandit, M.K.; Saha, K. A review on: Importance of pollinators in fruit and vegetable production and their collateral jeopardy from agro-chemicals. J. Entomol. Zool. Stud. 2018, 6, 1586–1591. [Google Scholar]
- Potts, S.G.; Imperatriz Fonseca, V.; Ngo, H.T.; Biesmeijer, J.C.; Breeze, T.D.; Dicks, L.; Garibaldi, L.A.; Hill, R.; Settele, J.; Vanbergen, A.J. Summary for Policymakers of the Assessment Report of the Intergovernmental Science-Policy Platform on Biodiversity and Ecosystem Services on Pollinators, Pollination and Food Production; Secretariat of the Intergovernmental Science-Policy Platform on Biodiversity and Ecosystem Services: Bonn, Germany, 2016. [Google Scholar]
- van der Sluijs, J.; Vaage, N. Pollinators and global food security: The need for holistic global stewardship. Food Ethics 2016, 1, 75–91. [Google Scholar] [CrossRef]
- Silva, J.L.S.; de Oliveira, M.T.P.; Cruz-Neto, O.; Tabarelli, M.; Lopes, A.V. Plant–pollinator interactions in urban ecosystems worldwide: A comprehensive review including research funding and policy actions. Ambio 2021, 50, 884–900. [Google Scholar] [CrossRef]
- Braman, S.K.; Griffin, B. Opportunities for and impediments to pollinator conservation in urban settings: A review. J. Integr. Pest Manag. 2022, 13, 6. [Google Scholar] [CrossRef]
- Daniels, B.; Jedamski, J.; Ottermanns, R.; Ross-Nickoll, M. A “plan bee” for cities: Pollinator diversity and plant-pollinator interactions in urban green spaces. PLoS ONE 2020, 15, e0235492. [Google Scholar] [CrossRef] [PubMed]
- Zeng, H.; Wang, J.; Guan, M.; Lu, Y.; Liu, H.; Zhao, D. Effects of vegetation structure and environmental characteristics on pollinator diversity in urban green spaces. Urban For. Urban Green. 2023, 84, 127928. [Google Scholar] [CrossRef]
- Sinnett, D. Green infrastructure and biodiversity in the city: Principles and design. In Handbook on Green Infrastructure; Edward Elgar Publishing: Cheltenham, UK, 2015; pp. 87–102. [Google Scholar]
- Nguyen, P.-Y.; Astell-Burt, T.; Rahimi-Ardabili, H.; Feng, X. Green space quality and health: A systematic review. Int. J. Environ. Res. Public Health 2021, 18, 11028. [Google Scholar] [CrossRef] [PubMed]
- Semeraro, T.; Scarano, A.; Buccolieri, R.; Santino, A.; Aarrevaara, E. Planning of urban green spaces: An ecological perspective on human benefits. Land 2021, 10, 105. [Google Scholar] [CrossRef]
- Ayala-Azcárraga, C.; Diaz, D.; Zambrano, L. Characteristics of urban parks and their relation to user well-being. Landsc. Urban Plan. 2019, 189, 27–35. [Google Scholar] [CrossRef]
- Dylewski, Ł.; Maćkowiak, Ł.; Banaszak-Cibicka, W. Linking pollinators and city flora: How vegetation composition and environmental features shapes pollinators composition in urban environment. Urban For. Urban Green. 2020, 56, 126795. [Google Scholar] [CrossRef]
- Wenzel, A.; Grass, I.; Belavadi, V.V.; Tscharntke, T. How urbanization is driving pollinator diversity and pollination–A systematic review. Biol. Conserv. 2020, 241, 108321. [Google Scholar] [CrossRef]
- Vaughan, M.; Black, S.H. Native pollinators: How to protect and enhance habitat for native bees. Nativ. Plants J. 2008, 9, 80–91. [Google Scholar] [CrossRef]
- Winfree, R.; Bartomeus, I.; Cariveau, D.P. Native pollinators in anthropogenic habitats. Annu. Rev. Ecol. Evol. Syst. 2011, 42, 1–22. [Google Scholar] [CrossRef]
- Stout, J.C.; Tiedeken, E.J. Direct interactions between invasive plants and native pollinators: Evidence, impacts and approaches. Funct. Ecol. 2017, 31, 38–46. [Google Scholar] [CrossRef]
- Galetto, L.; Aizen, M.A.; Arizmendi, M.d.C.; Freitas, B.M.; Garibaldi, L.A.; Giannini, T.C.; Lopes, A.V.; Do Espírito Santo, M.M.; Maués, M.M.; Nates Parra, G. Risks and opportunities associated with pollinators’ conservation and management of pollination services in Latin America. Ecol. Austral 2022, 32, 55–76. [Google Scholar] [CrossRef]
- Sing, K.-W.; Jusoh, W.F.; Hashim, N.R.; Wilson, J.-J. Urban parks: Refuges for tropical butterflies in Southeast Asia? Urban Ecosyst. 2016, 19, 1131–1147. [Google Scholar] [CrossRef]
- Nuñez-Rosas, L.E.; Arizmendi, M.D.C. Differential Use of Nectar Feeders Among Migrant and Resident Hummingbirds. Trop. Conserv. Sci. 2019, 12, 1940082919878960. [Google Scholar] [CrossRef]
- Lehmann, L.; Maruyama, P.; Joaquim Bergamo, P.; Maglianesi, M.; Rahbek, C.; Dalsgaard, B. Relative effectiveness of insects versus hummingbirds as pollinators of Rubiaceae plants across elevation in Dominica, Caribbean. Plant Biol. 2019, 21, 738–744. [Google Scholar] [CrossRef]
- Zhu, R.; Zheng, J.; Newman, G. Assessing Habitat Quality and Pollinator Benefits. In Contemporary Landscape Performance Methods and Techniques; Routledge: Milton Park, UK, 2025; pp. 127–136. [Google Scholar]
- Martínez Cervantes, A.C.; Hinojosa Díaz, I. Abejas Silvestres (Hymenoptera: Apoidea) de la Reserva Ecológica del Pedregal de San Ángel, Ciudad de México, México; Universidad Nacional Autónoma de México: Ciudad de México, México, 2017. [Google Scholar]
- Ramirez, L. Ecología de Insectos que Visitan Flores del Bosque de Chapultepec; México Universidad Nacional Autónoma de México: Ciudad de México, México, 2024. [Google Scholar]
- Garbuzov, M.; Ratnieks, F.L. Quantifying variation among garden plants in attractiveness to bees and other flower-visiting insects. Funct. Ecol. 2014, 28, 364–374. [Google Scholar] [CrossRef]
- Kritasampam, K.; Milne, J.; Srikosamatara, S.; Jitklang, S.; Jeratthitikul, E. Flower-visiting Arthropods of the Invasive Weed, Lantana camara L. Trop. Nat. Hist. 2016, 16, 7–19. [Google Scholar]
- Pawelek, J.C.; Frankie, G.W.; Thorp, R.W.; Przybylski, M. Modification of a community garden to attract native bee pollinators in urban San Luis Obispo, California. Cities Environ. 2009, 2, 20. [Google Scholar] [CrossRef]
- Mata, L.; Andersen, A.N.; Morán-Ordóñez, A.; Hahs, A.K.; Backstrom, A.; Ives, C.D.; Bickel, D.; Duncan, D.; Palma, E.; Thomas, F.; et al. Indigenous plants promote insect biodiversity in urban greenspaces. Ecol. Appl. 2021, 31, e02309. [Google Scholar] [CrossRef]
- Baldock, K.C.; Goddard, M.A.; Hicks, D.M.; Kunin, W.E.; Mitschunas, N.; Morse, H.; Osgathorpe, L.M.; Potts, S.G.; Robertson, K.M.; Scott, A.V. A systems approach reveals urban pollinator hotspots and conservation opportunities. Nat. Ecol. Evol. 2019, 3, 363–373. [Google Scholar] [CrossRef]
- Moyers-Arévalo, L.; Cano-Santana, Z. Fenología de la comunidad de mariposas diurnas y su relación con la fenología floral de las plantas y otros factores ambientales. In Biodiversidad del Ecosistema del Pedregal de San Ángel; Universidad Nacional Autónoma de México: Ciudad de México, México, 2009; pp. 411–419. [Google Scholar]
- Ramírez-Restrepo, L.; MacGregor-Fors, I. Butterflies in the city: A review of urban diurnal Lepidoptera. Urban Ecosyst. 2017, 20, 171–182. [Google Scholar] [CrossRef]
- Marín-Gómez, O.H.; Flores, C.R.; del Coro Arizmendi, M. Assessing ecological interactions in urban areas using citizen science data: Insights from hummingbird–plant meta-networks in a tropical megacity. Urban For. Urban Green. 2022, 74, 127658. [Google Scholar] [CrossRef]
- Márquez-Luna, U.; Arizmendi, M.d.C. Assessment of increase in the abundance of two hummingbird species in the last decade in Mexico City. J. Urban Ecol. 2023, 9, juad018. [Google Scholar] [CrossRef]
- Zaninotto, V.; Thebault, E.; Dajoz, I. Native and exotic plants play different roles in urban pollination networks across seasons. Oecologia 2023, 201, 525–536. [Google Scholar] [CrossRef]
- Zaninotto, V.; Fauviau, A.; Dajoz, I. Diversity of greenspace design and management impacts pollinator communities in a densely urbanized landscape: The city of Paris, France. Urban Ecosyst. 2023, 26, 503–515. [Google Scholar] [CrossRef]
- Staab, M.; Pereira-Peixoto, M.H.; Klein, A.-M. Exotic garden plants partly substitute for native plants as resources for pollinators when native plants become seasonally scarce. Oecologia 2020, 194, 465–480. [Google Scholar] [CrossRef]




| Zone | Area (m2) | Infrastructure Present | Plant Species Present in the Zone | Percentage Covered Native/Exotic | Plants with Greater Surface Area (%, Origin) |
|---|---|---|---|---|---|
| 1 | 6725.9 | Land with two steep slopes and a stone wall that preserves much of the original ecosystem. It has a fountain. | Acacia dealbata, Acacia neriifolia, Agapanthus africanus, Agave americana, Bauhinia variegata, Bougainvillea spectabilis, Cascabela thevetioides, Casuarina equisetifolia, Cortaderia communana, Cupressus sempervirens, Dahlia coccinea, Equisetum hyemale, Eucalyptus spp., Fraxinus uhdei, Jacaranda mimosifolia, Juniperus communis, Kalanchoe marmorata, Ligustrum lucidum, Nicotiana glauca, Opuntia spp., Passiflora caerulea, Salvia leucantha, Salvia rosmarinus, Sedum dendroideum, Schinus molle, Tecoma stans, Vachellia farnesiana, Wigandia urens | 80.1/19.8 | W. urens (34.4, native) and S. dendroideum (19.5, native) |
| 2 | 2144.3 | Flat ground covered with concrete. It has a rain catcher tree and a dog park. | Acacia dealbata, Agapanthus africanus, Aloe arborescens, Bauhinia variegata, Buddleja davidii, Cestrum nocturnum, Equisetum hyemale, Fraxinus hudei, Lantana camara, Ligustrum lucidum, Salvia leucantha, Salvia rosmarinus, Searsia lancea, Tecoma stansi | 38.1/61.9 | S. rosmarinus (43.3, Exotic) and L. camara (30.5, native) |
| 3 | 5138.7 | Land is dominated by a body of water that occupies almost the entire area. The access is given through corridors that surround it, and it is surrounded by scree remnants. | Bahuinia variegata, Buddleja cordata, Buddleja davidii, Casuarina equisetifolia, Cortaderia sealana, Fraxinus uhdei, Lantana camara, Ligustrum lucidum, Quercus phellos, Salvia rosmarinus, Passiflora caerulea, Wigandia urens | 70.2/29.9 | W. urens (45.3, native) and S. rosmarinus (20.2, exotic) |
| 4 | 6070.5 | Flat land covered with concrete, divided into four zones by corridors. It has an area for camping, whose terrain is dirt. It also has bathrooms and sandbox. | Acacia dealbata, Acacia melanoxylon, Agapanthus africanus, Agave americana, Aloe arborescens, Bauhinia variegata, Bougainvillea spectabilis, Casuarina equisetifolia, Erythrina americana, Fraxinus uhdei, Ipomoea carnea, Jacaanda mimosifolia, Lavandula angustifolia, Kalanchoe marmorata, Quercus kelloggii, Nerium oleander, Salvia microphylla, Salvia rosmarinus, Schinus molle, Sedum dendreideum, Senna didymobotrya, Vachellia farnesiana, Yucca gigantea | 13.7/86.3 | S. rosmarinus (58.5, exotic) and Kalanchoe marmorata (7.4, exotic) |
| 5 | 3058.8 | Flat ground covered with concrete. It includes a pergola that provides shade, where people practice yoga. | Acacia dealbata, Agave americana, Bauhinia variegata, Bougainvillea spectabilis, Opuntia spp, Cascabela thevetioides, Fraxinus uhdei, Jacaranda mimosifolia, Lavandula angustifolia, Prosopis laevigata, Salvia rosmarinus, Schinus molle, Wigandia urens, Yucca gigantea | 85.3/14.7 | W. urens (77.0, native) and S. rosmarinus (11.6, exotic) |
| 6 | 7634.6 | Land with two steep slopes. It has two rooms of the PILARES program, where dance and computer classes are taught, among others. It has a sandbox and signage that indicates a garden for pollinators. | Acacia baileyana, Agapanthus africanus, Agave americana, Bauhinia variegata, Bougainvillea spectabilis, Buddleja cordata, Buddleja davidii, Opuntia spp, Carpobrotus edulis, Casuarina equisetifolia, Cupressus lusitanica, Cupressus sempervirens, Echeveria secunda, Lavandula angustifolia, Mesembryanthemum cordifolium, Prosopis laevigata, Salvia microphylla, Salvia rosmarinus, Schinus molle, Sedum dendroideum, Wigandia urens | 67.4/32.6 | W. urens (51.4, native) and S. rosmarinus (19.2, exotic) |
| 7 | 5433.6 | Semisloping concrete land that connects the PILARES area with the courts and the children’s play area. | Acacia baileyana, Acacia neriifolia, Bauhinia variegata, Casuarina equisetifolia, Cortaderia sealana, Erythrina americana, Eysenhardtia polystachya, Fraxinus uhdei, Ipomoea arborescens, Lavandula angustifolia, Salvia leucantha, Salvia rosmarinus, Schhellia mollensiana | 62.2/37.7 | W. urens (54.9, native) and C. selloana (29.5, exotic) |
| 8 | 11,179.0 | Semisloping terrain with two beach volleyball courts (with sand) and a basketball court. | Acacia baileyana, Acacia neriifolia, Agave americana, Bauhinia variegata, Buddleja cordata, Cascabela thevetioides, Cortaderia selloana, Erythrina americana, Fraxinus uhdei, Jacaranda mimosifolia, Lampranthus spectabilis, Lavandula angustifolia, Ligustrum lucidum, Mesembryanthemum cordifolium, Salvia leucantha, Salvia rosmarinus, Schinus molle, Sedum dendroideum, Sedum versadense, Teigacoma stans, Vachelliandia farnesianans | 60.3/39.7 | W. urens (14.2, native) and S. dendroideum (11.3, native) |
| 9 | 3850.7 | Flat land with a dirt floor. Play area for children, a tent, tables, a pergola that provides shade, and a small body of water. | Acacia dealbata, Agapanthus africanus, Cascabela thevetioides, Cortaderia sealana, Crassula ovata, Casuarina equisetifolia, Fraxinus uhdei, Ficus benjamina, Ligustrum lucidum, Salvia leucantha, Salvia rosmarinus, Schinus molle, Searsia lancea, Tecoma stans | 10.3/89.7 | Agapanthus africanus (28.5, exotic) and C. selloana (22.3, exotic) |
| Plant Species | Origin | Z1 | Z2 | Z3 | Z4 | Z5 | Z6 | Z7 | Z8 | Z9 | Area (m2) |
|---|---|---|---|---|---|---|---|---|---|---|---|
| Agave americana | Native | 723.4 | - | - | 103.8 | 103.8 | 103.8 | - | 2.4 | - | 1037.3 |
| Buddleja cordata | Native | - | - | 5.3 | - | - | 5.3 | - | 4.0 | - | 14.6 |
| Cascabela thevetioides | Native | 25.0 | - | - | - | 3.7 | - | - | 28.8 | 12.0 | 69.5 |
| Cestrum nocturnum | Native | - | 2.0 | - | - | - | - | - | - | - | 2.0 |
| Cupressus lusitanica | Native | - | - | - | - | - | 3.0 | - | - | - | 3.0 |
| Dahlia coccinea | Native | 1.0 | - | - | - | - | - | - | - | - | 1.0 |
| Echeveria secunda | Native | - | - | - | - | - | 11.4 | - | - | - | 11.4 |
| Equisetum hyemale | Native | 25.8 | 25.8 | - | - | - | - | - | - | - | 51.5 |
| Erythrina americana | Native | - | - | - | 8.0 | - | - | 16.0 | 138.6 | - | 162.6 |
| Eysenhardtia polystachya | Native | - | - | - | - | - | - | 0.8 | - | - | 0.8 |
| Fraxinus uhdei | Native | 340.0 | 30.0 | - | 40.0 | 10.0 | 10.0 | 30.0 | 10.0 | 15.6 | 485.6 |
| Ipomoea arborescens | Native | 4.0 | - | - | - | - | - | 66.0 | - | - | 70.0 |
| Ipomoea carnea | Native | - | - | - | 3.8 | - | - | - | - | - | 3.8 |
| Lantana camara | Native | - | 456.7 | 33.8 | - | - | - | 41.8 | - | - | 532.2 |
| Opuntia spp. | Native | 6.0 | - | - | - | 121.1 | 121.1 | - | - | - | 248.3 |
| Passiflora caerulea | Native | 3.0 | - | - | - | - | - | - | - | - | 13.0 |
| Prosopis laevigata | Native | - | - | - | - | 7.0 | 2.0 | - | - | - | 9.0 |
| Quercus kelloggii | Native | - | - | - | 4.9 | - | - | - | - | - | 4.9 |
| Salvia leucantha | Native | 49.7 | 51.5 | - | - | - | - | 49.9 | 129.8 | 36.1 | 317.0 |
| Salvia microphylla | Native | - | - | - | 43.9 | 0.0 | 35.0 | - | - | - | 78.9 |
| Sedum dendroideum | Native | 882.1 | - | - | 49.4 | 0.0 | 50.3 | - | 195.7 | - | 1177.5 |
| Sedum versadense | Native | - | - | - | - | - | - | - | 1.0 | - | 1.0 |
| Tecoma stans | Native | 5.0 | 3.8 | - | - | - | - | - | 271.4 | 3.8 | 284.0 |
| Vachellia farnesiana | Native | 3.0 | - | - | 3.8 | - | - | 45.6 | 16.4 | - | 68.8 |
| Wigandia urens | Native | 1559.2 | - | 1657.1 | 0.0 | 2289.7 | 1102.8 | 1889.7 | 246.6 | - | 8745.2 |
| Yucca gigantea | Native | - | - | - | 2.7 | 2.5 | - | - | - | - | 5.2 |
| Natives subtotal | 3627.1 | 569.8 | 1706.2 | 260.3 | 2537.9 | 1444.8 | 2139.8 | 1044.7 | 67.5 | 13,398.1 | |
| Acacia baileyana | Exotic | - | - | - | - | - | 3.00 | 22.80 | 54.00 | - | 79.80 |
| Acacia dealbata | Exotic | 5.00 | 15.00 | - | 21.60 | 3.10 | - | - | - | 4.00 | 48.70 |
| Acacia melanoxylon | Exotic | - | - | - | 7.20 | - | - | - | - | - | 7.20 |
| Acacia neriifolia | Exotic | 15.00 | - | - | - | - | - | 45.10 | 20.80 | - | 80.90 |
| Agapanthus africanus | Exotic | 240.32 | 163.87 | - | 58.93 | - | 22.57 | - | - | 187.38 | 673.07 |
| Aloe arborescens | Exotic | - | 5.00 | - | 3.00 | - | - | - | - | - | - |
| Bauhinia variegata | Exotic | 160.00 | 60.00 | 20.00 | 5.00 | 10.00 | 40.00 | 25.00 | 95.00 | - | 415.00 |
| Bougainvillea spectabilis | Exotic | 5.00 | - | - | 17.69 | 17.69 | 50.27 | - | - | - | 90.65 |
| Buddleja davidii | Exotic | - | 2.00 | 6.00 | - | - | 4.00 | - | - | - | 12.00 |
| Carpobrotus edulis | Exotic | - | - | 0.00 | - | - | 45.44 | - | - | - | 45.44 |
| Casuarina equisetifolia | Exotic | 45.00 | - | 6.70 | 46.90 | - | 6.70 | 13.40 | - | 3.30 | 122.00 |
| Cortaderia selloana | Exotic | 5.81 | - | 146.59 | - | - | - | 1015.58 | 46.09 | 146.59 | 1360.66 |
| Crassula ovata | Exotic | - | - | - | - | - | - | - | - | 4.30 | 4.30 |
| Cupressus sempervirens | Exotic | 2.00 | - | - | - | - | 4.00 | - | - | - | 6.00 |
| Eucalyptus spp. | Exotic | 24.00 | - | - | - | - | - | - | - | - | 24.00 |
| Ficus benjamina | Exotic | - | - | - | - | - | - | - | - | 3.20 | 3.20 |
| Jacaranda mimosifolia | Exotic | 27.50 | - | - | 84.00 | 18.20 | 23.00 | - | 17.00 | - | 169.70 |
| Juniperus communis | Exotic | 8.00 | - | - | - | - | - | - | - | - | 8.00 |
| Kalanchoe marmorata | Exotic | 136.11 | - | - | 141.97 | - | - | - | - | - | 278.08 |
| Lampranthus spectabilis | Exotic | - | - | - | - | - | - | - | 129.38 | - | 129.38 |
| Lavandula anguistifolia | Exotic | - | - | - | 87.40 | 30.1 | 24.7 | 17.3 | 64.15 | - | 223.65 |
| Ligustrum lucidum | Exotic | 5.00 | 30.00 | 45.00 | - | - | - | - | 30.00 | 100.00 | 210.00 |
| Mesembryanthemum cordifolium | Exotic | - | - | - | - | - | 45.51 | - | 45.74 | - | 91.25 |
| Nerium oleander | Exotic | - | - | - | 3.98 | - | - | - | - | - | 3.98 |
| Nicotiana glauca | Exotic | 2.10 | - | - | - | - | - | - | - | - | 2.10 |
| Quercus phellos | Exotic | - | - | 7.00 | - | - | - | - | - | - | 7.00 |
| Salvia rosmarinus | Exotic | 209.98 | 647.98 | 491.86 | 1113.97 | 344.66 | 412.65 | 150.33 | 55.99 | 74.64 | 3502.06 |
| Schinus molle | Exotic | 7.00 | - | - | 49.00 | 12.00 | 17.00 | 8.10 | 129.00 | 64.00 | 286.10 |
| Searsia lancea | Exotic | - | 1.40 | - | - | - | - | - | - | 1.50 | 2.90 |
| Senna didymobotrya | Exotic | - | - | - | 4.10 | - | - | - | - | - | 4.10 |
| Exotics subtotal | 897.8 | 925.3 | 723.2 | 1644.7 | 435.8 | 698.8 | 1297.6 | 687.2 | 588.9 | 7899.2 | |
| Total by zone | 4525.0 | 1495.0 | 2429.4 | 1905.0 | 2973.7 | 2143.6 | 3437.4 | 1731.9 | 656.4 | 21,297.3 | |
| Plant Species | Attract Pollinators | Pollinator That Benefits | Benefits for Pollinators | ||
|---|---|---|---|---|---|
| Nectar | Nesting | Fruits and Seeds | |||
| Acacia baileyana | Yes | Bees | No | No | No |
| Acacia dealbata | Yes | Bees | No | No | No |
| Acacia melanoxylon | Yes | Bees | No | No | No |
| Agapanthus africanus | Yes | Bees, butterflies, hummingbirds | Yes | No | No |
| Agave americana | Yes | Bees, hummingbirds | Yes | Yes | No |
| Aloe arborescens | Yes | Bees, hummingbirds | Yes | No | No |
| Bauhinia variegata | Yes | Bees, hummingbirds | Yes | Yes | No |
| Bougainvillea spectabilis | Yes | Bees, butterflies, hummingbirds | Yes | Yes | No |
| Buddleja cordata | Yes | Bees, butterflies | Yes | Yes | Yes |
| Buddleja davidii | Yes | Butterflies | Yes | No | No |
| Cascabela thevetioides | Yes | Bees, hummingbirds | Yes | Yes | No |
| Cestrum nocturnum | Yes | Bees, butterflies | Yes | No | No |
| Dahlia coccinea | Yes | Bees | Yes | No | No |
| Echeveria secunda | Yes | Bees, hummingbirds | Yes | Yes | No |
| Equisetum hyemale | Yes | Bees | No | Yes | No |
| Erythrina americana | Yes | Bees, hummingbirds | Yes | No | No |
| Eysenhardtia polystachia polystachya | Yes | Bees, butterflies | Yes | No | No |
| Fraxinus uhdei | Yes | Hummingbirds | No | Yes | No |
| Ipomoea arborescens | Yes | Bees, hummingbirds | Yes | No | No |
| Ipomoea carnea | Yes | Bees, butterflies | Yes | No | No |
| Jacaranda mimosifolia | Yes | Bees, hummingbirds | Yes | No | No |
| Lampranthus spectabilis | Yes | Butterflies | Yes | No | No |
| Lantana camara | Yes | Bees, butterflies, hummingbirds | Yes | No | Yes |
| Lavanda angustifolia | Yes | Bees, butterflies | Yes | No | No |
| Ligustrum lucidum | Yes | Bees | Yes | No | No |
| Nicotiana glauca | Yes | Hummingbirds | Yes | No | No |
| Opuntia spp. | Yes | Bees, hummingbirds | Yes | Yes | No |
| Passiflora caerulea | Yes | Bees, butterflies, hummingbirds | Yes | Yes | No |
| Prosopis laevigata | Yes | Bees | Yes | Yes | Yes |
| Salvia leucantha | Yes | Bees, butterflies, hummingbirds | Yes | No | No |
| Salvia microphylla | Yes | Bees, butterflies, hummingbirds | Yes | No | No |
| Salvia rosmarinus | Yes | Bees, butterflies | Yes | No | No |
| Sedum dendroideum | Yes | Bees | Yes | Yes | No |
| Sedum versadense | Yes | Bees | No | Yes | No |
| Senna didymobotrya | Yes | Bees | Yes | Yes | No |
| Tecoma stans | Yes | Butterflies, hummingbirds | Yes | Yes | No |
| Vachellia farnesiana | Yes | Bees, butterflies | Yes | No | No |
| Wigandia urens | Yes | Bees, butterflies, hummingbirds | Yes | Yes | No |
| Yucca gigantea | Yes | Bees | Yes | Yes | No |
| Species | Z1 | Z2 | Z3 | Z4 | Z5 | Z6 | Z7 | Z8 | Z9 | Total by Species |
|---|---|---|---|---|---|---|---|---|---|---|
| Cynanthus latirostris | 20 | 9 | 5 | 3 | - | 5 | - | 3 | 6 | 51 |
| Saucerottia beryllina | 13 | 7 | - | 5 | 2 | 6 | - | 3 | 1 | 37 |
| Lampornis clemenciae | - | - | - | - | - | 1 | - | - | - | 1 |
| Tilmatura dupontii | - | 3 | - | 4 | - | - | - | - | - | 7 |
| Total by zone | 33 | 19 | 5 | 12 | 2 | 12 | - | 6 | 7 | 96 |
| Zone | Area (m2) | Pollination Value Index | Provides Benefit (Adjustment Factor) | Adjusted Habitat Quality Index | |||
|---|---|---|---|---|---|---|---|
| Nectar | Nesting | Fruits and Seeds | Infrastructure | ||||
| 1 | 6725.9 | 0.637 | Yes (0.05) | Yes (0.05) | No (0) | Yes (0.1) | 0.611 |
| 2 | 2144.3 | 0.697 | Yes (0.005) | Yes (0.05) | Yes (0.05) | No (0) | 0.640 |
| 3 | 5138.7 | 0.442 | Yes (0.05) | Yes (0.05) | Yes (0.05) | Yes (0.1) | 0.441 |
| 4 | 6070.5 | 0.273 | Yes (0.05) | Yes (0.05) | No (0) | No (0) | 0.240 |
| 5 | 3058.8 | 0.968 | Yes (0.05) | Yes (0.05) | No (0) | No (0) | 0.852 |
| 6 | 7634.7 | 0.265 | Yes (0.05) | Yes (0.05) | No (0) | No (0) | 0.233 |
| 7 | 5433.6 | 0.433 | Yes (0.05) | Yes (0.05) | Yes (0.05) | No (0) | 0.398 |
| 8 | 11,179.0 | 0.133 | Yes (0.05) | Yes (0.05) | No (0) | Yes (0.1) | 0.127 |
| 9 | 3850.7 | 0.113 | Yes (0.05) | Yes (0.05) | No (0) | Yes (0.1) | 0.108 |
Disclaimer/Publisher’s Note: The statements, opinions and data contained in all publications are solely those of the individual author(s) and contributor(s) and not of MDPI and/or the editor(s). MDPI and/or the editor(s) disclaim responsibility for any injury to people or property resulting from any ideas, methods, instructions or products referred to in the content. |
© 2025 by the authors. Licensee MDPI, Basel, Switzerland. This article is an open access article distributed under the terms and conditions of the Creative Commons Attribution (CC BY) license (https://creativecommons.org/licenses/by/4.0/).
Share and Cite
Ayala-Azcarraga, C.; Hinojosa-Diaz, I.A.; Segura, O.; Pacheco-Muñoz, R.; Larrucea-Garritz, A.; Diaz, D. Evaluation of Sustainable Landscape Design: Presence of Native Pollinators in an Urban Park in Mexico City, Mexico. Sustainability 2025, 17, 799. https://doi.org/10.3390/su17020799
Ayala-Azcarraga C, Hinojosa-Diaz IA, Segura O, Pacheco-Muñoz R, Larrucea-Garritz A, Diaz D. Evaluation of Sustainable Landscape Design: Presence of Native Pollinators in an Urban Park in Mexico City, Mexico. Sustainability. 2025; 17(2):799. https://doi.org/10.3390/su17020799
Chicago/Turabian StyleAyala-Azcarraga, Cristina, Ismael A. Hinojosa-Diaz, Oliva Segura, Rodrigo Pacheco-Muñoz, Amaya Larrucea-Garritz, and Daniel Diaz. 2025. "Evaluation of Sustainable Landscape Design: Presence of Native Pollinators in an Urban Park in Mexico City, Mexico" Sustainability 17, no. 2: 799. https://doi.org/10.3390/su17020799
APA StyleAyala-Azcarraga, C., Hinojosa-Diaz, I. A., Segura, O., Pacheco-Muñoz, R., Larrucea-Garritz, A., & Diaz, D. (2025). Evaluation of Sustainable Landscape Design: Presence of Native Pollinators in an Urban Park in Mexico City, Mexico. Sustainability, 17(2), 799. https://doi.org/10.3390/su17020799

