Seduced by Style: How Instagram Fashion Influencers Build Brand Loyalty Through Customer Engagement in Sustainable Consumption
Abstract
1. Introduction
- (a)
- What is the nature of the relationship between customer engagement and brand loyalty?
- (b)
- What is the nature of the association between SMIM and brand loyalty?
- (c)
- Does customer engagement mediate the relationship between SMIM and brand loyalty?
- (d)
- Does customer engagement moderate the impact of SMIM on brand loyalty?
2. Theoretical Framework
2.1. Sustainable Consumption
2.2. Social Media Influencers and Sustainable Consumption
2.3. The Theory of Stimulus-Organization-Response
2.4. Customer Engagement
2.5. Brand Loyalty
3. Research Model and Hypotheses Development
3.1. Customer Engagement and Brand Loyalty
3.2. Social Media Influencer Marketing, Customer Engagement, and Brand Loyalty
3.3. Customer Engagement as a Moderator
3.4. Conceptual Model
4. Methods
4.1. Study Design and Sample
4.2. Measurement
4.3. Common Method Bias
5. Data Analysis and Results
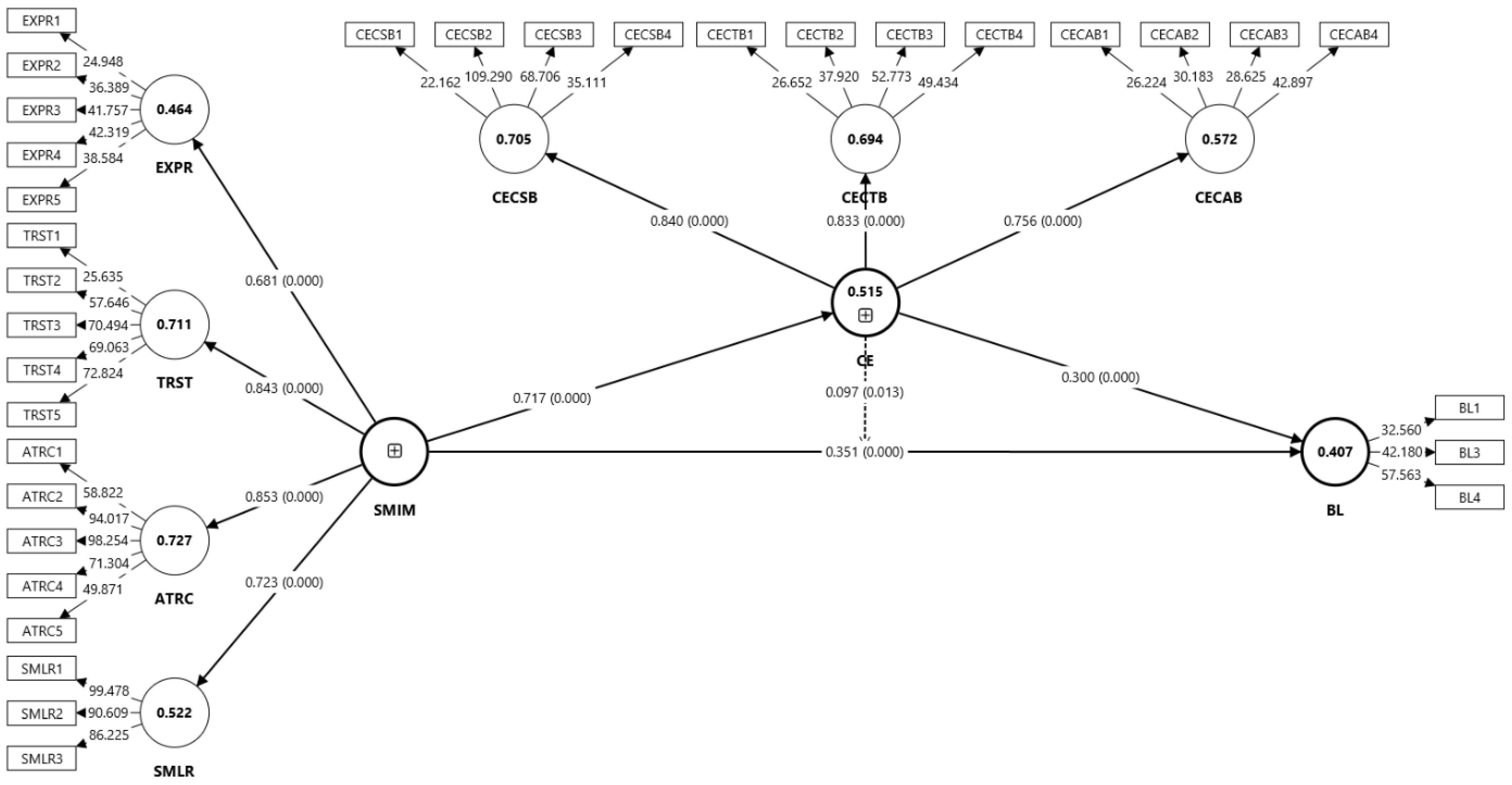
5.1. Measurement Model Assessment
5.2. Structural Model Assessment
5.3. Predictive Power of the Structural Model
6. Discussion and Implications
6.1. Discussion of Key Findings
6.2. Theoretical Implications
6.3. Practical Implications
6.4. Limitations and Future Research Directions
Author Contributions
Funding
Institutional Review Board Statement
Informed Consent Statement
Data Availability Statement
Conflicts of Interest
References
- Barari, M.M.; Eisend, M.; Jain, S.P. A Meta-Analysis of the Effectiveness of Social Media Influencers: Mechanisms and Moderation. J. Acad. Mark. Sci. 2025, 1–21. [Google Scholar] [CrossRef]
- Weiger, W.H.; Giertz, J.N.; Hammerschmidt, M.; Hollebeek, L.D. Blurred Lines? Disentangling the Roles of Consumers’ Influencer- and Brand Engagement in Shaping Brand Performance. J. Bus. Res. 2025, 194, 115280. [Google Scholar] [CrossRef]
- Ting, D.H.; Abbasi, A.Z.; Ahmed, S. Examining the Mediating Role of Social Interactivity between Customer Engagement and Brand Loyalty. Asia Pac. J. Mark. Logist. 2021, 33, 1139–1158. [Google Scholar] [CrossRef]
- Jacobson, J.; Harrison, B. Sustainable Fashion Social Media Influencers and Content Creation Calibration. Int. J. Advert. 2022, 41, 150–177. [Google Scholar] [CrossRef]
- Ge, J. Influencers Marketing and Its Impacts on Sustainable Fashion Consumption Among Generation Z. J. Soft Comput. Decis. Anal. 2024, 2, 118–143. [Google Scholar] [CrossRef]
- Algharabat, R.; Rana, N.P.; Alalwan, A.A.; Baabdullah, A.; Gupta, A. Investigating the Antecedents of Customer Brand Engagement and Consumer-Based Brand Equity in Social Media. J. Retail. Consum. Serv. 2020, 53, 101767. [Google Scholar] [CrossRef]
- Bazi, S.; Filieri, R.; Gorton, M. Social Media Content Aesthetic Quality and Customer Engagement: The Mediating Role of Entertainment and Impacts on Brand Love and Loyalty. J. Bus. Res. 2023, 160, 113778. [Google Scholar] [CrossRef]
- Hollebeek, L.D.; Glynn, M.S.; Brodie, R.J. Consumer Brand Engagement in Social Media: Conceptualization, Scale Development and Validation. J. Interact. Mark. 2014, 28, 149–165. [Google Scholar] [CrossRef]
- Meire, M.; Hewett, K.; Ballings, M.; Kumar, V.; Van den Poel, D. The Role of Marketer-Generated Content in Customer Engagement Marketing. J. Mark. 2019, 83, 21–42. [Google Scholar] [CrossRef]
- Shan, J.; Xu, H. When Influencer-Product Congruence Influence Sustainable Consumption? The Roles of Green Attributes and Intimate Self-Disclosure. J. Prod. Brand Manag. 2025, 34, 907–920. [Google Scholar] [CrossRef]
- Janssen, L.; Schouten, A.P.; Croes, E.A.J. Influencer Advertising on Instagram: Product-Influencer Fit and Number of Followers Affect Advertising Outcomes and Influencer Evaluations via Credibility and Identification. Int. J. Advert. 2022, 41, 101–127. [Google Scholar] [CrossRef]
- De Veirman, M.; Cauberghe, V.; Hudders, L. Marketing through Instagram Influencers: The Impact of Number of Followers and Product Divergence on Brand Attitude. Int. J. Advert. 2017, 36, 798–828. [Google Scholar] [CrossRef]
- Jung, W.-J.; Yang, S.; Kim, H.-W. Design of Sweepstakes-Based Social Media Marketing for Online Customer Engagement. Electron. Commer. Res. 2020, 20, 119–146. [Google Scholar] [CrossRef]
- Hughes, C.; Swaminathan, V.; Brooks, G. Driving Brand Engagement Through Online Social Influencers: An Empirical Investigation of Sponsored Blogging Campaigns. J. Mark. 2019, 83, 78–96. [Google Scholar] [CrossRef]
- Audrezet, A.; De Kerviler, G.; Guidry Moulard, J. Authenticity under Threat: When Social Media Influencers Need to Go beyond Self-Presentation. J. Bus. Res. 2020, 117, 557–569. [Google Scholar] [CrossRef]
- Giakoumaki, C.; Krepapa, A. Brand Engagement in Self-concept and Consumer Engagement in Social Media: The Role of the Source. Psychol. Mark. 2020, 37, 457–465. [Google Scholar] [CrossRef]
- Kwon, J.-H.; Jung, S.-H.; Choi, H.-J.; Kim, J. Antecedent Factors That Affect Restaurant Brand Trust and Brand Loyalty: Focusing on US and Korean Consumers. J. Prod. Brand Manag. 2021, 30, 990–1015. [Google Scholar] [CrossRef]
- Lou, C.; Yuan, S. Influencer Marketing: How Message Value and Credibility Affect Consumer Trust of Branded Content on Social Media. J. Interact. Advert. 2019, 19, 58–73. [Google Scholar] [CrossRef]
- Peattie, K.; Collins, A. Guest Editorial: Perspectives on Sustainable Consumption. Int. J. Consum. Stud. 2009, 33, 107–112. [Google Scholar] [CrossRef]
- Quoquab, F.; Mohammad, J. A Review of Sustainable Consumption (2000 to 2020): What We Know and What We Need to Know. J. Glob. Mark. 2020, 33, 305–334. [Google Scholar] [CrossRef]
- Yıldırım, S. Do Green Women Influencers Spur Sustainable Consumption Patterns? Descriptive Evidences from Social Media Influencers. Ecofem. Clim. Change 2021, 2, 198–210. [Google Scholar] [CrossRef]
- Oliver, R.L. Whence Consumer Loyalty? J. Mark. 1999, 63, 33. [Google Scholar] [CrossRef]
- Godey, B.; Manthiou, A.; Pederzoli, D.; Rokka, J.; Aiello, G.; Donvito, R.; Singh, R. Social Media Marketing Efforts of Luxury Brands: Influence on Brand Equity and Consumer Behavior. J. Bus. Res. 2016, 69, 5833–5841. [Google Scholar] [CrossRef]
- Hafez, M. Unpacking the Influence of Social Media Marketing Activities on Brand Equity in the Banking Sector in Bangladesh: A Moderated Mediation Analysis of Brand Experience and Perceived Uniqueness. Int. J. Inf. Manag. Data Insights 2022, 2, 100140. [Google Scholar] [CrossRef]
- Koay, K.Y.; Ong, D.L.T.; Khoo, K.L.; Yeoh, H.J. Perceived Social Media Marketing Activities and Consumer-Based Brand Equity: Testing a Moderated Mediation Model. Asia Pac. J. Mark. Logist. 2020, 33, 53–72. [Google Scholar] [CrossRef]
- Fetais, A.H.; Algharabat, R.S.; Aljafari, A.; Rana, N.P. Do Social Media Marketing Activities Improve Brand Loyalty? An Empirical Study on Luxury Fashion Brands. Inf. Syst. Front. 2023, 25, 795–817. [Google Scholar] [CrossRef]
- Haines, S.; Fares, O.H.; Mohan, M.; Lee, S.H. Social Media Fashion Influencer eWOM Communications: Understanding the Trajectory of Sustainable Fashion Conversations on YouTube Fashion Haul Videos. J. Fash. Mark. Manag. Int. J. 2023, 27, 1027–1046. [Google Scholar] [CrossRef]
- Aljuhmani, H.Y.; Elrehail, H.; Bayram, P.; Samarah, T. Linking Social Media Marketing Efforts with Customer Brand Engagement in Driving Brand Loyalty. Asia Pac. J. Mark. Logist. 2022, 35, 1719–1738. [Google Scholar] [CrossRef]
- Hazzam, J. The Moderating Role of Age on Social Media Marketing Activities and Customer Brand Engagement on Instagram Social Network. Young Consum. 2021, 23, 197–212. [Google Scholar] [CrossRef]
- Molina-Prados, A.; Muñoz-Leiva, F.; Prados-Peña, M.B. The Role of Customer Brand Engagement in the Use of Instagram as a “Shop Window” for Fashion-Industry Social Commerce. J. Fash. Mark. Manag. Int. J. 2022, 26, 495–515. [Google Scholar] [CrossRef]
- Raza, A.; Ishaq, M.I.; Khan, A.; Ahmad, R.; Haj Salem, N. How Fashion Cewebrity Influences Customer Engagement Behavior in Emerging Economy? Social Network Influence as Moderator. J. Retail. Consum. Serv. 2023, 74, 103392. [Google Scholar] [CrossRef]
- Jacoby, J. Stimulus-Organism-Response Reconsidered: An Evolutionary Step in Modeling (Consumer) Behavior. J. Consum. Psychol. 2002, 12, 51–57. [Google Scholar] [CrossRef]
- Russell, J.A.; Mehrabian, A. Approach-Avoidance and Affiliation as Functions of the Emotion-Eliciting Quality of an Environment. Environ. Behav. 1978, 10, 355–387. [Google Scholar] [CrossRef]
- Olfat, M.; Ahmadi, S.; Shokouhyar, S.; Bazeli, S. Linking Organizational Members’ Social-Related Use of Enterprise Social Media (ESM) to Their Fashion Behaviors: The Social Learning and Stimulus-Organism-Response Theories. Corp. Commun. Int. J. 2022, 27, 91–109. [Google Scholar] [CrossRef]
- Yang, Q.; Hayat, N.; Al Mamun, A.; Makhbul, Z.K.M.; Zainol, N.R. Sustainable Customer Retention through Social Media Marketing Activities Using Hybrid SEM-Neural Network Approach. PLoS ONE 2022, 17, e0264899. [Google Scholar] [CrossRef]
- Bryła, P.; Chatterjee, S.; Ciabiada-Bryła, B. The Impact of Social Media Marketing on Consumer Engagement in Sustainable Consumption: A Systematic Literature Review. Int. J. Environ. Res. Public Health 2022, 19, 16637. [Google Scholar] [CrossRef]
- Vafaei-Zadeh, A.; Nikbin, D.; Zhen, K.S.; Hanifah, H. Exploring the Determinants of Green Electronics Purchase Intention through the Stimulus-Organism-Response Model. Soc. Responsib. J. 2024, 21, 473–497. [Google Scholar] [CrossRef]
- Amaya Rivas, A.; Liao, Y.-K.; Vu, M.-Q.; Hung, C.-S. Toward a Comprehensive Model of Green Marketing and Innovative Green Adoption: Application of a Stimulus-Organism-Response Model. Sustainability 2022, 14, 3288. [Google Scholar] [CrossRef]
- Nguyen, N.M.; Nguyen, H.T.; Cao, T.A. Effects of Social Media Marketing Activities on Perceived Values, Online Brand Engagement, and Brand Loyalty. Emerg. Sci. J. 2024, 8, 1957–1975. [Google Scholar] [CrossRef]
- Samala, N.; Katkam, B.S. Fashion Brands Are Engaging the Millennials: A Moderated-Mediation Model of Customer-Brand Engagement, Participation, and Involvement. Young Consum. 2019, 21, 233–253. [Google Scholar] [CrossRef]
- Łuczka, W.; Smoluk-Sikorska, J. Sustainable Consumption—Between Theory and Practice. In Proceedings of the Rural Development 2017: Bioeconomy Challenges: The 8th International Scientific Conference, Aleksandras Stulginskis University: Akademija, Kaunas, Lithuania, 23–24 November 2017; Aleksandras Stulginskis University: Kaunas, Lithuania, 2017; pp. 1161–1166. [Google Scholar]
- Piligrimienė, Ž.; Žukauskaitė, A.; Korzilius, H.; Banytė, J.; Dovalienė, A. Internal and External Determinants of Consumer Engagement in Sustainable Consumption. Sustainability 2020, 12, 1349. [Google Scholar] [CrossRef]
- Sharma, A.P. Consumers’ Purchase Behaviour and Green Marketing: A Synthesis, Review and Agenda. Int. J. Consum. Stud. 2021, 45, 1217–1238. [Google Scholar] [CrossRef]
- Mostepaniuk, A.; Nasr, E.; Awwad, R.I.; Hamdan, S.; Aljuhmani, H.Y. Managing a Relationship between Corporate Social Responsibility and Sustainability: A Systematic Review. Sustainability 2022, 14, 11203. [Google Scholar] [CrossRef]
- Mamash, A.; Iyiola, K.; Aljuhmani, H.Y. The Role of Circular Economy Entrepreneurship, Cleaner Production, and Green Government Subsidy for Achieving Sustainability Goals in Business Performance. Sustainability 2025, 17, 3990. [Google Scholar] [CrossRef]
- Clube, R.K.M.; Tennant, M. Exploring Garment Rental as a Sustainable Business Model in the Fashion Industry: Does Contamination Impact the Consumption Experience? J. Consum. Behav. 2020, 19, 359–370. [Google Scholar] [CrossRef]
- Bick, R.; Halsey, E.; Ekenga, C.C. The Global Environmental Injustice of Fast Fashion. Environ. Health 2018, 17, 92. [Google Scholar] [CrossRef]
- Henninger, C.E.; Alevizou, P.J.; Oates, C.J. What Is Sustainable Fashion? J. Fash. Mark. Manag. Int. J. 2016, 20, 400–416. [Google Scholar] [CrossRef]
- Fletcher, K. Sustainable Fashion and Textiles: Design Journeys; Routledge: London, UK, 2012; ISBN 978-1-84977-277-8. [Google Scholar]
- Štefko, R.; Steffek, V. Key Issues in Slow Fashion: Current Challenges and Future Perspectives. Sustainability 2018, 10, 2270. [Google Scholar] [CrossRef]
- Yan, R.-N.; Hyllegard, K.H.; Blaesi, L.F. Marketing Eco-Fashion: The Influence of Brand Name and Message Explicitness. J. Mark. Commun. 2012, 18, 151–168. [Google Scholar] [CrossRef]
- Gam, H.J.; Ma, Y.J.; Banning, J. Socially Responsible Apparel Labels: Effects on Fashionable Shoppers. Fam. Consum. Sci. Res. J. 2014, 42, 292–305. [Google Scholar] [CrossRef]
- Lu, D. Performing Zero Waste: Lifestyle Movement, Consumer Culture, and Promotion Strategies of Social Media Influencers. Environ. Sociol. 2024, 10, 12–29. [Google Scholar] [CrossRef]
- Joosse, S.; Brydges, T. Blogging for Sustainability: The Intermediary Role of Personal Green Blogs in Promoting Sustainability. Environ. Commun. 2018, 12, 686–700. [Google Scholar] [CrossRef]
- Schouten, A.P.; Janssen, L.; Verspaget, M. Celebrity vs. Influencer Endorsements in Advertising: The Role of Identification, Credibility, and Product-Endorser Fit. In Leveraged Marketing Communications; Routledge: London, UK, 2021; ISBN 978-1-00-315524-9. [Google Scholar]
- Nasr, E.; Emeagwali, O.L.; Aljuhmani, H.Y.; Al-Geitany, S. Destination Social Responsibility and Residents’ Environmentally Responsible Behavior: Assessing the Mediating Role of Community Attachment and Involvement. Sustainability 2022, 14, 14153. [Google Scholar] [CrossRef]
- Daniel, E.S., Jr.; Crawford Jackson, E.C.; Westerman, D.K. The Influence of Social Media Influencers: Understanding Online Vaping Communities and Parasocial Interaction through the Lens of Taylor’s Six-Segment Strategy Wheel. J. Interact. Advert. 2018, 18, 96–109. [Google Scholar] [CrossRef]
- Sokolova, K.; Kefi, H. Instagram and YouTube Bloggers Promote It, Why Should I Buy? How Credibility and Parasocial Interaction Influence Purchase Intentions. J. Retail. Consum. Serv. 2020, 53, 101742. [Google Scholar] [CrossRef]
- Chu, S.-C.; Seock, Y.-K. The Power of Social Media in Fashion Advertising. J. Interact. Advert. 2020, 20, 93–94. [Google Scholar] [CrossRef]
- Freberg, K.; Graham, K.; McGaughey, K.; Freberg, L.A. Who Are the Social Media Influencers? A Study of Public Perceptions of Personality. Public Relat. Rev. 2011, 37, 90–92. [Google Scholar] [CrossRef]
- Wies, S.; Bleier, A.; Edeling, A. Finding Goldilocks Influencers: How Follower Count Drives Social Media Engagement. J. Mark. 2023, 87, 383–405. [Google Scholar] [CrossRef]
- Ki, C.W.C.; Kim, Y. The Mechanism by Which Social Media Influencers Persuade Consumers: The Role of Consumers’ Desire to Mimic. Psychol. Mark. 2019, 36, 905–922. [Google Scholar] [CrossRef]
- Koay, K.Y.; Cheung, M.L.; Soh, P.C.-H.; Teoh, C.W. Social Media Influencer Marketing: The Moderating Role of Materialism. Eur. Bus. Rev. 2021, 34, 224–243. [Google Scholar] [CrossRef]
- Munnukka, J.; Uusitalo, O.; Toivonen, H. Credibility of a Peer Endorser and Advertising Effectiveness. J. Consum. Mark. 2016, 33, 182–192. [Google Scholar] [CrossRef]
- Ohanian, R. Construction and Validation of a Scale to Measure Celebrity Endorsers’ Perceived Expertise, Trustworthiness, and Attractiveness. J. Advert. 1990, 19, 39–52. [Google Scholar] [CrossRef]
- Chetioui, Y.; Benlafqih, H.; Lebdaoui, H. How Fashion Influencers Contribute to Consumers’ Purchase Intention. J. Fash. Mark. Manag. Int. J. 2020, 24, 361–380. [Google Scholar] [CrossRef]
- Vilkaite-Vaitone, N. From Likes to Sustainability: How Social Media Influencers Are Changing the Way We Consume. Sustainability 2024, 16, 1393. [Google Scholar] [CrossRef]
- Jin, S.V.; Muqaddam, A.; Ryu, E. Instafamous and Social Media Influencer Marketing. Mark. Intell. Plan. 2019, 37, 567–579. [Google Scholar] [CrossRef]
- Martensen, A.; Brockenhuus-Schack, S.; Zahid, A.L. How Citizen Influencers Persuade Their Followers. J. Fash. Mark. Manag. Int. J. 2018, 22, 335–353. [Google Scholar] [CrossRef]
- Chwialkowska, A. How Sustainability Influencers Drive Green Lifestyle Adoption on Social Media: The Process of Green Lifestyle Adoption Explained through the Lenses of the Minority Influence Model and Social Learning Theory. Manag. Sustain. Dev. 2019, 11, 33–42. [Google Scholar]
- Pittman, M.; Abell, A. More Trust in Fewer Followers: Diverging Effects of Popularity Metrics and Green Orientation Social Media Influencers. J. Interact. Mark. 2021, 56, 70–82. [Google Scholar] [CrossRef]
- Buvár, Á.; Zsila, Á.; Orosz, G. Non-Green Influencers Promoting Sustainable Consumption: Dynamic Norms Enhance the Credibility of Authentic pro-Environmental Posts. Front. Psychol. 2023, 14, 1112762. [Google Scholar] [CrossRef]
- De Keyzer, F. #ThisIsSustainable: The Effect of Disclosures in Influencer Marketing for Sustainable Food. Sustainability 2023, 15, 9501. [Google Scholar] [CrossRef]
- Coman, C.; Bucs, A.; Gherheș, V.; Rad, D.; Alexandrescu, M.B. The Influence of Social Media Platforms on Promoting Sustainable Consumption in the Food Industry: A Bibliometric Review. Sustainability 2025, 17, 5960. [Google Scholar] [CrossRef]
- Kılıç, İ.; Gürlek, M. Green Influencer Marketing: Conceptualization, Scale Development, and Validation: An Application to Tourism Products. J. Sustain. Tour. 2024, 32, 2181–2206. [Google Scholar] [CrossRef]
- Ray, S.; Nayak, L. Marketing Sustainable Fashion: Trends and Future Directions. Sustainability 2023, 15, 6202. [Google Scholar] [CrossRef]
- Jansom, A.; Pongsakornrungsilp, S. How Instagram Influencers Affect the Value Perception of Thai Millennial Followers and Purchasing Intention of Luxury Fashion for Sustainable Marketing. Sustainability 2021, 13, 8572. [Google Scholar] [CrossRef]
- Johnstone, L.; Lindh, C. Sustainably Sustaining (Online) Fashion Consumption: Using Influencers to Promote Sustainable (Un)Planned Behaviour in Europe’s Millennials. J. Retail. Consum. Serv. 2022, 64, 102775. [Google Scholar] [CrossRef]
- Lin, S.-C.; Tseng, H.-T.; Shirazi, F.; Hajli, N.; Tsai, P.-T. Exploring Factors Influencing Impulse Buying in Live Streaming Shopping: A Stimulus-Organism-Response (SOR) Perspective. Asia Pac. J. Mark. Logist. 2023, 35, 1383–1403. [Google Scholar] [CrossRef]
- Mir, I.A. Influencer’s Physical Attractiveness and Content Aesthetics: Conscious and Preconscious Determinants of Fashion-Branded Content Engagement on Instagram. J. Creat. Commun. 2024, 09732586241288672. [Google Scholar] [CrossRef]
- Joshi, Y.; Lim, W.M.; Jagani, K.; Kumar, S. Social Media Influencer Marketing: Foundations, Trends, and Ways Forward. Electron. Commer. Res. 2025, 25, 1199–1253. [Google Scholar] [CrossRef]
- Luarn, P.; Chen, C.-C.; Chiu, Y.-P. Fashion Influencers’ Credibility on Instagram: The Stimulus–Organism–Response (SOR) Perspective. J. Strateg. Mark. 2025, 33, 191–204. [Google Scholar] [CrossRef]
- Moon, M.A.; Javaid, B.; Kiran, M.; Awan, H.M.; Farooq, A. Consumer Perceptions of Counterfeit Clothing and Apparel Products Attributes. Mark. Intell. Plan. 2018, 36, 794–808. [Google Scholar] [CrossRef]
- Huang, X.; Wu, F. What Drives Chinese Generation Z’s Purchase Intentions for New Chinese Style Apparel? A Study from a Stimulus-Organism-Response Perspective. J. Fash. Mark. Manag. Int. J. 2024, 29, 304–326. [Google Scholar] [CrossRef]
- Shi, P.; Lu, X.; Zhou, Y.; Sun, C.; Wang, L.; Geng, B. Online Star vs. Celebrity Endorsements: The Role of Self-Concept and Advertising Appeal in Influencing Purchase Intention. Front. Psychol. 2021, 12, 736883. [Google Scholar] [CrossRef]
- Chen, H.; Yang, Z.; Lyu, T. Empirical Investigation of Digital Collectibles Purchase Intention: The Roles of Value, Risks, Identification, and Scarcity. Int. J. Hum.-Comput. Interact. 2024; 1–20. [Google Scholar] [CrossRef]
- Nam, C.; Cho, K.; Kim, Y.D. Cross-Cultural Examination of Apparel Online Purchase Intention: S-O-R Paradigm. J. Glob. Fash. Mark. 2021, 12, 62–76. [Google Scholar] [CrossRef]
- Ul Islam, J.; Rahman, Z. The Impact of Online Brand Community Characteristics on Customer Engagement: An Application of Stimulus-Organism-Response Paradigm. Telemat. Inform. 2017, 34, 96–109. [Google Scholar] [CrossRef]
- Park, H.; Kim, Y.-K. Proactive versus Reactive Apparel Brands in Sustainability: Influences on Brand Loyalty. J. Retail. Consum. Serv. 2016, 29, 114–122. [Google Scholar] [CrossRef]
- Confetto, M.G.; Covucci, C.; Addeo, F.; Normando, M. Sustainability Advocacy Antecedents: How Social Media Content Influences Sustainable Behaviours among Generation Z. J. Consum. Mark. 2023, 40, 758–774. [Google Scholar] [CrossRef]
- Alrwashdeh, M.; Emeagwali, O.; Aljuhmani, H. The Effect of Electronic Word of Mouth Communication on Purchase Intention and Brand Image: An Applicant Smartphone Brands in North Cyprus. Manag. Sci. Lett. 2019, 9, 505–518. [Google Scholar]
- Rasheed, A.K.F.; Balakrishnan, J. Going Green and Staying Loyal: How Different Are Generation Z Travellers towards Green Brand Loyalty of Hotels. Tour. Rev. 2023. [Google Scholar] [CrossRef]
- Aldlimi, T.; Priporas, C.-V.; Chang, S.-W. Engagement in Influencer Marketing: A Systematic Review of Key Drivers, Behaviors, and Future Research Directions. J. Consum. Behav. 2025, 24, 1541–1566. [Google Scholar] [CrossRef]
- Han, K.; Jo, H. What Drives Consumer Engagement and Purchase Intentions in Fashion Live Commerce? Sustainability 2025, 17, 5734. [Google Scholar] [CrossRef]
- Low, F.C.S.; Goh, Y.-N.; Lim, C.N. Assessing the Impact of Source Credibility on Fast Fashion Brand Loyalty. J. Fash. Mark. Manag. Int. J. 2025, 29, 568–584. [Google Scholar] [CrossRef]
- Brodie, R.J.; Ilic, A.; Juric, B.; Hollebeek, L. Consumer Engagement in a Virtual Brand Community: An Exploratory Analysis. J. Bus. Res. 2013, 66, 105–114. [Google Scholar] [CrossRef]
- Van Doorn, J.; Lemon, K.N.; Mittal, V.; Nass, S.; Pick, D.; Pirner, P.; Verhoef, P.C. Customer Engagement Behavior: Theoretical Foundations and Research Directions. J. Serv. Res. 2010, 13, 253–266. [Google Scholar] [CrossRef]
- Fang, Y. Beyond the Usefulness of Branded Applications: Insights from Consumer–Brand Engagement and Self-construal Perspectives. Psychol. Mark. 2017, 34, 40–58. [Google Scholar] [CrossRef]
- Kumar, P.; Utkarsh. Effects of In-Store Information Quality and Store Credibility on Consumer Engagement in Green Retailing. J. Retail. Consum. Serv. 2023, 71, 103195. [Google Scholar] [CrossRef]
- Carlson, J.; Rahman, M.; Voola, R.; De Vries, N. Customer Engagement Behaviours in Social Media: Capturing Innovation Opportunities. J. Serv. Mark. 2018, 32, 83–94. [Google Scholar] [CrossRef]
- Shawky, S.; Kubacki, K.; Dietrich, T.; Weaven, S. A Dynamic Framework for Managing Customer Engagement on Social Media. J. Bus. Res. 2020, 121, 567–577. [Google Scholar] [CrossRef]
- Muntinga, D.G.; Moorman, M.; Smit, E.G. Introducing COBRAs: Exploring Motivations for Brand-Related Social Media Use. Int. J. Advert. 2011, 30, 13–46. [Google Scholar] [CrossRef]
- Cao, D.; Meadows, M.; Wong, D.; Xia, S. Understanding Consumers’ Social Media Engagement Behaviour: An Examination of the Moderation Effect of Social Media Context. J. Bus. Res. 2021, 122, 835–846. [Google Scholar] [CrossRef]
- Schivinski, B.; Christodoulides, G.; Dabrowski, D. Measuring Consumers’ Engagement with Brand-Related Social-Media Content. J. Advert. Res. 2016, 56, 64–80. [Google Scholar] [CrossRef]
- Schivinski, B. Eliciting Brand-Related Social Media Engagement: A Conditional Inference Tree Framework. J. Bus. Res. 2021, 130, 594–602. [Google Scholar] [CrossRef]
- Choi, T.R.; Ahn, J. Roles of Brand Benefits and Relationship Commitment in Consumers’ Social Media Behavior Around Sustainable Fashion. Behav. Sci. 2023, 13, 386. [Google Scholar] [CrossRef]
- Kokkinopoulou, E.; Papasolomou, I.; Porcu, L.; Vrontis, D. Exploring the Impact of Online Co-Creation on Eudemonic Well-Being and Sustainable Fashion Choices among Generation Z. EuroMed J. Bus. 2025; ahead of print. [Google Scholar] [CrossRef]
- Salem, S.F.; Alanadoly, A.B. Personality Traits and Social Media as Drivers of Word-of-Mouth towards Sustainable Fashion. J. Fash. Mark. Manag. Int. J. 2020, 25, 24–44. [Google Scholar] [CrossRef]
- Iliopoulou, E.; Koronaki, E.; Vlachvei, A.; Notta, O. From Knowledge to Action: The Power of Green Communication and Social Media Engagement in Sustainable Food Consumption. Sustainability 2024, 16, 9202. [Google Scholar] [CrossRef]
- Kadic-Maglajlic, S.; Arslanagic-Kalajdzic, M.; Micevski, M.; Dlacic, J.; Zabkar, V. Being Engaged Is a Good Thing: Understanding Sustainable Consumption Behavior among Young Adults. J. Bus. Res. 2019, 104, 644–654. [Google Scholar] [CrossRef]
- Sarkar, J.G.; Sarkar, A.; Sreejesh, S. Developing Responsible Consumption Behaviours through Social Media Platforms: Sustainable Brand Practices as Message Cues. Inf. Technol. People 2022, 36, 532–563. [Google Scholar] [CrossRef]
- Schivinski, B.; Langaro, D.; Fernandes, T.; Guzmán, F. Social Media Brand Engagement in the Context of Collaborative Consumption: The Case of AIRBNB. J. Brand Manag. 2020, 27, 645–661. [Google Scholar] [CrossRef]
- Chae, M.-J. Driving Consumer Engagement through Diverse Calls to Action in Corporate Social Responsibility Messages on Social Media. Sustainability 2021, 13, 3812. [Google Scholar] [CrossRef]
- Cheung, M.L.; Leung, W.K.S.; Yang, M.X.; Koay, K.Y.; Chang, M.K. Exploring the Nexus of Social Media Influencers and Consumer Brand Engagement. Asia Pac. J. Mark. Logist. 2022, 34, 2370–2385. [Google Scholar] [CrossRef]
- Gu, C.; Duan, Q. Exploring the Dynamics of Consumer Engagement in Social Media Influencer Marketing: From the Self-Determination Theory Perspective. Humanit. Soc. Sci. Commun. 2024, 11, 587. [Google Scholar] [CrossRef]
- Čapienė, A.; Rūtelionė, A.; Adamonienė, R. Consumer Engagement in Sustainable Consumption: Do Demographics Matter? Eng. Manag. Prod. Serv. 2024, 16, 90–103. [Google Scholar] [CrossRef]
- MacMillan, K.; Money, K.; Money, A.; Downing, S. Relationship Marketing in the Not-for-Profit Sector: An Extension and Application of the Commitment–Trust Theory. J. Bus. Res. 2005, 58, 806–818. [Google Scholar] [CrossRef]
- Tatar, Ş.B.; Eren-Erdoğmuş, İ. The Effect of Social Media Marketing on Brand Trust and Brand Loyalty for Hotels. Inf Technol Tour. 2016, 16, 249–263. [Google Scholar] [CrossRef]
- Ibrahim, B.; Aljarah, A.; Sawaftah, D. Linking Social Media Marketing Activities to Revisit Intention through Brand Trust and Brand Loyalty on the Coffee Shop Facebook Pages: Exploring Sequential Mediation Mechanism. Sustainability 2021, 13, 2277. [Google Scholar] [CrossRef]
- Ebrahim, R.S. The Role of Trust in Understanding the Impact of Social Media Marketing on Brand Equity and Brand Loyalty. J. Relatsh. Mark. 2020, 19, 287–308. [Google Scholar] [CrossRef]
- Samarah, T.; Bayram, P.; Aljuhmani, H.Y.; Elrehail, H. The Role of Brand Interactivity and Involvement in Driving Social Media Consumer Brand Engagement and Brand Loyalty: The Mediating Effect of Brand Trust. J. Res. Interact. Mark. 2022, 16, 648–664. [Google Scholar] [CrossRef]
- Hudson, S.; Huang, L.; Roth, M.S.; Madden, T.J. The Influence of Social Media Interactions on Consumer–Brand Relationships: A Three-Country Study of Brand Perceptions and Marketing Behaviors. Int. J. Res. Mark. 2016, 33, 27–41. [Google Scholar] [CrossRef]
- Nibras, S.; Gunawan, T.A.; Tan, G.W.-H.; Lo, P.-S.; Aw, E.C.-X.; Ooi, K.-B. Engage to Co-Create! The Drivers of Brand Co-Creation on Social Commerce. Mark. Intell. Plan. 2024, 43, 440–460. [Google Scholar] [CrossRef]
- Li, M.-W.; Teng, H.-Y.; Chen, C.-Y. Unlocking the Customer Engagement-Brand Loyalty Relationship in Tourism Social Media: The Roles of Brand Attachment and Customer Trust. J. Hosp. Tour. Manag. 2020, 44, 184–192. [Google Scholar] [CrossRef]
- Kamboj, S.; Sarmah, B.; Gupta, S.; Dwivedi, Y. Examining Branding Co-Creation in Brand Communities on Social Media: Applying the Paradigm of Stimulus-Organism-Response. Int. J. Inf. Manag. 2018, 39, 169–185. [Google Scholar] [CrossRef]
- Anwar, R.S.; Ahmed, R.R.; Streimikiene, D.; Strielkowski, W.; Streimikis, J. Customer Engagement, Innovation, and Sustainable Consumption: Analyzing Personalized, Innovative, Sustainable Phygital Products. J. Innov. Knowl. 2025, 10, 100642. [Google Scholar] [CrossRef]
- Cheng, G.; Han, X.; Yu, W.; He, M. Customer Engagement, Moral Identity and Oppositional Brand Loyalty in Virtual Communities. J. Prod. Brand Manag. 2024, 33, 855–868. [Google Scholar] [CrossRef]
- Kini, A.N.; Savitha, B.; Hawaldar, I.T. Brand Loyalty in FinTech Services: The Role of Self-Concept, Customer Engagement Behavior and Self-Brand Connection. J. Open Innov. Technol. Mark. Complex. 2024, 10, 100240. [Google Scholar] [CrossRef]
- Ozuem, W.; Willis, M.; Howell, K.; Helal, G.; Ranfagni, S.; Lancaster, G. Effects of Online Brand Communities on Millennials’ Brand Loyalty in the Fashion Industry. Psychol. Mark. 2021, 38, 774–793. [Google Scholar] [CrossRef]
- Pradhan, B.; Kishore, K.; Gokhale, N. Social Media Influencers and Consumer Engagement: A Review and Future Research Agenda. Int. J. Consum. Stud. 2023, 47, 2106–2130. [Google Scholar] [CrossRef]
- Valmohammadi, C.; Asayesh, F.; Mehdikhani, R.; Taraz, R. Influencer Marketing, EWOM, E-Brand Experience, and Retail E-Brand Loyalty: Moderating Influence of E-Brand Love. J. Relatsh. Mark. 2025, 24, 66–92. [Google Scholar] [CrossRef]
- Yee, W.F.; Ng, S.I.; Seng, K.; Lim, X.-J.; Rathakrishnan, T. How Does Social Media Marketing Enhance Brand Loyalty? Identifying Mediators Relevant to the Cinema Context. J. Mark. Anal. 2022, 10, 114–130. [Google Scholar] [CrossRef]
- Alrwashdeh, M.; Jahmani, A.; Ibrahim, B.; Aljuhmani, H.Y. Data to Model the Effects of Perceived Telecommunication Service Quality and Value on the Degree of User Satisfaction and E-WOM among Telecommunications Users in North Cyprus. Data Brief 2020, 28, 104981. [Google Scholar] [CrossRef]
- Tran, T.P.; Dai, B.; Sun, Q.; Nguyen, T.T. The Serial Effects of Value in Use on Consumer Brand Engagement, Perceived Brand Quality, Brand Loyalty, and Continuance Intention toward Branded Mobile Apps. J. Mark. Anal. 2025. [Google Scholar] [CrossRef]
- Vacas De Carvalho, L.; Azar, S.L.; Machado, J.C. Bridging the Gap between Brand Gender and Brand Loyalty on Social Media: Exploring the Mediating Effects. J. Mark. Manag. 2020, 36, 1125–1152. [Google Scholar] [CrossRef]
- Prentice, C.; Wang, X.; Lin, X. An Organic Approach to Customer Engagement and Loyalty. J. Comput. Inf. Syst. 2020, 60, 326–335. [Google Scholar] [CrossRef]
- Manyanga, W.; Kanyepe, J.; Chikazhe, L.; Manyanga, T. The Effect of Social Media Marketing on Brand Loyalty in the Hospitality Industry in Zimbabwe: The Moderating Role of Age. Cogent Bus. Manag. 2024, 11, 2302311. [Google Scholar] [CrossRef]
- Sajjad, M.; Zaman, U. Innovative Perspective of Marketing Engagement: Enhancing Users’ Loyalty in Social Media through Blogging. J. Open Innov. Technol. Mark. Complex. 2020, 6, 93. [Google Scholar] [CrossRef]
- Chou, E.-Y.; Lin, C.-Y. Building a Social Media Community around Your Brand: The Moderating Role of Firm Engagement Tactics. J. Mark. Manag. 2023, 39, 702–734. [Google Scholar] [CrossRef]
- Hollebeek, L.D. Developing Business Customer Engagement through Social Media Engagement-Platforms: An Integrative S-D Logic/RBV-Informed Model. Ind. Mark. Manag. 2019, 81, 89–98. [Google Scholar] [CrossRef]
- Khan, I. Do Brands’ Social Media Marketing Activities Matter? A Moderation Analysis. J. Retail. Consum. Serv. 2022, 64, 102794. [Google Scholar] [CrossRef]
- Liu, L.; Liu, R.; Lee, M.; Chen, J. When Will Consumers Be Ready? A Psychological Perspective on Consumer Engagement in Social Media Brand Communities. Internet Res. 2019, 29, 704–724. [Google Scholar] [CrossRef]
- Liu, C.; Zheng, Y. The Predictors of Consumer Behavior in Relation to Organic Food in the Context of Food Safety Incidents: Advancing Hyper Attention Theory Within an Stimulus-Organism-Response Model. Front. Psychol. 2019, 10, 2512. [Google Scholar] [CrossRef]
- Wang, X.; You, X.; Xu, Y.; Zheng, J. Online Posting Intention: Do the Social Communication and Brand Equity of Esports Matter? Int. J. Sports Mark. Spons. 2024, 25, 161–187. [Google Scholar] [CrossRef]
- Connors, S.; Spangenberg, K. The Role of Psychological Distance in Enhancing Identity-Relevant Brand Awareness. J. Advert. 2024, 54, 359–376. [Google Scholar] [CrossRef]
- Hoang, D.; Kousi, S.; Martinez, L.F.; Kumar, S. Revisiting a Model of Customer Engagement Cycle: A Systematic Review. Serv. Ind. J. 2023, 43, 579–617. [Google Scholar] [CrossRef]
- Dessart, L.; Veloutsou, C.; Morgan-Thomas, A. Consumer Engagement in Online Brand Communities: A Social Media Perspective. J. Prod. Brand Manag. 2015, 24, 28–42. [Google Scholar] [CrossRef]
- Casaló, L.V.; Flavián, C.; Ibáñez-Sánchez, S. Influencers on Instagram: Antecedents and Consequences of Opinion Leadership. J. Bus. Res. 2020, 117, 510–519. [Google Scholar] [CrossRef]
- Campbell, C.; Farrell, J.R. More than Meets the Eye: The Functional Components Underlying Influencer Marketing. Bus. Horiz. 2020, 63, 469–479. [Google Scholar] [CrossRef]
- Conde, R.; Casais, B. Micro, Macro and Mega-Influencers on Instagram: The Power of Persuasion via the Parasocial Relationship. J. Bus. Res. 2023, 158, 113708. [Google Scholar] [CrossRef]
- Cenizo, C. Influencers and Prosocial Luxury Dynamics. Corp. Soc. Responsib. Environ. Manag. 2025, 32, 1970–1986. [Google Scholar] [CrossRef]
- Pegan, G.; Balzano, M. Authenticity as Consistency: Insights from Micro-Influencers Partnerships with Sustainable Fashion Brands. In Sustainable Digital Marketing for Fashion and Luxury Brands: Theory and Practice; Ozuem, W., Ranfagni, S., Millman, C., Eds.; Springer Nature: Cham, Switzerland, 2025; pp. 265–291. ISBN 978-3-031-82467-8. [Google Scholar]
- Ki, C.-W.C.; Cuevas, L.M.; Chong, S.M.; Lim, H. Influencer Marketing: Social Media Influencers as Human Brands Attaching to Followers and Yielding Positive Marketing Results by Fulfilling Needs. J. Retail. Consum. Serv. 2020, 55, 102133. [Google Scholar] [CrossRef]
- Colucci, M.; Pedroni, M. Got to Be Real: An Investigation into the Co-Fabrication of Authenticity by Fashion Companies and Digital Influencers. J. Consum. Cult. 2022, 22, 929–948. [Google Scholar] [CrossRef]
- Albawardi, A.; Olwi, A.; AlAngari, M. Self-Branding and Representation in Arab Influencers’ Bios on Instagram: A Corpus Linguistic Study. Br. J. Middle East. Stud. 2025, 1–19. [Google Scholar] [CrossRef]
- Herzallah, D.; Muñoz-Leiva, F.; Liébana-Cabanillas, F. Selling on Instagram: Factors That Determine the Adoption of Instagram Commerce. Int. J. Hum.-Comput. Interact. 2022, 38, 1004–1022. [Google Scholar] [CrossRef]
- Farivar, S.; Wang, F. Effective Influencer Marketing: A Social Identity Perspective. J. Retail. Consum. Serv. 2022, 67, 103026. [Google Scholar] [CrossRef]
- Basa-Martinez, D.D.F.; Cabrera, J.Y.; Dionaldo, L.G.; Orillo, J.G.R.; Ramos, P.J.M.; Ocampo, L.A. An Exploration of a Respondent Pre-Qualifying Framework to Increase Response Rates in Social Media Initiated Online Surveys. Australas. Mark. J. 2018, 26, 239–261. [Google Scholar] [CrossRef]
- Bayram, P.; Caglar, D.; Ali, M.; Aljuhmani, H.A. Social Media and Brand Loyalty: Does Generational Category Matter? J. Econ. Manag. Perspect. 2018, 12, 1–37. [Google Scholar]
- Nofal, R.; Calicioglu, C.; Aljuhmani, H. The Impact of Social Networking Sites Advertisement on Consumer Purchasing Decision: The Mediating Role of Brand Awareness. Int. J. Data Netw. Sci. 2020, 4, 139–156. [Google Scholar]
- Djafarova, E.; Bowes, T. ‘Instagram Made Me Buy It’: Generation Z Impulse Purchases in Fashion Industry. J. Retail. Consum. Serv. 2021, 59, 102345. [Google Scholar] [CrossRef]
- Jones, A.R.; Lee, S.-E. Factors Influencing Engagement in Fashion Brands’ Instagram Posts. Fash. Pract. 2022, 14, 99–123. [Google Scholar] [CrossRef]
- Jegham, S.; Bouzaabia, R. Fashion Influencers on Instagram: Determinants and Impact of Opinion Leadership on Female Millennial Followers. J. Consum. Behav. 2022, 21, 1002–1017. [Google Scholar] [CrossRef]
- Brislin, R.W. Translation and Content Analysis of Oral and Written Materials. In Handbook of Cross-Cultural Psychology: Methodology; Allyn and Bacon: Boston, MA, USA, 1980; pp. 389–444. [Google Scholar]
- Dhun; Dangi, H.K. Influencer Marketing: Role of Influencer Credibility and Congruence on Brand Attitude and eWOM. J. Internet Commer. 2023, 22, S28–S72. [Google Scholar] [CrossRef]
- Saima; Khan, M.A. Effect of Social Media Influencer Marketing on Consumers’ Purchase Intention and the Mediating Role of Credibility. J. Promot. Manag. 2021, 27, 503–523. [Google Scholar] [CrossRef]
- Wiedmann, K.-P.; Mettenheim, W. von Attractiveness, Trustworthiness and Expertise—Social Influencers’ Winning Formula? J. Prod. Brand Manag. 2020, 30, 707–725. [Google Scholar] [CrossRef]
- Podsakoff, P.M.; MacKenzie, S.B.; Lee, J.-Y.; Podsakoff, N.P. Common Method Biases in Behavioral Research: A Critical Review of the Literature and Recommended Remedies. J. Appl. Psychol. 2003, 88, 879–903. [Google Scholar] [CrossRef]
- Alashiq, S.; Aljuhmani, H.Y. From Sustainable Tourism to Social Engagement: A Value-Belief-Norm Approach to the Roles of Environmental Knowledge, Eco-Destination Image, and Biospheric Value. Sustainability 2025, 17, 4353. [Google Scholar] [CrossRef]
- Hair, J.F.; Risher, J.J.; Sarstedt, M.; Ringle, C.M. When to Use and How to Report the Results of PLS-SEM. Eur. Bus. Rev. 2019, 31, 2–24. [Google Scholar] [CrossRef]
- Kock, N. Common Method Bias: A Full Collinearity Assessment Method for PLS-SEM. In Partial Least Squares Path Modeling: Basic Concepts, Methodological Issues and Applications; Latan, H., Noonan, R., Eds.; Springer International Publishing: Cham, Switzerland, 2017; pp. 245–257. ISBN 978-3-319-64069-3. [Google Scholar]
- Ringle, C.M.; Wende, S.; Becker, J.-M. SmartPLS 4; SmartPLS: Oststeinbek, Germany, 2022. [Google Scholar]
- Hair, J.F.; Ringle, C.M.; Sarstedt, M. PLS-SEM: Indeed a Silver Bullet. J. Mark. Theory Pract. 2011, 19, 139–152. [Google Scholar] [CrossRef]
- Shmueli, G.; Ray, S.; Velasquez Estrada, J.M.; Chatla, S.B. The Elephant in the Room: Predictive Performance of PLS Models. J. Bus. Res. 2016, 69, 4552–4564. [Google Scholar] [CrossRef]
- Sarstedt, M.; Hair, J.F.; Pick, M.; Liengaard, B.D.; Radomir, L.; Ringle, C.M. Progress in Partial Least Squares Structural Equation Modeling Use in Marketing Research in the Last Decade. Psychol. Mark. 2022, 39, 1035–1064. [Google Scholar] [CrossRef]
- Anderson, J.C.; Gerbing, D.W. Structural Equation Modeling in Practice: A Review and Recommended Two-Step Approach. Psychol. Bull. 1988, 103, 411–423. [Google Scholar] [CrossRef]
- Henseler, J.; Ringle, C.M.; Sinkovics, R.R. The Use of Partial Least Squares Path Modeling in International Marketing. In New Challenges to International Marketing; Sinkovics, R.R., Ghauri, P.N., Eds.; Advances in International Marketing; Emerald Group Publishing Limited: Leeds, UK, 2009; Volume 20, pp. 277–319. ISBN 978-1-84855-469-6. [Google Scholar]
- Hair, J.F.; Sarstedt, M.; Ringle, C.M.; Gudergan, S.P. Advanced Issues in Partial Least Squares Structural Equation Modeling, 2nd ed.; SAGE Publications, Inc.: Thousand Oaks, CA, USA, 2024; ISBN 978-1-07-186250-6. [Google Scholar]
- Fornell, C.; Larcker, D.F. Evaluating Structural Equation Models with Unobservable Variables and Measurement Error. J. Mark. Res. 1981, 18, 39–50. [Google Scholar] [CrossRef]
- Henseler, J.; Ringle, C.M.; Sarstedt, M. A New Criterion for Assessing Discriminant Validity in Variance-Based Structural Equation Modeling. J. Acad. Mark. Sci. 2015, 43, 115–135. [Google Scholar] [CrossRef]
- Preacher, K.J.; Hayes, A.F. Asymptotic and Resampling Strategies for Assessing and Comparing Indirect Effects in Multiple Mediator Models. Behav. Res. Methods 2008, 40, 879–891. [Google Scholar] [CrossRef]
- Al-Geitany, S.; Aljuhmani, H.Y.; Emeagwali, O.L.; Nasr, E. Consumer Behavior in the Post-COVID-19 Era: The Impact of Perceived Interactivity on Behavioral Intention in the Context of Virtual Conferences. Sustainability 2023, 15, 8600. [Google Scholar] [CrossRef]
- Chin, W.W.; Marcolin, B.L.; Newsted, P.R. A Partial Least Squares Latent Variable Modeling Approach for Measuring Interaction Effects: Results from a Monte Carlo Simulation Study and an Electronic-Mail Emotion/Adoption Study. Inf. Syst. Res. 2003, 14, 189–217. [Google Scholar] [CrossRef]
- Falk, R.F.; Miller, N.B. A Primer for Soft Modeling, 1st ed.; The University of Akron Press: Akron, OH, USA, 1992; ISBN 978-0-9622628-4-5. [Google Scholar]
- Henseler, J.; Fassott, G. Testing Moderating Effects in PLS Path Models: An Illustration of Available Procedures. In Handbook of Partial Least Squares: Concepts, Methods and Applications; Esposito Vinzi, V., Chin, W.W., Henseler, J., Wang, H., Eds.; Springer: Berlin/Heidelberg, Germany, 2010; pp. 713–735. ISBN 978-3-540-32827-8. [Google Scholar]
- Cohen, J. Statistical Power Analysis for the Behavioral Sciences, 2nd ed.; Routledge: Hillsdale, NJ, USA, 1988; ISBN 978-0-8058-0283-2. [Google Scholar]
- Belanche, D.; Casaló, L.V.; Flavián, M.; Ibáñez-Sánchez, S. Understanding Influencer Marketing: The Role of Congruence between Influencers, Products and Consumers. J. Bus. Res. 2021, 132, 186–195. [Google Scholar] [CrossRef]
- Velasco-Molpeceres, A.; Zarauza-Castro, J.; Pérez-Curiel, C.; Mateos-González, S. Slow Fashion as a Communication Strategy of Fashion Brands on Instagram. Sustainability 2023, 15, 423. [Google Scholar] [CrossRef]
- Youn, S.; Shah, P.; Dodoo, N.A. Engaging with Branded Content on Short-Video Sharing Apps: How Motivations Affect Attitude toward Branded Content, Brand Experience, and Relationship Quality. J. Interact. Advert. 2024, 24, 215–237. [Google Scholar] [CrossRef]
- Naeem, M.; Ozuem, W. Understanding the Different Types of UGC Participants and Social Context for Fashion Brands: Insights from Social Media Platforms. Qual. Mark. Res. Int. J. 2022, 25, 181–204. [Google Scholar] [CrossRef]
- Testa, D.S.; Bakhshian, S.; Eike, R. Engaging Consumers with Sustainable Fashion on Instagram. J. Fash. Mark. Manag. 2021, 25, 569–584. [Google Scholar] [CrossRef]
- Thakker, A.M.; Sun, D. Sustainable Development Goals for Textiles and Fashion. Environ. Sci. Pollut. Res. 2023, 30, 101989–102009. [Google Scholar] [CrossRef]
- Sharpe, S.; Retamal, M.; Brydges, T. Want to Make Your Wardrobe More Sustainable? Cut Your New Clothing Purchases by 75%. 2022. Available online: https://ideas.ted.com (accessed on 27 July 2025).
- Kim, A.J.; Johnson, K.K.P. Power of Consumers Using Social Media: Examining the Influences of Brand-Related User-Generated Content on Facebook. Comput. Hum. Behav. 2016, 58, 98–108. [Google Scholar] [CrossRef]
- Schiaroli, V.; Fraccascia, L.; Dangelico, R.M. How Can Consumers Behave Sustainably in the Fashion Industry? A Systematic Literature Review of Determinants, Drivers, and Barriers across the Consumption Phases. J. Clean. Prod. 2024, 483, 144232. [Google Scholar] [CrossRef]



| Constructs/Items | Outer Loadings | VIF | Cronbach’s Alpha | CR | AVE |
|---|---|---|---|---|---|
| Social Media Influencer Marketing (SMIM) | 0.940 | 0.946 | 0.697 | ||
| Expertise (EXPR) | 0.896 | 0.923 | 0.707 | ||
| EXPR1 | 0.823 | 1.630 | |||
| EXPR2 | 0.865 | 1.529 | |||
| EXPR3 | 0.851 | 2.290 | |||
| EXPR4 | 0.857 | 2.147 | |||
| EXPR5 | 0.807 | 1.840 | |||
| Trustworthiness (TRST) | 0.919 | 0.940 | 0.757 | ||
| TRST1 | 0.757 | 1.591 | |||
| TRST2 | 0.883 | 1.943 | |||
| TRST3 | 0.905 | 2.294 | |||
| TRST4 | 0.899 | 2.639 | |||
| TRST5 | 0.898 | 2.436 | |||
| Attractiveness (ATRC) | 0.939 | 0.954 | 0.806 | ||
| ATRC1 | 0.870 | 2.451 | |||
| ATRC2 | 0.928 | 2.663 | |||
| ATRC3 | 0.939 | 2.491 | |||
| ATRC4 | 0.922 | 2.220 | |||
| ATRC5 | 0.825 | 2.571 | |||
| Similarity (SMLR) | 0.874 | 0.922 | 0.798 | ||
| SMLR1 | 0.892 | 2.505 | |||
| SMLR2 | 0.909 | 2.099 | |||
| SMLR3 | 0.879 | 2.456 | |||
| Customer Engagement (CE) | 0.898 | 0.915 | 0.676 | ||
| Consumption behavior (CECSB) | 0.872 | 0.913 | 0.726 | ||
| CECSB1 | 0.737 | 1.688 | |||
| CESCB2 | 0.920 | 1.889 | |||
| CESCB3 | 0.900 | 2.081 | |||
| CESCB4 | 0.839 | 1.969 | |||
| Contribution behavior (CECTB) | 0.855 | 0.902 | 0.698 | ||
| CECTB1 | 0.771 | 2.297 | |||
| CECTB2 | 0.829 | 1.765 | |||
| CECTB3 | 0.869 | 1.904 | |||
| CECTB4 | 0.896 | 2.155 | |||
| Creation behavior (CECAB) | 0.837 | 0.891 | 0.672 | ||
| CECAB1 | 0.795 | 1.630 | |||
| CECAB2 | 0.838 | 1.529 | |||
| CECAB3 | 0.880 | 2.290 | |||
| CECAB4 | 0.833 | 2.147 | |||
| Brand Loyalty (BL) | 0.850 | 0.909 | 0.769 | ||
| BL1 | 0.877 | 2.028 | |||
| BL2 * | - | - | |||
| BL3 | 0.891 | 2.282 | |||
| BL4 | 0.863 | 1.983 | |||
| Constructs | 1 | 2 | 3 |
|---|---|---|---|
| 1. Brand loyalty | 0 | ||
| 2. Customer engagement | 0.603 | 0 | |
| 3. Social media influencer marketing | 0.585 | 0.487 | 0 |
| Relationships | β | SE | t-Values | p-Values | CIs | Results | |
|---|---|---|---|---|---|---|---|
| 2.5% | 97.5% | ||||||
| H1: CE → BL | 0.300 *** | 0.085 | 3.532 | 0.000 | 0.131 | 0.467 | Accepted |
| H2: SMIM → CE | 0.717 *** | 0.038 | 18.431 | 0.000 | 0.663 | 0.773 | Accepted |
| H3: SMIM → BL | 0.351 *** | 0.076 | 4.621 | 0.000 | 0.190 | 0.489 | Accepted |
| H4: SMIM → CE → BL | 0.215 ** | 0.063 | 3.429 | 0.001 | 0.094 | 0.343 | Accepted |
| H5: SMIM × CE → BL | 0.097 * | 0.039 | 2.489 | 0.013 | 0.023 | 0.173 | Accepted |
Disclaimer/Publisher’s Note: The statements, opinions and data contained in all publications are solely those of the individual author(s) and contributor(s) and not of MDPI and/or the editor(s). MDPI and/or the editor(s) disclaim responsibility for any injury to people or property resulting from any ideas, methods, instructions or products referred to in the content. |
© 2025 by the authors. Licensee MDPI, Basel, Switzerland. This article is an open access article distributed under the terms and conditions of the Creative Commons Attribution (CC BY) license (https://creativecommons.org/licenses/by/4.0/).
Share and Cite
Zahran, I.; Aljuhmani, H.Y. Seduced by Style: How Instagram Fashion Influencers Build Brand Loyalty Through Customer Engagement in Sustainable Consumption. Sustainability 2025, 17, 7888. https://doi.org/10.3390/su17177888
Zahran I, Aljuhmani HY. Seduced by Style: How Instagram Fashion Influencers Build Brand Loyalty Through Customer Engagement in Sustainable Consumption. Sustainability. 2025; 17(17):7888. https://doi.org/10.3390/su17177888
Chicago/Turabian StyleZahran, Iyyad, and Hasan Yousef Aljuhmani. 2025. "Seduced by Style: How Instagram Fashion Influencers Build Brand Loyalty Through Customer Engagement in Sustainable Consumption" Sustainability 17, no. 17: 7888. https://doi.org/10.3390/su17177888
APA StyleZahran, I., & Aljuhmani, H. Y. (2025). Seduced by Style: How Instagram Fashion Influencers Build Brand Loyalty Through Customer Engagement in Sustainable Consumption. Sustainability, 17(17), 7888. https://doi.org/10.3390/su17177888

