Abstract
Malting is one of the most energy-intensive stages in beer brewing, yet its environmental impacts remain under-characterized despite recent efficiency gains. Barley and malt transport drive significant greenhouse gas emissions in import-dependent countries, while local, small-scale production can offset those savings through lower process efficiencies or higher resource use. This study conducted a cradle-to-gate Life Cycle Assessment (LCA) of three Italian malthouses—small, medium, and large—using SimaPro 10.2.0.0 and a functional unit of 1 kg of malted barley delivered by bulk truck to local breweries. Primary data on barley, water, methane, and electricity consumption, as well as waste generation, were collected via questionnaires; secondary data were sourced from Ecoinvent and Agri-Footprint. Impact categories were evaluated using the Cumulative Energy Demand (CED) and Product Environmental Footprint (PEF) methodologies. Barley cultivation dominates the footprint (84–92% of total impacts when using local grain). Drying and transport contribute 3.7–4.4% and 0–8.4% of impacts, respectively, depending on facility scale and import share. Smaller malthouses exhibit higher per-kilogram impacts due to lower energy efficiency and transportation modes. Mitigation strategies —including sustainable agriculture, renewable energy adoption, logistics optimization, and process improvements—can substantially reduce impacts. Notably, sourcing barley from low-impact suppliers alone lowers the carbon footprint from 0.80 to 0.66 kg CO2e/kg, freshwater eutrophication from 227 to 32 CTUe/kg, land use from 196 to 136 Pt/kg, and overall PEF from 192 to 81 µPt/kg. These results underscore the critical role of feedstock sourcing and process efficiency in decarbonizing malt production and provide a quantitative baseline for targeted sustainability interventions.
1. Introduction
The controlled germination of cereal grains, known as malting, is a process that is stopped by applying heat, creating a product suitable for room temperature storage [1,2,3]. Roasting the malted grain further modifies flavor and color. Malthouses require barley with a minimum 98% germination rate for successful malting. This transformation is essential for brewing, as it activates enzymes (including diastases, proteases, and β-glucanases) that partially degrade the grain’s starchy endosperm. Incoming barley, with 10–12% moisture (w/w), is inspected, cleaned to remove impurities, and stored before the malting process, which can be divided into five key stages [4]:
- (i)
- Selection and cleaning of barley.
- (ii)
- Soaking for at least 24 h.
- (iii)
- Germination for about 96 h.
- (iv)
- Roasting for about 24 h.
- (v)
- Cleaning and selection of malt.
The malting process typically takes about nine days to complete. The conversion yield from raw barley generally requires 120–130 kg of cleaned barley to produce 100 kg of malt, depending on the grain’s quality and purity. This translates to an average barley-to-malt ratio of 1.267 kg/kg [4].
The economic viability of the malt sector is significantly influenced by the selection of barley varieties, along with their protein content, kernel size, and moisture content. Notably, barley accounts for approximately 70% of the total malt production costs [4].
The global malt market, valued at USD 3961 million in 2024, is projected to reach over USD 5534 million by 2034, growing at a compound annual growth rate (CAGR) of 3.4% [5]. This growth is driven by increasing global beer production, especially the craft beer sector [6], as highlighted by the rising number of EU breweries (9684 in 2022) [6]. Malt’s use in food products also contributes to this expansion.
The global malt producer landscape is relatively consolidated, with major players including Soufflet Malt S.A.S (3.7 × 106 Mg annual capacity), Boortmalt (3.1 × 106 Mg), Malteurop Malting Company (2.2 × 106 Mg), Cargill Malt (1.25 × 106 Mg), and Viking Malt (0.6 × 106 Mg) [4,5,7,8]. These companies operate multiple malthouses globally.
In Italy, 209,595 Mg of barley malt was used for brewing in 2023 [9], primarily through imports and two large companies: Saplo Spa in Pomezia (80,000 Mg annual capacity) and Adriatica SpA—Italmalt Plant in Melfi (65,000 Mg). Several medium- and small-sized Italian malthouses also exist [10], such as Mastri Birrai Umbri (Gualdo Cattaneo, Perugia), Agricola Vallescura (Piozzano, Piacenza), Malteria Toscana (Vicchio, Florence), and COBI (Ancona). This Italian context, with its range of malthouse capacities, justifies the scope examined in this work.
Over the past thirty years, the malting process has undergone significant engineering innovations and process control improvements to enhance resource efficiency across raw materials, energy, water, and labor. These advancements have particularly focused on reducing energy consumption during kilning, the most energy-intensive stage, and water usage, both critical factors for sustainability and profitability in malting and brewing [3]. However, with the increasing demand for locally sourced barley malt to support the unique characteristics of Italian craft breweries and agricultural beer producers serving local establishments, the adoption rate of these resource efficiency improvements by small-sized Italian malthouses remains unclear. To the best of our knowledge, no published paper has yet estimated the comprehensive environmental impact of malt production.
Therefore, this study aimed to, firstly, assess resource consumption in Italian malthouses of varying sizes (small, medium, and large) through questionnaires; secondly, compare the business-to-business (B2B, cradle-to-brewery gate) environmental impact of bulk barley malt transport by trucks to breweries, considering both domestic and imported malt to determine the contribution of transportation and agricultural phases; and thirdly, identify key environmental impact hotspots and propose mitigation strategies for malt production.
2. Main Barley-to-Malt Conversion Factors
The efficient use of input resources is critical for the sustainability and profitability of any production process, whether malting or brewing. Stewart [11] provided a useful overview of energy consumption across different malting stages for three Australian malt plants with varied production scales and technologies, as shown in Table 1. Specifically, the moisture content of barley at the end of germination was approximately 0.42 g/g, and the moisture content of malt at the end of drying was approximately 0.04 g/g. Following the work of Evans et al. [3], Davies [12] also undertook an examination of the impact of cereal production and malt processing on carbon footprint and explored opportunities to reduce carbon emissions by nearly 75% through supply chain cooperation and innovation. Nevertheless, the restricted accessibility of this work precluded a detailed examination of his mitigation options.
Table 1.
Overall electricity and thermal energy consumption to produce malt in three Australian plants with different production scales and technologies [11].
From Table 1, it can be noted that the thermal energy consumption practically concerns the drying phase of the germinated grains, whose contribution ranges between 89 and 99% of the total consumption, while that of electricity is related for 25–26% to the germination phase, for 34–40% to the drying phase, for 21–26% to the refrigeration of the grains, and finally for 12–14% to the cleaning of the malt.
Table 2 lists the main barley-to-malt conversion factors from various malthouses across different continents, compiled from research papers [3,11] and reports by the Maltsters’ Association of Great Britain (MAGB) [13] and the Danish Malting Group (DMG) [14]. Notably, MAGB, established in 1827, represents approximately 98% of the UK malting industry, which currently purchases about 2 million Mg of barley to produce about 1.6 million Mg of malt. The DMG report focused on the Vordingborg (DK) malthouse from 2005 to 2009, where natural gas consumption data were used to estimate thermal energy consumption using the lower heating value (LHV), which is 36.6 MJ/m3 [15].
Table 2.
Specific consumption of resources (barley; water; electrical energy, EE; thermal energy, ThE) per Mg of malt produced in malthouses across Australia (AU), Poland (PL), China (CN), Russia (RU), Great Britain (GB), and Denmark (DK).
Table 2 reveals that the barley/malt ratio in the Danish malthouse ranged from 1.18 to 1.24 kg/kg, closely aligning with the previously mentioned average of 1.267 kg/kg. Notably, the specific water consumption in the Danish malthouse demonstrated a decrease from 2.59 m3/Mg of malt in 2005 to 1.86 m3/Mg in 2009, indicating improved water efficiency over time. Comparing this to the Viking Malt group’s reported decrease from 3.1 m3/Mg in 2020 to 2.7 m3/Mg in 2023 [16], suggests a broader industry trend towards reduced water usage.
Regarding energy consumption, the most modern Australian malthouse (Perth) showed specific electricity (EE) and thermal energy (ThE) consumptions of 112.7 kWh/Mg and 713 kWh/Mg, respectively. In contrast, the Danish malthouse averaged 86 kWh/Mg for EE and 588 kWh/Mg for ThE during the 2005–2009 period, indicating potential differences in processing technologies or efficiencies.
Looking at the other locations, the specific water consumption shows variation. Poland and China exhibit water consumption yields as high as 4.4 and 6.8 m3/Mg, respectively, while Russia reports a lower consumption of 3.7 m3/Mg. Great Britain (GB) shows a specific water consumption of 5.18 m3/Mg, which is higher than Denmark but lower than China.
The specific electricity consumption varies, with Poland at 77 kWh/Mg, China at 124 kWh/Mg, Russia at 130 kWh/Mg, and Great Britain at 150 kWh/Mg. This suggests differences in electrical energy requirements among these malthouses. The specific thermal energy consumption (ThE) is notably higher in these locations compared to Australia (Perth) and Denmark, ranging from 665 kWh/Mg in Poland and 670 kWh/Mg in Russia to 750 kWh/Mg in Great Britain, and reaching 1066 kWh/Mg in China. This indicates potentially different heating methods or less efficient thermal processes, highlighting the impact of regional differences and technologies on resource consumption in malt production.
Preliminary cleaning and calibration of raw barley, as unloaded at the malting plant by truck, train, or elevator, is a crucial aspect of the barley-to-malt conversion process. This step removes foreign matter (stones, metal tools, etc.) and thin grains. Thin grains exhibit a faster moistening rate, mill inefficiently due to their smaller size relative to mill roller gaps, and reduced malt extract because of their higher husk-to-endosperm ratio. Consequently, maltsters anticipate a 5–10% weight loss during cleaning and grading. However, cleaning and grading are merely the initial stages of a series of processes contributing to overall malting losses.
As detailed in Table 3, Evans et al. [3], in their analysis of several papers dating back to 1940, highlighted that additional significant losses occur during steeping/leaching (1–1.5%), respiration (3–5%), rootlet removal (3–4%), and moisture reduction (6.0–9.5%), culminating in an approximate total malting loss of 18–30% by weight. Optimizing each stage is therefore essential to minimize losses and maximize efficiency. An overall malting loss of 20% per Mg of delivered barley is generally considered acceptable, on average [3].
Table 3.
Main losses during malting process of barley, as extracted from Evans et al. [3].
Finally, based on the 2020 sustainability report from the Viking Malt Group [17], GHG emissions at their Danish malthouses were approximately 0.352 kg CO2e per kg of malt produced. This figure is comparable to the emissions (0.26–0.41 kg CO2e/kg) observed in the three Australian plants detailed in Table 1. These estimates were derived using the following assumptions: a barley yield of 6.5 Mg/ha following an NPK fertilizer application (21-4-10) of 490 kg/ha, grain drying to a moisture content of 14.5% (w/w), a field-collector distance of 45 km, a barley-to-malt ratio of 1.235 kg/kg and malt delivery by truck to a brewery within 550 km, respectively [17]. However, the 2023 sustainability report [16], utilizing the revised Greenhouse Gas Protocol [18], reported significantly higher overall Scope 1–3 GHG emissions, amounting to 0.737 and 0.747 kg CO2e per kg of malt produced in 2021 and 2022, respectively.
In conclusion, Section 2 lays the groundwork for understanding the material input required for the functional unit of our study, as extracted from the main references available in the literature. Thus, the barley-to-malt conversion and resource consumption factors are key parameters that directly link the upstream processes (barley production) to the final malt product and its associated environmental impacts.
3. Materials and Methods
3.1. Questionnaire to Identify Barley-to-Malt Conversion Factors in Italian Malthouses
To assess the cradle-to-brewery gate environmental impact of malt produced in Italy by small-, medium-, and large-scale malt plants, a questionnaire was developed. This questionnaire consisted of two sections: the first focused on barley grain storage, and the second on the malthouse operations. The questionnaire is presented in Table S1 of the electronic Supplementary Material.
As reported above, the Italian malting industry is characterized by a limited number of malthouses [9], with the large-scale segment being notably small. Given this context, three malthouses, representing small, medium, and large capacities, responded to the questionnaire. These malthouses, located in Central Italy near Florence, Perugia, and Rome, were labeled malthouse A, B, and C, respectively. To protect participant confidentiality, specific malthouse locations are withheld. The data obtained from these three malthouses are representative of the entire Italian malting industry.
3.2. Methodology
As outlined in ISO standards 14040 [19] and 14044 [20], this study adhered to the Life Cycle Assessment (LCA) procedure, encompassing goal and scope definition, inventory analysis, impact assessment, and interpretation of results.
3.2.1. Functional Unit
For all malthouses examined, the selected functional unit (FU) was defined as 1 kg of bulk barley malt, delivered to the brewery gate. It is important to specify that each malthouse dispatched the barley malt to its respective brewery (defined as the primary recipient brewery for each malthouse) using specific vehicles and transport arrangements, as extracted from the questionnaires collected. This reflects the actual delivery practices of the malthouses examined and ensures a more accurate representation of the system boundaries in our analysis.
3.2.2. System Boundaries
Figure 1 illustrates the system boundaries describing the life cycle of malt barley from the barley collector to the brewery.
Figure 1.
System boundaries for barley malt production from barley collector to brewery. Symbols used: EE, electrical energy; ThE, thermal energy; TR, transport; WE, evaporated water; PW, process water.
As shown in Figure 1, the malting process, with conversion factors derived from questionnaire responses (see Results), includes the following steps:
- (a)
- Use of domestic barley available at the reference collector for each malthouse examined.
- (b)
- Transport of barley from the collector to the malthouse, with average distances obtained from the questionnaires.
- (c)
- Cleaning of barley grains to remove dust and foreign materials (SP), with waste percentages reported in the questionnaires.
- (d)
- Calibration of barley grains, resulting in waste (SC), with percentages derived from the questionnaires.
- (e)
- Malting of calibrated barley grains (CCB) through conventional phases: soaking by immersing the grains in water at 18 °C for 12 h; germination of the immersed seeds at the same temperature with continuous humidification; drying of germinated grains to a final moisture content; cleaning and calibration of the malted grains, producing waste including rootlets, expressed as a percentage of the malt produced. The duration of the malting process, the percentages of barley cleaning and calibration waste, post-kilning rootlet removal, and specific consumptions of water, electrical, and thermal energy were all derived from the questionnaire responses.
- (f)
- Temporary storage of barley malt in silos at room temperature.
- (g)
- Transport of bulk barley malt from the malthouse to the reference breweries, with average distances provided in the questionnaires.
3.2.3. Exclusions from the System Boundaries
The system boundary for this analysis excluded the production, cleaning, and disposal of capital goods (e.g., machinery, silos), as well as personnel travel and consumer transport to and from points of purchase, in line with sections 6.5 and 6.4.4 of the PAS 2050 standard method [21]. The potential environmental benefits from cleaning, calibration, and malting by-products used as livestock feed were omitted because the emissions allocated based on economic factors represented a percentage of less than 1%, a direct consequence of the low market value of these by-products.
3.2.4. Geographical, Temporal, and Technological Boundaries
This Life Cycle Assessment (LCA) study analyzed the malting process of domestic barley at the malthouses examined. The malt produced is supplied to local breweries and to breweries of a major Italian brewing company. The analysis is based on barley-to-malt conversion factors for the year 2023 and the process technologies typically used by small- medium-, and large-scale industrial malthouses during that year.
3.2.5. Data Acquisition and Barley Network Modeling
Primary data concerning the barley-to-malt conversion process were derived from questionnaire responses. Due to a lack of specific information on the exact barley varieties utilized by the Italian malthouses, the Agri-footprint v. 6.3 database was used to derive data on the barley cultivation process. Other secondary data were obtained from the Ecoinvent v. 3.10 database (using the Allocation, cut-off, EN15804 system model [22]). These data, along with the primary data, were used to model the barley malting process in malthouses of different production scales using LCA software SimaPro 10.2.0.0 (Prè Consultants, Amersfoort, The Netherlands). The key Ecoinvent and Agri-footprint datasets used for each process are summarized in Table S2 of the electronic supplement.
3.2.6. Data Quality Evaluation
The reliability of this LCA study is explicitly demonstrated in Table S3 of the electronic supplement, which evaluates the quality of both primary and secondary data sources. Furthermore, it should be noted that the primary consumption data obtained from malthouses A–D via questionnaires were predominantly reported as average values with accompanying minimum and maximum intervals, thereby reflecting the operational variability observed within each malthouse.
3.2.7. Impact Assessment
Two standard LCA-compliant methods were used for the impact assessment. The first addressed specific environmental protection areas, in contrast to the second, which encompassed multiple environmental impact categories:
- (a)
- Cumulative Energy Demand (CED): Developed in the early 1970s, this method quantifies both direct and indirect consumption of renewable and non-renewable energy sources throughout a product’s life cycle [23]. The key indicator, expressed in megajoule equivalents (MJe), is categorized into non-renewable (e.g., fossil, nuclear) and renewable (e.g., hydroelectric, solar, wind, geothermal, biomass) energy sources.
- (b)
- Product Environmental Footprint (PEF): Defined by the European Commission [24], this method evaluates 16 environmental impact categories, each linked to specific reference substances:
- -
- Global warming (kg CO2e).
- -
- Stratospheric ozone depletion (kg CFC-11e).
- -
- Ionizing radiation (kBq 235Ue).
- -
- Particulate matter (disease incidence).
- -
- Carcinogenic and non-carcinogenic human toxicity (CTUh).
- -
- Photochemical ozone formation (kg NMVOCe).
- -
- Acidification (mol H+e).
- -
- Eutrophication: terrestrial (mol Ne), freshwater (kg Pe), marine (kg Ne).
- -
- Freshwater ecotoxicity (CTUe).
- -
- Land use (Pt).
- -
- Water use (m3 water equivalent withdrawn).
- -
- Fossil resource use (MJ).
- -
- Mineral and metal resource use (kg Sbe).
These impact categories can be normalized against global impacts [25] and weighted [26] to derive the Product Environmental Footprint (PEF) overall score.
Both methods are integrated into SimaPro 10.2.0.0 software (PRé Consultants, Amersfoort, The Netherlands).
3.2.8. Sensitivity Analysis and Case Study
To account for uncertainties related to varying waste percentages and resource consumption in the malting process—crucial factors influencing malt yield and energy consumption—triangular and/or normal distribution uncertainty ranges were incorporated into the LCA model. The well-established Monte Carlo approach [27] was then applied using the SimaPro software employed in this study. This method generated random variables for each parameter within the defined uncertainty ranges, recalculating the impact categories and PEF scores iteratively 2000 times. The results were stored to form a probability distribution of potential outcomes, providing a comprehensive assessment of the uncertainty associated with the study results. To analyze the robustness of our findings and identify critical control points for improving environmental performance, waste percentages and resource consumption were specifically chosen for sensitivity analysis due to their significant potential to affect malt yield and energy use, and consequently, the environmental burden per kilogram of malt.
To evaluate the statistical significance of differences among impact categories, Tukey’s test was applied, using a significance level (p) of 0.05.
Additionally, a case study was conducted to assess the environmental impact of relocating a large-scale malthouse (malthouse C) to Germany. This facility (malthouse D) was assumed to have the same operational capacity as the Bestmalz malthouse [28], located in Wallertheim (Rhineland-Palatinate, DE). The relocation scenario to Germany was chosen because a significant portion of malt used by Italian breweries is imported from there, allowing us to assess the combined environmental effects of processing potentially differently cultivated German barley into malt and its subsequent transport to Italy. This provides a more realistic representation of the current supply chain. Furthermore, Germany’s distinct energy mix and agricultural practices, compared to Italy, offered an opportunity to explore how these contextual differences might influence the overall environmental impacts of malt used by Italian breweries, providing valuable insights for supply chain optimization and sourcing decisions. In this scenario, German barley (Barley grain, at farm {DE} Mass, S) was assumed to be processed into malt using the same conversion factors as malthouse C. However, the analysis accounted for electricity consumption from the German grid and the road transportation of bulk malt for 1217 km to a large-scale brewery in Rome (Italy) to compare the environmental impact of importing foreign malt versus producing it domestically in Italy.
4. Results and Discussion
4.1. Barley-to-Malt Conversion Factors in Italian Malthouses Based on Questionnaire Responses
Table 4 summarizes the overall consumption of barley, water, electricity, and thermal energy, as well as waste from cleaning, calibration, and rootlet removal, associated with the barley-to-malt conversion process in the surveyed malthouses. These data were obtained from questionnaire responses. Total methane consumption was used to estimate the thermal energy demand, calculated based on the lower heating value (LHV) of methane, which is 35.8 MJ/m3 [15].
Table 4.
Specific consumption of barley, water, electricity, and thermal energy per Mg of malt produced in surveyed malthouses (based on questionnaire responses).
To ensure a fair comparison of the environmental impact of the small-sized malthouse A with other malthouses, the cleaning and calibration phases of raw barley were included in the analysis. Since this facility processes 24 Mg of pre-cleaned and calibrated barley yearly, an average waste rate of 5% per operation (cleaning and calibration) was assumed, in line with the literature data. Consequently, the estimated actual raw barley consumption was 26.6 Mg/year, calculated as follows:
24 Mg/year/[(1 − 0.05) (1 − 0.05)] = 26.6 Mg/year
Furthermore, considering that barley cleaning and calibration typically account for 13% of total electricity consumption [11], and assuming a total electricity requirement of 150 kWh/Mg [13], an additional 20 kWh/Mg (150 × 0.13 ≈ 20 kWh/Mg) was attributed to malthouse A for these preliminary processing stages.
A comparative analysis of specific resource consumption (barley, water, electricity, and thermal energy) in foreign (Table 2) and Italian (Table 4) malthouses highlights notable differences in malting processes and efficiency levels across different production systems.
First, the barley-to-malt ratio in the surveyed facilities is close to the global average value [4]. Minor variations among malthouses can be attributed to differences in barley varieties, cleaning efficiency, or production losses.
Regarding specific water consumption, significant differences were observed among malthouses. Reported values range from 2.0 ± 0.3 m3/Mg for the Danish malthouse (Table 2) to 6.7 m3/Mg for malthouse B. Intermediate values were found for malthouse C (3.4 m3/Mg; Table 4) and British malthouses (5.18 m3/Mg; Table 2). These variations may be influenced by factors such as production process type, lack of water recycling systems, and water quality, particularly the presence of high concentrations of divalent cations (Ca and Mg), which can slow down barley hydration and increase water demand. Notably, malthouse B’s technical director reported that investments are underway to reduce specific water consumption, highlighting industry awareness of this issue.
Electricity and thermal energy consumption are closely linked to plant efficiency. The Port Adelaide and Tamworth malthouses, considered technologically outdated [11], exhibit significantly higher energy consumption compared to DMG and malthouse C. Additionally, malthouses with lower production capacities tend to have higher specific electricity consumption.
These primary data were used to construct the barley malt network for each of the four malthouses (A–D) using SimaPro 10.2.0.0 software. As an example, Table S4 in the electronic supplement outlines the network for malthouse C.
4.2. Cumulative Energy Demand of Malt
Table 5 reports the contribution of renewable and non-renewable energy sources used to produce 1 kg of barley malt in the four malthouses examined here, together with the Cumulative Energy Demand (CED).
Table 5.
Contribution of renewable and non-renewable energy sources used and Cumulative Energy Demand (CED) related to production of 1 kg of barley malt in four malthouses under examination.
The data in Table 5 clearly indicate that the four malthouses primarily utilize fossil energy sources (non-renewable). Malthouse A exhibited the highest Cumulative Energy Demand (CED) among them, suggesting a greater energy consumption, particularly when compared to malt produced by the medium- and large-scale Italian companies (B and C). Additionally, the examined Italian malthouses (B and C) produced malt with a lower environmental impact than the German malt from malthouse D.
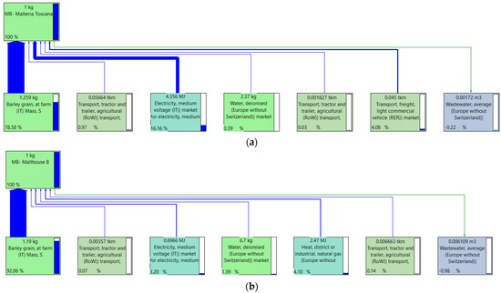
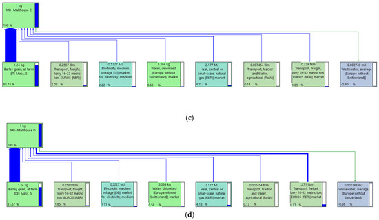
To graphically highlight the allocation of input resources (energy and materials) to produce 1 kg of barley malt at the examined malthouses and transported in bulk by truck to the gates of the respective breweries, Sankey diagrams [29] were used, as illustrated in Figure 2. The thickness of each arrow in Figure 2 represents the environmental impact of each phase, with thicker arrows indicating greater impact. Accompanying percentages denote the input’s relative proportion to the final product, highlighting resource or energy consumption, as seen in barley cultivation.

Figure 2.
Sankey diagrams depicting the contribution of the input resources for 1 kg of barley malt transported in bulk to the brewery gate, elaborated by the LCA software SimaPro and a cut-off percentage of 0.1% for (a) Malthouse A, (b) Malthouse B, (c) Malthouse C, and (d) Malthouse D.
Across the four examined cases, raw barley production accounts for the majority (79–92%) of the environmental impact per kg of malted barley. Thus, agriculture significantly shapes the product’s overall footprint.
Secondary hotspots vary: electricity consumption (16.2% of total impact) for small-scale malting plant A; thermal energy for kilning in Italian malting plants B and C (4.1–4.7%); and malt transport to Italian breweries for German malting plant D (9.2%). Notably, malt transport is absent in plant B due to its adjacency to the brewery, with direct transfer via conveyor belts. Tractor and trailer transport in plants A–D pertains to by-products, and in plants A and B it also pertains to raw barley due to their proximity to storage centers.
Electricity consumption ranges from 2.2 to 2.8% in larger plants (C and D), 3.2% in medium-scale plant B, and 16.2% in small-scale plant A.
Excluding the contribution of raw barley in the analysis of the Sankey diagrams (Figure 2), distinct environmental impact profiles emerge:
- -
- Malting Plant A: The use of this small-scale malting system (500 kg of barley per cycle) powered exclusively by electricity results in high electricity consumption (75.5%), making it the most impactful phase of the production process. This finding is consistent with the CED values reported in Table 5, which show the highest energy consumption for malting plant A. Although malt transportation represents the second hotspot (19%) of the overall environmental footprint, it benefits from the proximity of consortium breweries, limiting its impact.
- -
- Malting Plant B: The drying of germinated barley (51.7% of the total environmental impact) and electricity consumption (40.3%) are the most impactful phases of the production process. Table 5 confirms approximately 50% lower energy consumption compared to malting plant A. The transport of raw barley and processing by-products contributes minimally (2.7%) to the overall environmental footprint due to the proximity of storage centers and livestock farms, highlighting good logistical management. The malt produced is used by a brewery adjacent to the malting facility, eliminating the impact of malt transportation from producer to user.
- -
- Malting Plant C: Methane gas consumption for drying is the primary hotspot (41.8% of the total impact), followed by the transport of raw materials, finished products and by-products (36.3%), and electricity consumption (19.7%). Table 5 shows a CED value that is intermediate compared to the other malting plants, indicating a moderate environmental impact.
- -
- Malting Plant D: Transportation accounts for the highest environmental impact at this facility (61%), primarily due to the greater distance between the malting plant and the breweries it supplies. Consequently, the contributions of methane gas and electricity consumption are lower, at 22.8% and 15.1%, respectively. Although Table 5 indicates a high Cumulative Energy Demand (CED) value for plant D, it is still lower than that of malting plant A.
Production scale significantly influences malting efficiency. Advanced technologies and process optimization are critical, especially for small-scale plants like A, to reduce energy consumption through renewable energy and optimized logistics. The results emphasize the importance of locating malting plants near barley production and consumption areas, minimizing the environmental impact of transportation, a critical factor especially for large malting plants.
4.3. Environmemtal Profile of Malt
The malthouses examined differ in production capacity, origin of barley (Italian or German), and distance traveled by the malt produced to the brewery. These factors significantly influence their business-to-business (B2B) environmental profiles, based on the PEF standard method (see Table 6).
Table 6.
The environmental profiles for 1 kg of barley malt produced in malthouses A–D at the gates of a generic brewery according to the PEF standard method: mean value and standard deviation for each environmental impact category (ICj).
Due to its high specific electrical energy consumption (Table 4), malthouse A exhibits the greatest impact on GHG emissions (climate change—CC). In contrast to malthouse B, malthouses A, C, and D demonstrated higher carbon footprints compared to the Viking Malt Group’s reported figures for 2021 and 2022 [16], indicating greater carbon intensity in their operations. For malthouse B, higher energy consumption is the primary driver of its CC impact, as transportation is minimal due to its proximity to cultivation fields and the adjacent brewery. The greater transport distance of malt contributes to malthouse D having higher GHG emissions (CC) than malthouse C. The comparison of these two malthouses, with identical production capacities but different barley origins, suggests an influence of barley origin on environmental impact. Furthermore, malthouse D shows higher scores in freshwater ecotoxicity (ETFW), marine eutrophication (ME), terrestrial eutrophication (TE), and acidification (AC), likely linked to German agronomic practices for barley cultivation, as reflected in the higher numerical values for these categories.
The Sankey diagrams in Figure 2 for each malthouse effectively illustrate the percentage contribution of each life cycle process (defined in Figure 1) to the overall product environmental score, thus detailing the breakdown of key impact categories.
In summary, Table 6 highlights how several factors, including energy consumption, transport distance, and barley origin, contribute significantly to the environmental footprint of malthouses, underscoring the need for targeted strategies for the sustainability of the sector.
A clearer visualization of the different environmental profiles is evident from the bar graph in Figure 3. Each impact category (ICj) score for malthouses B, C, and D is expressed as a ratio of the corresponding score (ICjA) for malthouse A. This normalization facilitates a direct comparison of the relative impact magnitudes across the different malthouses for each environmental category.
Figure 3.
Bar graph comparing each impact category (ICj), related to the production of 1 kg of barley malt in malthouses A, B, C, or D, transported in bulk to the gates of the generic brewery, referred to the same impact category (ICjA) in the case of production in malthouse A, using the PEF standard method. Please refer to the Nomenclature Section for symbols representing each IC.
Notably, malthouse D demonstrated a considerably higher relative impact in the acidification (AC) category, with its impact score being approximately 2.5 times that of malthouse A. This might potentially be attributed to differences in its energy mix or emission control technologies compared to malthouse A. Conversely, for the water use (WU) category, both malthouses B and D showed relatively lower impacts compared to malthouse A, potentially due to different barley sourcing practices. A consistent trend of smaller relative impacts for malthouses D, C, and B can be observed across several energy-related categories, such as climate change (CC) and fossil resource use (RUF). This is likely linked to variations in their energy consumption per unit of malt produced or the specific electricity grid mix they utilize. This comparative perspective can inform targeted strategies for reducing the overall environmental footprint of malt production, highlighting areas where specific malthouses could benefit from operational or technological improvements. While Figure 3 provides a valuable comparative perspective, it is important to consider these relative differences in conjunction with the absolute impact scores presented in Table 6 for a complete understanding of the environmental performance of each malthouse.
The Product Environmental Footprint (PEF) for barley malt produced by the four malthouses under examination was calculated. This involved normalizing the 16 impact categories listed in Table 6 against their global impacts and then weighing each ratio using factors that reflect the perceived relative importance of each category. Weighting is a crucial step in comparing the relative significance of the different impact categories. This process yields an overall score, expressed in micro-points per kilogram (µPt/kg), which represents the combined environmental impact across all categories, as detailed in Table 7.
Table 7.
Final environmental characterization of 1 kg of barley malt produced in malthouses A-D at the gates of a generic brewery according to the PEF standard method: Mean value and standard deviation of any normalized and weighted impact category (ICNWj) and corresponding percentage contribution to the PEF score.
Freshwater ecotoxicity (ETFW) played a predominant role, contributing 36–42% to the PEF, regardless of the characteristics of the malthouse. Climate change (CC) is the second significant factor, with a contribution of 10.7–13.8%. Land use (LU) is the third contribution for malthouses A, B, and C (8.8–10.3%), while for malthouse D, which uses German barley, acidification (AC) is the third factor (7.2%), followed by particulate matter (PM) and land use (LU). The latter appeared less relevant probably due to the higher barley grain yields per hectare recorded in Germany compared to Italy.
The overall PEF score varies from 177 µPt/kg (malthouse B) to 221 µPt/kg (malthouse A). The agricultural phase is the main responsible for the impact, contributing 79–92% of the PEF, due to the use of fertilizers, pesticides, and land consumption. The drying of germinated barley is the second hotspot for Italian malthouses (4.1–4.7%), while transport is more relevant for malthouse D (9.2%). Electricity consumption varies from 2.2 to 2.8% for malthouses C and D of greater production capacity to 16.2% for malthouse A of lower operational potential. Thanks to its proximity to the brewery, malthouse B obtained the lowest PEF (177 μPt/kg), compensating for the lower energy efficiency (881 kWh/Mg). This result was not found for beer produced in breweries of different potential, whose carbon footprint increased approximately 1.5 times, from 101 to 147 kg CO2e/hL, as the production capacity of the brewery decreased from 10 million to 500 hL/year [30].
4.4. Mitigation Strategies and Future Improvements
Based on the above analysis, malting sustainability can be further improved through:
- Optimal barley variety selection requiring fewer inputs and yielding high-quality malt can minimize environmental impact. The development of perennial malting barley, as noted by Windes et al. [31], offers potential long-term ecosystem service benefits, including improved soil health (enhanced structure, reduced erosion, increased water infiltration), enhanced water quality (pollutant filtration, runoff reduction), increased carbon sequestration, greater biodiversity through habitat provision, and natural weed suppression (reducing herbicide use). However, the development of perennial varieties is complex and time-intensive. More immediate sustainable management practices can also be effectively implemented with current and future annual varieties. These include no-till farming to minimize soil disturbance, double cropping (e.g., barley–soybean) for continuous ground cover, and utilizing facultative barley varieties for flexible planting. These strategies can reduce the need for annual tilling, fertilizer applications, and pesticide use. Notably, Yawson et al. [32], using the FAO AquaCrop model under rain-fed conditions, found that simulated spring barley yields in the UK showed limited variation across low, medium, and high emission scenarios and three future time periods (2030s, 2040s, 2050s), with a maximum standard deviation of 1.08. This suggests that even under varying climate projections, sustainable management of annual varieties can contribute to relatively stable yields.
- Energy efficiency: Adopting advanced technologies and process optimization to reduce energy consumption in all malting stages.
- Renewable energy integration: Transitioning to renewable energy sources for malting processes, particularly drying, can significantly lower carbon footprints.
- Optimizing logistics: Minimizing transportation distances by locating malting facilities near barley production and consumption areas.
- By-product valorization: Exploring and implementing methods to utilize malting by-products for other applications, reducing waste and creating value.
Kilning is the primary energy-intensive stage in malting, as highlighted in Table 1. Given the sequential nature of malting and brewing as processes of water addition and removal, using green malt—sprouted, unkilned cereal grains—presents a significant opportunity to decrease energy consumption and carbon footprint, a point thoroughly explored by Dugulin et al. [33]. While historically and in some specialized modern applications, brewers and distillers have utilized unkilned or lightly kilned malt to achieve distinct “raw” or “fresh” flavor profiles, considerable obstacles remain. The fundamental challenge lies in green malt’s inherent instability due to its high moisture content (41–48%), leading to a limited shelf life and the need for immediate and efficient processing. This necessitates close geographical proximity between malting and brewing operations. Beyond logistics, processing presents difficulties. Existing milling, mashing, filtration, and sparging methods require modification to ensure consistent extraction and accommodate green malt’s unique properties. Furthermore, the impact of green malt on final product quality must be considered. Increased lipoxygenase (LOX) activity can accelerate staling and negatively affect foam stability, key aspects for consumer satisfaction. Adjustments to brewing water are also necessary to account for green malt’s altered composition. These challenges, however, pave the way for innovation. Green malt’s stability and shelf life can be improved through the production of malt extracts, strategic combination with 10–20% green malt alongside kilned malt or unmalted cereals, or through cold and dry storage to inhibit microbial growth [33]. Processing methods require refinement, such as adopting wet milling systems instead of dry milling and optimizing traditional filtration and sparging for green malt’s specific characteristics. LOX-related issues can be mitigated by carefully controlling mashing conditions, maintaining strict temperature (>62 °C), pH (5.2) and near-zero oxygen levels, or by utilizing barley varieties with reduced or absent LOX activity [33]. Ultimately, comprehensive sensory analysis and consumer testing are crucial to evaluate how these changes affect the beer’s flavor, aroma, and overall consumer experience.
Another significant challenge in malt production is the substantial water consumption and the resulting wastewater generation. The EUREKA SWAN project [34], a collaborative initiative involving UK and French maltsters, scientists, and industry experts, investigated the potential for recycling water used during barley steeping. Firstly, the project identified a quinone [35] as the inhibitor responsible for hindering malt quality. Effective removal of this inhibitor was achieved by integrating a membrane bioreactor with reverse osmosis. This combined system also successfully eliminated pesticides, mycotoxins, and heavy metals, enabling a realistic reuse of up to 70% of the steeping water. Notably, this recycled water proved as effective as fresh water, resulting in beers of the same high quality [36]. The economic viability of this recycling process is dependent on local water costs [34].
To better understand the potential environmental benefits of some of the proposed mitigation strategies, the barley supply chain for malthouse C, a significant Italian malt producer supplying 57% of its output to a single brewery 40 km away, was considered to explore several avenues for improvement.
Regarding the optimal selection of barley varieties, an analysis of the Agrifootprint v. 6.3 database revealed substantial variations in the Product Environmental Footprint (PEF) of 1 kg of barley grains at the farm gate across different regions. Values ranged from a low of 48 μPt/kg in Romania to highs of 390 and 566 μPt/kg in China and Japan. The primary environmental hotspots also differed: land use in Romania (22% of PEF) versus freshwater ecotoxicity in China and Japan (approximately 76% of PEF).
Given the absence of specific data on the impact of reduced agricultural practices on barley cultivation in Central Italy, the mitigation scenarios for malthouse C were modeled based on several assumptions:
- -
- Local barley sourcing with optimized practices: Raw barley grains are sourced from Central Italy and cultivated under the same agronomic and rain-fed conditions, achieving comparable crop yields to those reported in Romania. This assumes the successful adoption of optimized agricultural practices tailored to the local context.
- -
- Renewable energy integration: All electric energy consumed by the malthouse is assumed to be sourced from on-site or nearby solar photovoltaic systems.
- -
- Sustainable logistics: The transportation of both raw barley to the malthouse and finished malt to the brewery is transitioned from road to rail transport.
- -
- Kilning efficiency through direct use: Leveraging the proximity of the main brewery, it is assumed that 30% of the germinated barley grains are directly utilized without undergoing the energy-intensive final kilning stage.
To quantify the potential energy savings from the kilning process in the case of green malt production, we referenced data from the Tamworth malthouse (Table 1), which has a similar production capacity to malthouse C. The Tamworth data indicates that electrical and thermal energy consumption associated with kilning represent approximately 40% and 89% of their total energy consumption, respectively. Applying the 30% direct use assumption, the overall amount of malt produced would reduce to 31,737 Mg/yr, while that of green malt with a moisture content of 40% (w/w) would be around 21,627 Mg/yr. Thus, the electricity consumption associated with kilning would reduce from (145.2 × 45,338.6 × 0.40) ≈ 2,632,836 kWh/yr to (145.2 × 31,737 × 0.40) ≈ 1,842,985 kWh/yr (a reduction of approximately 790 MWh/yr), while the thermal energy consumption would reduce from (604.86 × 45,338.6 × 0.89) ≈ 24,406,779 kWh/yr to (604.86 × 31,737 × 0.89) ≈ 17,084,745 kWh/yr (a reduction of approximately 7.3 GWh/yr).
The resulting impact of these assumptions on the main Product Environmental Footprint scores, that is climate change (CC), ecotoxicity freshwater (ETFW), and land use (LU), both as absolute values and when normalized and weighted, as well as the overall PEF score, are summarized in Table 8.
Table 8.
PEF analysis of mitigation impacts on 1 kg malt (malthouse C, brewery gate): absolute (CC, ETFW, LU), normalized and weighted (CCNW, ETFWNW, LUNW), and overall PEF scores with life cycle contributions of raw barley production (B), use of electrical (EE) and thermal (ThE) energies, and transportation (TR).
Compared with the baseline scenario, each individual measure reduced the malt carbon footprint from 0.80 kg CO2e/kg to
- -
- 0.66 kg CO2e//kg (−17.5%) with Romanian barley sourcing;
- -
- 0.76 kg CO2e/kg (−5.0%) with solar photovoltaic power;
- -
- 0.73 kg CO2e/kg (−8.8%) with rail transport;
- -
- 0.74 kg CO2e/kg (−7.5%) with 30% green malt production.
Applying all four measures together compounded these gains, slashing emissions to 0.49 kg CO2e/kg—a 38.8% reduction.
Switching only to Romanian barley delivered the largest single-measure benefit in freshwater eutrophication (227 → 32 CTUe/kg) and land use (196 → 136 Pt/kg). However, the combined strategy achieved an 86% reduction in freshwater eutrophication and a 30% land use saving. These improvements are mirrored in the normalized and weighted impact scores. The overall Product Environmental Footprint fell from 192 µPt (baseline) to 81 µPt with the sustainable barley switch alone, and further to 70 µPt with all measures applied. Despite these gains, barley production remained the dominant contributor to PEF (88.7% baseline; 84.4% combined), while the share of thermal energy consumption doubled from 4.7% to 9.5% under the full mitigation package.
Although sustainable barley sourcing alone yielded substantial PEF reductions, the integrated package offered the greatest decarbonization and detoxification potential. Further site-specific analysis will refine these estimates and guide the practical implementation of these mitigation strategies.
5. Conclusions and Future Perspectives
This study highlighted how the environmental footprint of barley malt is influenced by agricultural practices, production size, and technologies employed.
Key findings include the following:
- -
- Influence of agricultural practices: Differences between Italian and German farming —reflected in land use and acidification impacts—demonstrate how agronomic choices significantly affect the Product Environmental Footprint (PEF) of malt.
- -
- Importance of production scale and logistics: Malthouse A, the smaller facility, registered a higher PEF (221 µPt/kg) due to greater energy consumption (1210 kWh/Mg). By contrast, malthouse B achieved the lowest PEF (177 µPt/kg) by offsetting lower energy efficiency (881 kWh/Mg) with reduced transport impacts, thanks to its proximity to the brewery.
- -
- Mitigation potential through targeted measures: Operators can reduce malt PEF by promoting sustainable agriculture, adopting renewable energy, optimizing transport, and improving process efficiency. Notably, switching to sustainably sourced barley (from Romania) alone cut the carbon footprint by 17.5% and reduced freshwater eutrophication from 227 to 32 CTUe/kg, land use from 196 to 136 Pt/kg, and overall PEF from 192 to 81 µPt/kg.
While this study offers an in-depth LCA of barley malt’s environmental impact, it is important to acknowledge certain limitations. These include the representativeness of the sample and methodological assumptions, such as uncertainties in inventory data and impact models. Future research could enhance robustness through a more comprehensive cradle-to-grave analysis, encompassing waste management, alternative raw materials (e.g., organic or heritage barley), and emerging production technologies.
Ultimately, a holistic sustainability strategy for barley malt production is essential. This strategy should integrate agricultural practices, renewable energy, logistics optimization, and process efficiencies. To further guide the industry, future efforts should also integrate social and economic dimensions into LCA, expand full life cycle boundaries, and develop practical, sector-specific tools. These tools could help malthouses to benchmark performance, define comprehensive sustainability strategies, and drive continuous improvement.
Supplementary Materials
The following are available online at https://www.mdpi.com/article/10.3390/su17115077/s1. Table S1: Questionnaire submitted to some Italian malthouses of different size; Table S2: Summary of Ecoinvent and Agri-footprint datasets used in LCA model; Table S3: Assessment of data reliability and quality; Table S4: Inventory associated with barley malt production in malthouse C.
Author Contributions
Conceptualization, M.M.; methodology, M.M.; validation, A.C. and M.M.; formal analysis, M.M.; investigation, A.C. and M.M.; resources, A.C.; data curation, M.M.; writing—original draft preparation, M.M.; writing—review and editing, A.C. and M.M.; visualization and supervision, A.C. and M.M.; project administration, A.C.; funding acquisition, A.C. All authors have read and agreed to the published version of the manuscript.
Funding
This research was supported by the BREW.IT 2022-PRIN research project (Prot. 2022T8TXX8) funded by the Italian Ministry of Research and University (MIUR).
Institutional Review Board Statement
Not applicable for studies not involving humans or animals.
Informed Consent Statement
Not applicable.
Data Availability Statement
The original contributions presented in this study are included in the article. Further inquiries can be directed to the corresponding author.
Conflicts of Interest
The authors declare no conflicts of interest.
Nomenclature
| AC | Acidification [mol H+e] |
| B | Raw barley [kg] |
| B2B | Business-to-business |
| BM | Barley malt [kg] |
| CAGR | Compound annual growth rate |
| CB | Cleaned barley [kg] |
| CC | Climate change [kg CO2e] |
| CCB | Cleaned and calibrated barley [kg] |
| CED | Cumulative energy demand [MJe] |
| CFC | Trichlorofluoromethane |
| CHT | Cancer human toxicity [CTUh] |
| CO2e | Carbon dioxide equivalent |
| CTUe | Comparative toxic unit, ecotoxicity |
| CTUh | Comparative toxic unit, human health |
| DMG | Danish Malting Group |
| EE | Electrical energy |
| EFW | Fresh water eutrophication [kg Pe] |
| EoL | End of life |
| ETFW | Freshwater ecotoxicity [CTUe] |
| GHG | Greenhouse gas |
| ICj | Generic j-th impact category |
| IR | Ionizing radiation [kBq 235Ue] |
| LCA | Life cycle assessment |
| LOX | Lipoxygenase |
| LU | Land use [Pt] |
| ME | Marine eutrophication [kg Ne] |
| MSW | Municipal solid waste |
| NCHT | Non-cancer human toxicity [CTUh] |
| NMVOC | Non-methane volatile organic compounds |
| OD | Stratospheric ozone depletion [kg CFC11e] |
| PAS | Publicly available specification |
| PEF | Overall weighted score [Pt] or product environmental footprint |
| PhOF | Photochemical ozone formation [kg NMVOCe] |
| PM | Particulate matter [disease inc.] |
| PW | Process water [kg] |
| RUF | Resource use, fossils [MJ] |
| RUMM | Resource use, minerals and metals [kg Sbe] |
| SC | Calibration waste [kg] |
| SP | Cleaning waste [kg] |
| SPP | Pelletized waste [kg] |
| SR | Germinated barley rootlets [kg] |
| TE | Terrestrial eutrophication [mol Ne] |
| ThE | Thermal energy |
| TR | Transportation |
| WE | Evaporated water [kg] |
| WU | Water use [m3 depriv.] |
| WW | Spent soaking water [kg] |
References
- MacLeod, L.; Evans, E. Barley: Malting. In Encyclopedia of Food Grains, 2nd ed.; Wrigley, C., Corke, H., Seetharaman, K., Faubion, J., Eds.; Academic Press: New York, NY, USA, 2016; pp. 423–433. [Google Scholar] [CrossRef]
- Bamforth, C.W.; Fox, G.P. Malting and brewing. In ICC Handbook of 21st Century Cereal Science and Technology; Shewry, P.R., Hamit Koksel, H., John, R.N., Taylor, J.R.N., Eds.; Academic Press: New York, NY, USA, 2023; pp. 363–368. [Google Scholar] [CrossRef]
- Evans, D.E.; Shen, W.; Brookes, P.A. Malting-‘the middle parts of fortune’—A history of innovation and the enduring quest for efficiency. J. Inst. Brew. 2024, 130, 126–181. [Google Scholar] [CrossRef]
- FAO. Agribusiness Handbook-Barley Malt Beer; Food and Agriculture Organization of the United Nations: Rome, Italy, 2009; pp. 17–25. Available online: https://openknowledge.fao.org/items/feb676e4-84bb-4d73-8147-6e148d5db122 (accessed on 20 May 2025).
- Statifacts. Malt–Worldwide. Available online: https://www.statifacts.com/outlook/malt-market (accessed on 20 May 2025).
- The Brewers of Europe. European Beer Trends Statistics Report, 2023 edition. Available online: https://brewersofeurope.eu/wp-content/uploads/2023/11/european-beer-trends-2023-web.pdf (accessed on 14 May 2025).
- Pulidindi, K. Malt Market Size-Industry Analysis Report, Regional Outlook, Growth Potential, Competitive Market Share & Forecast, 2024–2032. Report ID: GMI1483. 2024. Available online: https://www.gminsights.com/industry-analysis/malt-market (accessed on 20 May 2025).
- Rawat, A. The Top Malting Companies in the World. 2022. Available online: https://usaspiritsratings.com/en/blog/insights-1/the-top-malting-companies-in-the-world-229.htm (accessed on 20 May 2025).
- AssoBirra (Associazione dei Birrari e dei Maltatori). Annual Report 2023. 2024. Available online: https://assobirra.it/AnnualReport_2023%20(1).pdf (accessed on 14 May 2025).
- Enjoy. (n.d.). Le Malterie in Italia. Available online: https://www.enjoyfoodwine.it/malterie-in-italia/ (accessed on 14 May 2025).
- Stewart, D. Emissions, energy, water and malt. Brew. Distill. Int. 2010, 6, 38–41. [Google Scholar]
- Davies, N. Cutting the carbon footprint of malting by 75%-achievable or just hot air? Tech. Q. Master Brew. Assoc. Am. 2010, 47, 23–28. [Google Scholar] [CrossRef]
- MAGB (Maltsters’ Association of Great Britain). Malt Facts, n.d. Available online: https://www.ukmalt.com/uk-malting-industry/how-malt-is-made/malt-facts/ (accessed on 20 May 2025).
- Jørgensen, K.G. Annual Malt Balance 2009; Danish Malting Group: Ørslev, Denmark, 2010; p. 4. [Google Scholar]
- The Engineering ToolBox. Higher Calorific Values of Common Fuels: Reference & Data. Available online: https://www.engineeringtoolbox.com/fuels-higher-calorific-values-d_169.html (accessed on 20 May 2025).
- Viking Malt Group. Viking Malt Annual Report 2023. Available online: https://vikingmalt.com/wp-content/uploads/Viking-Malt-Annual-Report-2023.pdf (accessed on 20 May 2025).
- Viking Malt Group. Viking-Malts-Sustainability-Journey-2020. Available online: https://vikingmalt.com/wp-content/uploads/2023/08/Viking-Malts-Sustainability-Journey-2020.pdf (accessed on 20 May 2025).
- GHG Protocol. The Greenhouse Gas Protocol. A Corporate Accounting and Reporting Standard; Revised Edition. Available online: https://ghgprotocol.org/corporate-standard (accessed on 20 May 2025).
- ISO 14040:2006; Environmental Management and Life Cycle Assessment. Principles and Framework. International Organization for Standardization: Geneva, Switzerland, 2006.
- ISO 14044:2006; Environmental Management—Life Cycle Assessment—Requirements and Guidelines. International Organization for Standardization: Geneva, Switzerland, 2006.
- PAS 2050:2011; Specification for the Assessment of the Life Cycle Greenhouse Gas Emissions of Goods and Services. British Standards Institution: London, UK, 2011.
- EcoInvent. Allocation, Cut-Off, EN15804. Available online: https://support.ecoinvent.org/system-models#Allocation_EN15804 (accessed on 20 May 2025).
- Frischknecht, R.; Jungbluth, N.; Althaus, H.-J.; Bauer, C.; Doka, G.; Dones, R.; Hellweg, S.; Hischier, R.; Humbert, S.; Margni, M.; et al. Implementation of Life Cycle Impact Assessment Methods; Ecoinvent Report No. 3, v2.0; Swiss Centre for Life Cycle Inventories: Dübendorf, Switzerland, 2007. [Google Scholar]
- EC. Commission Recommendation (EU) 2021/2279 of 15 December 2021 on the use of Environmental Footprint methods to measure and communicate the life cycle environmental performance of products and organisations. Off. J. Eur. Union 2021, L471, 1–396. Available online: https://eur-lex.europa.eu/legal-content/EN/TXT/PDF/?uri=CELEX:32021H2279 (accessed on 20 May 2025).
- Sala, S.; Crenna, E.; Secchi, M.; Pant, R. Global Normalisation Factors for the Environmental Footprint and Life Cycle Assessment; JRC Scientific Report; Publications Office of the European Union: Luxembourg, 2017; Available online: https://op.europa.eu/en/publication-detail/-/publication/3ec9e2cb-f1cc-11e7-9749-01aa75ed71a1/language-en (accessed on 16 May 2025).
- Sala, S.; Cerutti, A.K.; Pant, R. Development of a Weighting Approach for the Environmental Footprint; Publications Office of the European Union: Luxembourg, 2018; Available online: https://op.europa.eu/en/publication-detail/-/publication/6c24e876-4833-11e8-be1d-01aa75ed71a1/language-en (accessed on 16 May 2025).
- Theodoridis, S. Monte Carlo methods. In Machine Learning. A Bayesian and Optimization Perspective; Academic Press: London, UK, 2015; pp. 707–744. [Google Scholar]
- Nobile, A. Bestmalz: La storia del malto tedesco! Il Giornale della Birra 2020, 30. Available online: https://www.giornaledellabirra.it/malterie/bestmalz-la-storia-del-malto-tedesco/ (accessed on 20 May 2025).
- Schmidt, M. The Sankey diagram in energy and material flow management—Part II: Methodology and current applications. J. Ind. Ecol. 2008, 12, 173–185. [Google Scholar] [CrossRef]
- Cimini, A.; Moresi, M. Effect of brewery size on the main process parameters and cradle-to-grave carbon footprint of lager beer. J. Ind. Ecol. 2017, 22, 1139–1155. [Google Scholar] [CrossRef]
- Windes, S.; Carrijo, D.; Curwen-McAdams, C.; Hayes, P. Improving the sustainability of malting barley production: Prospects for perennial and annual growth habit varieties. Crop Sci. 2019, 59, 2289–2296. [Google Scholar] [CrossRef]
- Yawson, D.O.; Adu, M.O.; Armah, F.A. Impacts of climate change and mitigation policies on malt barley supplies and associated virtual water flows in the UK. Sci. Rep. 2020, 10, 376. [Google Scholar] [CrossRef] [PubMed]
- Dugulin, C.A.; De Rouck, G.; Cook, D.J. Green malt for a green future–Feasibility and challenges of brewing using freshly germinated (unkilned) malt: A review. J. Am. Soc. Brew. Chem. 2021, 79, 315–332. [Google Scholar] [CrossRef]
- EUREKA SWAN Project. Recycling of Malting Process Water. Executive Summary-Reduction of water use in the EU Malting Industry (AR0916); UK and French Consortium Project: 2007. Available online: https://doczz.net/doc/8982942/recycling-of-malting-process-water (accessed on 20 May 2025).
- Guiga, W.; Boivin, P.; Ouarnier, N.; Fournier, F.; Fick, M. Quantification of the inhibitory effect of steep effluents on barley germination. Process Biochem. 2008, 43, 311–319. [Google Scholar] [CrossRef]
- Guiga, W.; Fick, M.; Ouarnier, N.; Boivin, P. Malt House Process and Equipment with Steep Water Recycle. International Patent No. WO 2008/135222A, 30 April 2008. Available online: https://patentimages.storage.googleapis.com/21/a1/e6/15e7fb8f0f85b7/WO2008135222A1.pdf (accessed on 20 May 2025).
Disclaimer/Publisher’s Note: The statements, opinions and data contained in all publications are solely those of the individual author(s) and contributor(s) and not of MDPI and/or the editor(s). MDPI and/or the editor(s) disclaim responsibility for any injury to people or property resulting from any ideas, methods, instructions or products referred to in the content. |
© 2025 by the authors. Licensee MDPI, Basel, Switzerland. This article is an open access article distributed under the terms and conditions of the Creative Commons Attribution (CC BY) license (https://creativecommons.org/licenses/by/4.0/).