Development of a Low-Cost Traffic and Air Quality Monitoring Internet of Things (IoT) System for Sustainable Urban and Environmental Management
Abstract
1. Introduction
- PM10 (particles < 10 µm): can enter the upper respiratory tract.
- PM2.5 (particles < 2.5 µm): can reach deep into the lungs and bloodstream [9].
1.1. Air Quality Monitoring, Current Low-Cost Solutions, Related Works
- STM32—Increasingly used in industrial-grade deployments due to low power use and advanced peripherals.
1.2. Traffic Monitoring Solutions, Related Works
1.3. The Paper’s Main Research Goals
- The integration of air quality and traffic monitoring into a single compact, deployable system;
- Real-time data processing with minimal user input;
- A user-friendly web interface for data visualization.
1.4. Research Questions
- Can low-cost, low-precision IoT sensors combined with image-based traffic analysis provide more actionable air quality data than periodic state-run measurements?
- To what extent can such a system distinguish pollution sources (e.g., traffic vs. household heating) in real-world conditions?
2. Materials and Methods
2.1. Overview of the Chosen Location and the Need for an Alternative Monitoring System
- Air pollution remains a serious issue in the Petroșani/Jiu Valley region due to its coal mining legacy and lack of clean energy alternatives.
- Instrumental monitoring reveals persistent pollutants like PM and VOCs, while alternative methods like snow analysis offer sustainable options.
- Geography, human activity, and incomplete decarbonization efforts continue to cause poor air quality across the region.
2.2. General Considerations and Proposed Monitoring System Concept
- Vehicle counting, with category separation if possible;
- Measurement of airborne pollutant variation over time;
- Data transmission to a database from multiple locations;
- Integration of the above into an autonomous, compact, and robust system.
- Fault-tolerant and weather-resistant;
- Scalable and easily reproducible;
- Highly available, with minimal downtime.
2.3. Sensor Selection and Description for the Proposed Monitoring Devices
2.4. Processing Unit Selection for Local Image Processing
- Performance: Powered by a quad-core ARM Cortex-A72 processor made by ARM Limited, Cambridge, UK, the Raspberry Pi 4 offers a significant performance boost over previous models. We selected the 4 GB RAM variant to support multitasking and image processing workloads.
- Connectivity: It features built-in dual-band Wi-Fi (2.4 GHz and 5 GHz), Bluetooth 5.0, and Gigabit Ethernet for high-speed wired connections.
- Affordability: The Raspberry Pi 4 delivers strong computing capabilities at a low cost, making it accessible for researchers, students, and professionals.
- Energy Efficiency: Its low power consumption supports continuous operation in remote or energy-constrained setups [52].
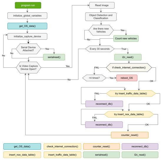
2.5. Programming and Traffic Counter Algorithm of the Proposed System
- Capturing frames from the Raspberry Pi camera feed;
- Running TensorFlow Lite with the EfficientDet Lite0 model to perform real-time object recognition on each frame;
- Identifying and counting vehicles, with a focus on avoiding multiple counts of the same object in successive frames;
- Reading sensor values received from the auxiliary Arduino Nano;
- Managing connectivity status, database communication, and data transmission.
2.6. Challenges in the System Development and Validation Process
- Detected objects in each frame are added to a list with their position and size;
- In the next frame, object positions are compared to the prior list;
- If object radii (scaled down slightly) overlap, it is treated as the same object and updated;
- Otherwise, it is counted as a new object and classified accordingly.
2.7. Testing and Validation of the Monitoring System’s Accuracy and Effectiveness
3. Results
- Cars: Pearson correlation: −0.789, Spearman correlation: −0.796;
- Trucks: Pearson correlation: −0.532, Spearman correlation: −0.742;
- Buses: Pearson correlation: −0.618, Spearman correlation: −0.631.
4. Discussion
4.1. System Deployment and Maintenance
4.2. Sensor Accuracy and Calibration
4.3. Scalability and Usability
4.4. Cybersecurity and Data Integrity
4.5. Connectivity and Reliability
4.6. Time-Lapse and Visual Feedback
5. Conclusions
Author Contributions
Funding
Institutional Review Board Statement
Informed Consent Statement
Data Availability Statement
Conflicts of Interest
Abbreviations
| AQ | Air Quality |
| DIY | Do It Yourself |
| eCO2 | Equivalent Carbon Dioxide |
| GUI | Graphical User Interface |
| I2C | Inter-Integrated Circuit |
| IAQ | Indoor Air Quality |
| IoT | Internet of Things |
| JS | JavaScript |
| OS | Operating System |
| PM | Particulate matter |
| TVOC | Total Volatile Organic Compounds |
| UART | Universal asynchronous receiver-transmitter |
Appendix A
Appendix A.1. Main Program Code
![]() |
![]() |
![]() |
Appendix A.2. Traffic Counting Algorithm
![]() |
Appendix B
Appendix B.1. Weather and PM10 Daily Averages
| Date | Humidity (%) | Temp (°C) | Pressure (hPa) | PM10, 24 h Avg. (µg/m3) | PM10 min. (µg/m3) | PM10 max. (µg/m3) |
| 16 Oct. 2024 | 40.45 | 17.93 | 955.77 | 38.4 | 4.59 | 225.25 |
| 17 Oct. 2024 | 47.24 | 12.39 | 957.44 | 30.53 | 5.14 | 216.88 |
| 18 Oct. 2024 | 49.09 | 11.07 | 955 | 27.61 | 1.98 | 179.15 |
| 19 Oct. 2024 | 51.83 | 9.31 | 954.7 | 20.95 | 3.13 | 125.5 |
| 20 Oct. 2024 | 51.07 | 9.87 | 958.27 | 36 | 2.89 | 255.77 |
| 21 Oct. 2024 | 48.82 | 10.38 | 961 | 62.57 | 2.24 | 393.81 |
| 22 Oct. 2024 | 47.27 | 10.8 | 959.59 | 84.73 | 3.92 | 354.12 |
| 23 Oct. 2024 | 46.27 | 10.74 | 959.62 | 90.45 | 2.93 | 439.27 |
| 24 Oct. 2024 | 56.12 | 9.49 | 961.51 | 113.5 | 8.85 | 401.49 |
| 25 Oct. 2024 | 54.32 | 11.76 | 957.69 | 80.19 | 6.97 | 427.23 |
| 26 Oct. 2024 | 47.84 | 11.95 | 955.94 | 71.76 | 3.79 | 750.98 |
| 27 Oct. 2024 | 47.31 | 12.89 | 954.73 | 93.87 | 4.74 | 488.33 |
| 28 Oct. 2024 | 50.28 | 15.61 | 953.93 | 86.52 | 5.02 | 310.73 |
| 29 Oct. 2024 | 51.65 | 14.47 | 954.66 | 69.58 | 7.1 | 604.45 |
| 30 Oct. 2024 | 53.18 | 12.44 | 954.51 | 71.21 | 2.12 | 452.51 |
| 31 Oct. 2024 | 54.83 | 14.81 | 954.08 | 47.47 | 1.46 | 556.84 |
| 01 Nov. 2024 | 53.49 | 13.3 | 952.96 | 51.61 | 3.28 | 268.9 |
| 02 Nov. 2024 | 53.42 | 11.97 | 950.62 | 46.4 | 0.67 | 271.87 |
| 03 Nov. 2024 | 56.65 | 9.31 | 957.22 | 55.36 | 0.17 | 428.09 |
| 04 Nov. 2024 | 53.14 | 4.95 | 955.07 | 91.07 | 2.82 | 349.37 |
| 05 Nov. 2024 | 52.79 | 5.02 | 958.97 | 98.96 | 6.6 | 551.25 |
| 06 Nov. 2024 | 48.08 | 6.34 | 959.97 | 163.01 | 5.75 | 797.74 |
| 07 Nov. 2024 | 41.66 | 7.21 | 962.08 | 201.46 | 1.82 | 760.98 |
| 08 Nov. 2024 | 45.67 | 5.71 | 960.34 | 207.97 | 7.94 | 793.33 |
| 13 Nov. 2024 | 52.63 | 6.95 | 954.07 | 38.95 | 6.27 | 156.65 |
| 14 Nov. 2024 | 55.17 | 5.57 | 951.19 | 35.9 | 6.06 | 213.94 |
| 15 Nov. 2024 | 57.91 | 4.19 | 949.97 | 41.52 | 4.91 | 553.52 |
| 16 Nov. 2024 | 53.88 | 4.22 | 952.5 | 109.76 | 4.69 | 727.07 |
| 17 Nov. 2024 | 54.18 | 4.24 | 944.21 | 160.83 | 4.86 | 772.16 |
| 18 Nov. 2024 | 52.19 | 5.02 | 942.43 | 156.56 | 1.04 | 799.8 |
| 19 Nov. 2024 | 48.79 | 6.02 | 943.47 | 132.33 | 1.34 | 751.66 |
| 20 Nov. 2024 | 52.06 | 10.19 | 930.22 | 16.21 | 0.17 | 144.14 |
| 21 Nov. 2024 | 64.42 | 1.62 | 934.27 | 57.18 | 0 | 369.49 |
| 22 Nov. 2024 | 67.22 | 2.77 | 931.12 | 35.45 | 0.17 | 360.94 |
| 23 Nov. 2024 | 62.13 | 1.44 | 947.17 | 37.14 | 0.31 | 377.03 |
| 24 Nov. 2024 | 55.59 | 1.46 | 960.13 | 132.32 | 7.12 | 611.01 |
| 25 Nov. 2024 | 56.11 | 6.32 | 956.64 | 159.79 | 4.89 | 768.37 |
| 26 Nov. 2024 | 59.51 | 6.09 | 949.7 | 196.62 | 17.67 | 791.24 |
| 27 Nov. 2024 | 59.66 | 7.83 | 952.56 | 99.04 | 6.45 | 770.33 |
| 28 Nov. 2024 | 61.24 | 7.68 | 952.09 | 109.69 | 10.85 | 462.06 |
| 29 Nov. 2024 | 66.97 | 6.51 | 950.03 | 61.66 | 0.67 | 427.64 |
| 30 Nov. 2024 | 66.28 | 6.15 | 955.2 | 140.86 | 31.43 | 517.92 |
| 01 Dec. 2024 | 58.05 | 8.17 | 956.67 | 40.81 | 1.65 | 269.35 |
| 02 Dec. 2024 | 54.07 | 5.55 | 953.24 | 60.32 | 2.43 | 599.96 |
| 03 Dec. 2024 | 59.71 | 3.45 | 948.04 | 142.68 | 3.3 | 618.78 |
| 04 Dec. 2024 | 58.94 | 5.6 | 948.7 | 128.66 | 16.35 | 398.93 |
| 05 Dec. 2024 | 59.8 | 6.22 | 952.12 | 33.93 | 2.02 | 223.01 |
| 06 Dec. 2024 | 61.92 | 5.3 | 947.14 | 27.9 | 0 | 254.51 |
| 07 Dec. 2024 | 67.85 | 5.45 | 941.78 | 68.31 | 6.17 | 285.27 |
| 08 Dec. 2024 | 64.66 | 5.29 | 937.99 | 58.66 | 9.38 | 334.69 |
| 09 Dec. 2024 | 61.15 | 7.12 | 940.43 | 63.98 | 1.17 | 389.68 |
| 10 Dec. 2024 | 64.03 | 4.84 | 946.84 | 96.56 | 21.34 | 432.79 |
| 11 Dec. 2024 | 59.45 | 5.87 | 949.21 | 65.68 | 3.56 | 444.31 |
| 12 Dec. 2024 | 56.32 | 3.75 | 954.05 | 24.07 | 3.85 | 177.67 |
| 13 Dec. 2024 | 49.81 | 4.29 | 958.73 | 33.68 | 3.51 | 324.42 |
| 14 Dec. 2024 | 51.9 | 4.22 | 952.09 | 30.06 | 8.81 | 290.98 |
| 15 Dec. 2024 | 58.03 | 4.1 | 947.58 | 27.9 | 3.25 | 328.25 |
| 16 Dec. 2024 | 56.56 | 6.41 | 955.64 | 10.43 | 0.17 | 181.43 |
| 17 Dec. 2024 | 57.45 | 9.95 | 954.54 | 16.6 | 0.67 | 132.77 |
| 18 Dec. 2024 | 56.05 | 7.64 | 953.56 | 85.03 | 3.1 | 654.41 |
| 19 Dec. 2024 | 60.43 | 5.08 | 945.4 | 214.27 | 44.82 | 798.76 |
| 20 Dec. 2024 | 61.38 | 4.01 | 936.73 | 318.18 | 97.64 | 799.08 |
| 21 Dec. 2024 | 65.38 | 5.75 | 942.38 | 69.37 | 3.77 | 612.34 |
| 22 Dec. 2024 | 56.35 | 4.3 | 940.93 | 42.28 | 1.76 | 324.42 |
| 23 Dec. 2024 | 57.02 | 3.52 | 931.76 | 75.25 | 5.86 | 419.02 |
| 24 Dec. 2024 | 65.74 | 4.16 | 935.76 | 147.72 | 23.12 | 723.03 |
| 25 Dec. 2024 | 60.83 | 5.87 | 950.84 | 61.73 | 1.65 | 436.97 |
| 26 Dec. 2024 | 59.13 | 5.76 | 958.83 | 101.88 | 9.39 | 491.25 |
| 27 Dec. 2024 | 57.84 | 4.76 | 957.06 | 109.27 | 7.31 | 459.28 |
| 28 Dec. 2024 | 56.4 | 5.24 | 954.86 | 116.11 | 12.9 | 647.46 |
| 29 Dec. 2024 | 62.58 | 3.45 | 955.71 | 94.06 | 20.89 | 679.32 |
| 30 Dec. 2024 | 53.62 | 5.79 | 956.96 | 119.93 | 1.62 | 734.23 |
| 31 Dec. 2024 | 60.86 | 1.7 | 958.48 | 169.74 | 7.8 | 581.02 |
Appendix B.2. Traffic Count and Hourly Average PM10
| Date, Hour | PM10 (µg/m3) | Cars | Trucks | Buses |
| 17 Nov. 2024, 00:00 | 301.95 | 63 | 6 | 0 |
| 17 Nov. 2024, 01:00 | 216.99 | 31 | 7 | 0 |
| 17 Nov. 2024, 02:00 | 172.43 | 36 | 4 | 0 |
| 17 Nov. 2024, 03:00 | 211.71 | 21 | 11 | 0 |
| 17 Nov. 2024, 04:00 | 175.20 | 40 | 9 | 0 |
| 17 Nov. 2024, 05:00 | 174.95 | 31 | 7 | 0 |
| 17 Nov. 2024, 06:00 | 110.35 | 63 | 12 | 0 |
| 17 Nov. 2024, 07:00 | 107.05 | 180 | 22 | 0 |
| 17 Nov. 2024, 08:00 | 113.87 | 278 | 27 | 1 |
| 17 Nov. 2024, 09:00 | 84.83 | 546 | 29 | 4 |
| 17 Nov. 2024, 10:00 | 83.31 | 845 | 33 | 8 |
| 17 Nov. 2024, 11:00 | 41.40 | 997 | 65 | 14 |
| 17 Nov. 2024, 12:00 | 24.82 | 1179 | 69 | 13 |
| 17 Nov. 2024, 13:00 | 22.56 | 1241 | 74 | 7 |
| 17 Nov. 2024, 14:00 | 13.11 | 1212 | 47 | 9 |
| 17 Nov. 2024, 15:00 | 39.24 | 888 | 33 | 2 |
| 17 Nov. 2024, 16:00 | 88.41 | 788 | 18 | 3 |
| 17 Nov. 2024, 17:00 | 190.97 | 553 | 15 | 4 |
| 17 Nov. 2024, 18:00 | 170.18 | 377 | 7 | 4 |
| 17 Nov. 2024, 19:00 | 290.31 | 170 | 7 | 2 |
| 17 Nov. 2024, 20:00 | 227.20 | 89 | 9 | 2 |
| 17 Nov. 2024, 21:00 | 213.00 | 67 | 0 | 1 |
| 17 Nov. 2024, 22:00 | 417.07 | 36 | 1 | 1 |
| 17 Nov. 2024, 23:00 | 359.78 | 33 | 3 | 0 |
| 18 Nov. 2024, 00:00 | 226.35 | 18 | 6 | 0 |
| 18 Nov. 2024, 01:00 | 199.25 | 12 | 3 | 0 |
| 18 Nov. 2024, 02:00 | 310.63 | 14 | 3 | 1 |
| 18 Nov. 2024, 03:00 | 236.98 | 8 | 7 | 0 |
| 18 Nov. 2024, 04:00 | 185.34 | 53 | 7 | 0 |
| 18 Nov. 2024, 05:00 | 152.08 | 57 | 8 | 0 |
| 18 Nov. 2024, 06:00 | 159.13 | 130 | 11 | 1 |
| 18 Nov. 2024, 07:00 | 174.51 | 278 | 49 | 3 |
| 18 Nov. 2024, 08:00 | 224.95 | 260 | 38 | 3 |
| 18 Nov. 2024, 09:00 | 177.18 | 1034 | 180 | 15 |
| 18 Nov. 2024, 10:00 | 123.21 | 995 | 159 | 8 |
| 18 Nov. 2024, 11:00 | 87.95 | 1117 | 174 | 22 |
| 18 Nov. 2024, 12:00 | 51.66 | 1001 | 189 | 17 |
| 18 Nov. 2024, 13:00 | 13.24 | 1333 | 200 | 15 |
| 18 Nov. 2024, 14:00 | 10.18 | 1182 | 128 | 9 |
| 18 Nov. 2024, 15:00 | 10.38 | 1060 | 74 | 13 |
| 18 Nov. 2024, 16:00 | 30.13 | 1082 | 61 | 14 |
| 18 Nov. 2024, 17:00 | 81.46 | 699 | 43 | 4 |
| 18 Nov. 2024, 18:00 | 162.24 | 334 | 32 | 1 |
| 18 Nov. 2024, 19:00 | 129.05 | 267 | 19 | 0 |
| 18 Nov. 2024, 20:00 | 209.82 | 192 | 16 | 1 |
| 18 Nov. 2024, 21:00 | 301.03 | 131 | 15 | 0 |
| 18 Nov. 2024, 22:00 | 234.09 | 98 | 25 | 1 |
| 18 Nov. 2024, 23:00 | 358.96 | 50 | 12 | 0 |
References
- Sharma, A.; Mitra, A.; Sharma, S.; Roy, S. Estimation of Air Quality Index from Seasonal Trends Using Deep Neural Network. In Artificial Neural Networks and Machine Learning—ICANN 2018: 27th International Conference on Artificial Neural Networks, Rhodes, Greece, 4–7 October 2018; Proceedings, Part III; Springer International Publishing: Cham, Switzerland, 2018; pp. 511–521. [Google Scholar] [CrossRef]
- Taştan, M.; Gökozan, H. Real-Time Monitoring of Indoor Air Quality with Internet of Things-Based E-Nose. Appl. Sci. 2019, 9, 3435. [Google Scholar] [CrossRef]
- Leung, D.Y.C. Outdoor-indoor air pollution in urban environment: Challenges and opportunity. Front. Environ. Sci. 2015, 2, 69. [Google Scholar] [CrossRef]
- Călămar, A.N.; Găman, G.A.; Pupăzan, D.; Toth, L.; Kovacs, I. Analysis of Environmental Components by Monitoring Gas Concentrations in the Environment. Environ. Eng. Manag. J. (EEMJ) 2017, 16, 1249–1414. [Google Scholar] [CrossRef]
- Rezmerița, E.; Radu, S.M.; Călămar, A.N.; Lorinț, C.; Florea, A.; Nicola, A. Urban Air Quality Monitoring in Decarbonization Context; Case Study–Traditional Coal Mining Area, Petroșani, Romania. Sustainability 2022, 14, 8165. [Google Scholar] [CrossRef]
- Neira, M.; Prüss-Ustün, A.; Mudu, P. Reduce air pollution to beat NCDs: From recognition to action. Lancet 2018, 392, 1178–1179. [Google Scholar] [CrossRef]
- Kampa, M.; Castanas, E. Human health effects of air pollution. Environ. Pollut. 2008, 151, 362–367. [Google Scholar] [CrossRef] [PubMed]
- Taştan, M. IoT Based Wearable Smart Health Monitoring System. Celal Bayar Üniv. Fen Bilim. Derg. 2018, 14, 343–350. [Google Scholar] [CrossRef]
- Dockery, D.W.; Pope, C.A. Acute Respiratory Effects of Particulate Air Pollution. Annu. Rev. Public Health 1994, 15, 107–132. [Google Scholar] [CrossRef]
- World Health Organization. Ambient Air Pollution: A Global Assessment of Exposure and Burden of Disease. 2021. Available online: https://www.who.int/publications/i/item/9789241511353 (accessed on 4 February 2025).
- Liu, C.; Chen, R.; Sera, F.; Vicedo-Cabrera, A.M.; Guo, Y.; Tong, S.; Coelho, M.S.; Saldiva, P.H.; Lavigne, E.; Matus, P.; et al. Ambient Particulate Air Pollution and Daily Mortality in 652 Cities. N. Engl. J. Med. 2019, 381, 705–715. [Google Scholar] [CrossRef]
- Garnica-Monroy, R.; Garibay-Bravo, V.; Gonzalez-Gonzalez, A.; Martínez Salgado, H.; Hernández-Reyes, M. Spatial Analysis of Exposure to Traffic-Related Air Pollution in Mexico: Implications for Urban Planning to Improve Public Health. Appl. Spat. Anal. Policy 2021, 15, 647–665. [Google Scholar] [CrossRef]
- Pitarma, R.; Marques, G.; Caetano, F. Monitoring Indoor Air Quality to Improve Occupational Health. In New Advances in Information Systems and Technologies—Volume 2 [Proceedings of the WorldCIST’16, Recife, Pernambuco, Brazil, 22–24 March 2016]; Rocha, Á., Correia, A.M.R., Adeli, H., Reis, L.P., Teixeira, M.M., Eds.; Advances in Intelligent Systems and Computing; Springer: Berlin/Heidelberg, Germany, 2016; Volume 445, pp. 13–21. [Google Scholar] [CrossRef]
- Abdulwahhab, R.S. Air Quality Monitoring System: Towards IoT based system for Air Pollutant Concentration Prediction. In Proceedings of the 10th International Conference on Advanced Computer Information Technologies, ACIT 2020, Deggendorf, Germany, 16–18 September 2020; pp. 311–316. [Google Scholar] [CrossRef]
- Hofman, J.; Nikolaou, M.E.; Do, T.H.; Qin, X.; Bonet, E.R.; Philips, W.; Deligiannis, N.; Manna, V.P.L. Mapping Air Quality in IoT Cities: Cloud Calibration and Air Quality Inference of Sensor Data. In Proceedings of the 2020 IEEE Sensors, Rotterdam, The Netherlands, 25–28 October 2020; pp. 1–4. [Google Scholar] [CrossRef]
- John, R.; Kureshi, R.R.; Thakker, D.; Mishra, B.K. Internet of Things (IoT) and Indoor Air Quality (IAQ) Monitoring in the Health Domain. In Proceedings of the IoT’21: 11th International Conference on the Internet of Things, St. Gallen, Switzerland, 8–12 November 2021; pp. 215–218. [Google Scholar] [CrossRef]
- Genuino, N.D.F.; Go, B.G.; Samson, A.A.; de Guzman, J.A.; Rosales, M.D.; Reyes, J.G.T.; Lomboy, M.F.T.C.; Hizon, J.R.E. WSN and IoT-Based Real-Time Indoor Air Quality Monitoring System for Hospital Facilities. In Proceedings of the 9th IEEE World Forum on Internet of Things, WF-IoT 2023, Aveiro, Portugal, 12–27 October 2023; pp. 1–6. [Google Scholar] [CrossRef]
- Aserkar, A.; Godla, S.; El-Ebiary, Y.; Krishnamoorthy; Venkata, J.; Ramesh, J. Real-time Air Quality Monitoring in Smart Cities using IoT-enabled Advanced Optical Sensors. Int. J. Adv. Comput. Sci. Appl. 2024, 15, 840. [Google Scholar] [CrossRef]
- Rojas González, L.; Montilla-Rosero, E. Evaluation of In-Situ Low-Cost Sensor Network in a Tropical Valley, Colombia. Sensors 2025, 25, 1236. [Google Scholar] [CrossRef] [PubMed]
- Bandara, N.S.; Hettiarachchi, S.; Athukorala, P. AirSPEC: An IoT-empowered Air Quality Monitoring System integrated with a Machine Learning Framework to Detect and Predict defined Air Quality parameters. arXiv 2021, arXiv:2111.14125. [Google Scholar] [CrossRef]
- Alvarez-Campana, M.; López, G.; Vázquez, E.; Villagra, V.; Berrocal, J. Smart CEI Moncloa: An IoT-based Platform for People Flow and Environmental Monitoring on a Smart University Campus. Sensors 2017, 17, 2856. [Google Scholar] [CrossRef] [PubMed]
- Marques, G.; Roque Ferreira, C.; Pitarma, R. A System Based on the Internet of Things for Real-Time Particle Monitoring in Buildings. Int. J. Environ. Res. Public Health 2018, 15, 821. [Google Scholar] [CrossRef]
- Kumar, S.; Jasuja, A. Air quality monitoring system based on IoT using Raspberry Pi. In Proceedings of the 2017 International Conference on Computing, Communication and Automation (ICCCA), Greater Noida, India, 5–6 May 2017; pp. 1341–1346. [Google Scholar] [CrossRef]
- Faiazuddin, S.; Lakshmaiah, M.; Alam, K.T.; Ravikiran, M. IoT based Indoor Air Quality Monitoring system using Raspberry Pi4. In Proceedings of the 2020 4th International Conference on Electronics, Communication and Aerospace Technology (ICECA), Coimbatore, India, 5–7 November 2020; pp. 714–719. [Google Scholar] [CrossRef]
- Tituana, D.; Yoo, S.G.; Andrade, R. Vehicle Counting using Computer Vision: A Survey. In Proceedings of the 2022 IEEE 7th International Conference for Convergence in Technology (I2CT), Mumbai, India, 7–9 April 2022; pp. 1–8. [Google Scholar] [CrossRef]
- Premaratne, P.; Jawad Kadhim, I.; Blacklidge, R.; Lee, M. Comprehensive review on vehicle Detection, classification and counting on highways. Neurocomputing 2023, 556, 126627. [Google Scholar] [CrossRef]
- Lamas Seco, J.J. Advanced Techniques for Traffic Monitoring Using Inductive Sensors. 2016. Available online: https://ruc.udc.es/dspace/handle/2183/16992 (accessed on 20 March 2025).
- Gheorghiu, R.A.; Iordache, V.; Stan, V.A. Urban traffic detectors–comparison between inductive loop and magnetic sensors. In Proceedings of the 2021 13th International Conference on Electronics, Computers and Artificial Intelligence (ECAI), Pitesti, Romania, 1–3 July 2021; pp. 1–4. [Google Scholar]
- Marciniuk, K.; Szczodrak, M.; Czyżewski, A. An application of acoustic sensors for the monitoring of road traffic. In Proceedings of the 2018 Signal Processing: Algorithms, Architectures, Arrangements, and Applications (SPA), Poznan, Poland, 21–22 September 2018; pp. 208–212. [Google Scholar]
- Barbagli, B.; Manes, G.; Facchini, R.; Manes, A. Acoustic sensor network for vehicle traffic monitoring. In Proceedings of the 1st International Conference on Advances in Vehicular Systems, Technologies and Applications, Venice, Italy, 24–29 June 2012; pp. 24–29. [Google Scholar]
- Sánchez-Oro, J.; Fernández-López, D.; Cabido, R.; Montemayor, A.S.; Pantrigo, J.J. Radar-based road-traffic monitoring in urban environments. Digit. Signal Process. 2013, 23, 364–374. [Google Scholar] [CrossRef]
- Zhang, F.; Clarke, D.; Knoll, A. Vehicle detection based on LiDAR and camera fusion. In Proceedings of the 17th International IEEE Conference on Intelligent Transportation Systems (ITSC), Qingdao, China, 8–11 October 2014; pp. 1620–1625. [Google Scholar] [CrossRef]
- Zhang, J.; Xiao, W.; Coifman, B.; Mills, J.P. Vehicle tracking and speed estimation from roadside lidar. IEEE J. Sel. Top. Appl. Earth Obs. Remote Sens. 2020, 13, 5597–5608. [Google Scholar] [CrossRef]
- Rathore, P.; Rao, A.S.; Rajasegarar, S.; Vanz, E.; Gubbi, J.; Palaniswami, M. Real-time urban microclimate analysis using internet of things. IEEE Internet Things J. 2017, 5, 500–511. [Google Scholar] [CrossRef]
- Lorinț, C.; Traistă, E.; Marchiș, D.; Aurelian, N.; Itu, R.; Lorand, B.; Rezmeriță, E. Cercetări Comparate de Geologie Urbană, Ecologie Umană și Studii de Trafic cu Impact Asupra Calității Aerului în Municipiul Petroșani în Contextul Decarbonizării Zonelor Miniere. Contract/Grant de Cercetare Nr. 4282/31.05.2023, (CIFC 6-CCGUEUST). 2023.
- Lorinț, C.; Traistă, E.; Florea, A.; Marchiș, D.; Radu, S.M.; Nicola, A.; Rezmerița, E. Spatiotemporal Distribution and Evolution of Air Pollutants Based on Comparative Analysis of Long-Term Monitoring Data and Snow Samples in Petroșani Mountain Depression, Romania. Sustainability 2025, 17, 3141. [Google Scholar] [CrossRef]
- Popescu, F.D.; Radu, S.M.; Andras, A.; Brinas, I.; Marita, M.O.; Radu, M.A.; Brinas, C.L. Stability Assessment of the Dam of a Tailings Pond Using Computer Modeling–Case Study: Coroiești, Romania. Appl. Sci. 2024, 14, 268. [Google Scholar] [CrossRef]
- Oncia, S.; Mihai Valentin, H.; Popescu, C. Sustainable development of the petrosani city, the hunedoara county, based on GIS analysis. J. Environ. Prot. Ecol. 2013, 14, 232–239. [Google Scholar]
- European Commission. EU Air Quality Standards. 2025. Available online: https://environment.ec.europa.eu/topics/air/air-quality/eu-air-quality-standards_en (accessed on 18 March 2025).
- ADR VEST. Green Line Project Jiu Valley. 16 October 2024. Available online: https://www.vest.ro/noutati/proiectul-green-line-valea-jiului-linia-verde-de-autobuze-electrice-pentru-transport-public-ntre-petrila-petro-ani-aninoasa-vulcan-lupeni-i-uricani-va-fi-finalizat-prin-programul-regional-vest-2021-2027# (accessed on 18 March 2025).
- Nicola, A.; Vitan, C.D.; Rezmerița, E.; Dării, V. Studiu de Trafic Pentru Sistematizarea Circulației Rutiere în Municipiul Petroșani. Contract Nr. 85/13.05.2023. 2023.
- S.C. Green Business S.R.L. Studiu de Fezabilitate: Linie Verde de Autobuze Electrice Între Petrila-Petroșani-Aninoasa-Vulcan-Lupeni-Uricani; S.C. Green Business S.R.L.: București, Romania, 2018. [Google Scholar]
- National Air Quality Monitoring Network. Available online: https://www.calitateaer.ro/ (accessed on 18 March 2025).
- Lorinț, C.; Danciu, C.; Traistă, E.; Florea, A.; Rezmerița, E. Aspects regarding the impact of cloth waste burning in the historical residential areas of the Petroșani municipality. MATEC Web Conf. 2024, 389, 00083. [Google Scholar] [CrossRef]
- Călămar, A.N.; Simion, A.; Toth, L.; Simion, S.; Nicolescu, C. Improving the Method of Calculating the Ecological Footprint Generated by Road Traffic-Case Study. Environ. Eng. Manag. J. (EEMJ) 2019, 18, 781–788. [Google Scholar]
- Khalili, M.; Zhang, X.; Cao, Y.; Polycarpou, M.M.; Parisini, T. Distributed Fault-Tolerant Control of Multiagent Systems: An Adaptive Learning Approach. IEEE Trans. Neural Netw. Learn. Syst. 2020, 31, 420–432. [Google Scholar] [CrossRef]
- Arvidsson, M.; Gremyr, I. Principles of robust design methodology. Qual. Reliab. Eng. Int. 2008, 24, 23–35. [Google Scholar] [CrossRef]
- ams AG. CCS811: Ultra-Low Power Digital Gas Sensor for Monitoring Indoor Air Quality. 2016. Available online: https://cdn.sparkfun.com/assets/learn_tutorials/1/4/3/CCS811_Datasheet-DS000459.pdf (accessed on 19 December 2023).
- Bosch Sensortec. BME280: Combined Humidity and Pressure Sensor. 2018. Available online: https://www.bosch-sensortec.com/media/boschsensortec/downloads/datasheets/bst-bme280-ds002.pdf (accessed on 19 December 2023).
- SGX Sensortech. MiCS-6814: Gas Sensor. 2014. Available online: https://www.sgxsensortech.com/content/uploads/2015/02/1143_Datasheet-MiCS-6814-rev-8.pdf (accessed on 19 December 2023).
- Panasonic Corporation. SN-GCJA5: Laser Type Particulate Matter Sensor. 2020. Available online: https://industrial.panasonic.com/ww/products/pt/dust-sensor/models/SN-GCJA5 (accessed on 19 December 2023).
- Raspberry Pi. Available online: https://www.raspberrypi.org/products/raspberry-pi-4-model-b/ (accessed on 19 December 2023).
- World Health Organization. WHO Global Air Quality Guidelines: Particulate Matter (PM2.5 and PM10), Ozone, Nitrogen Dioxide, Sulfur Dioxide and Carbon Monoxide; World Health Organization: Geneva, Switzerland, 2021. Available online: https://www.ncbi.nlm.nih.gov/books/NBK574594/ (accessed on 4 March 2025).

















| Column | Type |
|---|---|
| id | int |
| Temp (C) | float |
| Humidity (%) | float |
| Pressure (hPa) | float |
| TVOC (ppb) | float |
| eCO2 (ppm) | float |
| PM1.0 (ug) | float |
| PM2.5 (ug) | float |
| PM10 (ug) | float |
| datetime | datetime |
| id | int |
| car_count | int |
| bus_count | int |
| truck_count | int |
| motorcycle_count | int |
| person_count | int |
| datetime | datetime |
| Station 1 | October | November | December |
|---|---|---|---|
| PM10 (avg) | 64.08 | 100.34 | 84.54 |
| PM10 (min) | 0.6 | 0.14 | 0.17 |
| PM10 (max) | 750 | 989 | 999 |
| Temp (°C) | 12.18 | 6.09 | 5.35 |
| Humidity (%) | 50.68 | 55.98 | 59.16 |
| Pressure (hPa) | 957.10 | 950.49 | 948.57 |
| Month | Mean PM10 | Std Dev | 95% Confidence Interval |
|---|---|---|---|
| October | 64.08 | 27.56 | (49.40, 78.77) |
| November | 100.34 | 57.05 | (79.03, 121.64) |
| December | 84.54 | 67.57 | (57.81, 111.27) |
Disclaimer/Publisher’s Note: The statements, opinions and data contained in all publications are solely those of the individual author(s) and contributor(s) and not of MDPI and/or the editor(s). MDPI and/or the editor(s) disclaim responsibility for any injury to people or property resulting from any ideas, methods, instructions or products referred to in the content. |
© 2025 by the authors. Licensee MDPI, Basel, Switzerland. This article is an open access article distributed under the terms and conditions of the Creative Commons Attribution (CC BY) license (https://creativecommons.org/licenses/by/4.0/).
Share and Cite
Bogdanffy, L.; Lorinț, C.R.; Nicola, A. Development of a Low-Cost Traffic and Air Quality Monitoring Internet of Things (IoT) System for Sustainable Urban and Environmental Management. Sustainability 2025, 17, 5003. https://doi.org/10.3390/su17115003
Bogdanffy L, Lorinț CR, Nicola A. Development of a Low-Cost Traffic and Air Quality Monitoring Internet of Things (IoT) System for Sustainable Urban and Environmental Management. Sustainability. 2025; 17(11):5003. https://doi.org/10.3390/su17115003
Chicago/Turabian StyleBogdanffy, Lorand, Csaba Romuald Lorinț, and Aurelian Nicola. 2025. "Development of a Low-Cost Traffic and Air Quality Monitoring Internet of Things (IoT) System for Sustainable Urban and Environmental Management" Sustainability 17, no. 11: 5003. https://doi.org/10.3390/su17115003
APA StyleBogdanffy, L., Lorinț, C. R., & Nicola, A. (2025). Development of a Low-Cost Traffic and Air Quality Monitoring Internet of Things (IoT) System for Sustainable Urban and Environmental Management. Sustainability, 17(11), 5003. https://doi.org/10.3390/su17115003




