Sustainable Technology-Enhanced Learning for Learners with Dyslexia
Abstract
1. Introduction
- Section 2 describes the theoretical background, including causes and challenges related to dyslexia, as well as design models and digital tools relevant for inclusive learning.
- Section 3 outlines the research methodology, including the study design, sample, instruments, and data collection procedures.
- Section 4 presents the results of the empirical investigation, including key findings from the survey conducted with educational professionals.
- Section 5 introduces a new approach to designing educational tools for students with dyslexia based on the findings of this study and including a model for the design of learning objects.
- Section 6 provides the discussion, interpreting the results in relation to relevant theories and findings from the field of technology-enhanced learning (TEL).
- Section 7 outlines the limitations of this study, addressing constraints related to sample size, generalizability, and methodology.
- Finally, Section 8 presents the conclusions and implications for practice, offering insights for future research and recommendations for the design of inclusive digital learning objects for students with dyslexia.
2. Theoretical Background
2.1. Understanding Dyslexia: Causes, Difficulties, and Types
2.2. Educational Support for Dyslexic Learners in Lithuania
2.3. Learning and Teaching Challenges
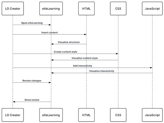
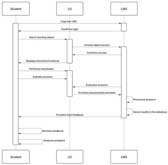
2.4. Tools and Methods for Dyslexic Learners
2.5. Instructional Design Models for Developing Digital Learning Objects
2.6. Comparison of Authoring Tools for Creating Learning Objects
- Interactivity. What capabilities exist for creating interactive content?
- Support and Interface. Is there an intuitive user interface and are there tools available to provide effective support for students with dyslexia?
- Functionality. Is there the possibility of installing developed plug-ins and extending the functionality of the tool?
- Sharing. What opportunities are available to host the created learning objects on various LMS platforms?
| Tool | Interactivity | Support and Interface | Features | Sharing |
|---|---|---|---|---|
| eXeLearning | High level (tests, HTML, CSS, interactivity) | Excellent support—font size, color adjustments | Supports HTML, JavaScript, CSS, additional content | Exports to HTML, SCORM, AICC |
| Adobe Captivate | Advanced level (VR, interactive content) | Extensive functionality and an excellent interface | Supports HTML5, VR integration, quizzes | Exports to SCORM, xAPI, AICC |
| CourseLab | Medium level, templates, tests | Limited—no special features for dyslexia | Ability to integrate HTML, JavaScript | Supports SCORM, easily exports courses |
| Reload | Does not support interactive content creation | Limited—no integrated support | Can edit SCORM XML files | Creates and validates SCORM packages |
| H5P | High level (games, tests) | Good support—fonts, color customization | Additional plugins integrated into LMS | Integrates with Moodle, WordPress |
| Xerte | Medium level interactivity | Some features available (e.g., font size) | Can integrate and customize code | Exports to SCORM and other formats |
| Lectora | High level (many features) | Good capabilities—including accessibility | Supports multiple export formats | Exports to HTML, SCORM, AICC |
| iSpring Suite | High level (integration with PowerPoint) | Intuitive and easy to use | Includes various multimedia features | Exports to SCORM, xAPI, MP4 |
| Articulate Storyline | High level (compatible with interactivity) | Modern and user-friendly | Supports HTML5, mobile-friendly interface | SCORM, xAPI, AICC |
2.7. Applying WCAG Principles to Inclusive Learning Object Development
3. Methods
3.1. Methods, Design, and Settings
3.2. Sample
3.3. Ethical Considerations
3.4. Data Collection
3.5. Instruments Used
3.6. Data Analysis
4. Results
Summary of Findings
5. A New Approach to Designing Educational Tools for Dyslexic Students
5.1. A Model for the Design of Learning Objects for Students with Dyslexia
5.2. Delivering Student Support in Learning Facilities
6. Discussion
7. Limitations of the Study
8. Conclusions
Author Contributions
Funding
Institutional Review Board Statement
Informed Consent Statement
Data Availability Statement
Conflicts of Interest
References
- Lyon, G.R.; Shaywitz, S.E.; Shaywitz, B.A. A definition of dyslexia. Ann. Dyslexia 2003, 53, 1–14. [Google Scholar] [CrossRef]
- Pugh, K.R.; Mencl, W.E.; Shaywitz, B.A.; Shaywitz, S.E.; Fulbright, R.K.; Constable, R.T.; Skudlarski, P.; Marchione, K.E.; Jenner, A.R.; Fletcher, J.M.; et al. The neurobiology of reading and dyslexia. Biol. Psychiatry 2000, 48, 286–293. [Google Scholar]
- Thomas, C.; Simos, P.G.; Rezaie, R. Neurobiological and genetic bases of developmental dyslexia. Front. Hum. Neurosci. 2021, 15, 682719. [Google Scholar] [CrossRef]
- Erbeli, F.; Rice, M.; Paracchini, S. Insights into dyslexia genetics research from the last two decades. Brain Sci. 2022, 12, 27. [Google Scholar] [CrossRef]
- Downing, C.; Caravolas, M. Phoneme representation and articulatory impairment in dyslexia. J. Speech Lang. Hear. Res. 2020, 63, 1257–1270. [Google Scholar] [CrossRef]
- Wagner, R.K.; Zirps, F.A.; Edwards, A.A.; Wood, S.G.; Joyner, R.E.; Becker, B.J.; Beal, B. The prevalence of dyslexia: A new approach to its estimation. J. Learn. Disabil. 2020, 53, 354–365. [Google Scholar] [CrossRef] [PubMed]
- Khateb, A.; Bar-Kochva, I.; Breznitz, Z. The differences in semantic processing of pictures and words between dyslexic and typical readers. Psychology 2019, 10, 450–463. [Google Scholar] [CrossRef]
- Khan, A.; Khan, S.; Haider, Z.; Alam, M. A review of artificial intelligence-based dyslexia detection. Diagnostics 2023, 14, 2362. [Google Scholar] [CrossRef]
- Barkauskienė, R. Su Disleksija Galima Susidraugauti—Svarbu Laiku Suteikti Pagalbą [One Can Befriend Dyslexia—It Is Important to Provide Timely Support]. Bernardinai. 2015. Available online: https://www.bernardinai.lt/2015-09-15-r-barkauskiene-su-disleksija-galima-susidraugauti-svarbu-laiku-suteikti-pagalba/ (accessed on 2 January 2025).
- Lietuvos Respublikos Švietimo, Mokslo ir Sporto Ministerija. Rekomendacijos dėl Atnaujinamų Programų Pritaikymo Specialiųjų Ugdymosi Poreikių Turintiems Mokiniams [Recommendations for Adapting Renewed Programs for Students with Special Educational Needs]. National Agency for Education. 2022. Available online: https://www.nsa.smm.lt/2022/04/29/rekomendacijose-atnaujinamu-programu-pritaikymas-specialiuju-ugdymosi-poreikiu-turintiems-mokiniams/ (accessed on 2 January 2025).
- Snowling, M.J.; Hulme, C. Interventions for children’s language and literacy difficulties. Int. J. Lang. Commun. Disord. 2012, 47, 27–34. [Google Scholar] [CrossRef]
- Blažienė, A.; Šuminas, M. Technologijų taikymas disleksiją turinčių vaikų ugdyme. Inf. Moksl. 2022, 89, 112–125. [Google Scholar]
- Brown, A.; Green, T. Evaluation of functionality in authoring tools for instructional content development. Int. J. Instr. Technol. Distance Learn. 2016, 13, 3–14. [Google Scholar]
- Graf, A. Exploring the role of personalization in adaptive learning environments. Int. J. Softw. Eng. Comput. Sci. (IJSECS) 2023, 3, 50–56. [Google Scholar] [CrossRef]
- Gordillo, A.; Barra, E.; Quemada, J. Enhancing K-12 science education through a multi-device web tool to facilitate content integration and e-Infrastructure access. In Proceedings of the 7th International Technology, Education and Development Conference (INTED2013), Valencia, Spain, 4–6 March 2013; pp. 6515–6523. [Google Scholar]
- Supriatna, A.; Ediyanto, E. The implementation of multisensory technique for children with dyslexia. Indones. J. Disabil. Stud. 2021, 8, 279–293. [Google Scholar] [CrossRef]
- Taylor, D.L.; Yeung, M.; Bashet, A.Z. Personalized and adaptive learning. In Innovative Learning Environments in STEM Higher Education: Opportunities, Challenges, and Looking Forward; Springer: Cham, Switzerland, 2021; pp. 17–34. [Google Scholar]
- Tentama, T.; Sari, D.R.; Maulana, H. The use of eXe-Learning in creating e-modules to improve students’ understanding of uniformly accelerated motion. AIP Conf. Proc. 2023, 2580, 030001. [Google Scholar]
- Branch, R.M. Instructional Design: The ADDIE Approach; Springer Science & Business Media: New York, NY, USA, 2009. [Google Scholar]
- Cheung, L. Using the ADDIE model of instructional design to teach chest radiograph interpretation. J. Biomed. Educ. 2016, 2016, 9502572. [Google Scholar] [CrossRef]
- Aldoobie, N. ADDIE Model. Am. Int. J. Contemp. Res. 2015, 5, 68–72. [Google Scholar]
- Peterson, C. Bringing ADDIE to life: Instructional design at its best. J. Educ. Multimed. Hypermedia 2003, 12, 227–241. [Google Scholar]
- Mishra, P.; Koehler, M.J. Technological pedagogical content knowledge: A framework for teacher knowledge. Teach. Coll. Rec. 2006, 108, 1017–1054. [Google Scholar] [CrossRef]
- Batır, Z.; Sadi, Ö. A science module designed based on the ASSURE model: Potential energy. J. Inq. Based Act. 2021, 11, 111–124. [Google Scholar]
- Gagné, R.M.; Wager, W.W.; Golas, K.C.; Keller, J.M. Principles of Instructional Design, 5th ed.; Cengage Learning: Mason, OH, USA, 2005. [Google Scholar]
- Allen, M.W.; Merrill, M.D. SAM and Pebble-in-the-Pond: Two alternatives to the ADDIE model. In Trends and Issues in Instructional Design and Technology, 4th ed.; Reiser, R.A., Dempsey, J.V., Eds.; Pearson: London, UK, 2017; pp. 31–41. [Google Scholar]
- García, R.; Pacheco, C. Development of interactive learning objects: A review of tools and methods. J. Educ. Technol. Soc. 2018, 21, 29–40. [Google Scholar]
- Wilson, J.; Stacey, E. Integrating learning objects into learning management systems: Challenges and solutions. Australas. J. Educ. Technol. 2004, 20, 20–35. [Google Scholar]
- Dick, W.; Carey, L.; Carey, J.O. The Systematic Design of Instruction, 8th ed.; Pearson: London, UK, 2015. [Google Scholar]
- Merrill, M.D. A pebble-in-the-pond model for instructional design. Perform. Improv. 2002, 41, 39–44. [Google Scholar] [CrossRef]
- Smith, S.J.; Okolo, C. Response to intervention and evidence-based practices: Where does technology fit? Learn. Disabil. Q. 2010, 33, 257–272. [Google Scholar] [CrossRef]
- Tentama, T.; Riskiyana, E.R. The use of Adobe Captivate in creating French literature learning materials. J. Educ. Learn. (EduLearn) 2024, 18, 136–143. [Google Scholar]
- Patel, S.R.; Margolies, P.J. A comparison of e-learning authoring tools for medical education. J. Med. Educ. Curric. Dev. 2020, 7, 2382120520915495. [Google Scholar]
- Kelly, B.; Petrie, H.; Sloan, D.; Lauke, P.; Brown, S.; Ball, S.; Seale, J. Accessibility 2.0: People, policies and processes. In Proceedings of the 2007 International Cross-Disciplinary Conference on Web Accessibility (W4A), Banff, AB, Canada, 1 May 2007; ACM: New York, NY, USA, 2007; pp. 138–147. [Google Scholar] [CrossRef]
- eXeLearning. eXeLearning: Open-Source Content Authoring Tool. Available online: https://exelearning.net/en/ (accessed on 2 January 2025).
- Syahputra, A.; Amin, M. Implementation of Adobe Captivate in creating digital content e-learning. J. Phys. Conf. Ser. 2019, 1360, 012034. [Google Scholar]
- Lei, G. Influence of ASSURE model in enhancing educational technology. Interact. Learn. Environ. 2023, 32, 3297–3313. [Google Scholar] [CrossRef]
- Cooper, M.; Sloan, D.; Kelly, B.; Lewthwaite, S. A challenge to web accessibility metrics and guidelines: Putting people and processes first. In Proceedings of the 2012 International Cross-Disciplinary Conference on Web Accessibility (W4A), Lyon, France, 16–17 April 2012; pp. 1–10. [Google Scholar]
- ISO/IEC 40500:2012; Information Technology—W3C Web Content Accessibility Guidelines (WCAG) 2.0. ISO: Geneva, Switzerland, 2012.
- ISO 9241-171:2008; Ergonomics of Human-System Interaction—Part 171: Guidance on Software Accessibility. ISO: Geneva, Switzerland, 2008.














| Criterion | ADDIE | Dick and Carey | A.S.S.U.R.E | Pebble-in-the-Pond |
|---|---|---|---|---|
| Clear Structure | Clear, sequential, and methodical. | Well structured, effective for complex projects. | Clearly defined and easy to follow, yet less comprehensive than ADDIE. | Logical and problem-oriented, yet less detailed. |
| Feedback | Incorporated in evaluation but less intensive. | Embedded within formative assessment. | Robust, embedded in evaluation for continuous enhancement. | Integral, relying on iterative refinement. |
| Individualization | Limited, prioritizes structured processes over personalization. | Feasible but emphasizes systematic instruction. | Highly adaptable, requiring analysis of learner needs. | Highly adaptable, facilitating tailored learning tasks. |
| Interactivity | Present but secondary, focuses on content organization. | Moderate, prioritizes content analysis and task structuring. | Fundamental, promoting active learner engagement. | Significant, with learners actively engaged in problem solving. |
| Flexibility | Adaptable but constrained in iteration. | Moderate, formalized approach necessitating consistency. | Highly flexible, enabling rapid content modification. | Moderate, structurally rigid and occasionally difficult to modify. |
| Problem-Based Learning | Not central but may be incorporated. | Can be included but not a focal aspect. | Possible but not the principal focus. | Core feature, optimized for real-world scenario analysis. |
| Technology Integration | Not emphasized but may be integrated as required. | Feasible but not a predominant feature. | Explicitly emphasized, well suited to contemporary learning environments. | Appropriate but prioritizes task-driven rather than technological solutions. |
| Condition | Description | Action | Action Description |
|---|---|---|---|
| S1 | Is the learning object being designed for students with dyslexia? | A1 | Provide textual material. |
| S2 | Are textual elements included? | A2 | Include visual elements (illustrations, graphics). |
| S3 | Are visual elements (illustrations, graphics) provided? | A3 | Enable text customization features (e.g., adjusting size and colors). |
| S4 | Are text customization features (size, color adjustments) enabled? | A4 | Utilize dyslexia-friendly fonts (e.g., OpenDyslexic, Dyslexie). |
| S5 | Is a dyslexia-friendly font being used? | A5 | Integrate interactive elements. |
| S6 | Are interactive elements (simulations, tasks) incorporated? | A6 | Provide feedback mechanisms. |
| S7 | Are feedback mechanisms (progress assessments, motivational elements) included? | A7 | Supply metadata. |
| S8 | Are metadata provided? | A8 | Comply with standards (SCORM, xAPI, WCAG). |
| S9 | Are the relevant standards (SCORM, xAPI, WCAG) implemented? | A9 | Evaluate the learning object with the target group. |
| S10 | Has the learning object been tested with the target group? | A10 | Develop a simple learning object without specialized adaptations. |
Disclaimer/Publisher’s Note: The statements, opinions and data contained in all publications are solely those of the individual author(s) and contributor(s) and not of MDPI and/or the editor(s). MDPI and/or the editor(s) disclaim responsibility for any injury to people or property resulting from any ideas, methods, instructions or products referred to in the content. |
© 2025 by the authors. Licensee MDPI, Basel, Switzerland. This article is an open access article distributed under the terms and conditions of the Creative Commons Attribution (CC BY) license (https://creativecommons.org/licenses/by/4.0/).
Share and Cite
Iliska, D.; Gudoniene, D. Sustainable Technology-Enhanced Learning for Learners with Dyslexia. Sustainability 2025, 17, 4513. https://doi.org/10.3390/su17104513
Iliska D, Gudoniene D. Sustainable Technology-Enhanced Learning for Learners with Dyslexia. Sustainability. 2025; 17(10):4513. https://doi.org/10.3390/su17104513
Chicago/Turabian StyleIliska, Donatas, and Daina Gudoniene. 2025. "Sustainable Technology-Enhanced Learning for Learners with Dyslexia" Sustainability 17, no. 10: 4513. https://doi.org/10.3390/su17104513
APA StyleIliska, D., & Gudoniene, D. (2025). Sustainable Technology-Enhanced Learning for Learners with Dyslexia. Sustainability, 17(10), 4513. https://doi.org/10.3390/su17104513

