Harnessing Livestock Water and Pasture Monitoring and Early Warning Systems for Anticipatory Action to Strengthen Resilience of Pastoral Communities in Ethiopia: A Qualitative Multi-Stakeholder Analysis
Abstract
1. Introduction
2. Methods
2.1. Study Area Description
2.2. Stakeholder Analysis Methodology
2.2.1. Stakeholder Identification
2.2.2. Stakeholder Consultation Workshops
2.2.3. Stakeholder Analysis Approach
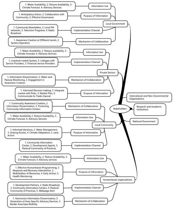
3. Results and Discussion
3.1. Stakeholder Mapping
3.2. Stakeholder Analysis of Findings
3.2.1. Local Communities
3.2.2. Local Government
3.2.3. National Government
3.2.4. Non-Governmental Organizations
3.2.5. Humanitarian Organizations
3.2.6. Private Sector
3.2.7. Research and Academic Institutes
3.3. Discussion
3.4. Limitation of Stakeholder Analysis
4. Conclusions
Author Contributions
Funding
Institutional Review Board Statement
Informed Consent Statement
Data Availability Statement
Acknowledgments
Conflicts of Interest
References
- Busker, T.; de Moel, H.; van den Hurk, B.; Aerts, J.C.J.H. Impact-based seasonal rainfall forecasting to trigger early action for droughts. Sci. Total Environ. 2023, 898, 165506. [Google Scholar] [CrossRef]
- Funk, C.; Shukla, S.; Thiaw, W.M.; Rowland, J.; Hoell, A.; McNally, A.; Husak, G.; Novella, N.; Budde, M.; Peters-Lidard, C.; et al. Recognizing the famine early warning systems network: Over 30 years of drought early warning science advances and partnerships promoting global food security. Am. Meteorol. Soc. 2019, 100, 1011–1027. [Google Scholar] [CrossRef]
- Tegegne, G.; Melesse, A.M.; Alamirew, T.J.A.R. Projected changes in extreme precipitation indices from CORDEX simulations over Ethiopia, East Africa. Atmos. Res. 2021, 247, 105156. [Google Scholar] [CrossRef]
- Tegegne, G.; Alemayehu, S.; Dejene, S.W.; Gebre, L.; Zeleke, T.T.; Tesfaye, L.; Abdulhamid, N. Next-Generation Drought Intensity–Duration–Frequency Curves for Early Warning Systems in Ethiopia’s Pastoral Region. Climate 2025, 13, 31. [Google Scholar] [CrossRef]
- Alemayehu, S.; Olago, D.; Opere, A.; Zeleke, T.T.; Dejene, S.W. Evaluating Wheat Cultivation Potential in Ethiopia Under the Current and Future Climate Change Scenarios. Land 2024, 13, 1915. [Google Scholar] [CrossRef]
- WorldBank. International Development Association: Project Appraisal Document on a Proposed Credit in the Amount of SDR 121.1 Million (US$ 170 Million Equivalent) to The Federal Democratic Republic of Ethiopia for a Livestock and Fisheries Sector Development Project (Project Appraisal Document No. PAD2396); WorldBank: Washington, DC, USA, 2017. [Google Scholar]
- Birhanu, Z.; Ambelu, A.; Berhanu, N.; Tesfaye, A.; Woldemichael, K. Understanding resilience dimensions and adaptive strategies to the impact of recurrent droughts in Borana Zone, Oromia Region, Ethiopia: A grounded theory approach. Int. J. Environ. Res. Public Health 2017, 14, 118. [Google Scholar] [CrossRef]
- Alemayehu, S.; Olago, D.; Alfred, O.; Zeleke, T.T.; Dejene, S.W. Spatiotemporal analysis of rainfall and temperature variability and trends for a mixed crop-livestock production system: Its implications for developing adaptation strategies. Int. J. Clim. Change Strateg. Manag. 2025, 17, 268–290. [Google Scholar] [CrossRef]
- Bekele, N.; Kebede, G. Rangeland degradation and restoration in semi-arid areas of southern Ethiopia: The case of Borana rangeland. Environ. Sci. Geogr. 2014, 3, 94–103. [Google Scholar]
- Sintayehu, D.W.; Kassa, A.K.; Tessema, N.; Girma, B.; Alemayehu, S.; Hassen, J.Y. Drought Characterization and Potential of Nature-Based Solutions for Drought Risk Mitigation in Eastern Ethiopia. Sustainability 2023, 15, 11613. [Google Scholar] [CrossRef]
- Alemayehu, K.; Fantahun, T. The effect of climate change on ruminant livestock population dynamics in Ethiopia. Livest. Res. Rural Dev. 2012, 24, 185. [Google Scholar]
- Wakeyo, M.B. Resilience to drought and climate change disasters and its determinants in the heterogeneous pastoral Ethiopia. Prog. Disaster Sci. 2024, 24, 100366. [Google Scholar] [CrossRef]
- Glantz, M.H.; Ramírez, I.J. Improvisation in the time of disaster. Environ. Sci. Policy Sustain. Dev. 2018, 60, 4–17. [Google Scholar] [CrossRef]
- Tozier de la Poterie, A.; Clatworthy, Y.; Easton-Calabria, E.; de Perez, E.C.; Lux, S.; van Aalst, M. Managing multiple hazards: Lessons from anticipatory humanitarian action for climate disasters during COVID-19. Clim. Dev. 2022, 14, 374–388. [Google Scholar] [CrossRef]
- Shammin, M.R.; Haque, A.K.E.; Faisal, I.M. A framework for climate resilient community-based adaptation. In Climate Change and Community Resilience, Insights from South Asia; Springer: Berlin/Heidelberg, Germany, 2022; pp. 11–30. [Google Scholar]
- Willison, Z.D.; de la Cruz, L.B.; Luneta, M.D. Community-based disaster risk reduction and climate change adaptation. In Handbook on Climate Change and Disasters; Edward Elgar Publishing: Cheltenham, UK, 2022; pp. 330–352. [Google Scholar]
- Wang, W.; Zhang, T.; Yao, T.; An, B. Monitoring and early warning system of Cirenmaco glacial lake in the central Himalayas. Int. J. Disaster Risk Reduct. 2022, 73, 102914. [Google Scholar] [CrossRef]
- Attoh, E.M.; Amarnath, G. A framework for addressing the interconnectedness of early warning to action and finance to strengthen multiscale institutional responses to climate shocks and disasters. Clim. Risk Manag. 2025, 47, 100689. [Google Scholar] [CrossRef]
- Rehman, S.; Sahana, M.; Hong, H.; Sajjad, H.; Ahmed, B.B. A systematic review on approaches and methods used for flood vulnerability assessment: Framework for future research. Nat. Hazards 2019, 96, 975–998. [Google Scholar] [CrossRef]
- Grimble, R.; Chan, M.K. Stakeholder analysis for natural resource management in developing countries: Some practical guidelines for making management more participatory and effective. Nat. Resour. Forum 1995, 19, 113–124. [Google Scholar] [CrossRef]
- Grimble, R.; Wellard, K. Stakeholder methodologies in natural resource management: A review of principles, contexts, experiences and opportunities. Agric. Syst. 1997, 55, 173–193. [Google Scholar] [CrossRef]
- Luther, J.; Hainsworth, A.; Tang, X.; Harding, J.; Torres, J.; Fanchiotti, M. World Meteorological Organization (WMO)—Concerted international efforts for advancing multi-hazard early warning systems. In Advancing Culture of Living with Landslides: Volume 1 ISDR-ICL Sendai Partnerships 2015–2025; Springer: Berlin/Heidelberg, Germany, 2017. [Google Scholar]
- Paletto, A.; Hamunen, K.; De Meo, I. Social network analysis to support stakeholder analysis in participatory forest planning. Soc. Nat. Resour. 2015, 28, 1108–1125. [Google Scholar] [CrossRef]
- Gallo, M.; Malovrh, Š.P.; Laktić, T.; De Meo, I.; Paletto, A. Collaboration and conflicts between stakeholders in drafting the Natura 2000 Management Programme (2015–2020) in Slovenia. J. Nat. Conserv. 2018, 42, 36–44. [Google Scholar] [CrossRef]
- Pelyukh, O.; Lavnyy, V.; Paletto, A.; Troxler, D. Stakeholder analysis in sustainable forest management: An application in the Yavoriv region (Ukraine). For. Policy Econ. 2021, 131, 102561. [Google Scholar] [CrossRef]
- Grilli, G.; Garegnani, G.; Poljanec, A.; Ficko, A.; Vettorato, D.; De Meo, I.; Paletto, A. Stakeholder analysis in the biomass energy development based on the experts’ opinions: The example of Triglav National Park in Slovenia. Folia For. Pol. 2015, 57, 173–186. [Google Scholar] [CrossRef]
- Krott, M.; Bader, A.; Schusser, C.; Devkota, R.; Maryudi, A.; Giessen, L.; Aurenhammer, H. Actor-centred power: The driving force in decentralised community based forest governance. For. Policy Econ. 2014, 49, 34–42. [Google Scholar] [CrossRef]
- Simpson, J.A.; Farrell, A.K.; Oriña, M.M.; Rothman, A.J. Power and social influence in relationships. In The Handbook of Personality and Social Psychology: Interpersonal Relations and Group Processes; American Psychological Association: Washington, DC, USA, 2015. [Google Scholar]
- Marques, M.; Juerges, N.; Borges, J.G. Appraisal framework for actor interest and power analysis in forest management-Insights from Northern Portugal. For. Policy Econ. 2020, 111, 102049. [Google Scholar] [CrossRef]
- van Ginkel, M.; Biradar, C.J.C. Drought early warning in agri-food systems. Climate 2021, 9, 134. [Google Scholar] [CrossRef]
- Andersson, L.; Wilk, J.; Graham, L.P.; Wikner, J.; Mokwatlo, S.; Petja, B. Local early warning systems for drought–Could they add value to nationally disseminated seasonal climate forecasts? Weather. Clim. Extrem. 2020, 28, 100241. [Google Scholar] [CrossRef]
- Kogan, F.; Guo, W.; Yang, W. Drought and food security prediction from NOAA new generation of operational satellites. Geomat. Nat. Hazards Risk 2019, 10, 651–666. [Google Scholar] [CrossRef]
- FAO GIEWS. GIEWS-Global Information and Early Warning System. 2020. Available online: https://www.fao.org/giews/en/ (accessed on 21 April 2025).
- Lawrimore, J.; Heim, R.R., Jr.; Svoboda, M.D.; Swail, V.; Englehart, P.J. Beginning a New Era of Drought Monitoring Across North America; Bulletin of the American Meteorological Society: Boston, MA, USA, 7 March 2002; p. 167. [Google Scholar]
- Hervás-Gámez, C.; Delgado-Ramos, F.J.S. Drought management planning policy: From Europe to Spain. Sustainability 2019, 11, 1862. [Google Scholar] [CrossRef]






Disclaimer/Publisher’s Note: The statements, opinions and data contained in all publications are solely those of the individual author(s) and contributor(s) and not of MDPI and/or the editor(s). MDPI and/or the editor(s) disclaim responsibility for any injury to people or property resulting from any ideas, methods, instructions or products referred to in the content. |
© 2025 by the authors. Licensee MDPI, Basel, Switzerland. This article is an open access article distributed under the terms and conditions of the Creative Commons Attribution (CC BY) license (https://creativecommons.org/licenses/by/4.0/).
Share and Cite
Alemayehu, S.; Tegegne, G.; Dejene, S.W.; Tesfaye, L.; Abdulhamid, N.; Girvetz, E. Harnessing Livestock Water and Pasture Monitoring and Early Warning Systems for Anticipatory Action to Strengthen Resilience of Pastoral Communities in Ethiopia: A Qualitative Multi-Stakeholder Analysis. Sustainability 2025, 17, 4350. https://doi.org/10.3390/su17104350
Alemayehu S, Tegegne G, Dejene SW, Tesfaye L, Abdulhamid N, Girvetz E. Harnessing Livestock Water and Pasture Monitoring and Early Warning Systems for Anticipatory Action to Strengthen Resilience of Pastoral Communities in Ethiopia: A Qualitative Multi-Stakeholder Analysis. Sustainability. 2025; 17(10):4350. https://doi.org/10.3390/su17104350
Chicago/Turabian StyleAlemayehu, Sintayehu, Getachew Tegegne, Sintayehu W. Dejene, Lidya Tesfaye, Numery Abdulhamid, and Evan Girvetz. 2025. "Harnessing Livestock Water and Pasture Monitoring and Early Warning Systems for Anticipatory Action to Strengthen Resilience of Pastoral Communities in Ethiopia: A Qualitative Multi-Stakeholder Analysis" Sustainability 17, no. 10: 4350. https://doi.org/10.3390/su17104350
APA StyleAlemayehu, S., Tegegne, G., Dejene, S. W., Tesfaye, L., Abdulhamid, N., & Girvetz, E. (2025). Harnessing Livestock Water and Pasture Monitoring and Early Warning Systems for Anticipatory Action to Strengthen Resilience of Pastoral Communities in Ethiopia: A Qualitative Multi-Stakeholder Analysis. Sustainability, 17(10), 4350. https://doi.org/10.3390/su17104350

