Abstract
Based on data from 30 provinces in China from 2013 to 2022, this paper employs the Spatial Durbin Model to analyze the effect of integration development of digital intelligence on the quantity and quality of green technology innovation and its regional heterogeneity. The moderating effects of degree of nationalization and green purchasing are further explored. The results show the following: (1) The integration development of digital intelligence can not only increase the quantity of green technology innovation, but also significantly improve the quality of green technology innovation. Meanwhile, the integration development of digital intelligence has a negative spatial spillover effect on the quantity and quality of green technology innovation in neighboring regions. (2) There is significant regional heterogeneity in the improvement effect of digital intelligence integration development on the quantity and quality of green technology innovation and its spatial spillover effect. Moreover, the integration development of digital intelligence realizes the “quantity increase and quality improvement” of green technology innovation mainly by generating a resource allocation effect, scale economy effect and technology promotion effect. (3) Degree of nationalization negatively moderates the impact of integration development of digital intelligence on the quantity and quality of green technology innovation, while green purchasing positively moderates the impact of integration development of digital intelligence on the quantity and quality of green technology innovation, both of which have significant spatial spillover effects.
1. Introduction
China’s economy has shifted from a stage of high-speed growth to a stage of high-quality development, and is currently in a critical period of transforming its development mode, optimizing its economic structure, and adjusting to shifts in the driving force for growth. The extensive development model involving high energy consumption, high pollution, and high emissions is no longer suitable for the high-quality development of China’s economy. Green technology innovation, as the combination of green development and innovation-driven development strategies, is an effective means to break through resource and environmental constraints, cultivate new drivers of economic development, and promote green high-quality development in China. In February 2021, the State Council of China issued the “Guiding Opinions on Accelerating the Establishment and Improvement of a Green, Low Carbon, and Circular Development Economic System”, which clearly pointed out that it is necessary to further promote green technology innovation and accelerate the construction of a market-oriented green technology innovation system. The “Action Plan for Carbon Peak before 2030” issued by the State Council of China in October 2021, which proposed that the core key task of the “Carbon Peak” action is to vigorously support and accelerate green low-carbon technological innovation and change in enterprises. However, due to the current imperfect institutional system and market environment in China, enterprises still face numerous challenges in green innovation. On the one hand, there is a “binary paradox” between the “initiative” of independent R&D and the “obedience” of government access to external resources [1]; on the other hand, “data barriers” and “information silos” are also prominent obstacles to the green transformation of enterprises [2]. As a result, the quality of China’s green innovation is not high, and the “stuck neck” of green environmental protection technology requires further breakthroughs. In addition, the issue of “prioritizing quantity over quality” in the green technology innovation of Chinese enterprises is still very prominent [3]. A large number of “patent bubbles” without market prospects will not only cause the precipitation and waste of social R&D investment, but also inhibit enterprises’ motivation for high-quality green technology innovation, and worsen the green technology innovation environment, resulting in the phenomenon of “bad money drives out good” in the green technology innovation market [4]. Therefore, whether facing a new round of technological change and seizing the commanding heights of global industrial development, or promoting green low-carbon transformation and green economic and social development, there is an urgent need to improve the quantity and quality of green technology innovation, so as to provide important momentum and technical support for the realization of peak carbon and carbon neutrality goals.
With the deep evolution, leapfrog upgrades and widespread application of the new generation of information technology, human society is transitioning from the traditional industrial economy era to the “digital intelligence era”. The new generation of information technology represented by the Internet of Things, big data, cloud computing, 5G, artificial intelligence, and blockchain is accelerating its development, continuously driving people’s production and life towards digitalization, networking, and intelligence. The competitiveness of the global manufacturing industry is shifting from being driven by traditional factors such as capital and labor to being driven by high-end factors such as information, technology, and data. Meanwhile, according to the McKinsey Global Research Institute, by 2030, artificial intelligence and the new generation of information technology will promote the average annual growth of global GDP by 1.2%, exceeding the average annual growth effect of 0.3% and 0.6% caused by the proliferation of steam engines and information and communication technologies, respectively. According to the “China Digital Economy Development Research Report (2023)”, in 2022, the scale of China’s digital economy reached CNY 50.2 trillion, with a nominal growth rate of 10.3%, significantly higher than the nominal GDP growth rate in the same period for 11 consecutive years; in addition, the proportion of the digital economy in GDP is equivalent to the proportion of secondary industry in the national economy, reaching 41.5%. At present, digital technology and intelligent technology have shown a high degree of diffusion and penetration, and the digital intelligence integration development model with “digitalization + intelligence” as the core has become an important driving force to achieve high-quality economic and social development in China. China’s “14th Five-Year Plan” clearly points out that the transformation of digital intelligence drives changes in production methods, lifestyles, and ecological governance methods. In February 2023, the Central Committee of the Communist Party of China and the State Council issued the Overall Layout Plan for the Construction of Digital China, which also clearly pointed out that the construction of digital China is an important engine to promote Chinese-style modernization in the digital era and a strong support for building new competitive advantages of the country. As an important strategic resource and production factor, “digital intelligence” is profoundly affecting economic, social and national development, reshaping the behavior pattern of organizations and individuals, and playing a core driving role in innovation empowerment. In addition, by interacting with various links of the energy system, digital intelligence technology can not only effectively promote the transformation of the energy system, but also provide an important driving force for the accelerated realization of China’s “dual carbon” goals. Therefore, in the context of accelerating the integration of big data, artificial intelligence, and socio-economic activities, studying the influence mechanism of digital intelligence integration development on the quantity and quality of green technology innovation is not only conducive to exploring effective ways to achieve “quantity increase and quality improvement” of green technology innovation from the perspective of digital intelligence integration development, breaking away from the extensive development model of China’s technological innovation field, and thus improving the overall efficiency of the national innovation system, but also has important theoretical significance and practical value for improving China’s scientific and technological innovation system, accelerating the green transformation and upgrading of industrial structure, building a green, low-carbon and circular economic system, and ultimately promoting the construction of digital China as a scientific and technological powerhouse, ultimately achieving the “win-win” of digital intelligence and “dual carbon” goals.
2. Literature Review
With the wave of digitization and intelligence sweeping the world, the integration development of digital intelligence has become the inevitable choice to pursue high-quality development. Digital intelligence integration is the integration and application of digitalization and intelligence. The term “digitalization” was first proposed by Negroponte et al. [5], mainly characterized by big data analysis and processing; the existing digital research has roughly gone through three stages: “informatization, digitization, digital transformation” [6]. The term “intelligence” was first proposed at the HANNOVER MESSE in Germany in 2013, which mainly takes machine learning and artificial intelligence as the core elements, aiming to improve the intelligent production level of enterprises. The development of digital intelligence integration is the product of digital development to a higher stage of artificial intelligence, and is the integration application of a new generation of information technology represented by big data technology and artificial intelligence technology. Based on existing research, there is no consensus on the connotation of digital intelligence integration. The term “digital intelligence integration” was first proposed by the research group of “Zhiben Foundation” of Peking University in 2015, which was defined as the synthesis of digital intelligence and intelligent digitalization. Since then, many scholars have conducted extensive discussions on the connotation of digital intelligence integration. Allam and Dhunny [7] proposed that digital intelligence integration can be understood as a new generation of technological thinking and technology applications such as big data, artificial intelligence, cloud computing, Internet of Things, mobile Internet, and blockchain. Iqbal et al. [8] proposed that digital intelligence integration is to process and analyze internal and external multi-source heterogeneous big data through large-scale data mining, machine learning, deep learning and other predictive analysis technologies. Chen and Liu [9] pointed out that digital intelligence integration is an organic fusion of digitization and intelligence, with dual characteristics of digitalization and intelligentization, namely that “Digital intelligence = Digitization + Intelligence”. The integration development of digital intelligence demonstrates core attributes such as real-time processing, quantifiability, visualization, and intelligence, fundamentally transforming the traditional human–machine interaction model. It exhibits diverse characteristics including interactivity, panoramic views, scalability, and intelligence, gradually embedding itself into various organizations and systems to achieve process optimization, efficiency enhancement, and value creation.
At the same time, measurement research on the integration development of digitalization and intelligentization is still in the exploratory stage, but the current research methods on the integration measurement of multi-systems are worthy of our reference. There are three representative methods, as follows: (1) coupling evaluation model, which applies the coupling theory in systems science to the study of fusion evaluation, and uses the coupling evaluation model to measure the integration degree of each system. Yang et al. [10] analyzed the correlation degree, coupling degree and coordination degree of ecological environment and urbanization in Chongqing by using the coupling coordination evaluation model. Sun and Yang [11] used the coupling coordination model to measure the level of urban–rural integration development in 34 prefecture-level cities in northeast China; (2) composite system collaboration model, which can effectively measure the degree of collaboration and consistency among multiple subsystems and system components in the development and evolution of a composite system, and then reflect the integration degree of the system. Yi et al. [12] adopted the composite system collaboration model to measure the degree of collaboration between carbon emission control and industrial digitization level in various provinces and cities in China. Su et al. [13] evaluated the level of reduction of pollution and carbon emissions collaborative governance in seven cities in the Yellow River Basin of China using the composite system collaboration model; (3) grey correlation analysis, which judges the correlation degree among multiple factors by studying the similarity degree of development trends. Li et al. [14] used the grey correlation method to measure the integration level of production and education in 14 production-education platforms. Chen [15] analyzed the integration level of sports industry and health industry against the background of big data by using the grey correlation method.
Green technology innovation refers to the innovation of processes, equipment, materials and products for the purpose of reducing energy consumption, reducing environmental pollution and improving the ecological environment. As regards research into green technology innovation, scholars have conducted extensive exploration from different perspectives. Existing studies have mainly analyzed the influencing factors of green technology innovation from perspectives such as environmental regulation [16], industrial structure [17,18], economic development level [19], FDI [20,21], population density [19,22], nationalization degree [23,24], green purchasing [25,26], as well as intellectual property rights protection [27,28]. Meanwhile, in terms of measuring green technology innovation, many scholars use green patent application and green patent authorization data to characterize green technology innovation, while it is inaccurate to use only the number of green patent applications and green patent authorizations to characterize green innovation ability, as they cannot fully reflect real green technology innovation ability. Green innovation ability is more reflected in the creation of high-quality green innovation results, so it is necessary to comprehensively examine green technology innovation performance from the two perspectives of green technology innovation quantity and quality.
In the existing research, scholars pay little attention to the impact of digitalization and intelligentization integration on green technology innovation, and studies on the impact of the digital intelligence integration development on green technology innovation from the perspective of the quantity and quality of green technology innovation is even rarer. In addition, the only current studies on the impact of digital intelligence integration on the quantity and quality of green technology innovation are mainly conducted from the single level of digitalization or intelligentization, and there are also significant differences in research conclusions. The most representative viewpoints mainly fall into the following two categories: One perspective holds that digitalization or intelligentization significantly enhances both the quality and quantity of corporate green innovation. For instance, Yang et al. [29] demonstrated that intelligent manufacturing promotes green innovation performance by generating technological advancement effects and cost reduction effects. Sun and He [30] found that corporate digital transformation can significantly enhance both the quality and quantity of green innovation through internal control mechanisms. Another perspective holds that digitalization only promotes the “quantity increase” of corporate green technology innovation, without enhancing the “quality improvement” of corporate green technology innovation, resulting in an “innovation bubble” [31].
The existing studies provide us with beneficial references for correctly understanding the relationship between the digital intelligence integration development and green technology innovation. However, exploring the impact of digital intelligence integration development on green technology innovation from the perspective of quantity and quality of green technology innovation is still in its infancy, and there is a large space for exploration. Moreover, most of the existing studies use traditional econometric methods to examine the impact of digitalization or intelligentization on the quantity or quality of green technology innovation, while irrespective of the digital intelligence integration development level or green technology innovation, both have strong spatial autocorrelation, so it is necessary to use spatial econometric models to explore their spatial effects. In addition, the existing studies mainly discuss the direct impact of digitalization or intelligentization on the quantity and quality of green technology innovation, and lack further exploration of whether there is a mechanism of indirect impact on the quantity and quality of green technology innovation through intermediary variables. In particular, there is a lack of comparison of the mediating effects of different intermediary variables.
In summary, this paper further explores the relationship between the integrated development of digital intelligence integration development and the quantity and quality of green technology innovation, aiming to address the following research questions: Does digital intelligence integration development affect the quantity and quality of green technology innovation, and if so how? What spatial effects exist? Does this impact exhibit heterogeneity across different regions? Compared with previous studies, the contribution of this paper is mainly reflected in the following three aspects: (1) The composite system synergy degree model is employed to accurately measure the level of digital intelligence integration development. From the dual perspectives of quantity and quality in green technology innovation, this study identifies the causal mechanisms through which digital intelligence integration development affects both quantity and quality of green technology innovation. It investigates whether digital intelligence integration development increases the quantity of green technology innovations, improves their quality, or achieves a simultaneous “quantity–quality leap” in green technology innovation. The findings aim to provide theoretical support and decision-making references for China on how to advance the deep integration of digitalization and intelligentization, while balancing the “rational growth in quantity” and “effective improvement in quality” of green technology innovation. (2) By constructing a spatial Durbin model, this study empirically examines the direct impact and spatial spillover effects of digital intelligence integration development on the quantity and quality of green technology innovation. It further analyzes regional heterogeneity to provide new perspectives and insights for building a regional economic layout featuring complementary advantages and high-quality development, as well as accelerating the establishment of a green and low-carbon technology innovation system. (3) From three perspectives—resource allocation effect, scale economy effect and technology promotion effect—this paper analyzes the transmission mechanism of the impact of digital intelligence integration development on the quantity and quality of green technology innovation. Moreover, it provides an in-depth exploration of the moderating effect of nationalization degree and green purchase on the relationship between digital intelligence integration development and green technology innovation performance, in order to provide precise strategies for how to utilize digital intelligence resources to empower the green and low-carbon transformation of China’s economy, and achieve the “win-win” of digital intelligence and “dual carbon” goals.
3. Theoretical Analysis and Research Hypothesis
3.1. Analysis of the Impact of Digital Intelligence Integration on the Quantity and Quality of Green Technology Innovation
Digital intelligence integration is the product of the development of digitalization to a higher stage of artificial intelligence, and is the integration and application of digitalization and intelligentization. Digitalization is mainly characterized by big data analysis and processing, while intelligentization takes machine learning and artificial intelligence as the core elements [32]. The quantity and quality of green technology innovation are two indispensable dimensions for comprehensively measuring the green innovation output and technological competitiveness of enterprises, reflecting their core competitive advantages [33]. Generally speaking, the quantity of green technology innovation represents the overall scale of green technology innovation, the degree of technological progress is low, the availability of innovation output is also low, and the technical content is poor. The quality of green technology innovation is a kind of substantive innovation, which is difficult to achieve and has high risk, and can also bring huge economic and environmental benefits after success [34].
The impact of digital intelligence integration development on the quality and quantity of green technology innovation is mainly manifested as follows: On the one hand, digital intelligence integration is based on the new generation of information technology applications, such as the Internet of Things, big data, mobile internet, and cloud computing, etc., which is conducive to accelerating the transformation and upgrading of traditional industries towards low-carbon technology and knowledge-intensive directions, and forming a high-tech industry cluster guided by talent, technology, and knowledge [35]. In this way, factors such as capital, labor, technology and information are driven to flow from regions with low marginal return to regions with high marginal returns, improve the return on innovation factors, optimize production processes, reduce energy consumption, and effectively reduce the emission of pollutants such as sulfur dioxide and nitrogen oxides, thus empowering the quantity and quality of regional green technology innovation. On the other hand, digital intelligence integration uses emerging technologies such as cloud computing, Internet of Things, and big data to strengthen inter-regional connectivity, is conducive to building a diversified collaborative innovation network, and effectively alleviates the problem of “information island” and information fragmentation [36]. Meanwhile, data sharing in data centers and public platforms provides convenience for enterprises’ information search, integration and analysis, helps them quickly capture and understand information about green products on the market and consumers’ green consumption preferences [24], and helps enterprises to judge the direction and path of green innovation. This will promote the transformation of enterprise innovation from experience-driven to data-driven, identify green technology research and development opportunities through information mining, promote the overall green transformation of the industrial chain, and thereby enhance the quantity and quality of green technology innovation.
The continuous improvement of innovation exchange mechanisms between regions will extend the innovation chain of this region to neighboring regions, and generate a demonstration effect. However, compared with traditional innovation, green technology innovation often requires more core technologies and higher research and development costs. In order to improve the R&D capabilities of green technology in this region, it will be necessary to attract innovative talents and funds, forming a competitive situation for green technology research and development in neighboring regions [37]. Moreover, with the continuous improvement of the inter-regional platform trading mechanism, product competition will become more intense, and the local digital intelligence industry will expand its market scope by extending the industrial chain, which will have a “deprivation effect” on the green innovation achievements market in neighboring regions [38]. Meanwhile, in order to improve the conversion rate of green technology innovation achievements, it will continue to absorb green technology and related production factors from neighboring regions through digital intelligence industry, which may have a “siphon effect” on neighboring regions [39]. In addition, due to significant differences in natural conditions and economic foundations among the eastern, central, and western regions of China, there are substantial variations in regional economic development, policy orientation, market size, technological advancement, and human capital [29]. Consequently, there will also be significant regional heterogeneity in the impact of digital intelligence integration on the quantity and quality of green technology innovation. Based on the above analysis, this paper proposes the following research hypotheses H1, H2, and H3:
H1.
Digital intelligence integration development has a significant promoting effect on the quantity and quality of green technology innovation in the local region.
H2.
Digital intelligence integration development has a significant negative spillover effect on the quantity and quality of green technology innovation in neighboring regions.
H3.
There is significant regional heterogeneity in the impact of digital intelligence integration development on the quantity and quality of green technology innovation.
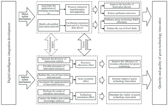
3.2. Analysis of the Mechanisms of the Impact of Digital Intelligence Integration on the Quantity and Quality of Green Technology Innovation
(1) Resource allocation effect: Digital intelligence integration has fundamentally transformed the traditional innovation model, shifting from the original single-point breakthrough to multi-agent collaborative innovation, making the innovation network entities more diversified. Moreover, digital intelligence integration accelerates information interaction and dissemination by means of knowledge and technology spillover and production factor resetting, enhancing communication and collaboration among innovation entities while improving the reorganization ability and operational efficiency of resources [40,41]. Enterprises can use digital platforms to realize information sharing among industries, grasp dynamic changes in market demand in a timely fashion, and solve the problem of inefficient resource allocation caused by information asymmetry and market economy lag [42]. Through the intelligent analysis and processing of big data, the flexible allocation of capital, labor and resources within the company can be realized, so as to avoid the problems of excess capacity and resource mismatch within the company, and constantly realize the optimal allocation of green innovation resources [43]. Thus, the efficiency of resource allocation can be improved and favorable conditions can be provided for the simultaneous improvement of quantity and quality of green technology innovation.
(2) Scale economy effect: The process of green technology innovation often requires long-term investment and is full of uncertainty, especially high-quality green technology innovation that requires huge monetary payments, which invisibly increases the pressure of green technology innovation. Digital intelligence integration can effectively reduce the trial-and-error costs of green technology innovation for enterprises by analyzing massive heterogeneous big data [24]. Moreover, digital intelligence integration accelerates the popularization and penetration of the new generation of information technology, and greatly improves the production efficiency and governance efficiency of enterprises [9]. It will help enterprises to expand and improve quality, accelerate the agglomeration of economic factors such as talent, capital and technology, and increase the output of green technology innovation, so as to achieve a simultaneous increase in the quantity and quality of green technology innovation through the agglomeration effect and scale economy effect.
(3) Technology promotion effect: Digital intelligence integration can reshape enterprise innovation models. On the one hand, the integrated application of digital and intelligent technologies facilitates enterprises to use the Internet of Things, big data and other ways to obtain customers’ consumption habits and preferences, so as to achieve accurate identification of market demand, and transform enterprises’ green innovation from experience-driven to data-driven [44]. On the other hand, through advanced technologies such as neural algorithm and machine learning, R&D personnel can acquire and utilize various kinds of tacit innovation knowledge, which makes the tacit knowledge widely existing in enterprises gradually apparent [45]. It subverts the traditional innovation mode of enterprises, and greatly improves the innovation ability of enterprises. Furthermore, digital intelligence integration development is conducive to creating a high-level technological innovation platform, helping enterprises form innovation synergy with multiple innovation entities such as external research institutions and consumers, further stimulating the vitality of green innovation, and thus having a positive impact on the quality and quantity of green technology innovation.
Therefore, based on the above analysis, this paper proposes research hypothesis H4:
H4.
Digital intelligence integration development promotes the “quantity increase and quality improvement” of green technology innovation mainly by generating resource allocation effects, scale economy effects and technology promotion effects.
3.3. Analysis of the Moderating Effect of Nationalization Degree and Green Purchasing
As an important subject of the market economy, state-owned enterprises have always been the focus of academic attention on their innovation issues [46,47]. Generally speaking, state-owned enterprises have relatively little decision-making autonomy, often lack sufficient innovation incentives, and their green technology innovation performance is poor compared with other types of enterprises. On the one hand, the behavior of state-owned enterprises is largely influenced by the government, resulting in bearing additional policy burdens, which will distort their business objectives and make them tend to adopt more conservative investment strategies, thus abandoning high-risk and uncertain innovation projects, limiting the improvement of state-owned enterprises’ green technology innovation performance [24]. On the other hand, state-owned enterprise managers are often appointed in an administrative manner, and compared with maximizing corporate benefits, they often focus more on maximizing personal performance and tend to pursue short-term performance. The typical characteristics of green technology innovation activities, such as long cycles, high risks, large investment, and strong uncertainty, make it difficult for state-owned enterprise executives to achieve profits and breakthroughs during their tenure [48]. Moreover, if green technology innovation activities fail or don’t achieve significant results, it will have a negative impact on the future development and political promotion of senior executives. Therefore, there is a conflict between green technology innovation activities and the career goals of state-owned enterprise executives, which objectively affects the enthusiasm of state-owned enterprises to participate in green technology innovation activities.
Green purchasing refers to purchasing activities in which consumers consider the relevant environmental attributes or characteristics of products during the purchasing process, especially the substantial purchase of environmentally friendly products or green products. Cleff [49] and Horbach [50] hold the view that the potential green market is an important factor that leads enterprises to carry out green innovation, and consumers’ green purchases will greatly affect the decision-making of enterprises’ green technology innovation. On the one hand, from the perspective of “demand determinism”, the higher the perceived expectations of governments, social organizations, and other consumers for their green products, the more they can promote the implementation of their green innovation behavior [51]. On the other hand, if the market has a high recognition and evaluation of new green products, enterprises can get a good impression of the market and a higher premium ability compared with competitors. The acquisition of these advantages will make the enterprise and its products more competitive, and the enterprise will constantly update its technical knowledge to respond to the changing market [52], thus improving the quantity and quality of green technology innovation. Moreover, the green purchasing tendency of consumers not only promotes the development of technological innovation in a greener direction, but also stimulates enterprises to continuously improve the quantity and quality of green technological innovation. Based on the above analysis, this article further proposes the research hypotheses H5 and H6:
H5.
The degree of nationalization negatively moderates the impact of digital intelligence integration development on the quantity and quality of green technology innovation.
H6.
Green purchasing positively moderates the impact of digital intelligence integration development on the quantity and quality of green technology innovation.
In summary, the influence mechanism of digital intelligence integration development on the quantity and quality of green technology innovation is shown in Figure 1.
Figure 1.
Influence mechanism of digital intelligence integration development on the quantity and quality of green technology innovation.
4. Research Design
4.1. Data Source and Indicator Processing
(1) Data sources. This study covers 30 provinces in China (excluding Tibet, Hong Kong, Macao and Taiwan), spanning from 2013 to 2022. The patent data come from the Chinese Innovation Research Database (CIRD) in the Chinese Research Data Services Platform (CNRDS), which is a professional database developed mainly based on the patent applications and authorizations of different listed companies, non-listed companies and different regions. CIRD not only takes into account the data of patents applied for or authorized by different subjects, in which three categories of patents are distinguished—invention, utility model, and design—but also includes important information such as the summary of classification numbers and statistics on whether patents are applied for independently or jointly. The green patent data obtained from this database are prefecture-level city data of each province, and the final available provincial data are manually summarized by the authors. The data of other variables are obtained from China Statistical Yearbook, China Statistical Yearbook on Science and Technology, China Population and Employment Statistical Yearbook, China Statistical Yearbook on High Technology Industry, China Statistical Yearbook on Electronic Information, China Industry Statistical Yearbook, Statistical Yearbook of the Chinese Investment in Fixed Assets, China Statistical Yearbook of the Tertiary Industry, Institute of Digital Finance of Peking University, as well as Statistical Yearbook For Provinces, Autonomous Regions and Municipalities. For some missing data, the linear interpolation method is used for processing and supplementation.
(2) Measurement of quantity and quality of green technology innovation. Green technology innovation (GTI) is one of the hot topics in current research, and there are various research perspectives from different studies, resulting in a variety of indicators for measuring GTI activities in empirical research. In this paper, based on information on patented innovation activities provided by the “International Patent Classification Green Inventory”, environmentally friendly invention patents that align with the technical characteristics of green innovation activities are identified, and this is used as a fundamental indicator for measuring green technology innovation. This approach demonstrates three advantages: ① Patent data can more accurately measure the outputs of innovation activities rather than the inputs of innovation activities, which fits the theme of this paper. ② The information on patented innovation activities provided by the “International Patent Classification Green Inventory” (IPC Green Inventory) can accurately depict the technical characteristics of innovation activities, which is conducive to distinguishing between green technology innovation activities and non-green technology innovation activities, thereby correctly identifying the number of green technology innovations in various regions. ③ By using the data of environmentally friendly invention patents that match the technological characteristics of green innovation activities, not only the quantity of green technology innovation activities can be measured, but also the quality of green technology innovation activities can be characterized. Based on the availability of data, this paper summarizes the number of green invention patent applications and the number of green utility model patent applications to obtain the total number of green technology innovations, which is used as the measurement indicator of the quantity of green technology innovations. The technical content of green invention patent applications is relatively high, therefore, the number of green invention patent applications is used as the measurement indicator of the quality of green innovation.
4.2. Model Construction
In order to empirically analyze the impact of digital intelligence integration development on the quantity and quality of green technology innovation, this paper first constructs the following benchmark econometric model:
where Nginit denotes the quantity of green technology innovation; Qginit denotes the quality of green technology innovation; Diginit denotes the digital intelligence integration development level; Xit is other control variables; α is a constant term, μit is the random error term, β0 is the coefficient corresponding to the integrated development of digital intelligence, γ0 is the coefficient corresponding to the control variable, and the subscripts i and t denote the province and year, respectively.
The preceding theoretical analysis indicates that the integration of digital intelligence development may also generate spatial effects on the quantity or quality of green technology innovation in neighboring regions. To validate the aforementioned research hypotheses, this paper adopts the spatial panel model to analyze the impact of digital intelligence integration development on the quantity and quality of green technology innovation. The general spatial econometric models include the spatial lag model (SAR),the spatial error model (SEM) and the spatial Durbin model (SDM).
(1) Spatial lag model (SAR). This model contains a first-order spatial lag operator of the dependent variables, which means that all independent variables will have an impact on other regions through the spatial conduction mechanisms, and the specific expression is as follows:
(2) Spatial error model (SEM). This model assumes that the interaction between regions is realized through the error term, and the spatial spillover effect is caused by random shocks. The specific expression is as follows:
(3) Compared with the spatial lag model (SAR) and the spatial error model (SEM), the spatial Durbin model takes into account not only the spatial correlation of the explained variables, but also the spatial correlation of the explanatory variables. Therefore, the spatial Durbin model (SDM) is set as follows:
where Nginit denotes the quantity of green technology innovation; Qginit denotes the quality of green technology innovation; Diginit denotes the digital intelligence integration development level; Xit denotes other control variables; W denotes the spatial weight matrix; δ, β and γ are the spatial effect coefficients; α0 is the intercept term; εit is the random error term. Because geographical distance is an important factor affecting the degree of regional correlation, the degree of regional correlation will decrease with increasing geographical distance. Therefore, drawing on the research of Zeng et al. [53], the geographic distance based on longitude and latitude is used to construct the spatial weight matrix, and the specific calculation is shown as follows:
where Dij denotes the spatial distance between different regions—the farther the spatial distance, the smaller the influence between regions, and the smaller the weight value. The use of this matrix effectively makes up for the shortcomings of the adjacency matrix, which can reflect the spatial spillover effect between non-adjacent regions.
4.3. Variables Description
4.3.1. Explained Variables
Green technology innovation quantity (Ngin) and Green technology innovation quality (Qgin). Referring to the research of Huang et al. [4] and Yuan et al. [54], the performance of green technology innovation is measured by the number of green patent applications. Specifically, drawing on the research ideas of Du et al. [55], the total number of green technology innovations is obtained by adding up the number of green invention patent applications and the number of green utility model patent applications, which is the green technology innovation quantity. The technical content of green invention patent applications is relatively high, which is used as the measurement indicator of the green technology innovation quality.
4.3.2. Explanatory Variable
Digital intelligence integration development level (Digin). Digital intelligence integration development refers to the process of mutual influence and infiltration between digital subsystems and intelligent subsystems in the process of development and evolution. In this paper, the digital intelligence integration development level is defined as the integration degree achieved by the coordinated development of digitization and intellectualization in the process of economic and social development through means such as artificial intelligence, big data, machine learning, etc., where digitization promotes intelligence, and intelligence promotes digitization. The digital intelligence integration development level is an important indicator of the interaction degree between digitization and intellectualization, and it also determines the trend and the degree of digitization and intellectualization integration from disorder to order. Drawing on the studies of Zhang et al. [56], Yang et al. [29] and Meng et al. [57], and starting from the two subsystems of digitalization and intelligentization, the evaluation index system for digital intelligence integration is constructed by selecting four dimensions of the digitalization subsystem: digital infrastructure, digital industrialization, industrial digitization and digital governance, as well as three dimensions of the intelligent subsystem: intelligent foundation, intelligent technology, and intelligent benefits. The details are shown in Table 1.
Table 1.
Evaluation index system of the digital intelligence integration development level.
The composite system collaboration model originates from the synergetic theory proposed by the physicist Haken. According to the sequential parameter and slaving principle, the composite system collaboration model can well measure the degree of mutual coordination and consistency among multiple subsystems and system components in the development and evolution of the composite system, and then reflect the overall collaboration within the system. Therefore, it is widely used to analyze the co-evolution law and state of various subsystems and elements within complex systems.
The digital intelligence composite system studied in this paper includes two subsystems: digitalization and intelligence, and these two subsystems have evolution characteristics from simple to complex, from low-level to high-level, and from disorder to order. Therefore, this paper refers to Su et al. [13] and adopts the composite system collaboration model to measure the development level of digital intelligence integration. Due to the possibility of negative measurement results, for the convenience of empirical analysis in the following text, the final measurement results are processed by adding 1.
This paper involves two subsystems of digitalization and intellectualization, which are defined as S1 and S2, then the composite system S = (S1, S2). Assuming that the order parameter in the development of the subsystem is ei = (ei1, ei2, …, ein), where n ≥ 1, βij ≤ eij ≤ αij, (j = 1, 2, …, n), βij, αij are the lower and upper limits of the order parameter component eij at the stable critical point of the system. There are two types of order parameters here: one is the positive indicator, ei1, ei2, …, eik which are positively correlated with the degree of orderliness of the system, the other is a negative indicator, eik+1, eik+2, …, ein are negatively correlated with the degree of orderliness of the system. Therefore, the order degree of order parameters can be measured using the following method:
By definition, μi(eij)∈[0, 1] denotes the contribution of the order parameter to the degree of orderliness of the system. The larger the value, the greater the contribution of the order parameter component eij to the degree of orderliness of the system. The measurement of the degree of orderliness of the subsystems is obtained by integrating μi(eij), and the correlation coefficient method is used for weighted integration in this paper.
where rhj is the correlation coefficient between the h and the j evaluation indicators (h =1, 2, …, n), (j =1, 2, …, n), and wj is the weight value of the order parameter.
The overall system synergy is measured by calculating the degree of orderliness of the subsystem from a dynamic perspective. Assuming that the degree of orderliness of digitalization at the initial time t0 is μ00(e0),and the degree of orderliness of intellectualization is μ10(e1), then the integration degree of digitalization and intellectualization at time t is as follows:
In terms of the integration degree of digitalization and intellectualization composite system Ct∈[−1,1], the larger the value, the higher the digital intelligence integration development level, and vice versa.
Based on the measurement results of the composite system synergy model, the spatio-temporal evolution map of the development level of digital intelligence integration in China is drawn, so as to analyze the evolution trend of the development level of digital intelligence integration at the provincial level in China from 2013 to 2022. The result is shown in Figure 2.
Figure 2.
Spatio-temporal evolution of the digital intelligence integration development level in China. This map is prepared based on the standard map with the map review number of GS (2019) 1822 downloaded from the standard map service website of the Map Technical Review Center of the Ministry of Natural Resources of China, and the base map is not modified.
As shown in Figure 2, the development level of digital intelligence integration in China shows an overall upward trend from 2013 to 2022, but there is also significant spatial heterogeneity and imbalance. Before 2016, the development level of digital intelligence integration in China had a relatively flat profile, which may be due to China’s long-term extensive development model, mainly relying on low-cost and large-scale production to gain market competitiveness. At the same time, there are also many problems, such as serious environmental pollution and insufficient technological innovation capabilities, resulting in a low level of digital and intelligent development. After 2015, with the proposal of national strategies such as “Made in China 2025” and “Internet+” action plans, the investment in technological innovation fields in various regions has been increasing, and the new generation of information technology represented by cloud computing, big data and artificial intelligence has been rapidly developed and deeply applied, bringing unprecedented technological changes, and effectively improving the development level of digital intelligence integration. From 2013 to 2022, the provinces with higher development level of digital intelligence integration are mostly concentrated in the eastern coastal regions and the economically developed regions in the central and western regions, while the development level of digital intelligence integration in Inner Mongolia, Jilin, Heilongjiang, Hebei and other regions has been at a low level. The reason may be that these regions, as traditional old industrial bases, have low levels of digitalization and intelligence development, and large heavy industrial enterprises dominate the local economy, and have few connections with external small enterprises, which squeezes out other enterprises. As a result, some enterprises with a high level of digital and intelligent development, diversification and strong innovation vitality find it difficult to enter these regions, which lead to the low level of digital intelligence integration development in these regions.
4.3.3. Control Variables
Drawing on the research of Yang et al. [58], Jiang et al. [27], Wang et al. [22], and Song and Han [20], this paper mainly selects the economic development level, environmental regulation, intellectual property protection, industrial structure and population density as the control variables affecting the quantity and quality of green technology innovation. These variables include the following: ① Economic development level (Pgdp), which is measured by per capita GDP. ② Environmental regulation (Er). The proportion of pollution control investment to GDP is used to measure environmental regulation. Meanwhile, the square term of environmental regulation is introduced to further test the nonlinear effect of environmental regulation on the quantity and quality of green technology innovation. ③ Intellectual property protection (Kpro). It is measured by the proportion of technology market turnover to GDP. ④ Industrial structure (Is). It is measured by the proportion of the added value of the secondary industry to GDP. ⑤ Population density (Pmd). It is measured by the number of permanent residents per square kilometer. ⑥ Foreign investment level (FDI). It is measured by the proportion of foreign direct investment to GDP.
4.3.4. Mediating Variables
Based on the analysis of the impact mechanism of digital intelligence integration on the quantity and quality of green technology innovation, digital intelligence integration development will indirectly affect the quantity and quality of green technology innovation through three paths: the resource allocation effect, scale economy effect and technology promotion effect. Drawing on the research of Cheng et al. [59], Wu et al. [60] and Li et al. [61], this paper selects the scientific research expenditure intensity (Scite) and the number of scientific and technological employees (Sciply) as proxy variables to measure the resource allocation effect from the two perspectives of funds and manpower, respectively. The scientific research expenditure intensity (Scite) is denoted by the ratio of scientific and technological expenditure to local government financial expenditure, and the number of scientific and technological employees (Sciply) is denoted by the number of employees in scientific research and technological service industries. With reference to Yu et al. [62], and Alos-Simo et al. [63], this paper uses the sales revenue of new products per unit of GDP to measure the innovation output scale (Ecsca), and then to test the scale economy effect. Drawing on the research of Zhang and Jim [64] and Zhao et al. [65], this paper uses the proportion of the number of valid patent applications to internal R&D expenditures to measure the technological innovation level (Techp), and uses it as a mechanism variable to test the technology promotion effect.
4.3.5. Moderating Variables
① Nationalization degree (Naliza). Due to the characteristics of the return period of technological innovation, the operators of state-owned enterprises do not pay much attention to technological investment. Therefore, the higher the nationalization degree, the less conducive it may be to green technology innovation. Referring to the research of Zhang et al. [66], the nationalization degree is denoted by the proportion of the number of employees in state-owned units.
② Green purchasing (Greeb). Studies have shown that the potential green consumer market is an important factor leading to green technology innovation by enterprises [67]. Green purchasing is measured by the total profit of enterprises per unit of energy consumption.ax.
5. Result Analysis and Discussion
5.1. Spatial Correlation Test
Set the calculation model of the global Moran’s I index as follows:
Here, Ygin represents the quantity (Ngin) and quality (Qgin) of green technology innovation.,, n represents the number of regions, and Wij is the spatial weight matrix of economic–geographic distance. When Moran’s I index is greater than 0, it indicates a positive spatial correlation between the quantity and quality of green technology innovation; when Moran’s I index is less than 0, it indicates a negative spatial correlation; when Moran’s I index equals 0, it signifies spatial independence.
Moreover, in order to further reflect the spatial local characteristics exhibited by the quantity and quality of green technology innovation across different regions, the LISA cluster map is employed to analyze the spatial local autocorrelation of green technology innovation quantity and quality by combining the local indicator of spatial association (Ii). The calculation model for the local indicator Ii is as follows:
(1) Global Moran index. This paper uses the global Moran index to test the spatial autocorrelation of the quantity and quality of green technology innovation in 30 provinces from 2013 to 2022. The results are shown in Table 2. Although the Moran’s I of the quantity and quality of green technology innovation fluctuates, the values are all positive, and most of them pass the 5% significance test, indicating that the quantity and quality of green technology innovation have significant spatial positive correlation characteristics. That is to say, regions with higher quantity and quality of green technology innovations have higher quantity and quality of green technology innovations in their neighboring regions, and their spatial dependence is relatively stable.
Table 2.
Moran’s I of green technology innovation.
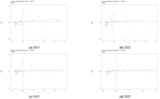
(2) Local Moran index. In order to examine the spatial correlation degree of a specific region, this paper draws the local Moran index map of the quantity and quality of green technology innovation, as shown in Figure 3.
Figure 3.
Scatter plot of local Moran’s I of green technology innovation quality.
It can be seen from Figure 3 that the scatter plots corresponding to the Moran’s I of the quantity and quality of green technological innovation among provinces are mostly distributed in the first and third quadrants, indicating that each province has strong spatial positive correlation characteristics in local space, which correlates with the test results of the global Moran index. From 2013 to 2022, the number of provinces falling into the first and third quadrants increased, reflecting the increasing correlation of the quantity and quality of green technology innovation in some regions. The test results of both the global Moran’s I and the local Moran’s I show that the quantity and quality of green technology innovation in different regions of China do not exhibit a completely random state, that is, green technology innovation activities among regions do not exist in isolation, but exhibit certain spatial agglomeration characteristics. Therefore, the above spatial autocorrelation test results provide a statistical logical support for this paper to construct a spatial econometric model to explore the spatial spillover effect of digital intelligence integration development on the quantity and quality of green technology innovation in China.
5.2. Overall Regression Test at the National Level
To further determine which spatial econometric model to use, this paper conducts the LM test, Hausman test, LR test, and Wald test. The test results are shown in Table 3. Taking the quantity and quality of green technology innovation as the explained variables, the LM tests after incorporating spatial lag terms and spatial error terms are both significant. Therefore, the spatial Durbin model is selected as the optimal fitting approach. Based on the results of the Hausman test, LR test, and Wald test, this paper ultimately selects the spatial Durbin model with fixed effects for regression analysis.
Table 3.
Test results of model selection.
According to the different control situations of spatial effect and time effect, the spatial Durbin model based on fixed effect can be divided into three types: spatial fixed effect, time fixed effect, and spatial and time fixed effect. Table 4 reports the estimation results of the above three models.
Table 4.
Results of overall regression analysis at the national level.
As shown in Table 4, the goodness of fit and the regression estimation results of variables of digital intelligence integration development on the quantity and quality of green technology innovation under the fixed time effect are better than those of the spatial fixed effect and the spatial and time fixed effect. Therefore, this paper adopts the spatial Durbin model based on the time fixed effect for empirical research. Moreover, from the third and fourth columns in Table 4, it can be seen that the spatial autoregression coefficient ρ of the digital intelligence integration development on the quality and quantity of green technology innovation is significantly negative, indicating that there is a negative spatial spillover among the samples, which is to say that the improvement of the quantity or quality of green technology innovation in a region will have a negative impact on the adjacent regions. In addition, due to the existence of the spatial lag term, the regression coefficients in the model no longer denote the actual effect of the explanatory variable on the explained variable. Therefore, referring to the research ideas of Lesage and Pace [68], the spatial effect of each variable is further decomposed by using the partial differential method. The effect decomposition of the spatial Durbin model is shown in Table 5.
Table 5.
The effect decomposition of the spatial Durbin model.
As shown in Table 5, from the perspective of the direct effect, digital intelligence integration development has a significant positive impact on the quality and quantity of green technology innovation in the local region. When the digital intelligence integration development level increases by 1%, the quantity of green technology innovation will increase by 5.778% and the quality of green technology innovation will increase by 6.208%. Research hypothesis H1 is verified. The shared and permeable characteristics of digital intelligence integration can effectively promote the emergence of new industries, new formats and new models, accompanied by a large number of technological innovations and knowledge spillovers, demonstration, learning, and re-innovation, thereby effectively improving the quantity and quality of green technology innovation in the local region. From the perspective of the indirect effect, the spatial spillover coefficient of digital intelligence integration on the quantity and quality of green technology innovation is significantly negative; the absolute value of the coefficient is higher than the direct effect, and the negative spillover on the quantity of green technology innovation is greater than the quality of green technology innovation. Research hypothesis H2 is verified, which shows that digital intelligence integration development in the local region will inhibit the quantity and quality of green technology innovation in the adjacent regions. The possible main reason is that digital intelligence integration development can effectively break down the barriers to the cross-regional flow of innovative resources such as talents, knowledge and capital, which makes the innovative resources tend to flow to regions with higher digital intelligence integration development level. However, digital intelligence integration development shows obvious monopolistic competition characteristics. When various regions join the competition for digital and intelligent development resources, the polarization effect leads to more resources being held in the regions with higher levels of digital and intelligent integration. Therefore, the loss of innovation resources in neighboring regions will lead to the decrease of their innovation quantity and quality. In addition, under the market mechanism, the diffusion effect of innovative resources is no match for the return effect, ultimately leading to more developed regions and more underdeveloped regions, which in turn will lead to further widening of the regional development gaps [69].
Control variables: (1) The economic development level does not have a significant impact on the quantity and quality of local green technology innovation, but the impact coefficients on the quantity and quality of green technology innovation in neighboring regions are 0.643 and 0.663, which pass the 1% and 5% significance test, respectively. This indicates that the economic development level does not have a significant effect on the improvement of local green technology innovation quantity and quality, but has a significant effect on the improvement of the quantity and quality of green technology innovation in neighboring regions, and has a greater effect on the improvement of green technology innovation quantity in neighboring regions. The result is similar to Tan et al. [70] and Chen et al. [71], the reason may be that the economic development in most regions of China is still at a relatively low level, and the investment in innovation funds, technology and talents is relatively limited, which may lead to a relatively slow pace of promoting green technology innovation. However, when regions with different economic development levels continue to engage in economic cooperation, the region with the higher economic development level will improve the green technology innovation level in neighboring regions through technology transfer, project cooperation or remote investment. Moreover, because the technology exchange and cooperation projects in different regions generally represent the cutting-edge level of green technology innovation in the region, this promotion effect will have a more significant impact on the quality of green technology innovation. (2) The influence coefficients of the primary item of environmental regulation on the quantity and quality of local green technology innovation are −1.570 and −1.470, respectively, and the coefficients of the secondary item are −0.092 and −0.086, respectively, and both pass the 1% significance test, but the influence coefficients of the primary item and secondary item of environmental regulation on the quantity and quality of neighboring green technology innovation are not significant. This shows that the impact of environmental regulation on local green innovation exhibits an inverted “U-shaped” feature of first promoting and then inhibiting, which is similar to the research conclusions of Zhang et al. [66] and Ma et al. [72]. The reason may be that the emergence of initial environmental regulation can motivate enterprises to adopt more environmentally friendly technologies and strategies to comply with regulatory requirements to avoid negative impacts, and this pressure encourages companies to engage in green innovation and seek more environmentally friendly and sustainable solutions. However, with the passage of time, the ability of enterprises to withstand environmental regulations may reach a peak, and the initial momentum of green innovation gradually weakens. As enterprises need to invest more resources to comply with stricter environmental regulatory requirements, the “cost compliance effect” of environmental regulations is dominant [73], which may lead to a decrease in investment in green technology innovation by enterprises. Thus, it has a certain inhibitory effect on the quantity and quality of green technology innovation. (3) The impact coefficients of industrial structure on the quantity and quality of local green technology innovation are 0.110 and 0.169, respectively, and both pass the 1% significance level test, while the impact coefficients on the quantity and quality of green technology innovation in neighboring regions are −0.183 and −0.267, which pass the 5% and 1% significance level test, respectively. This shows that the industrial structure dominated by secondary industry plays a significant role in promoting the quantity and quality of green technology innovation in the local region, but has a negative spillover effect on neighboring regions. The result of our study is similar to Shen et al. [74], Irfan et al. [75], and Luo et al. [44] who hold the view that with the increasing demand for environmental protection and sustainable development in society, secondary industry is facing pressure from various angles, including government regulation, consumer preferences, and stakeholder expectations. These demands and pressures have prompted secondary industry to seek innovative solutions for green technology to reduce environmental pollution, resource consumption, and carbon emissions. In addition, secondary industry is usually the main pillar of economic development, which involves large-scale production and manufacturing activities. Due to its large scale, secondary industry usually provides sufficient financial support for green technology R&D and innovation. These funds can be used for research equipment, human resources, and technological improvement, which is conducive to the improvement of the quantity and quality of green technology innovation. At the same time, the high development level of secondary industry in the local region may create a large demand for resources such as funds, technology, and talent, which may lead to resource competition between the local region and neighboring regions, making it difficult for neighboring regions to meet their own green technology innovation needs, thereby limiting the improvement of the quantity and quality of green technology innovation. (4) The impact coefficients of intellectual property protection on the quantity and quality of local green technology innovation are 1.195 and 0.904, respectively, and both pass the 1% significance level test, while the impact coefficient on the quantity of green technology innovation in neighboring regions is 0.742, which passes the 5% significance level test, and the impact coefficient on the quality of green technology innovation in neighboring regions is not significant. This shows that the higher the level of intellectual property protection in the local region, the more conducive it is to the improvement of the quantity and quality of green technology innovation, and it also has a positive spillover effect on the quantity of green technology innovation in neighboring regions. The result is similar to Li and Shen [76] and Feng et al. [28] who suggest that intellectual property protection can ensure that innovators have exclusive rights to their intellectual property, thus providing them with economic returns and competitive market advantages. Therefore, this protection mechanism will encourage enterprises to invest more resources and capital in green technology innovation and R&D. Moreover, intellectual property protection also can help promote knowledge sharing and technology transfer. When enterprises believe that their intellectual property rights can be protected, they are more willing to cooperate with other enterprises, research institutions or governments to share technology and knowledge, thus promoting the improvement of the green technology innovation level in neighboring regions. Due to the long research and development cycle of green technology, innovation quality and the requirement for a high technical level, intellectual property protection plays a more significant role in promoting the quantity of green technology innovation in neighboring regions. (5) The impact coefficients of population density on the quantity and quality of local green technology innovation are 0.350 and 0.359, respectively, and both pass the 1% significance level test, while the impact coefficients on the quantity and quality of green technology innovation in neighboring regions are 0.749 and 0.672, respectively, and also both pass the 1% significance level test. This shows that population density has a significant promoting effect on the quantity and quality of green technology innovation in the local region, and has a positive spillover effect on neighboring regions, achieving a “win-win” situation in terms of the quantity and quality of green technology innovations in the local and neighboring regions. This is similar to the conclusions of Wang et al. [22] and Li et al. [77]. The reason may be the following: Regions of high population density usually gather more talent and resources, including professional talent, research institutions, higher education institutions and enterprises. The gathering of talent and resources provides more impetus for green technology innovation. Meanwhile, high population density mean that green technology innovation has greater market potential and business opportunities in these regions, and enterprises are more motivated to develop and apply green technology to meet the growing demand for environmental awareness and green consumption. In addition, regions of higher population density usually have more opportunities for communication and cooperation, which will be conducive to knowledge spillover and technology diffusion in various industries, thus accelerating the improvement of the quantity and quality of green technology innovation in the local and adjacent regions. (6) The impact coefficients of foreign investment on the quantity and quality of local green technology innovation are −0.060 and −0.062, respectively, and both pass the 10% significance level test, but the impact coefficients on the quantity and quality of green technology innovation in neighboring regions are not significant, which indicates that foreign investment has played an inhibitory role on the quality and quantity of local green technology innovation, thus supporting the “pollution shelter hypothesis” to some extent. Similar results are obtained by Li and Du [78] and Fan et al. [79]. The reason may be the following: Due to the low level of environmental regulation in developing countries and the potential financial and resource constraints faced by local enterprises, it is difficult to undertake large-scale green technology research and development. When foreign enterprises introduce mature green technologies into the country through greenfield investments, cross-border mergers and acquisitions, joint ventures, and other means, local enterprises may be more inclined to purchase and use these technologies rather than innovate independently. This kind of technology introduction will lead to excessive dependence of local enterprises on foreign investment and reduce their motivation for independent innovation. In addition, these multinational enterprises will transfer their outdated green technologies to developing countries and cause serious environmental pollution, thus leading to the emergence of the “pollution shelter effect”. Moreover, foreign investment usually involves designated investments by foreign enterprises in the local region. Therefore, its impact is mainly on the green technology innovation of the enterprises in the place where the investment is located, and its impact on the green technology innovation of neighboring enterprises is relatively limited.
5.3. Robustness Test
The spatial weight matrix not only includes the geographical distance weight matrix, but also includes various forms such as the inverse distance square matrix, spatial adjacency matrix, and economic geographic weight matrix. Considering that the geographical distance weight matrix is relatively simple and cannot fully reflect the interaction between regions, this paper first constructs the adjacent spatial weight matrix to replace the geographical distance spatial weight matrix for regression analysis. Secondly, considering that the simple use of the geographical distance matrix may exaggerate the impact of explanatory variables on adjacent regions, the inverse distance squared matrix is further used to replace the spatial weight matrix. Besides geographical factors, the economic development level is also an important factor affecting green technology innovation. Drawing on the research of Zhai and An [80], this paper further uses the economic geography weighted matrix for empirical analysis. In order to ensure the comparability of the estimation results, this paper still uses the spatial Durbin model for robustness testing, and the specific regression results are shown in Table 6. Compared with the benchmark regression results in Table 5, the signs and significance of the direct effect coefficients and spillover effect coefficients of the main explanatory variables in columns (1) to (6) in Table 6 have not changed significantly, which indicates that the econometric regression results in this paper are robust.
Table 6.
Regression results of replacing spatial weight matrix.
5.4. Influence Mechanism Test
Based on the analysis of the impact mechanism of digital intelligence integration on the quantity and quality of green technology innovation, digital intelligence integration development will indirectly affect the quantity and quality of green technology innovation through three paths: the resource allocation effect, scale economy effect and technology promotion effect. This paper selects the scientific research expenditure intensity (Scite) and the number of scientific and technological employees (Sciply) as proxy variables to measure the resource allocation effect from the two dimensions of funds and manpower, respectively. The sales revenue of new products per unit of GDP is used to measure the innovation output scale (Ecsca), then to test the scale economy effect. The proportion of the number of valid patent applications to internal R&D expenditures is used to measure the scientific and technological innovation level (Techp), and as a mechanism variable to test the technology promotion effect. Referring to Irfan et al. [75], the above three influence mechanisms are empirically tested by constructing a mediating effect model. The mediating effect test equation in this paper is set as follows:
① When the core explanatory variable is the quantity of green technology innovation (Ngin):
② When the core explanatory variable is the quality of green technology innovation (Qgin):
where the main effect test equation is consistent with the benchmark regression equation, the mediating variable (Mediation) includes four variables: scientific research expenditure intensity (Scite), the number of scientific and technological employees (Sciply), the innovation output scale (Ecsca) and the technological innovation level (Techp). X is the control variable, and the rest of the symbols have the same significance as in Equation (7). According to the above mediating effect test equation and the specific testing steps of the mediating effect, this paper obtains the regression results of the influence mechanism of digital intelligence integration development on the quantity and quality of green technological innovation, as shown in Table 7.
Table 7.
Regression results of influence mechanism test of digital intelligence integration development on quantity and quality of green technology innovation.
As shown in columns 1, 2 and 3 of Table 7, when the mediating variable is the scientific research expenditure intensity, the direct and indirect effects of digital intelligence integration on the scientific research expenditure intensity are significantly positive at the 1% level, indicating that digital intelligence integration can significantly improve scientific research expenditure intensity in the local and neighboring regions. After the digital intelligence integration and scientific research expenditure intensity are included into the regression equation, the direct effect of scientific research expenditure intensity is significantly positive at the 5% level, and the spillover effect is not significant, indicating that the scientific research expenditure intensity can help to improve the quality and quantity of local green technology innovation, but the spillover effect on neighboring regions is not significant. At the same time, the direct effects of digital intelligence integration in columns 2 and 3 are significantly positive at the 1% level, and the estimated coefficients are significantly lower than the regression analysis results in Table 5. Therefore, there is a partial mediating effect of scientific research expenditure intensity on the impact of digital intelligence integration on the quantity and quality of green technology innovation, and the proportion of mediating effects are 10.593% and 10.277%, respectively. In columns 4, 5 and 6, the direct effect of digital intelligence integration on the number of scientific and technological employees is significantly positive at the 1% level, and the indirect effect is significantly negative at the 1% level, indicating that digital intelligence integration can significantly promote the number of scientific and technological employees, but has a negative spillover effect on neighboring regions. After digital intelligence integration and the number of scientific and technological employees are included into the regression equation, the direct effect of the number of scientific and technological employees is significantly positive at the 1% level, and the indirect effect is significantly negative at the 1% level, indicating that the number of scientific and technological employees is conducive to improving the quality and quantity of local green technology innovation, but has a negative spillover effect on neighboring regions. At the same time, the direct effects of digital intelligence integration in columns 5 and 6 are significantly positive at the 1% level, and the estimated coefficients are significantly lower than the regression analysis results in Table 5. Therefore, there is a partial mediating effect of the number of scientific and technological employees in the impact of digital intelligence integration on the quantity and quality of green technology innovation, and the proportion of mediating effects is 61.059% and 56.198%, respectively. That is to say that digital intelligence integration development can promote the “quantity increase and quality improvement” of green technology innovation by generating a resource allocation effect.
As shown in columns 7, 8 and 9 of Table 7, when the mediating variable is the innovation output scale, the direct effect of digital intelligence integration on the innovation output scale is significantly positive at the 5% level, and the indirect effect is not significant, indicating that digital intelligence integration can significantly promote innovation output in the local region, but there is no significant spillover effect on neighboring regions. After digital intelligence integration and the innovation output scale are included into the regression equation, the direct effect of the innovation output scale is significantly positive at the 1% level, and the indirect effect is not significant, indicating that the innovation output scale is conducive to improving the quantity and quality of local green technology innovations, but the spillover effect on neighboring regions is not significant. At the same time, the direct effects of digital intelligence integration in columns 8 and 9 are significantly positive at the 1% level, and the estimated coefficients are significantly lower than the regression analysis results in Table 5. Therefore, there is a partial mediating effect of the innovation output scale on the impact of digital intelligence integration on the quantity and quality of green technology innovation, and the proportion of mediating effect is 11.245% and 10.104%, respectively. That is to say that digital intelligence integration development can promote the “quantity increase and quality improvement” of green technology innovation by generating a scale economy effect.
As shown in columns 10, 11 and 12 of Table 7, when the mediating variable is scientific and technological innovation level, the direct effect of digital intelligence integration on the scientific and technological innovation level is significantly positive at the 5% level, and the indirect effect is not significant, indicating that digital intelligence integration can significantly improve the scientific and technological innovation level in the local region, but there is no significant spillover effect on neighboring regions. After digital intelligence integration and the scientific and technological innovation level are included into the regression equation, the direct effect of the scientific and technological innovation level is significantly positive and the indirect effect is significantly negative, indicating that the scientific and technological innovation level is conducive to improving the quantity and quality of local green technology innovations, but there is a negative spillover effect on neighboring regions. At the same time, the direct effects of digital intelligence integration in columns 11 and 12 are significantly positive at the 1% level, and the estimated coefficients are significantly lower than the regression analysis results in Table 5. Therefore, there is a partial mediating effect of the scientific and technological innovation level in the impact of digital intelligence integration on the quantity and quality of green technology innovation, and the proportion of the mediating effect is 7.885% and 5.352%, respectively. That is to say that digital intelligence integration development can promote the “quantity increase and quality improvement” of green technology innovation by generating a technology promotion effect.
In summary, the digital intelligence integration development promotes the “quantity increase and quality improvement” of green technology innovation mainly by generating a resource allocation effect, scale economy effect and technology promotion effect. Therefore, research hypothesis H4 is verified. Scientific research expenditure intensity, the number of scientific and technological employees, the innovation output scale, and the scientific and technological innovation level all have partial mediating effects on the impact of digital intelligence integration development on the quantity and quality of green technological innovation, and the mediating effect on the quantity of green technology innovation is greater than that on the quality of green technology innovation. In addition, compared with the other three mediating variables, the mediating effect of the number of scientific and technological employees on the quantity and quality of green technology innovation is the largest. This shows that the resource allocation effect plays the most important mediating role in the impact of digital intelligence integration on the quantity and quality of green technology innovation, followed by the scale economy effect and the technology promotion effect. Moreover, compared with the quality of green technology innovation, these three mechanisms have a greater impact on the quantity of green technology innovation. Therefore, in the process of promoting the “quantity increase and quality improvement” of green technology innovation, it is necessary to pay attention to the promoting role of the resource allocation effect, scale economy effect, and technology promotion effect in improving the quantity and quality of green technology innovation in order to continuously achieve optimal allocation of green innovation resources, with particular emphasis on strengthening green technology training and exchanges, enhancing the cultivation of technical personnel [81], and increasing the quantity of high-level technical talent. Meanwhile, it is crucial to fully leverage the market advantages brought by the scale economy effect, and actively promote the transformation of enterprise innovation models, empowering enterprises with digital intelligence technology to enhance their green innovation capabilities.
5.5. Regional Regression Test of East, Central and West Regions
In order to further explore whether there is heterogeneity in the impact of digital intelligence integration on the quantity and quality of green technology innovation among different regions, this paper divides the whole country into east, central and west regions, and carries out empirical research on them. The results are shown in Table 8.
Table 8.
The regional regression results of east, central and west regions.
As shown in Table 8, there is significant heterogeneity in the impact of digital intelligence integration on the quantity and quality of green technology innovation in the east, central and west regions. Among them, in the east and west regions, the direct effect of digital intelligence integration on the quantity and quality of green technology innovation is significantly positive, and the indirect effect is significantly negative, while in the central region, the direct and indirect effect of digital intelligence integration on the quantity and quality of green technology innovation is not significant. Research hypothesis H3 is verified, which shows that in the east and west regions, digital intelligence integration is conducive to promoting the quality and quantity of green technology innovation in the local region, and has a negative spillover effect on the quantity and quality of green technology innovation in the adjacent regions, while in the central region, the local and spatial effects of digital intelligence integration on the quantity and quality of green technology innovation are not obvious, leading to the phenomenon of “central collapse”, which is similar to the research conclusion of Yang and Zhu [82]. The reason may be the following: The eastern region of China has a high level of economic development and significant advantages in location, technology and talent, and is also the highland for digital and intelligent development in China. Therefore, its digital intelligence integration development can significantly improve the quantity and quality of green technology innovation. The western region relies on its unique resource and environmental endowment advantages and strong support from national science and technology innovation policies to promote the continuous improvement of digital intelligence integration, thereby achieving the quantity increase and quality improvement of green technology innovation. As a traditional industrial base in China, the development level of digitalization and intellectualization of enterprises in the central region is relatively low, and the digital intelligence integration degree is not high. Moreover, as an important industrial undertaking region along the eastern coast of China, the central region has absorbed a large number of middle and low-end industries from the eastern region. Most of these enterprises lack a strong level of scientific and technological innovation, and the government’s innovation support policies for these enterprises rarely play an effective role. Furthermore, most of the local enterprises in the central region are heavy industry and high energy-consuming enterprises, and their ability to improve the quantity and quality of green technology innovation is limited. Therefore, in the central region, digital intelligence integration development has no significant local and neighboring effects on the quantity and quality of green technology innovation. Although China has put forward the “The Rise of Central China” since 2004, many scholars’ studies have shown that it has not significantly improved regional industrial structure and technological innovation levels [83].
5.6. Analysis of Moderating Effect
In order to test the moderating effect of the degree of nationalization and green purchasing on the relationship between digital intelligence integration and the quantity and quality of green technological innovation, this paper introduces the interaction terms of digital intelligence integration with the degree of nationalization and green purchasing, respectively, and establishes the following model:
① When the moderating variable is nationalization degree (Naliza):
② When the moderating variable is green purchasing (Greeb):
where variable X includes the other control variables in the main regression model; α2 and β1are the estimated coefficients of the interaction terms and the coefficients of the spatial interaction terms, respectively. The results of the moderating effect analysis of nationalization degree and green purchasing on the relationship between digital intelligence integration and the quantity and quality of green technology innovation are given in Table 9.
Table 9.
Analysis results of the moderating effect of degree of nationalization and green purchasing on the relationship between digital intelligence integration and the quantity and quality of green technology innovation.
As shown in columns 1 and 2 of Table 9, from the perspective of direct effect, the interaction terms between degree of nationalization and digital intelligence integration are significantly negative at the 1% level, and the absolute value of the regression estimation coefficient in the quantity of green technology innovation is greater than that in the quality of green technology innovation. From the perspective of indirect effect, the interaction terms between degree of nationalization and digital intelligence integration are significantly positive at the 1% and 5% level, respectively, and the estimated coefficient of the interaction term in the regression of green technology innovation quantity is greater than that in the quality of green technology innovation. This indicates that the nationalization degree negatively moderates the impact of digital–intellectual integration on the quantity and quality of local green technology innovation, and the negative moderating effect on the quantity of green technology innovation is stronger. Therefore, research hypothesis H5 is verified. However, it has a positive moderating effect on the quality and quantity of green technology innovation in neighboring regions, and the positive moderating effect on the quantity of green technology innovation in neighboring regions is stronger. The reason may be the following: Due to the long return cycle of green technology innovation, the operators of state-owned enterprises do not pay much attention to technology investment, so the higher the degree of nationalization, the more unfavorable it may be for green technology innovation. Meanwhile, compared with the quality of green technology innovation, the technical difficulty and implementation difficulty of the quantity of green technology innovation are lower, and the control of its innovation activities is easier. Therefore, the degree of nationalization has a stronger negative moderating effect on the quantity of green technology innovation. In addition, because the development of digital intelligence integration can effectively break down the barriers to the cross-regional flow of innovation resources, regions with a stronger degree of nationalization may promote the flow of innovative factor resources to neighboring regions, thereby improving the quantity and quality of green technology innovation in neighboring regions.
As shown in columns 3 and 4 of Table 9, from the perspective of direct effect, the interaction terms between green purchasing and digital intelligence integration are significantly positive at the 1% level, and the regression coefficient in the quality of green technology innovation is greater than that in the quantity of green technology innovation. From the perspective of indirect effect, the estimation coefficient of the interaction term between green purchasing and digital intelligence integration is significantly negative in the regression of the quantity of green technology innovation, and the estimation coefficient is negative in the regression of the quality of green technological innovation, but it is not significant. This indicates that green purchasing positively moderates the impact of digital–intelligent integration on the quantity and quality of local green technological innovation, and the positive moderating effect on the quality of green technological innovation is stronger. Therefore, research hypothesis H6 is verified. However, there is a negative moderating effect on the quantity of green technology innovation in neighboring regions, and the moderating effect on the quality of green technology innovation in neighboring regions is not significant. The reason may be the following: On the one hand, the potential green market will stimulate more enterprises to participate in the process of green technology innovation, and consumers’ green purchasing not only promotes the development of enterprise technology innovation in a greener direction, but also stimulates the motivation of enterprises to continuously improve the quantity and quality of green technological innovation. On the other hand, due to the high market potential of green purchasing in regions with a higher economic development level, it is more likely to reflect the “competition effect” and “demonstration effect” on the surrounding regions, which can easily form a “depression” in the green market for the surrounding underdeveloped regions, thereby hindering the development of green technology innovation activities.
6. Conclusions and Policy Implications
6.1. Conclusions
According to the information on patented innovation activities provided by the “International Patent Classification Green Inventory”, environmentally friendly invention patents that align with the technological characteristics of green innovation activities are identified, which is used as a fundamental indicator for measuring green technology innovation. Then, based on the dual perspectives of the quantity and quality of green technology innovation, using the panel data of China’s 30 provinces from 2013 to 2022, this paper constructs a spatial Durbin model (SDM) to analyze the effect of digital intelligence integration development on the quantity and quality of green technology innovation and its regional heterogeneity. Meanwhile, the mediating effects of resource allocation effect, scale economy effect and technology promotion effect on the impact of digital intelligence integration development on the quantity and quality of green technology innovation are investigated. In addition, this paper further explores the moderating effects of degree of nationalization and green purchasing on the relationship between digital intelligence integration development and the quantity and quality of green technological innovation. The main conclusions are as follows:
(1) In general, digital intelligence integration development can achieve the “quantity increase and quality improvement” of green technology innovation in the local region, and plays a greater role in improving the quality of green technology innovation, which is established in a series of robustness tests. Moreover, digital intelligence integration development has a negative spatial spillover effect on the quantity and quality of green technology innovation in neighboring regions, and the negative spillover effect on the quantity of green technology innovation is stronger. Furthermore, there is obvious regional heterogeneity in the impact of digital intelligence integration development on the quantity and quality of green technology innovation. Among the regions considered, digital intelligence integration development has achieved the “quantity increase and quality improvement” of green technology innovation in the eastern and western regions, and has a negative spillover effect on the adjacent regions, but the direct and indirect effects on the central region are not significant.
(2) Further testing of the impact mechanism indicates that digital intelligence integration development promotes the “quantity increase and quality improvement” of green technology innovation mainly by generating a resource allocation effect, scale economy effect and technology promotion effect. In the resource allocation effect, the mediating effect of scientific research expenditure intensity on quantity and quality accounts for 10.593% and 10.227%, respectively, and the mediating effect of the number of scientific and technological employees accounts for 61.095% and 56.198%, respectively. In the scale economy effect, the proportions of the mediating effect on quantity and quality are 11.245% and 10.104%, respectively. In the technology promotion effect, the proportions of the mediating effect are 7.885% and 5.352%, respectively.
(3) Analysis of the moderating effect shows that the degree of nationalization negatively moderates the impact of digital intelligence integration on the quantity and quality of local green technology innovation, and the negative moderating effect on the quantity of green technology innovation is stronger, but it has a positive moderating effect on the quality and quantity of green technology innovation in the neighboring regions. Green purchasing positively moderates the impact of digital intelligence integration on the quantity and quality of local green technology innovation, and has a stronger positive moderating effect on the quality of green technology innovation, but has a negative moderating effect on the quantity of green technology innovation in neighboring regions, and has no significant negative moderating effect on the quality of green technology innovation in neighboring regions.
This paper reveals the impact mechanisms and intrinsic logic of digital intelligence integration development on the quantity and quality of green technology innovation. Digital intelligence integration development facilitates the green transformation and upgrading of traditional industries by adopting digital data and utilizing intelligent tools and algorithms, constructing diversified collaborative innovation networks, breaking down regional data barriers, and ultimately enhancing both the quantity and quality of regional green technology innovation. Most existing studies have focused solely on a single perspective such as digitalization [30,31] or intelligentization [29], with both positive [29,30] and negative [31] viewpoints identified. The conclusions of this paper extend relevant research and broaden the scope of studies on digital intelligence integration development as well as the influencing factors of green technology innovation. It enriches research outcomes in the context of digitally intelligent transformation and makes incremental contributions to interdisciplinary research on digital intelligence integration and green technology innovation.
6.2. Policy Implications
The above conclusions provide the following policy implications for promoting the deep integration of digitalization and intellectualization, empowering the green and low-carbon transformation of China’s economy, accelerating the construction of a market-oriented green technology innovation system and the construction of digital China, thus achieving the “win-win” of digital intelligence integration and “double carbon” goals.
(1) Accelerate the deep integration of digitalization and intellectualization, and realize the quantity increase and quality improvement of green technology innovation. Faced with the new opportunities brought by the new round of scientific and technological developments and industrial transformation, China should take the deep integration of digitalization and intellectualization as a favorable opportunity to comprehensively promote the construction of communication network infrastructure, computing power infrastructure, integration and innovation infrastructure, and vigorously promote the quantity increase and quality improvement of green technological innovation. On the one hand, the eastern region should seize the opportunities brought by the digital economy, give full play to its endowment advantages, focus on key areas such as 5G, industrial internet, Internet of Things, big data centers, and artificial intelligence platforms, speed up the construction of a complete digital infrastructure system, and plan the process of digital intelligence integration development from the perspective of underlying technology application and practical application, promote the infiltration of digital intelligence resources into traditional industries, and accurately empower green technology innovation to provide “quantity increase and quality improvement”. On the other hand, as an important industrial agglomeration area in China, the central and western regions should rely on their own advantages, increase investment in research and development of digital and intelligent technologies, and continue to build a transformation system of scientific and technological achievements with deep integration of industry, academia and research institutions. Through the deep integration of digital and intelligent technologies, comprehensive optimization and collaboration of the industrial chain, supply chain, and value chain can be achieved, ultimately reducing resource consumption, and improving the overall efficiency of green technology innovation.
(2) Take “quantity increase and quality improvement” as the core, and further strengthen the driving role of the resource allocation effect, scale economy effect and technology promotion effect. Firstly, China should improve the efficiency of resource allocation, stimulate innovation vitality, factor potential and development space of digital intelligence technology, promote the organic connection of various factors in production, distribution, circulation and consumption, and lead and drive the upgrading of industrial development and the acceleration of technological innovation. Secondly, China should give full play to the scale economy effect, promote the transformation of industrial structures to technology-intensive, form industrial spatial agglomerations, stimulate competition within the industry, and achieve “quantity increase and quality improvement” of green technology innovation through innovation spillover, knowledge sharing and resource allocation. Thirdly, China should continue to stimulate innovation vitality, accelerate the application of digital technologies such as big data and artificial intelligence, promote the penetration of digital and intelligent technologies into traditional energy-consuming industries, guide the digital transformation of qualified enterprises, promote the adjustment and optimization of industrial structures, and improve the quantity and quality of green technology innovation.
(3) Continuously stimulate the innovation vitality of state-owned enterprises and create new driving forces for the green consumption market. On the one hand, China should improve the system and mechanism of state-owned enterprises, enhance their internal governance efficiency, encourage state-owned enterprises to increase R&D investment, integrate and gather digital intelligence resources, form competitive green innovation technologies and green innovation products, and promote the effective integration of original innovation, integrated innovation and open innovation. On the other hand, China should optimize the price mechanism of green low-carbon consumption, improve the relevant laws and regulations of green low-carbon consumption and the relevant market supervision system, encourage green consumption by using taxes and subsidies, establish personal carbon accounts and innovative consumption models by using digital technology, and promote the innovation of green consumption mechanisms, so as to incentivize producers to increase the supply of high-quality green products.
6.3. Limitations and Future Prospects
(1) This paper only explores the transmission mechanism of digital intelligence integration development on the quantity and quality of green technology innovation, conducts preliminary research and analysis on the spatial spillover effects of mediating and moderating variables, and acknowledges the existence of other influencing factors. Future studies could delve deeper into these aspects. (2) This paper only explores the impact of digital intelligence integration development on the quantity and quality of green technology innovation in different regions, without further classifying and discussing the development of digitally intelligent integration, paying attention to industries with high innovation potential, or considering whether this impact varies under different institutional environments. Subsequent research can further deepen the study based on this paper. (3) Out of consideration for data integrity, this study did not utilize industry or enterprise-level data. Future research could delve deeper into the impact of digital intelligence integration development on the quantity and quality of green technology innovation from industry or enterprise-level perspectives.
Author Contributions
J.L.: Conceptualization, Methodology, Writing—original draft, H.Y.: Methodology, Writing—original draft, Supervision, S.Z.: Data curation, Writing—original draft, Software, Y.Z.: Data curation, Software. All authors have read and agreed to the published version of the manuscript.
Funding
This study was funded by the National Natural Science Foundation of China (Grant No. 72004087; Grant No. 72472045; Grant No. 72372121; Grant No. 72163021; Grant No. 72064017), Humanities and Social Science Research Youth Fund Project of Ministry of Education of China (Grant No. 24YJC790213; Grant No. 23JD20082), Research Project of Humanities and Social Science of Universities in Jiangxi Province, China (Grant No. JJ24106), National Social Science Major Project of China (Grant No. 16ZDA047; Grant No. 18ZDA047), Key Project of Education Science Planning of Jiangxi Province, China (Grant No. 20ZD004).
Institutional Review Board Statement
Not applicable.
Informed Consent Statement
Not applicable.
Data Availability Statement
All data generated or analyzed during this study are included in this published article.
Conflicts of Interest
The authors declare no conflicts of interest.
References
- Hu, J.; Wang, Y.; Liu, S.; Song, M. Mechanism of latecomer enterprises’ technological catch-up in technical standards alliances–An ambidextrous innovation perspective. J. Bus. Res. 2023, 154, 113321. [Google Scholar] [CrossRef]
- Niu, Y.; Wen, W.; Wang, S.; Li, S. Breaking barriers to innovation: The power of digital transformation. Financ. Res. Lett. 2023, 51, 103457. [Google Scholar] [CrossRef]
- Rao, S.; Pan, Y.; He, J.; Shangguan, X. Digital finance and corporate green innovation: Quantity or quality? Environ. Sci. Pollut. Res. 2022, 29, 56772–56791. [Google Scholar] [CrossRef]
- Huang, X.; Liu, W.; Zhang, Z.; Zou, X.; Li, P. Quantity or quality: Environmental legislation and corporate green innovations. Ecol. Econ. 2023, 204, 107684. [Google Scholar] [CrossRef]
- Negroponte, N.; Harrington, R.; McKay, S.R.; Christian, W. Being digital. Comput. Phys. 1997, 11, 261–262. [Google Scholar] [CrossRef]
- Verhoef, P.C.; Broekhuizen, T.; Bart, Y.; Bhattacharya, A.; Dong, J.Q.; Fabian, N.; Haenlein, M. Digital transformation: A multidisciplinary reflection and research agenda. J. Bus. Res. 2021, 122, 889–901. [Google Scholar] [CrossRef]
- Allam, Z.; Dhunny, Z.A. On big data, artificial intelligence and smart cities. Cities 2019, 89, 80–91. [Google Scholar] [CrossRef]
- Iqbal, R.; Doctor, F.; More, B.; Mahmud, S.; Yousuf, U. Big data analytics: Computational intelligence techniques and application areas. Technol. Forecast. Soc. Chang. 2020, 153, 119253. [Google Scholar] [CrossRef]
- Chen, J.; Liu, Y. Operations Management Innovation Enabled by Digitalization and Intellectualization: From Supply Chain to Supply Chain Ecosystem. J. Manag. World 2021, 11, 227–240+14. [Google Scholar]
- Yang, C.; Zeng, W.; Yang, X. Coupling coordination evaluation and sustainable development pattern of geo-ecological environment and urbanization in Chongqing municipality, China. Sust. Cities Soc. 2020, 61, 102271. [Google Scholar] [CrossRef]
- Sun, Y.; Yang, Q. Study on spatial–temporal evolution characteristics and restrictive factors of urban–rural integration in northeast China from 2000 to 2019. Land 2022, 11, 1195. [Google Scholar] [CrossRef]
- Yi, Y.; Cheng, R.; Wang, H.; Yi, M.; Huang, Y. Industrial digitization and synergy between pollution and carbon emissions control: New empirical evidence from China. Environ. Sci. Pollut. Res. 2023, 30, 36127–36142. [Google Scholar] [CrossRef] [PubMed]
- Su, Z.; Yang, Y.; Wang, Y.; Zhang, P.; Luo, X. Study on spatiotemporal evolution features and affecting factors of collaborative governance of pollution reduction and carbon abatement in urban agglomerations of the Yellow River basin. Int. J. Environ. Res. Public Health 2023, 20, 3994. [Google Scholar] [CrossRef]
- Li, Y.; Hsu, W.L.; Zhang, Y. Evaluation study on the ecosystem governance of industry–education integration platform in China. Sustainability 2022, 14, 13208. [Google Scholar] [CrossRef]
- Chen, L. Analysis of the effect of the integration development of sports economy and health industry in the context of public health based on big data analysis technology. J. Environ. Public Health 2022, 2022, 1987918. [Google Scholar] [CrossRef]
- Li, Z.; Huang, Z.; Su, Y. New media environment, environmental regulation and corporate green technology innovation: Evidence from China. Energy Econ. 2023, 119, 106545. [Google Scholar] [CrossRef]
- Du, K.; Cheng, Y.; Yao, X. Environmental regulation, green technology innovation, and industrial structure upgrading: The road to the green transformation of Chinese cities. Energy Econ. 2021, 98, 105247. [Google Scholar] [CrossRef]
- Fang, Z. Assessing the impact of renewable energy investment, green technology innovation, and industrialization on sustainable development: A case study of China. Renew. Energy 2023, 205, 772–782. [Google Scholar] [CrossRef]
- Zhao, X.; Nakonieczny, J.; Jabeen, F.; Shahzad, U.; Jia, W. Does green innovation induce green total factor productivity? Novel findings from Chinese city level data. Technol. Forecast. Soc. Chang. 2022, 185, 122021. [Google Scholar] [CrossRef]
- Song, W.; Han, X. The bilateral effects of foreign direct investment on green innovation efficiency: Evidence from 30 Chinese provinces. Energy 2022, 261, 125332. [Google Scholar] [CrossRef]
- Behera, P.; Sethi, N. Nexus between environment regulation, FDI, and green technology innovation in OECD countries. Environ. Sci. Pollut. Res. 2022, 29, 52940–52953. [Google Scholar] [CrossRef] [PubMed]
- Wang, K.L.; Zhang, F.Q.; Xu, R.Y.; Miao, Z.; Cheng, Y.H.; Sun, H.P. Spatiotemporal pattern evolution and influencing factors of green innovation efficiency: A China’s city level analysis. Ecol. Indic. 2023, 146, 109901. [Google Scholar]
- Gao, K.; Wang, L.; Liu, T.; Zhao, H. Management executive power and corporate green innovation—Empirical evidence from China’s state-owned manufacturing sector. Technol. Soc. 2022, 70, 102043. [Google Scholar] [CrossRef]
- Gao, Q.; Cheng, C.; Sun, G. Big data application, factor allocation, and green innovation in Chinese manufacturing enterprises. Technol. Forecast. Soc. Chang. 2023, 192, 122567. [Google Scholar] [CrossRef]
- Zamir, A.; Mujahid, N. Nexus among green energy consumption, foreign direct investment, green innovation technology, and environmental pollution on economic growth. Environ. Sci. Pollut. Res. 2022, 29, 76501–76513. [Google Scholar] [CrossRef] [PubMed]
- Gong, M.; Dai, A. Multiparty evolutionary game strategy for green technology innovation under market orientation and pandemics. Front. Public Health 2022, 9, 821172. [Google Scholar] [CrossRef]
- Jiang, S.; Liu, X.; Liu, Z.; Shi, H.; Xu, H. Does green finance promote enterprises’ green technology innovation in China? Front. Environ. Sci. 2022, 10, 981013. [Google Scholar] [CrossRef]
- Feng, Y.; Chen, Z.; Nie, C. The effect of broadband infrastructure construction on urban green innovation: Evidence from a quasi-natural experiment in China. Econ. Anal. Policy 2023, 77, 581–598. [Google Scholar] [CrossRef]
- Yang, H.; Li, L.; Liu, Y. The effect of manufacturing intelligence on green innovation performance in China. Technol. Forecast. Soc. Chang. 2022, 178, 121569. [Google Scholar] [CrossRef]
- Sun, Y.; He, M. Does digital transformation promote green innovation? A micro-level perspective on the Solow Paradox. Front. Environ. Sci. 2023, 11, 1134447. [Google Scholar] [CrossRef]
- Zhang, G.; Du, P. The Impact of Digital Transformation on Technological Innovation of Chinese Enterprises: Quantity Increase or Quality Improvement? Bus. Manag. J. 2022, 44, 82–96. [Google Scholar]
- Leal Filho, W.; Yang, P.; Eustachio, J.H.P.P.; Azul, A.M.; Gellers, J.C.; Gielczyk, A.; Dinis, M.A.P.; Kozlova, V. Deploying digitalisation and artificial intelligence in sustainable development research. Environ. Dev. Sustain. 2023, 25, 4957–4988. [Google Scholar] [CrossRef] [PubMed]
- Zheng, Z.; Han, X.; Xiao, Y. Quantity or quality? Regional innovation policy and green technology innovation. Environ. Sci. Pollut. Res. 2023, 30, 77358–77370. [Google Scholar] [CrossRef]
- Cheng, Y.; Du, K.; Yao, X. Stringent environmental regulation and inconsistent green innovation behavior: Evidence from air pollution prevention and control action plan in China. Energy Econ. 2023, 120, 106571. [Google Scholar] [CrossRef]
- Bahoo, S.; Cucculelli, M.; Qamar, D. Artificial intelligence and corporate innovation: A review and research agenda. Technol. Forecast. Soc. Chang. 2023, 188, 122264. [Google Scholar] [CrossRef]
- Johnson, J.S.; Friend, S.B.; Lee, H.S. Big data facilitation, utilization, and monetization: Exploring the 3Vs in a new product development process. J. Prod. Innov. Manag. 2017, 34, 640–658. [Google Scholar] [CrossRef]
- Shang, H.; Jiang, L.; Pan, X.; Pan, X. Green technology innovation spillover effect and urban eco-efficiency convergence: Evidence from Chinese cities. Energy Econ. 2022, 114, 106307. [Google Scholar] [CrossRef]
- Fang, Y.; Cao, H.; Sun, J. Impact of artificial intelligence on regional green development under China’s environmental decentralization system—Based on spatial durbin model and threshold effect. Int. J. Environ. Res. Public Health 2022, 19, 14776. [Google Scholar] [CrossRef] [PubMed]
- Qian, Y.; Liu, J.; Shi, L.; Forrest, J.Y.L.; Yang, Z. Can artificial intelligence improve green economic growth? Evidence from China. Environ. Sci. Pollut. Res. 2023, 30, 16418–16437. [Google Scholar] [CrossRef]
- Wang, S.; Li, M. Does industrial intelligence improve resource misallocation? An empirical test based on China. Environ. Sci. Pollut. Res. 2022, 29, 77973–77991. [Google Scholar] [CrossRef]
- Wang, S.; Zhang, H. Inter-organizational cooperation in digital green supply chains: A catalyst for eco-innovations and sustainable business practices. J. Clean. Prod. 2024, 472, 143383. [Google Scholar] [CrossRef]
- Nie, L.; Gong, H.; Lai, X. Green research intensity and diversified performance: The moderating role of environmental regulation. Eur. J. Innov. Manag. 2022, 27, 447–473. [Google Scholar] [CrossRef]
- Li, G.; Xue, Q.; Qin, J. Environmental information disclosure and green technology innovation: Empirical evidence from China. Technol. Forecast. Soc. Chang. 2022, 176, 121453. [Google Scholar] [CrossRef]
- Luo, S.; Yimamu, N.; Li, Y.; Wu, H.; Irfan, M.; Hao, Y. Digitalization and sustainable development: How could digital economy development improve green innovation in China? Bus. Strateg. Environ. 2023, 32, 1847–1871. [Google Scholar] [CrossRef]
- Haefner, N.; Wincent, J.; Parida, V.; Gassmann, O. Artificial intelligence and innovation management: A review, framework, and research agenda. Technol. Forecast. Soc. Chang. 2021, 162, 120392. [Google Scholar] [CrossRef]
- Liu, Z.; Li, X.; Peng, X.; Lee, S. Green or nongreen innovation? Different strategic preferences among subsidized enterprises with different ownership types. J. Clean Prod. 2020, 245, 118786. [Google Scholar] [CrossRef]
- Yu, Z.; Shen, Y.; Jiang, S. The effects of corporate governance uncertainty on state-owned enterprises’ green innovation in China: Perspective from the participation of non-state-owned shareholders. Energy Econ. 2022, 115, 106402. [Google Scholar] [CrossRef]
- Fairhurst, D.D.; Nam, Y. The practice of and motivation for equity recycling: Evidence from the Asia-Pacific region. Pac.-Basin Financ. J. 2019, 57, 101171. [Google Scholar] [CrossRef]
- Cleff, T.; Rennings, K. Determinants of environmental product and process innovation. Eur. Environ. 1999, 9, 191–201. [Google Scholar] [CrossRef]
- Horbach, J.; Rammer, C.; Rennings, K. Determinants of eco-innovations by type of environmental impact—The role of regulatory push/pull, technology push and market pull. Ecol. Econ. 2012, 78, 112–122. [Google Scholar] [CrossRef]
- Li, J.; Zhang, G.; Ned, J.P.; Sui, L. How does digital finance affect green technology innovation in the polluting industry? Based on the serial two-mediator model of financing constraints and research and development (R&D) investments. Environ. Sci. Pollut. Res. 2023, 30, 74141–74152. [Google Scholar]
- Lin, R.J.; Tan, K.H.; Geng, Y. Market demand, green product innovation, and firm performance: Evidence from Vietnam motorcycle industry. J. Clean Prod. 2013, 40, 101–107. [Google Scholar] [CrossRef]
- Zeng, J.; Blanco-González-Tejero, C.; Sendra, F.J. The spatial difference-in-difference measurement of policy effect of environmental protection interview on green innovation. Technol. Forecast. Soc. Chang. 2023, 191, 122511. [Google Scholar] [CrossRef]
- Yuan, G.; Ye, Q.; Sun, Y. Financial innovation, information screening and industries’ green innovation—Industry-level evidence from the OECD. Technol. Forecast. Soc. Chang. 2021, 171, 120998. [Google Scholar] [CrossRef]
- Du, G.; Zhou, C.; Ma, Y. Impact mechanism of environmental protection tax policy on enterprises’ green technology innovation with quantity and quality from the micro-enterprise perspective. Environ. Sci. Pollut. Res. 2023, 30, 80713–80731. [Google Scholar] [CrossRef]
- Zhang, J.; Lyu, Y.; Li, Y.; Geng, Y. Digital economy: An innovation driving factor for low-carbon development. Environ. Impact Assess. Rev. 2022, 96, 106821. [Google Scholar] [CrossRef]
- Meng, X.; Xu, S.; Zhang, J. How does industrial intelligence affect carbon intensity in China? Empirical analysis based on Chinese provincial panel data. J. Clean Prod. 2022, 376, 134273. [Google Scholar] [CrossRef]
- Yang, H.; Lu, F.; Zhang, F. Exploring the effect of producer services agglomeration on China’s energy efficiency under environmental constraints. J. Clean Prod. 2020, 263, 121320. [Google Scholar] [CrossRef]
- Cheng, Z.; Li, L.; Liu, J. Natural resource abundance, resource industry dependence and economic green growth in China. Resour. Policy 2020, 68, 101734. [Google Scholar] [CrossRef]
- Wu, J.; Nie, X.; Wang, H.; Li, W. Eco-industrial parks and green technological progress: Evidence from Chinese cities. Technol. Forecast. Soc. Chang. 2023, 189, 122360. [Google Scholar] [CrossRef]
- Li, W.; Chen, L.; He, S. The effect of enterprise financialization on green innovation: Evidence from Chinese A-share non-financial listed enterprises. Environ. Sci. Pollut. Res. 2023, 30, 56802–56817. [Google Scholar] [CrossRef]
- Yu, L.; Duan, Y.; Fan, T. Innovation performance of new products in China’s high-technology industry. Int. J. Prod. Econ. 2020, 219, 204–215. [Google Scholar] [CrossRef]
- Alos-Simo, L.; Verdu-Jover, A.J.; Gomez-Gras, J.M. Does activity sector matter for the relationship between eco-innovation and performance? Implications for cleaner production. J. Clean Prod. 2020, 263, 121544. [Google Scholar] [CrossRef]
- Zhang, D.; Jin, Y. R&D and environmentally induced innovation: Does financial constraint play a facilitating role? Int. Rev. Financ. Anal. 2021, 78, 101918. [Google Scholar]
- Zhao, G.; Zhou, P.; Wen, W. Feed-in tariffs, knowledge stocks and renewable energy technology innovation: The role of local government intervention. Energy Policy 2021, 156, 112453. [Google Scholar] [CrossRef]
- Zhang, J.; Kang, L.; Li, H.; Ballesteros-Pérez, P.; Skitmore, M.; Zuo, J. The impact of environmental regulations on urban Green innovation efficiency: The case of Xi’an. Sust. Cities Soc. 2020, 57, 102123. [Google Scholar] [CrossRef]
- Zailani, S.; Govindan, K.; Iranmanesh, M.; Shaharudin, M.R.; Chong, Y.S. Green innovation adoption in automotive supply chain: The Malaysian case. J. Clean Prod. 2015, 108, 1115–1122. [Google Scholar] [CrossRef]
- LeSage, J.; Pace, R.K. Introduction to Spatial Econometrics; Chapman and Hall/CRC: Boca Raton, FL, USA, 2009. [Google Scholar]
- Liang, Q.; Xiao, S.; Li, M. Digital economy development, spatial spillover and innovation quality growth—The threshold effect test of market efficiency. Shanghai J. Econ. 2021, 9, 44–56. [Google Scholar]
- Tan, F.; Gong, C.; Niu, Z. How does regional integration development affect green innovation? Evidence from China’s major urban agglomerations. J. Clean Prod. 2022, 379, 134613. [Google Scholar] [CrossRef]
- Chen, B.; Ren, M.; Chen, L. Impact analysis of large-scale environmental spot inspection policy on green innovation: Evidence from China. Front. Environ. Sci. 2021, 9, 676413. [Google Scholar] [CrossRef]
- Ma, Y.; Lin, T.; Xiao, Q. The relationship between environmental regulation, green-technology innovation and green total-factor productivity—Evidence from 279 cities in China. Int. J. Environ. Res. Public Health 2022, 19, 16290. [Google Scholar] [CrossRef]
- Shao, X.; Liu, S.; Ran, R.; Liu, Y. Environmental regulation, market demand, and green innovation: Spatial perspective evidence from China. Environ. Sci. Pollut. Res. 2022, 29, 63859–63885. [Google Scholar] [CrossRef] [PubMed]
- Shen, F.; Liu, B.; Luo, F.; Wu, C.; Chen, H.; Wei, W. The effect of economic growth target constraints on green technology innovation. J. Environ. Manag. 2021, 292, 112765. [Google Scholar] [CrossRef] [PubMed]
- Irfan, M.; Razzaq, A.; Sharif, A.; Yang, X. Influence mechanism between green finance and green innovation: Exploring regional policy intervention effects in China. Technol. Forecast. Soc. Chang. 2022, 182, 121882. [Google Scholar] [CrossRef]
- Li, Z.; Shen, Y. Does pollution levy standard reform promotes green innovation? Evidence from China. Environ. Sci. Pollut. Res. 2023, 30, 35913–35928. [Google Scholar] [CrossRef]
- Li, L.; Li, M.; Ma, S.; Zheng, Y.; Pan, C. Does the construction of innovative cities promote urban green innovation? J. Environ. Manag. 2022, 318, 115605. [Google Scholar] [CrossRef] [PubMed]
- Li, J.; Du, Y. Spatial effect of environmental regulation on green innovation efficiency: Evidence from prefectural-level cities in China. J. Clean Prod. 2021, 286, 125032. [Google Scholar] [CrossRef]
- Fan, F.; Lian, H.; Liu, X.; Wang, X. Can environmental regulation promote urban green innovation Efficiency? An empirical study based on Chinese cities. J. Clean Prod. 2021, 287, 125060. [Google Scholar] [CrossRef]
- Zhai, X.; An, Y. The relationship between technological innovation and green transformation efficiency in China: An empirical analysis using spatial panel data. Technol. Soc. 2021, 64, 101498. [Google Scholar] [CrossRef]
- Wang, S.; Zhang, H. Green entrepreneurship success in the age of generative artificial intelligence: The interplay of technology adoption, knowledge management, and government support. Technol. Soc. 2024, 79, 102744. [Google Scholar] [CrossRef]
- Yang, H.; Zhu, X. Research on green innovation performance of manufacturing industry and its improvement path in China. Sustainability 2022, 14, 8000. [Google Scholar] [CrossRef]
- Chen, F.; Zhou, M. Rising strategy of central China and the transformation and upgrading of regional industrial structure—Empirical evidence from urban panel data in China. China Soft Sci. 2022, 2, 105–115. [Google Scholar]
Disclaimer/Publisher’s Note: The statements, opinions and data contained in all publications are solely those of the individual author(s) and contributor(s) and not of MDPI and/or the editor(s). MDPI and/or the editor(s) disclaim responsibility for any injury to people or property resulting from any ideas, methods, instructions or products referred to in the content. |
© 2025 by the authors. Licensee MDPI, Basel, Switzerland. This article is an open access article distributed under the terms and conditions of the Creative Commons Attribution (CC BY) license (https://creativecommons.org/licenses/by/4.0/).


