Improving Traffic-Flow Prediction Using Proximity to Urban Features and Public Space
Abstract
1. Introduction
2. Literature Review
2.1. Traffic Features and Traffic Indicators
2.2. Prediction Models: ML and Non-ML Methods
2.3. Deep Learning Methods
- (1)
- (2)
- Recurrent Neural Networks (RNNs) are widely used for time-series data processing. They use Long Short-Term Memory (LSTM) and Gated Recurrent Units (GRUs) as RNN variants to facilitate real-time traffic prediction. RNN can capture temporal dependencies in sequential data and predict future traffic flow [45,46].
- (3)
- (4)
2.4. Gap in the Literature
- (1)
- Urban features such as POIs and public space are underused as predictors in the context of traffic-flow prediction. As the choice of predictors could significantly affect the accuracy of the prediction, selecting the right set of features is critical for developing an accurate and robust model. Nevertheless, existing studies have focused mainly on refining their algorithms with less attention to incorporating the relevant spatial features [11,17].
- (2)
- The few studies that account for urban features in the vicinity of each data point have used KDE and adopted a predetermined value for its bandwidth. This value is usually fixed a priori with no sensitivity analysis of the bandwidth. For instance, Zeng et al. (2022) [11] used KDE in conjunction with CNN to incorporate the spatial features, while Jia et al. (2018) [15] applied KDE for OLS and spatial regression models for traffic crashes. Neither study evaluates the impact of KDE bandwidth on the respective ML model.
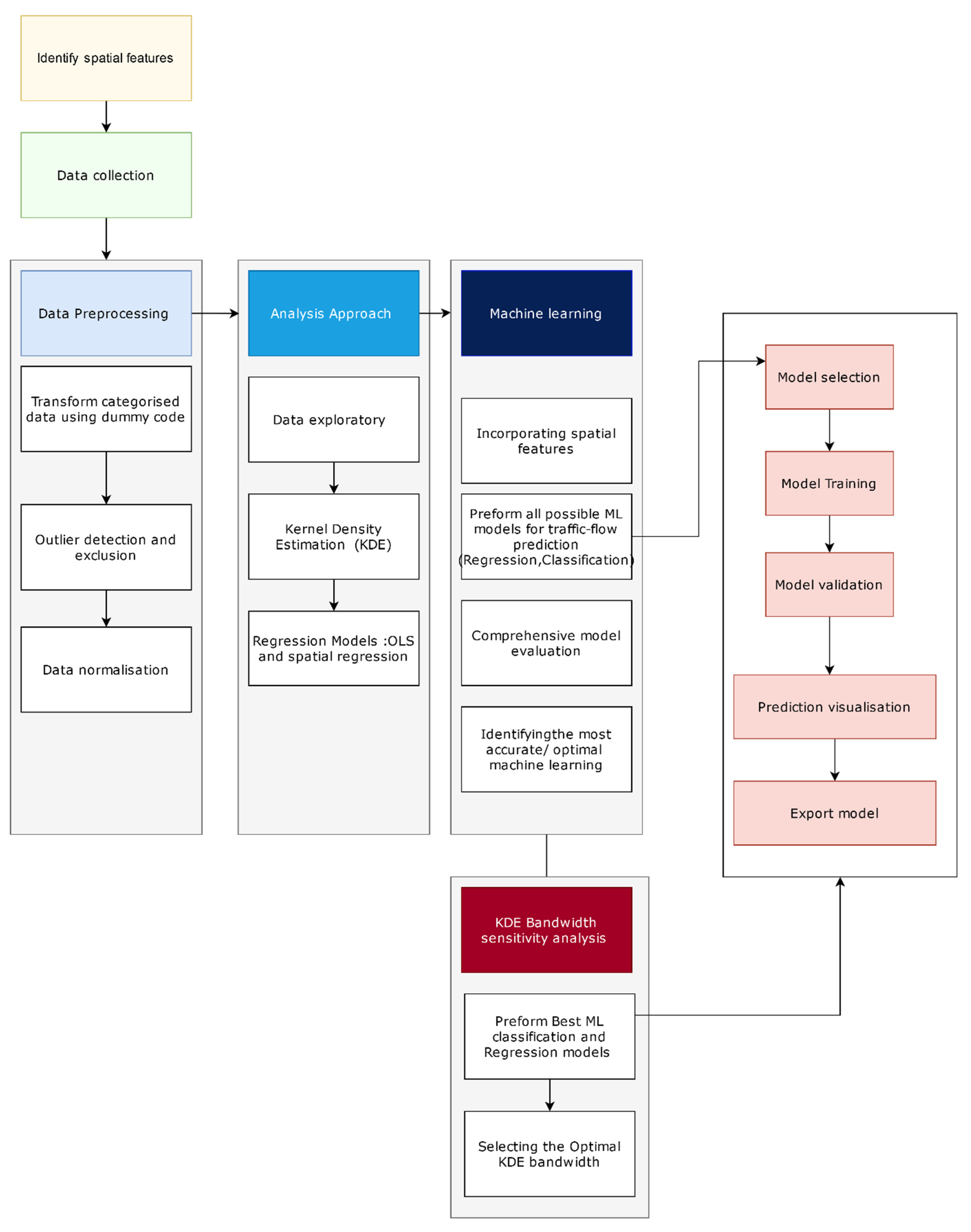
3. Methodology
3.1. Selecting the ML and the Non-ML Methods
- (1)
- Introduce a combination of relevant urban and spatial features into the traffic-flow prediction model. The literature suggests that the urban features and the traffic characteristics used in our study are considered to affect the local traffic patterns. They are selected through either the review of the relevant literature (Table 2) [11,12,52,53,54] or the prevailing trend on traffic-flow modelling. Their sphere of influence is represented by means of a smoothing technique called Kernel Density Estimation (KDE).
- (2)
- Develop non-ML regression models (namely, OLS and spatial regression models) using features identified in the literature review.
- (3)
- Develop a framework of ML regression models for traffic-flow prediction. We conduct grid search and cross-validation to optimise the parameters such as tree depth, SVM kernel settings, and the size of the Neural Network layers, establishing a suitable balance between the model complexity and performance. Each ML model is trained using multiple parameter configurations, including combinations of widely recognised parameters.
- (4)
- Assess the impact of utilising a combination of spatial and non-spatial features to improve traffic prediction models. All experiments are conducted on a standardised computational setup, with specifications noted for clarity and reproducibility. Two programming languages are used for training the models (python 3.7.6 and MATLAB R2022b).
- (5)
- Identify the best performing ML methods for traffic-flow prediction and traffic density estimation. Also, compare their performance against those derived by OLS and spatial regression models.
- (6)
- Conduct sensitivity analysis to identify the optimal kernel density bandwidth that can improve the accuracy of prediction. The impact of urban features is weighted with a predetermined KDE bandwidth of 1000 m. To determine the most relevant features and their sphere of influence, five experiments are conducted in this framework.
3.2. Traffic Prediction Using Different Combinations of Features
- Scenario 1 uses the basic traffic indicators (average traffic density, hour, road segment, and days) to establish a baseline prediction model.
- Scenario 2 uses the basic traffic indicators and the road characteristics (road type, road nature, and road length) to assess the impact of road design on traffic flow.
- Scenario 3 uses the basic traffic indicators and spatial features (POIs such as hospitals and colleges, as well as public nodes and public transport facilities).
- Scenario 4 uses the basic traffic indicators, road characteristics, and two of the POIs (hospitals and colleges).
- Scenario 5 uses all feature categories, namely the basic traffic indicators, road characteristics, as well as all spatial features.
3.3. Traffic Data
4. Analysis
4.1. Machine Learning Model: Regression
4.2. Machine Learning: Classification and Density Estimation
5. Sensitivity Analysis
5.1. Investigating the Sensitivity of the Kernel Density Bandwidth
5.2. Sensitivity Analysis of the KDE Bandwidth
5.3. Sensitivity Analysis of the Classification Models
6. Discussion
7. Conclusions
Author Contributions
Funding
Institutional Review Board Statement
Informed Consent Statement
Data Availability Statement
Conflicts of Interest
References
- Paul, A.; Chilamkurti, N.; Daniel, A.; Rho, S. Intelligent Vehicular Networks and Communications: Fundamentals, Architectures and Solutions; Elsevier: Amsterdam, The Netherlands, 2016. [Google Scholar]
- Miglani, A.; Kumar, N. Deep learning models for traffic flow prediction in autonomous vehicles: A review, solutions, and challenges. Veh. Commun. 2019, 20, 100184. [Google Scholar] [CrossRef]
- Melakessou, F.; Derrmann, T.; Engel, T. Asymmetry analysis of inbound/outbound car traffic load distribution in Luxembourg. In Proceedings of the 13th ACM International Symposium on Mobility Management and Wireless Access, Cancun, Mexico, 2–6 November 2015; pp. 5–12. [Google Scholar]
- World Health Organization. Global Status Report on Road Safety 2018 Summary. Available online: https://www.who.int/publications/i/item/9789241565684 (accessed on 30 June 2024).
- Shaygan, M.; Meese, C.; Li, W.; Zhao, X.; Nejad, M. Traffic prediction using artificial intelligence: Review of recent advances and emerging opportunities. Transp. Res. Part C Emerg. Technol. 2022, 145, 103921. [Google Scholar] [CrossRef]
- Wu, Y.; Tan, H.; Qin, L.; Ran, B.; Jiang, Z. A hybrid deep learning based traffic flow prediction method and its understanding. Transp. Res. Part C Emerg. Technol. 2018, 90, 166–180. [Google Scholar] [CrossRef]
- Xie, P.; Li, T.; Liu, J.; Du, S.; Yang, X.; Zhang, J. Urban flow prediction from spatiotemporal data using machine learning: A survey. Inf. Fusion 2020, 59, 1–12. [Google Scholar] [CrossRef]
- Tafidis, P.; Teixeira, J.; Bahmankhah, B.; Macedo, E.; Coelho, M.C.; Bandeira, J. Exploring crowdsourcing information to predict trafficrelated impacts. In Proceedings of the 2017 IEEE International Conference on Environment and Electrical Engineering and 2017 IEEE Industrial and Commercial Power Systems Europe (EEEIC/I&CPS Europe), Milan, Italy, 6–9 June 2017; pp. 1–6. [Google Scholar]
- Han, L.; Huang, Y.S. Short-term traffic flow prediction of road network based on deep learning. IET Intell. Transp. Syst. 2020, 14, 495–503. [Google Scholar] [CrossRef]
- Xu, Y.; Kong, Q.J.; Lin, S.; Liu, Y. Urban traffic flow prediction based on road network model. In Proceedings of the 2012 9th IEEE International Conference on Networking, Sensing and Control, Beijing, China, 11–14 April 2012; pp. 334–339. [Google Scholar]
- Zeng, H.; Peng, Z.; Huang, X.; Yang, Y.; Hu, R. Deep spatio-temporal neural network based on interactive attention for traffic flow prediction. Appl. Intell. 2022, 52, 10285–10296. [Google Scholar] [CrossRef]
- Long, K.; Lin, Q.; Gu, J.; Wu, W.; Han, L.D. Exploring traffic congestion on urban expressways considering drivers’ unreasonable behavior at merge/diverge sections in China. Sustainability 2018, 10, 4359. [Google Scholar] [CrossRef]
- Hou, Y.; Chen, J.; Wen, S. The effect of the dataset on evaluating urban traffic prediction. Alex. Eng. J. 2021, 60, 597–613. [Google Scholar] [CrossRef]
- Shen, T.; Hong, Y.; Thompson, M.M.; Liu, J.; Huo, X.; Wu, L. How does parking availability interplay with the land use and affect traffic congestion in urban areas? The case study of Xi’an, China. Sustain. Cities Soc. 2020, 57, 102126. [Google Scholar] [CrossRef]
- Jia, R.; Khadka, A.; Kim, I. Traffic crash analysis with point-of-interest spatial clustering. Accid. Anal. Prev. 2018, 121, 223–230. [Google Scholar] [CrossRef]
- Fang, S.; Prinet, V.; Chang, J.; Werman, M.; Zhang, C.; Xiang, S.; Pan, C. MS-Net: Multi-source spatio-temporal network for traffic flow prediction. IEEE Trans. Intell. Transp. Syst. 2021, 23, 7142–7155. [Google Scholar] [CrossRef]
- Xiao, W.; Kuang, L.; An, Y. Traffic flow prediction through the fusion of spatial-temporal data and points of interest. In Proceedings of the Database and Expert Systems Applications: 32nd International Conference, DEXA 2021, Virtual Event, 27–30 September 2021; Part I. pp. 314–327. [Google Scholar]
- James, J. Citywide traffic speed prediction: A geometric deep learning approach. Knowl.-Based Syst. 2021, 212, 106592. [Google Scholar]
- Li, Y.; Yu, R.; Shahabi, C.; Liu, Y. Diffusion convolutional recurrent neural network: Data-driven traffic forecasting. arXiv 2017, arXiv:1707.01926. [Google Scholar]
- George, S.; Santra, A.K. Traffic Prediction Using Multifaceted Techniques: A Survey. Wirel. Pers. Commun. 2020, 115, 1047–1106. [Google Scholar] [CrossRef]
- Stathopoulos, A.; Karlaftis, M.G. A multivariate state space approach for urban traffic flow modeling and prediction. Transp. Res. Part C Emerg. Technol. 2003, 11, 121–135. [Google Scholar] [CrossRef]
- Xia, Z.; Wu, J.; Wu, L.; Chen, Y.; Yang, J.; Yu, P.S. A Comprehensive Survey of the Key Technologies and Challenges Surrounding Vehicular Ad Hoc Networks. ACM Trans. Intell. Syst. Technol. 2021, 12, 37. [Google Scholar] [CrossRef]
- Li, R.; Pereira, F.C.; Ben-Akiva, M.E. Overview of traffic incident duration analysis and prediction. Eur. Transp. Res. Rev. 2018, 10, 22. [Google Scholar] [CrossRef]
- Zantalis, F.; Koulouras, G.; Karabetsos, S.; Kandris, D. A review of machine learning and IoT in smart transportation. Future Internet 2019, 11, 94. [Google Scholar] [CrossRef]
- Cui, Z.; Henrickson, K.; Ke, R.; Wang, Y. Traffic graph convolutional recurrent neural network: A deep learning framework for network-scale traffic learning and forecasting. IEEE Trans. Intell. Transp. Syst. 2020, 21, 4883–4894. [Google Scholar] [CrossRef]
- Khan, N.U.; Shah, M.A.; Maple, C.; Ahmed, E.; Asghar, N. Traffic flow prediction: An intelligent scheme for forecasting traffic flow using air pollution data in smart cities with bagging ensemble. Sustainability 2022, 14, 4164. [Google Scholar] [CrossRef]
- Harrou, F.; Zeroual, A.; Sun, Y. Traffic congestion monitoring using an improved kNN strategy. Measurement 2020, 156, 107534. [Google Scholar] [CrossRef]
- Zhang, L.; Liu, Q.; Yang, W.; Wei, N.; Dong, D. An Improved K-nearest Neighbor Model for Short-term Traffic Flow Prediction. Procedia-Soc. Behav. Sci. 2013, 96, 653–662. [Google Scholar] [CrossRef]
- Smith, B.L.; Williams, B.M.; Oswald, R.K. Comparison of parametric and nonparametric models for traffic flow forecasting. Transp. Res. Part C Emerg. Technol. 2002, 10, 303–321. [Google Scholar] [CrossRef]
- Chandra, S.R.; Al-Deek, H. Predictions of freeway traffic speeds and volumes using vector autoregressive models. J. Intell. Transp. Syst. 2009, 13, 53–72. [Google Scholar] [CrossRef]
- Lu, Z.; Zhou, C.; Wu, J.; Jiang, H.; Cui, S. Integrating granger causality and vector auto-regression for traffic prediction of large-scale WLANs. KSII Trans. Internet Inf. Syst. 2016, 10, 136–151. [Google Scholar]
- Williams, B.M.; Hoel, L.A. Modeling and forecasting vehicular traffic flow as a seasonal ARIMA process: Theoretical basis and empirical results. J. Transp. Eng. 2003, 129, 664–672. [Google Scholar] [CrossRef]
- Shekhar, S.; Williams, B.M. Adaptive seasonal time series models for forecasting short-term traffic flow. Transp. Res. Rec. J. Transp. Res. Board 2007, 2024, 116–125. [Google Scholar] [CrossRef]
- Kashyap, A.A.; Raviraj, S.; Devarakonda, A.; Nayak-K, S.R.; Santhosh, K.V.; Bhat, S.J. Traffic flow prediction models—A review of deep learning techniques. Cogent Eng. 2022, 9, 2010510. [Google Scholar] [CrossRef]
- Medina-Salgado, B.; Sánchez-Delacruz, E.; Pozos-Parra, P.; Sierra, J.E. Urban traffic flow prediction techniques: A review. Sustain. Comput. Inform. Syst. 2022, 35, 100739. [Google Scholar] [CrossRef]
- Yang, X.; Zou, Y.; Tang, J.; Liang, J.; Ijaz, M. Evaluation of short-term freeway speed prediction based on periodic analysis using statistical models and machine learning models. J. Adv. Transp. 2020, 2020, 16. [Google Scholar] [CrossRef]
- Ramchandra, N.R.; Rajabhushanam, C. Machine learning algorithms performance evaluation in traffic flow prediction. Mater. Today Proc. 2022, 51, 1046–1050. [Google Scholar] [CrossRef]
- Ara, Z.; Hashemi, M. Identifying the severity of road accident impact on traffic flow by ensemble model. In Proceedings of the IEEE the 22nd International Conference on Information Reuse and Integration for Data Science (IRI), Las Vegas, NV, USA, 10–12 August 2021; pp. 115–122. [Google Scholar]
- Sun, P.; Aljeri, N.; Boukerche, A. Machine learning-based models for realtime traffic flow prediction in vehicular networks. IEEE Netw. 2020, 34, 178–185. [Google Scholar] [CrossRef]
- Wang, J.; Chen, R.; He, Z. Traffic speed prediction for urban transportation network: A path based deep learning approach. Transp. Res. Part C Emerg. Technol. 2019, 100, 372–385. [Google Scholar] [CrossRef]
- Alajali, W.; Zhou, W.; Wen, S.; Wang, Y. Intersection traffic prediction using decision tree models. Symmetry 2018, 10, 386. [Google Scholar] [CrossRef]
- Liu, Y.; Zhang, N.; Luo, X.; Yang, M. Traffic Flow Forecasting Analysis based on Two Methods. J. Phys. Conf. Ser. 2021, 1861, 012042. [Google Scholar] [CrossRef]
- Liu, Z.; Lyu, C.; Huo, J.; Wang, S.; Chen, J. Gaussian process regression for transportation system estimation and prediction problems: The Deformation and a Hat Kernel. IEEE Trans. Intell. Transp. Syst. 2022, 23, 2233122342. [Google Scholar] [CrossRef]
- Wang, W.; Zhou, C.; He, H.; Wu, W.; Zhuang, W.; Shen, X. Cellular traffic load prediction with LSTM and Gaussian process regression. In Proceedings of the ICC 2020—2020 IEEE International Conference on Communications (ICC), Dublin, Ireland, 7–11 June 2020; pp. 1–6. [Google Scholar]
- Ali, U.; Mahmood, T. Using Deep Learning to predict short term traffic flow: A systematic literature review. Lect. Notes Inst. Comput. Sci. Soc. Inform. Telecommun. Eng. 2018, 222, 90–101. [Google Scholar]
- Wang, P.; Li, L.; Jin, Y.; Wang, G. Detection of unwanted traffic congestion based on existing surveillance system using in freeway via a CNN-architecture traffic net. In Proceedings of the 13th IEEE Conference on Industrial Electronics and Applications (ICIEA) 2018, Wuhan, China, 31 May–2 June 2018; pp. 1134–1139. [Google Scholar]
- Yin, X.; Wu, G.; Wei, J.; Shen, Y.; Qi, H.; Yin, B. Deep learning on traffic prediction: Methods, analysis, and future directions. IEEE Trans. Intell. Transp. Syst. 2021, 23, 4927–4943. [Google Scholar] [CrossRef]
- Zheng, H.; Lin, F.; Feng, X.; Chen, Y. A hybrid deep learning model with attention-based conv-LSTM networks for short-term traffic flow prediction. IEEE Trans. Intell. Transp. Syst. 2020, 22, 6910–6920. [Google Scholar] [CrossRef]
- Defferrard, M.; Bresson, X.; Vandergheynst, P. Convolutional neural networks on graphs with fast localized spectral filtering. arXiv 2016, arXiv:1606.09375. [Google Scholar]
- Fang, S.-H.; Fei, Y.-X.; Xu, Z.; Tsao, Y. Learning transportation modes from smartphone sensors based on deep neural network. IEEE Sens. J. 2017, 17, 61116118. [Google Scholar] [CrossRef]
- Qu, L.; Li, W.; Li, W.; Ma, D.; Wang, Y. Daily long-term traffic flow forecasting based on a deep neural network. Expert Syst. Appl. 2019, 121, 304–312. [Google Scholar] [CrossRef]
- Parsa, A.B.; Shabanpour, R.; Mohammadian, A.; Auld, J.; Stephens, T. A data-driven approach to characterize the impact of connected and autonomous vehicles on traffic flow. Transp. Lett. 2021, 13, 687–695. [Google Scholar] [CrossRef]
- Fang, S.; Zhang, Q.; Meng, G.; Xiang, S.; Pan, C. GSTNet: Global Spatial Temporal Network for traffic flow prediction. In Proceedings of the Twenty-Eighth International Joint Conference on Artificial Intelligence (IJCAI-19), Macao, China, 10–16 August 2019; pp. 2286–2293. [Google Scholar]
- Nguyen-Phuoc, D.Q.; Young, W.; Currie, G.; De Gruyter, C. Traffic congestion relief associated with public transport: State-of-the-art. Public Transp. 2020, 12, 455–481. [Google Scholar] [CrossRef]
- Zhao, Y.; Lin, Y.; Wen, H.; Wei, T.; Jin, X.; Wan, H. Spatial-temporal position-aware graph convolution networks for traffic flow forecasting. IEEE Trans. Intell. Transp. Syst. 2022, 24, 8650–8666. [Google Scholar] [CrossRef]
- Rauch, J.; Hübner, U.; Denter, M.; Babitsch, B. Improving the prediction of emergency department crowding: A time series analysis including road traffic flow. In Proceedings of the 13th Health Informatics Meets Digital Health Conference, Vienna, Austria, 28–29 May 2019; pp. 57–64. [Google Scholar]







| Model | Description |
|---|---|
| Support Vector Machine (SVM) [35] | Used as both classifier and regressor. It classifies data into different classes and estimates the optimal boundary values for classes to predict the value of a target variable based on input variables. SVMs perform well when there is a clear separation between the classes and the number of input variables is high. The model is also known for its ability to hold high-dimensional data and can deal with multitude of missing data. However, SVM is complex, resource-intensive, and is sensitive to the configuration parameters (e.g., regularisation parameter and kernel). |
| Neural Network (NN) [35,40] | Used as both classifier and regressor. It works through a network of multiple interconnected layers to generate prediction. NN can learn complex non-linear relationships between the input variables and outputs. However, NN requires a large and good-quality training dataset, and the use of small datasets could result in overfitting. |
| Decision trees [41,42] | Used as both classifier and regressor. Arguably the most common ML methods with a range of applications. It works through a tree-like structure comprising nodes and branches to develop a prediction model. Decision trees are easy to interpret and can provide valuable insights into the most important input variables for predicting target variables. They provide advantages in handling mixed data (categorical and numerical) and are less susceptible to the impact of outliers than other ML algorithms are. However, they have challenges in coping with large datasets and are prone to overfitting. |
| K-Nearest Neighbour (KNN) [20,28] | Used as both classifier and regressor. KNN is based on searching the historical database for the k events that are closest to the current traffic situation, which are subsequently averaged or weighted by their distance to the current situation. KNN is a smoothing method that uses more information compared to the present by considering multiple close matches. KNN, however, is resource-intensive, as it searches through the historical database and is sensitive to the change in k values. |
| Gaussian Process Regression (GPR) [43,44] | Used as a regressor only but is widely used for traffic-flow prediction. These models leverage the flexibility and the stochastic nature of Gaussian processes to capture the complex and non-linear relationships between traffic variables. GPR is sensitive to the configuration parameters (Kernel and Hyperparameters), and takes a complex high-dimensional form. |
| Categories | Features | Description |
|---|---|---|
| Road characteristics | Road type | Each road type has different capacities and speed limits. For instance, high-capacity roads (e.g., major roads) are designed to hold large volumes of traffic moving at higher speeds, and they naturally have high traffic flow. Road types have a significant influence on the traffic [52]. |
| Road environment | It represents the road nature, including the presence of a traffic island link, proximity to a junction, dual carriageway, single carriageway, and the presence of a slip road. The road environment (the number of lanes in particular) impacts traffic flow, as it is directly linked to the road capacity and the traffic volume [52]. | |
| Road shape/length | The geometrical features of roads, including the road length and their shape, are considered to affect the traffic flow [12]. Longer roads may introduce variations in the traffic flow, due to changes in road characteristics, intersections, access points, and other factors alongside their length. | |
| Facilites | Bus stops | Bus stops can impact the traffic flow, considering their locations on busy roads and intersections, where buses may hold traffic whilst loading and unloading passengers. |
| Train stations | Train stations have a strong impact on traffic flow [55]. In general, access to public transport nodes is considered to affect traffic-flow prediction (e.g., the multifaceted impacts on urban road systems) [53,54]. | |
| Point of Interest | Hospitals | Hospital locations may also affect the traffic flow owing to their influence on road network capacity, leading to bottlenecks or congestion points [56]. |
| Colleges | A set of other POIs are also used to evaluate the temporal and spatial impact of POIs on the traffic flow. Their impact is estimated by measuring the distance from the road surface and traffic sensors, so as to improve the prediction accuracy [11]. | |
| Public space | Recreational space | POIs of recreational purposes may impact traffic-flow prediction. Recreational space can attract a high volume of vehicles during peak hours or special events. Increased traffic volume around these places can lead to localised congestion and longer travel times in the surrounding area. |
| Tourism places | Tourist attractions often become congestion hotspots, as there is often an increase in the traffic volume as well as loading and unloading of the passengers around tourism destinations. They serve as external factors on traffic-flow prediction including tourist places, considered an attraction point for crowdedness in urban areas. | |
| Landscape | Landscape areas, such as Hyde Park and Regent Park, are usually located near busy roads or intersections, as they may restrict vehicles from crossing the area and thus force road users to find alternative routes, which can also lead to increased congestion. |
| Traffic Indicators | Road Characteristics | Spatial Features | ||||
|---|---|---|---|---|---|---|
| Traffic Density by Hours, Days, Road Segments | Road Type, Road Nature, Road Length | POIs (Urban Facilities) | Public Transport Facilities | |||
| Hospitals | Colleges | Public Nodes * | Bus Stops | |||
| Scenario 1 | √ | |||||
| Scenario 2 | √ | √ | ||||
| Scenario 3 | √ | √ | √ | √ | √ | |
| Scenario 4 | √ | √ | √ | √ | ||
| Scenario 5 | √ | √ | √ | √ | √ | √ |
| Scenario 1 | Scenario 2 | Scenario 3 | Scenario 4 | Scenario 5 | |||||||||||
|---|---|---|---|---|---|---|---|---|---|---|---|---|---|---|---|
| RMSE | R2 | MAE | RMSE | R2 | MAE | RMSE | R2 | MAE | RMSE | R2 | MAE | RMSE | R2 | MAE | |
| Decision tree (fine) | 0.311 | 0.57 | 0.211 | 0.137 | 0.91 | 0.074 | 0.140 | 0.90 | 0.072 | 0.133 | 0.92 | 0.070 | 0.129 | 0.94 | 0.069 |
| Decision tree (med) | 0.303 | 0.59 | 0.211 | 0.157 | 0.88 | 0.090 | 0.161 | 0.89 | 0.089 | 0.163 | 0.89 | 0.093 | 0.145 | 0.91 | 0.082 |
| Decision tree (coarse) | 0.321 | 0.54 | 0.230 | 0.234 | 0.76 | 0.150 | 0.233 | 0.76 | 0.145 | 0.232 | 0.76 | 0.149 | 0.190 | 0.84 | 0.133 |
| SVM Cubic | 0.395 | 0.31 | 0.258 | 0.364 | 0.42 | 0.231 | 0.375 | 0.38 | 0.242 | 0.353 | 0.45 | 0.222 | 0.208 | 0.68 | 0.238 |
| SVM Fine Gaus. | 0.384 | 0.38 | 0.245 | 0.277 | 0.66 | 0.161 | 0.267 | 0.69 | 0.154 | 0.231 | 0.77 | 0.131 | 0.178 | 0.84 | 0.202 |
| SVM Med.Gaus. | 0.388 | 0.37 | 0.245 | 0.348 | 0.47 | 0.217 | 0.356 | 0.45 | 0.224 | 0.341 | 0.49 | 0.208 | 0.197 | 0.83 | 0.106 |
| Ensemble (Boosted) | 0.333 | 0.51 | 0.244 | 0.289 | 0.63 | 0.211 | 0.291 | 0.63 | 0.212 | 0.290 | 0.63 | 0.211 | 0.263 | 0.69 | 0.194 |
| Ensemble (Bagged ) | 0.322 | 0.54 | 0.231 | 0.226 | 0.78 | 0.158 | 0.145 | 0.91 | 0.083 | 0.166 | 0.88 | 0.108 | 0.130 | 0.92 | 0.074 |
| Squared GPR | 0.358 | 0.43 | 0.257 | 0.255 | 0.72 | 0.172 | 0.236 | 0.76 | 0.152 | 0.192 | 0.84 | 0.121 | 0.148 | 0.90 | 0.195 |
| Matern GPR | 0.354 | 0.45 | 0.255 | 0.242 | 0.74 | 0.160 | 0.222 | 0.79 | 0.139 | 0.187 | 0.85 | 0.117 | 0.130 | 0.90 | 0.075 |
| Exp. GPR | 0.340 | 0.49 | 0.232 | 0.232 | 0.76 | 0.145 | 0.236 | 0.76 | 0.145 | 0.198 | 0.83 | 0.121 | 0.148 | 0.87 | 0.084 |
| Rational Quad. | 0.338 | 0.50 | 0.237 | 0.237 | 0.75 | 0.152 | 0.227 | 0.77 | 0.143 | 0.184 | 0.85 | 0.112 | 0.149 | 0.91 | 0.084 |
| Narrow NN | 0.351 | 0.46 | 0.252 | 0.321 | 0.55 | 0.228 | 0.329 | 0.53 | 0.237 | 0.315 | 0.56 | 0.226 | 0.272 | 0.76 | 0.212 |
| Wide NN | 0.337 | 0.50 | 0.242 | 0.278 | 0.66 | 0.198 | 0.212 | 0.80 | 0.141 | 0.166 | 0.87 | 0.110 | 0.129 | 0.92 | 0.089 |
| Bilayered NN | 0.342 | 0.48 | 0.246 | 0.182 | 0.85 | 0.124 | 0.294 | 0.62 | 0.207 | 0.272 | 0.67 | 0.193 | 0.238 | 0.76 | 0.175 |
| Trilayered NN | 0.332 | 0.51 | 0.238 | 0.268 | 0.69 | 0.189 | 0.264 | 0.70 | 0.185 | 0.237 | 0.75 | 0.167 | 0.220 | 0.77 | 0.160 |
| SVM Kernel | 0.401 | 0.29 | 0.261 | 0.244 | 0.44 | 0.171 | 0.387 | 0.34 | 0.249 | 0.359 | 0.43 | 0.227 | 0.345 | 0.48 | 0.217 |
| LS Kernel | 0.384 | 0.35 | 0.279 | 0.364 | 0.42 | 0.229 | 0.375 | 0.39 | 0.274 | 0.355 | 0.44 | 0.255 | 0.340 | 0.49 | 0.245 |
| Scenario | Traffic Indic. (TI) | Road Chara. (RC) | Public Facility (POI) | RC and POI | All Features (TI, RC, POI) | |
|---|---|---|---|---|---|---|
| ML-Model | ||||||
| Decision Tree (Fine) | 69.89 | 84.34 | 87.35 | 81.78 | 89.14 | |
| Decision Tree (Med.) | 65.15 | 69.09 | 69.21 | 68.74 | 71.46 | |
| Kernel Naïve Bayes | 56.27 | 57.74 | 64.50 | 57.72 | 64.37 | |
| SVM (Quadratic) | 37.53 | 59.27 | 63.10 | 58.62 | 70.24 | |
| SVM (Cubic) | 32.95 | 58.87 | 57.59 | 61.49 | 92.82 | |
| SVM (Fine Gaussian) | 65.93 | 81.44 | 86.40 | 78.91 | 96.81 | |
| SVM (Med. Gaussian) | 62.63 | 66.68 | 67.57 | 70.29 | 76.29 | |
| KNN (Fine) | 65.81 | 88.77 | 87.12 | 91.72 | 98.70 | |
| KNN (Medium) | 60.83 | 77.48 | 77.75 | 80.49 | 88.12 | |
| KNN (Cos) | 59.78 | 76.41 | 76.32 | 64.21 | 88.07 | |
| KNN (Cubic) | 60.34 | 75.28 | 75.33 | 80.61 | 85.04 | |
| KNN (Weighted) | 66.50 | 88.95 | 86.06 | 77.90 | 97.16 | |
| Ensemble (Bagged) | 78.73 | 94.61 | 91.67 | 82.86 | 98.67 | |
| KNN (Subspace) | 25.17 | 82.77 | 92.46 | 71.76 | 98.62 | |
| Neural Network (Narrow) | 58.05 | 68.56 | 67.96 | 67.24 | 71.04 | |
| Neural Network (Medium) | 59.62 | 79.48 | 77.56 | 89.34 | 92.75 | |
| Neural Network (Wide) | 64.82 | 95.42 | 94.38 | 85.63 | 98.24 | |
| Neural Network (bilayered) | 60.07 | 75.86 | 76.03 | 80.86 | 83.88 | |
| Neural Network (trilayered) | 62.08 | 79.13 | 82.14 | 85.75 | 90.44 | |
| Model | Bandwidth | RMSE | R-Squared | MAE |
|---|---|---|---|---|
| Fine tree | 200 | 0.160 | 0.88 | 0.082 |
| 600 | 0.132 | 0.92 | 0.071 | |
| 1000 | 0.129 | 0.94 | 0.069 | |
| 1500 | 0.133 | 0.92 | 0.071 | |
| 2000 | 0.131 | 0.92 | 0.071 | |
| Wide Neural Network | 200 | 0.187 | 0.84 | 0.098 |
| 600 | 0.169 | 0.87 | 0.112 | |
| 1000 | 0.129 | 0.92 | 0.089 | |
| 1500 | 0.134 | 0.90 | 0.092 | |
| 2000 | 0.165 | 0.88 | 0.110 | |
| Bagged tree | 200 | 0.146 | 0.90 | 0.083 |
| 600 | 0.145 | 0.90 | 0.075 | |
| 1000 | 0.130 | 0.92 | 0.074 | |
| 1500 | 0.133 | 0.91 | 0.075 | |
| 2000 | 0.132 | 0.91 | 0.075 | |
| Medium tree | 200 | 0.164 | 0.88 | 0.087 |
| 600 | 0.147 | 0.90 | 0.083 | |
| 1000 | 0.145 | 0.91 | 0.082 | |
| 1500 | 0.146 | 0.90 | 0.084 | |
| 2000 | 0.148 | 0.90 | 0.084 |
| Model | Bandwidth | Cross-Validation Accuracy (%) |
|---|---|---|
| Fine KNN | 200 | 85.24 |
| 600 | 90.69 | |
| 1000 | 98.70 | |
| 1500 | 93.73 | |
| 2000 | 91.28 | |
| Bagged tree | 200 | 75.32 |
| 600 | 91.40 | |
| 1000 | 98.67 | |
| 1500 | 96.10 | |
| 2000 | 94.37 | |
| Subspace KNN | 200 | 73.95 |
| 600 | 79.74 | |
| 1000 | 98.62 | |
| 1500 | 94.26 | |
| 2000 | 94.77 | |
| Wide Neural Network | 200 | 83.64 |
| 600 | 88.83 | |
| 1000 | 98.24 | |
| 1500 | 95.30 | |
| 2000 | 96.15 |
Disclaimer/Publisher’s Note: The statements, opinions and data contained in all publications are solely those of the individual author(s) and contributor(s) and not of MDPI and/or the editor(s). MDPI and/or the editor(s) disclaim responsibility for any injury to people or property resulting from any ideas, methods, instructions or products referred to in the content. |
© 2024 by the authors. Licensee MDPI, Basel, Switzerland. This article is an open access article distributed under the terms and conditions of the Creative Commons Attribution (CC BY) license (https://creativecommons.org/licenses/by/4.0/).
Share and Cite
Rajha, R.; Shiode, S.; Shiode, N. Improving Traffic-Flow Prediction Using Proximity to Urban Features and Public Space. Sustainability 2025, 17, 68. https://doi.org/10.3390/su17010068
Rajha R, Shiode S, Shiode N. Improving Traffic-Flow Prediction Using Proximity to Urban Features and Public Space. Sustainability. 2025; 17(1):68. https://doi.org/10.3390/su17010068
Chicago/Turabian StyleRajha, Rawan, Shino Shiode, and Narushige Shiode. 2025. "Improving Traffic-Flow Prediction Using Proximity to Urban Features and Public Space" Sustainability 17, no. 1: 68. https://doi.org/10.3390/su17010068
APA StyleRajha, R., Shiode, S., & Shiode, N. (2025). Improving Traffic-Flow Prediction Using Proximity to Urban Features and Public Space. Sustainability, 17(1), 68. https://doi.org/10.3390/su17010068

