Pricing for Online Food Service Considering Green Awareness of Customers and Green Efforts of Restaurants
Abstract
1. Introduction
2. Literature Review
3. Notations
4. Model and Analysis
4.1. Demand Function
4.2. Basic Model with Symmetrical Information
4.2.1. Pricing Without Competition
4.2.2. Pricing with Competition
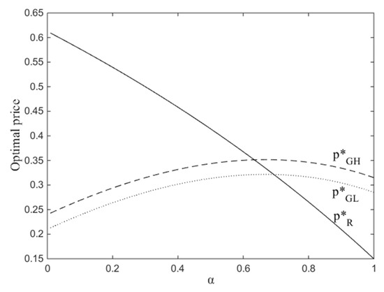
4.3. Extension to Considering Asymmetrical Information
5. Conclusions
- When customers’ baseline utility derived from the green service is less than that from the regular service, and customers are not particularly concerned about environmental protection, the green service achieves no market share. When customers’ baseline utility derived from the green service is larger than that from the regular service, and customers are very concerned about environmental protection, there will be no market share for the regular service.
- When considering symmetric information, the optimal price of the regular service decreases as customers’ baseline utility derived from the green service increases. The optimal price of the green service increases as customers’ baseline utility derived from the green service increases when the cost of offering the service is large. When the cost is small, if customers’ baseline utility derived from the green service is greater or much less than that from the regular service, the optimal price of the green service will increase as customers’ baseline utility derived from the green service increases. However, if customers’ baseline utility derived from the green service is smaller than but very close to that from the regular service, the optimal price of the green service will decrease as customers’ baseline utility derived from the green service increases.
- When considering asymmetric information, if the preference weight that scales the baseline utility of the regular service to represent the baseline utility of the green service is greater than one, the optimal prices increase as customers’ baseline utility derived from the green service increases. The optimal price of the regular service increases as the utility of the green service increases. If the preference weight is less than one, the optimal price of the green service first increases and then decreases as the utility a green restaurant brings to the customers increases.
5.1. Managerial Insights
- If there is already a restaurant offering online food service and a new restaurant considering entering this market and offering green online food service, in order to survive in a competitive market, the green restaurant must set its price based on factors such as cost, environmental awareness of customers, and competitor pricing.
- If two restaurants have a monopolistic position in the market, when green service becomes more popular even without considering environmental factors, if customers’ preference for green service increases, green restaurants can raise their prices. However, when regular service is more popular, providers of both types of services should consider lowering their prices if customers’ preference for the green service approaches that for the regular service.
5.2. Future Research
- This research assumes linear utility functions and cost structures. In practice, it is difficult to assess the green awareness and green utility of customers. Even if there are studies applying the formulas, functions that are more in line with the actual utility and cost of online food service could be explored. Empirical validation and statistical reporting of the results is a potential and necessary research topic.
- The two restaurants are assumed to be monopolistic in this paper, and they make pricing decisions simultaneously. It is common that both leader restaurants and follower restaurants exist in the same market in reality. Stackelberg game models can be applied in this case.
- The green efforts of restaurants are assumed to be exogenous in this paper. However, they can be decided by green restaurants in reality. Optimizing the price and green efforts simultaneously is an interesting research topic.
Author Contributions
Funding
Data Availability Statement
Conflicts of Interest
Appendix A
References
- Xie, J.; Xu, Y.; Li, H. Environmental impact of express food delivery in China: The role of personal consumption choice. Environ. Dev. Sustain. 2021, 23, 8234–8251. [Google Scholar] [CrossRef] [PubMed]
- Schlegelmilch, B.B.; Bohlen, G.M.; Diamantopoulos, A. The link between green purchasing decisions and measures of environmental consciousness. Eur. J. Mark. 1996, 30, 35–55. [Google Scholar] [CrossRef]
- Higgins-Desbiolles, F.; Moskwa, E.; Wijesinghe, G. How sustainable is sustainable hospitality research? A review of sustainable restaurant literature from 1991 to 2015. Curr. Issues Tour. 2019, 22, 1551–1580. [Google Scholar] [CrossRef]
- Joshua, J.B.; Jin, Y.; Ogunmokun, O.; Ikhide, J. Hospitality for sustainability: Employee eco-anxiety and employee green behaviors in green restaurants. J. Sustain. Tour. 2022, 31, 1356–1372. [Google Scholar] [CrossRef]
- Kwok, L.; Lin, M. Green food packages’ effects on consumers’ pre- to post-consumption evaluations of restaurant curbside pickup service. Int. J. Contemp. Hosp. Manag. 2024, 36, 2011–2034. [Google Scholar] [CrossRef]
- Arunan, I.; Crawford, R.H. Greenhouse gas emissions associated with food packaging for online food delivery services in Australia. Resour. Conserv. Recycl. 2021, 168, 105299. [Google Scholar] [CrossRef]
- Zhang, Q.Q.; Lan, M.Y.; Li, H.R.; Qiu, S.Q.; Guo, Z.; Liu, Y.S.; Zhao, J.L.; Ying, G.G. Plastic pollution from takeaway food industry in China. Sci. Total Environ. 2023, 904, 166933. [Google Scholar] [CrossRef]
- Kuang, T.; Yang, D.; Zou, D. The impact of transparent packaging: How transparent packaging for organic foods affects tourists’ green purchasing behaviour. Front. Nutr. 2024, 11, 1328596. [Google Scholar] [CrossRef]
- Haddadsisakht, A.; Ryan, S. Closed-loop supply chain network design with multiple transportation modes under stochastic demand and uncertain carbon tax. Int. J. Prod. Econ. 2018, 195, 118–131. [Google Scholar] [CrossRef]
- Halat, K.; Hafezalkotob, A. Modeling carbon regulation policies in inventory decisions of a multi-stage green supply chain: A game theory approach. Comput. Ind. Eng. 2019, 128, 807–830. [Google Scholar] [CrossRef]
- Guo, Q.; He, L.; He, Y. Omnichannel service operations with order-online-and-dine-in-store strategy. Manag. Decis. Econ. 2022, 43, 2311–2325. [Google Scholar] [CrossRef]
- Xu, S.; Govindan, K.; Wang, W.; Yang, W. Supply chain management under cap-and-trade regulation: A literature review and research opportunities. Int. J. Prod. Econ. 2024, 271, 109199. [Google Scholar] [CrossRef]
- Song, S.; Govindan, K.; Xu, L.; Du, P.; Qiao, X. Capacity and production planning with carbon emission constraints. Transp. Res. Part E Logist. Transp. Rev. 2017, 97, 132–150. [Google Scholar] [CrossRef]
- Mohammed, F.; Selim, S.; Hassan, A.; Syed, M. Multi-period planning of closed-loop supply chain with carbon policies under uncertainty. Transp. Res. Part D Transp. Environ. 2017, 51, 146–172. [Google Scholar] [CrossRef]
- Ko, Y.-T. Modeling an Innovative Green Design Method for Sustainable Products. Sustainability 2020, 12, 3351. [Google Scholar] [CrossRef]
- Xu, X.; Yan, L.; Choi, T.; Cheng, T. When Is It Wise to Use Blockchain for Platform Operations with Remanufacturing? Eur. J. Oper. Res. 2023, 309, 1073–1090. [Google Scholar] [CrossRef]
- Chai, Q.; Xiao, Z.; Lai, K.; Zhou, G. Can carbon cap and trade mechanism be beneficial for remanufacturing? Int. J. Prod. Econ. 2018, 203, 311–321. [Google Scholar] [CrossRef]
- Yang, L.; Hu, Y.; Huang, L. Collecting mode selection in a remanufacturing supply chain under cap-and-trade regulation. Eur. J. Oper. Res. 2020, 287, 480–496. [Google Scholar] [CrossRef]
- Homayouni, Z.; Pishvaee, M.; Jahani, H.; Ivanov, D. A robust-heuristic optimization approach to a green supply chain design with consideration of assorted vehicle types and carbon policies under uncertainty. Ann. Oper. Res. 2021, 324, 395–435. [Google Scholar] [CrossRef]
- Goodarzian, F.; Kumar, V.; Abraham, A. Hybrid meta-heuristic algorithms for a supply chain network considering different carbon emission regulations using big data characteristics. Soft Comput. 2021, 25, 7527–7557. [Google Scholar] [CrossRef]
- Yu, Z.; Wang, Y.; Shen, L.; Ji, X. Decision Making by Trade-In Programs in the E-Commerce Supply Chain, Considering Cash Rebate Strategies and Platform Services. Mathematics 2024, 12, 3792. [Google Scholar] [CrossRef]
- Feng, Q.; Liu, T. Selection Strategy and Coordination of Green Product R&D in Sustainable Competitive Supply Chain. Sustainability 2022, 14, 8884. [Google Scholar] [CrossRef]
- Yu, Y.; Li, X.; Xu, X. Reselling or marketplace mode for an online platform: The choice between cap-and-trade and carbon tax regulation. Ann. Oper. Res. 2022, 310, 293–329. [Google Scholar] [CrossRef]
- Hong, Z.; Wang, H.; Yu, Y. Green product pricing with non-green product reference. Transp. Res. Part E Logist. Transp. Rev. 2018, 115, 1–25. [Google Scholar] [CrossRef]
- Liu, Z.; Anderson, T.; Cruz, J. Consumer environmental awareness and competition in two-stage supply chains. Eur. J. Oper. Res. 2012, 218, 602–613. [Google Scholar] [CrossRef]
- Zhang, L.; Wang, J.; You, J. Consumer environmental awareness and channel coordination with two substitutable products. Eur. J. Oper. Res. 2015, 241, 63–73. [Google Scholar] [CrossRef]
- Liu, K.; Li, W.; Jia, F.; Lan, Y. Optimal strategies of green product supply chains based on behaviour-based pricing. J. Clean. Prod. 2022, 335, 130288. [Google Scholar] [CrossRef]
- Santra, G.; Maiti, T.; Giri, B. Green or non-green product: A game-theoretic framework to make optimal decision in a two-level supply chain. Manag. Decis. Econ. 2024, 45, 5825–5845. [Google Scholar] [CrossRef]
- Yenipazarli, A. Managing new and remanufactured products to mitigate environmental damage under emissions regulation. Eur. J. Oper. Res. 2016, 249, 117–130. [Google Scholar] [CrossRef]
- Yalabik, B.; Fairchild, R.J. Customer, regulatory, and competitive pressure as drivers of environmental innovation. Int. J. Prod. Econ. 2011, 131, 519–527. [Google Scholar] [CrossRef]




| Hidden Meaning | Parameter |
|---|---|
| The baseline utility a customer derives from the regular service | |
| A preference weight that scales the baseline utility () of the regular service to represent the baseline utility of the green service | |
| A utility premium representing the additional satisfaction or value customers derive from the green efforts of a service provider | |
| The net utility a customer derives from purchasing the regular service | |
| The net utility a customer derives from purchasing the green service | |
| Demand for regular service | |
| Demand for green service | |
| The proportion of customers who choose neither regular nor green services | |
| Cost of regular service | |
| Coefficient representing additional cost of making green efforts | |
| Price of regular service | |
| Price of green service |
Disclaimer/Publisher’s Note: The statements, opinions and data contained in all publications are solely those of the individual author(s) and contributor(s) and not of MDPI and/or the editor(s). MDPI and/or the editor(s) disclaim responsibility for any injury to people or property resulting from any ideas, methods, instructions or products referred to in the content. |
© 2025 by the authors. Licensee MDPI, Basel, Switzerland. This article is an open access article distributed under the terms and conditions of the Creative Commons Attribution (CC BY) license (https://creativecommons.org/licenses/by/4.0/).
Share and Cite
Zhang, T.; Li, X.; Zhang, Y. Pricing for Online Food Service Considering Green Awareness of Customers and Green Efforts of Restaurants. Sustainability 2025, 17, 367. https://doi.org/10.3390/su17010367
Zhang T, Li X, Zhang Y. Pricing for Online Food Service Considering Green Awareness of Customers and Green Efforts of Restaurants. Sustainability. 2025; 17(1):367. https://doi.org/10.3390/su17010367
Chicago/Turabian StyleZhang, Tianhua, Xin Li, and Yiwen Zhang. 2025. "Pricing for Online Food Service Considering Green Awareness of Customers and Green Efforts of Restaurants" Sustainability 17, no. 1: 367. https://doi.org/10.3390/su17010367
APA StyleZhang, T., Li, X., & Zhang, Y. (2025). Pricing for Online Food Service Considering Green Awareness of Customers and Green Efforts of Restaurants. Sustainability, 17(1), 367. https://doi.org/10.3390/su17010367
