Development of Collaboration Model for Data Space-Based Open Collaboration Platform in Continuous Process Industries
Abstract
1. Introduction
2. Related Works
2.1. Data Spaces and Ecosystems
2.2. Agent-Based Collaboration
3. Collaboration Platform
3.1. Collaboration in Continuous Process Industries
3.2. Reference Architecture
3.2.1. Requirements
- Decentralization. Supply chain participants must be recognized as independent decision-makers in the process of optimizing the overall operation of the supply chain. All supply chain participants will inherently pursue profit maximization, and they cannot be forced to give up their own interests for the benefit of the entire supply chain [3]. In terms of data management, so-called data sovereignty must be guaranteed and, for this purpose, a distributed and decentralized information management system based on a data space is necessary [7].
- Interoperability. In order for various companies with heterogeneous business processes and information systems to smoothly collaborate within a single supply chain, interoperability must be secured above all else [13]. The implementation of a semantic mapping mechanism based on ontology and a data dictionary is important [19].
- Openness. The platform supports data sharing between members in a supply chain where members can change dynamically, not in a static supply chain where members are fixed. It must be able to support the participation of new members and the withdrawal of existing members [8]. At this time, the reliability evaluation mechanism for new participating members and the security mechanism in the data-sharing process are also very important factors [13].
- Scalability. The existing collaborative network must be able to expand within and between layers [8]. It must support inter-company exploration and relationship-forming for supply chain construction and expansion, and it must also be possible to form and expand relationships between layers in the hierarchical structure of production resources. As mentioned above, when understanding the inter-company collaboration process as a dynamic transaction process of manufacturing capability and capacity, one supply chain must be able to act as a supplier in another supply chain depending on the level of abstraction of the manufacturing capability.
3.2.2. Functional Components
- Data-gathering interface: This provides an interface for retrieving data from distributed and decentralized individual data sources (e.g., data source a and data source b). To ensure the data sovereignty and security of the data owners, the use of blockchain technology can be considered [19]. In addition, the entire external data-sharing platform (e.g., data-sharing platform A) can be recognized and processed as a single independent data source through the defined interface.
- Data-sharing platform: This provides a function module for sharing data collected through the data-gathering interface. In particular, it is required to implement a semantic mapping function through a data dictionary based on meta-data and ontology as well as various standards to ensure interoperability [9].
- Data marketplace: This serves as a platform that searches for necessary data through the data catalogue and extracts data through transactions with data providers. It provides core functions that support inter-company transactions for manufacturing capabilities, and ensures openness to new participants in the supply chain and scalability between/within layers in the hierarchical structure of production resources. Based on this, it can secure resilience to uncertain factors in the market environment [8].
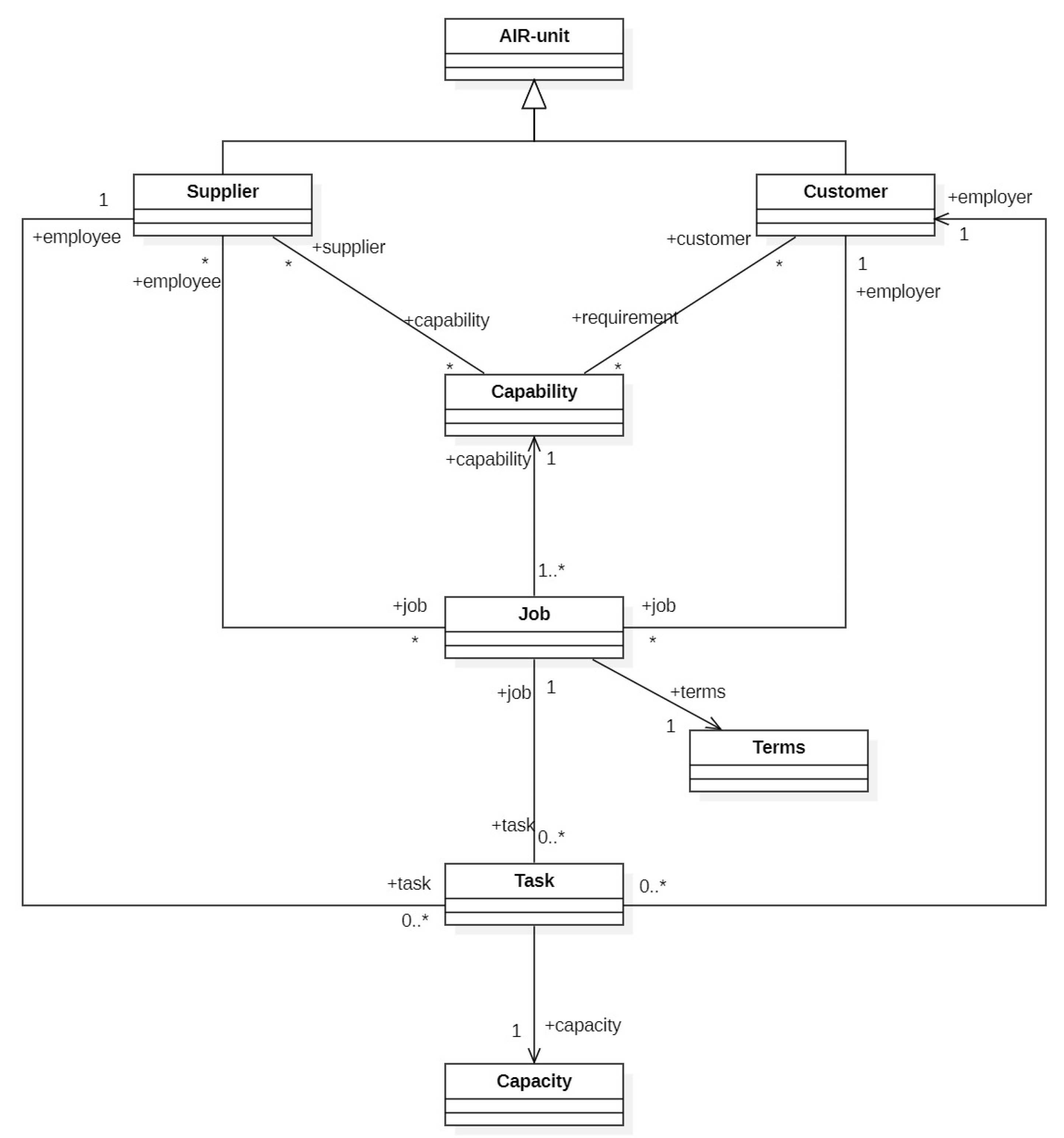
4. Collaboration Model
4.1. Employment Model
- Supply chain configuration (relation-forming): The demand company searches for a supplier that can provide the desired manufacturing capability and establishes a relationship. The supply company searches for a demand company that can receive its manufacturing capability and establishes a relationship. These are the main use cases of a marketplace platform based on a general MaaS framework.
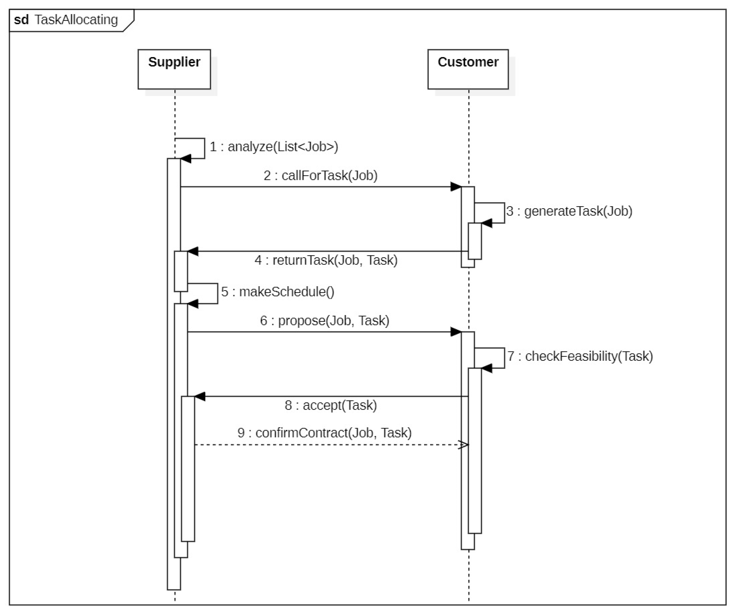
- Supply chain operation (task-allocating): This can be understood as a process of handling the task-allocation problem from the demand company’s perspective and the production capacity allocation problem from the supply company’s perspective. A centralized problem-solving approach that involves real-time information disclosure from all members can be used, but this requires strategic judgment regarding the trade secrets of each company. Therefore, this study aims to present a distributed/decentralized problem-solving model based on limited information-sharing.
4.2. Relation-Forming Process
4.3. Task-Allocating Process
5. Simulation Experiments
5.1. Experimental Configuration
5.2. Results
5.3. Discussion
6. Conclusions
Funding
Institutional Review Board Statement
Informed Consent Statement
Data Availability Statement
Conflicts of Interest
References
- Simatupang, T.M.; Sridharan, R. The collaborative supply chain. Int. J. Logist. Manag. 2002, 13, 15–30. [Google Scholar] [CrossRef]
- Lohmer, J.; Bugert, N.; Lasch, R. Analysis of resilience strategies and ripple effect in blockchain-coordinated supply chains: An agent-based simulation study. Int. J. Prod. Econ. 2020, 228, 107882. [Google Scholar] [CrossRef] [PubMed]
- Jung, H.; Chen, F.F.; Jeong, B. Decentralized supply chain planning framework for third party logistics partnership. Comput. Ind. Eng. 2008, 55, 348–364. [Google Scholar] [CrossRef]
- Rached, M.; Bahroun, Z.; Campagne, J.P. Decentralised decision-making with information sharing vs. centralised decision-making in supply chains. Int. J. Prod. Res. 2016, 54, 7274–7295. [Google Scholar] [CrossRef]
- Fowler, J. STEP for Data Management, Exchange and Sharing. Technology Appraisals, 1995. Available online: https://citeseerx.ist.psu.edu/document?repid=rep1&type=pdf&doi=0442ee43b7bbf1cad0041cec43308d1bfe80a771 (accessed on 9 November 2024).
- Jensen, S.F.; Kristensen, J.H.; Adamsen, S.; Christensen, A.; Waehrens, B.V. Digital product passports for a circular economy: Data needs for product life cycle decision-making. Sustain. Prod. Consum. 2023, 37, 242–255. [Google Scholar] [CrossRef]
- Nagel, L.; Lycklama, D. Design Principles for Data Spaces. 2021. Available online: https://design-principles-for-data-spaces.org/ (accessed on 28 October 2024).
- Usländer, T.; Schöppenthau, F.; Schnebel, B.; Heymann, S.; Stojanovic, L.; Watson, K.; Nam, S.; Morinaga, S. Smart factory web—A blueprint architecture for open marketplaces for industrial production. Appl. Sci. 2021, 11, 6585. [Google Scholar] [CrossRef]
- Schöppenthau, F.; Patzer, F.; Schnebel, B.; Watson, K.; Baryschnikov, N.; Obst, B.; Chauhan, Y.; Kaever, D.; Usländer, T.; Kulkarni, P. Building a digital manufacturing as a service ecosystem for Catena-X. Sensors 2023, 23, 7396. [Google Scholar] [CrossRef] [PubMed]
- Li, Q.; LI, Q.; Han, Y. A numerical investigation on kick control with the displacement kill method during a well test in a deep-water gas reservoir: A case study. Processes 2024, 12, 2090. [Google Scholar] [CrossRef]
- Li, Q.; Li, Q.; Wang, F.; Wu, J.; Wang, Y. The carrying behavior of water-based fracturing fluid in shale reservoir fractures and molecular dynamics of sand-carrying mechanism. Processes 2024, 12, 2051. [Google Scholar] [CrossRef]
- Otto, B. The evolution of data spaces. In Designing Data Spaces: The Ecosystem Approach to Competitive Advantage; Otto, B., Hompel, M., Wrobel, S., Eds.; Springer International Publishing: Cham, Switzerland, 2022; pp. 3–15. [Google Scholar]
- Gaia-X European Association for Data and Cloud AISBL. GAIA-X Architecture Document, 22.04 Release. Available online: https://gaia-x.eu/wp-content/uploads/2022/06/Gaia-x-Architecture-Document-22.04-Release.pdf (accessed on 28 October 2024).
- Andres, B.; Poler, R.; Sanchis, R. A data model for collaborative manufacturing environments. Comput. Ind. 2021, 126, 103398. [Google Scholar] [CrossRef]
- Wu, C.; Barnes, D. A literature review of decision-making models and approaches for partner selection in agile supply chains. J. Purch. Supply Manag. 2011, 17, 256–274. [Google Scholar] [CrossRef]
- Park, S. Two-Dimensional Bin Packing Problems in Steel Industry. Ph.D. Thesis, Pohang University of Science and Technology (POSTECH), Pohang, Republic of Korea, 2007. [Google Scholar]
- Park, H. Production Scheduling in Integrated Steel Mills. Ph.D. Thesis, Pohang University of Science and Technology (POSTECH), Pohang, Republic of Korea, 2002. [Google Scholar]
- Mahapatra, S.S.; Mohanty, S.R. Lean manufacturing in continuous process industry: An empirical study. J. Sci. Ind. Res. INDIA 2007, 66, 19–27. [Google Scholar]
- Otto, B.; Steinbuß, S.; Teuscher, A.; Lohmann, S.E.A. IDS Reference Architecture Model 3.0. Available online: https://www.internationaldataspaces.org/wp-content/uploads/2019/03/IDS-Reference-Architecture-Model-3.0.pdf (accessed on 28 October 2024).
- Usländer, T.; Baumann, M.; Boschert, S.; Rosen, R.; Sauer, O.; Stojanovic, L.; Wehrstedt, J.C. Symbiotic evolution of digital twinsystems and dataspaces. Automation 2022, 3, 378–399. [Google Scholar] [CrossRef]
- Mügge, J.; Grosse Erdmann, J.; Riedelsheimer, T.; Manoury, M.M.; Smolka, S.O.; Wichmann, S.; Lindow, K. Empowering end-of-life vehicle decision making with cross-company data exchange and data sovereignty via Catena-X. Sustainability 2023, 15, 7187. [Google Scholar] [CrossRef]
- Shen, W.; Maturana, F.; Norrie, D.H. MetaMorph II: An agent-based architecture for distributed intelligent design and man-ufacturing. J. Intell. Manuf. 2000, 11, 237–251. [Google Scholar] [CrossRef]
- Kaihara, T. Multi-agent based supply chain modelling with dynamic environment. Int. J. Prod. Econ. 2003, 85, 263–269. [Google Scholar] [CrossRef]
- Akanle, O.M.; Zhang, D.Z. Agent-based model for optimising supply-chain configurations. Int. J. Prod. Econ. 2008, 115, 444–460. [Google Scholar] [CrossRef]
- Shen, W.; Hao, Q.; Yoon, H.J.; Norrie, D.H. Applications of agent-based systems in intelligent manufacturing: An updated review. Adv. Eng. Inform. 2006, 20, 415–431. [Google Scholar] [CrossRef]
- Van Brussel, H.; Wyns, J.; Valckenaers, P.; Bongaerts, L.; Peeters, P. Reference architecture for holonic manufacturing sys-tems: PROSA. Comput. Ind. 1998, 37, 255–274. [Google Scholar] [CrossRef]
- Leitão, P. Agent-based distributed manufacturing control: A state-of-the-art survey. Eng. Appl. Artif. Intel. 2009, 22, 979–991. [Google Scholar] [CrossRef]
- Ryu, K.; Yücesan, E.; Jung, M. Dynamic restructuring process for self-reconfiguration in the fractal manufacturing system. Int. J. Prod. Res. 2006, 44, 3105–3129. [Google Scholar] [CrossRef]
- Shin, M. Employment contract-based self-organizing mechanism for production resources. J. Korean Inst. Ind. Eng. 2020, 46, 282–295. [Google Scholar]
- Zhou, Z.; Cheng, S.; Hua, B. Supply chain optimization of continuous process industries with sustainability considerations. Comput. Chem. Eng. 2000, 24, 1151–1158. [Google Scholar] [CrossRef]
- Shin, M.; Mun, J.; Lee, K.; Jung, M. r-FrMS: A relation-driven fractal organization for distributed manufacturing systems. Int. J. Prod. Res. 2009, 47, 1791–1814. [Google Scholar] [CrossRef]








| Stakeholder | Function | Description |
|---|---|---|
| Customer | specifyRequiredMfgCap( ) | Specifies the list of required manufacturing capabilities. |
| searchForMfgCap(Capability) | Searches for suppliers capable of providing the given capability. | |
| sortOut(Capability, List<Supplier>) | Sorts out candidates for the supplier to provide the given capability. | |
| callForTerms(Job) | Calls for contract terms for the given job. | |
| sortOut(Job, Terms) | Sorts out the terms provided by the candidate suppliers. | |
| askForContract(Job, Terms) | Requests a contract for the given job. | |
| confirmContract(Job, Terms) | Confirms a contract for the job according to the terms presented. | |
| Supplier | registerMfgCap(List<Capability>) | Registers the list of manufacturing capabilities. |
| analyzeRequest(Job) | Analyzes the requested job and specifies the contract terms for the job. | |
| returnTerms(Job, Terms) | Returns the contract terms for the job. | |
| checkFeasibility(Job, Terms) | Checks the feasibility of the terms for the job. | |
| accept(Job, Terms) | Accepts the terms for the job. | |
| deny(Job, Terms) | Denies the terms for the job. | |
| MarketPlace | returnListOf(Capability, List<Supplier>) | Returns the list of suppliers capable of providing the given manufacturing capability. |
| Stakeholder | Function | Description |
|---|---|---|
| Supplier | analyze(List<Job>) | Analyzes the contracted jobs and establishes the list of customers required to collaborate. |
| callForTask(Job) | Calls for tasks associated with the given job. | |
| makeSchedule( ) | Makes a schedule for the requested tasks. | |
| propose(Job, Task) | Proposes a task associated with the given job. | |
| confirmContract(Job, Task) | Confirms the task allocation associated with the job. | |
| Customer | generateTask(Job) | Generates a task associated with the given job. |
| returnTask(Job, Task) | Returns a task associated with the given job. | |
| checkFeasibility(Task) | Checks the feasibility of the task associated with the given job. | |
| accept(Task) | Accepts the proposed task. | |
| deny(Task) | Denies the proposed task. |
| Parameters | Distribution |
|---|---|
| Capability | 1 |
| Quantity | |
| Due Date | |
| Processing Time | Ntr(100, 10, 70, 130) 2 |
| Mean 1 | Distributed | Centralized | Proposed |
|---|---|---|---|
| Mean tardiness(min.) | 181.36 | 42.63 | 46.27 |
| Min. tardiness(min.) | 82.35 | 0.52 | 2.04 |
| Max. tardiness(min.) | 293.04 | 108.82 | 119.95 |
| Number of batches | 51.09 | 42.87 | 42.75 |
Disclaimer/Publisher’s Note: The statements, opinions and data contained in all publications are solely those of the individual author(s) and contributor(s) and not of MDPI and/or the editor(s). MDPI and/or the editor(s) disclaim responsibility for any injury to people or property resulting from any ideas, methods, instructions or products referred to in the content. |
© 2024 by the author. Licensee MDPI, Basel, Switzerland. This article is an open access article distributed under the terms and conditions of the Creative Commons Attribution (CC BY) license (https://creativecommons.org/licenses/by/4.0/).
Share and Cite
Shin, M. Development of Collaboration Model for Data Space-Based Open Collaboration Platform in Continuous Process Industries. Sustainability 2025, 17, 126. https://doi.org/10.3390/su17010126
Shin M. Development of Collaboration Model for Data Space-Based Open Collaboration Platform in Continuous Process Industries. Sustainability. 2025; 17(1):126. https://doi.org/10.3390/su17010126
Chicago/Turabian StyleShin, Moonsoo. 2025. "Development of Collaboration Model for Data Space-Based Open Collaboration Platform in Continuous Process Industries" Sustainability 17, no. 1: 126. https://doi.org/10.3390/su17010126
APA StyleShin, M. (2025). Development of Collaboration Model for Data Space-Based Open Collaboration Platform in Continuous Process Industries. Sustainability, 17(1), 126. https://doi.org/10.3390/su17010126

