Next Article in Journal
The Effect of Brand Lovemark on Reusable Cups in Coffee Shops: Machine Use Intention, Willingness to Pay a Deposit, and Green Brand Loyalty
Next Article in Special Issue
An Overview of Artificial Intelligence Application for Optimal Control of Municipal Solid Waste Incineration Process
Previous Article in Journal
The Emergence of Irrigated Agriculture in Semi-Arid Zones in the Face of Climate Change and Urbanization in Peri-Urban Areas in Setif, Algeria
Previous Article in Special Issue
Online Combustion Status Recognition of Municipal Solid Waste Incineration Process Using DFC Based on Convolutional Multi-Layer Feature Fusion
 
 
Font Type:
Arial Georgia Verdana
Font Size:
Aa Aa Aa
Line Spacing:
Column Width:
Background:
Article

Multi-Objective Disassembly Depth Optimization for End-of-Life Smartphones Considering the Overall Safety of the Disassembly Process

College of Electromechanical Engineering, Qingdao University of Science and Technology, Qingdao 266061, China
*
Author to whom correspondence should be addressed.
Sustainability 2024, 16(3), 1114; https://doi.org/10.3390/su16031114
Submission received: 22 December 2023 / Revised: 23 January 2024 / Accepted: 26 January 2024 / Published: 28 January 2024
(This article belongs to the Special Issue Solid Waste Treatment and Resource Recycle)

Abstract

The disassembly of end-of-life (EoL) products is of high concern in sustainability research. It is important to obtain reasonable disassembly depth during the disassembly process. However, the overall safety of the disassembly process is not considered during the disassembly depth optimization process, which leads to an inability to accurately obtain a reasonable disassembly depth. Considering this, a multi-objective disassembly depth optimization method for EoL smartphones considering the overall safety of the disassembly process is proposed to accurately determine a reasonable disassembly depth in this study. The feasible disassembly depth for EoL smartphones is first determined. The reasonable disassembly process for EoL smartphones is then established. A multi-objective function for disassembly depth optimization for EoL smartphones is established based on the disassembly profit per unit time, the disassembly energy consumption per unit time and the overall safety rate of the disassembly process. In order to increase solution accuracy and avoid local optimization, an improved teaching–learning-based optimization algorithm (ITLBO) is proposed. The overall safety of the disassembly process, disassembly time, disassembly energy consumption and disassembly profit are used as the criteria for the fuzzy analytic hierarchy process (AHP) to evaluate the disassembly depth solution. A case of the ‘Xiaomi 4’ smartphone is used to verify the applicability of the proposed method. The results show that the searchability of the non-inferior solution and the optimal solution of the proposed method are improved. The convergence speeds of the ITLBO algorithm are 50.00%, 33.33% and 30.43% higher than those of the TLBO algorithm, and the optimal solution values of the ITLBO algorithm are 3.91%, 5.10% and 3.45% higher than those of the TLBO algorithm in three experiments of single objective optimization.

1. Introduction

The rapid development of science and technology has accelerated the speed of product updates and shortened the service life of products, resulting in a large number of end-of-life (EoL) products such as televisions and personal computers [1]. According to statistics, China produces nearly 10 million EoL smartphones every year [2] and the recycling rate for EoL smartphones in China is less than 1% [3]. Because these EoL products have not been properly treated, the accumulation of waste products results. The accumulation of waste products threatens the natural environment and wastes a lot of resources [4]. Recycling, reusing and remanufacturing EoL products not only allows the recycling of resources but also reduces environmental pollution and increases economic benefits [5]. Disassembly is a crucial step in the recycling and remanufacturing process and plays an irreplaceable role in sustainable development [6]. By analyzing the existing research, it can be seen that the partial disassembly mode is more practical than the complete disassembly mode [7]. Therefore, the partial disassembly mode has been widely accepted and adopted by disassembly enterprises [8]. However, how to reasonably secure a satisfactory disassembly depth to improve efficiency and reduce costs has always been a concern for enterprises and researchers.
As one of the prevalent and short-life (the average lifespan of a mobile phone is only 3.17 years) electrical and electronic equipment [9,10], the disassembly depth optimization problem of EoL smartphones has attracted increasing attention. At present, there are multiple studies focusing on electrical and electronic equipment wastes in terms of economic benefits and environmental impact [11,12]. In the actual disassembly process, disassembly safety is particularly important. In terms of disassembly safety, the traditional disassembly mode only focuses on the disassembly safety of some parts with high disassembly risk. To the best of our knowledge, the overall disassembly safety process that is more in line with actual production is not considered during the disassembly depth optimization process, which leads to an inability to accurately obtain a reasonable disassembly depth. Therefore, research on the disassembly depth optimization problem of EoL smartphones, considering the overall disassembly safety process, makes sense in both theoretical and practical aspects.
Given this background, a multi-objective disassembly depth optimization method for EoL smartphones considering the overall safety of the disassembly process is proposed in this work. In comparison with existing studies, this paper makes the following contributions:
(1)
A multi-objective function for disassembly depth optimization of EoL smartphones is established based on disassembly profit per unit time, disassembly energy consumption per unit time and overall safety rate of the disassembly process.
(2)
An improved teaching–learning-based optimization algorithm (ITLBO) is proposed with an improved teacher phase for increasing the solution accuracy and increasing the singer chaotic map to avoid local optimization.
(3)
The overall safety of the disassembly process, disassembly time, disassembly energy consumption and disassembly profit are selected as the criteria for the fuzzy analytic hierarchy process (AHP) to obtain the optimal disassembly depth for EoL smartphones.
The rest of this paper is organized as follows: Section 2 reviews the relevant literature. In Section 3, a multi-objective disassembly depth optimization method for EoL smartphones considering the overall disassembly safety process is introduced. Section 4 analyzes EoL smartphone disassembly as an illustrative example. Section 5 concludes this paper and indicates future research issues.

2. Literature Review

During the disassembly optimization process, the objective function is established considering the different disassembly factors. The disassembly model is an intuitionistic method for expressing the disassembly factors. Ren et al. [13] used disassembly profit as the objective function for the partial disassembly line balancing problem. Mandolini et al. [14] assessed the best disassembly time for target components using the disassembly time model. Yang et al. [15] proposed the objective function of the disassembly line balancing problem based on the disassembly time model, the carbon dioxide emissions model and the recycling cost model. Time efficiency, energy efficiency and value efficiency are newly defined by Cao et al. [16] as optimization objectives. Lu et al. [17] proposed that profit and energy consumption should be considered as important criteria. Xu et al. [18] adopted disassembly time, disassembly cost and disassembly difficulty to evaluate the generated disassembly solution. Xing et al. [19] used the disassembly time model to consider execution time and preparation time to solve the asynchronous parallel disassembly sequence planning problem. Liu et al. [20] formulated a profit model to plan the disassembly sequence. Liang et al. [21] proposed the energy consumption model for disassembly activities for a two-sided disassembly line balance. In order to choose the best and most feasible disassembly plan, Aicha et al. [22] proposed a mathematical formulation that combines the index of quality and the index of processing time. Zeng et al. [23] established the energy consumption and profit-oriented multi-product disassembly line balancing model. Wang et al. [24] constructed the comprehensive optimization objectives model that includes minimizing the number of stations and smoothness index, maximizing disassembly profit and minimizing disassembly energy consumption. The above researchers took disassembly profit, disassembly time and environmental impacts as the disassembly optimization objectives. However, the overall safety of the disassembly process is not reasonably considered in the existing research; therefore, a multi-objective function that quantifies the overall safety of the disassembly process should be established to provide guidance for disassembly depth optimization for EoL smartphones.
In the existing literature, research on the disassembly optimization problem for EoL products mainly focuses on the solution methods. During the process of handling EoL products, Yeh et al. [25] proposed the use of the modified simplified swarm optimization algorithm to seek the optimal disassembly sequence. Xia et al. [26] presented a simplified teaching–learning-based optimization algorithm for solving disassembly sequence planning problems effectively. As the complexity of products increases, Tseng et al. [27] presented a block-based genetic algorithm for disassembly sequence planning to improve the solution quality. As the size of components increases, Xie et al. [28] proposed a modified grey wolf optimizer to obtain the optimal disassembly sequence. Tseng et al. [29,30] used a Flatworm algorithm and an improved particle swarm optimization algorithm to optimize the disassembly sequence. Lou et al. [31] proposed an improved multi-objective hybrid grey wolf optimization algorithm to obtain Pareto optimal disassembly plans. Kalayci et al. [32] proposed a hybrid genetic algorithm for the sequence-dependent disassembly line balancing problem. Considering the disassembly precedence relationships and sequence-dependent parts removal time increments, Liu et al. [33] presented an improved discrete artificial bee colony algorithm for solving the sequence-dependent disassembly line balancing problem. Liu et al. [34] designed an improved multi-objective discrete bee algorithm to solve the problem of robot disassembly line balancing. Xia et al. [35] proposed an improved adaptive simulated annealing genetic algorithm to balance the disassembly line. Xu et al. [36] proposed the improved discrete bee algorithm to obtain the optimal solution for the human–robot collaborative disassembly line balancing problem. Liang et al. [37] devised a multi-objective group teaching optimization algorithm to solve the disassembly line balancing problem. In order to improve the ease of disassembly, Giudice et al. [38] introduced a structured method for the analysis and reconfiguration of the disassembly depth. Achillas et al. [39] presented a mathematical formulation based on the cost–benefit analysis concept to determine the optimal disassembly depth for a given product. Smith et al. [40] used life cycle impact assessment tools (Simapro Eco-indicator 99) to perform cost–benefit analyses to find an optimized disassembly depth. At present, heuristic optimization algorithms with excellent performance are used for disassembly optimization by a majority of researchers. However, heuristic optimization algorithms are almost not used in the study of the disassembly depth optimization problem. This leads to difficulties in obtaining an accurate optimal disassembly depth for EoL products. Therefore, heuristic optimization algorithms with excellent performance are important for the disassembly depth optimization process.
The selection of the optimal scheme from many non-inferior schemes is difficult. As a method with reliable performance, the fuzzy AHP was used in a related study [41]. Because different products have different features, the criteria for the fuzzy AHP are also different [42]. Heo et al. [43] proposed five criteria (technological, market-related, economic, environmental and policy-related) for evaluating the renewable energy dissemination program. In order to evaluate the disassembly line balancing schemes, the task time, part demand, revenue generated, part hazardous, state of material and fragility were taken into consideration by Avikal et al. [44]. Yang et al. [15] proposed five criteria for the disassembly line balance problem as follows: workstation number, smoothness index, disassembly time, CO2 saving rate and recycling cost. Considering the selection of the fast charging station for the electric vehicle, ten related criteria (population density, shopping malls, roads, income rates, transportation stations, petrol stations, park areas, green areas, slope and land values) were proposed by Guler et al. [45]. In order to determine the optimal copper removal process, Zhou et al. [46] proposed four criteria (the total cost, stability, reaction rate and reliability) for evaluating copper removal schemes. Economic, technical, environmental and social factors were used by Sherif et al. [47] for the selection of battery recycling plant locations in sustainable environments. Tuo et al. [48] used AHP to evaluate the retention attributes of tasks based on the problem characteristics and the high-value attributes of the task (appearance and mechanical and electrical components). Disassembly time, disassembly energy consumption and disassembly profit were used by many researchers as the criteria for selecting the optimal disassembly depth for EoL smartphones. However, the overall safety of the disassembly process of EoL smartphones has been neglected. Therefore, the overall safety of the disassembly process should also be used as an important criterion for selecting the optimal disassembly depth for EoL smartphones.
The above research results have laid the foundation for research on disassembly depth optimization for EoL smartphones. However, the overall safety of the disassembly process for each disassembly depth was seldom mentioned in the above literature, which leads to an inability to accurately obtain a reasonable disassembly depth during the disassembly depth optimization process. Therefore, a multi-objective disassembly depth optimization method for EoL smartphones, considering the overall safety of the disassembly process, is proposed in this paper. We introduce this proposed method in the next section.

3. The Proposed Method

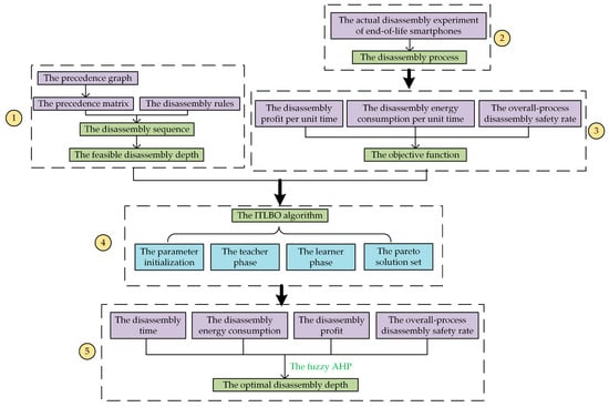
In this section, a multi-objective disassembly depth optimization method for EoL smartphones considering the overall safety of the disassembly process is proposed. The flow chart of the proposed method is shown in Figure 1.
In the first step, the feasible disassembly depth of the EoL smartphones is determined based on the precedence graph and disassembly rules. The second step is to establish a reasonable disassembly process. In the third step, a multi-objective function is established based on the disassembly profit per unit time, the disassembly energy consumption per unit time and the overall safety rate of the disassembly process. In the fourth step, the ITLBO algorithm is proposed to optimize the disassembly depth. The fifth step assesses the disassembly depth in the pareto solution set using fuzzy AHP.

3.1. Determination of the Feasible Disassembly Depth

A precedence diagram is commonly used to represent the relationships between parts of the EoL product. For example, Figure 2 shows the precedence relationship between EoL smartphone parts. The precedence constraint between two parts is connected by a unidirectional edge. The precedence matrix is obtained based on the precedence graph. For instance, part 1 is the predecessor of part 2; thus, part 1 is disassembled before part 2, and D12 = 1. Part 4 is not the predecessor of part 1; thus, part 4 is not disassembled before part 1, and D41 = 0.
The disassembly rules are used to obtain some optimized disassembly plans. The decision order of disassembly rules is rotated during disassembly sequence planning. The specific content of disassembly rules is as follows: (1) remove the part that has the highest economic benefit first; (2) remove the parts that can be removed in the same disassembly direction first; (3) remove the parts that use the same tool first; (4) remove the parts that change the small disassembly directions first.
The disassembly sequences are generated based on the precedence graph, the precedence matrix and the disassembly rules. Then, the feasible disassembly depth is obtained by dividing the disassembly stopping points of the above disassembly sequences. The specific process for determining the feasible disassembly depth is shown in Figure 3.

3.2. Establishment of the Disassembly Process

A reasonable disassembly process can improve the accuracy of the optimization model. Thus, it is important to establish a reasonable disassembly process. In this section, the disassembly process is built by analyzing the actual disassembly experiment for EoL smartphones. The specific disassembly process for EoL smartphones is shown in Figure 4.
The EoL smartphone is divided into recyclable materials, recyclable parts and remaining parts. Recyclable materials are divided into plastic materials, metal materials and mixing materials. The recyclable parts are divided into damaged parts and qualified parts. The damaged parts are treated as mixing materials. When the current disassembly depth is not the optimal disassembly depth, the remaining parts are disassembled continuously. When the current disassembly depth is the optimal disassembly depth, the remaining parts are not disassembled. The remaining parts of the optimal disassembly depth are treated as mixing materials.

3.3. Establishment of Objective Function

The main factors influencing the disassembly depth are environmental impact and economic benefits. As one of the most prevalent electronic devices, the overall disassembly safety process is also a key factor in EoL smartphones. Therefore, the disassembly profit per unit time, the disassembly energy consumption per unit time and the overall safety rate of the disassembly process are selected as the objectives for evaluating the disassembly depth of EoL smartphones. For the convenience of the research, the disassembly process should meet the following assumptions: (1) The research object is an EoL smartphone (the representative of the EoL equipment) in the disassembly table. (2) Only one main part can be disassembled at each time. (3) The disassembly is in an ideal state; the parts are not damaged during the disassembly process. (4) All parts of the EoL smartphone can be recycled.
The disassembly time model for EoL smartphones mainly considers five factors as follows: the basic disassembly time (the time of the necessary disassembly action), the tool changing time, the tool positioning time, the detection time and the tidying time.
The tool changing time for disassembling part i (ui) is determined as follows:
u i = N i v
where v is the time required to change the disassembly tool once and Ni is the number of changing tools when part i is disassembled.
The tool positioning time for disassembling part i (hi) is determined as follows:
h i = z i m
where zi is the constraint number for part I and m is the tool positioning time for removing a constraint.
The total disassembly time for disassembling an EoL smartphone (T) is determined as follows:
T = i = 1 n ( f i + N i v + z i m + C + J )
where fi is the basic disassembly time for part i, C is the tidying time for disassembling a part, J is the detection time for a part and n is the number of EoL smartphone parts.
The disassembly profit is affected by the disassembly benefit and the disassembly cost. The disassembly benefit mainly considers the benefits of recyclable materials and recyclable parts. The disassembly cost mainly considers the following factors: the procurement cost, the employee cost, the workshop rental cost, the electricity cost and the tool damaging cost.
The disassembly benefit of the recyclable parts of an EoL smartphone (B1) is determined as follows:
B 1 = i = 1 n ( r i × p )
where ri is the price of recyclable part i and p is the quality rate of recyclable parts.
The disassembly benefit of recyclable materials in an EoL smartphone (B2) is determined as follows:
B 2 = Z 1 D 1 + Z 2 D 2 + Z 3 D 3
where Z1 is the weight of the plastic materials, Z2 is the weight of the metal materials, Z3 is the weight of the mixing materials, D1 is the unit price for the plastic materials, D2 is the unit price for the metal materials and D3 is the unit price for the mixing materials.
The employee cost of disassembling an EoL smartphone (C2) is determined as follows:
C 2 = T × k 1 3600
where k1 is the employee cost for an hour.
The workshop rental cost for disassembling an EoL smartphone (C3) is determined as follows:
C 3 = k 2 d × h × 3600 × T a
where k2 is the workshop rental cost for a month, a is the number of disassembly tables in a workshop, d is the number of working days in a month and h is the daily working time.
The electricity cost of disassembling an EoL smartphone (C4) is determined as follows:
C 4 = ( P 1 × t 1 + P 2 × t 2 + P 3 × t 3 + P 4 × t 4 ) 3.6 × 10 6 × c
where P1 is the power of the hot air gun, P2 is the power of the electric screwdriver, P3 is the power of the detector, P4 is the power of the lamp, t1 is the working time of the hot air gun, t2 is the working time of the electric screwdriver, t3 is the working time of the detector, t4 is the working time of the lamp and c is the price per kilowatt-hour of electricity. The units for P1, P2, P3 and P4 is watt.
The tool damaging cost of disassembling an EoL smartphone (C5) is determined as follows:
C 5 = l = 1 q u l × g l
where q is the number of tools, ul is the time spent using the tool l and gl is the tool damage cost of using tool l once.
The total profit of disassembling an EoL smartphone (L) is determined as follows:
L = B 1 + B 2 C 1 C 2 C 3 C 4 C 5
where C1 is the procurement cost.
The disassembly profit per unit time of disassembling an EoL smartphone (L1) is determined as follow:
L 1 = L T
Through the actual disassembly experiment and by analyzing the disassembly of EoL smartphones, we think that disassembly energy consumption mainly comes from the following five aspects: using the suction cups, moving tools and parts, disassembling the board to board (BTB) connectors, disassembling the buckle and using the electric equipment. Therefore, the disassembly energy consumption model is constructed based on the following aspects: energy consumption when using the suction cups, energy consumption by moving tools and parts, energy consumption when disassembling the BTB connectors, energy consumption for disassembling the buckle, and energy consumption when using the electric equipment.
The suction cup is only used to remove the back cover. The energy consumed when using the suction cups (M1) is determined as follows:
M 1 = F 1 × H 1
where F1 is the traction generated using the suction cup and H1 is the distance of moving the suction cup. The unit of measurement of F1 is Newton.
The energy consumed by moving tools and parts (M2) is determined as follows:
M 2 = k = 1 m 2 F 2 k × H 2 k
where F2k is the force of moving tools and parts k, H2k is the distance of moving tools and parts k, m2 is the number of tools and parts and m2 is the sum of the number of tools (q) and the number of parts (n). The unit of measurement of F2k is Newton.
The energy consumption during disassembling of the BTB connectors (M3) is determined as follows:
M 3 = e = 1 m 3 E c H 3 e t 1 e 3 H 4 e 2 8 H 5 e 3
where m3 is the number of BTB connectors, Ec is the elastic modulus, H3e is the connection position width of the BTB connector e, t1e is the connection position thickness of the BTB connector e, H4e is the height of the BTB connector e and H5e is the length of the connector e.
The energy consumption during disassembling of the buckle (M4) is determined as follows:
M 4 = f = 1 m 4 F 6 f × H 6 f
where m4 is the number of buckle f, F6f is the force of disassembling buckle f and H6f is the distance of disassembling buckle f. The unit of measurement of F6f is Newton.
The energy consumption when using the electric equipment (M5) is determined as follows:
M 5 = P 1 × t 1 + P 2 × t 2 + P 3 × t 3 + P 4 × t 4
The total disassembly energy consumption when disassembling an EoL smartphone (M) is determined as follows:
M = M 1 + M 2 + M 3 + M 4 + M 5
The disassembly energy consumption per unit time of disassembling an EoL smartphone (M6) is determined as follows:
M 6 = M T
By analyzing the disassembly process of EoL smartphones, we found that the temperature of the disassembly environment, the accuracy of the tool positioning, the heat dissipation performance of the disassembly tool and the risky degree of parts are the main factors influencing the disassembly safety of each part. Therefore, the model for the overall safety of the disassembly process for disassembling an EoL smartphone is constructed considering the above four factors. Four factors influencing disassembly are defined as follows: (1) The disassembly process is considered risky when the temperature of the disassembly environment is higher than 60 °C. (2) The disassembly process is considered risky when the positioning of the tool is biased. (3) The disassembly process is considered risky when the temperature of the disassembly tool is higher than 55 °C. (4) The disassembly process is considered risky when the operator is injured by the parts. The rate of risk of disassembling each part is determined using the disassembly experiment. Three operators with a similar disassembly experience are divided into three groups. The operator of every group disassembles the same part and repeats this W times. The number of risky disassembly experiments in every group is recorded.
The rate of risk of disassembling part i (Ai) is determined as follows:
A i = w 1 i W + w 2 i W + w 3 i W 3 × 100 %
where w1i is the risky number of disassembling part i in the first disassembly experiment group, w2i is the risky number of disassembling part i in the second disassembly experiment group and w3i is the risky number of disassembling part i in the third disassembly experiment group.
The overall safety rate of the disassembly process when disassembling an EoL smartphone (O) is determined as follows:
O = i = 1 m 5 1 A i × 100 %
where m5 is the number of disassembling parts at each disassembly depth.
The disassembly profit per unit time, the disassembly energy consumption per unit time and the overall safety rate of the disassembly process are selected as the optimization objectives. The objective function (f(x)) is constructed as follows:
min f ( x ) = min 1 O , 1 L 1 , M 6

3.4. Optimization of Disassembly Depth

The TLBO algorithm is proposed based on inspiration from the teaching and learning process. Teacher and learners are the two vital components of the algorithm and describe the two basic modes of learning through the teacher phase and the learner phase. Because the TLBO algorithm is only needed to set the initial parameters and the solution process of the TLBO algorithm is simple, the TLBO algorithm is widely used. Therefore, the ITLBO algorithm is proposed for solving the multi-objective disassembly depth optimization problem of EoL smartphones in this section. In order to avoid falling into the local optimum, the Singer chaotic map is used in the population initialization of the ITLBO algorithm. In the teacher phase of the ITLBO algorithm, the nonlinear convergence factor is used to increase the searchability and solution accuracy. The pareto solution set is used to obtain the disassembly depth that can consider multiple objectives of the EoL smartphones. The flow chart of the ITLBO algorithm is shown in Figure 5.
The content of the ITLBO algorithm is specifically explained based on the disassembly depth optimization problem of the EoL smartphones. The best solution (the optimal disassembly depth) is considered the teacher. All feasible disassembly depths are considered as the learners. The decision variables are the three factors in the objective function in Section 3.3. The search space is the value range of the above three factors. By analyzing the actual disassembly requirements of EoL smartphones, the range of the search space for disassembly profit per unit time should be greater than 0 and the range of the search space for the overall disassembly safety process rate should be greater than 70%. The implementation steps of the ITLBO are summarized as follows.
(1)
The parameter initialization. In order to avoid falling into local optimum, the singer chaotic map is used. The equation for the singer chaotic map [49] is determined as follows:
x k + 1 = u 7.86 x k 23.31 x k 2 + 28.75 x k 3 13.302875 x k 4 , u 0.9 , 1.08
where xk is the value of the kth singer chaotic map and u is the coefficient of the singer chaotic map.
(2)
The teacher phase. In this phase, learners learn through a teacher. In order to increase searchability and solution accuracy, the nonlinear convergence factor is used. The equation for the nonlinear convergence factor is determined as follows:
X new i = X old i + K ( X teacher T F M e a n )
T F = 2 lg 2 × lg 2 t t max 2
where Xinew is the result of the ith learner after learning, Xiold is the result of the ith student before learning, Xteacher is the result of the teacher, Mean is the mean of all learners, TF is the teaching factor, K is the random number in the range [0, 1], t is the current number of iterations and tmax is the maximum number of iterations.
(3)
The learner phase. The learners increase their knowledge by interacting with each other. A learner interacts randomly with others to enhance their knowledge. The principle [50] is determined as follows:
X N i = X i + K ( X i X j ) ,       T ( X j ) < T ( X i ) X i + K ( X j X i ) ,       T ( X i ) < T ( X j )
where Xi is the result for learner i, Xj is the result for learner j, XiN is the new result for learner i after the learner phase, T(Xi) is the fitness value of Xi and T(Xj) is the fitness value of Xj.
(4)
The pareto solution set. All non-inferior solutions of the disassembly depth are output. The pareto solution set can provide solutions for the multi-objective disassembly depth optimization problem of EoL smartphones.

3.5. The Assessment of Disassembly Depth

It is difficult to compare the advantages and disadvantages of the pareto solution in the solution set. For the disassembly problem, we should select the optimal disassembly depth. Fuzzy AHP is widely applied to address the uncertainty of decision-making and has been applied in many fields. Fuzzy AHP has obvious advantages in computational time, simplicity and stability. Therefore, fuzzy AHP is selected for assessment of the disassembly depth.
During the actual disassembling process, the disassembly time and the disassembly profit are considered to be the most important factors. The disassembly energy consumption is concerned with environmental protection issues. Moreover, the overall disassembly safety process should also be taken seriously. Therefore, disassembly time, disassembly energy consumption, disassembly profit and the overall safety of the disassembly process are selected as the criteria. The structural hierarchy of multi-objective disassembly depth decisions for EoL smartphones is shown in Figure 6. The fuzzy judgment matrix Q of the standard layers can be obtained as shown in Equation (26).
Q = q 11 q 12 q 13 q 14 q 21 q 22 q 23 q 24 q 31 q 32 q 33 q 34 q 41 q 42 q 43 q 44
The elements of the fuzzy judgment matrix Q are determined based on the scale of the fuzzy AHP value. The 0.1–0.9 nine-level scale method is the maximum number of grades that people can accept. Thus, the 0.1–0.9 nine-level scale method is applied to the scale of the fuzzy AHP value. The weights of the criteria are determined based on the fuzzy judgment matrix Q and the specific steps are as follows.
Firstly, the fuzzy judgment matrix Q is summed by rows; the formula for its calculation is:
Q y = k = 1 m 6 q y k
where Qy is the sum of row y of the fuzzy judgment matrix Q and m6 is the number of the criterion.
Then, the weight coefficient is calculated based on the following equation:
X y = Q y 2 m 6 m 6 m 6 1
where Xy is the weight coefficient of row y.
Finally, the determinant of the weight coefficient ri is determined as follows:
r i = X 1 , X 2 , X m 6
In order to verify whether the obtained weight is reliable, the fuzzy consistent matrix G is obtained. The specific treatment method is determined as follows:
G y k = m 6 1 X y X k 2 + 0.5
CI is calculated using the following equation. When CI < 0.1, it means that the data meets the requirements for fuzzy consistency. The average index for randomly generated weights R is set to 0.9 [15].
C I = y = 1 m 6 k = 1 m 6 G y k q y k m 6 2 R

4. Experiment and Discussion

4.1. Fundamental Data

The EoL smartphone, namely ‘Xiaomi 4’, was selected as an example to verify the applicability of the proposed method. The relevant information for ‘Xiaomi 4’ was obtained using the disassembly experiment. The disassembly parts graph for ‘Xiaomi 4’ is shown in Figure 7, and contains 11 main parts of ‘Xiaomi 4’ and their numbers. The precedence graph of ‘Xiaomi 4’, which shows the precedence constraint relationship between the 11 main parts of ‘Xiaomi 4’, is shown in Figure 8. In addition, the basic information for ‘Xiaomi 4’ is shown in Table 1. The disassembly tool information is shown in Table 2. In Table 1, the weight of the parts is measured using the electronic scale, and the recycling price for parts is obtained through market research; the price of the parts may fluctuate. Because relative comparison is used in this study, the results of the study will not be affected by the recycling price of parts. In Table 2, the weight of the disassembly tool is measured using the electronic scale and the tool damage cost is estimated using the wholesale purchase prices and service life statistics. The wholesale purchase price and service life statistics are obtained through market research. The feasible disassembly depth of ‘Xiaomi 4’ is determined based on the precedence graph for ‘Xiaomi 4’, the basic information for ‘Xiaomi 4’ and the disassembly rules.
The disassembly time, the disassembly energy consumption, the disassembly profit and the overall safety of the disassembly process for each disassembly depth are calculated based on the established model. In order to improve the accuracy of the calculation, the quantitative parameters for ‘Xiaomi 4’ are shown in Table 3. The quantitative parameters for ‘Xiaomi 4’ are determined using the disassembly experiments and market research. Three operators with similar disassembly experiences are divided into groups A, B and C. The operator of every group disassembles the same part and repeats this 20 times (there are 20 experiments in each group). The number of risky disassembly experiments in every group is recorded. The risky disassembly probability for each part of ‘Xiaomi 4’ is shown in Table 4.

4.2. Results

The program is developed using Matlab2019b and its running environment is Intel®coreli7@2.3GHZ, RAM16.00Gn, win7 system. Based on the practicability of disassembly, the population size is set to 15 and the iteration number is set to 100. The disassembly depth non-inferior solution set for ‘Xiaomi 4’ is obtained as shown in Table 5. In order to show the results in Table 5 intuitively, the spatial distribution of the non-inferior solution is shown in Figure 9. The number in Figure 9 corresponds to the number of disassembly depths in Table 5.
Based on the four criteria, the fuzzy judgment matrix Q of the standard layers can be obtained as shown in Table 6. The method used to obtain the values in Table 6 is as follows: three researchers with disassembly experience compared the importance of all evaluation indexes at the same level and got consistent results. The values in Table 6 were then assigned according to the assignment criteria of the 0.1–0.9 nine-level scale method. The results of the weight coefficients and the CI are shown in Table 7. Due to the degree of inconsistency within the allowable range (CI = 0.09805 < 0.1), the result of this decision is credible. The weights of the impact of each criterion on each scheme are synthesized and the relevant information on data processing is shown in Table 8. By analyzing the comprehensive sort of Table 8, the optimal disassembly depth for ‘Xiaomi 4’ is disassembly depth 3 (SIM card tray–Back cover–Middle frame–Front-facing camera–Flashlight–Motherboard–Back camera) and disassembly depth 7 (SIM card tray–Back cover–Middle frame–Flashlight– Front-facing camera–Motherboard–Back camera).

4.3. Analysis of Results and Discussion

In order to verify the applicability of the method proposed in this paper, the existing disassembly depth optimization methods in [39,40] were selected for comparison. In the experiment, the disassembly depth optimization method in [39] (select the disassembly depth with the maximum total disassembly profit in all disassembly depths) is set as group A. The disassembly depth optimization method in [40] (select the disassembly depth with a maximum total disassembly profit of more than 85% and maximum total disassembly energy consumption of less than 70% in all disassembly depths) is set as group B. The disassembly depth optimization method proposed in this paper is set as group C. The disassembly depth optimization results of ‘Xiaomi 4’ are shown in Table 9.
The number of non-inferior solutions is increased by eight in group C compared with the results in group A. The number of optimal solutions is increased by two in group C compared with the results in group A. The results of the comparison demonstrate that the searchability of the non-inferior solution and the optimal solution is improved in group C compared with the results in group A. Compared with the results in group B, the number of non-inferior solutions is increased by seven in group C. Compared with the results in group B, the number of optimal solutions is increased by two in group C. The results of the comparison show that group C is better than group B at improving the searchability of the non-inferior solution and the optimal solution. In summary, the searchability of the non-inferior solution and the optimal solution of the method proposed in this paper is superior to the methods in [39,40].
In order to verify the applicability of the ITLBO algorithm in this paper, the existing TLBO algorithm is selected for comparison. The EoL smartphone ‘Xiaomi 4’ is selected as the case. The parameters of the ITLBO algorithm and the TLBO algorithm are set to the same value (the population size is set to 15 and the iteration number is set to 100). The disassembly profit per unit time, the disassembly energy consumption per unit time and the overall safety rate of the disassembly process are selected as optimization objectives. Each algorithm is iterated 10 times. Figure 10 shows the relationship between the average value of the minimum disassembly energy consumption per unit time and the iteration number of the program. Figure 11 shows the relationship between the average value of the maximum disassembly profit per unit of time and the iteration number of the program. Figure 12 shows the relationship between the average value of the maximum overall disassembly safety rate and the iteration number of the program.
During the process of searching for the optimal disassembly energy consumption per unit time, it can be seen from Figure 10 that the ITLBO algorithm tends to converge in the 35th generation, while the TLBO algorithm tends to converge in the 70th generation. Compared with the TLBO algorithm, the convergence speed of the ITLBO algorithm is increased by 50.00%. Moreover, it can be seen from Figure 10 that the minimum disassembly energy consumption per unit time obtained by the TLBO algorithm is 22.3968 J·t−1, while the minimum disassembly energy consumption per unit time obtained by the ITLBO algorithm is 21.5224 J·t−1. Compared with the TLBO algorithm, the minimum disassembly energy consumption per unit time by the ITLBO algorithm is reduced by 3.91%.
In the process of searching for the optimal disassembly profit per unit time, it can be seen from Figure 11 that the ITLBO algorithm tends to converge in the 40th generation, while the TLBO algorithm tends to converge in the 60th generation. Compared with the TLBO algorithm, the convergence speed of the ITLBO algorithm increased by 33.33%. Moreover, it can be seen from Figure 11 that the maximum disassembly profit per unit time obtained by the TLBO algorithm is 0.1764 ¥·t−1, while the maximum disassembly profit per unit time obtained by the ITLBO algorithm is 0.1854 ¥·t−1. Compared with the TLBO algorithm, the maximum disassembly profit per unit of time obtained by the ITLBO algorithm increased by 5.10%.
In the process of searching for the optimal overall safety rate of the disassembly process, it can be seen from Figure 12 that the ITLBO algorithm tends to converge in the 32nd generation, while the TLBO algorithm tends to converge in the 46th generation. Compared with the TLBO algorithm, the convergence speed of the ITLBO algorithm increased by 30.43%. Moreover, it can be seen from Figure 12 that the maximum overall disassembly safety rate obtained by the TLBO algorithm is 93.45%, while the maximum overall disassembly safety rate obtained by the ITLBO algorithm is 96.67%. Compared with the TLBO algorithm, the maximum overall disassembly safety rate of the ITLBO algorithm increased by 3.45%. In summary, the convergence speed and solution accuracy of the ITLBO algorithm are superior to those of the TLBO algorithm.
From the case study and the above analysis, the proposed method can effectively determine the optimal disassembly depth of EoL smartphones. Although we have successfully applied the proposed method to EoL smartphones, there are some limitations to this proposed method. Firstly, we assume that the disassembly is in an ideal state and the parts are not damaged during the disassembly process. In order to obtain more accurate results, it is important to reasonably consider the damage rate during the disassembly process. Then, it is important to choose a more reasonable criterion for fuzzy AHP for the EoL smartphones. Moreover, an EoL smartphone, namely ‘Xiaomi 4’, was selected as an example of multiple waste electronic products in this paper. In order to prove the effectiveness and high utilization rate of the method, it is important to study other old equipment to determine the application range for the proposed method.

5. Conclusions

With the explosion in the number of waste electrical and electronic equipment, it is particularly important to reduce the influence of electrical and electronic equipment waste via disassembly planning. One of the most crucial domains within disassembly research is the intricate challenge of securing a satisfactory disassembly depth. Unfortunately, the overall disassembly safety process is not considered in the disassembly depth optimization process, which leads to an inability to accurately obtain a reasonable disassembly depth. Therefore, a multi-objective disassembly depth optimization method for EoL smartphones, considering the overall safety of the disassembly process, is proposed. In this study, a multi-objective function for disassembly depth optimization of EoL smartphones is established based on disassembly profit per unit time, disassembly energy consumption per unit time and overall disassembly safety process rate. In order to increase the solution accuracy and avoid local optimization, an improved teaching–learning-based optimization algorithm is proposed. The overall disassembly safety process, disassembly time, disassembly energy consumption and disassembly profit are selected as the criteria for fuzzy AHP to obtain the optimal disassembly depth for EoL smartphones. A case of the ‘Xiaomi 4’ is studied to verify the applicability of the proposed method. The key observations obtained from the results of the experiments can be summarized as follows.
(a)
The numbers of non-inferior solutions and optimal solutions obtained using the method proposed in this paper are superior to the methods in [39,40]. The searchability of the non-inferior solution and the optimal solution of the method proposed in this paper is significant.
(b)
In the process of searching for the optimal objective, the convergence speeds for the ITLBO algorithm were 50.00%, 33.33% and 30.43% higher than for the TLBO algorithm. This shows that the ITLBO algorithm is more effective than the TLBO algorithm at improving the convergence speed when searching for the optimal objective.
(c)
In the process of searching for the optimal objective, the optimal solution values of the ITLBO algorithm were 3.91%, 5.10% and 3.45% higher than for the TLBO algorithm. This shows that the ITLBO algorithm is more effective than the TLBO algorithm at improving the solution accuracy of searching for the optimal objective.
This paper is only a preliminary exploration of multi-objective disassembly depth optimization problems for EoL smartphones, considering the overall safety of the disassembly process. Further research is needed on carbon dioxide emissions and the disassembly damage rate of the disassembly process. Optimizing the disassembly depth based on the disassembly workshop is a future research direction.

Author Contributions

Conceptualization, Z.C., L.L. and X.C.; methodology, Z.C. and L.L.; software, Z.C.; validation, Z.C.; formal analysis, L.L., F.Y. and H.L.; investigation, L.L., X.C., F.Y. and H.L.; resources, X.C. and F.Y.; data curation, L.L., X.C., F.Y. and H.L.; writing—original draft preparation, Z.C.; writing—review and editing, L.L. and F.Y.; supervision, L.L. and F.Y.; project administration, L.L. and F.Y.; funding acquisition, L.L. All authors have read and agreed to the published version of the manuscript.

Funding

This work was supported by the National Key Research and Development Program of China (grant number 2020YFB1713001).

Institutional Review Board Statement

Not applicable.

Informed Consent Statement

Not applicable.

Data Availability Statement

Data will be made available on request.

Acknowledgments

The authors would like to express their sincere gratitude to the anonymous reviewers for their many valuable comments and suggestions.

Conflicts of Interest

The authors declare no conflicts of interest. The funders had no role in the design of the study; in the collection, analyses, or interpretation of data; in the writing of the manuscript; or in the decision to publish the results.

References

  1. Zeng, Y.; Zhang, Z.; Yin, T.; Zheng, H. Robotic disassembly line balancing and sequencing problem considering energy-saving and high-profit for waste household appliances. J. Clean. Prod. 2022, 381, 135209. [Google Scholar] [CrossRef]
  2. He, P.; Wang, C.; Zuo, L. The present and future availability of high-tech minerals in waste mobile phones: Evidence from China. J. Clean. Prod. 2018, 192, 940–949. [Google Scholar] [CrossRef]
  3. Li, J.; Ge, Z.; Liang, C.; An, N. Present status of recycling waste mobile phones in China: A review. Environ. Sci. Pollut. Res. 2017, 24, 16578–16591. [Google Scholar] [CrossRef] [PubMed]
  4. Ren, Y.; Jin, H.; Zhao, F.; Qu, T.; Meng, L.; Zhang, C.; Zhang, B.; Wang, G.; Sutherland, J.W. A multi-objective disassembly planning for value recovery and energy conservation from end-of-life products. IEEE Trans. Autom. Sci. Eng. 2021, 18, 791–803. [Google Scholar] [CrossRef]
  5. Nowakowski, P. A novel, cost efficient identification method for disassembly planning of waste electrical and electronic equipment. J. Clean. Prod. 2018, 172, 2695–2707. [Google Scholar] [CrossRef]
  6. Paterson, D.A.P.; Ijomah, W.L.; Windmill, J.F.C. End-of-life decision tool with emphasis on remanufacturing. J. Clean. Prod. 2017, 148, 653–664. [Google Scholar] [CrossRef]
  7. Wang, K.; Li, X.; Gao, L. Modeling and optimization of multi-objective partial disassembly line balancing problem considering hazard and profit. J. Clean. Prod. 2019, 211, 115–133. [Google Scholar] [CrossRef]
  8. Bentaha, M.L.; Dolgui, A.; Battaia, O.; Riggs, R.J.; Hu, J. Profit-oriented partial disassembly line design: Dealing with hazardous parts and task processing times uncertainty. Int. J. Prod. Res. 2018, 56, 7220–7242. [Google Scholar] [CrossRef]
  9. Cordella, M.; Alfieri, F.; Clemm, C.; Berwald, A. Durability of smartphones: A technical analysis of reliability and repairability aspects. J. Clean. Prod. 2021, 286, 125388. [Google Scholar] [CrossRef]
  10. Islam, M.T.; Dias, P.R.; Huda, N. Waste mobile phones: A survey and analysis of the awareness, consumption and disposal behavior of consumers in Australia. J. Environ. Manage. 2020, 275, 111111. [Google Scholar] [CrossRef]
  11. Ren, Y.; Zhang, C.; Zhao, F.; Tian, G.; Lin, W.; Meng, L.; Li, H. Disassembly line balancing problem using interdependent weights-based multi-criteria decision making and 2-Optimal algorithm. J. Clean. Prod. 2018, 174, 1475–1486. [Google Scholar] [CrossRef]
  12. Liu, J.; Zhou, Z.; Pham, D.T.; Xu, W.; Ji, C.; Liu, Q. Collaborative optimization of robotic disassembly sequence planning and robotic disassembly line balancing problem using improved discrete Bees algorithm in remanufacturing. Robot. Comput. Integr. Manuf. 2020, 61, 101829. [Google Scholar] [CrossRef]
  13. Ren, Y.; Yu, D.; Zhang, C.; Tian, G.; Meng, L.; Zhou, X. An improved gravitational search algorithm for profit-oriented partial disassembly line balancing problem. Int. J. Prod. Res. 2017, 55, 7302–7316. [Google Scholar] [CrossRef]
  14. Mandolini, M.; Favi, C.; Germani, M.; Marconi, M. Time-based disassembly method: How to assess the best disassembly sequence and time of target components in complex products. Int. J. Adv. Manuf. Technol. 2018, 95, 409–430. [Google Scholar] [CrossRef]
  15. Yang, Y.; Yuan, G.; Zhuang, Q.; Tian, G. Multi-objective low-carbon disassembly line balancing for agricultural machinery using MDFOA and fuzzy AHP. J. Clean. Prod. 2019, 233, 1465–1474. [Google Scholar] [CrossRef]
  16. Cao, J.; Xia, X.; Wang, L.; Zhang, Z.; Liu, X. A Novel Multi-Efficiency Optimization Method for Disassembly Line Balancing Problem. Sustainability 2019, 11, 6969. [Google Scholar] [CrossRef]
  17. Lu, Q.; Ren, Y.; Jin, H.; Meng, L.; Li, L.; Zhang, C.; Sutherland, J.W. A hybrid metaheuristic algorithm for a profit-oriented and energy-efficient disassembly sequencing problem. Robot. Comput. Integr. Manuf. 2020, 61, 101828. [Google Scholar] [CrossRef]
  18. Xu, W.; Tang, Q.; Liu, J.; Liu, Z.; Zhou, Z.; Pham, D.T. Disassembly sequence planning using discrete Bees algorithm for human-robot collaboration in remanufacturing. Robot. Comput. Integr. Manuf. 2020, 62, 101860. [Google Scholar] [CrossRef]
  19. Xing, Y.; Wu, D.; Qu, L. Parallel disassembly sequence planning using improved ant colony algorithm. Int. J. Adv. Manuf. Technol. 2021, 113, 2327–2342. [Google Scholar] [CrossRef]
  20. Liu, H.; Zhang, L. Optimizing a disassembly sequence planning with success rates of disassembly operations via a variable neighborhood search algorithm. IEEE Access 2021, 9, 157540–157549. [Google Scholar] [CrossRef]
  21. Liang, J.; Guo, S.; Zhang, Y.; Liu, W.; Zhou, S. Energy-efficient optimization of two-sided disassembly line balance considering parallel operation and uncertain using multiobjective flatworm algorithm. Sustainability 2021, 13, 3358. [Google Scholar] [CrossRef]
  22. Aicha, M.; Belhadj, I.; Hammadi, M.; Aifaoui, N. A mathematical formulation for processing time computing in disassembly lines and its optimization. Comput. Ind. Eng. 2022, 165, 107933. [Google Scholar] [CrossRef]
  23. Zeng, Y.; Zhang, Z.; Liang, W.; Zhang, Y. Balancing optimization for disassembly line of mixed homogeneous products with hybrid disassembly mode. Comput. Ind. Eng. 2023, 185, 109646. [Google Scholar] [CrossRef]
  24. Wang, K.; Guo, J.; Du, B.; Li, Y.; Tang, H.; Li, X.; Gao, L. A novel MILP model and an improved genetic algorithm for disassembly line balancing and sequence planning with partial destructive mode. Comput. Ind. Eng. 2023, 186, 109704. [Google Scholar] [CrossRef]
  25. Yeh, W.C. Optimization of the disassembly sequencing problem on the basis of self-adaptive simplified swarm optimization. IEEE Trans. Syst. Man. Cybern.-Part. A Syst. Hum. 2011, 42, 250–261. [Google Scholar] [CrossRef]
  26. Xia, K.; Gao, L.; Li, W.; Chao, K. Disassembly sequence planning using a simplified teaching-learning-based optimization algorithm. Adv. Eng. Inform. 2014, 28, 518–527. [Google Scholar] [CrossRef]
  27. Tseng, H.E.; Chang, C.C.; Lee, S.C.; Huang, Y.M. A block-based genetic algorithm for disassembly sequence planning. Expert. Syst. Appl. 2018, 96, 492–505. [Google Scholar] [CrossRef]
  28. Xie, J.; Li, X.; Gao, L. Disassembly sequence planning based on a modified grey wolf optimizer. Int. J. Adv. Manuf. Technol. 2021, 116, 3731–3750. [Google Scholar] [CrossRef]
  29. Tseng, H.E.; Huang, Y.M.; Chang, C.C.; Lee, S.C. Disassembly sequence planning using a Flatworm algorithm. J. Manuf. Syst. 2020, 57, 416–428. [Google Scholar] [CrossRef]
  30. Tseng, H.E.; Chang, C.C.; Chung, T.W. Applying improved particle swarm optimization to asynchronous parallel disassembly planning. IEEE Access 2022, 10, 80555–80564. [Google Scholar] [CrossRef]
  31. Lou, S.; Zhang, Y.; Tan, R.; Lv, C. A human-cyber-physical system enabled sequential disassembly planning approach for a human-robot collaboration cell in Industry 5.0. Robot. Comput. Integr. Manuf. 2024, 87, 102706. [Google Scholar] [CrossRef]
  32. Kalayci, C.B.; Polat, O.; Gupta, S.M. A hybrid genetic algorithm for sequence-dependent disassembly line balancing problem. Ann. Oper. Res. 2016, 242, 321–354. [Google Scholar] [CrossRef]
  33. Liu, J.; Wang, S. Balancing disassembly line in product recovery to promote the coordinated development of economy and environment. Sustainability 2017, 9, 309. [Google Scholar] [CrossRef]
  34. Liu, J.; Sang, H.; Han, Y.; Wang, C.; Gao, K. Efficient multi-objective optimization algorithm for hybrid flow shop scheduling problems with setup energy consumptions. J. Clean. Prod. 2018, 181, 584–598. [Google Scholar] [CrossRef]
  35. Xia, X.; Liu, W.; Zhang, Z.; Wang, L.; Cao, J.; Liu, X. A Balancing Method of Mixed-model Disassembly Line in Random Working Environment. Sustainability 2019, 11, 2304. [Google Scholar] [CrossRef]
  36. Xu, W.; Cui, J.; Liu, B.; Liu, J.; Yao, B.; Zhou, Z. Human-robot collaborative disassembly line balancing considering the safe strategy in remanufacturing. J. Clean. Prod. 2021, 324, 129158. [Google Scholar] [CrossRef]
  37. Liang, P.; Fu, Y.; Gao, K. Multi-product disassembly line balancing optimization method for high disassembly profit and low energy consumption with noise pollution constraints. Eng. Appl. Artif. Intell. 2024, 130, 107721. [Google Scholar] [CrossRef]
  38. Giudice, F.; Kassem, M. End-of-life impact reduction through analysis and redistribution of disassembly depth: A case study in electronic device redesign. Comput. Ind. Eng. 2009, 57, 677–690. [Google Scholar] [CrossRef]
  39. Achillas, C.; Aidonis, D.; Vlachokostas, C.; Karagiannidis, A.; Moussiopoulos, N.; Loulos, V. Depth of manual dismantling analysis: A cost–benefit approach. Waste Manag. 2013, 33, 948–956. [Google Scholar] [CrossRef] [PubMed]
  40. Smith, S.; Hsu, L.; Smith, G.C. Partial disassembly sequence planning based on cost-benefit analysis. J. Clean. Prod. 2016, 139, 729–739. [Google Scholar] [CrossRef]
  41. Kubler, S.; Robert, J.; Derigent, W.; Voisin, A.; Traon, Y.L. A state-of the-art survey & testbed of fuzzy AHP (FAHP) applications. Expert. Syst. Appl. 2016, 65, 398–422. [Google Scholar]
  42. Liu, Y.; Eckert, C.M.; Earl, C. A review of fuzzy AHP methods for decision-making with subjective judgements. Expert. Syst. Appl. 2020, 161, 113738. [Google Scholar] [CrossRef]
  43. Heo, E.; Kim, J.; Boo, K.J. Analysis of the assessment factors for renewable energy dissemination program evaluation using fuzzy AHP. Renew. Sust. Energ. Rev. 2010, 14, 2214–2220. [Google Scholar] [CrossRef]
  44. Avikal, S.; Jain, R.; Mishra, P.K. A Kano model, AHP and M-TOPSIS method-based technique for disassembly line balancing under fuzzy environment. Appl. Soft Comput. 2014, 25, 519–529. [Google Scholar] [CrossRef]
  45. Guler, D.; Yomralioglu, T. Suitable location selection for the electric vehicle fast charging station with AHP and fuzzy AHP methods using GIS. Ann. GIS 2020, 26, 169–189. [Google Scholar] [CrossRef]
  46. Zhou, X.; Sun, Y.; Huang, Z.; Yang, C.; Yen, G.G. Dynamic multi-objective optimization and fuzzy AHP for copper removal process of zinc hydrometallurgy. Appl. Soft Comput. 2022, 129, 109613. [Google Scholar] [CrossRef]
  47. Sherif, S.U.; Asokan, P.; Sasikumar, P.; Mathiyazhagan, K.; Jerald, J. An integrated decision making approach for the selection of battery recycling plant location under sustainable environment. J. Clean. Prod. 2022, 330, 129784. [Google Scholar] [CrossRef]
  48. Tuo, Y.; Zhang, Z.; Wu, T.; Zeng, Y.; Zhang, Y.; Junqi, L. Multimanned disassembly line balancing optimization considering walking workers and task evaluation indicators. J. Manuf. Syst. 2024, 72, 263–286. [Google Scholar] [CrossRef]
  49. Oliva, D.; Abd El Aziz, M.; Hassanien, A.E. Parameter estimation of photovoltaic cells using an improved chaotic whale optimization algorithm. Appl. Energy 2017, 200, 141–154. [Google Scholar] [CrossRef]
  50. Baykasoğlu, A.; Hamzadayi, A.; Köse, S.Y. Testing the performance of teaching–learning based optimization (TLBO) algorithm on combinatorial problems: Flow shop and job shop scheduling cases. Inf. Sci. 2014, 276, 204–218. [Google Scholar] [CrossRef]
Figure 1. The flow chart of the proposed method.
Figure 1. The flow chart of the proposed method.
Sustainability 16 01114 g001
Figure 2. Precedence graph and precedence matrix.
Figure 2. Precedence graph and precedence matrix.
Sustainability 16 01114 g002
Figure 3. The process graph for determining the feasible disassembly depth.
Figure 3. The process graph for determining the feasible disassembly depth.
Sustainability 16 01114 g003
Figure 4. The disassembly process for EoL smartphones.
Figure 4. The disassembly process for EoL smartphones.
Sustainability 16 01114 g004
Figure 5. The flow chart of the ITLBO algorithm.
Figure 5. The flow chart of the ITLBO algorithm.
Sustainability 16 01114 g005
Figure 6. The structural hierarchy of multi-objective disassembly depth decisions.
Figure 6. The structural hierarchy of multi-objective disassembly depth decisions.
Sustainability 16 01114 g006
Figure 7. The disassembly parts graph for ‘Xiaomi 4’.
Figure 7. The disassembly parts graph for ‘Xiaomi 4’.
Sustainability 16 01114 g007
Figure 8. The precedence graph for ‘Xiaomi 4’.
Figure 8. The precedence graph for ‘Xiaomi 4’.
Sustainability 16 01114 g008
Figure 9. The spatial distribution of the non-inferior solution.
Figure 9. The spatial distribution of the non-inferior solution.
Sustainability 16 01114 g009
Figure 10. The average value of the minimum disassembly energy consumption per unit of time versus the number of iterations.
Figure 10. The average value of the minimum disassembly energy consumption per unit of time versus the number of iterations.
Sustainability 16 01114 g010
Figure 11. The average value of the maximum disassembly profit per unit time versus the number of iterations.
Figure 11. The average value of the maximum disassembly profit per unit time versus the number of iterations.
Sustainability 16 01114 g011
Figure 12. The average value of the maximum overall safety rate of the disassembly process versus the number of iterations.
Figure 12. The average value of the maximum overall safety rate of the disassembly process versus the number of iterations.
Sustainability 16 01114 g012
Table 1. The basic information for ‘Xiaomi 4’.
Table 1. The basic information for ‘Xiaomi 4’.
Part No.Part NameThe Disassembly DirectionConstraint/QuantityThe Disassembly ToolWeight (g)The Basic Disassembly Time (s)The Price (¥)
1SIM card tray+XBuckle/1Retrieve card pin0.92.000.01
2Back cover+ZBuckle/1Stick–suction cups11.215.500.80
3Middle frame+ZScrews/10, buckle/1Electric screwdriver–stick–tweezer10.645.000.20
4Flashlight−ZScrews/3Electric screwdriver–tweezer0.712.503.50
5Front-facing camera+ZBTB/1Stick–tweezer0.36.0015.00
6Battery+ZBTB/1, sealant/1Heating gun–stick–tweezer46.065.0011.50
7Motherboard+ZBuckle/2Stick–tweezer14.116.0045.00
8Back camera−ZBTB/1Stick–tweezer0.78.0022.00
9Receiver+ZBuckle/1Stick–tweezer0.76.401.20
10Tail plate+ZSealant/1, screws/3Electric screwdriver–Heating gun–tweezer2.835.7025.00
11Screen−ZSealant/1Heating gun–tweezer–stick62.680.001.30
Table 2. Disassembly tool information.
Table 2. Disassembly tool information.
Tool NameWeight (g)Power (W)The Tool Damage Cost for Each Use (¥)
Retrieve card pin0.20.005
Electric screwdriver248.1500.01
Heating gun210.63000.01
Stick18.60.01
Tweezer12.80.002
Suction cups2.10.005
Detector5
Lamp15
Table 3. The quantitative parameters of ‘Xiaomi 4’.
Table 3. The quantitative parameters of ‘Xiaomi 4’.
The Quantitative ParametersValueUnitData Source
The disassembly time for disassembling a screw2.00(s)Disassembly experiments
The time required to change the disassembly tool once3.00(s)
The tool positioning time1.50(s)
The detection time for a part7.00(s)
The tidying time for disassembling a part4.50(s)
The heating time for disassembling the tail plate15.00(s)
The heating time for disassembling the battery45.00(s)
The heating time for disassembling the screen55.00(s)
The weight of a screw0.15(g)
The quality rate of recyclable parts95.00%Market research
The recycling price of metal materials4500.00(¥·t−1)
The recycling price of mixing materials4000.00(¥·t−1)
The recycling price of plastic materials2200.00(¥·t−1)
The purchase cost of EoL ‘Xiaomi 4’35.00(¥)
The employee cost32.00(¥·h−1)
The employee’s working time8.00, 22.00(h·d−1, d·m−1)
The workshop rental cost4000.00(¥·m−1)
The number of disassembly tables10
The price per kilowatt-hour of electricity1.00(¥·(kw·h) −1)
The disassembly energy consumption for disassembling a screw0.01(J)Disassembly experiments
The disassembly energy consumption for disassembling a BTB0.03(J)
The disassembly energy consumption for disassembling a back cover0.42(J)
Energy consumption for moving a part11.50(J)
Energy consumption for moving a tool15.00(J)
The disassembly energy consumption for disassembling a SIM card tray0.03(J)
The disassembly energy consumption for disassembling a buckle0.20(J)
Table 4. The risky disassembly probability of each part of ‘Xiaomi 4’.
Table 4. The risky disassembly probability of each part of ‘Xiaomi 4’.
Part No.Group AGroup BGroup CThe Risky Disassembly Probability
The Number of Risky Disassembly ExperimentsThe Number of Disassembly ExperimentsThe Number of Risky Disassembly ExperimentsThe Number of Disassembly ExperimentsThe Number of Risky Disassembly ExperimentsThe Number of Disassembly Experiments
11200201203.33%
20201201203.33%
31201201205.00%
40201200201.67%
50200201201.67%
61202201206.67%
71200201203.33%
80201200201.67%
91201200203.33%
101201201205.00%
112202201208.33%
Table 5. The disassembly depth non-inferior solution set for ‘Xiaomi 4’.
Table 5. The disassembly depth non-inferior solution set for ‘Xiaomi 4’.
Disassembly Depth No.Disassembly DepthDisassembly Profit per unit Time (¥·t−1)Disassembly Energy Consumption per Unit Time (J·t−1)The Overall Disassembly Safety Process Rate
11-2-3-5-6-10-4-7-80.185463.357972.3439%
21-2-3-5-4-70.102422.396882.9795%
31-2-3-5-4-7-80.168821.892981.5937%
41-2-3-5-4-7-8-90.156521.522478.8767%
51-2-3-5-4-7-9-80.156521.522478.8767%
61-2-3-4-5-70.102422.396882.9795%
71-2-3-4-5-7-80.168821.892981.5937%
81-2-3-4-5-7-8-90.156521.522478.8767%
Table 6. The fuzzy judgment matrix Q of the standard layers.
Table 6. The fuzzy judgment matrix Q of the standard layers.
CriteriaE1E2E3E4
E10.50.20.60.3
E20.80.50.70.6
E30.40.30.50.4
E40.70.40.60.5
Table 7. The results of the weight coefficient and the CI.
Table 7. The results of the weight coefficient and the CI.
CriteriaWeights
E10.2167CI = 0.09805
E20.3
E30.2167
E40.2667
Table 8. The weighted decision data.
Table 8. The weighted decision data.
CriteriaE1E2E3E4Comprehensive Sort
Weight0.21670.30.21670.2667
Pareto solutionDisassembly depth 10.10180.09290.150.10180.1095
Disassembly depth 20.150.11250.10710.14460.1280
Disassembly depth 30.13040.12680.13570.13040.1305
Disassembly depth 40.11250.14290.12140.11610.1245
Disassembly depth 50.11250.14290.12140.11610.1245
Disassembly depth 60.150.11250.10710.14460.1280
Disassembly depth 70.13040.12680.13570.13040.1305
Disassembly depth 80.10890.14290.12140.11610.1237
Table 9. The disassembly depth optimization results for ‘Xiaomi 4’.
Table 9. The disassembly depth optimization results for ‘Xiaomi 4’.
GroupThe Disassembly DepthThe non-Inferior SolutionThe Optimal SolutionDisassembly Profit per Unit Time (¥·t−1)Disassembly Energy Consumption per unit Time (J·t−1)The overall Disassembly Safety Process Rate
A1-2-3-5-6-10-4-7-8-9××0.176460.620069.94%
B1-2-3-5-6-10-4-7-8×0.185463.357972.3439%
1-2-3-5-6-10-4-7-8-9××0.176460.620069.94%
1-2-3-5-6-10-4-7-9-8××0.176460.620069.94%
1-2-3-5-4-7-8-9-6-10××0.176460.620069.94%
1-2-3-5-4-7-9-8-6-10××0.176460.620069.94%
1-2-3-4-5-7-8-9-6-10××0.176460.620069.94%
C1-2-3-5-6-10-4-7-8×0.185463.357972.3439%
1-2-3-5-4-7×0.102422.396882.9795%
1-2-3-5-4-7-80.168821.892981.5937%
1-2-3-5-4-7-8-9×0.156521.522478.8767%
1-2-3-5-4-7-9-8×0.156521.522478.8767%
1-2-3-4-5-7×0.102422.396882.9795%
1-2-3-4-5-7-80.168821.892981.5937%
1-2-3-4-5-7-8-9×0.156521.522478.8767%
Disclaimer/Publisher’s Note: The statements, opinions and data contained in all publications are solely those of the individual author(s) and contributor(s) and not of MDPI and/or the editor(s). MDPI and/or the editor(s) disclaim responsibility for any injury to people or property resulting from any ideas, methods, instructions or products referred to in the content.

Share and Cite

MDPI and ACS Style

Chen, Z.; Li, L.; Chu, X.; Yin, F.; Li, H. Multi-Objective Disassembly Depth Optimization for End-of-Life Smartphones Considering the Overall Safety of the Disassembly Process. Sustainability 2024, 16, 1114. https://doi.org/10.3390/su16031114

AMA Style

Chen Z, Li L, Chu X, Yin F, Li H. Multi-Objective Disassembly Depth Optimization for End-of-Life Smartphones Considering the Overall Safety of the Disassembly Process. Sustainability. 2024; 16(3):1114. https://doi.org/10.3390/su16031114

Chicago/Turabian Style

Chen, Zepeng, Lin Li, Xiaojing Chu, Fengfu Yin, and Huaqing Li. 2024. "Multi-Objective Disassembly Depth Optimization for End-of-Life Smartphones Considering the Overall Safety of the Disassembly Process" Sustainability 16, no. 3: 1114. https://doi.org/10.3390/su16031114

APA Style

Chen, Z., Li, L., Chu, X., Yin, F., & Li, H. (2024). Multi-Objective Disassembly Depth Optimization for End-of-Life Smartphones Considering the Overall Safety of the Disassembly Process. Sustainability, 16(3), 1114. https://doi.org/10.3390/su16031114

Note that from the first issue of 2016, this journal uses article numbers instead of page numbers. See further details here.

Article Metrics

Back to TopTop