Driving Analysis and Multi Scenario Simulation of Ecosystem Carbon Storage Changes Based on the InVEST-PLUS Coupling Model: A Case Study of Jianli City in the Jianghan Plain of China
Abstract
1. Introduction
2. Materials and Methods
2.1. Study Area
2.2. Data Sources and Descriptions
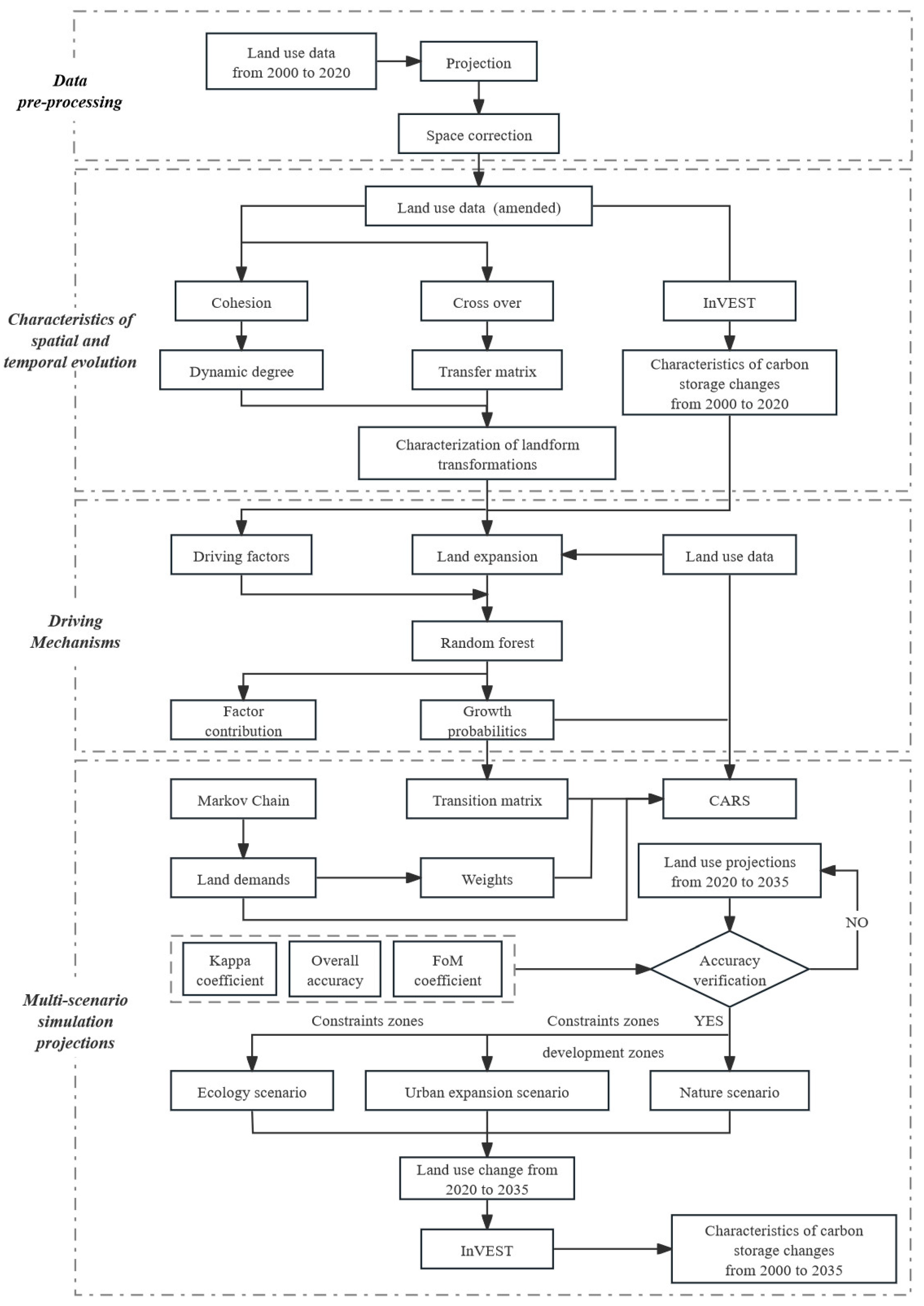
2.3. Research Framework
2.4. Methods
2.4.1. Land Use Dynamics Degree
2.4.2. Land Use Change Transfer Matrix
2.4.3. Patch-Generating Land Use Simulation Model
- ①
- Land Expansion Analysis Strategy (LEAS)
- ②
- CA model based on multi-type random patch seeds (CARS)
2.4.4. InVEST-Carbon Storage and Sequestration
3. Results
3.1. Temporal and Spatial Evolution of Land Use
3.1.1. Temporal Evolution of Land Use
- (1)
- Analysis of land use structure change
- (2)
- Analysis of land use dynamics degree
- (3)
- Analysis of land use transfer
3.1.2. Spatial Evolution of Land Use
3.2. Land Use Projections
3.2.1. Growth Probabilities
3.2.2. Model Accuracy Verification
3.2.3. Multi-Scenario Simulation
- (1)
- Natural Development Scenario: This scenario presumes that the conversion rates of various land use types will persist from past periods. It forecasts the natural progression trend of future land use without necessitating any external intervention or policy modification. This scenario serves as a benchmark for subsequent comparative analyses with other scenarios.
- (2)
- Urban Expansion Scenario: Taking into account the developmental needs of Jianli City and most counties within the Jianghan Plain, the research proposes an urban expansion scenario. This scenario predicts a 30% increase in the probability of Cropland, Grassland, and Water transitioning to Impervious land, mirroring the trend of construction land expansion during urbanization. Concurrently, it anticipates a 30% decrease in the likelihood of Impervious land transitioning back to Grassland, Cropland, or Water, which underscores the rigidity of land use during this urban expansion process.
- (3)
- Ecological and Food Security Scenario: Given the critical role of ecological preservation and food security in regional development, the research establishes an ecological and food security scenario. This scenario prioritizes the protection of the ecological environment and advocates for a shift towards “low-carbon” and “green” modes of development. It postulates that the likelihood of water transitioning to Cropland will increase by 30%, thereby emphasizing the necessity for developing reserve resources for cultivated land and establishing high-standard farmland. Concurrently, the conversion of forest and grassland to other land uses is limited to safeguarding the ecological functions of these forests and grasslands.
3.3. Carbon Storage Dynamics from 2000 to 2020
3.3.1. Temporal Evolution for Carbon Storage
3.3.2. Spatial Evolution for Carbon Storage
3.3.3. Impacts of Land Use Change for Carbon Storage
3.4. Carbon Storage Dynamics from 2020 to 2035
3.4.1. Temporal and Spatial Evolution for Carbon Storage
3.4.2. Impacts of Land Use Change for Carbon Storage
3.5. Driving Factors
4. Discussion
4.1. Suggestions for Carbon Storage Optimization
4.2. The Novelty of This Study
- In terms of research area selection, the majority of current scholarly investigations into regional carbon storage, both domestically and internationally, predominantly concentrate on economically advanced large urban agglomerations and economic zones [24,28]. These areas often feature significant human concentrations within river basins, as well as ecological protection zones characterized by unique natural features and notable surface structure changes. However, there is a conspicuous lack of focus on related research in small to medium-sized cities at the county level [36]. This paper aims to address this gap by examining the impact of land use changes in Jianli City on carbon storage, thereby broadening the scope of research on carbon storage at the county scale.
- From a research content standpoint, the majority of studies on carbon storage predominantly focus on analyzing spatial variations in carbon storage across different scenarios, neglecting to investigate the socio-economic implications resulting from these changes [26,34]. This study not only quantitatively examines the evolutionary characteristics of land and carbon storage under various conditions but also computes the alterations in the economic value of carbon storage corresponding to these situations. Furthermore, it investigates the primary factors driving the evolution of carbon storage and its spatial patterns in Jianli City. The study also evaluates the contributions of different driving factors to the spatiotemporal evolution of carbon storage, offering theoretical insights for the development of relevant carbon storage management policies.
4.3. Uncertainty of Assessment Results
- Inaccuracies in Land Use Data
- 2.
- Selection Criteria for Driving Factors.
- 3.
- The Influence of Subjectivity on Model Parameter Determination
5. Conclusions
- Significant shifts in land use were observed in Jianli City from 2000 to 2020, primarily characterized by the reciprocal conversion between Cropland and Water, coupled with an expansion of Impervious areas. Over this timeframe, cumulative carbon storage of 691,790.27 Mg was diminished within the city. In terms of spatial distribution, the carbon storage exhibited a “high in the west and low in the east” regional pattern. The eastern Honghu Lake coast emerged as a region with minimal carbon storage, while other regions demonstrated higher concentrations. Predominantly, the areas experiencing significant reductions in carbon storage were attributed to the transformation of Cropland into Water in the eastern segment of the city.
- The results of land use simulation show that under different development scenarios, the types of land use in Jianli City have undergone significant changes, which in turn affect the distribution and variation of carbon storage. Under the Natural Development scenario, there is a slight increase in Cropland and Imperviousness and a decrease in Forest, Grassland, and Water. The carbon storage and the economic value of carbon sinks increase under this scenario, mainly due to the conversion of water areas into cultivated land. Under the Urban Expansion scenario, the significant expansion of Imperviousness further exacerbates the changes in land cover, and its impact on carbon storage is more complex. The increase in Cropland slows down, and the continuous decrease in Water and Forest both pose challenges to the dynamic balance of carbon storage. In this scenario, special attention needs to be paid to carbon management strategies during urbanization to balance the relationship between economic development and ecological protection. Under the Ecology and Food Security scenario, the rapid increase in Cropland and the drastic decrease in Water and Imperviousness directly reflect the profound impact of policy orientation on land use and carbon storage. At the same time, the decreasing trend of Forest and Grassland is alleviated, and the overall carbon storage increases significantly. This scenario emphasizes the importance of carbon sequestration in cultivated land and also highlights the urgency of optimizing the use of construction land and improving the quality of urbanization while ensuring ecological and food security.
Author Contributions
Funding
Institutional Review Board Statement
Informed Consent Statement
Data Availability Statement
Acknowledgments
Conflicts of Interest
References
- Bozzola, M.; Lamonaca, E.; Santeramo, F.G. Impacts of climate change on global agri-food trade. Ecol. Indic. 2023, 154, 110680. [Google Scholar] [CrossRef]
- Yazar, M.; York, A.; Larson, K.L. Adaptation, exposure, and politics: Local extreme heat and global climate change risk perceptions in the phoenix metropolitan region, USA. Cities 2022, 127, 103763. [Google Scholar] [CrossRef]
- Varela, R.; de Castro, M.; Dias, J.M.; Gomez-Gesteira, M. Coastal warming under climate change: Global, faster and heterogeneous. Sci. Total Environ. 2023, 886, 164029. [Google Scholar] [CrossRef]
- Zhu, P.; Zhang, Z.; Lin, B. Understanding spatial evolution of global climate change risk: Insights from convergence analysis. J. Clean. Prod. 2023, 413, 137423. [Google Scholar] [CrossRef]
- Ning, K.; Chen, J.; Li, Z.; Liu, C.; Nie, X.; Liu, Y.; Wang, L.; Hu, X. Land use change induced by the implementation of ecological restoration Programs increases future terrestrial ecosystem carbon sequestration in red soil hilly region of China. Ecol. Indic. 2021, 133, 108409. [Google Scholar] [CrossRef]
- Xu, L.; He, N.; Li, M.; Cai, W.; Yu, G. Spatiotemporal dynamics of carbon sinks in China’s terrestrial ecosystems from 2010 to 2060. Resour. Conserv. Recycl. 2024, 203, 107457. [Google Scholar] [CrossRef]
- Yin, C.; Zhao, W.; Ye, J.; Muroki, M.; Pereira, P. Ecosystem carbon sequestration service supports the Sustainable Development Goals progress. J. Environ. Manag. 2023, 330, 117155. [Google Scholar] [CrossRef] [PubMed]
- Feng, Y.; Chen, S.; Tong, X.; Lei, Z.; Gao, C.; Wang, J. Modeling changes in China’s 2000–2030 carbon stock caused by land use change. J. Clean. Prod. 2020, 252, 119659. [Google Scholar] [CrossRef]
- Clarke, K.C.; Johnson, J.M. Calibrating SLEUTH with big data: Projecting California’s land use to 2100. Comput. Environ. Urban Syst. 2020, 83, 101525. [Google Scholar] [CrossRef]
- Varquez, A.C.G.; Dong, S.; Hanaoka, S.; Kanda, M. Evaluating future railway-induced urban growth of twelve cities using multiple SLEUTH models with open-source geospatial inputs. Sustain. Cities Soc. 2023, 91, 104442. [Google Scholar] [CrossRef]
- Luo, G.; Yin, C.; Chen, X.; Xu, W.; Lu, L. Combining system dynamic model and CLUE-S model to improve land use scenario analyses at regional scale: A case study of Sangong watershed in Xinjiang, China. Ecol. Complex. 2010, 7, 198–207. [Google Scholar] [CrossRef]
- Liu, G.; Jin, Q.; Li, J.; Li, L.; He, C.; Huang, Y.; Yao, Y. Policy factors impact analysis based on remote sensing data and the CLUE-S model in the Lijiang River Basin, China. Catena 2017, 158, 286–297. [Google Scholar] [CrossRef]
- Peng, K.; Jiang, W.; Deng, Y.; Liu, Y.; Wu, Z.; Chen, Z. Simulating wetland changes under different scenarios based on integrating the random forest and CLUE-S models: A case study of Wuhan Urban Agglomeration. Ecol. Indic. 2020, 117, 106671. [Google Scholar] [CrossRef]
- Liang, X.; Liu, X.; Li, X.; Chen, Y.; Tian, H.; Yao, Y. Delineating multi-scenario urban growth boundaries with a CA-based FLUS model and morphological method. Landsc. Urban Plan. 2018, 177, 47–63. [Google Scholar] [CrossRef]
- Lin, W.; Sun, Y.; Nijhuis, S.; Wang, Z. Scenario-based flood risk assessment for urbanizing deltas using future land-use simulation (FLUS): Guangzhou Metropolitan Area as a case study. Sci. Total Environ. 2020, 739, 139899. [Google Scholar] [CrossRef] [PubMed]
- Li, X.; Fu, J.; Jiang, D.; Lin, G.; Cao, C. Land use optimization in Ningbo City with a coupled GA and PLUS model. J. Clean. Prod. 2022, 375, 134004. [Google Scholar] [CrossRef]
- Gao, L.; Tao, F.; Liu, R.; Wang, Z.; Leng, H.; Zhou, T. Multi-scenario simulation and ecological risk analysis of land use based on the PLUS model: A case study of Nanjing. Sustain. Cities Soc. 2022, 85, 104055. [Google Scholar] [CrossRef]
- Zhang, Z.; Hu, B.; Jiang, W.; Qiu, H. Spatial and temporal variation and prediction of ecological carrying capacity based on machine learning and PLUS model. Ecol. Indic. 2023, 154, 110611. [Google Scholar] [CrossRef]
- Sharma, H.; Pant, K.S.; Bishist, R.; Lal Gautam, K.; Ludarmani; Dogra, R.; Kumar, M.; Kumar, A. Estimation of biomass and carbon storage potential in agroforestry systems of north western Himalayas, India. Catena 2023, 225, 107009. [Google Scholar] [CrossRef]
- Chaudhary, S.; Aryal, B. Factors affecting the tree and soil carbon stock in Shorea robusta Gaertn. forests along the elevational gradient in Eastern Nepal. Acta Ecol. Sin. 2023, 44, 517–528. [Google Scholar] [CrossRef]
- Chen, X.; Yu, L.; Hou, S.; Liu, T.; Li, X.; Li, Y.; Du, Z.; Li, C.; Wu, H.; Gao, G.; et al. Unraveling carbon stock dynamics and their determinants in China’s Loess Plateau over the past 40 years. Ecol. Indic. 2024, 159, 111760. [Google Scholar] [CrossRef]
- Yoo, J.; Kim, J.; Kim, J.; Lim, J.; Kang, H. Soil carbon storage and its economic values of inland wetlands in Korea. Ecol. Eng. 2022, 182, 106731. [Google Scholar] [CrossRef]
- Parisa, Z.; Marland, E.; Sohngen, B.; Marland, G.; Jenkins, J. The time value of carbon storage. For. Policy Econ. 2022, 144, 102840. [Google Scholar] [CrossRef]
- Wang, Y.; Liang, D.; Wang, J.; Zhang, Y.; Chen, F.; Ma, X. An analysis of regional carbon stock response under land use structure change and multi-scenario prediction, a case study of Hefei, China. Ecol. Indic. 2023, 151, 110293. [Google Scholar] [CrossRef]
- Wu, W.; Xu, L.; Zheng, H.; Zhang, X. How much carbon storage will the ecological space leave in a rapid urbanization area? Scenario analysis from Beijing-Tianjin-Hebei Urban Agglomeration. Resour. Conserv. Recycl. 2023, 189, 106774. [Google Scholar] [CrossRef]
- Wu, F.; Wang, Z. Assessing the impact of urban land expansion on ecosystem carbon storage: A case study of the Changzhutan metropolitan area, China. Ecol. Indic. 2023, 154, 110688. [Google Scholar] [CrossRef]
- Bozkurt, S.G.; Kusak, L.; Akkemik, U. Investigation of land cover (LC)/land use (LU) change affecting forest and seminatural ecosystems in Istanbul (Turkey) metropolitan area between 1990 and 2018. Environ. Monit. Assess 2022, 195, 196. [Google Scholar] [CrossRef] [PubMed]
- Yang, B.; Chen, X.; Wang, Z.; Li, W.; Zhang, C.; Yao, X. Analyzing land use structure efficiency with carbon emissions: A case study in the Middle Reaches of the Yangtze River, China. J. Clean. Prod. 2020, 274, 123076. [Google Scholar] [CrossRef]
- Li, Y.; Geng, H. Spatiotemporal trends in ecosystem carbon stock evolution and quantitative attribution in a karst watershed in southwest China. Ecol. Indic. 2023, 153, 110429. [Google Scholar] [CrossRef]
- Long, X.; Lin, H.; An, X.; Chen, S.; Qi, S.; Zhang, M. Evaluation and analysis of ecosystem service value based on land use/cover change in Dongting Lake wetland. Ecol. Indic. 2022, 136, 108619. [Google Scholar] [CrossRef]
- Gao, M.; Xu, R.; Huang, J.; Su, B.; Jiang, S.; Shi, P.; Yang, H.; Xing, Y.; Wang, D.; Jiang, H.; et al. Increase of carbon storage in the Qinghai-Tibet Plateau: Perspective from land-use change under global warming. J. Clean. Prod. 2023, 414, 137540. [Google Scholar] [CrossRef]
- Peng, Y.; Cheng, W.; Xu, X.; Song, H. Analysis and prediction of the spatiotemporal characteristics of land-use ecological risk and carbon storage in Wuhan metropolitan area. Ecol. Indic. 2024, 158, 111432. [Google Scholar] [CrossRef]
- Fan, L.; Cai, T.; Wen, Q.; Han, J.; Wang, S.; Wang, J.; Yin, C. Scenario simulation of land use change and carbon storage response in Henan Province, China: 1990–2050. Ecol. Indic. 2023, 154, 110660. [Google Scholar] [CrossRef]
- He, Y.; Ma, J.; Zhang, C.; Yang, H. Spatio-Temporal Evolution and Prediction of Carbon Storage in Guilin Based on FLUS and InVEST Models. Remote Sens. 2023, 15, 1445. [Google Scholar] [CrossRef]
- Tang, L.; Ke, X.; Zhou, T.; Zheng, W.; Wang, L. Impacts of cropland expansion on carbon storage: A case study in Hubei, China. J. Environ. Manag. 2020, 265, 110515. [Google Scholar] [CrossRef] [PubMed]
- Zhou, H.; Tang, M.; Huang, J.; Mei, X.; Zhao, H. Driving mechanisms and multi-scenario simulation of land use change based on National Land Survey Data: A case in Jianghan Plain, China. Front. Environ. Sci. 2024, 12, 1422987. [Google Scholar] [CrossRef]
- Ke, X.; van Vliet, J.; Zhou, T.; Verburg, P.H.; Zheng, W.; Liu, X. Direct and indirect loss of natural habitat due to built-up area expansion: A model-based analysis for the city of Wuhan, China. Land Use Policy 2018, 74, 231–239. [Google Scholar] [CrossRef]
- Tang, L.; Ke, X.; Zhou, Q.; Wang, L.; Koomen, E. Projecting future impacts of cropland reclamation policies on carbon storage. Ecol. Indic. 2020, 119, 106835. [Google Scholar] [CrossRef]
- Song, S.; Kong, M.; Su, M.; Ma, Y. Study on carbon sink of cropland and influencing factors: A multiscale analysis based on geographical weighted regression model. J. Clean. Prod. 2024, 447, 141455. [Google Scholar] [CrossRef]
- Dai, W.; Huang, Y. Relation of soil organic matter concentration to climate and altitude in zonal soils of China. Catena 2006, 65, 87–94. [Google Scholar] [CrossRef]
- Li, X.; Li, F.; Wang, D.; Hou, J.; Wang, Z.; Cao, R.; Yang, W. Zonal patterns and driving factors of soil organic carbon density in Zhejiang Province, China. Geoderma Reg. 2023, 34, e00679. [Google Scholar] [CrossRef]
- Xu, C.; Zhang, Q.; Yu, Q.; Wang, J.; Wang, F.; Qiu, S.; Ai, M.; Zhao, J. Effects of land use/cover change on carbon storage between 2000 and 2040 in the Yellow River Basin, China. Ecol. Indic. 2023, 151, 110345. [Google Scholar] [CrossRef]
- Li, X.; Zhao, H.; Gu, B.; Chen, Y. Carbon sinks/sources’ spatiotemporal heterogeneity and their spatial response to economic-social factors in relatively developed regions: A case of China’s coastal area. J. Environ. Manag. 2024, 354, 120494. [Google Scholar] [CrossRef] [PubMed]
- Ricke, K.; Drouet, L.; Caldeira, K.; Tavoni, M. Country-level social cost of carbon. Nat. Clim. Chang. 2018, 8, 895–900. [Google Scholar] [CrossRef]
- Zuo, W.; Gu, B.; Zou, X.; Peng, K.; Shan, Y.; Yi, S.; Shan, Y.; Gu, C.; Bai, Y. Soil organic carbon sequestration in croplands can make remarkable contributions to China’s carbon neutrality. J. Clean. Prod. 2023, 382, 135268. [Google Scholar] [CrossRef]
- Zarandian, A.; Badamfirouz, J.; Musazadeh, R.; Rahmati, A.; Azimi, S.B. Scenario modeling for spatial-temporal change detection of carbon storage and sequestration in a forested landscape in Northern Iran. Environ. Monit Assess 2018, 190, 474. [Google Scholar] [CrossRef] [PubMed]
- Zhang, D.; Zhao, Y.; Wu, J. Assessment of carbon balance attribution and carbon storage potential in China’s terrestrial ecosystem. Resour. Conserv. Recycl. 2023, 189, 106748. [Google Scholar] [CrossRef]
- Zhu, L.; Song, R.; Sun, S.; Li, Y.; Hu, K. Land use/land cover change and its impact on ecosystem carbon storage in coastal areas of China from 1980 to 2050. Ecol. Indic. 2022, 142, 109178. [Google Scholar] [CrossRef]
- Gong, W.; Duan, X.; Sun, Y.; Zhang, Y.; Ji, P.; Tong, X.; Qiu, Z.; Liu, T. Multi-scenario simulation of land use/cover change and carbon storage assessment in Hainan coastal zone from perspective of free trade port construction. J. Clean. Prod. 2023, 385, 135630. [Google Scholar] [CrossRef]
- Li, L.; Huang, X.; Yang, H. A new framework for identifying ecological conservation and restoration areas to enhance carbon storage. Ecol. Indic. 2023, 154, 110523. [Google Scholar] [CrossRef]
- Hansen, M.H.; Li, H.; Svarverud, R. Ecological civilization: Interpreting the Chinese past, projecting the global future. Glob. Environ. Chang. 2018, 53, 195–203. [Google Scholar] [CrossRef]
- Meng, F.; Guo, J.; Guo, Z.; Lee, J.C.K.; Liu, G.; Wang, N. Urban ecological transition: The practice of ecological civilization construction in China. Sci Total Env. 2021, 755, 142633. [Google Scholar] [CrossRef] [PubMed]
- Zhang, L.; Wang, H.; Zhang, W.; Wang, C.; Bao, M.; Liang, T.; Liu, K.-d. Study on the development patterns of ecological civilization construction in China: An empirical analysis of 324 prefectural cities. J. Clean. Prod. 2022, 367, 132975. [Google Scholar] [CrossRef]
- Du, W.; Yan, H.; Feng, Z.; Yang, Y.; Liu, F. The supply-consumption relationship of ecological resources under ecological civilization construction in China. Resour. Conserv. Recycl. 2021, 172, 105679. [Google Scholar] [CrossRef]



















| Data Type | Data Name | Time Frame | Spatial Resolution | Data Unit | Data Sources | Treatment |
|---|---|---|---|---|---|---|
| Land use | Land use | 2000–2020 | 30 m | —— | https://zenodo.org/record/8176941, accessed on 21 October 2023 | Extraction by mask Project Raster |
| Natural environment | Elevation | 2020 | 30 m | m | https://www.resdc.cn/, accessed on 21 October 2023. | Resample |
| Slope | 2020 | 30 m | ° | Resample Slope | ||
| Slope direction | 2020 | 30 m | Resample Slope direction | |||
| Precipitation | 2020 | 1000 m | mm | Resample | ||
| Temperature | 2020 | 1000 m | °C | |||
| Vegetation coverage | 2020 | 30 m | —— | |||
| Soil type | 2020 | 30 m | ||||
| Socio-economic | Population density | 2020 | 1000 m | Person/km2 | https://www.resdc.cn/, accessed on 21 October 2023. | Resample |
| Per capita GDP | 2020 | 1000 m | million/km2 | |||
| Night lighting | 2020 | 0.004° | nW/cm2/sr | |||
| Space-accessible | Distance from motorway | 2020 | 30 m | m | https://www.resdc.cn/, accessed on 21 October 2023. | Resample Euclidean distance |
| Distance from provincial highway | 2020 | 30 m | ||||
| Distance from national highway | 2020 | 30 m | ||||
| Distance from county road | 2020 | 30 m | ||||
| Distance from township | 2020 | 30 m | ||||
| Distance from urban primary roads | 2020 | 30 m | ||||
| Distance from urban secondary roads | 2020 | 30 m | ||||
| Distance from urban tertiary roads | 2020 | 30 m | ||||
| Distance from primary schools | 2020 | 30 m | ||||
| Distance from secondary school | 2020 | 30 m | ||||
| Distance from medical institution | 2020 | 30 m | ||||
| Distance from commerce | 2020 | 30 m | ||||
| Distance from water | 2020 | 30 m |
| Class | Cabove (t/ha) | Cbelow (t/ha) | Csoil (t/ha) | Cdead (t/ha) |
|---|---|---|---|---|
| Cropland | 16.49 | 10.89 | 75.82 | 2.11 |
| Forest | 30.14 | 6.03 | 100.15 | 2.78 |
| Grassland | 14.29 | 17.15 | 87.05 | 2.42 |
| Water | 0 | 0 | 0 | 0 |
| Impervious | 7.61 | 1.52 | 34.33 | 0 |
| Class | 2000 | 2005 | 2010 | 2015 | 2020 | |||||
|---|---|---|---|---|---|---|---|---|---|---|
| Area/hm2 | Weight/% | Area/hm2 | Weight/% | Area/hm2 | Weight/% | Area/hm2 | Weight/% | Area/hm2 | Weight/% | |
| Cropland | 326,958.39 | 88.70% | 321,743.34 | 87.28% | 316,109.25 | 85.75% | 315,899.55 | 85.70% | 319,240.17 | 86.60% |
| Forest | 447.03 | 0.12% | 281.52 | 0.08% | 299.79 | 0.08% | 279.18 | 0.08% | 261.72 | 0.07% |
| Grassland | 0.09 | 0.00% | 0.00 | 0.00% | 3.69 | 0.00% | 1.35 | 0.00% | 6.48 | 0.00% |
| Water | 34,865.73 | 9.46% | 39,118.05 | 10.61% | 43,233.12 | 11.73% | 42,676.47 | 11.58% | 37,327.5 | 10.13% |
| Impervious | 6358.86 | 1.72% | 7487.19 | 2.03% | 8984.25 | 2.44% | 9773.55 | 2.65% | 11,794.23 | 3.20% |
| Total | 368,630.1 | 100.00% | 368,630.1 | 100.00% | 368,630.1 | 100.00% | 368,630.1 | 100.00% | 368,630.1 | 100.00% |
| Class | Land Use Single-Dynamic Degrees | ||||
|---|---|---|---|---|---|
| 2000–2005 | 2005–2010 | 2010–2015 | 2015–2020 | 2000–2020 | |
| Cropland | −0.32% | −0.35% | −0.01% | 0.21% | −0.12% |
| Forest | −7.40% | 1.30% | −1.37% | −1.25% | −2.07% |
| Grassland | −0.19% | 7.88% | −3.59% | 9.58% | 3.38% |
| Water | 2.44% | 2.10% | −0.26% | −2.51% | 0.35% |
| Impervious | 3.55% | 4.00% | 1.76% | 4.13% | 4.27% |
| Class | The 2005 Transition Matrix/hm2 | Transfer-Out Area/hm2 | Transfer Out Contribution Rate/% | ||||||
|---|---|---|---|---|---|---|---|---|---|
| Class 1 | Class 2 | Class 3 | Class 4 | Class 5 | Total | ||||
| The 2000 transition matrix/hm2 | Class 1 | 317,363.94 | 3.78 | 0.00 | 8871.30 | 719.37 | 326,958.39 | 9594.45 | 66.19 |
| Class 2 | 170.28 | 276.30 | 0.00 | 0.45 | 0.00 | 447.03 | 170.73 | 1.18 | |
| Class 3 | 0.00 | 0.00 | 9.36 | 0.00 | 0.09 | 9.45 | 0.09 | 0.00 | |
| Class 4 | 4206.15 | 1.44 | 0.00 | 30,182.58 | 466.20 | 34,856.37 | 4673.79 | 32.24 | |
| Class 5 | 2.97 | 0.00 | 0.00 | 54.36 | 6301.53 | 6358.86 | 57.33 | 0.40 | |
| Total | 321,743.34 | 281.52 | 9.36 | 39,108.69 | 7487.19 | 368,630.10 | —— | —— | |
| Transfer-in area/hm2 | 4379.40 | 5.22 | 0.00 | 8926.11 | 1185.66 | —— | 14,496.39 | —— | |
| Transfer in contribution rate/% | 30.21 | 0.04 | 0.00 | 61.57 | 8.18 | —— | —— | 1 | |
| Class | The 2010 Transition Matrix/hm2 | Transfer-Out Area/hm2 | Transfer Out Contribution Rate/% | ||||||
|---|---|---|---|---|---|---|---|---|---|
| Class 1 | Class 2 | Class 3 | Class 4 | Class 5 | Total | ||||
| The 2005 transition matrix/hm2 | Class 1 | 311,707.08 | 20.7 | 3.69 | 9102.78 | 909.09 | 321,743.34 | 10,036.26 | 66.03 |
| Class 2 | 19.98 | 260.64 | 0.00 | 0.9 | 0.00 | 281.52 | 20.88 | 0.14 | |
| Class 3 | 0.00 | 0.00 | 9.36 | 0.00 | 0.00 | 9.36 | 0.00 | 0.00 | |
| Class 4 | 4380.57 | 18.45 | 0.00 | 34,044.48 | 665.19 | 39,108.69 | 5064.21 | 33.32 | |
| Class 5 | 1.62 | 0.00 | 0.00 | 75.6 | 7409.97 | 7487.19 | 77.22 | 0.51 | |
| Total | 316,109.25 | 299.79 | 13.05 | 43,223.76 | 8984.25 | 368,630.10 | —— | —— | |
| Transfer-in area/hm2 | 4402.17 | 39.15 | 3.69 | 9179.28 | 1574.28 | —— | 15,198.57 | —— | |
| Transfer in contribution rate/% | 28.96 | 0.26 | 0.02 | 60.40 | 10.36 | —— | —— | 1 | |
| Class | The 2015 Transition Matrix/hm2/hm2 | Transfer-Out Area/hm2 | Transfer Out Contribution Rate/% | ||||||
|---|---|---|---|---|---|---|---|---|---|
| Class 1 | Class 2 | Class 3 | Class 4 | Class 5 | Total | ||||
| The 2010 transition matrix/hm2 | Class 1 | 310,034.25 | 2.97 | 1.17 | 4864.5 | 1206.36 | 316,109.25 | 6075 | 48.40 |
| Class 2 | 22.86 | 275.85 | 0.00 | 1.08 | 0.00 | 299.79 | 23.94 | 0.19 | |
| Class 3 | 0.18 | 0.00 | 9.54 | 0.00 | 3.33 | 13.05 | 3.51 | 0.03 | |
| Class 4 | 5842.26 | 0.36 | 0.00 | 37,288.17 | 92.97 | 43,223.76 | 5935.59 | 47.29 | |
| Class 5 | 0.00 | 0.00 | 0.00 | 513.36 | 8470.89 | 8984.25 | 513.36 | 4.09 | |
| Total | 315,899.55 | 279.18 | 10.71 | 42,667.11 | 9773.55 | 36,8630.1 | —— | —— | |
| Transfer-in area/hm2 | 5865.30 | 3.33 | 1.17 | 5378.94 | 1302.66 | —— | 12,551.4 | —— | |
| Transfer in contribution rate/% | 46.73 | 0.03 | 0.01 | 42.86 | 10.38 | —— | —— | 1 | |
| Class | The 2020 Transition Matrix/hm2 | Transfer-Out Area/hm2 | Transfer Out Contribution Rate/% | ||||||
|---|---|---|---|---|---|---|---|---|---|
| Class 1 | Class 2 | Class 3 | Class 4 | Class 5 | Total | ||||
| The 2015 transition matrix/hm2 | Class 1 | 311,135.4 | 14.76 | 0.9 | 3078 | 1670.49 | 315,899.55 | 4764.15 | 35.59 |
| Class 2 | 28.53 | 246.96 | 0.00 | 3.69 | 0.00 | 279.18 | 32.22 | 0.24 | |
| Class 3 | 0.00 | 0.00 | 9.45 | 0.00 | 1.26 | 10.71 | 1.26 | 0.01 | |
| Class 4 | 8069.22 | 0.00 | 5.22 | 34,161.12 | 431.55 | 42,667.11 | 8505.99 | 63.54 | |
| Class 5 | 7.02 | 0.00 | 0.27 | 75.33 | 9690.93 | 9773.55 | 82.62 | 0.62 | |
| Total | 319,240.17 | 261.72 | 15.84 | 37,318.14 | 11,794.23 | 368,630.1 | —— | —— | |
| Transfer-in area/hm2 | 8104.77 | 14.76 | 6.39 | 3157.02 | 2103.3 | —— | 13,386.24 | —— | |
| Transfer in contribution rate/% | 60.55 | 0.11 | 0.05 | 23.58 | 15.71 | —— | —— | 1 | |
| Typology | Years | Cropland | Forest | Grassland | Water | Impervious |
|---|---|---|---|---|---|---|
| Demand for simulation | 2000–2005 | 3,963,961 | 993 | 119 | 616,178 | 141,103 |
| 2005–2010 | 3,929,521 | 4328 | 255 | 633,523 | 154,727 | |
| 2010–2015 | 4,043,778 | 3332 | 120 | 540,421 | 134,702 | |
| 2000–2010 | 3,934,295 | 2784 | 209 | 634,323 | 150,742 | |
| Actual | 2020 | 4,090,438 | 3356 | 206 | 477,392 | 150,961 |
| Error rata | 2000–2005 | −0.030920161 | −0.704112038 | −0.422330097 | 0.290717063 | −0.065301634 |
| 2005–2010 | −0.039339797 | 0.289630513 | 0.237864078 | 0.327049888 | 0.024946841 | |
| 2010–2015 | −0.011407091 | −0.007151371 | −0.417475728 | 0.132027768 | −0.107703314 | |
| 2000–2010 | −0.038172685 | −0.170441001 | 0.014563107 | 0.328725659 | −0.001450706 |
| Class | Timespan | |||
|---|---|---|---|---|
| Five Years | Ten Years | |||
| 2000–2005 | 2005–2010 | 2010–2015 | 2000–2010 | |
| Cropland | 0.839403611 | 0.832110638 | 0.856305744 | 0.833121751 |
| Forest | 0.000210276 | 0.000916492 | 0.00070558 | 0.000589537 |
| Grassland | 2.51993 × 10−5 | 5.40 × 10−5 | 2.54 × 10−5 | 4.43 × 10−5 |
| Water | 0.130481112 | 0.134154068 | 0.114438925 | 0.134323504 |
| Impervious | 0.029879801 | 0.032764803 | 0.028524339 | 0.031920951 |
| Modulus | Years | |||
|---|---|---|---|---|
| 2000–2005 | 2005–2010 | 2010–2015 | 2000–2010 | |
| Kappa | 0.64886 | 0.694551 | 0.84709 | 0.620722 |
| FOM | 0.240715 | 0.224034 | 0.423506 | 0.204741 |
| Class | Natural Development | Urban Expansion | Ecology and Food Security | ||||||||||||
|---|---|---|---|---|---|---|---|---|---|---|---|---|---|---|---|
| a | b | c | d | e | a | b | c | d | e | a | b | c | d | e | |
| a | 1 | 1 | 1 | 1 | 1 | 1 | 1 | 1 | 1 | 1 | 1 | 1 | 1 | 1 | 1 |
| b | 1 | 1 | 0 | 1 | 0 | 1 | 1 | 0 | 1 | 0 | 1 | 1 | 0 | 0 | 0 |
| c | 0 | 0 | 1 | 0 | 1 | 0 | 0 | 1 | 0 | 1 | 0 | 0 | 1 | 0 | 1 |
| d | 1 | 0 | 1 | 1 | 1 | 1 | 0 | 1 | 1 | 1 | 1 | 0 | 1 | 1 | 1 |
| e | 1 | 0 | 1 | 1 | 1 | 1 | 0 | 1 | 1 | 1 | 1 | 0 | 1 | 1 | 1 |
| Class | 2020 True | Natural Development | Urban Expansion | Ecology and Food Security | |||||||
|---|---|---|---|---|---|---|---|---|---|---|---|
| Area/hm2 | Weight/% | Area/hm2 | Weight/% | Dynamic/% | Area/hm2 | Weight/% | Dynamic/% | Area/hm2 | Weight/% | Dynamic/% | |
| Cropland | 319,240.17 | 86.60% | 323,833.18 | 87.85% | 0.10% | 323,273.88 | 87.70% | 0.08% | 325,590.80 | 88.32% | 0.13% |
| Forest | 261.72 | 0.07% | 222.00 | 0.06% | −1.01% | 221.61 | 0.06% | −1.02% | 236.29 | 0.06% | −0.65% |
| Grassland | 15.84 | 0.00% | 15.77 | 0.00% | −0.03% | 15.85 | 0.00% | 0.00% | 15.85 | 0.00% | 0.00% |
| Water | 37,318.14 | 10.12% | 32,665.98 | 8.86% | −0.83% | 32,934.43 | 8.93% | −0.78% | 31,549.71 | 8.56% | −1.03% |
| Impervious | 11,794.23 | 3.20% | 11,893.17 | 3.23% | 0.06% | 12,184.34 | 3.31% | 0.22% | 11,237.46 | 3.05% | −0.31% |
| Town | Carbon Stock/Tg | Land Average Carbon Density/(t/hm2) | ||||||||
|---|---|---|---|---|---|---|---|---|---|---|
| 2000 | 2005 | 2010 | 2015 | 2020 | 2000 | 2005 | 2010 | 2015 | 2020 | |
| Bianhe Town | 2.01 | 1.93 | 1.70 | 1.93 | 2.13 | 81.36 | 78.22 | 68.74 | 78.07 | 86.07 |
| Shangchewan Town | 0.92 | 0.94 | 0.93 | 0.94 | 0.95 | 98.82 | 100.21 | 99.89 | 100.37 | 101.55 |
| Sanzhou Town | 1.95 | 1.96 | 1.97 | 1.96 | 1.97 | 84.48 | 84.95 | 85.19 | 85.08 | 85.31 |
| Zhoulaozui Town | 2.06 | 2.06 | 2.06 | 2.06 | 2.05 | 103.43 | 103.58 | 103.41 | 103.33 | 102.94 |
| Chengji Town | 1.66 | 1.65 | 1.63 | 1.64 | 1.65 | 103.55 | 103.17 | 102.23 | 102.46 | 103.08 |
| Chiba Town | 1.89 | 1.90 | 1.90 | 1.89 | 1.91 | 93.11 | 93.41 | 93.38 | 93.09 | 93.96 |
| Hongcheng Town | 2.64 | 2.65 | 2.65 | 2.64 | 2.62 | 99.75 | 100.21 | 100.15 | 99.87 | 99.01 |
| Wangqiao Town | 2.17 | 2.17 | 2.16 | 2.17 | 2.18 | 102.32 | 102.19 | 101.74 | 102.19 | 102.57 |
| Qiaoshi Town | 1.83 | 1.66 | 1.58 | 1.38 | 1.49 | 95.15 | 86.54 | 82.60 | 72.18 | 77.86 |
| Bailuo Town | 1.60 | 1.60 | 1.61 | 1.59 | 1.65 | 78.17 | 78.17 | 78.37 | 77.40 | 80.35 |
| Zhuhe Town | 1.65 | 1.65 | 1.64 | 1.64 | 1.65 | 100.22 | 100.15 | 99.54 | 99.27 | 100.25 |
| Rongcheng Town | 1.16 | 1.18 | 1.17 | 1.15 | 0.99 | 81.20 | 82.40 | 81.78 | 80.29 | 69.65 |
| Huanghu Farm Management Area | 0.81 | 0.81 | 0.80 | 0.81 | 0.81 | 102.91 | 102.93 | 101.88 | 102.14 | 102.60 |
| Xingou Town | 2.18 | 2.17 | 2.17 | 2.16 | 2.15 | 103.51 | 103.28 | 102.93 | 102.58 | 102.05 |
| Zhemu Town | 2.20 | 2.15 | 2.11 | 2.08 | 2.11 | 90.86 | 88.75 | 87.07 | 85.89 | 87.34 |
| People’s Dwan Farms Management Area | 2.03 | 2.05 | 2.10 | 2.07 | 2.06 | 93.95 | 94.86 | 96.87 | 95.46 | 94.98 |
| Huangxiekou Town | 2.06 | 2.06 | 2.06 | 2.06 | 2.07 | 102.67 | 102.83 | 102.67 | 102.81 | 103.11 |
| Futiansi Town | 1.25 | 1.27 | 1.22 | 1.27 | 1.32 | 94.85 | 96.15 | 92.87 | 96.83 | 100.09 |
| Qipan Town | 1.27 | 0.91 | 0.67 | 0.68 | 0.86 | 66.09 | 47.34 | 34.84 | 35.39 | 45.06 |
| Wangshi Town | 1.28 | 1.28 | 1.28 | 1.28 | 1.27 | 103.30 | 103.72 | 103.80 | 103.61 | 102.98 |
| Gongchang Town | 1.50 | 1.49 | 1.51 | 1.51 | 1.51 | 102.78 | 102.26 | 103.49 | 103.42 | 103.36 |
| Maoshi Town | 1.87 | 1.84 | 1.86 | 1.88 | 1.89 | 99.39 | 98.16 | 99.12 | 100.08 | 100.71 |
| Fenyan Town | 2.10 | 2.08 | 2.09 | 2.10 | 2.10 | 103.62 | 102.93 | 103.42 | 103.91 | 103.87 |
Disclaimer/Publisher’s Note: The statements, opinions and data contained in all publications are solely those of the individual author(s) and contributor(s) and not of MDPI and/or the editor(s). MDPI and/or the editor(s) disclaim responsibility for any injury to people or property resulting from any ideas, methods, instructions or products referred to in the content. |
© 2024 by the authors. Licensee MDPI, Basel, Switzerland. This article is an open access article distributed under the terms and conditions of the Creative Commons Attribution (CC BY) license (https://creativecommons.org/licenses/by/4.0/).
Share and Cite
Shao, J.; Wang, Y.; Tang, M.; Hu, X. Driving Analysis and Multi Scenario Simulation of Ecosystem Carbon Storage Changes Based on the InVEST-PLUS Coupling Model: A Case Study of Jianli City in the Jianghan Plain of China. Sustainability 2024, 16, 6736. https://doi.org/10.3390/su16166736
Shao J, Wang Y, Tang M, Hu X. Driving Analysis and Multi Scenario Simulation of Ecosystem Carbon Storage Changes Based on the InVEST-PLUS Coupling Model: A Case Study of Jianli City in the Jianghan Plain of China. Sustainability. 2024; 16(16):6736. https://doi.org/10.3390/su16166736
Chicago/Turabian StyleShao, Jun, Yuxian Wang, Mingdong Tang, and Xinran Hu. 2024. "Driving Analysis and Multi Scenario Simulation of Ecosystem Carbon Storage Changes Based on the InVEST-PLUS Coupling Model: A Case Study of Jianli City in the Jianghan Plain of China" Sustainability 16, no. 16: 6736. https://doi.org/10.3390/su16166736
APA StyleShao, J., Wang, Y., Tang, M., & Hu, X. (2024). Driving Analysis and Multi Scenario Simulation of Ecosystem Carbon Storage Changes Based on the InVEST-PLUS Coupling Model: A Case Study of Jianli City in the Jianghan Plain of China. Sustainability, 16(16), 6736. https://doi.org/10.3390/su16166736

