Wood Waste Recycling in Sweden—Industrial, Environmental, Social, and Economic Challenges and Benefits
Abstract
1. Introduction
2. Literature Review
3. Methods
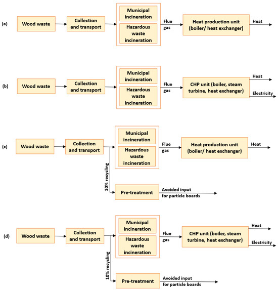
3.1. Description of Systems and Boundaries
3.2. Environmental Sustainability Assessment
3.3. Economical Sustainability Assessment
- The first alternative includes boiler costs and the production of heat at the end system.
- The second alternative includes the CHP unit costs and the heat and power production at the end system.
- The third alternative includes boiler costs with the heat production at the end system and the recycling cost of the wood in the system.
- The fourth alternative includes the CHP costs with the heat and power production at the end system and the recycling cost of the wood in the system.
3.4. Social Sustainability Assessment
3.5. Limitations and Delimitations
4. Results
4.1. Environmental Sustainability Assessment
4.2. Economic Sustainability Assessment
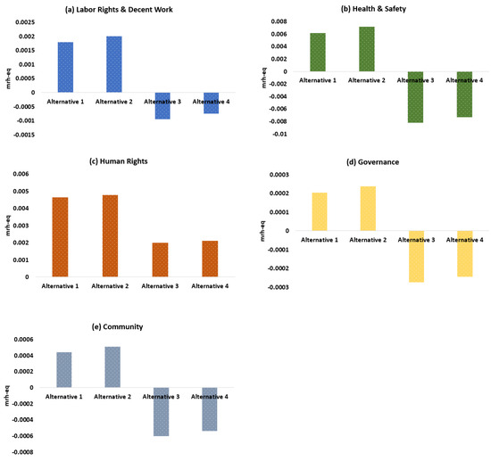
4.3. Social Sustainability Assessment
5. Discussion
5.1. Environmental Sustainability Assessment
5.2. Economical Sustainability Assessment
5.3. Social Sustainability Assessment
5.4. Wood Waste Recycling in Sweden
6. Conclusions
- The addition of recycling schemes strengthens the sustainability of wood waste management for all three pillars of sustainability.
- The sustainability performance of wood waste management varies depending on power production amongst heat production.
- A system with the best environmental performance is not necessarily the best option when the economic and social performances of the system are considered.
- Energy recovery and recycling can be considered as competing methods; however, the results of this study showed that they can be used as complementary methods, especially in countries with advanced incineration facilities like Sweden.
Author Contributions
Funding
Institutional Review Board Statement
Informed Consent Statement
Data Availability Statement
Acknowledgments
Conflicts of Interest
References
- Eurostat. Generation of Waste by Category, Hazardousness and NACE Rev. 2 Activity. 2018. Available online: https://www.eea.europa.eu/data-and-maps/data/external/generation-of-waste-by-waste (accessed on 3 November 2018).
- European Commission. Directive 2008/98/EC of the European Parliament and of the Council of 19 November 2008 on Waste and Repealing Certain Directives. Off. J. Eur. Union 2008, 312, 3–30. [Google Scholar]
- European Commission. Closing the Loop—An EU Action Plan for the Circular Economy; COM 614 Final; European Commission: Brussels, Belgium, 2015. [Google Scholar]
- Nguyen, D.L.; Luedtke, J.; Nopens, M.; Krause, A. Production of wood-based panel from recycled wood resource: A literature review. Eur. J. Wood Wood Prod. 2023, 81, 557–570. [Google Scholar] [CrossRef]
- Hameed, M.; Bramryd, T.; Rönnols, E. Manufacturing of Environmentally Friendly Particleboards from Waste; RE: Source, Document Number: 2017-002013; Nordvästra Skånes Renhållnings AB: Helsingborg, Sweden, 2019; Available online: https://resource-sip.se/content/uploads/2017/08/42507-1-slutrapport-spanplattor-fran-traavfall.pdf (accessed on 9 March 2020).
- Krook, J.; Mårtensson, J.; Eklund, M.; Libiseller, C. Swedish recovered wood waste: Linking regulation and contamination. Waste Manag. 2008, 28, 638–648. [Google Scholar] [CrossRef] [PubMed]
- Bjälkefur Seroka, S. (Uppsala Vatten och Avfall, Uppsala, Sweden). Personal communication, 20 October 2021.
- Youhanan, L. (Stockholm Vatten och Avfall, Stockholm, Sweden). Personal communication, 20 October 2021.
- European Panel Federation. 2019. Available online: https://europanels.org/wp-content/uploads/2020/12/EPF-Advocacy-Leaflet.pdf (accessed on 10 June 2022).
- Nordänger, S. (IKEA of Sweden, Kronoberg, Sweden). Personal communication, 9 December 2023.
- Wolf, C.; Klein, D.; Weber-Blaschke, G.; Richter, K. Systematic Review and Meta-Analysis of Life Cycle Assessments for Wood Energy Services. J. Ind. Ecol. 2015, 20, 743–763. [Google Scholar] [CrossRef]
- Choong, J.E.; Onn, C.C.; Yusoff, S.; Mohd, N.S. Life Cycle Assessment of Waste-to-Energy: Energy Recovery from Wood Waste in Malaysia. Pol. J. Environ. Stud. 2019, 28, 2593–2602. [Google Scholar] [CrossRef] [PubMed]
- Rivela, B.; Moreira, M.T.; Muñoz, I.; Rieradevall, J.; Feijoo, G. Life cycle assessment of wood wastes: A case study of ephemeral architecture. Sci. Total Environ. 2006, 357, 1–11. [Google Scholar] [CrossRef] [PubMed]
- Hossain, M.U.; Wang, L.; Iris, K.M.; Tsang, D.C.; Poon, C.S. Environmental and technical feasibility study of upcycling wood waste into cement-bonded particleboard. Constr. Build. Mater. 2018, 173, 474–480. [Google Scholar] [CrossRef]
- Nandimandalam, H.; Gude, V.G. Renewable wood residue sources as potential alternative for fossil fuel dominated electricity mix for regions in Mississippi: A techno-economic analysis. Renew. Energy 2022, 200, 1105–1119. [Google Scholar] [CrossRef]
- Luderer, G.; Madeddu, S.; Merfort, L.; Ueckerdt, F.; Pehl, M.; Pietzcker, R.; Rottoli, M.; Schreyer, F.; Bauer, N.; Baumstark, L.; et al. Impact of declining renewable energy costs on electrification in low-emission scenarios. Nat. Energy 2021, 7, 32–42. [Google Scholar] [CrossRef]
- Marchenko, O.; Solomin, S.; Kozlov, A.; Shamanskiy, V.; Donskoy, I. Economic efficiency assessment of using wood waste in cogeneration plants with multi-stage gasification. Appl. Sci. 2020, 10, 7600. [Google Scholar] [CrossRef]
- Tschulkow, M.; Compernolle, T.; Van den Bosch, S.; Van Aelst, J.; Storms, I.; Van Dael, M.; Van den Bossche, G.; Sels, B.; Van Passel, S. Integrated techno-economic assessment of a biorefinery process: The high-end valorization of the lignocellulosic fraction in wood streams. J. Clean. Prod. 2020, 266, 122022. [Google Scholar] [CrossRef]
- Golonis, C.; Aikaterini, R.; Konstantinos, C.; Konstantinos, Z.; Polixeni, G.; Andreas, P. Environmental and Economic Assessment of Wood Pellet Production from Trees in Greece. Smart Grid Renew. Energy 2022, 13, 137–159. [Google Scholar] [CrossRef]
- Cadena, E.; Rocca, F.; Gutierrez, J.A.; Carvalho, A. Social life cycle assessment methodology for evaluating production process design: Biorefinery case study. J. Clean. Prod. 2019, 238, 117718. [Google Scholar] [CrossRef]
- Rebolledo-Leiva, R.; Moreira, M.T.; González-García, S. Progress of social assessment in the framework of bioeconomy under a life cycle perspective. Renew. Sustain. Energy Rev. 2023, 175, 113162. [Google Scholar] [CrossRef]
- Peruzzini, M.; Gregori, F.; Luzi, A.; Mengarelli, M.; Germani, M. A social life cycle assessment methodology for smart manufacturing: The case of study of a kitchen sink. J. Ind. Inf. Integr. 2017, 7, 24–32. [Google Scholar] [CrossRef]
- Benoît, C.; Norris, G.A.; Valdivia, S.; Ciroth, A.; Moberg, A.; Bos, U.; Prakash, S.; Ugaya, C.; Beck, T. The guidelines for social life cycle assessment of products: Just in time! Int. J. Life Cycle Assess. 2010, 15, 156–163. [Google Scholar] [CrossRef]
- Hunkeler, D. Societal LCA Methodology and Case Study (12 pp). Int. J. Life Cycle Assess. 2006, 11, 371–382. [Google Scholar] [CrossRef]
- Menikpura, S.N.M.; Gheewala, S.H.; Bonnet, S. Framework for life cycle sustainability assessment of municipal solid waste management systems with an application to a case study in Thailand. Waste Manag. Res. 2012, 30, 708–719. [Google Scholar] [CrossRef]
- Yıldız-Geyhan, E.; Altun-Çiftçioğlu, G.A.; Kadırgan, M.A.N. Social life cycle assessment of different packaging waste collection system. Resour. Conserv. Recycl. 2017, 124, 1–12. [Google Scholar] [CrossRef]
- Jaiswal, K.K.; Chowdhury, C.R.; Yadav, D.; Verma, R.; Dutta, S.; Jaiswal, K.S.; Karuppasamy, K.S.K. Renewable and sustainable clean energy development and impact on social, economic, and environmental health. Energy Nexus 2022, 7, 100118. [Google Scholar] [CrossRef]
- Alharthi, M.; Hanif, I.; Alamoudi, H. Impact of environmental pollution on human health and financial status of households in MENA countries: Future of using renewable energy to eliminate the environmental pollution. Renew. Energy 2022, 190, 338–346. [Google Scholar] [CrossRef]
- Maio, F.D.; Rem, P.C. A robust indicator for promoting circular economy through recycling. J. Environ. Prot. 2015, 6, 1105–1117. [Google Scholar]
- Nishiguchi, S.; Tabata, T. Assessment of social, economic, and environmental aspects of woody biomass energy utilization: Direct burning and wood pellets. Renew. Sustain. Energy Rev. 2016, 57, 1279–1286. [Google Scholar] [CrossRef]
- Arias, A.; Feijoo, G.; Moreira, M.T. Advancing the European energy transition based on environmental, economic and social justice. Sustain. Prod. Consum. 2023, 43, 77–93. [Google Scholar] [CrossRef]
- Lindner, M.; Suominen, T.; Palosuo, T.; Garcia-Gonzalo, J.; Verweij, P.; Zudin, S.; Päivinen, R. ToSIA—A tool for sustainability impact assessment of forest-wood-chains. Ecol. Model. 2010, 221, 2197–2205. [Google Scholar] [CrossRef]
- Buonicore, A.J. Experience with air pollution control equipment and continuous monitoring instrumentation on hazardous waste incinerators. J. Hazard. Mater. 1989, 22, 233–242. [Google Scholar] [CrossRef]
- Su, X.; Zhang, L.; Xiao, Y.; Sun, M.; Gao, X.; Su, J. Evaluation of a flue gas cleaning system of a circulating fluidized bed incineration power plant by the analysis of pollutant emissions. Powder Technol. 2015, 286, 9–15. [Google Scholar] [CrossRef]
- Grzegorzewska, E.; Burawska-Kupniewska, I.; Boruszewski, P. Economic profitability of particleboards production with a diversified raw material structure. Maderas. Cienc. Tecnol. 2020, 22, 537–548. [Google Scholar] [CrossRef]
- Király, É.; Kis-Kovács, G.; Börcsök, Z.; Kocsis, Z.; Németh, G.; Polgár, A.; Borovics, A. Modelling Carbon Storage Dynamics of Wood Products with the HWP-RIAL Model—Projection of Particleboard End-of-Life Emissions under Different Climate Mitigation Measures. Sustainability 2023, 15, 6322. [Google Scholar] [CrossRef]
- Hansson, J.; Klugman, S.; Lönnqvist, T.; Elginoz, N.; Granacher, J.; Hasselberg, P.; Hedman, F.; Efraimsson, N.; Johnsson, S.; Poulikidou, S.; et al. Biodiesel from Bark and Black Liquor—A Techno-Economic, Social, and Environmental Assessment. Energies 2024, 17, 99. [Google Scholar] [CrossRef]
- Safarian, S. Climate Impact Comparison of Biomass Combustion and Pyrolysis with Different Applications for Biochar Based on LCA. Energies 2023, 16, 5541. [Google Scholar] [CrossRef]
- ISO 14040; Environmental Management—Life Cycle Assessment—Principles and Framework. ISO: Geneva, Switzerland, 2006.
- ISO 14040; Environmental Management—Life Cycle Assessment—Requirements and Guidelines. ISO: Geneva, Switzerland, 2006.
- Chhipi-Shrestha, G.K.; Hewage, K.; Sadiq, R. ‘Socializing’ sustainability: A critical review on current development status of social life cycle impact assessment method. Clean Technol. Environ. Policy 2014, 17, 579–596. [Google Scholar] [CrossRef]
- EURO 2024. Available online: https://ec.europa.eu/eurostat/statistics-explained/index.php?title=Electricity_price_statistics#Electricity_prices_for_non-household_consumers.pdf (accessed on 18 January 2024).
- Milios, L.; Esmailzadeh Davani, A.; Yu, Y. Sustainability impact assessment of increased plastic recycling and future pathways of plastic waste management in Sweden. Recycling 2018, 3, 33. [Google Scholar] [CrossRef]
- Hennlock, M.; zu Castell-Rüdenhausen, M.; Wahlström, M.; Kjær, B.; Milios, L.; Vea, E.; Watson, D.; Hanssen, O.J.; Fråne, A.; Stenmarc, Å.; et al. Economic Policy Instruments for Plastic Waste: A Review with Nordic Perspectives; Nordic Council of Ministers: Copenhagen, Denmark, 2015. [Google Scholar]
- Foolmaun, R.K.; Ramjeeawon, T. Comparative life cycle assessment and social life cycle assessment of used polyethylene terephthalate (PET) bottles in Mauritius. Int. J. Life Cycle Assess. 2013, 18, 155–171. [Google Scholar] [CrossRef]
- EcoReFibre 101057473. Available online: https://ecorefibre.eu/ (accessed on 7 February 2024).
- Tomra. 2024. Available online: https://www.tomra.com/en/waste-metal-recycling/applications/waste-recycling/wood (accessed on 2 February 2024).







| Parameters | Unit | Value |
|---|---|---|
| Input wood waste | kg | 1000 |
| Waste collection and transport | tkm | 50 |
| Wood waste energy content | MJ/kg | 14 |
| Boiler efficiency | % | 75 |
| CHP efficiency | % | 45 |
| Power-to-heat ratio | - | 0.45 |
| Recycling share of wood waste | % | 10 |
| Particleboard density | kg/m3 | 650 |
Disclaimer/Publisher’s Note: The statements, opinions and data contained in all publications are solely those of the individual author(s) and contributor(s) and not of MDPI and/or the editor(s). MDPI and/or the editor(s) disclaim responsibility for any injury to people or property resulting from any ideas, methods, instructions or products referred to in the content. |
© 2024 by the authors. Licensee MDPI, Basel, Switzerland. This article is an open access article distributed under the terms and conditions of the Creative Commons Attribution (CC BY) license (https://creativecommons.org/licenses/by/4.0/).
Share and Cite
Elginoz, N.; van Blokland, J.; Safarian, S.; Movahedisaveji, Z.; Yadeta Wedajo, D.; Adamopoulos, S. Wood Waste Recycling in Sweden—Industrial, Environmental, Social, and Economic Challenges and Benefits. Sustainability 2024, 16, 5933. https://doi.org/10.3390/su16145933
Elginoz N, van Blokland J, Safarian S, Movahedisaveji Z, Yadeta Wedajo D, Adamopoulos S. Wood Waste Recycling in Sweden—Industrial, Environmental, Social, and Economic Challenges and Benefits. Sustainability. 2024; 16(14):5933. https://doi.org/10.3390/su16145933
Chicago/Turabian StyleElginoz, Nilay, Joran van Blokland, Sahar Safarian, Zeinab Movahedisaveji, Desalegn Yadeta Wedajo, and Stergios Adamopoulos. 2024. "Wood Waste Recycling in Sweden—Industrial, Environmental, Social, and Economic Challenges and Benefits" Sustainability 16, no. 14: 5933. https://doi.org/10.3390/su16145933
APA StyleElginoz, N., van Blokland, J., Safarian, S., Movahedisaveji, Z., Yadeta Wedajo, D., & Adamopoulos, S. (2024). Wood Waste Recycling in Sweden—Industrial, Environmental, Social, and Economic Challenges and Benefits. Sustainability, 16(14), 5933. https://doi.org/10.3390/su16145933

