Next Article in Journal
Climate Trends and Wheat Yield in Punjab, Pakistan: Assessing the Change and Impact
Previous Article in Journal
Research on Inventory Sustainable Development Strategy for Maximizing Cost-Effectiveness in Supply Chain
 
 
Font Type:
Arial Georgia Verdana
Font Size:
Aa Aa Aa
Line Spacing:
Column Width:
Background:
Article

How to Promote the Development of Cultural and Creative Industries from an Evolutionary Game Perspective: Policy Mechanisms for Certification + Incentives

1
School of Art, Anhui University of Finance and Economics, Bengbu 230030, China
2
School of Business Administration, Anhui University of Finance and Economics, Bengbu 233030, China
3
School of Geophysics and Information Technology, China University of Geosciences, Beijing 100083, China
*
Author to whom correspondence should be addressed.
Sustainability 2024, 16(11), 4440; https://doi.org/10.3390/su16114440
Submission received: 14 April 2024 / Revised: 19 May 2024 / Accepted: 20 May 2024 / Published: 23 May 2024

Abstract

Existing studies need to pay more attention to the policy mechanisms of how to promote the development of cultural and creative industries through coordinating multi-stakeholder participation. Based on evolutionary game theory, this study constructs a three-party evolutionary game model to analyze the behavioral patterns of the government, cultural and creative enterprises, and consumers under different support policies. In addition, it takes the Chinese intangible cultural heritage of “Huaihe willow weaving” as a typical case for simulation. The results show that the probability of the system converging to the expected equilibrium point is low after implementing the certification policy, but the probability of the system converging to the expected equilibrium is significantly increased after implementing the incentive policy. Producer subsidies have significant advantages over consumer subsidies. At this stage, the government should consider jointly implementing the “certification + incentives” policy in phases to promote the development of cultural and creative industries.

1. Introduction

Economic development has led to a shift in consumption patterns [1], and the consumption needs of the people have gradually shifted from basic living needs to higher levels of cultural and artistic consumption [2]. This transformation provides a vast market space for cultural and creative industries (CCIs) to flourish, making them an essential part of the global economy. Studies show that the annual output value of CCIs, which accounts for 3% of global GDP, has exceeded USD 2 trillion and that the economic benefits generated by this industry not only exceed those of the telecommunications industry but also provide about 29.5 million jobs globally, representing 1% of global employment [3,4]. In many cities worldwide, CCIs are essential for economic growth and urban development [5]. This industry not only has far-reaching impacts on promoting employment, innovating technology, and enriching cultural life [6] but has also become an essential platform for the demonstration of the soft power and cultural exchanges of countries in an era of globalization. For over 20 years, CCIs have attracted increasing attention from academia and policymakers [6,7]. For example, governments in the United States, Europe, India, Russia, and other regions have provided adequate policy support for CCIs and have achieved remarkable results. The US has long invested in and supported CCI development through initiatives such as the National Endowment for the Humanities (NEH), tax incentives, and creative industry parks, especially after the 2019 COVID-19 (coronavirus disease 2019) outbreak. Federal and state governments have provided vital support to revive the creative economy, and this support has been critical to sustaining the economic contributions of major creative centers such as Silicon Valley and Hollywood [8]. In Europe, the European Commission has promoted innovation and sustainability in the cultural heritage and creative industries through direct financial and technical support, intellectual property protection [9], education and training, tax incentives [10], and the Horizon Europe program, among other initiatives, which have earmarked significant budgets for the cultural heritage and creative industries. The government of India is committed to promoting CCIs through national policy frameworks and investments [11], such as Creative India, the Innovative India program, the Film Council of India, and the National Design Policy, which have brought about significant economic growth in the Indian film, design, and handicraft sectors, thereby contributing to the creative industries [12]. The Russian government has actively promoted CCIs through programs such as cultural heritage preservation, art foundations, cultural and creative centers, and digital technologies, which provide additional support and resources for Russia’s cultural industries [13,14]. These successful initiatives show that active government involvement in CCI development and adequate policy support are essential in promoting economic growth and cultural prosperity. However, with the acceleration in digitization and globalization, CCIs are facing unprecedented opportunities and challenges [15,16,17] that require policymakers, entrepreneurs, and all sectors of society to explore development strategies adapted to the demands of the new era.
In China, the rapid development of CCIs has become one of the critical forces driving national economic growth transformation and upgrading [18]. Since 2010, the Chinese government has paid close attention to the development of CCIs and issued several policies to support the development of CCIs [19,20], showing a high degree of recognition of their development potential. The government plays a crucial role in promoting the development of CCIs by formulating supportive policies, economic subsidies, tax incentives, and talent training [21,22]. However, in the face of many challenges, such as rapid changes in the market, diversification of consumer demand, and intensification of international competition, the cultural entrepreneurship industry of China has yet to reach the expected level of development. Existing policy mechanisms still need to be further optimized [23] to better adapt to this change. In addition, it has been found that the development of CCIs is closely related to the outcome of a game of competing interests [24,25]. The government, cultural and creative enterprises, and consumers are all critical stakeholders in CCIs [26,27], but the differences in goals and conflicts of interest among them, as well as the problems of information asymmetry and limited rationality, make the development efficiency and effectiveness of the CCIs of China suffer. How to coordinate the participation of these stakeholders through effective policy mechanisms to promote the healthy, coordinated, and sustainable development of CCIs has become an urgent issue. Unfortunately, the existing research has not paid enough attention to this.
In order to fill the research gap, this study aims to analyze the decision-making behavior and interaction mechanism of three stakeholder groups—the government, cultural and creative enterprises, and consumers—under different policy scenarios based on evolutionary game theory. This study provides a systematic explanation to answer the following questions. (1) How can the interests of various parties be harmonized through a policy mechanism to promote the development of CCIs? (2) How do strategy choices of stakeholders and related factors affect the evolution of the equilibrium state of the system? (3) What form of economic subsidy is preferable in government support policies? In order to achieve these goals, firstly, based on evolutionary game theory and methodology, we constructed certification and incentive policy evolutionary game models to analyze the behaviors of the government, cultural and creative enterprises, and consumers under different support policies and simulated with the Chinese intangible cultural heritage (ICH) of “Huaihe willow weaving” as a typical case. Second, the differences between producer and consumer subsidies are compared based on a game model of the evolution of incentive policy. Finally, relevant recommendations to promote the development of CCIs are proposed based on the study results. The main contribution is twofold. Theoretically, it applies evolutionary game theory to the policy analysis of the development of CCIs, which provides a new theoretical perspective for understanding complex stakeholder interactions. Practically, through the in-depth analysis of the policy mechanisms and stakeholder interactions, this study puts forward a series of specific recommendations, which provide practical guidance for policymakers and industry practitioners to promote the healthy, coordinated, and sustainable development of CCIs.
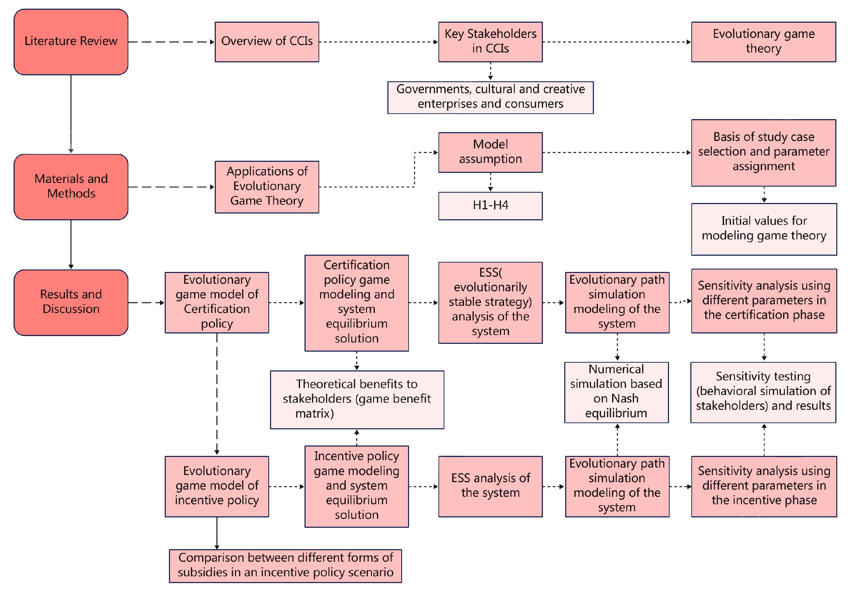
The rest of the paper is organized as follows. Section 2 reviews the existing literature related to this study; Section 3 introduces the research framework, formulates the research hypotheses, defines the relevant parameters, and explains the selection of the study case and the assignment of the relevant parameters; Section 4 constructs an evolutionary game model of the certification policy and an evolutionary game model of incentives, analyzes the ESS of the system, and performs simulations, in addition to comparing producer subsidies and consumer subsidies. Finally, Section 5 summarizes the results of the study, compares the similarities and differences between the results of the study and international policies, and based on this, makes recommendations, summarizes the significance of the study, and outlines the limitations and future directions. Figure 1 shows what we do next.

2. Literature Review

Existing literature relevant to this study can be divided into three main categories: first, an overview of CCIs; second, critical stakeholders in CCIs; and finally, evolutionary game theory.

2.1. Overview of CCIs

2.1.1. Definition and Scope of CCIs

The concept of creative industries was introduced in the UK in 1998 by the Blairite Labour Party [28,29], which published the Creative Industries Mapping Document, a report designed to define and quantify the contribution of creative industries to the UK economy. The report defines creative industries as advertising, architecture, art and antique markets, design, fashion, film, television, and other activities that cover a wide range of activities from traditional arts and culture to the emerging field of digital technology [30]. The publication of this report aroused widespread concern within the UK and triggered extensive discussions among academics and policymakers on the definition of creative industries and their scope globally. Since then, many scholars have defined “creative industries” from different perspectives. Nevertheless, the consistency issue in defining creative industries remains unresolved [28], because researchers have not yet agreed on which subsectors should be included [31]. As a result, the definition of creative industries has shown significant differences in different international contexts, influenced by factors such as regional culture, politics, history, and geography [32]. For example, in Europe, creative industries are often understood to include arts-related activities such as advertising, design, architecture, and media [33]. In New Zealand, the definition and scope of creative industries include many areas, such as traditional arts, new media, design, and cultural industries [34]. In Asia and Australia, the definition of creative industries is much broader, with gaming and even the wedding industry included in the list of creative industries [31,35].
In China, the term “CCIs” (WenHua ChuangYi ChanYe or WenChuang ChanYe) encompasses all types of artistic and cultural creative activities in urban areas (including local and/or nationally recognized areas) and grassroots art districts [5]. Among them, ICH not only represents China’s long history and rich cultural traditions [36] but also contains the potential for creativity and innovation, which make it a vital resource and creative component of CCIs [37]. Therefore, ICH has an essential position in China’s CCIs and is widely recognized as an essential component of China’s CCIs [38,39]. As an essential ICH of China, Huaihe willow weaving also occupies an important position in the scope of CCIs. The Huaihe willow weaving technique has a long history with unique craftsmanship and cultural value, and the products of Huaihe willow weaving have been recognized as national geographical indication products and listed in the national ICH list. Therefore, Huaihe willow weaving represents the essence of traditional Chinese culture and has an important position and significance in today’s Chinese CCIs.
The paper aims to explore rather than attempt to define critical terms exhaustively. Much empirical research and literature in China uses the term “CCIs.” This term also appears frequently in Chinese policy reports and official documents [5]. Therefore, while there are differences in the terminology and scope of activities of the CCIs, for this paper, the term “CCIs” has been chosen to be consistent with the existing literature. For this paper, the terms “arts and cultural industries,” “CCIs,” and “creative industries” will be considered interchangeable unless otherwise specified.

2.1.2. Research on the Development Mode and Policies of CCIs

Research on the development of CCIs and policies has mainly explored the innovative development mode of CCIs [5,40,41], sustainability [42], the importance of CCIs [5,6,43,44,45], CCI development policies [12,46,47], and other content. Among the latter, Monika, K. and Spychalska-Wojtkiewicz, M. (2020) studied the promotion of digital technologies for CCIs, pointing out the importance of digital platforms in the dissemination of cultural products [41]. Burksiene, V., Dvorak, J. and Burbulyte-Tsiskarishvili, G. (2018) argued that proper integration of cultural policies with social systems affects and changes cultural values and beliefs, assisting in addressing how to achieve sustainability in a cultural context [42]. Liang, S. and Wang, Q. (2020) argued that CCIs have become one of the main drivers of economic growth in many countries [5]. Kang H. (2016) pointed out the critical role of CCIs in enhancing national cultural soft power and promoting international cultural exchanges [48]. It is worth mentioning that the declarations and conventions of UNESCO and other organizations in related fields have significantly impacted the development of CCIs globally, which cannot be ignored. For example, the Proclamation of Masterpieces of Oral and Intangible Heritage of Humanity (1997) establishes the concept of “intangible heritage”. It provides guidance on the preservation and transmission of ICH in the CCIs [49], and the Universal Declaration on Cultural Diversity (2001) emphasizes the importance of the protection of cultural diversity and provides a policy framework of diversity and inclusiveness for the CCIs [50]. In addition, there are the Budapest Declaration on World Heritage (2002) [51], the Convention for the Safeguarding of the Intangible Cultural Heritage (2003) [52], the Faro Convention: Convention on the Value of Cultural Heritage for Society (2005) [53], and the Convention on the Protection and Promotion of the Diversity of Cultural Expressions (2005) [54]. These declarations and conventions emphasize the role of ICH in CCIs and provide necessary policy support for the development of CCIs globally. Since then, scholars have extensively explored policy support for CCI development. Graeme, E. (2009) explored the impact of urban policies on CCIs, providing insights into the various policy tools used in different cities and regions to promote cultural development and creative spaces [55]. Jacob R. et al. (2018) examined the role of government in the CCIs, emphasizing the importance of policy support and financial incentives [56].
With the growth of real development needs, some scholars have focused on exploring the development mode of CCIs of a typical region [57,58] and related policy research and other content [59,60,61]. Dvorak, J., Burkšienė, V., and Sadauskaitė, L. (2019), in their study in the Klaipeda region of Lithuania, analyzed the challenges faced in the implementation of regional projects in the field of cultural heritage, proposed solutions for project stakeholders, and made regional policy recommendations [62]. Zhao, P. and Liu, Y., using evolutionary game theory based on anthropological perspectives, analyzed the relationship between the CCIs on both sides of the Taiwan Strait in terms of their complementarity and emphasized the promotion of synergy for CCI development [25]. Government incentives and multi-body collaboration are considered effective paths to promote the development of CCIs [63,64,65,66]. The influence mechanism of the game and distribution of the interests of all main parties on the development of CCIs [24,25] and the study of the role of government support policies on the development of CCIs [67] have also begun to receive attention.
However, the current research methodology relies mainly on qualitative stakeholder analysis, and analyzing the interests of the subject needs a quantitative basis. In addition, product quality testing and certification play an essential role in improving product quality, protecting consumer rights, and enhancing the competitiveness of creative industries. Logically, only after establishing a clear certification standard for cultural and creative products can the incentive policy of a government have a clear basis for implementation. However, the existing policy research on the development of CCIs mainly focuses on the impact of incentive policies on the decision-making behavior of the end user [68,69]. The stage and continuity relationship between certification and incentive policies needs to be sufficiently considered, a lack of which leads to a lack of parameterization of the interests of the stakeholders, affecting the validity of the findings. In addition, it has been noted that consumer subsidies tend to be more effective in promoting product diffusion [70] or improving social welfare [71]. However, in practice, economic subsidies in the CCIs have favored producers [63], and some studies have suggested that providing subsidies to enterprises is a better option for product promotion [72]. It is easy to find that there is still controversy about which type of subsidy is more effective. This may stem from an incomplete analysis of the fundamental constraints on stakeholder behavior. Cultural and creative products are characterized by a large consumer market and a wide range of consumer groups, and existing research lacks careful consideration of the higher government subsidy cost constraints that arise from increasing consumer subsidies.
Generally, current research on CCIs mainly focuses on their development mode and importance, while the policy mechanism of development is relatively little studied. Regarding research methodology, there are fewer quantitative studies, and the analysis of subject interests needs a quantitative basis. In addition, there needs to be more consideration of the realistic constraints on constructing the main interest game, the phasing and consistency of certification and incentive policies, and the exploration of the differences in costs under different subsidy approaches. Therefore, existing research leaves room for exploring policy mechanisms that consider the periodicity and coherence of certification and incentive policies to promote the development of the CCIs.

2.2. Key Stakeholders in the CCIs

Based on the definition of the stakeholder concept by Freeman and Reed [73] and the Project Management Institute [74], cultural and creative industry stakeholders can be broadly understood as those individuals, groups, or organizations that are in some way able to influence a project or are affected by decisions, activities, or outcomes of a project. Stakeholders in the CCIs usually include but are not limited to government agencies, consumers, cultural and creative enterprises, creative talents, investors, and supply chain partners. All stakeholders contribute to the development of CCIs. Among them, the government, consumers, and cultural creative enterprises are often considered the main stakeholders affecting the prosperity of the CCI market [26,27]. Government incentive measures are essential drivers to promote the development of the cultural and creative industry [63,64,66]. Consumer acceptance is a crucial factor influencing the strategic choices of cultural and creative enterprises [75]. In addition, cultural creative enterprises serve as bridges connecting designers, investors, and supply chain partners. The decisions of designers, investors, and supply chain partners to engage in cultural and creative industry practices are often shaped by close collaboration with cultural and creative enterprises. By integrating designers’ creativity, utilizing investors’ financial support, and collaborating with supply chain partners, cultural and creative enterprises produce cultural and creative products that can satisfy consumers’ needs and preferences [76]. This process not only involves the realization and commercialization of creativity but also promotes the dissemination and promotion of cultural values. Therefore, like governments and consumers, cultural and creative enterprises play an irreplaceable role in promoting the market prosperity of the CCIs and the development of cultural diversity.
Based on the above considerations, the government, cultural and creative enterprises, and consumers are the key stakeholders in this study. Although they pursue different goals and interests and may have conflicting interests (Figure 2), harmonious coexistence can be achieved through cooperation. This study examines the behavior of cultural and creative enterprises in producing cultural and creative products under government policy intervention and the behavior of consumers in purchasing cultural and creative products. It aims to promote understanding of the behavioral decisions of tripartite stakeholders in different contexts to promote the healthy and sustainable development of China’s CCIs and the prosperity of the cultural market.

2.3. Evolutionary Game Theory

Game theory provides a mathematical foundation for studying the interactions among rational decision-makers, addressing traditional approaches’ shortcomings in considering individuals’ interests and social behaviors [77]. It is the most influential economic analysis tool and decision theory for understanding and analyzing conflicts and cooperation in the decision-making process [78]. The two crucial assumptions of classical game theory are entirely rational players and complete information [79]. However, players’ rationality is often limited when faced with complex situations, which limits the application of traditional game theory in the real world. Evolutionary game theory is an essential breakthrough in game theory, emphasizing finite rationality and dynamic equilibrium. It integrates traditional game theory and dynamic evolution. It adopts the perspective of finite rationality to construct an analytical framework, which is more in line with the fact that decision-makers are not always entirely rational in the real world [80]. Evolutionary game theory argues that the decision-making behavior of people in real life is to achieve dynamic equilibrium through continuous learning, imitation, and trial and error. Replicator dynamics and evolutionarily stable strategy (ESS) are its basic concepts.
In recent years, evolutionary game theory has been used to study cultural and creative enterprise cooperation [25,27], cultural and creative enterprise financing [81,82], and cultural and creative industry clusters [83,84]. For example, Zhao et al. (2015) used evolutionary game theory to study the behavioral trends of cooperation between cultural and creative firms in mainland China and Taiwan. They discussed and analyzed various situations and related indicators of cooperation between the two sides [25,27]. Mao et al. (2013) constructed an evolutionary game model of the selection process of enterprise collaboration strategies in the innovation network of cultural and creative industry clusters [83]. They explored the behavioral evolution characteristics of incumbent enterprises and new entrants under the premise of finite rationality. In its current stage, research related to the CCIs from the perspective of evolutionary game theory has shown a high degree of recognition for the role of inter-firm collaboration in promoting their development. However, more attention should be paid to the policy mechanisms that promote the development of the CCIs. Moreover, most studies have paid attention only to correlation effects between few stakeholder groups. In practice, the government, cultural and creative enterprises, and consumers all play indispensable roles in promoting the development of the cultural industry. Therefore, it is imperative to jointly study the strategic interactions among the three stakeholders, coordinate their interests, and build policy mechanisms to promote the development of the CCIs.
Developing CCIs is essential to promote cultural diversity, foster economic growth, and promote social harmony [5,6]. In this context, the government formulates policies related to the development of CCIs and carries out supervision and implementation [40,47,60]. The government provides incentive initiatives for cultural and creative enterprises and consumers to promote the development of CCIs [63,64]. However, this also causes the government to bear certain costs, leading to hesitation in policy implementation. As producers of cultural and creative products, cultural and creative enterprises, which aim to make profits and are sensitive to costs, will decide on whether to produce cultural and creative products by considering factors such as the market environment, existing policies, and consumers’ willingness to buy. In addition, whether consumers buy these cultural and creative products will directly affect the economic returns of cultural and creative enterprises. Based on feedback from most of the policies in the market, the government will optimize and adapt its policy interventions [23] to encourage cultural and creative businesses and consumers. The government influences the decision-making behavior of consumers and cultural and creative firms to maximize the total sustainable benefits. Since policies and measures related to CCIs are still evolving and the three stakeholders can compare the benefits and adjust their strategies, evolutionary game theory is used to analyze the long-term dynamic game among stakeholders with limited rationality.

3. Materials and Methods

First, the reasons for applying evolutionary game theory are explained. Second, the assumptions of the evolutionary game model involving the government, cultural and creative enterprises, and consumers are provided, and the relevant parameters of each party are defined. Then, the basis for selecting the research case and assigning relevant parameters is explained.

3.1. Application of the Evolutionary Game

The government, cultural and creative enterprises, and consumers need to formulate strategies based on their respective interests when making decisions; however, the differences in their interests may lead to conflicts among them. This interaction can be regarded as a game rather than a multilateral negotiation, because the parties are often unequal [27]. In this context, game theory provides a rigorous mathematical method for assessing and predicting stakeholder interactions [85]. Classical game theory assumes that players are entirely rational and have complete information, but this may only sometimes be the case in the real world, as players may not be able to determine the optimal response strategy at the first attempt [86]. On the other hand, evolutionary game theory emphasizes the dynamic adjustment in strategy during the game and allows players with limitations to adapt and adjust through observational learning [78]. In this study, we adopt an evolutionary game model to explore how the strategic choices of the government, cultural and creative firms, and consumers are adjusted in response to changes in a number of variables.
The main reasons that evolutionary game theory suits this study can be summarized in three respects. Firstly, in real-life scenarios, governments, cultural creative enterprises, and consumers often cannot fully understand the environmental condition in timely fashion, nor do they completely understand the intentions of one another. All three are bounded rational participants, incapable of always making correct decisions to adapt to environmental changes. Evolutionary game theory, assuming players’ bounded rationality and operating in an environment of incomplete information, provides a comprehensive mathematical framework for analyzing the behavior of such systems. Second, as the CCIs are still developing, the government, cultural and creative firms, and consumers can compare the benefits and adjust their strategic choices over time in response to the dynamic strategies of one another, and evolutionary game theory has a significant advantage in analyzing the dynamics of strategy change in which the various strategies will dominate the game sequentially, with evolutionary dynamics showing oscillatory cycles between each strategy [87]. Therefore, evolutionary game theory is suitable for studying the dynamic iteration of strategic interactions among governments, cultural and creative firms, and consumers. Finally, scholars have adopted evolutionary game theory to study the dynamic game among stakeholder groups in CCIs, which proves that evolutionary game theory is a practical analysis method [27,81,82,83,84]. In summary, evolutionary game theory is particularly suitable for revealing the long-term decision-making mechanism of limited rational stakeholders in the dynamic game process of CCIs.

3.2. Model Assumptions

The government, cultural and creative enterprises, and consumers play a crucial role in promoting the development of CCIs. Governments play an essential role in guidance and support. Cultural and creative enterprises are producers and market operators of cultural and creative products. At the same time, consumers are the users and consumers of cultural and creative products, and the three are different in terms of their status, roles, and responsibilities. Based on the characteristics of stakeholders, the following hypotheses are proposed.
  • Assumption 1
The study assumes that the certification and incentive policy scenarios involve only three limited rational subjects: the government, cultural and creative enterprises, and consumers. All three parties can make independent decisions and aim to maximize their interests. In addition, all three parties are challenged by the difficulty of obtaining timely and complete market information and the incompleteness of information transmission. The interaction among the three parties is a dynamic, constantly reciprocating game process, and each subject can learn and adapt to environmental changes and flexibly adjust its strategy according to the behavior of other subjects to achieve the final local equilibrium state.
  • Assumption 2
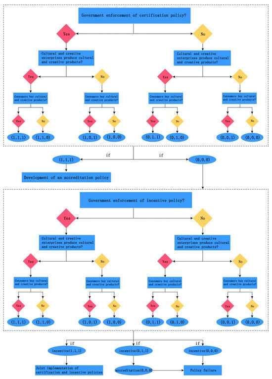
In order to promote the development of CCIs, the government actively plays a guiding role and formulates relevant support policies, including certification and incentive policies. Certification policy means that the government adopts means including but not limited to product quality testing and product certification to test and certify the products produced by cultural and creative enterprises. Incentive policy means that the government adopts practical and effective promotion strategies to push forward the development of CCIs, and grants certain tax concessions and economic subsidies to cultural and creative enterprises or consumers. In addition, it is worth mentioning that before the government implements the incentive policy, it needs to verify whether the cultural and creative products produced by enterprises meet the standards stipulated in the policy, which means that the certification of these products is the essential condition for the implementation of the incentive policy.
  • Assumption 3
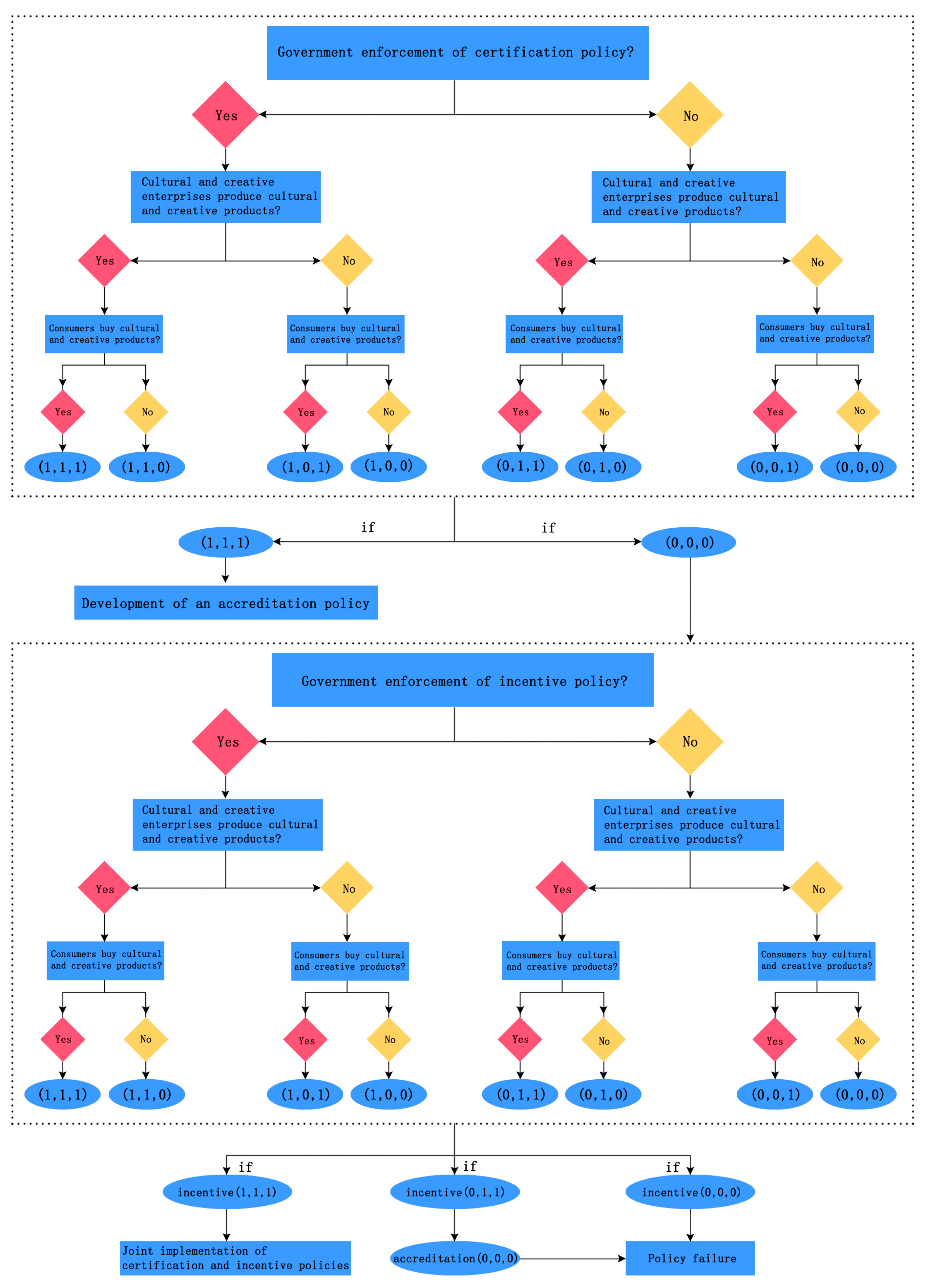
In the certification policy scenario, it is assumed that the government has two pure behavioral strategies, that is, to certify to certify the cultural and creative products produced by cultural and creative enterprises or not. Cultural and creative enterprises are free to choose to produce cultural and creative products or not to produce cultural and creative products but to produce ordinary products, and consumers are free to choose to buy cultural and creative products or not to purchase cultural and creative products but to buy ordinary products. The probability that the government chooses to implement the certification measures is x1, the likelihood that the cultural and creative enterprise chooses to produce cultural and creative products is y1, and the probability that the consumer chooses to purchase the cultural and creative products is z1, where x1, y1, and z1 ∈ [0, 1], are all functions of time—T. The study set the initial values of x1, y1, and z1 to 0.5 to ensure the validity and fairness of the game results.
  • Assumption 4
Considering the possibility of unsatisfactory effects of implementing the certification policy, we formulate hypotheses for a game model of incentive policy evolution. In the incentive policy scenario, it is assumed that the government has two pure behavioral strategies: to incentivize or not to incentivize the production of cultural and creative products by cultural and creative enterprises under the premise of existing certification standards. Cultural and creative enterprises are free to choose to produce cultural and creative products or not to produce cultural and creative products but ordinary products. Consumers are free to choose to buy cultural and creative products or not to purchase cultural and creative products but ordinary products. The probability that the government chooses to implement incentives is x2, the likelihood that the cultural and creative enterprise chooses to produce cultural and creative products is y2, and the probability that the consumer chooses to purchase cultural and creative products is z2, where x2, y2, z2 ∈ [0,1], are all functions of time T. The study set the initial values of x2, y2, and z2 to 0.5 to ensure the validity and fairness of the game results. Details are shown in Figure 3.
In the development process of CCIs, the government, consumers, and cultural and creative enterprises have their own behavioral strategy choices and interest needs. The three parties are closely connected and interact with one another. The behavioral strategy decision of any party will directly affect the other two parties and be influenced by the behavior of the other two parties simultaneously. Different behavioral strategy choices have different impacts on the development of CCIs, showing a dynamic change process. To study in depth the benefits and costs of different behavioral strategies of the three stakeholders, we set some relevant parameters and define their meanings. See Figure 4 and Table 1 for details.
The parameters in Table 1 are determined using two primary sources. On the one hand, we refer to annual statistical reports and tax regulations in China and Anhui Province. These statistics provide up-to-date and authoritative regional economic, social, and environmental indicators, ensuring our study’s realistic relevance and accuracy. Specifically, parameter F and parameter G were taken directly from the 2024 Chinese tax regulations to reflect the current tax situation of the CCIs. On the other hand, we conducted a comprehensive literature review and referred to research results and parameter settings in related fields at home and abroad. Through comparative analysis, we selected parameters widely recognized and validated in existing studies, such as parameter Rf and parameter Gf, which were proved to have a significant impact on the results in a study by Zan, X. and Ou, G. (2021) [88]. Combining these two sources ensures that the parameters are chosen scientifically and rationally.
Table 1. Parameter settings of the evolutionary game model.
Table 1. Parameter settings of the evolutionary game model.
ParametersPictureReferences
M1Certification policy management costs[89]
TCertification fee[89]
RsReputational benefits to the government from a successful certification policy[90]
ESocial benefits derived from the government’s successful promotion of cultural and creative products[89]
RfReputational damage to the government following the failure of the certification policy[88,91]
RiReputational loss from government inaction in the context of certification policy[91]
M2Incentive policy management costs[89]
GsReputational benefits to the government from successful incentives[90]
GfReputational damage to the government following the failure of incentive policy[88,91]
GiReputational loss from government inaction in the context of incentive policy[91]
P1Sales revenue of cultural and creative products[89]
C1The production cost of cultural and creative products[89]
FThe amount of enterprise income tax paid by enterprises when producing ordinary products or without incentivesCurrent tax rates in China
GThe amount of enterprise income tax paid by enterprises producing cultural and creative products when there is incentiveCurrent tax rates in China
SCost of economic subsidies[68,89,92]
P2Proceeds from the sale of ordinary products[91]
C2Production costs of ordinary product[91]
A1Consumer utility gained from purchasing cultural and creative products[93]
A2Consumer utility gained from purchasing an ordinary product[93]

3.3. Rationale for the Selection of Study Cases and Parameter Assignment

The Huaihe River is the birthplace of willow weaving, a crucial weaving technique in China with a history of more than 7000 years [94]. The unique geographic location and superior ecological environment on both sides of the Huaihe River have endowed the willow branches in the Huaihe River area with unique qualities such as uniformity, slenderness, and softness, which provide an excellent quality guarantee for the craft processing of willow woven products. Huaihe willow weaving is a unique traditional Chinese willow weaving style in the Huaihe River basin. It is mainly distributed in Funan, Anhui Province (Huanggang, Caoji, Gaotai Town), Gushi, Henan Province, Xiangfan, Hubei Province, and Shandong Province, such as Linshu and Tancheng. It is called Huaihe River willow weaving because it is mainly concentrated on both sides of the Huaihe River basin.
As a traditional folk handicraft, Huaihe willow weaving has a long history, exquisite craftsmanship, meticulous styles, durability, and unique cultural value. The willow weaving in Funan, Anhui Province and Huoqiu are the most famous. In 2009, Funan and Huoqiu were awarded the titles of “the willow weaving township of China” and “the willow weaving capital of China.” Meanwhile, the willow weaving products are recognized as national geographical indication products. The application clearly lists the protection boundaries, quality attributes, and quality and technical requirements during the manufacturing process of the products and explicitly points out that the products must comply with the national certification standards (GB/T 33024-2016 [95]). The environmental quality of the origin of the product must be in line with the requirements of the relevant national regulations on environmental conditions (GB 15618-2018 [96]), and the safety indexes of the product must adhere to the pertinent national rules on the same kind of product (GB/T33000-2016 [97]). In 2010 and 2011, Huoqiu County and Funan County in Anhui were inscribed on the national list of ICH (VII-55). At present, under the joint efforts of people in the industry, while inheriting the traditional skills, we continue to push forward and innovate, and integrate traditional culture and the spirit of the times into the creation of products such that Huaihe River willow weaving has developed twenty series of willow thread, willow wood, willow grass, willow rattan, willow bamboo, willow iron, willow ceramics. and so on, with thousands of types of cultural and creative products that are exported to the United Kingdom, France, the United States, Germany and 30 other countries and regions, and are renowned both at home and abroad. Therefore, the Huaihe willow weaving products of Funan and Huoqiu in Anhui Province align with the connotation of cultural and creative products. At the same time, they have both regional characteristics and national production standards and are typical representatives of cultural and creative products.
Based on the standards of economic subsidies and tax incentives for CCIs in Anhui Province, current product certification fees, on-site research data, and the logic of assigning parameters in related studies, this study provides real-world constraints for parameter setting and subsequent sensitivity analysis of parameter changes.
First, we assign values to the relevant parameters of government. The value of the certification fee T is mainly referenced to the current national product certification fee standards and the 2021 “Anhui Product Quality Supervision and Inspection Research Institute on the release of business service project service price standards.” The results show that the fees for the certification of cultural and creative products and 14 items in the quality inspection catalogue are around CNY 14,000 (USD 1937.6, converted at the prevailing international currency exchange rate on 12 May 2024). The study assumes that the government charges for the certification and inspection of cultural and creative products. Based on the subsidy standard for CCIs in Anhui Province, the value of T = CNY 1 k (“k” stands for the prefix “kilo,” which means “thousand dollars” in Chinese)/item (USD 138.4 USD/item) is assigned with 1 item as the smallest scaling unit.
The subsidy cost S is assigned based on the subsidy standards related to CCIs in Anhui Province over the years. In recent years, Anhui Province has provided subsidies of CNY 2 k/year (USD 276.8/item) to recognized representative provincial ICH inheritance units and awarded CNY 80,000, 50,000, and 20,000 (USD 11,072, 6920, and 2768) to national, provincial, and municipal ICH enterprises or inheritors, respectively, based on the level of the project. Policy implementation in the evolutionary game needs to be coherent, using the subsidy standard as a benchmark, characterizing the benefits from the one-time incentive in terms of CNY 1 k/item (USD 138.4/item), and assigning a combined value of S = CNY 3 k/year (USD 415.2/year).
The enterprise income tax amount F is mainly assigned F = 25% concerning the current Enterprise Income Tax Law of the People’s Republic of China, the Announcement of the State Administration of Taxation on the Publication of the Revised Measures for Handling Matters Concerning Preferential Policies for Enterprise Income Tax (no. 23 of 2018) and other tax policy regulations. The corporate income tax quota G mainly refers to the “Several Measures for Further Promoting the Development of Cultural and Creative Products in Cultural and Cultural Units” issued by the Central People’s Government of the People’s Republic of China. The results show that cultural creativity and design service enterprises recognized as high-tech enterprises are subject to a reduced enterprise income tax rate of 15%, with assigned value G = 15%.
Combining the current government department salary standards in Anhui Province, the existing situation of cultural and creative industry management, and the logic of assigning values based on relevant research [98,99], the management expenses M1 and M2 are assigned. It is understood that the average salary of the relevant departments of CCIs in Anhui Province is about CNY 5 k (USD 692), assuming that the personnel cost is CNY 5 k (USD 692), while considering CNY 3 k (USD 415.2) to characterize the management process may produce other costs such as information transfer, with assigned value M1 = CNY 8 k (USD 1107.2). In implementing incentive policies, we can share the existing cultural and creative product testing and certification personnel, standards, channels, and other resources and thus choose other costs to characterize the management costs M2, with assigned value M2 = CNY 3 k (USD 415.2).
The distribution of social benefits and government reputation benefits of cultural and creative products mainly refers to the assignment logic of existing studies, following the law that economic benefits are more significant than social benefits, which are greater than reputational benefits, and the reputational loss caused when the policy of the government fails is greater than the reputational gain obtained when the policy succeeds is greater than the reputational loss caused when the government does not act [88,90,99], assigning the social gain of cultural and creative products E = CNY 12 k (USD 1660.8), the reputational loss of a government policy failure Rf = 10 k (USD 1384), the reputational gain of a government policy success Rs = CNY 8 k (USD 1107.2), and the reputational loss when the government fails to act Ri = CNY 4 k (USD 553.6).
Secondly, we assign values to the parameters related to cultural and creative enterprises and consumers. We refer to the field research data and the assignment logic of existing studies to assign values to the production cost, sales revenue, and consumer utility of cultural and creative products and ordinary products. Based on field research in Anhui Province, Funan (Huanggang, Caoji, Gaotai town), Huoqiu, and others in the 13 recognized places that meet the production specifications of cultural and creative enterprises, and the personnel investigated being mainly business operators and production technicians, the investigation includes the production of ordinary products and cultural and creative products, incorporating enterprise production costs, sales, government support policies, and economic subsidies. According to research on data of cost with sales proceeds and the logic of the assignment of already existing research, values of P1 = CNY 40 k (USD 5536), P2 = CNY 26 k (USD 3598.4), C1 = CNY 20 k (USD 2768), C2 = CNY 14 k (USD 1937.6) are assigned. Combining the market selling price of cultural and creative products and ordinary products and the definition of the difference between the two in existing studies [98,100], consumer utility values of A1 = CNY 12 k (USD 1600.8) and A2 = CNY 10 k (USD 1384) is set.

4. Results and Discussion

Section 4.1 outlines an evolutionary game model of certification policy and simulation analysis, Section 4.2 outlines an evolutionary game model of incentive policy and simulation analysis, and Section 4.3 compares between different forms of subsidies in an incentive policy context.

4.1. Evolutionary Game Model of Certification Policy

4.1.1. Certification Policy Game Modeling and System Equilibrium Solution

Based on the above research background and parameter settings, we constructed the payoff matrix (Table 2) of the three-party game among the government, cultural and creative enterprises, and consumers in an authentication situation and then calculated the expected payoffs and average payoffs of the three parties in choosing different strategies. Subsequently, the evolutionary game replication dynamic Equations (1)–(3) [101] for each entity were derived. Since the pure-strategy Nash equilibrium is an evolutionarily stable strategy combination of the system in a multi-group evolutionary game [102], we can obtain the eight pure-strategy Nash equilibria of the system by solving the joint Equations (1)–(3) [103], which are E1 (0, 0, 0), E2 (1, 0, 0), E3 (0, 1, 1), E4 (1, 1, 1), E5 (0, 1, 0), E6 (0, 0, 1), E7 (1, 1, 0), and E8 (1, 0, 1), respectively.
F ( x 1 ) = x 1 × ( x 1 1 ) × ( R i R f M 1 + T × y 1 + R f × y 1 × z 1 + R s × y 1 × z 1 C 1 × F × y 1 × z 1   + F × P 1 × y 1 × z 1 )
F ( y 1 ) = y 1 × ( y 1 1 ) × ( C 2 C 1 P 2 T × x 1 + P 2 × z 1 C 2 × F + F × P 2   + C 2 × F × z 1 F × P 2 × z 1 + P 1 × x 1 × z 1 + C 1 × F × x 1 × z 1 F × P 1 × x 1 × z 1 )
F ( z 1 ) = z 1 × ( z 1 1 ) × ( A 2 × y 1 A 2 + A 1 × x 1 × y 1 )

4.1.2. ESS (Evolutionarily Stable Strategy) Analysis of the System

At present, it is not clear whether the equilibrium points solved in the previous subsection are ESSs of the system. According to Wainwright and Lyapunov, an equilibrium point can be an asymptotically stable equilibrium only if it satisfies a pure-strategy Nash equilibrium, under which the equilibrium point is an ESS [104,105]. Therefore, we can test the asymptotic stability of these equilibria by analyzing the eigenvalues of the Jacobian matrix of the system [106]. According to Lyapunov stability theory [105], this equilibrium point is an ESS when all eigenvalues λ < 0. The Jacobian matrix of the tripartite evolutionary game model is described as follows:
J = ( F ( x 1 ) x 1 F ( x 1 ) y 1 F ( x 1 ) z 1 F ( y 1 ) x 1 F ( y 1 ) y 1 F ( y 1 ) z 1 F ( z 1 ) x 1 F ( z 1 ) y 1 F ( z 1 ) z 1 ) = ( J 11 J 12 J 13 J 21 J 22 J 23 J 31 J 32 J 33 )
where:
J 11 = ( 2 × x 1 1 ) × ( R i R f M 1 + T × y 1 + R f × y 1 × z 1 + R s × y 1 × z 1 C 1 × F × y 1 × z 1 + F × P 1 × y 1 × z 1 ) J 12 = x 1 × ( x 1 1 ) × ( T + R f × z 1 + R s × z 1 C 1 × F × z 1 + F × P 1 × z 1 ) J 13 = x 1 × y 1 × ( x 1 1 ) × ( R f + R s C 1 × F + F × P 1 ) J 21 = y 1 × ( y 1 1 ) × ( T P 1 × z 1 C 1 × F × z 1 + F × P 1 × z 1 ) J 22 = ( 2 × y 1 1 ) × ( C 1 C 2 + P 2 P 2 × z 1 + T × x 1 + C 2 × F F × P 2 C 2 × F × z 1   + F × P 2 × z 1 P 1 × x 1 × z 1 C 1 × F × x 1 × z 1 + F × P 1 × x 1 × z 1 ) J 23 = y 1 × ( y 1 1 ) × ( P 2 + P 1 × x 1 + C 2 × F F × P 2 + C 1 × F × x 1 F × P 1 × x 1 ) J 31 = A 1 × y 1 × z 1 × ( z 1 1 ) J 32 = z 1 × ( A 2 + A 1 × x 1 ) × ( z 1 1 ) J 33 = ( 2 × z 1 1 ) × ( A 2 × y 1 A 2 + A 1 × x 1 × y 1 )
The pure-strategy equilibrium points E1–E8 are substituted into the Jacobian matrix Equation (4), which is further solved to obtain the eigenvalues of each equilibrium point. Table 3 shows the eigenvalues of each equilibrium point and the sign of the eigenvalues. According to the data in Table 3, we can learn that E1 (0, 0, 0) can be identified as an ESS. E1 stands for “the government does not implement the certification policy, the cultural and creative enterprises do not produce cultural and creative products, and the consumers do not buy cultural and creative products,” which will not be able to promote the development of CCIs. In addition, to determine whether E4 (1, 1, 1) can be identified as an ESS, the positivity and negativity of M1 − T − Ri − Rs − F (P1 − C1), if M1 – T – Ri − Rs − F (P1 − C1) > 0 need to be considered. The ESS of the model can only be E1 (0, 0, 0), which means that it is not possible to realize the development of CCIs. On the contrary, if M1 − T − Ri − Rs − F (P1 − C1) < 0, there is a possibility that the ESS of the model is E1 (0, 0, 0) or E4 (1, 1, 1). In this case, the development of CCIs has the possibility of success.
As cultural and creative products have positive externalities, which will lead to an increase in the number of beneficiaries in the process of promoting the prosperity of the cultural industry and the enhancement of the soft power of the country, the government, as the first actor responsible for the cultural and creative industry, should actively fulfill its responsibilities by formulating relevant policies and providing support and guidance to create a favorable environment for the development of cultural and creative enterprises. Such initiatives help form a mutually reinforcing ecosystem among the government, cultural and creative enterprises, and consumers. Government support stimulates the innovation vitality of cultural and creative enterprises, cultural and creative enterprises produce attractive products to attract consumers, and consumers’ purchasing behavior supports the development of cultural and creative enterprises. This linkage effect helps to realize the sustainable development of CCIs and at the same time enables the whole of society to benefit from the prosperity of CCIs. Therefore, the evolutionary stabilization strategy of government support, enterprise production, and consumer purchase of cultural and creative products not only has the conditions for realization but also conforms to the future development trend of CCIs, and thus E4 (1, 1, 1) is set as the desired equilibrium point of system evolution.
From the above analysis, it can be seen that the key for the system to converge to E4 in the authentication policy scenario is the need to satisfy M1 − T − F (P1 − C1) < Rs + Ri, where M1 − T − F (P1 − C1) is the difference between the management costs of the government and the cost of certification and the amount of taxes paid by firms, that is, the total economic expenditures of the government in the certification policy scenario. Rs + Ri, on the other hand, represents the sum of the reputational gain that the government gains from implementing and succeeding in the certification policy scenario and the reputational loss of inaction if the government does not implement the certification policy. Consider that Rs can be viewed as the opportunity cost of the non-certification behavior of the government. Therefore, before implementing certification policies, the government must ensure that the total economic expenditure on certification activities is less than the total reputational losses of non-certification activities. Only in this case can the government implement the certification policy and realize the development of CCIs.

4.1.3. Evolutionary Path Analysis of the System

In the context of certification policy, the key to the evolution of the system to E4 lies in the economic and reputational interests of the government; therefore, we assign M1 = 20, T = 1, E = 12, Rs = 8, Rf = 10, Ri = 4, P1 = 40, C1 = 20, P2 = 26, C2 = 14, A1 = 12, A2 = 10, F = 0.25, satisfying the condition that M1 − T − F (P1 − C1) > Rs + Ri. Figure 5a shows the results of the evolution of the system of the game over 100 iterations, in which the lines of different colors indicate the evolution process of the three-party evolution game, where there are 100 unfixed initial strategies randomly generated by MATLAB R2023a. After iteration, they all converge to E1 (0, 0, 0), that is, “the government does not certify, cultural and creative enterprises do not produce, and consumers do not buy.” At this time, the development of CCIs cannot be realized. The dynamic evolution simulation diagram shows that E1 (0, 0, 0) is the ESS in the system when the constraints are guaranteed, independently of the initial strategies of the three parties. Therefore, an effective validation of the previous theoretical analysis is carried out. Assign M1 = 8, T = 1, E = 12, Rs = 8, Rf = 10, Ri = 4, P1 = 40, C1 = 20, P2 = 26, C2 = 14, A1 = 12, A2 = 10, F = 0.25, satisfying the condition that M1 − T − F (P1 − C1) < Rs + Ri. The result of the 100-fold system evolution game is shown in Figure 5b. After iteration, the system converges to E1 (0, 0, 0) or E4 (1, 1, 1). However, the number of paths converging to E1 is much larger than that of E4, and it can be seen that there is a certain possibility of realizing the success of the development of the CCIs in this context, but the probability is low.

4.1.4. Sensitivity Analysis Using Different Parameters in the Certification Phase

First, we simulate the mechanism of the initial willingness of the subject to participate. Considering the actual situation, cultural and creative products may face uncertain market acceptance in the early stages of promotion, making it difficult for companies and consumers to spontaneously generate a strong willingness to produce and consume cultural and creative products. However, given the effective support role of the realization of cultural value for the high-quality development of the economy, the government has the willingness and ability to support the promotion of cultural and creative products. As the initiator of the game system changes, the behavioral strategy of the government significantly impacts the game equilibrium [65,66]. Therefore, consider setting the basic probabilities of y1 and z1 to 0.5 and let x1 = 0.8/0.9/1.0, simulating the impact of changes in policy, initial participation, and willingness on the convergence results of the system and the effect on y1 and z1 (Figure 6).
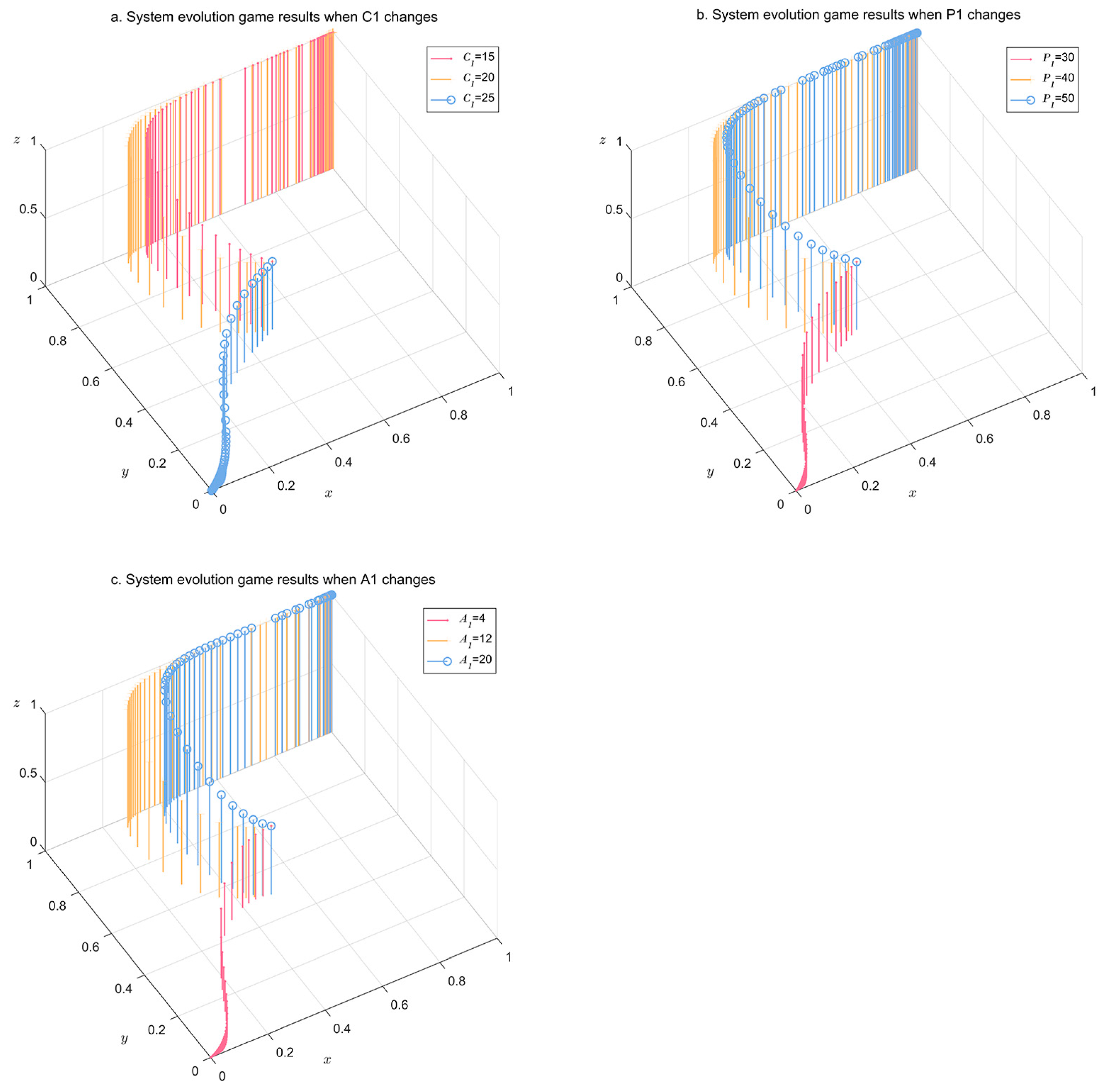
By observing Figure 6, we can see that when the initial values of y1 and z1 are 0.5, the critical value of the initial willingness to participate of the government x1 is roughly between 0.9 and 1. When x1 is more significant than this critical value, y1 and z1 converge to 1. The final equilibrium point converges to E4, in which increasing x1 leads to the acceleration of the convergence of y1 and z1 to converge to 1 faster, and the convergence rate of z1 is less than that of y1. When x1 is less than this critical value, y1 and z1 converge to 0, and the final equilibrium point converges to E1. At this point, increasing x1 causes y1 and z1 to converge to 0 at a slower rate. The convergence rate of z1 is still lower than y1, which indicates that active government involvement is conducive to enhancing the willingness of businesses and consumers to participate. As the initial willingness to participate in the government increases, the willingness of enterprises and consumers gradually increases. It is worth noting that the speed of convergence of enterprises’ desire to participate is faster than that of consumers, which means that the influence of the government on businesses is more significant than that of consumers. The reason may be that in promoting the development of CCIs, the economic interaction between the government and enterprises is closer than that of consumers. Hence, the behavior of the government has a more significant impact on enterprises. In contrast, consumers are more influenced by market behavior, and the willingness to participate usually decreases when the willingness of the government and enterprises to participate is not very strong.
Second, since the key to the convergence of the system to the desired equilibrium point E4 lies in the economic and reputational benefits of the certification policy of the government, the study focuses on the sensitivity analysis of M1, T, Ri, and Rs. The certification fee T was found to positively and negatively affect government certification behavior and firm production behavior, respectively, but not significantly affect consumer behavior (Figure 7). The certification overhead M1 negatively affects government certification behavior (Figure 8). On the contrary, the implementation of certification policies by the government and the reputation benefits gained after success, Rs (Figure 9), as well as the reputational loss, Ri (Figure 10), due to government inaction in certification scenarios have a positive impact on government certification behavior. Additionally, none of these factors significantly affects consumer behavior.
Specifically, in the context of certification policy, neither management fee M1 nor certification fee T affect the direction of system convergence. However, they can influence the path and rate of system convergence. With a significant increase in certification fee T, the government, due to the potential for more significant revenue, exhibits characteristics of slowing down the decrease in certification behavior probability. Conversely, as they need to pay more certification fees, businesses show characteristics of accelerated decline in production behavior probability. When the cost of certification increases, the government is more likely to conduct certification activities. Enterprises are more likely to reduce production activities, which means that in promoting the development of the CCIs, the government needs to carefully balance the setting of certification fees to ensure maximization of government revenue while also considering the economic interests of businesses and avoiding negative impacts from excessive certification fees on industry development. Whereas an increase in overhead M1 significantly raises the rate of decline in the probability of government-certified behavior, if the reputational gain Rs of the government implementing a certified policy and succeeding and the reputational loss Ri of inaction by the government increases, then the rate of convergence of the system to E1 decreases, which improves the probability of implementation of the government certification policy.

4.2. Evolutionary Game Model of Incentive Policy

4.2.1. Incentive Policy Game Modeling and System Equilibrium Solution

After analyzing the three-party game model in the certification policy scenario, we find that the expected equilibrium E4 exists just as M1 − T − F (P1 − C1) < Rs + Ri; however, more stringency is required to satisfy this condition, and there are fewer paths for the system to converge to E4, which implies that the implementation of the certification policy alone is too complex to realize the development of the CCIs successfully. It has been shown that incentive policies in the form of tax preferences and economic subsidies promote the development of CCIs [63,74,107,108]. Therefore, the study further constructs a three-party evolutionary game model in the context of incentive policies to investigate whether implementing tax preferences and economic subsidy behaviors under incentive policies can enhance the system convergence probability, that is, enhance the possibility of realizing the success of cultural and creative industry development.
According to the research background and parameter setting, the payoff matrix of the tripartite game among the government, cultural and creative enterprises, and consumers in the incentive policy situation is constructed (Table 4). By setting an existing certification standard before implementing the incentive policy, consumers can identify cultural and creative products and be willing to pay higher prices. Table 4 calculates the expected and average returns of the three parties when choosing different strategies. The dynamic equations of the evolutionary game replication Equations (5)–(7) [101] for each subject are further obtained. The joint Equations (5)–(7) are solved to obtain eight pure-strategy Nash equilibria for this system [103].
F ( x 2 ) = x 2 × ( x 2 1 ) × ( G f G i + M 2 + S × y 2 G f × y 2 × z 2 G s × y 2 × z 2   C 1 × F × y 2 × z 2 + C 1 × G × y 2 × z 2 + F × P 1 × y 2 × z 2 G × P 1 × y 2 × z 2 )
F ( y 2 ) = y 2 × ( y 2 1 ) × ( C 2 C 1 P 2 T + P 1 × z 2 + P 2 × z 2 + S × x 2 C 2 × F   + F × P 2 + C 2 × F × z 2 + C 1 × G × z 2 F × P 2 × z 2 G × P 1 × z 2 )
F ( z 2 ) = z 2 × ( z 2 1 ) × ( A 1 × y 2 A 2 + A 2 × y 2 )

4.2.2. ESS Analysis of the System

At present, it is not clear whether the equilibrium points solved in the previous subsection are ESSs of the system. Therefore, we verify the asymptotic stability of these equilibria by analyzing the eigenvalues of the Jacobian matrix of the system [106]. Table 5 shows the eigenvalues and eigenvalue signs of each equilibrium point.
According to the data in Table 5, we can learn that E1 (0, 0, 0) can be identified as an ESS. E1 stands for “the government does not implement incentive policy, the cultural and creative enterprises do not produce cultural and creative products, and the consumers do not buy cultural and creative products,” which will not be able to promote the development of CCIs. Moreover, to determine whether E3 or E4 can be identified as an ESS, the positivity and negativity of M2 − Gs − Gi + S + (F − G) × (P1 − C1) need to be considered. If M2 − Gs − Gi + S + (F − G) × (P1 − C1) > 0, there is a possibility that the ESS of the model is E1 or E3. On the contrary, if M2 − Gs − Gi + S + (F − G) × (P1 − C1) < 0, there is a possibility that the ESS of the model is E1 (0, 0, 0) or E4 (1, 1, 1). In this case, the development of CCIs has the possibility of success.
From the above analysis, the key for the system to converge to E4 in the incentive policy scenario is the need to satisfy M2 + S + (F − G) × (P1 − C1) < Gs + Gi, where M2 + S + (F − G) × (P1 − C1) is the incremental total spending in the economy required by the government to implement the incentive policy. Gs + Gi, on the other hand, represents the sum of the reputational gain that the government gains from implementing incentives and succeeding in the incentive policy scenario and the reputational loss of inaction if the government does not implement incentives. Consider that Gs can be considered an opportunity cost of disincentive behavior. Therefore, when the total economic expenditure of the government to implement an incentive is less than the total reputational loss of not implementing an incentive, the government is likely to implement the incentive policy. After implementing the incentive policy, the probability of realizing the development of CCIs will be significantly increased.

4.2.3. Evolutionary Path Analysis of the System

In the incentive policy scenario, the key to the convergence of the system to the desired equilibrium is no longer the economic and reputational gains of the certification link, but a shift to the economic and reputational gains of the incentive link. Therefore, we assign T = 1, P1 = 40, C1 = 20, P2 = 26, C2 = 14, A1 = 12, A2 = 10, F = 0.25, G = 0.15, M2 = 2, S = 3, Gs = 8, Gf = 10, and Gi = 4, satisfying the condition that M2 + S + (F − G) × (P1 − C1) < Gs + Gi. Figure 11a shows the results of the evolution of the system of the game over 100 iterations, and after the iterations, the system converges to E1 or E4. Compared with the three-way evolution path in the certification policy scenario, the path where the system converges to the desired equilibrium after implementing incentive policies increases, and the probability of success of the development of CCIs is significantly increased. Assign T = 1, P1 = 40, C1 = 20, P2 = 26, C2 = 14, A1 = 12, A2 = 10, F = 0.25, G = 0.15, M2 = 10, S = 3, Gs = 8, Gf = 10, Gi = 4, satisfying the condition that M2 + S + (F − G) × (P1 − C1) > Gs + Gi. The result of the 100-fold system evolution game is shown in Figure 11b. After iteration, the system converges to E1 or E3. Where E3 (0, 1, 1) stands for “government does not encourage, enterprises produce, and consumers buy,” which means that with the gradual development of the CCIs, the gradual improvement in government policies and regulations, and the gradual enhancement of the social responsibility of cultural and creative enterprises and consumers, the government will gradually withdraw from the market and no longer intervene in the market, and the cultural and creative enterprises and consumers will become the main market players. The government will only provide the certification policy, and the cultural and creative enterprises and consumers will produce and consume the cultural and creative products under certified conditions. However, existing research suggests that CCIs are still in their infancy in most jurisdictions and that government incentives and guidelines are essential to promote their development. Combined with the results of the evolutionary game under the implementation of the certification-only policy, it is not difficult to find that E3 does not apply to the promotion of the development of CCIs at this stage, and there is a considerable possibility that E3 in the incentive policy scenario will be replaced by E1 in the certification-only policy scenario. Therefore, in the following subsections, we specifically analyze the influence of government-related parameters on the system game results only for the E4 expected equilibrium point, which provides theoretical references for promoting the development of CCIs.

4.2.4. Sensitivity Analysis Using Different Parameters in the Incentive Phase

The key to the convergence of the system to the expected equilibrium after the implementation of incentives lies in the economic and reputational benefits of the incentives of the government. The study proceeds to focus on the sensitivity analysis of M2, Gs, Gi, S, and F − G (F is the amount of income tax paid by enterprises without tax incentives, G is the amount of income tax paid by enterprises producing cultural and creative products after tax incentives, and F − G can be regarded as the strength of government tax incentives). Both the subsidy cost S (Figure 12) and tax incentives F − G (Figure 13) are found to negatively affect the behavior of the government in implementing incentives and positively affect the behavior of firms’ production and consumers’ purchase of cultural and creative products. Incentive overhead M2 negatively affects government incentive behavior (Figure 14). On the contrary, the implementation of incentive policies by the government and the reputation benefits gained after success, Gs (Figure 15), as well as the reputational loss Gi (Figure 16) due to government inaction in incentive scenarios, have a positive impact on government certification behavior. Additionally, none of these factors significantly affects consumer behavior.
The specific analysis is as follows.
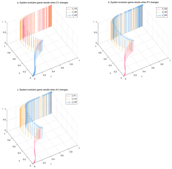
In order to investigate the effect of subsidy cost S on the outcome of the three-party evolutionary game, the value S = 1/3/5 is assigned, and as can be seen in Figure 12, y2, z2 gradually increases as S rises. In contrast, x2 gradually decreases, and the magnitude of change of x2 is much larger than that of y2 and z2. Research has shown that an increase in the subsidy cost reduces the willingness of the government to implement incentives and increases the willingness of firms and consumers to choose cultural and creative products. However, if the subsidy cost S is too high, the probability of the government implementing incentives decreases faster compared to the incentive effect on cultural and creative enterprises and consumers. If the government pays too high a subsidy and faces a substantial financial burden, it may lead to the three stakeholders deviating from cooperation. The system fails to converge to the desired equilibrium.
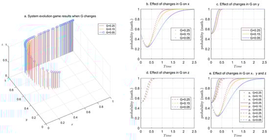
Assign G = 0.25/0.15/0.05 to analyze the mechanism of tax preference strength (F − G) on the outcome of the three-way evolutionary game. As shown in Figure 13, y2 and z2 gradually increase as G decreases. In contrast, x2 gradually decreases, and the change in x2 is much more significant than y2 and z2. Research has shown that the increase in tax incentives will reduce the willingness of the government to implement incentives and increase the willingness of enterprises and consumers to choose cultural and creative products. However, suppose the tax incentives (F − G) are too large. In that case, the probability of the government implementing incentives decreases faster than the incentives for cultural and creative enterprises and consumers. If the government provides excessive tax incentives and faces a substantial financial burden, it may lead to a deviation in the cooperation of the three stakeholders. The system will not converge to the desired equilibrium.
Assign M2 = 0.4/2/9 to analyze the mechanism of the influence of the management cost M2 on the outcome of the three-party evolutionary game. From Figure 14, it can be seen that when M2 = 0.4/2, the system converges to E4, and when M2 = 9, the system converges to E3. As the value of M2 increases, x2 gradually decreases, and there is no significant change in y2 or z2. Changes in the value of M2 can change the direction and rate of convergence of the system. The results of the study show that the management cost of the expenditure of the government on implementing incentive policies has a negative impact on the willingness of the government to provide incentives, and high management costs may reduce the willingness of the government to implement incentives. When the management costs are more significant than a certain threshold, the government will face a substantial financial burden, which prevents the system from converging to the desired equilibrium and leads to a deviation in cooperation of the three stakeholders.
Assign Gs = 2/8/10 to analyze the mechanisms by which Gs, the reputational gains obtained when a government implements incentives and succeeds, influences the outcome of a three-way evolutionary game. As shown in Figure 15, the system converges to E3 when Gs = 2. When Gs = 8/10, the system converges to E4, and as the value of Gs increases, x2 rises gradually and there is no significant change in y2 or z2. Gs can change the direction and rate of convergence of the system. The study results show that the reputational gain obtained after the government implements incentive policies and achieves success positively affects the incentive-provision behavior of the government, and cultural and creative enterprises and consumers are not sensitive to the reputational gain Gs. Too low a reputational gain may reduce the willingness of the government to implement incentives. When the reputational gain is less than a particular critical value, the government will lack the motivation to continue to implement incentives, which prevents the system from converging to the desired equilibrium and leads to a deviation in the three stakeholders from cooperation.
Assign Gi = 2/4/6 to analyze the mechanism of the impact of government inaction reputational loss Gi on the outcome of the three-way evolutionary game in the incentive policy scenario. As can be seen from Figure 16, as the value of Gi increases, x2 rises gradually, and y2 and z2 do not change significantly. The change in the value of Gi does not affect the direction of convergence of the system, but significantly affects the convergence rate. The study results show that the government inaction reputational loss Gi in the incentive policy context positively affects government incentive behavior, and cultural and creative enterprises and consumers are not sensitive to the inaction reputational loss Gi. Enhancing the reputational loss for inaction enhances the willingness of the government to implement incentives and increases the convergence rate to the desired equilibrium of the system.
Considering the phased and coherent implementation of certification and incentive policies, it is necessary to explore further whether economic and reputational acquisitions in the certification policy context still have an impact on the outcome of the system game. Therefore, we further conducted a sensitivity analysis of the certification fee T and certification management fee M1 in the incentive policy scenario. Assign T = 0.01/2/4, as shown in Figure 17a. The system convergence path gradually shifts from E4 to E1 as the value of T gradually increases. Research has shown that the certification fee T still significantly impacts the system convergence result, which may be caused by the fact that the increase in the certification fee reduces the profit of the cultural and creative enterprises, leading to the system failing to converge to the desired equilibrium. Upon assigning M1 = 4/8/10, as shown in Figure 17b, the change in the value of M1 no longer affects the direction or path of system evolution.
Considering that producers’ net income and consumers’ utility usually significantly impact the product promotion effect [71,93], we further explore the influence of the mechanisms of production cost, sales revenue, and consumers’ utility of cultural and creative products on the outcome of the system game.
As can be seen from Figure 18, the production cost of cultural and creative products C1 hurts the production behavior of the enterprise: when C1 is higher than a certain threshold, the enterprise gives up production, while a reduction in C1 can accelerate the evolution of the system to the expected equilibrium. The sales revenue of cultural and creative products P1 and the consumer utility of cultural and creative products A1 have a positive impact on the production behavior of the enterprise and the consumer’s purchasing behavior, respectively. The enhancement of both can accelerate the evolution of the system to the expected equilibrium process.

4.3. Comparison between Different Forms of Subsidies in an Incentive Policy Scenario

In the incentive policy scenario above, based on the results of existing research and the development of the CCIs, we give the economic subsidies in the incentive policy of the government to the cultural and creative enterprises, rather than consumers. In order to investigate the impact mechanism of costing differences under different forms of subsidies on promoting the development of CCIs, the study further constructs a game model of the evolution of consumer subsidies in an incentive policy context. Repeat the steps in Section 4.1 and Section 4.2 to obtain the tripartite game payoff matrix of consumer subsidies in the incentive policy scenario (Table 6), obtain the dynamic equations for the evolutionary game replication of each subject and the eight pure-strategy Nash equilibria of the game system, and then verify the asymptotic stability of the equilibrium points by analyzing the eigenvalues of the Jacobian matrices of the system. Table 7 shows the eigenvalues of each equilibrium point and its sign.
Based on the data in Table 7, it can be seen that E1 can be identified as an ESS, and whether or not E3 and E4 are ESSs for the system requires a discussion of the positivity and negativity of M2 − Gs − Gi + S + (F − G) × (P1 − C1). E3 is not in line with the current stage of development of CCIs is excluded, so we only consider the difference in evolutionary paths that converge to E1 under the condition of satisfying M2 + S + (F − G) × (P1 − C1) < Gs + Gi, which in turn yields a comparison of differentiation under different forms of subsidies in the incentivization policy scenario.
Differently from the producer subsidy policy impact path, the consumer subsidy needs to take into account the increase in the base of government subsidy targets and the rise in management costs. In order to study the system evolution path in this scenario, we increase the government management costs M2 and subsidy costs S based on the original producer subsidy. Under the condition of satisfying M2 + S + (F − G) × (P1 − C1) < Gs + Gi, assigning M2 = 4, S = 5, and keeping the rest of the parameters unchanged, we obtain the results of the systematic evolution game of consumer subsidies in the incentive policy scenario. From Figure 19, in the incentive policy scenario, both the producer and consumer subsidy game systems may converge to E4, and the number of convergence paths in the two systems is similar. However, the convergence rate of the system to E4 in the producer subsidy is much greater than that in the consumer subsidy. Specifically, the time step for x2, y2, and z2 to converge to E4 in the subsidy of the producer is between 1 and 2, while the time step for x2, y2, and z2 to converge to E4 in the subsidy of the consumer is between 8 and 9, which is four to nine times longer than the subsidy of the producer. Combining the effects on the system game of increasing the base of government subsidy recipients caused by consumer subsidies and increasing management costs, it is easy to find that consumer subsidies do not apply to the policy of promoting the development of CCIs at this stage. In contrast, the application of producer subsidies has significant advantages over consumer subsidies in terms of economic costs and time costs. At this stage, producer subsidies should be introduced mainly to promote the development of the CCI industry.

5. Conclusions

5.1. Research Summary

Compared with previous studies on development policies of CCIs, this paper constructs a tripartite evolutionary game model for the government, cultural and creative enterprises, and consumers by introducing an evolutionary game model. It analyzes the evolution law of behavioral strategies of each subject under different support policies, takes the Chinese ICH of Huaihe willow weaving as an example of a typical cultural and creative product, verifies the validity of the conclusions through simulation analysis, and emphasizes the phasing and consistency of the support policies for the development of CCIs. Based on the relationship between these factors and parameter changes in the evolution results of the system, relevant strategies and suggestions for promoting the development of CCIs are proposed.
The results show that:
(1)
The increase in the initial willingness of the government to participate positively affects the initial willingness to participate of both cultural and creative enterprises and consumers, and the effect is more significant for cultural and creative enterprises than consumers.
(2)
When the government implements a certification policy, the system may converge to the desired equilibrium, but the probability is low. On this basis, continuing to implement the incentive policy will significantly increase the probability. Therefore, the policy of “certification + incentive” can effectively improve the probability of realizing the success of the development of CCIs.
(3)
Government certification cost, management cost, reputational gains from policy success, reputational losses from government inaction, economic subsidy cost, tax incentive cost, net income of producers, and consumer utility significantly impact stakeholders’ decision-making behavior.
(4)
Producer subsidies have significant advantages over consumer subsidies in terms of economic and time costs, and “certification + producer subsidies” is a more effective form of promoting the development of CCIs at this stage.

5.2. Policy Comparisons and Research Implications

5.2.1. Policy Comparisons

Some similarities and differences can be found when comparing the study results to the policies of various countries. First, the findings suggest that active government involvement positively impacts the willingness of cultural and creative enterprises and consumers to participate, which is conducive to promoting the development of the industry. This has some correlation with efforts made by countries such as the United States, Europe, India, and Russia made in the development of CCIs. These countries have taken positive initiatives to invest in and support the development of CCIs through economic support, tax incentives, etc., in order to promote economic development and cultural prosperity, and have achieved remarkable results, which fully demonstrates the critical impact of active government participation on the development of CCIs, and is in line with the findings of this study whereby the willingness of the government to participate is consistent with the results of the study.
Second, the findings refer to the effectiveness of accreditation policies and incentives. In the United States, the federal and state governments have provided practical support initiatives for CCI development, such as the implementation of the Creative Economy Recovery Program in cities such as Sacramento, California, and Austin, Texas, and the NEH has received a large amount of funding to support cultural institutions such as museums, libraries, and archives, which provide adequate support for CCIs [8]. This aligns with the research findings that implementing certification and incentive policies can effectively enhance the probability of success in developing CCIs. In addition, locations such as Europe, India, and Russia have also provided policy support for the development of CCIs through direct financial support, technical support, and cultural and creative education and training initiatives [9,10,11,12,13,14]. Although the specific policy details may vary from country to country, they are all committed to promoting the development of CCIs, consistent with the effectiveness of the certification and incentive policies in the research findings.
Finally, the study results show that producer subsidies have significant advantages over consumer subsidies regarding economic and time costs and that “certification + producer subsidies” is a more effective form of promoting the development of CCIs. This is in line with some national policies’ support measures for producers. For example, in countries such as the United States and India, governments directly support the development of cultural and creative enterprises through funding and subsidies, which help to reduce their production costs and enhance their competitiveness. In contrast, in Europe, the government prefers to support the development of the whole industry through measures such as intellectual property protection and market access, rather than providing subsidies directly to individual enterprises. This shows the diversity of policy measures in different countries, but they all aim to promote the prosperity of CCIs.
Overall, governments have adopted various policy measures to promote the development of CCIs, but they are all correlated with their willingness to participate and the effectiveness of certification and incentive policies, as mentioned in the research findings. Although specific policies may be implemented in different ways, they all provide important support for the development of CCIs, which reflects the importance that governments attach to this area and their joint efforts to promote its development.

5.2.2. Research Implications

The following insights are drawn from linking the findings of the study to international policy.
(1)
Importance of the government’s role: The correlation between international policy practices and research results fully indicates that the government plays a crucial role in promoting the development of CCIs, and its active participation and support have an essential impact on the development of the industries. The government should maintain a positive attitude of participation, further stimulate the vitality and innovation of CCIs through policy formulation and resource support, and promote healthy and sustainable development.
(2)
Staging and coherence of the policy mix: Regarding the formulation of support policies for the CCIs, the government should formulate support policies in phases according to the market situation. The government may first consider introducing a certification policy to build market trust and brand awareness, then gradually introduce incentive policies according to market response and acceptance. The phased implementation of the “certification + incentives” policy allows for a more accurate assessment of the effectiveness of the policy and avoids wasting resources. In addition, considering that producer subsidies have significant advantages over consumer subsidies in terms of economic and time costs, “certification + producer subsidies” may be more effective and is the preferred way to promote the development of the CCIs.
(3)
Cost considerations: In implementing policies to support the CCIs, governments need to balance the cost control of economic and reputational gains. Although reputational gains have received much attention in government policymaking, there is no clear measurement or control method at present [88,91]. Therefore, optimizing the support policy for the CCIs at this stage should start with the reasonable distribution of the economic interests of each subject. The government should rigorously weigh the setting of fees for certification, subsidies, and tax incentives. While ensuring the maximization of its revenue, it should also consider the economic interests of enterprises to avoid the negative impact of excessive fees on itself and its enterprises, thus hindering the development of CCIs. In addition, management cost is also an essential factor affecting government decision-making. Producer subsidies have significant advantages, and the government should mainly promote producer subsidies and optimize the procedures for implementing certification and incentive policies to reduce management costs and avoid financial overburdening.
(4)
Multi-party cooperation: The development of CCIs requires multi-party cooperation, and the government plays a crucial role in reducing the production cost of cultural and creative products, increasing producers’ income, and enhancing consumers’ effectiveness. Specifically, on the one hand, the government and cultural and creative enterprises need to make joint efforts to control the production costs of cultural and creative products and enhance sales revenue. In addition to providing economic subsidies and tax incentives for enterprises, the government can indirectly reduce the production costs of cultural and creative products and increase the revenue of producers by providing technical support, setting up cooperation platforms, supporting industrial clustering, and simplifying the approval process. Enterprises should ensure product quality while effectively controlling costs and improving product competitiveness through optimizing production processes, improving production efficiency, and strengthening marketing to enhance revenue. Enhancing the consumer utility of cultural and creative products also relies on the joint efforts of the government, cultural and creative enterprises, and consumers. The government should strengthen cultural publicity to raise consumer awareness and understanding of cultural and creative products. Enterprises should ensure product quality and creativity and improve consumer satisfaction and recognition.

5.3. Research Significance

This study is important in both theory and practice, as analyzed below.
In terms of theoretical significance: (1) By introducing an evolutionary game model, this study provides a new perspective for CCIs development policy research. (2) The model takes into account the behavioral evolution and learning process of the tripartite participants of the government, cultural and creative enterprises, and consumers in different policy situations, reveals the behavioral strategy evolution law of each subject under different support policies, provides theorists and policymakers with a more in-depth research direction, and helps in understanding the complex interaction of interests among the subjects of interest in the development of CCIs. (3) The combination of certification and incentive policies has been shown to be effective in increasing the probability of success in the development of CCIs, emphasizing the phasing and coherence of policies to support the development of CCIs, a finding that provides theorists with new ideas about policy design and allows for an in-depth exploration of the mechanisms by which different combinations of strategies affect the development of this industry.
In terms of practical significance, (1) This study takes the Chinese ICH of Huaihe willow weaving as an example for simulation analysis, which can more accurately reflect the impact of policies on the behavior of various parties. The simulation results verify the validity of the model and the credibility of the conclusions, making the research results more convincing and providing a more reliable reference for policymaking. (2) The study found that an increase in the government’s initial willingness to participate has a positive impact on the willingness of cultural and creative enterprises and consumers to participate, emphasizing the government’s critical role in promoting the industry’s development. (3) The combination of accreditation and incentive policies has proven effective in increasing the probability of success in the development of CCIs, emphasizing the phasing and coherence of policies supporting the development of CCIs, and for practitioners, informing the development of targeted and effective government policies. (4) The in-depth analysis of the impact of factors such as certification costs and management costs on the decision-making behavior of stakeholders guides practitioners in considering the balance of interests of all parties in policy implementation. (5) The findings of the study also emphasize the importance of producer subsidies in promoting the development of CCIs and suggest the adoption of a “certification + producer subsidies” policy. This provides practitioners with concrete and actionable policy options, which will help the government and relevant organizations to make more informed decisions when supporting the development of CCIs, and also suggests that the government should give more consideration to producers when investing funds and promoting the development of the industries through appropriate subsidy policies. (6) Based on the model analysis and the summary of the simulation results, this study provides a series of relevant strategies and recommendations to promote the development of CCIs. These strategies include government support policies, innovation strategies for enterprises, consumer behavior guidance, etc., which provide concrete and feasible guidance and reference for policymakers and practitioners.
To summarize, the study provides new ideas and frameworks for policy research on the theoretical development of CCIs, which is also significant. It provides a more in-depth and systematic analysis for policymakers and practitioners of CCIs, which helps in better understanding the development mechanism and policy impacts of CCIs and promotes their healthy and sustainable development.

5.4. Limitations and Future Research

This paper mainly discusses the policy mechanisms for promoting the development of CCIs and draws instructive conclusions for policy formulation in these industries. Reputational gains are widely discussed in government decision-making, but no precise method exists to measure or regulate them. Therefore, this thesis mainly refers to the distribution logic of existing research, rather than exploring the establishment of a model to measure reputational benefits accurately. The assessment of reputational gains involves various factors, including public perception, media coverage, and social trust, and the specific quantification of their impact is challenging. Future research can consider establishing an assessment model for reputational gains and attempting to accurately measure reputational gains through a combination of qualitative and quantitative methods. In addition, the Chinese government has made tremendous efforts to promote the development of the CCIs. In addition to supporting policies such as economic subsidies and tax incentives, a series of facilitation measures and government services have been implemented, such as low-interest loans and rent relief for micro-cultural and creative enterprises, the organization of cultural and creative industry promotion meetings, thematic activities, and investment promotion activities. However, there still needs to be more specific measurement methods and evaluation criteria for these convenience measures and government services, which means that in this paper, we only consider incentive policies such as tax breaks and economic subsidies provided by the government. In future research, we will explore establishing a more precise evaluation system and conducting a more comprehensive assessment of the role of the government in developing CCIs.

Author Contributions

Conceptualization, Y.L.; formal analysis, Y.L. and L.S.; investigation, L.S., Y.L. and J.S.; methodology, Y.L. and K.C.; project administration, Y.L. and J.C.; resources, L.S.; software, Y.L. and J.L.; supervision, L.S.; validation, Y.L., J.S. and K.C.; visualization, Y.L. and J.L.; writing—review and editing: Y.L., L.S. and J.C. All authors have read and agreed to the published version of the manuscript.

Funding

This research is funded by the Major Research Program on Popularization of Social Sciences of Anhui University of Finance and Economics, and grant (No. ACKYA22007).

Institutional Review Board Statement

Not applicable.

Informed Consent Statement

Not applicable.

Data Availability Statement

The original contributions presented in the study are included in the article, further inquiries can be directed to the corresponding author.

Conflicts of Interest

The authors declare no conflicts of interest.

References

  1. Chai, A.; Stepanova, E.; Moneta, A. Quantifying expenditure hierarchies and the expansion of global consumption diversity. J. Econ. Behav. Organ. 2023, 214, 860–886. [Google Scholar] [CrossRef]
  2. Wang, C.L.; Lin, X. Migration of Chinese consumption values: Traditions, modernization, and cultural renaissance. J. Bus. Ethics 2009, 88, 399–409. [Google Scholar] [CrossRef]
  3. Klein, M.; Gutowski, P.; Gerlitz, L.; Gutowska, E. Creative and culture industry in Balticsea region condition and future. Sustainability 2021, 13, 4239. [Google Scholar] [CrossRef]
  4. Hu, H. Cultural Industry Development and National Cultural Security—Reflections on the Development of China’s Cultural Industry in the Context of Globalization. Acad. Q. Shanghai Acad. Soc. Sci. 2000, 2, 114–122. [Google Scholar]
  5. Liang, S.; Wang, Q. Cultural and creative industries and urban (re) development in China. J. Plan. Lit. 2020, 35, 54–70. [Google Scholar] [CrossRef]
  6. Daubaraite-Radikiene, U.; Startiene, G. Index-based measurement of creative industries’ impact on national economy. Eng. Econ. 2022, 33, 13–26. [Google Scholar] [CrossRef]
  7. Granpayehvaghei, T.; Bonakdar, A.; Zandiatashbar, A.; Hamidi, S. The quest for creative industries: A multilevel national study of the impacts of urban form on the geography of creative industries. Transp. Res. Rec. 2019, 2673, 157–168. [Google Scholar] [CrossRef]
  8. Runde, D.F.; Seminario, M.R.; Thompson, M. Rebuilding a More Resilient Cultural and Creative Economy after COVID-19. Center for Strategic and International Studies (CSIS). 2020. Available online: https://www.csis.org/analysis/rebuilding-more-resilient-cultural-and-creative-economy-after-covid-19 (accessed on 14 May 2024).
  9. European Commission. Setting Out the EU Approach to Standard Essential Patents; European Commission: Brussels, Belgium, 2017. [Google Scholar]
  10. Gustafsson, C.; Lazzaro, E. The innovative response of cultural and creative industries to major European societal challenges: Toward a knowledge and competence base. Sustainability 2021, 13, 13267. [Google Scholar] [CrossRef]
  11. Jordan, J.; Dasgupta, R.K.; Hitchen, G. Mapping innovation in India’s creative industries: An ecosystem framework. Cult. Trends 2023, 32, 416–428. [Google Scholar] [CrossRef]
  12. Bouquillion, P.; Ithurbide, C. Policy for cultural and creative industries in India: The issue of regulation through digital policy. Contemp. South Asia 2023, 31, 326–340. [Google Scholar] [CrossRef]
  13. Turoma, S.; Ratilainen, S.; Trubina, E. At the intersection of globalization and ‘civilizational originality’: Cultural production in Putin’s Russia. Cult. Stud. 2018, 32, 651–675. [Google Scholar] [CrossRef]
  14. Suleymanova, D. Creative cultural production and ethnocultural revitalization among minority groups in Russia. Cult. Stud. 2018, 32, 825–851. [Google Scholar] [CrossRef]
  15. Malik, N.; Appel, G.; Luo, L. Blockchain technology for creative industries: Current state and research opportunities. Int. J. Res. Mark. 2023, 40, 38–48. [Google Scholar] [CrossRef]
  16. Murillo-Aviña, G.J.; Mellink-Méndez, S.K.; López-Leyva, J.A.; Ramos-García, V.M. Challenges and opportunities post pandemic of organizational ergonomics to promote the social sustainability in cultural and creative industries: A critical review and future research agenda. Sustainability 2022, 14, 15120. [Google Scholar] [CrossRef]
  17. Khlystova, O.; Kalyuzhnova, Y.; Belitski, M. The impact of the COVID-19 pandemic on the creative industries: A literature review and future research agenda. J. Bus. Res. 2022, 139, 1192–1210. [Google Scholar] [CrossRef] [PubMed]
  18. Yao, L.; Maneejuk, P.; Yamaka, W.; Liu, J. Quantifying the Competitiveness of Cultural Industry and Its Impacts on Chinese Economic Growth. Sustainability 2022, 15, 79. [Google Scholar] [CrossRef]
  19. Xi, J. Hold High the Great Banner of Socialism with Chinese Characteristics and Strive to Build a Modern Socialist Country in an All-round Way—Report at the 20th National Congress of the Communist Party of China (October 16, 2022). Qiushi 2022, 21, 4–35. [Google Scholar]
  20. General Office of the Central Committee of the Communist Party of China; General Office of the State Council. The 14th Five-Year Plan for Cultural Development. Xinhua News Agency 2022, 24, 4–22. [Google Scholar]
  21. Li, H. On Tax Policies to Promote the Development of China’s Cultural and Creative Industries. Tax Res. 2013, 12, 25–29. [Google Scholar]
  22. Zhu, Y.; Cao, S.; Meng, X. Research on the Impact of Government Subsidies on Innovation Performance of Listed Cultural and Creative Enterprises in China. J. Tongji Univ. Soc. Sci. 2021, 32, 47–54. [Google Scholar]
  23. The General Office of the State Council forwarded the Notice of the Ministry of Culture and other departments on Promoting the Development of Cultural and Creative Products in Cultural and Cultural Units. Xinhua News Agency 2016, 15, 35–38.
  24. Zheng, B.; Liu, Y. Game Analysis of Cross-Strait Cultural and Creative Industry Development from the Perspective of Regional Competition. Southeast Acad. Res. 2015, 1, 133–141. [Google Scholar]
  25. Zhao, P.; Liu, Y. Evolutionary game of cooperation between cultural and creative enterprises from both sides of the Taiwan Strait: From the perspective of Anthropology. Anthropologist 2015, 21, 61–70. [Google Scholar] [CrossRef]
  26. Chen, F.; Ji, X. Game Analysis of Financial Capital, Cultural Enterprises, and Government Behavior under Reciprocal Cooperation. J. Lanzhou Univ. 2014, 9, 189–196. [Google Scholar]
  27. Li, J.; Yan, L. Evolutionary Game Analysis of Enterprise Competitive Behavior—Taking China’s Creative Industry as an Example. Res. Technol. Econ. Manag. 2013, 10, 106–110. [Google Scholar]
  28. Flew, T.; Cunningham, S. Creative industries after the first decade of debate. In Creative Industries and Urban Development; Routledge: London, UK, 2013; pp. 68–78. [Google Scholar]
  29. Flew, T. Creative industries: From the chicken cheer to the culture of services. Continuum 2003, 17, 89–94. [Google Scholar] [CrossRef]
  30. Department for Culture, Media and Sport. Creative Industries Mapping Document; DCMS: London, UK, 1998.
  31. Kong, L. From cultural industries to creative industries and back? Towards clarifying theory and rethinking policy. Inter-Asia Cult. Stud. 2014, 15, 593–607. [Google Scholar] [CrossRef]
  32. Banks, M.; O’Connor, J. After the creative industries. Int. J. Cult. Policy 2009, 15, 365–373. [Google Scholar] [CrossRef]
  33. Boix, R.; Capone, F.; De Propris, L.; Lazzeretti, L.; Sanchez, D. Comparing creative industries in Europe. Eur. Urban Reg. Stud. 2016, 23, 935–940. [Google Scholar] [CrossRef]
  34. Matheson, B. A culture of creativity: Design education and the creative industries. J. Manag. Dev. 2006, 25, 55–64. [Google Scholar] [CrossRef]
  35. Daniel, R. The creative industries concept: Stakeholder reflections on its relevance and potential in Australia. J. Aust. Stud. 2017, 41, 252–266. [Google Scholar] [CrossRef]
  36. Xu, J.; Meng, G. Research on Interaction Design of APP for Learning Intangible Cultural Heritage Skills Based on Double Diamond + PBL Mode. Packag. Eng. 2024, 1–9. Available online: http://kns.cnki.net/kcms/detail/50.1094.TB.20240510.1707.008.html (accessed on 18 May 2024).
  37. Xie, X.; He, X. Construction of a Digitally Strong Nation with Chinese Characteristics in Modernization: Theoretical Logic and Innovative Pathways. J. Tongji Univ. (Soc. Sci. Ed.) 2024, 35, 44–58. [Google Scholar]
  38. Wang, Y.; Liu, S.; Zhu, Y. Research on the Collaborative Development of Intangible Cultural Heritage and Cultural and Creative Industries in the Yangtze River Delta Region. Cult. Ind. Res. 2017, 3, 95–106. [Google Scholar]
  39. Xu, M.; Li, X. Inheritance and Innovation of Intangible Cultural Heritage Creative Industries in the Era of Digital Economy—Evaluation of “Cultural and Creative Revolution in the Era of Digital Economy”. Contemp. Financ. Econ. 2020, 10, 2+149. [Google Scholar] [CrossRef]
  40. Landoni, P.; Dell’era, C.; Frattini, F.; Petruzzelli, A.M.; Verganti, R.; Manelli, L. Business model innovation in cultural and creative industries: Insights from three leading mobile gaming firms. Technovation 2020, 92, 102084. [Google Scholar] [CrossRef]
  41. Klein, M.; Spychalska-Wojtkiewicz, M. Cross-sector partnerships for innovation and growth: Can creative industries support traditional sector innovations? Sustainability 2020, 12, 10122. [Google Scholar] [CrossRef]
  42. Burksiene, V.; Dvorak, J.; Burbulyte-Tsiskarishvili, G. Sustainability and sustainability marketing in competing for the title of European Capital of Culture. Organizacija 2018, 51, 66–78. [Google Scholar] [CrossRef]
  43. Fritsch, M. The Theory of Economic Development–An Inquiry into Profits, Capital, Credit, Interest, and the Business Cycle; Taylor & Francis: London, UK, 2017. [Google Scholar]
  44. Daniel, R.; Fleischmann, K.; Welters, R. Creativity in the ‘Torrid’zone: Policy, creative industries and the vision for Northern Australia. Int. J. Cult. Policy 2018, 24, 451–465. [Google Scholar] [CrossRef]
  45. Gundolf, K.; Jaouen, A.; Gast, J. Motives for strategic alliances in cultural and creative industries. Creat. Innov. Manag. 2018, 27, 148–160. [Google Scholar] [CrossRef]
  46. Nijzink, D.; van den Hoogen, Q.L.; Gielen, P. The creative industries: Conflict or collaboration? An analysis of the perspectives from which policymakers, art organizations and creative organizations in the creative industries are acting. Int. J. Cult. Policy 2017, 23, 597–617. [Google Scholar] [CrossRef]
  47. Lee, H.-K. Making creative industries policy in the real world: Differing configurations of the culture-market-state nexus in the UK and South Korea. Int. J. Cult. Policy 2020, 26, 544–560. [Google Scholar] [CrossRef]
  48. Kang, H. Reframing Cultural Diplomacy: International Cultural Politics of Soft Power and the Creative Economy. 2013. Available online: http://www.culturaldiplomacy.org/academy/content/pdf/participant-papers/2011-08-loam/Reframing-Cultural-Diplomacy-International-Cultural-Politics-of-Soft-Power-and-the-Creative-Economy-Hyungseok-Kang.pdf (accessed on 14 May 2024).
  49. UNESCO. Proclamation of Masterpieces of the Oral and Intangible Heritage of Humanity. 1997. Available online: https://ich.unesco.org/en/proclamation-of-masterpieces-of-the-oral-and-intangible-heritage-of-humanity-00103 (accessed on 14 May 2024).
  50. Stenou, K. UNESCO Universal Declaration on Cultural Diversity: A Vision, a Conceptual Platform, a Pool of Ideas for Implementation, a New Paradigm; UNESCO Publish: Paris, France, 2002. [Google Scholar]
  51. World Heritage Committee. Budapest Declaration on World Heritage. World Herit. Newsl. 2002, 35, 1–6. [Google Scholar]
  52. UNESCO Intangible Cultural Heritage. Texts of the Convention for the Safeguarding of the Intangible Cultural Heritage. Available online: https://ich.unesco.org/en/convention (accessed on 12 May 2024).
  53. Council of Europe. Framework Convention on the Value of Cultural Heritage for Society; Council of Europe Treaty Series, no. 199; Council of Europe: Strasbourg, France, 2005; Available online: www.coe.int/en/web/culture-and-heritage/faro-convention (accessed on 15 May 2024).
  54. Aylett, H. An international instrument for international cultural policy: The challenge of UNESCO’s Convention on the Protection and Promotion of the Diversity of Cultural Expressions 2005. Int. J. Cult. Stud. 2010, 13, 355–373. [Google Scholar] [CrossRef]
  55. Evans, G. Creative cities, creative spaces and urban policy. Urban Stud. 2009, 46, 1003–1040. [Google Scholar] [CrossRef]
  56. Rosenzweig, J.; Roche, P.; Chishty, F.; Thompson, A.; Ahmad, F. How Governments Are Sparking Growth in Creative Industries; The Boston Counsulting Group: Boston, MA, USA, 2018. [Google Scholar]
  57. Volintiru, C.; Miron, D. Business environment and creative industries in Romania. Amfiteatru Econ. J. 2015, 17, 358–369. [Google Scholar]
  58. Kloudová, J.; Chwaszcz, O. The Analysis of the Creative Industry Linked in Connection with the Economic Development; Technická univerzita v Liberci: Liberci, Czechia, 2014. [Google Scholar]
  59. Chang, W.S.; Lee, Y.-H. Policy momentum for the development of Taiwan’s cultural creative industries. Curr. Issues Tour. 2015, 18, 1088–1098. [Google Scholar] [CrossRef]
  60. Lee, C.B. Cultural policy and governance: Reviewing policies related to cultural and creative industries implemented by the central government of Taiwan between 2002 and 2012. Rev. Policy Res. 2015, 32, 465–484. [Google Scholar] [CrossRef]
  61. Lu, C.; Chang, J.-L. Beijing cultural and creative industry policy effect evaluation based on fuzzy comprehensive evaluation. Clust. Comput. 2016, 19, 2133–2143. [Google Scholar] [CrossRef]
  62. Dvorak, J.; Burkšienė, V.; Sadauskaitė, L. Issues in the implementation of cultural heritage projects in Lithuania: The case of the Klaipeda region. Cult. Manag. Sci. Educ. 2019, 3, 23–37. [Google Scholar] [CrossRef]
  63. Cheng, H.; Yu, Y.; Zhang, L.; Zhang, Z. The effect of subsidies on cultural and creative Enterprise performance: Mediating role of patents. Eng. Econ. 2022, 33, 188–199. [Google Scholar] [CrossRef]
  64. Zhou, J.; Li, J.; Jiao, H.; Qiu, H.; Liu, Z. The more funding the better? The moderating role of knowledge stock on the effects of different government-funded research projects on firm innovation in Chinese cultural and creative industries. Technovation 2020, 92, 102059. [Google Scholar] [CrossRef]
  65. Liu, Y.; Liu, F. Innovative Practice of Cultural and Creative Development through the Collaboration of Multiple Subjects in “Public Libraries + Cultural and Creative Camps”. J. Acad. Libr. 2022, 40, 79–84. [Google Scholar]
  66. Gao, C.; Liu, S.; Yu, C.; Guo, P. External Incentive Mechanism Research on Knowledge Cooperation-Sharing in the Chinese Creative Industry Cluster. Comput. Syst. Sci. Eng. 2021, 38, 365–379. [Google Scholar] [CrossRef]
  67. Fazlagić, J.; Szczepankiewicz, E.I. The role of local governments in supporting creative industries—A conceptual model. Sustainability 2020, 12, 438. [Google Scholar] [CrossRef]
  68. Cramb, R. Tax incentives for the creative industries. Cult. Trends 2018, 27, 143–146. [Google Scholar] [CrossRef]
  69. Zhou, X.; Wang, Z.; Wang, J. Government support, director characteristics and innovation performance: Evidence from China’s digital creative industry. Int. J. Technol. Manag. 2024, 94, 271–290. [Google Scholar] [CrossRef]
  70. Yang, S.; Song, C.; Xie, J. Game Analysis of Ecological Compensation Subjects in the Green Agricultural Products Industry. Ecol. Econ. 2012, 6, 75–78. [Google Scholar]
  71. Sun, D.; Yu, Y. Determination of the Optimal Government Subsidy Policy in the Green Product Market. J. Manag. Sci. 2018, 15, 118–126. [Google Scholar]
  72. Hong, I.-H.; Chiu, A.S.; Gandajaya, L. Impact of subsidy policies on green products with consideration of consumer behaviors: Subsidy for firms or consumers? Resour. Conserv. Recycl. 2021, 173, 105669. [Google Scholar] [CrossRef]
  73. Freeman, R.E.; Reed, D.L. Stockholders and stakeholders: A new perspective on corporate governance. Calif. Manag. Rev. 1983, 25, 88–106. [Google Scholar] [CrossRef]
  74. Institute, P.M. A Guide to the Project Management Body of Knowledge (PMBOK Guide) 2000; Project Management Institute: Pennsylvania, PA, USA, 2000. [Google Scholar]
  75. Xu, H. A Theoretical Masterpiece of “Telling Chinese Stories” With Case Studies—Review of “Dynamic Capabilities of Co-evolution between Enterprises and Consumers: Case Studies”. Case Stud. Rev. Manag. 2021, 14, 123–124. [Google Scholar]
  76. Zhang, G.; Chen, X.; Wei, T. Research on the Tri-element Integration and Innovation Strategy of Cloud Brocade Cultural and Creative Branding Design. Sci. Res. Manag. 2024, 45, 172–180. [Google Scholar]
  77. Eissa, R.; Eid, M.S.; Elbeltagi, E. Current applications of game theory in construction engineering and management research: A social network analysis approach. J. Constr. Eng. Manag. 2021, 147, 04021066. [Google Scholar] [CrossRef]
  78. Lv, J.; Lin, M.; Zhou, W.; Xu, M. How PPP renegotiation behaviors evolve with traffic changes: Evolutionary game approach. J. Constr. Eng. Manag. 2021, 147, 04021032. [Google Scholar] [CrossRef]
  79. Kuhn, H.W. Classics in Game Theory; Princeton University Press: Princeton, NJ, USA, 1997. [Google Scholar]
  80. Huang, K. Evolutionary Game and Evolutionary Economics. Econ. Res. 2009, 2, 8. [Google Scholar]
  81. Gong, Z.; Wu, Y.; Yu, W. Research on the Evolutionary Game of Intellectual Property Pledge Financing Cooperation Mechanism—Taking Cultural and Creative Enterprises as an Example. Price Theory Pract. 2021, 2, 132–135+169. [Google Scholar]
  82. Zhang, S.; Gu, J. Analysis of Regional Equity Market of Cultural Industry and Financing of Small and Micro Cultural and Creative Enterprises. Nanjing Soc. Sci. 2015, 8, 53–58. [Google Scholar]
  83. Mao, L.; Zhang, H.; Su, K. Research on Enterprise Collaboration Strategy Selection Mechanism in Cultural and Creative Cluster Innovation Network. Stat. Decis. 2013, 24, 38–40. [Google Scholar]
  84. Zhang, Y. Study on Cluster Organizational Models and Value-added Mechanisms in Cultural and Creative Industries. Ph.D. Thesis, Harbin Engineering University, Harbin, China, 2012. [Google Scholar]
  85. Fudenberg, D.; Tirole, J. Game Theory; MIT Press: Cambridge, MA, USA, 1991. [Google Scholar]
  86. Axelrod, R.; Hamilton, W.D. The evolution of cooperation. Science 1981, 211, 1390–1396. [Google Scholar] [CrossRef]
  87. Wang, J.; Qin, Y.; Zhou, J. Incentive policies for prefabrication implementation of real estate enterprises: An evolutionary game theory-based analysis. Energy Policy 2021, 156, 112434. [Google Scholar] [CrossRef]
  88. Zan, X.; Ou, G. Game Study on Subsidy Mode Heterogeneity and Consumer Purchasing Behavior under the Background of “Subsidy Decline”. J. Cent. Univ. Financ. Econ. 2021, 5, 94–108. [Google Scholar]
  89. Qi, X.; Sun, J.; Li, J. Policy Mechanism for Realizing the Value of Ecological Agricultural Products from the Perspective of Evolutionary Game. J. Nat. Resour. 2023, 38, 1797–1814. [Google Scholar]
  90. Xu, X.; Wu, P. Evolution of Green Agriculture Development Mechanism—A Perspective of Tripartite Game among Government, Farmers, and Consumers. J. China Agric. Univ. 2022, 27, 259–273. [Google Scholar]
  91. Li, X.; Shao, J.; Sun, Y. Research on Activating Consumption Market Vitality of Low-Carbon Supply Chain Based on SD and Tripartite Game. Ind. Eng. 2021, 24, 150–159. [Google Scholar]
  92. Peng, P.; He, X. Government Subsidies and the Development of the New Energy Vehicle Industry—Evolutionary Game Analysis Based on System Dynamics. Oper. Res. Manag. Sci. 2021, 30, 31–38. [Google Scholar]
  93. Yang, M.; Chen, H.; Long, R.; Sun, Q.; Yang, J. How does government regulation promote green product diffusion in complex network? An evolutionary analysis considering supply side and demand side. J. Environ. Manag. 2022, 318, 115642. [Google Scholar] [CrossRef] [PubMed]
  94. Sun, N.; He, Y.; Wang, C.; Zhang, J. Research on sustainable design of consumers’ influence factors of Huaihe Willow Weaving based on AHP. Sustainability 2023, 15, 11115. [Google Scholar] [CrossRef]
  95. GB/T 33024-2016; Wickerwork Products. National Standards of People’s Republic of China: Beijing, China, 2016. Available online: https://openstd.samr.gov.cn/bzgk/gb/newGbInfo?hcno=2ADDA48422392EC690F1ECEFD5E093C1 (accessed on 12 May 2024).
  96. GB 15618-2018; Soil Environmental Quality—Risk Control Standard for Soil Contamination of Agricultural Land. National Standards of People’s Republic of China: Beijing, China, 2018. Available online: https://www.mee.gov.cn/ywgz/fgbz/bz/bzwb/trhj/201807/t20180703_446029.shtml (accessed on 12 May 2024).
  97. GB/T 33000-2016; Guideline of China Occupational Safety and Health Management System. National Standards of People’s Republic of China: Beijing, China, 2016. Available online: https://openstd.samr.gov.cn/bzgk/gb/newGbInfo?hcno=7DDF1B028BDDA9C97790C451045B7876 (accessed on 12 May 2024).
  98. Wei, Q.; Ding, Y. Evolutionary Game of Carbon Subsidy Policy Considering the Consumption Sector. China Environ. Sci. 2022, 42, 1456–1465. [Google Scholar]
  99. Xie, H.; Wang, W.; Zhang, X. Evolutionary game and simulation of management strategies of fallow cultivated land: A case study in Hunan province, China. Land Use Policy 2018, 71, 86–97. [Google Scholar] [CrossRef]
  100. Tang, X.; Sun, X.; Wang, Z. Game Analysis of Ecological Compensation Subject for Green Agricultural Products. Price Theory Pract. 2020, 9, 37–40+139. [Google Scholar]
  101. Xie, Y. Evolutionary Game Theory under Bounded Rationality Conditions. J. Shanghai Univ. Financ. Econ. 2001, 5, 3–9. [Google Scholar]
  102. Zeng, D. Asymptotic Stability Analysis and Application of Equilibrium in Multi-Group Evolutionary Games. Master’s Thesis, Jinan University, Guangzhou, China, 2012. [Google Scholar]
  103. Ritzberger, K.; Weibull, J.W. Evolutionary selection in normal-form games. Econom. J. Econom. Soc. 1995, 63, 1371–1399. [Google Scholar] [CrossRef]
  104. Wainwright, J. A dynamical systems approach to Bianchi cosmologies: Orthogonal models of class A. Class. Quantum Gravity 1989, 6, 1409. [Google Scholar] [CrossRef]
  105. Lyapunov, A.M.; Walker, J. The general problem of the stability of motion. J. Appl. Mech. 1994, 61, 531–534. [Google Scholar] [CrossRef]
  106. Friedman, D. Evolutionary games in economics. Econom. J. Econom. Soc. 1991, 59, 637–666. [Google Scholar] [CrossRef]
  107. Geng, Y.; Li, Z. A Comparison of Intangible Cultural Heritage between China and Russia—A Case Study of Regional “Wedding Songs”. J. Cult. Stud. 2022, 10, 18–21. [Google Scholar]
  108. Cui, L.; Wu, K.-J.; Tseng, M.-L. Selecting a remanufacturing quality strategy based on consumer preferences. J. Clean. Prod. 2017, 161, 1308–1316. [Google Scholar] [CrossRef]
Figure 1. Schematic diagram of the research workflow.
Figure 1. Schematic diagram of the research workflow.
Sustainability 16 04440 g001
Figure 2. Interaction diagram of the interests of each subject.
Figure 2. Interaction diagram of the interests of each subject.
Sustainability 16 04440 g002
Figure 3. Evolutionary game tree.
Figure 3. Evolutionary game tree.
Sustainability 16 04440 g003
Figure 4. Diagram of the profit and loss of each subject.
Figure 4. Diagram of the profit and loss of each subject.
Sustainability 16 04440 g004
Figure 5. Systematic evolutionary path of certification policy.
Figure 5. Systematic evolutionary path of certification policy.
Sustainability 16 04440 g005
Figure 6. Sensitivity analysis results of x.
Figure 6. Sensitivity analysis results of x.
Sustainability 16 04440 g006
Figure 7. Sensitivity analysis results of T.
Figure 7. Sensitivity analysis results of T.
Sustainability 16 04440 g007
Figure 8. Sensitivity analysis results of M1.
Figure 8. Sensitivity analysis results of M1.
Sustainability 16 04440 g008
Figure 9. Sensitivity analysis results of Rs.
Figure 9. Sensitivity analysis results of Rs.
Sustainability 16 04440 g009
Figure 10. Sensitivity analysis results of Ri.
Figure 10. Sensitivity analysis results of Ri.
Sustainability 16 04440 g010
Figure 11. Systematic evolutionary path of incentive policy.
Figure 11. Systematic evolutionary path of incentive policy.
Sustainability 16 04440 g011
Figure 12. Sensitivity analysis results of S.
Figure 12. Sensitivity analysis results of S.
Sustainability 16 04440 g012
Figure 13. Sensitivity analysis results of G.
Figure 13. Sensitivity analysis results of G.
Sustainability 16 04440 g013
Figure 14. Sensitivity analysis results of M2.
Figure 14. Sensitivity analysis results of M2.
Sustainability 16 04440 g014
Figure 15. Sensitivity analysis results of Gs.
Figure 15. Sensitivity analysis results of Gs.
Sustainability 16 04440 g015
Figure 16. Sensitivity analysis results of Gi.
Figure 16. Sensitivity analysis results of Gi.
Sustainability 16 04440 g016
Figure 17. Sensitivity analysis results of T and M1.
Figure 17. Sensitivity analysis results of T and M1.
Sustainability 16 04440 g017
Figure 18. Sensitivity analysis results of C1, P1, and A1.
Figure 18. Sensitivity analysis results of C1, P1, and A1.
Sustainability 16 04440 g018
Figure 19. Systematic evolutionary path for different forms of subsidies.
Figure 19. Systematic evolutionary path for different forms of subsidies.
Sustainability 16 04440 g019
Table 2. Tripartite benefit matrix for government, cultural and creative enterprises, and consumers in certification policy scenarios.
Table 2. Tripartite benefit matrix for government, cultural and creative enterprises, and consumers in certification policy scenarios.
Strategy SetsGovernment (x1)Cultural and Creative Enterprises (y1)Consumers (z1)
(accreditation, production, purchase)E + Rs + T − M1 + (P1 − C1) × FP1 − C1 − T − (P1 − C1) × FA1
(accreditation, production, non-purchase)E + T − M1 − Rf−C1 − T0
(accreditation, non-production, purchase)−M1 − Rf−C20
(accreditation, non-production, non-purchase)−M1 − Rf + (P2 − C2) × FP2 − C2 − (P2 − C2) × FA2
(non-accreditation, production, purchase)E − Ri−C10
(non-accreditation, production, non-purchase)E − Ri−C10
(non-accreditation, non-production, purchase)−Ri−C20
(non-accreditation, non-production, non-purchase)(P2 − C2) × F − RiP2 − C2 − (P2 − C2) × FA2
Table 3. Stability judgments of pure-strategy equilibrium points in certification policy scenarios.
Table 3. Stability judgments of pure-strategy equilibrium points in certification policy scenarios.
Equilibrium PointEigenvalueEigenvalue Symbol
λ1λ2λ3λ1λ2λ3
E1 (0, 0, 0)Ri − Rf − M1(1 − F) × (C2 − P2) − C1−A2
E2 (1, 0, 0)M1 + Rf − Ri(1 − F) × (C2 − P2) − C1 − T−A2+
E3 (0, 1, 1)Ri − M1 + Rs + T – F × (C1 − P1)C1 − C20uncharted+0
E4 (1, 1, 1)M1 − T − Ri − Rs + F × (C1 − P1)(1 − F) × (C1 − P1) − C2 + T−A1uncharted
E5 (0, 1, 0)Ri − Rf − M1 + T(1 − F) × (P2 − C2) + C10uncharted+0
E6 (0, 0, 1)Ri − Rf − M1C2 − C1A2+
E7 (1, 1, 0)M1 + Rf − Ri − T(1 − F) × (P2 − C2) + C1 + TA1uncharted++
E8 (1, 0, 1)M1 + Rf − Ri(1 − F) × (P1 − C1) + C2 − TA2+++
Table 4. Tripartite benefits matrix for government, cultural and creative enterprises, and consumers in incentive policy scenarios.
Table 4. Tripartite benefits matrix for government, cultural and creative enterprises, and consumers in incentive policy scenarios.
Strategy SetsGovernment (x2)Cultural and Creative Enterprises (y2)Consumers (z2)
(incentive, production, purchase)−M1 + T + E − M2 − S + Gs + (P1 − C1) × G(P1 − C1 − T − (P1 − C1) × G + S)A1
(incentive, production, non-purchase)−M1 + T + E − M2 − S − Gf(0 − C1 − T + S)0
(incentive, non-production, purchase)−M1 − M2 − Gf(0 − C2)0
(incentive, non-production, non-purchase)−M1 − M2 − Gf + (P2 − C2) × F(P2 − C2 − (P2 − C2) × F)A2
(disincentive, production, purchase)−M1 + T + E − Gi + (P1 − C1) × F(P1 − C1 − T − (P1 − C1) × F)A1
(disincentive, production, non-purchase)−M1 + T + E − Gi(0 − C1 − T)0
(disincentive, non-production, purchase)−M1 − Gi(0 − C2)0
(disincentive, non-production, non-purchase)−M1 − Gi + (P2 − C2) × F(P2 − C2 − (P2 − C2) × F)A2
Table 5. Stability judgments of pure-strategy equilibrium points in incentive policy scenarios.
Table 5. Stability judgments of pure-strategy equilibrium points in incentive policy scenarios.
Equilibrium PointEigenvalueEigenvalue Symbol
λ1λ2λ3λ1λ2λ3
E1 (0, 0, 0)Gi − Gf − M2(1 − F) × (C2 − P2) − C1 − T−A2
E2 (1, 0, 0)Gf − Gi + M2(1 − F) × (C2 − P2) − C1 − T + S−A2+uncharted
E3 (0, 1, 1)−M2 + Gs + Gi − S − (F − G) × (P1 − C1)(1 − G) × (C1 − P1) − C2 + T−A1uncharted
E4 (1, 1, 1)M2 − Gs − Gi + S + (F − G) × (P1 − C1)(1 − G) × (C1 − P1) − C2 + T − S−A1uncharted
E5 (0, 1, 0)Gi − Gf − M2 − S(1 − F) × (P2 − C2) + C1 + TA1++
E6 (0, 0, 1)Gi − Gf − M2(1 − G) × (P1 − C1) + C2 − TA2++
E7 (1, 1, 0)Gf − Gi + M2 + S(1 − F) × (P2 − C2) + C1 + T − SA1+uncharted+
E8 (1, 0, 1)Gf − Gi + M2(1 − G) × (P1 − C1) + C2 − T + SA2+++
Table 6. Tripartite benefit matrix for consumer subsidies in incentive policy scenarios.
Table 6. Tripartite benefit matrix for consumer subsidies in incentive policy scenarios.
Strategy SetsGovernment (x2)Cultural and Creative Enterprises (y2)Consumers (z2)
(incentive, production, purchase)−M1 + T + E − M2 − S + Gs + (P1 − C1) × G(P1 − C1 − T − (P1 − C1) × G)A1 + S
(incentive, production, non-purchase)−M1 + T + E − M2 − Gf(0 − C1 − T)0
(incentive, non-production, purchase)−M1 − M2 − Gf(0 − C2)0
(incentive, non-production, non-purchase)−M1 − M2 − Gf + (P2 − C2) × F(P2 − C2 − (P2 − C2) × F)A2
(disincentive, production, purchase)−M1 + T + E − Gi + (P1 − C1) × F(P1 − C1 − T − (P1 − C1) × F)A1
(disincentive, production, non-purchase)−M1 + T + E − Gi(0 − C1 − T)0
(disincentive, non-production, purchase)−M1 − Gi(0 − C2)0
(disincentive, non-production, non-purchase)−M1 − Gi + (P2 − C2) × F(P2 − C2 − (P2 − C2) × F)A2
Table 7. Stability judgments of pure-strategy equilibrium points under consumer subsidy in incentive policy scenarios.
Table 7. Stability judgments of pure-strategy equilibrium points under consumer subsidy in incentive policy scenarios.
Equilibrium PointEigenvalueEigenvalue Symbol
λ1λ2λ3λ1λ2λ3
E1 (0, 0, 0)Gi − Gf − M2(1 − F) × (C2 − P2) − C1 − T−A2
E2 (1, 0, 0)Gf − Gi + M2(1 − F) × (C2 − P2) − C1 − T−A2+
E3 (0, 1, 1)−M2 + Gs + Gi − S − (F − G) × (P1 − C1)(1 − F) × (C1 − P1) − C2 + T−A1uncharted
E4 (1, 1, 1)M2 − Gs − Gi + S + (F − G) × (P1 − C1)(1 − G) × (C1 − P1) − C2 + T−A1 − Suncharted
E5 (0, 1, 0)Gi − Gf − M2(F − 1) × (C2 − P2) + C1 + TA1++
E6 (0, 0, 1)Gi − Gf − M2(F − 1) × (C1 − P1) + C2 − TA2++
E7 (1, 1, 0)Gf − Gi + M2(F − 1) × (C2 − P2) + C1 + TA1 + S+++
E8 (1, 0, 1)Gf − Gi + M2(G − 1) × (C1 − P1) + C2 − TA2+++
Disclaimer/Publisher’s Note: The statements, opinions and data contained in all publications are solely those of the individual author(s) and contributor(s) and not of MDPI and/or the editor(s). MDPI and/or the editor(s) disclaim responsibility for any injury to people or property resulting from any ideas, methods, instructions or products referred to in the content.

Share and Cite

MDPI and ACS Style

Li, Y.; Sun, J.; Chen, J.; Li, J.; Sun, L.; Cao, K. How to Promote the Development of Cultural and Creative Industries from an Evolutionary Game Perspective: Policy Mechanisms for Certification + Incentives. Sustainability 2024, 16, 4440. https://doi.org/10.3390/su16114440

AMA Style

Li Y, Sun J, Chen J, Li J, Sun L, Cao K. How to Promote the Development of Cultural and Creative Industries from an Evolutionary Game Perspective: Policy Mechanisms for Certification + Incentives. Sustainability. 2024; 16(11):4440. https://doi.org/10.3390/su16114440

Chicago/Turabian Style

Li, Yangyang, Jianing Sun, Juan Chen, Jinlei Li, Li Sun, and Kewang Cao. 2024. "How to Promote the Development of Cultural and Creative Industries from an Evolutionary Game Perspective: Policy Mechanisms for Certification + Incentives" Sustainability 16, no. 11: 4440. https://doi.org/10.3390/su16114440

APA Style

Li, Y., Sun, J., Chen, J., Li, J., Sun, L., & Cao, K. (2024). How to Promote the Development of Cultural and Creative Industries from an Evolutionary Game Perspective: Policy Mechanisms for Certification + Incentives. Sustainability, 16(11), 4440. https://doi.org/10.3390/su16114440

Note that from the first issue of 2016, this journal uses article numbers instead of page numbers. See further details here.

Article Metrics

Back to TopTop