Analysis of Spatio-Temporal Evolution of Regional Settlements under the Background of Rapid Urbanization: A Case Study in Sishui County, China
Abstract
1. Introduction
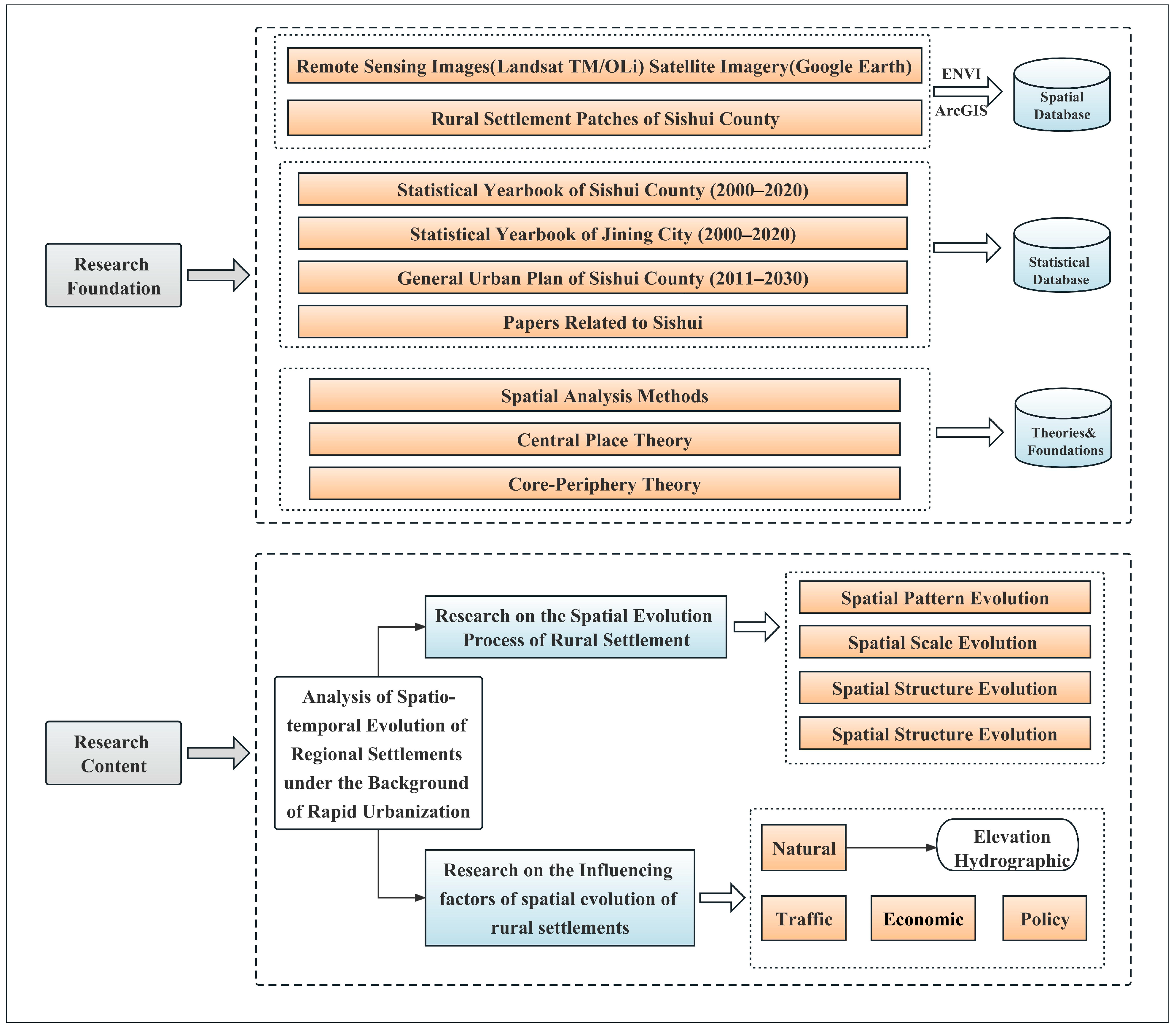
2. Materials and Methods
2.1. Study Area
2.2. Data Sources
2.3. Selection of Research Node
- (1)
- In 2000, since the reform and opening-up, with continuous deepening of economic and social development and rural reform, the level of urbanization has been continuously increasing. The urbanization rate of Shandong Province in 2000 was 38.15%, which was higher than the urbanization rate of 36.22% in China, and the overall layout of rural urbanization was being completed in Sishui County. Therefore, 2000 was chosen as the 1st time point in this study.
- (2)
- In 2010, from 2000 to 2009, the average annual growth rate of urbanization in the province was 1.13 percentage points, maintaining a steady and rapid development momentum, and Sishui County was also vigorously implementing an urbanization catch-up strategy, with an urbanization rate of 30.55% in 2010. Therefore, 2010 was chosen as the second time point in this study.
- (3)
- In 2021, the urbanization rate of Jining City had stepped into the threshold of 60%, the urbanization rate of Sishui County was also increasing year by year, and the urbanization rate of Sishui County had increased by about 20% at this time compared with that in 2010. Therefore, the last study time point was chosen as 2021.
2.4. Methods
2.4.1. Kernel Density Estimation
2.4.2. Average Nearest Neighbor Analysis
2.4.3. Spatial Expansion Index
2.4.4. Chris Taylor’s Central Place Theory
2.4.5. Core–Periphery Theory
3. Results and Analysis
3.1. Analysis of the Spatial Pattern Evolution of Rural Settlements in Different Urbanization Stages
3.1.1. Evolution of the Spatial Distribution Pattern in Rural Settlements
3.1.2. Evolution of the Spatial Distribution Density of Rural Settlements
- (1)
- The spatial distribution density of rural settlements in the three years shows that there is a high-density “core” concentration area in the spatial distribution of rural settlements.
- (2)
- Quanlin Town, Yangliu Town, and Sizhang Town had high-density clustering areas in 2000, 2010, and 2021. According to the Statistical Yearbook data for Sishui County, these three townships are rich in tourism resources and have better economic development compared with other townships.

3.1.3. Evolution of Spatial Distribution Trends in Rural Settlements
- (1)
- The standard deviation ellipses for rural settlements in Sishui County in 2000, 2010, and 2021 show a “northwest-southeast” layout, which indicates that under the background of rapid urbanization, most of the rural settlements in Sishui County are concentrated in this area. The kernel density estimation map shows that the layout of the standard deviation ellipse for rural settlements in the four years coincides with the areas with higher kernel density concentration.
- (2)
- The fourth figure in Figure 4 shows that from 2000 to 2021, there is a slight change in the position of the standard deviation ellipse for the spatial distribution of rural settlements without any significant deviation, indicating that the trend in the distribution change in rural settlements is relatively stable during the process of urbanization development.

3.2. Analysis of the Spatial Scale Evolution of Rural Settlements in Different Urbanization Stages
3.2.1. Analysis of the Degree and Speed of Spatial Expansion in Rural Settlements
- (1)
- Figure 7a shows that during the period of 2000–2010, the spatial expansion of rural settlements in Sishui County was relatively obvious, with a total expansion area of 29.41 km2, and the spatial expansion speed and degree were 1.61% and 1,734,163.93 m2/y, respectively. During this stage, Sishui County gradually established and improved various systems and increased village planning and infrastructure construction, and the level of rural socio-economic development was gradually improved. Based on the above reasons, the scale of rural settlement space was expanding.
- (2)
- Figure 7b shows that the spatial scale of rural settlements also expanded to a certain extent during 2010–2021. Overall, there were two areas with greater expansion, namely Sihe and Jihe Streets. However, compared with the previous period, the degree of expansion decreased by 3.66%, and the overall degree and speed of expansion also reduced compared with the early stage of urbanization development. During this period, Sishui County enhanced its rural development capacity by building and developing the key Sihe and Jihe Streets. Together with the strong support from the state and the continuous introduction of policies related to the construction of new rural areas and beautiful villages, these enhancements will affect the expansion of rural settlement patches to a certain extent.
- (3)
- Figure 7c shows that the spatial scale of rural settlements was in the process of expansion from 2000 to 2021, with a total expansion area of 33.56 km2 during this period. The rapid development in urbanization, the improvement in the economic level, and the improvement in people’s living standards influenced the expansion of rural settlements to a certain extent.

| 2000–2010 | 2010–2021 | 2000–2021 | |
|---|---|---|---|
| Expansion min (m2) | 133.653099 | 4.120967 | 15.716525 |
| Expansion max (m2) | 1,026,435.662530 | 1,291,495.148490 | 1,291,495.148490 |
| Total expansion area (m2) | 29,410,048.235714 | 21,421,137.290192 | 33,555,464.013499 |
| Expansion average (m2) | 62,707.991974 | 42,334.263419 | 65,538.015651 |
| Standard deviation | 118,515.892773 | 82,918.753050 | 99,934.271385 |
| 2000–2010 | 2010–2021 | 2000–2021 | |
|---|---|---|---|
| Number of changes in colony patches (pcs) | −17 | +38 | +21 |
| Length of time period (year) | 10 | 11 | 21 |
| Degree of spatial expansion (%) | 1.61 | −2.05 | −0.48 |
| Speed of spatial expansion (m2/y) | 1,734,163.93 | −2,563,275.89 | −516,875.97 |
3.2.2. Regional Analysis of the Spatial Expansion of Rural Settlements
- (1)
- The early stage of urbanization development (2000–2010): At this stage, the expansion degree of rural settlement patches was large, the concentration was obvious, and the hot spots with strong rural settlement expansion were mainly concentrated in the town area, i.e., the present Yangliu Town, Zhegou Town, and Zhongce Town. There were also local concentration areas in Sizhang Town and Quanlin Town, while other areas had roughly the same degree of expansion.
- (2)
- The middle stage of urbanization development (2010–2021): The hot spots areas were mainly concentrated in Sihe Street and Jihe Street, while the overall expansion of rural settlement patches in other township areas was the same, and there were no obvious high-value and low-value aggregations

3.2.3. Evolution of the Grade Distribution at the Rural Settlement Scale
- (1)
- The early stage of urbanization development (2000–2010): The number of low-grade scale settlement patches decreased slightly, while the number of second-grade scale settlement patches increased significantly, showing a uniform distribution throughout the whole area. The number of first-grade scale settlement patches also increased, mainly concentrated near the urban areas.
- (2)
- The middle stage of urbanization development (2010–2021): The number of low-grade scale rural settlements was relatively stable, with the third and fifth grades dominating. The number of high-grade scale rural settlement patches decreased slightly, with the number of first-grade scales changing significantly. At this time, the grade of the rural settlement scale in Sishui County was further improved.

3.3. Analysis of the Spatial Structure Evolution of Rural Settlements in Different Urbanization Stages
3.3.1. Evolution of the Center Hierarchy
- (1)
- The early stage of urbanization development (2000–2010): According to the spatial layout of the hierarchy system of rural settlements in 2000, the hierarchical system of rural settlements in this period was dominated by low-grade centers. The two B-grade centers appeared in Zhegou and Quanlin Towns. Zhegou Town was vigorously promoting infrastructure construction during this stage. Related roads were built, and the private economy also developed rapidly, while enterprises in Quanlin Town and the villages had developed rapidly. National highway 327 ran from east to west, providing convenient transportation. Therefore, compared with other settlements, it has a strong supply and service capacity and gradually developed into a B-grade center. With the increase in population and economic development, the number of K-grade central places increased in 2010 compared with 2000, which were mainly concentrated near the river.
- (2)
- The middle stage of urbanization development (2010–2021): According to the spatial layout of the hierarchical system of the rural settlement center in 2010 and 2021, compared with 2010, the B-grade and K-grade centers decreased slightly, and the B-grade center in Quanlin Town disappeared and developed into two A-grade centers. During this stage, the economic level of the village gradually developed to a higher level, and the income of the villagers was relatively optimistic. Since 2019, the number of M-grade centers also decreased as Sishui County has carried out the work of “merging villages “, in which strong villages lead weak villages, rich villages lead poor villages, and large villages lead small villages. In addition, compared with the spatial layout hierarchical system of the rural settlement center in 2010 and 2021, the low-grade centers around the high-grade centers were more likely to evolve into high-grade centers.
3.3.2. Evolution of the Spatial Structure Distribution Pattern in Rural Settlements
- (1)
- The early stage of urbanization (2000–2010): With the improvement in the economic level of rural settlements, the number of high-grade centers increased. Some low-grade centers also developed into higher-grade centers due to the advantages of opportunities. However, due to the limitations of natural conditions and their capacity, a simple core-periphery structure or a fan-shaped core-periphery structure was formed in the regional space. The spatial connection between regions was strengthened in 2010 compared with 2000.
- (2)
- The middle stage of urbanization (2010–2021): The economic development level and the hierarchical structure of rural settlements were further improved, and a core–periphery structure was formed between low-grade central areas and high-grade central areas. With the improvement in road traffic networks, the spatial connection between cross-administrative regions was strengthened, forming a complex semi-circular “core periphery” structure.
3.4. Analysis of the Spatial Structure Evolution of Rural Settlements during Different Urbanization Stages
3.5. Influencing Factors on the Spatial Evolution of Rural Settlements
3.5.1. Natural Factors
- (1)
- Elevation factor: The topography and geomorphology of Sishui County are relatively complex. The north and south regions are mostly low mountains with high terrain, and the central part is lowland with river valley plains. In combination with the actual topography of Sishui County, the elevation data of Sishui County was divided into five grades using the reclassification module in ArcGIS software, namely <100 m, 100–200 m, 200–300 m, 300–400 m, and >400 m. The distribution data for rural settlement patches in 2000, 2010, and 2021 in Sishui County were overlaid with its elevation classification vector map to obtain the number of areas and spatial distribution of rural settlements in different elevation ranges (Figure 14).
- (2)
- Hydrographic factor: A water source is a basic condition for human survival and agricultural production. Therefore, the convenience of water becomes one of the conditions on which people choose their living places. The buffer zone analysis of rivers was performed in ArcGIS using the Multiple Ring Buffer, which was divided into five grades: 0–500 m, 500–1000 m, 1000–1500 m, 1500–2000 m, and >2000 m. The distribution data for rural settlement patches in 2000, 2010, and 2021 in Sishui County were overlaid with its hydrographic grading vector graph to obtain the area and spatial distribution of rural settlements in different distance ranges (Figure 15).
3.5.2. Traffic Factors
3.5.3. Economic Factors
3.5.4. Policy Factors
4. Discussion
5. Conclusions
- (1)
- During the process of rapid urbanization, the spatial distribution of rural settlements in Sishui County showed the characteristics of a scattered distribution. At the early stage of urbanization development, the area was concentrated in Yangliu Town, Jinzhuang Town, Quanlin Town, and Jihe Street, and the overall distribution was relatively scattered. With the improvement in the county’s economic level, the space of its urban built-up area continuously expanded, merging the surrounding villages into the relevant streets, resulting in a slight decline in the distribution density of rural settlement in the area. During the process of urbanization development, the spatial distribution of rural settlements in Sishui County showed a process of gradually increasing dispersion, indicating that the overall development trend in the region in Sishui County during recent years was gradually strengthened.
- (2)
- With the rapid development of urbanization, the expansion degree and speed of rural settlements in Sishui County gradually decreased, and the scale grade was gradually enriched. During the early stage of urbanization development, the socio-economic level of the countryside gradually improved, so the degree of spatial expansion of rural settlements expanded. After entering the middle stage, the ability of Sishui County to drive rural development was enhanced, and the construction and development of the key streets of Sishui River and Jihe Street made the scale of rural settlement patches expand to a certain extent, but the speed decreased compared with that before. During the process of urbanization, the scale grade of rural settlements was gradually enriched, the number of low-grade settlement patches was relatively stable, and the number of high-grade settlement patches slightly reduced.
- (3)
- With the gradual promotion of urbanization, the hierarchical system of rural settlements in Sishui County is constantly being improved and optimized, and its spatial structure evolved from a simple local core–periphery structure or a fan-shaped core–periphery structure to a complex semi-ring-shaped core–periphery structure. During the early stage of urbanization, the level of rural socio-economic development gradually improved, and the hierarchical system of the central area also gradually improved, forming a local core–periphery structure or a fan-shaped core–periphery structure. With the development of urbanization, in the middle stage, along with the improvement in the road traffic network, the spatial connection between cross-administrative regions was strengthened, forming a complex semi-ring-shaped core–periphery structure.
- (4)
- Under the background of rapid urbanization, the rural settlement space in Sishui County was mainly influenced by the natural environment, transportation, economic development, and policy factors. With the development of urbanization, the change in the natural environment, the improvement in the road traffic network, the progress of the economic level, and the introduction of corresponding policies will have a certain influence on the layout, scale, and structure of rural settlement space.
Author Contributions
Funding
Data Availability Statement
Acknowledgments
Conflicts of Interest
References
- Tu, S.; Zhou, X.; Long, H.; Liang, X. Research progress and prospect of spatial evolution and optimization of rural settlements. Econ Geogr. 2019, 39, 142–149. [Google Scholar] [CrossRef]
- Tang, C.; He, Y.; Zhou, G.; Zeng, S.; Xiao, L. Optimizing the spatial organization of rural settlements based on life quality. J. Geogr. Sci. 2018, 28, 685–704. [Google Scholar] [CrossRef]
- Juan, X.; Ma, H.; Luo, J.; Huo, X.; Yao, X.; Yang, S. Spatial optimization mode of China’s rural settlements based on quality-of-life theory. Environ. Sci. Pollut. Res. 2018, 26, 13854–13866. [Google Scholar] [CrossRef] [PubMed]
- Guo, J. Study on the Spatial Evolution of Rural Settlements in Yangling District in the Process of Urbanization. Master’s Thesis, Xi’an University of Architecture and Technology, Xi’an, China, 2019. [Google Scholar]
- Tian, G.; Qiao, Z.; Gao, X. Rural settlement land dynamic modes and policy implications in Beijing metropolitan region, China. Habitat Int. 2014, 44, 237–246. [Google Scholar] [CrossRef]
- He, Q.; Tan, S.; Yin, C.; Zhou, M. Collaborative optimization of rural residential land consolidation and urban construction land expansion: A case study of Huangpi in Wuhan, China. Comput. Environ. Urban Syst. 2018, 74, 218–228. [Google Scholar] [CrossRef]
- Addanki, S.C.; Venkataraman, H. Greening the economy: A review of urban sustainability measures for developing new cities. Sustain. Cities Soc. 2017, 32, 1–8. [Google Scholar] [CrossRef]
- Tang, X.; Li, Q.; Wu, M.; Tang, W.; Jin, F.; Haynes, J.; Scholz, M. Ecological environment protection in Chinese rural hydropower development practices: A review. Water Air Soil Pollut. 2012, 223, 3033–3048. [Google Scholar] [CrossRef]
- Hill, M. Rural Settlement and the Urban Impact on the Countryside, 1st ed.; Hodder & Stoughton: London, UK, 2003. [Google Scholar]
- Chibilev, A.; Akhmetov, R.; Petrishchev, V.; Cherkasova, Y. Cluster differentiation of municipal districts of Orenburg oblast by features of rural settlement pattern. Reg. Res. Russ. 2015, 5, 263–269. [Google Scholar] [CrossRef]
- Wang, T.; Hui, Y.; Rui, P.; Shi, Y. Study on Shape division and formation of decentralized rural settlements based on Alpha Shape algorithm—Taking Longzhen, Mizhi County, as an example. Arid. Land Geogr. 2022, 45, 946–954. [Google Scholar]
- Sumana, N.; Tapas, M. Rural settlement expansion and its effect on food security in Salanpur, West Bengal, India. Space Cult. 2019, 6, 198–214. [Google Scholar] [CrossRef]
- Chen, F. Study on the Spatial Pattern of Rural Settlement in Shandong Province Based on GIS. Master’s Thesis, Shandong Normal University, Jinan, China, 2016. [Google Scholar]
- Ji, H.; Cha, X. Spatial evolution characteristics and influencing factors of rural settlement in eastern Qinling Mountains: A case study of Danfeng County in Shangluo City, China. J. Ecol. Rural. Environ. 2022, 38, 32–42. [Google Scholar] [CrossRef]
- Zhang, Y.; Geng, Z.; Dong, L. Study on the spatial structure of rural settlements in Liaoning Province from the perspective of spatial differentiation. Hous. Ind. 2021, 15–18. [Google Scholar]
- Zheng, Y. Study on the Morphological Types and Spatial Structure Characteristics of Rural Settlements in Jianghan Plain. Master’s Thesis, Huazhong University of Science and Technology, Wuhan, China, 2019. [Google Scholar]
- Shahi, D.; Ahmad, E.; Anabstani, A.; Kumar, K.; Gupta, S.; Padmanaban, P.; Azizpour, F.; Shamsi, R.; Michael, C.; Dumitrescu, M.; et al. Distribution of rural settlements in the high Himalayan region: A case study of har ki dun. ACADEMICIA Int. Multidiscip. Res. J. 2021, 11, 285–294. [Google Scholar] [CrossRef]
- Shcherbina, E.; Gorbenkova, E. Factors influencing the rural settlement development. IFAC Pap. 2019, 52, 231–235. [Google Scholar] [CrossRef]
- Zhao, X.; Wang, Y. Distribution characteristics and driving mechanism of rural settlements in oasis—Based on the analysis of Yutian County, Xinjiang. Xiangcun Luncong 2021, 95–101. [Google Scholar]
- Lai, W.; Peng, H.; Fu, P. Spatial evolution of rural settlements in Hilly Areas of Southwest China—Take Banqiao Town in Yongchuan District as an example. In Proceedings of the Space Governance for High-Quality Development—Proceedings of 2021 China Annual Conference on Urban Planning (05 Application of New Technologies in Urban Planning), Sichuan, China, 25 September 2021. [Google Scholar]
- Yang, R.; Liu, Y.; Long, H.; Chen, C. Spatial-temporal characteristics of rural residential land use change and spatial directivity identification based on Grid in The Bohai Rim in China. Geogr. Res. 2015, 34, 1077–1087. [Google Scholar] [CrossRef]
- Liu, Y.; Liao, Y.; Huang, C.; Wang, Q. Spatial distribution of The Mountain Settlement Niche and its relationship with terrain factors—A case study of Min River. J. Nat. Sci. Hunan Norm. Univ. 2017, 40, 17–25. [Google Scholar]
- Cao, R.; Yang, C.; Liu, Y.; Li, Y.; Yang, H. Restructuring strategy of rural settlement space in Hilly and Mountainous Areas based on ecological protection pattern. J. Ecol. Rural. Environ. 2019, 35, 689–697. [Google Scholar] [CrossRef]
- Dai, Y.C.; Wang, J.; Zhang, L.; Geng, L. Analysis on spatial distribution of rural settlement and characteristics of landscape pattern—A case study of Nanjian County, Yunnan Province. Resour. Dev. Mark. 2016, 32, 1038–1041. [Google Scholar]
- Han, F.; Cai, J. The evolution and reconstruction of peri-urban rural habitat in China. Geogr. Res. 2011, 30, 1271–1284. [Google Scholar]
- Zhu, Q.; Hang, Y.; Liu, Y.; Zhou, C. Spatial distribution and types of rural settlements in Guangzhou. Econ. Geogr. 2017, 37, 206–214+223. [Google Scholar] [CrossRef]
- Jin, Y.; Ling, Y. An analysis on spatial morphological characteristics of Ethnic Salar’s rural settlements. Archit. J. 2018, 107–112. [Google Scholar]
- Li, W.; Quan, J.; Wang, L. Study on the spatial characteristics and generative mechanism of valley-type Tibetan villages: A case study of Daxia Riverside Villages. Mod. Urban Res. 2019, 117–122. [Google Scholar] [CrossRef]
- Xu, J.; Lui, S.; Xiong, Y.; Li, L. Spatial distribution and pattern optimization of rural settlements in southern mountain areas—A case study of Xishan Yao Nationality Township in Linwu. Econ. Geogr. 2017, 37, 221–227. [Google Scholar] [CrossRef]
- Du, J.; Hua, C.; Yu, Y. Research on spatial evolution of traditional settlements: The case study of Qianzhong Tunpu. Urban Dev. Stud. 2017, 24, 47–53. [Google Scholar]
- Zhu, B.; Zhang, X.L.; Ma, X.D. The spatial of rural settlements and influencing factors in Northern Jiangsu area. Res. Agric. Mod. 2014, 35, 453–459. [Google Scholar] [CrossRef]
- Mao, Z.Y.; Li, L. Measurement of Spatial Patterns and Their Applications; Science Press: Beijing, China, 2004; pp. 8–66. [Google Scholar]
- Wong, D.; Lee, J. Statistical Analysis of Geographic Information with ArcView GIS and ArcGIS.; Chinese Financial & Economic Publishing House: Beijing, China, 2008; p. 224. [Google Scholar]
- Liu, S.H.; Wu, C.J.; Shen, H.Q. A GIS based model of urban land use growth in Beijing. Acta Geogr. Sin. 2000, 55, 25–34. [Google Scholar]
- Christaller, W. Die Zentralen Orte in Süddeutschland; The Commercial Press: Beijing, China, 2010. [Google Scholar]
- Li, X. Economic Geography, 2nd ed.; Higher Education Press: Beijing, China, 2006. [Google Scholar]
- Li, R. Review of regional core-periphery development theory. Econ. Perspect. 1990, 63–67. [Google Scholar]
- Zhang, M.; Chen, W.; Cai, K.; Gao, X.; Zhang, X.; Liu, J.; Wang, Z.; Li, D. Analysis of the spatial distribution characteristics of urban resilience and its influencing factors: A case study of 56 cities in China. Int. J. Environ. Res. Public Health 2019, 16, 4442. [Google Scholar] [CrossRef]
- Shi, Y. Study on the Spatial Evolution of Rural Settlements in the Process of Industrialization in Traditional Agricultural Areas. Ph.D. Thesis, Henan University, Zhengzhou, China, 2016. [Google Scholar]
- Zhu, B. Study on The Spatial Differentiation and Formation Mechanism of Urban and Rural Settlements in Jiangsu Province. Ph.D. Thesis, Nanjing Normal University, Nanjing, China, 2015. [Google Scholar]
- Li, H.; Zhang, X.L.; Wu, Q.; Wang, Y. Characteristics and mechanism of rural settlements spatial reconstruction in developed areas—A case study of southern Jiangsu. J. Nat. Resour. 2015, 30, 591–603. [Google Scholar] [CrossRef]












| Center Grade | Number of Centers | Number of Service Areas | Service Radius/km | Service Scope/km2 | Number of Types of Goods Offered | Population of the Center | Number of People in the Service Area |
|---|---|---|---|---|---|---|---|
| M | 486 | 729 | 4.0 | 44 | 40 | 1000 | 3500 |
| A | 162 | 243 | 6.9 | 134 | 90 | 2000 | 11,000 |
| K | 54 | 81 | 12.0 | 400 | 180 | 4000 | 35,000 |
| B | 18 | 27 | 20.7 | 1200 | 330 | 10,000 | 100,000 |
| G | 6 | 9 | 36.0 | 3600 | 600 | 30,000 | 350,000 |
| P | 2 | 3 | 62.1 | 10,800 | 1000 | 100,000 | 1,000,000 |
| L | 1 | 1 | 108.0 | 32,400 | 2000 | 500,000 | 3,500,000 |
| Total | 729 | —— | —— | —— | —— | —— | —— |
| 2000 | 2010 | 2021 | |
|---|---|---|---|
| Average observation distance (m) | 914.347655 | 938.414940 | 1004.521879 |
| Expected average distance (m) | 858.488053 | 870.053085 | 897.704138 |
| Nearest neighbor index (R) | 1.065067 | 1.078572 | 1.118990 |
| Z-Score | 2.769473 | 3.289779 | 4.801988 |
| p-Value | 0.005615 | 0.001003 | 0.000002 |
| Year | Total Population | Total Area of the Settlement (m2) |
|---|---|---|
| 2000 | 552,028 | 107,987,462.125077 |
| 2010 | 620,315 | 125,329,101.453992 |
| 2021 | 542,895 | 96,655,519.555506 |
| Grade | Standard Population of Center | Population Number Served by the Center | Scale Grade of the Center | ||
|---|---|---|---|---|---|
| 2000 | 2010 | 2021 | |||
| P-grade senior center town | 100,000 | 1,000,000 | 19,561,953.76 | 20,204,106.2 | 17,803,722.55 |
| G-class central town | 30,000 | 350,000 | 5,868,586.128 | 6,061,231.861 | 5,341,116.766 |
| B-class sub-center town | 10,000 | 100,000 | 1,956,195.376 | 2,020,410.62 | 1,780,372.255 |
| K-class central village | 4000 | 35,000 | 782,378.1504 | 808,164.2482 | 712,148.9021 |
| A-class sub-center village | 2000 | 11,000 | 391,239.0752 | 404,082.1241 | 356,074.451 |
| M-grade grassroots village | 1000 | 3500 | 195,619.5376 | 202,041.062 | 178,037.2255 |
| Indicator | 2000 | 2010 | 2021 |
|---|---|---|---|
| LSI | 25.7886 | 26.1025 | 27.4468 |
| PAFRAC | 1.2623 | 1.3065 | 1.2887 |
| PASD | 23.3281 | 33.0976 | 20.9148 |
| Elevation | Year | Area of Rural Settlements (m2) | Percentage of the Total Area of Rural Settlements (%) | Number of Patches | Percentage of the Total Number of Patches in Rural Settlements (%) |
|---|---|---|---|---|---|
| <100 m | 2000 | 21,350,856.12 | 19.77 | 343 | 29.90 |
| 2010 | 26,150,787.39 | 20.87 | 339 | 28.27 | |
| 2021 | 20,026,193.85 | 20.72 | 321 | 27.58 | |
| 100–200 m | 2000 | 75,136,234.78 | 69.58 | 650 | 56.67 |
| 2010 | 86,520,367.83 | 69.03 | 697 | 58.13 | |
| 2021 | 67,917,992.19 | 70.27 | 679 | 58.33 | |
| 200–300 m | 2000 | 11,446,749.94 | 10.60 | 150 | 13.08 |
| 2010 | 12,601,826.69 | 10.05 | 159 | 13.26 | |
| 2021 | 8,683,608.505 | 8.98 | 160 | 13.75 | |
| 300–400 m | 2000 | 53,621.28535 | 0.05 | 4 | 0.35 |
| 2010 | 56,119.54678 | 0.04 | 4 | 0.33 | |
| 2021 | 23,000.28632 | 0.02 | 4 | 0.34 |
| Distance from River (m) | Year | Area (m2) | Percentage of Area (%) | Number of Patches | Percentage of Number (%) |
|---|---|---|---|---|---|
| 0–500 | 2000 | 65,673,743.94 | 60.82% | 355 | 42.72% |
| 2010 | 73,845,416.96 | 58.92% | 353 | 41.63% | |
| 2021 | 56,013,282.94 | 57.95% | 372 | 42.42% | |
| 500–1000 | 2000 | 23,575,056.50 | 21.83% | 270 | 32.49% |
| 2010 | 28,729,600.72 | 22.92% | 283 | 33.37% | |
| 2021 | 23,871,638.93 | 24.70% | 283 | 32.27% | |
| 1000–1500 | 2000 | 10,122,571.22 | 9.37% | 114 | 13.72% |
| 2010 | 12,173,394.00 | 9.71% | 113 | 13.33% | |
| 2021 | 9,633,624.24 | 9.97% | 118 | 13.45% | |
| 1500–2000 | 2000 | 4,686,514.72 | 4.34% | 61 | 7.34% |
| 2010 | 5,671,384.97 | 4.53% | 68 | 8.02% | |
| 2021 | 4,172,556.44 | 4.32% | 71 | 8.10% | |
| >2000 | 2000 | 3,929,575.75 | 3.64% | 31 | 3.73% |
| 2010 | 4,909,304.81 | 3.92% | 31 | 3.66% | |
| 2021 | 2,959,953.15 | 3.06% | 33 | 3.76% |
| Distance from Road (m) | Year | Area (m2) | Percentage of Area (%) | Number of Patches | Percentage of Number (%) |
|---|---|---|---|---|---|
| 0–200 | 2000 | 50,428,858.31 | 46.70% | 353 | 34.68% |
| 2010 | 63,347,655.92 | 50.55% | 343 | 34.47% | |
| 2021 | 49,088,912.65 | 50.79% | 374 | 36.24% | |
| 200–600 | 2000 | 37,425,457.99 | 34.66% | 409 | 40.18% |
| 2010 | 39,573,998.77 | 31.58% | 395 | 39.70% | |
| 2021 | 30,862,141.50 | 31.93% | 415 | 40.21% | |
| 600–1000 | 2000 | 13,940,802.11 | 12.91% | 268 | 16.50% |
| 2010 | 15,104,618.49 | 12.05% | 168 | 16.88% | |
| 2021 | 11,446,712.08 | 11.84% | 160 | 15.59% | |
| 1000–1400 | 2000 | 5,012,399.60 | 4.64% | 71 | 6.97% |
| 2010 | 5,754,989.06 | 4.59% | 71 | 7.14% | |
| 2021 | 4,292,329.69 | 4.44% | 68 | 6.59% | |
| >1400 | 2000 | 1,179,944.11 | 1.09% | 17 | 1.67% |
| 2010 | 1,547,839.22 | 1.24% | 18 | 1.81% | |
| 2021 | 960,959.80 | 0.99% | 15 | 1.45% |
Disclaimer/Publisher’s Note: The statements, opinions and data contained in all publications are solely those of the individual author(s) and contributor(s) and not of MDPI and/or the editor(s). MDPI and/or the editor(s) disclaim responsibility for any injury to people or property resulting from any ideas, methods, instructions or products referred to in the content. |
© 2023 by the authors. Licensee MDPI, Basel, Switzerland. This article is an open access article distributed under the terms and conditions of the Creative Commons Attribution (CC BY) license (https://creativecommons.org/licenses/by/4.0/).
Share and Cite
Ma, D.; Li, Y.; Huang, Q.; Liu, B. Analysis of Spatio-Temporal Evolution of Regional Settlements under the Background of Rapid Urbanization: A Case Study in Sishui County, China. Sustainability 2023, 15, 7368. https://doi.org/10.3390/su15097368
Ma D, Li Y, Huang Q, Liu B. Analysis of Spatio-Temporal Evolution of Regional Settlements under the Background of Rapid Urbanization: A Case Study in Sishui County, China. Sustainability. 2023; 15(9):7368. https://doi.org/10.3390/su15097368
Chicago/Turabian StyleMa, Dongling, Yuhan Li, Qingji Huang, and Baoze Liu. 2023. "Analysis of Spatio-Temporal Evolution of Regional Settlements under the Background of Rapid Urbanization: A Case Study in Sishui County, China" Sustainability 15, no. 9: 7368. https://doi.org/10.3390/su15097368
APA StyleMa, D., Li, Y., Huang, Q., & Liu, B. (2023). Analysis of Spatio-Temporal Evolution of Regional Settlements under the Background of Rapid Urbanization: A Case Study in Sishui County, China. Sustainability, 15(9), 7368. https://doi.org/10.3390/su15097368
