An Eco-Driving Strategy Considering Phase-Switch-Based Bus Lane Sharing
Abstract
1. Introduction
- Allow phase-switch-based bus lane sharing for CAVs.
- Improve traffic efficiency and sustainability in the partially connected and automated environment.
- Be enabled under various demand patterns.
- Ensure absolute bus priority while allowing CAVs to share the bus lane.
2. Problem Description
3. Eco-Driving Strategy
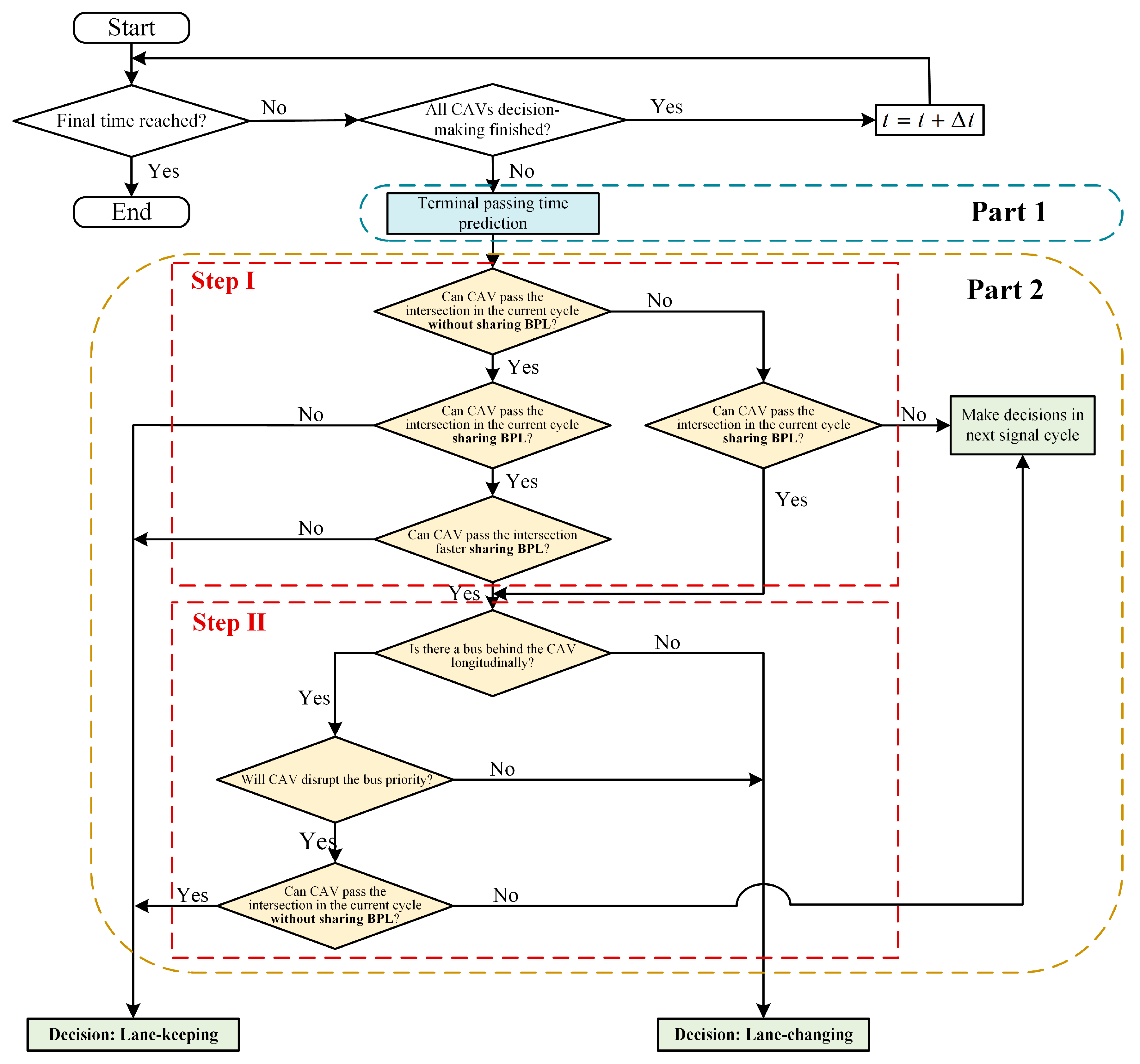
3.1. Eco-Driving Decision-Making
3.2. Terminal Passing Time Prediction
3.2.1. Terminal Passing Time on GPLs
3.2.2. Terminal Passing Time on BPL
3.3. Phase-Switch-Based Bus Lane Sharing Controller
3.3.1. Cost Function
3.3.2. Constraints
- a.
- Vehicle kinematic constraints
- b.
- Vehicle conflict-free constraints
- c.
- Lane-changing possibility constraints
- d.
- Preceding and following vehicles’ type constraints
4. Evaluation
4.1. Experiment Design
4.1.1. Testbed
4.1.2. Scenario
- Non-control baseline: In this scenario, all vehicles are human-driven vehicles. All general traffic can only run on the GPLs.
- State-of-the-art strategy: In this scenario, general traffic is composed of CAVs and CHVs. The BPL is only open to CAVs with going-through-movement intentions. All CAVs sharing the BPL cannot cause interference with buses. This strategy enables single-phase-based bus lane sharing [22].
- The proposed strategy: In this scenario, general traffic is composed of CAVs and CHVs. The BPL is open to CAVs with going-through-movement intentions and left-turning-movement intentions. All CAVs sharing the BPL cannot cause interference with buses. The proposed strategy enables phase-switch-based bus lane sharing.
4.1.3. Measurement of Effectiveness
4.1.4. Simulation Settings
4.1.5. Sensitivity Analysis
4.2. Results
4.2.1. Fuel Efficiency Improvement Validation
Sensitive Analysis at Various CAV Penetration Rates
- (1)
- Compared with Non-control Baseline
- (2)
- Compared with the State-of-the-art Strategy
Sensitive Analysis at Various Demand Levels
- (1)
- Compared with Non-control Baseline
- (2)
- Compared with the State-of-the-art Strategy
4.2.2. Traffic Efficiency Improvement Validation
Sensitive Analysis at Various CAV Penetration Rates
- (1)
- Compared with Non-control Baseline
- (2)
- Compared with the State-of-the-art Strategy
Sensitive Analysis at Different Demand Levels
- (1)
- Compared with Non-control Baseline
- (2)
- Compared with the State-of-the-art Strategy
4.2.3. The Validation of the Absolute Bus Priority
5. Discussion and Conclusions
- Under various CAV Penetration Rates (CPR), the proposed strategy outperforms the state-of-the-art strategy, especially when the CPR is high. The proposed strategy can respectively obtain the benefits of throughput improvement and delay reduction up to 24.97% and 51.05%. Furthermore, the proposed strategy could save fuel by up to 15.15%. With the growth of CPR, the benefits of fuel efficiency decline gradually.
- Under various demand levels, the proposed strategy achieves more throughput improvement benefits under oversaturated conditions (demand level = 1.2, 1.4, and 1.6), ranging from 1.08% to 23.97%. The delay reduction benefits of the proposed strategy range from 2.21% to 69.59% from the non-saturated demand level to the oversaturated demand level, respectively. Additionally, the fuel consumption of the proposed strategy can be saved up to 11.07% when the demand level is 1.6.
- The proposed eco-driving strategy can maximize the benefits of general vehicles while ensuring absolute bus priority under various CPR and demand levels.
6. Limitations and Future Research
Author Contributions
Funding
Institutional Review Board Statement
Informed Consent Statement
Data Availability Statement
Acknowledgments
Conflicts of Interest
References
- Edenhofer, O.; Pichs-Madruga, R.; Sokona, Y. Intergovernmental Panel Climate Change of Working Group III. In Climate Change 2014 Mitigation of Climate Change Working Group III Contribution to the Fifth Assessment Report of the Intergovernmental Panel on Climate Change Preface; IPCC: Geneva, Switzerland, 2014; pp. IX–XI. [Google Scholar]
- Barth, M.; Boriboonsomsin, K. Energy and emissions impacts of a freeway-based dynamic eco-driving system. Transp. Res. Part D Transp. Environ. 2009, 14, 400–410. [Google Scholar] [CrossRef]
- Huang, Y.H.; Ng, E.C.Y.; Zhou, J.L.; Surawski, N.C.; Chan, E.F.C.; Hong, G. Eco-driving technology for sustainable road transport: A review. Renew. Sustain. Energy Rev. 2018, 93, 596–609. [Google Scholar] [CrossRef]
- Xu, N.; Li, X.H.; Liu, Q.; Zhao, D. An Overview of Eco-Driving Theory, Capability Evaluation, and Training Applications. Sensors 2021, 21, 6547. [Google Scholar] [CrossRef] [PubMed]
- Sivak, M.; Schoettle, B. Eco-driving: Strategic, tactical, and operational decisions of the driver that influence vehicle fuel economy. Transp. Policy 2012, 22, 96–99. [Google Scholar] [CrossRef]
- Xu, Y.Z.; Li, H.Y.; Liu, H.B.; Rodgers, M.O.; Guensler, R.L. Eco-driving for transit: An effective strategy to conserve fuel and emissions. Appl. Energy 2017, 194, 784–797. [Google Scholar] [CrossRef]
- Andrieu, C.; Saint Pierre, G. Comparing effects of eco-driving training and simple advices on driving behavior. In Proceedings of the 15th Meeting of the Euro-Working-Group-on-Transportation (EWGT), Paris, France, 10–13 September 2012; pp. 211–220. [Google Scholar]
- Beusen, B.; Broekx, S.; Denys, T.; Beckx, C.; Degraeuwe, B.; Gijsbers, M.; Scheepers, K.; Govaerts, L.; Torfs, R.; Panis, L.I. Using on-board logging devices to study the longer-term impact of an eco-driving course. Transp. Res. Part D Transp. Environ. 2009, 14, 514–520. [Google Scholar] [CrossRef]
- Almannaa, M.H.; Chen, H.; Rakha, H.A.; Loulizi, A.; El-Shawarby, I. Reducing Vehicle Fuel Consumption and Delay at Signalized Intersections Controlled-Field Evaluation of Effectiveness of Infrastructure-to-Vehicle Communication. Transp. Res. Rec. 2017, 2621, 10–20. [Google Scholar] [CrossRef]
- Liao, R.H.; Chen, X.M.; Yu, L.; Sun, X.F. Analysis of Emission Effects Related to Drivers’ Compliance Rates for Cooperative Vehicle-Infrastructure System at Signalized Intersections. Int. J. Environ. Res. Public Health 2018, 15, 122. [Google Scholar] [CrossRef] [PubMed]
- Hao, P.; Wu, G.Y.; Boriboonsomsin, K.; Barth, M.J. Eco-Approach and Departure (EAD) Application for Actuated Signals in Real-World Traffic. IEEE Trans. Intell. Transp. Syst. 2019, 20, 30–40. [Google Scholar] [CrossRef]
- Lai, J.T.; Hu, J.; Cui, L.; Chen, Z.; Yang, X.G. A generic simulation platform for cooperative adaptive cruise control under partially connected and automated environment. Transp. Res. Part C Emerg. Technol. 2020, 121, 102874. [Google Scholar] [CrossRef]
- Hu, J.; Sun, S.; Lai, J.; Wang, S.; Chen, Z.; Liu, T. CACC Simulation Platform Designed for Urban Scenes. IEEE Trans. Intell. Veh. 2023, 84, 1–19. [Google Scholar] [CrossRef]
- Elliott, D.; Keen, W.; Miao, L. Recent advances in connected and automated vehicles. J. Traffic Transp. Eng. Engl. Ed. 2019, 6, 109–131. [Google Scholar] [CrossRef]
- Mintsis, E.; Vlahogianni, E.I.; Mitsakis, E.; Ozkul, S. Evaluation of a Cooperative Speed Advice Service Implemented along an Urban Arterial Corridor. In Proceedings of the 2017 5th IEEE International Conference on Models and Technologies for Intelligent Transportation Systems (MT-ITS), Naples, Italy, 26–28 June 2017; IEEE: Piscataway, NJ, USA, 2017; pp. 232–237. [Google Scholar]
- Ma, J.Q.; Li, X.P.; Zhou, F.; Hu, J.; Park, B.B. Parsimonious shooting heuristic for trajectory design of connected automated traffic part II: Computational issues and optimization. Transp. Res. Part B Methodol. 2017, 95, 421–441. [Google Scholar] [CrossRef]
- Zhang, Y.M.; Wu, Z.Z.; Zhang, Y.; Shang, Z.Y.; Wang, P.; Zou, Q.Q.; Zhang, X.H.; Hu, J. Human-Lead-Platooning Cooperative Adaptive Cruise Control. IEEE Trans. Intell. Transp. Syst. 2022, 23, 18253–18272. [Google Scholar] [CrossRef]
- An, L.H.; Yang, X.F.; Hu, J. Modeling System Dynamics of Mixed Traffic with Partial Connected and Automated Vehicles. IEEE Trans. Intell. Transp. Syst. 2022, 23, 15755–15764. [Google Scholar] [CrossRef]
- Wang, H.R.; Lai, J.T.; Zhang, X.H.; Zhou, Y.; Li, S.; Hu, J. Make space to change lane: A cooperative adaptive cruise control lane change controller. Transp. Res. Part C Emerg. Technol. 2022, 143, 103847. [Google Scholar] [CrossRef]
- Jiang, H.F.; Hu, J.; An, S.; Wang, M.; Park, B.B. Eco approaching at an isolated signalized intersection under partially connected and automated vehicles environment. Transp. Res. Part C Emerg. Technol. 2017, 79, 290–307. [Google Scholar] [CrossRef]
- Zhang, Z.; Lai, J.; Ma, C.; Zhu, J.; Yang, X. Ensuring Absolute Transit Priority Through Trajectory Based Control of Connected and Automated Traffic. In Proceedings of the 2021 6th International Conference on Transportation Information and Safety (ICTIS), Wuhan, China, 22–24 October 2021; IEEE: Piscataway, NJ, USA, 2021; pp. 1132–1135. [Google Scholar]
- Zhang, Z.; Lai, J.; Yang, X. Dynamic spatial slice optimization for bus priority under the environment of mixed traffic. In Proceedings of the 25th IEEE International Conference on Intelligent Transportation Systems, ITSC 2022, Macau, China, 8–12 October 2022; Institute of Electrical and Electronics Engineers Inc.: Piscataway, NJ, USA, 2022; pp. 3023–3025. [Google Scholar]
- He, S.X.; Dong, J.N.; Liang, S.D.; Yuan, P.C. An approach to improve the operational stability of a bus line by adjusting bus speeds on the dedicated bus lanes. Transp. Res. Part C Emerg. Technol. 2019, 107, 54–69. [Google Scholar] [CrossRef]
- Hu, J.; Zhang, Z.H.; Xiong, L.; Wang, H.R.; Wu, G.Y. Cut through traffic to catch green light: Eco approach with overtaking capability. Transp. Res. Part C Emerg. Technol. 2021, 123, 102927. [Google Scholar] [CrossRef]




















| Parameter | Value |
|---|---|
| Length of Section 1 (m) | 350 |
| Length of Section 2 (m) | 150 |
| Simulation time horizon (s) | 3900 |
| Optimization time step (s) | 1 |
| Cycle of signal time (s) | 60 |
| Duration of red light (s) | 24 |
| Duration of the going-through-movement green light (s) | 18 |
| Duration of the left-turning-movement green light (s) | 18 |
| Saturation flow rate (veh/h) | 1440 |
| Departure time interval of buses (s) | 60 |
| Proportion of left-turning-movement vehicles | 40% |
| Proportion of going-through-movement vehicles | 40% |
| Desired speed for buses (km/h) | 48 |
| Desired speed for general vehicles (km/h) | 60 |
| Maximum speed (m/s) | 20 |
| Minimum speed (m/s) | 0 |
| Maximum acceleration (m/s2) | 3.5 |
| Minimum acceleration (m/s2) | −4 |
| Safe time headway (s) | 1.6 |
| Reaction time (s) | 0.5 |
| Length of the bus (m) | 10 |
| Length of the general vehicle (m) | 4 |
| Factor | 10 |
| Factor | 1 |
| Demand Level | Actual Speed (km/h) | Actual Acceleration (m/s2) | Desired Speed (km/h) | Speed Error (%) |
|---|---|---|---|---|
| 1.2 | 47.99 | 0.0056 | 48 | 0.02 |
| 1.4 | 48.01 | 0.0055 | 48 | 0.02 |
| 1.6 | 47.96 | 0.0086 | 48 | 0.08 |
Disclaimer/Publisher’s Note: The statements, opinions and data contained in all publications are solely those of the individual author(s) and contributor(s) and not of MDPI and/or the editor(s). MDPI and/or the editor(s) disclaim responsibility for any injury to people or property resulting from any ideas, methods, instructions or products referred to in the content. |
© 2023 by the authors. Licensee MDPI, Basel, Switzerland. This article is an open access article distributed under the terms and conditions of the Creative Commons Attribution (CC BY) license (https://creativecommons.org/licenses/by/4.0/).
Share and Cite
Wang, G.; Lai, J.; Lian, Z.; Zhang, Z. An Eco-Driving Strategy Considering Phase-Switch-Based Bus Lane Sharing. Sustainability 2023, 15, 7330. https://doi.org/10.3390/su15097330
Wang G, Lai J, Lian Z, Zhang Z. An Eco-Driving Strategy Considering Phase-Switch-Based Bus Lane Sharing. Sustainability. 2023; 15(9):7330. https://doi.org/10.3390/su15097330
Chicago/Turabian StyleWang, Guan, Jintao Lai, Zhexi Lian, and Zhen Zhang. 2023. "An Eco-Driving Strategy Considering Phase-Switch-Based Bus Lane Sharing" Sustainability 15, no. 9: 7330. https://doi.org/10.3390/su15097330
APA StyleWang, G., Lai, J., Lian, Z., & Zhang, Z. (2023). An Eco-Driving Strategy Considering Phase-Switch-Based Bus Lane Sharing. Sustainability, 15(9), 7330. https://doi.org/10.3390/su15097330

