Abstract
Pollution generated by the misuse of large amounts of fruit and vegetable waste has become a major environmental and social problem for developing countries due to the absence of specialized collection centers for this type of waste. This research aims to generate electricity in an eco-friendly way using red dragon fruit (pitahaya) waste as the fuel in single-chamber microbial fuel cells on a laboratory scale using zinc and copper electrodes. It was possible to generate voltage and current peaks of 0.46 ± 0.03 V and 2.86 ± 0.07 mA, respectively, with an optimum operating pH of 4.22 ± 0.09 and an electrical conductivity of 175.86 ± 4.72 mS/cm at 8 °Brix until the tenth day of monitoring. An internal resistance of 75.58 ± 5.89 Ω was also calculated with a maximum power density of 304.33 ± 16.51 mW/cm2 at a current density of 5.06 A/cm2, while the FTIR spectra showed a decrease in the initial compounds and endings, especially at the 3331 cm−1 peaks of the O–H bonds. Finally, the yeast-like fungus Geotrichum candidum was molecularly identified (99.59%). This research will provide great opportunities for the generation of renewable energy using biomass as fuel through electronic devices with great potential to generate electricity.
1. Introduction
Agricultural waste has generated large amounts of biomass due to the increase in the world population, which could cause serious environmental problems if not handled properly. It has been reported that approximately 140 Gt of waste is produced annually, most of which is not used [1,2]. One of the countries that has experienced this pollution the most is China, where waste expels approximately 11% of greenhouse gases into the environment. However, some countries, including the United States, Finland, Germany, the Netherlands, China, Korea, Japan, and South Africa, have begun to develop technologies to generate products with different residues from the cultivation processes of their respective countries [3,4,5]. Agro-industrial companies generate thousands of jobs around the world, from planting to harvesting and selling their products, becoming an economic engine for countries. In the production of fruits and/or vegetables, it has been shown that large amounts of waste are also generated because there are fruits that do not reach the final part of the sale process in good condition, generating large amounts of losses for companies. Thus, by not having a specific process for the reuse of waste to generate a new product, companies cannot benefit [6]. According to the United Nations Organization, approximately 1.6 billion tons of organic waste is generated annually, of which 40 to 50% is food waste belonging to the human diet, whose collection varies depending on the country and its policies. However, in general, among the most commonly used methods are organic waste treatment plants, the suspension of biological pollutants, and the separation at origin for drop-off collection, but, at the same time, these systems are very expensive and necessary [7]. Several years ago, agro-industrial residues were seen as a problem in the food production chain due to disposal costs, and the residues were mostly used as composts or for the production of animal feed, but this has evolved significantly due to the emergence of new techniques and the help of technology, giving agro-industrial residues an added value and making them a sustainable and friendly resource for the environment [8,9]. When organic agro-industrial residues are used in bioconversion processes, not only is the amount of polluting organic matter in the environment reduced, but an added value is also given to these residues by using them as inputs for the production of electricity. On the other hand, the transition to a low-carbon economy is being facilitated by reducing the amount of carbon burned to produce energy, which contributes to the reduction of the carbon footprint [10,11].
In this sense, the technology of microbial fuel cells (MFCs), developed for the first time in the 1960s, has begun to take center stage because this technology allows for the use of different types of waste as fuel to generate bioelectricity [12]. Due to their great potential, microbial fuel cells have a large number of designs, but in general, they consist of two chambers (anodic and cathodic), which are almost always separated by a proton exchange membrane, and inside each chamber, electrodes are connected on the outside by an electrical circuit [13,14]. The generation of electric current originates because of oxidation/reduction reactions that occur within the anodic and cathodic chambers, where protons and electrons are released by microorganisms. The protons travel through the proton exchange membrane, while the electrons are captured by the anodic electrode, and through the external circuit, they travel to the cathode, generating a flow of electrons and electric current [15]. One of the most widely used microbial fuel cells is the one with a single chamber that, due to its versatility, offers several advantages [16]. According to the literature, in several investigations, single-chamber microbial fuel cells have been shown to generate higher power densities and reduce the internal resistance due to the direct contact of the cathode electrode with air (O2), as well as reduce the costs for the manufacture of microbial fuel cells (MFCs) because they do not require a constant flow of air in the cathode chamber [17]. This type of design was carried out due to the need to aerate the cathode when oxygen is used as the final electron acceptor; in some works, they do not use the proton exchange membranes, but they do use a porous cathode because they take advantage of the atmospheric oxygen to allow for the protons to diffuse through them [18,19].
On the other hand, the pitahaya (Selenicereus undatus), or “Dragon Fruit”, has increased its production and export due to the fact that the importing countries of this fruit, such as the United States, Canada, Japan, and the European Union, have managed to consume approximately 17,000 tons in 2018. The growth in demand for the fruit is mainly due to its components, which include glucose, betalains, vitamins, organic acids, soluble dietary fiber, phytoalbumins, and constituent minerals [20]. It has been reported that in 100 g of this fruit, there is water (87 g), protein (1.1 g), fat (0.4 g), fiber (3 g), carbohydrates (11 g), iron (1.9 mg), vitamin B1 (0.04 mg), vitamin B2 (0.05 mg), vitamin B3 (0.16 mg), vitamin C (20.5 mg), calcium (8.5 mg), and phosphorus (22.5 mg), which have appropriate properties for medical and diuretic uses for the benefit of people [21,22]. The increase in the consumption of this fruit has generated an increase in waste products, creating a great problem for farmers and companies dedicated to the export and import of the fruit [23,24]. The use of organic waste, mainly fruit and vegetable waste, as fuel creates a great opportunity for governments and companies to reuse their own waste, even more so if this technology can be scaled for large quantities. For this, it is necessary to parameterize the chemical, physical, and biological values for optimal operation. Some encouraging reports have been found in the literature on other types of fruits; for example, Din et al. (2020) used potato waste as fuel in their single-chamber MFCs, generating a maximum peak voltage and an electrical current of 1.12 V and 12.45 mA, respectively, at a pH of 7 [25]. In the same way, banana waste has been used as fuel in single-chamber MFCs with zinc and copper electrodes, managing to generate peak voltages and currents of 1.01 ± 0.02 V and 3.72 ± 0.05 mA, respectively, while operating at a pH of 4.02 ± 0.06. Likewise, the maximum power density value of 5736.11 ± 12.62 mW/cm2 [26] was achieved. Similarly, Tremouli et al. (2019) managed to generate voltage peaks of 0.4 V at a pH of around 8 using fermentable domestic waste extracts as fuel in single-chamber MFCs, concluding that metal electrodes generate better electrical conductivity, which would produce voltage values and currents greater than those obtained with carbon or graphite electrodes [27]. In the reviewed literature, it is observed that the various microorganisms present on the electrodes play an important role in the generation of electric current; however, they all depend on the pH of the medium used for their operation in the MFCs [28,29].
Microorganisms are ubiquitous in nature and play an important role in the recycling of organic waste from different industries due to their ability to exchange electrons, which is a property exploited by MFCs [30]. The presence of these microorganisms in the substrates of MFCs is an important factor in generating electricity because it transforms the chemical energy contained in organic matter into electric current [31]. In recent years, new species that can generate an electric current in MFCs have been reported; however, few strains can generate power densities as high as those generated by mixed communities [32]. Typically, in MFCs, electrons travel from the anode to the cathode through a closed circuit, combining with protons to finally be captured by an electron acceptor (usually oxygen) and produce reduced compounds. These electrons are obtained when electrically active microorganisms carry out oxidation processes on organic matter [33,34]. The microorganisms that transfer electrons to solid anodes are also called exoelectrogens, and the microorganisms that accept electrons are called electrophytes [35]. The microorganisms grow within a matrix of polymeric substances, forming biofilms and settling on the anodes, where bioelectrochemical reactions occur [36]. The reason for using organic waste is to maintain a sustainable cycle where the waste is used as a fuel source to generate bioelectricity and, after the process, the supernatant can be used for other functions, such as compost or fertilizer, through composting or another method [37].
The lack of knowledge on the use of red dragon fruit waste as a fuel source and the ignorance of its electrochemical potential motivate us to obtain the first results on its use in the generation of electricity. The main objective of this research is to generate electrical energy using pitahaya (red dragon) residues as fuel in laboratory-scale single-chamber microbial fuel cells using zinc and copper as the electrodes. The pH values, electrical conductivity, Brix degrees, voltage, and electrical current were monitored for a period of 30 days. Additionally, the internal resistance, current density, and power density of the microbial fuel cells were measured. The values of the initial and final FTIR transmission spectra were also reported, as well as the identification of the microorganisms attached to the anodic biofilm at the molecular level. This research presents a novel way of generating electrical energy and observing the optimal operating parameters of this type of microbial fuel cell so that, in the near future, it can be scaled successfully, becoming a sustainable and usable technology for society.
2. Materials and Methods
2.1. Fabrication of Single-Chamber Microbial Fuel Cells (scMFC)
The MFCs were acquired from the manufacturer, SAIDKOCC (SAIDKOCC-10091720; Fujian, China). The anodic (copper—Cu; area 50 cm2) and cathodic (zinc—Zn; area 50 cm2) electrodes were placed on the inside and outside (one side of the electrode is in contact with the environment) of the MFCs, respectively. The electrodes were joined by a 6.0 mm copper wire on the outside, forming an external circuit. The anodic and cathodic chambers were separated by a proton exchange membrane (Nafion 117; Wilmington, DE, USA), which was attached to the cathode electrode (Figure 1). The microbial fuel cells were fabricated in triplicate.
Figure 1.
Experimental setup of MFC.
2.2. Obtaining and Processing the Red Dragon Fruit Waste
A total of 3.2 Kg of pitahaya waste was collected from the La Hermelinda Market (Trujillo, Peru). To remove any impurities (dust, insects, etc.), the pitahaya waste was washed four times with distilled water. Then, it was dried at room temperature (21 ± 2 °C) for 24 h. The juice (800 mL) of the pitahaya waste was obtained by an extractor (LDO-B-10; Labtron, Camberley, UK). The obtained juice was separated and poured into sterilized tanks, where it was kept until use.
2.3. Characterization of Microbial Fuel Cells
The physical parameters (voltage and electrical current) were measured by a multimeter (Prasek Premium PR-85). Moreover, the electrical conductivity was obtained using a CD-4301 conductivity meter. The power density (PD) and current density (CD) were calculated according to Segundo et al. (2022) [38], where DP = IV/A and DC = I/A, where I is the electric current, V is the voltage, and A is the area of the electrode. Additionally, the following external resistances were used: 1.3 ± 0.15, 5 ± 0.25, 10 ± 0.27, 20 ± 2, 50 ± 4.2, 100 ± 8.2, 220 ± 19, 500 ± 21.5, 800 ± 24.5, and 1000 ± 29 Ω. Finally, an energy sensor (Vernier ±30 V and ±1000 mA) was used for the internal resistance (Rint) measurements of the MFCs. On the other hand, the chemical parameters, such as the pH and degrees Brix (°Brix), were measured using a 110 series Oakton pH meter and an RHB-32 Brix refractometer, and all of the measurements were evaluated for thirty days.
2.4. Isolation of Microorganisms from the Anode
Nutritive, McConkey, and Sabouraud agar were employed to isolate the possible electrogenic microorganisms. A swabbing of the anode surface (with microbial growth) was performed. Then, streaking in the culture medium was performed. The culture medium for the isolation of the bacteria was incubated at 35 °C for 24 h. Meanwhile, for the isolation of the fungi, the culture medium was incubated at 30 °C for 24 h. Pure cultures were performed and stored for each microorganism colony until use, and Gram and lactophenol stains were used to observe the microscopic characteristics.
2.5. Molecular Identification
The molecular identification was performed at the Laboratory of Integral Solutions Limited Liability Company (Peru). The CTAB method was performed for the DNA extraction and amplification using the PCR technique. The amplified fragments were sent for sequencing using the Sanger method. Next, the MEGA X program and BLAST software (https://blast.ncbi.nlm.nih.gov/Blast.cgi, accessed on 21 March 2023) were used to analyze the sequences. Finally, the identification of the microorganisms was possible using the percentage of identification in BLAST.
3. Results and Analysis
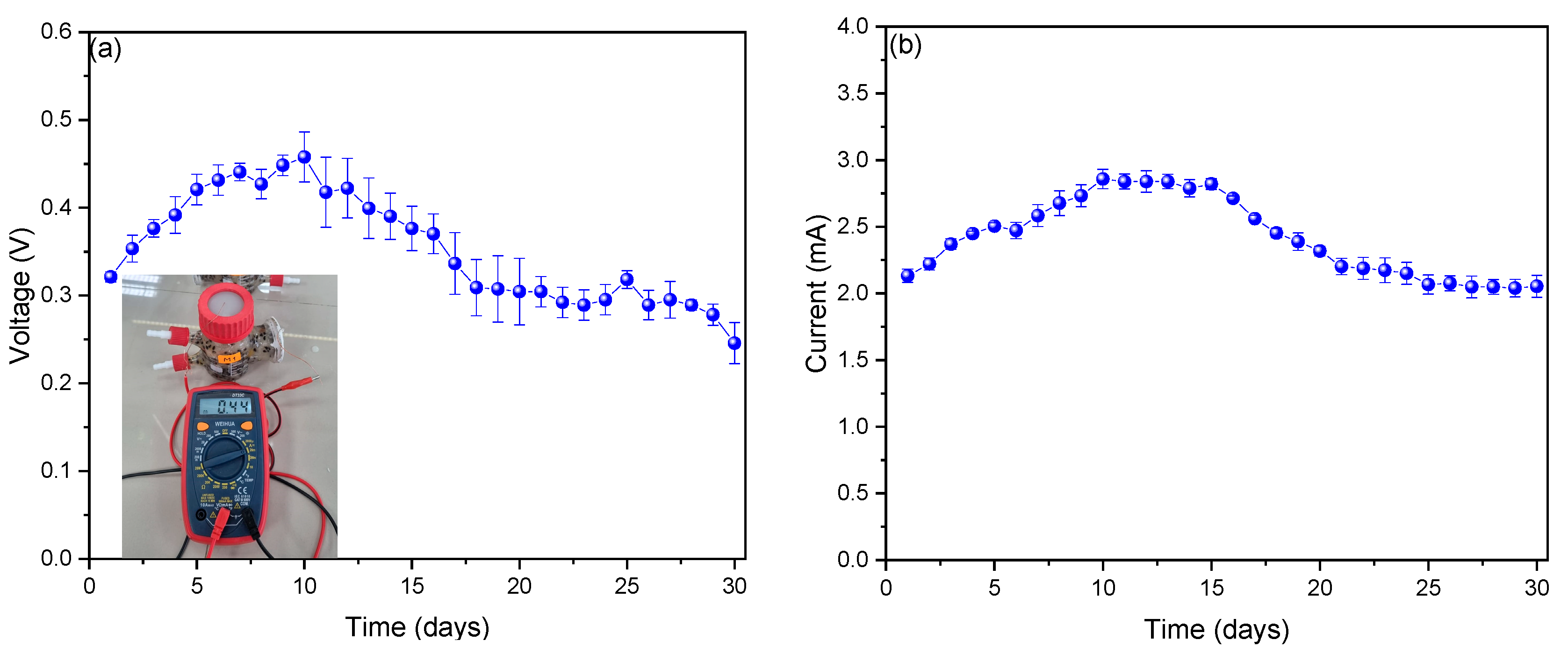
In Figure 2a, the voltage values obtained in the 30-day monitoring period of the MFCs show that they managed to generate the maximum voltage peaks of 0.46 ± 0.03 V on the tenth day, but their values kept decreasing until the last day of monitoring (0.25 ± 0.02 V). Increases (in the first weeks) and decreases (in the last weeks) in the voltage values have been reported in other investigations, attributing the increase in the values to the process of conditioning and proliferation of the microorganisms due to the high carbon content present in the waste, while the decreasing voltage values are attributed to the decrease in organic matter because the same matter is consumed by the microorganisms in the process of their metabolism [39,40,41]. Likewise, Figure 2b shows the electric current values during the monitoring days. As it can be seen, the values increase from the first day (2.13 ± 0.003 mA) to the tenth (2.86 ± 0.07 mA) and then slowly decay until the last day (2.05 ± 0.08 mA). The values obtained are higher than those shown by other researchers; for example, in their single-chamber MFCs, Yoshimura et al. (2018) managed to generate peaks of approximately 0.05, 0.15, and 400 mV using mud, rice, and mixed waste (mud and rice) as the substrates, respectively, attributing the increases in electric current to the assimilation of low-molecular-weight compounds (sugars and amino acids) present in the used waste [42]. In his research, Parkash A. (2018) managed to generate peaks of approximately 350 mV and 1.2 mA in his MFCs using sludge enriched with blend cultures of microorganisms, which worked at a pH of 7.8 [41]. On the other hand, Malik et al. (2021) concluded that by using a carbon-rich source as fuel in MFCs, the electric current values will increase. In their research, they managed to generate peaks of 6.47 mA and 0.647 V using food waste from hotels, houses, and restaurants as the substrate [43]. Likewise, it has also been found in the literature that metallic electrodes, such as Cu and Zn, have a high electrical conductivity due to their inherent properties of the same material, thus allowing the passage of electrons through the external circuit and generating higher voltage values and electric currents. Thus, the presence of galvanic reactions during the process of generating electric power is not ruled out since the presence of this reaction has been observed in other fruit waste used as fuel in MFCs [28,29].
Figure 2.
Values of (a) voltage and (b) electrical current of microbial fuel cells.
In Figure 3a, the pH values obtained from the monitoring period are shown, where it is observed that the values remain in the acidic and slightly neutral regimes, with an optimum operating pH of 4.22 ± 0.09 on the tenth day. Javed et al. (2021) mention the importance of pH in the generation of voltage in MFCs, considering a low or alkaline pH for the anodic chambers because using vegetable waste obtained better results at a low pH [44]. Likewise, it has been investigated that in papaya waste operating in MFCs, the optimal operating pH values are acidic, managing to generate voltage peaks of 1.1 V [45]. The importance lies in the fact that microorganisms need an adequate pH for their metabolism and growth, and for certain microorganisms reported in different investigations, the pH varies, which is why many investigations mention that the optimal pH will vary depending on the waste and type of MFC [46,47]. In Figure 3b, the electrical conductivity values of the MFCs are shown, where it can be seen that the values increased from the first day (117.29 ± 2.73 mS/cm) to the tenth day (175.86 ± 4.72 mS/cm) before decreasing until the last day (58.36 ± 4.51 mS/cm). Variations in electrical conductivity of the MFC have been reported by Stefanova et al. (2018) [48], who mention in their research that the variations are due to increases and decreases in the internal resistance of the MFCs, which were directly affected by the sedimentation process of the substrate used. Thus, it has also been shown that adding inorganic salts to the compound can increase the electrical parameters [48,49]. While Figure 3c shows the values of the °Brix observed, which remained constant for the first 3 days (14 °Brix) and then decreased, on day 7, where the voltage and electric current values were at their maximum, 11 °Brix were observed in the substrates of the MFCs, but on day 26, the values decreased to 0. It has been reported that fruits rich in galactose, glucose, sucrose, and organic acids (such as ascorbic and citric acid) are one of the main sources of energy that yeasts use for their growth [50,51]. These values serve to observe the amount of dry material in the waste, in this case, specifically the number of sugars, which were consumed by the microorganisms in the electricity generation process [52].
Figure 3.
Monitoring of the values of (a) pH, (b) conductivity, and (c) Brix degrees of the microbial fuel cells.
In Figure 4a, the internal resistance (Rint.) of the fuel cells is shown, for which Ohm’s Law (V = IR) was used, where the voltage values were placed on the “Y” axis and those of the electric current on the “X” axis; in this way, the slope of the linear adjustment is the internal resistance of the MFCs. The value of the calculated internal resistance was 75.58 ± 5.89 Ω; this value was calculated at the maximum peak of the voltage and electric current generation (on the seventh day). These resistance values were low compared to other investigations; for example, it has been reported that in MFCs with domestic water waste, the reported resistance was 256.81 ± 3.4 Ω (for a 3 mm electrode), but it can decrease by varying the thickness of the electrode [53]. Likewise, it has been reported that when manufacturing a carbon electrode with metallic nanoparticles, the internal resistance values decrease considerably. Ali et al. (2020) manufactured graphite electrodes with Fe nanoparticles, achieving an internal resistance of 3.2 Ω [54]. On the other hand, Ullah et al. (2020) used synthetic waste with different glucose percentages in their MFCs as the substrates, obtaining an internal resistance of 301 Ω for the highest glucose concentration, which reported the lowest Rint. [55]. According to the literature, metallic materials can help to generate high values of voltage and current by their very nature in the initial stage, but they play a role against them in the final stage due to the fact that the electrode used was copper and this material has a toxic effect on bacteria, which could explain the decrease in the values of the electrical parameters in the final stage [56,57].
Figure 4.
Values of (a) internal resistance and (b) power density as a function of current density.
In Figure 4b, the power density (PD) values are shown as a function of the current density (CD). The PD max. was 304.325 ± 16.51 mW/cm2 at 5.06 A/cm2 DC, with a peak voltage of 387.27 ± 11.87 mV. The PD values shown are relatively higher than those shown in other works; for example, Kebaili et al. (2021) managed to generate maximum PD peaks of 0.180 W/cm2 in their single-chamber MFCs using leachate as the substrate [58]. Likewise, the research carried out by Gautam et al. (2021) managed to generate 2400 ± 110 W/cm2 in their MFCs using sewage sludge, compost leachate, and mess food waste and graphite rod electrodes as the substrate [59]. The high values obtained in the investigation may be due to the electrodes used, which, due to their metallic characteristics, have a high electrical conductivity, facilitating the passage of electrons through the entire electrode area [60,61].
The initial and final FTIR transmittance spectra of the used substrate are shown in Figure 5, where it can be seen that the most intense peak at 3331 cm−1 belongs to the O–H bonds, while the peaks at 2969 and 2805 cm−1 belong to the alkane (C–H) bonds; similarly, the 1686 cm−1 peak shows the presence of alkene compounds (C=C), and the 1496 and 968 cm−1 peaks show the presence of NO2 and C–H bonds [62,63,64]. In addition, a decrease in the observed transmittance peaks is observed, which is due to the fact that the compounds are consumed in the metabolism of the microorganisms present in the waste during the processes of bioelectricity generation, fermentation, and degradation [65,66].
Figure 5.
Initial and final transmittance spectra of pitahaya debris by FTIR.
Molecular identification was performed only for the anodic electrode because the resulting cathodic electrode would be damaged due to corrosion caused by the reactions that occurred within the MFCs for the generation of bioelectricity. Table 1 shows the yeast that was identified using molecular biology. This was possible through ITS (internal transcribed spacer) sequences [67]. In the BLAST analysis, Geotrichum candidum was identified with 99.59% of the identity percentage. This species is considered a yeast-like fungus or mold and can be isolated from plants, soil, fruits, etc. [68,69,70]. Only this species was isolated from the anode, probably due to some factors, such as the antibacterial activity of the anode (copper) and red dragon fruit (pitahaya) [71,72,73]. Another study showed Saccharomyces cerevisiae (yeast) growth in an MFC with an anode based on copper [74]. Concerning the electron transferences to the anode, some fungi are known to require electron mediators. However, there is evidence that some yeasts transmit electrons directly to the anode via redox enzymes located in the membranes [75,76,77,78,79]. On the other hand, a study reported the use of Geotrichum candidum and other species for the generation of electricity in MFCs, generating voltage peaks between 182.5 and 192.5 V and currents between 0.3 and 0.53 A, demonstrating that anaerobic microorganisms are capable of producing electricity under suitable conditions [80].
Table 1.
Species identified from the anode of the MFCs with red dragon fruit waste.
In particular, there are some challenges. Only microorganisms that can grow on agar-based media were considered in this investigation. However, in future research, the involvement of other microbes that cannot grow in the culture media used must be considered. On the other hand, the use of another type of MFC, such as MFC type H, should also be considered.
4. Conclusions
It was possible to successfully generate bioelectricity through microbial fuel cells on a laboratory scale using dragon fruit waste as the fuel and zinc and copper as the electrodes, managing to generate electrical current and voltage peaks of 2.86 ± 0.07 mA and 0.46 ± 0.03 V, respectively, on the tenth day. The substrates used were operating in an acid regime with an optimum pH of 4.22 ± 0.09, while their electrical conductivity was 175.86 ± 4.72 mS/cm and 8 °Brix. On the other hand, an internal resistance of 75.58 ± 5.89 Ω was calculated with a maximum power density of 304.33 ± 16.51 mW/cm2 at a current density of 5.06 A/cm2, while the FTIR spectrum showed a decrease in the final spectrum with respect to the initial one due to the consumption of the components by parts of the microorganisms present in the substrate. Likewise, it was possible to molecularly identify the yeast-like fungus Geotrichum candidum with a 99.59% identity (ID: MK381259.1).
For future work, the incorporation of metallic nanoparticles into porous carbon electrodes should be investigated to improve their electrical conductivity, including the type of electrode material, which must be economical, have good conductivity, and not be toxic to the electrogenic microorganisms. On the other hand, microbial biocatalysts should be used on other types of fruit and vegetable waste to increase the effectiveness of the MFCs, and the chemical-physical parameters (pH and temperature) should be standardized to increase the generation of electrical current in the MFCs.
Author Contributions
Conceptualization, R.-F.S.; methodology, J.V.-G.; validation, F.D.; formal analysis, R.-F.S. and M.D.L.C.-N.; investigation, R.-F.S.; data curation, M.D.L.C.-N., S.M.B. and N.M.O.; writing—original draft preparation, D.D.-N. and N.M.O.; writing—review and editing, R.-F.S., S.M.B., F.D. and W.R.-V.; project administration, R.-F.S. and M.G.-C. All authors have read and agreed to the published version of the manuscript.
Funding
This research received no external funding.
Institutional Review Board Statement
Not applicable.
Informed Consent Statement
Not applicable.
Data Availability Statement
Not applicable.
Conflicts of Interest
The authors declare no conflict of interest.
References
- Chavan, S.; Yadav, B.; Atmakuri, A.; Tyagi, R.D.; Wong, J.W.C.; Drogui, P. Bioconversion of Organic Wastes into Value-Added Products: A Review. Bioresour. Technol. 2022, 344, 126398. [Google Scholar] [CrossRef]
- Ranjbari, M.; Shams Esfandabadi, Z.; Quatraro, F.; Vatanparast, H.; Lam, S.S.; Aghbashlo, M.; Tabatabaei, M. Biomass and Organic Waste Potentials towards Implementing Circular Bioeconomy Platforms: A Systematic Bibliometric Analysis. Fuel 2022, 318, 123585. [Google Scholar] [CrossRef]
- Duque-Acevedo, M.; Belmonte-Ureña, L.J.; Cortés-García, F.J.; Camacho-Ferre, F. Agricultural Waste: Review of the Evolution, Approaches and Perspectives on Alternative Uses. Glob. Ecol. Conserv. 2020, 22, e00902. [Google Scholar] [CrossRef]
- Atinkut, H.B.; Yan, T.; Zhang, F.; Qin, S.; Gai, H.; Liu, Q. Cognition of Agriculture Waste and Payments for a Circular Agriculture Model in Central China. Sci. Rep. 2020, 10, 10826. [Google Scholar] [CrossRef] [PubMed]
- Kharola, S.; Ram, M.; Goyal, N.; Mangla, S.K.; Nautiyal, O.P.; Rawat, A.; Kazancoglu, Y.; Pant, D. Barriers to Organic Waste Management in a Circular Economy. J. Clean. Prod. 2022, 362, 132282. [Google Scholar] [CrossRef]
- Cremonez, P.A.; Teleken, J.G.; Weiser Meier, T.R.; Alves, H.J. Two-Stage Anaerobic Digestion in Agroindustrial Waste Treatment: A Review. J. Environ. Manag. 2021, 281, 111854. [Google Scholar] [CrossRef] [PubMed]
- Giraldo, S.; Robles, I.; Ramirez, A.; Flórez, E.; Acelas, N. Mercury Removal from Wastewater Using Agroindustrial Waste Adsorbents. SN Appl. Sci. 2020, 2, 1029. [Google Scholar] [CrossRef]
- Beitel, S.M.; Coelho, L.F.; Contiero, J. Efficient Conversion of Agroindustrial Waste into D(-) Lactic Acid by Lactobacillus delbrueckii Using Fed-Batch Fermentation. BioMed Res. Int. 2020, 2020, 4194052. [Google Scholar] [CrossRef]
- Kumar, V.; Sharma, N.; Umesh, M.; Selvaraj, M.; Al-Shehri, B.M.; Chakraborty, P.; Duhan, L.; Sharma, S.; Pasrija, R.; Awasthi, M.K.; et al. Emerging Challenges for the Agro-Industrial Food Waste Utilization: A Review on Food Waste Biorefinery. Bioresour. Technol. 2022, 362, 127790. [Google Scholar] [CrossRef]
- Kandel, D.R.; Kim, H.-J.; Lim, J.-M.; Poudel, M.B.; Cho, M.; Kim, H.-W.; Oh, B.-T.; Nah, C.; Lee, S.H.; Dahal, B.; et al. Cold Plasma-Assisted Regeneration of Biochar for Dye Ad-sorption. Chemosphere 2022, 309, 136638. [Google Scholar] [CrossRef] [PubMed]
- Lee, J.; Lim, Y.J. On the Control Strategy to Improve the Salt Rejection of a Thin-Film Composite Reverse Osmosis Membrane. Appl. Sci. 2021, 11, 7619. [Google Scholar] [CrossRef]
- Mashkour, M.; Rahimnejad, M.; Raouf, F.; Navidjouy, N. A Review on the Application of Nanomaterials in Improving Microbial Fuel Cells. Biofuel Res. J. 2021, 8, 1400–1416. [Google Scholar] [CrossRef]
- Do, M.H.; Ngo, H.H.; Guo, W.; Chang, S.W.; Nguyen, D.D.; Liu, Y.; Varjani, S.; Kumar, M. Microbial Fuel Cell-Based Biosensor for Online Monitoring Wastewater Quality: A Critical Review. Sci. Total Environ. 2020, 712, 135612. [Google Scholar] [CrossRef] [PubMed]
- Munoz-Cupa, C.; Hu, Y.; Xu, C.; Bassi, A. An Overview of Microbial Fuel Cell Usage in Wastewater Treatment, Resource Recovery and Energy Production. Sci. Total Environ. 2021, 754, 142429. [Google Scholar] [CrossRef] [PubMed]
- Yaqoob, A.A.; Ibrahim, M.N.M.; Guerrero-Barajas, C. Modern Trend of Anodes in Microbial Fuel Cells (MFCs): An Overview. Environ. Technol. Innov. 2021, 23, 101579. [Google Scholar] [CrossRef]
- Saba, B.; Khan, M.; Christy, A.D.; Kjellerup, B.V. Microbial Phyto-Power Systems—A Sustainable Integration of Phytoremediation and Microbial Fuel Cells. Bioelectrochemistry 2019, 127, 1–11. [Google Scholar] [CrossRef]
- Yaqoob, A.A.; Guerrero-Barajas, C.; Ibrahim, M.N.M.; Umar, K.; Yaakop, A.S. Local Fruit Wastes Driven Benthic Microbial Fuel Cell: A Sustainable Approach to Toxic Metal Removal and Bioelectricity Generation. Environ. Sci. Pollut. Res. Int. 2022, 29, 32913–32928. [Google Scholar] [CrossRef]
- Pandit, S.; Sharma, M.; Banerjee, S.; Kumar Nayak, B.; Das, D.; Khilari, S.; Prasad, R. Pretreatment of Cyanobacterial Biomass for the Production of Biofuel in Microbial Fuel Cells. Bioresour. Technol. 2023, 370, 128505. [Google Scholar] [CrossRef]
- Mukimin, A.; Vistanty, H. Low Carbon Development Based on Microbial Fuel Cells as Electrical Generation and Wastewater Treatment Unit. Renew. Energy Focus 2023, 44, 132–138. [Google Scholar] [CrossRef]
- Monge Pérez, J.E.; Loría-Coto, M.; Oreamuno-Fonseca, P. Efecto de un biol sobre las características del suelo y la producción de brotes en pitahaya (Hylocereus sp.). UNED Res. J. 2022, 14, e3836. [Google Scholar] [CrossRef]
- de Oliveira, M.M.T.; Albano-Machado, F.G.; Penha, D.M.; Pinho, M.M.; Natale, W.; de Miranda, M.R.A.; Moura, C.F.H.; Alves, R.E.; de Medeiros Corrêa, M.C. Shade Improves Growth, Photosynthetic Performance, Production and Postharvest Quality in Red Pitahaya (Hylocereus costaricensis). Sci. Hortic. 2021, 286, 110217. [Google Scholar] [CrossRef]
- Hossain, F.M.; Numan, S.M.; Akhtar, S. Cultivation, nutritional value, and health benefits of Dragon Fruit (Hylocereus spp.): A Review. Int. J. Hortic. Sci. Technol. 2021, 8, 259–269. [Google Scholar]
- Rojas-Flores, S.; De La Cruz-Noriega, M.; Nazario-Naveda, R.; Benites, S.M.; Delfín-Narciso, D.; Rojas-Villacorta, W.; Romero, C.V. Bioelectricity through Microbial Fuel Cells Using Avocado Waste. Energy Rep. 2022, 8, 376–382. [Google Scholar] [CrossRef]
- Rojas-Flores, S.; Nazario-Naveda, R.; Benites, S.M.; Gallozzo-Cardenas, M.; Delfín-Narciso, D.; Díaz, F. Use of Pineapple Waste as Fuel in Microbial Fuel Cell for the Generation of Bioelectricity. Molecules 2022, 27, 7389. [Google Scholar] [CrossRef] [PubMed]
- Din, M.I.; Iqbal, M.; Hussain, Z.; Khalid, R. Bioelectricity Generation from Waste Potatoes Using Single Chambered Microbial Fuel Cell. Energy Sources Part A Recovery Util. 2020, 42, 1–11. [Google Scholar] [CrossRef]
- Rojas-Flores, S.; De La Cruz-Noriega, M.; Nazario-Naveda, R.; Benites, S.M.; Delfín-Narciso, D.; Angelats-Silva, L.; Murga-Torres, E. Use of Banana Waste as a Source for Bioelectricity Generation. Processes 2022, 10, 942. [Google Scholar] [CrossRef]
- Tremouli, A.; Karydogiannis, I.; Pandis, P.K.; Papadopoulou, K.; Argirusis, C.; Stathopoulos, V.N.; Lyberatos, G. Bioelectricity Production from Fermentable Household Waste Extract Using a Single Chamber Microbial Fuel Cell. Energy Procedia 2019, 161, 2–9. [Google Scholar] [CrossRef]
- Yaqoob, A.A.; Mohamad Ibrahim, M.N.; Rodríguez-Couto, S.; Ahmad, A. Preparation, Characterization, and Application of Modified Carbonized Lignin as an Anode for Sustainable Microbial Fuel Cell. Process Saf. Environ. Prot. 2021, 155, 49–60. [Google Scholar] [CrossRef]
- Yaqoob, A.A.; Serrà, A.; Bhawani, S.A.; Ibrahim, M.N.M.; Khan, A.; Alorfi, H.S.; Asiri, A.M.; Hussein, M.A.; Khan, I.; Umar, K. Utilizing Biomass-Based Graphene Oxide-Polyaniline-Ag Electrodes in Microbial Fuel Cells to Boost Energy Generation and Heavy Metal Removal. Polymers 2022, 14, 845. [Google Scholar] [CrossRef]
- Gong, Z.; Xie, R.; Zhang, Y.; Wang, M.; Tan, T. Identification of Emerging Industrial Biotechnology Chassis Vibrio natriegens as a Novel High Salt-Tolerant and Feedstock Flexibility Electroactive Microorganism for Microbial Fuel Cell. Microorganisms 2023, 11, 490. [Google Scholar] [CrossRef]
- Saravanan, A.; Kumar, P.S.; Srinivasan, S.; Jeevanantham, S.; Kamalesh, R.; Karishma, S. Sustainable Strategy on Microbial Fuel Cell to Treat the Wastewater for the Production of Green Energy. Chemosphere 2022, 290, 133295. [Google Scholar] [CrossRef] [PubMed]
- Stom, D.I.; Zhdanova, G.O.; Kalashnikova, O.B.; Bulaev, A.G.; Kashevskii, A.V.; Kupchinsky, A.B.; Vardanyan, N.S.; Ponamoreva, O.N.; Alferov, S.V.; Saksonov, M.N.; et al. Acidophilic Microorganisms Leptospirillum sp., Acidithiobacillus sp., Ferroplasma sp. As a Cathodic Bioagents in a MFC. Geomicrobiol. J. 2021, 38, 340–346. [Google Scholar] [CrossRef]
- Zhang, K.; Cao, H.; Chen, J.; Wang, T.; Luo, H.; Chen, W.; Mo, Y.; Li, L.; An, X.; Zhang, X. Microbial Fuel Cell (MFC)-Based Biosensor for Combined Heavy Metals Monitoring and Associated Bioelectrochemical Process. Int. J. Hydrogen Energy 2022, 47, 21231–21240. [Google Scholar] [CrossRef]
- Lu, H.; Yu, Y.; Xi, H.; Wang, C.; Zhou, Y. Bacterial Response to Formaldehyde in an MFC Toxicity Sensor. Enzym. Microb. Technol. 2020, 140, 109565. [Google Scholar] [CrossRef] [PubMed]
- Cheng, P.; Zhang, Y.; Ma, N.; Wang, L.; Jiang, L.; Fang, Z.; Wang, Y.; Tan, X. The Parallel Electron Transfer Pathways of Biofilm and Self-Secreted Electron Shuttles in Gram-Positive Strain Rhodococcus pyridinivorans HR-1 Inoculated Microbial Fuel Cell. Bioresour. Technol. 2023, 369, 128514. [Google Scholar] [CrossRef]
- Hou, B.; Zhang, R.; Liu, X.; Li, Y.; Liu, P.; Lu, J. Study of Membrane Fouling Mechanism during the Phenol Degradation in Microbial Fuel Cell and Membrane Bioreactor Coupling System. Bioresour. Technol. 2021, 338, 125504. [Google Scholar] [CrossRef]
- Yaqoob, A.A.; Ibrahim, M.N.M.; Umar, K.; Parveen, T.; Ahmad, A.; Lokhat, D.; Setapar, S.H.M. A Glimpse into the Microbial Fuel Cells for Wastewater Treatment with Energy Generation. Desalin. Water Treat. 2021, 214, 379–389. [Google Scholar] [CrossRef]
- Segundo, R.-F.; De La Cruz-Noriega, M.; Milly Otiniano, N.; Benites, S.M.; Esparza, M.; Nazario-Naveda, R. Use of Onion Waste as Fuel for the Generation of Bioelectricity. Molecules 2022, 27, 625. [Google Scholar] [CrossRef] [PubMed]
- Iigatani, R.; Ito, T.; Watanabe, F.; Nagamine, M.; Suzuki, Y.; Inoue, K. Electricity Generation from Sweet Potato-Shochu Waste Using Microbial Fuel Cells. J. Biosci. Bioeng. 2019, 128, 56–63. [Google Scholar] [CrossRef] [PubMed]
- Barua, E.; Hossain, M.S.; Shaha, M.; Islam, E.; Zohora, F.T.; Protity, A.T.; Mukharjee, S.K.; Sarker, P.K.; Salimullah, M.; Hashem, A. Generation of Electricity Using Microbial Fuel Cell (MFC) from Sludge. Banglad. J. Microbiol. 2019, 35, 23–26. [Google Scholar] [CrossRef]
- Parkash, A. Potential of Biomass for Electricity Generation Using Environment-Friendly MFC Anand Parkash. J. Bioprocess. Biotech. 2018, 8, 314. [Google Scholar] [CrossRef]
- Yoshimura, Y.; Nakashima, K.; Kato, M.; Inoue, K.; Okazaki, F.; Soyama, H.; Kawasaki, S. Electricity Generation from Rice Bran by a Microbial Fuel Cell and the Influence of Hydrodynamic Cavitation Pretreatment. ACS Omega 2018, 3, 15267–15271. [Google Scholar] [CrossRef] [PubMed]
- Malik, N.N.A.; Faizal, M.M.M.; Tajarudin, H.A.; Shoparwe, N.F.; Makhtar, M.M.Z. Effect of Different Yeast Extract Concentration in Membrane-Less Microbial Fuel Cell (ML-MFC) for Electricity Generation Using Food Waste as Carbon Sources. J. Phys. Conf. Ser. 2021, 2129, 012098. [Google Scholar] [CrossRef]
- Javed, M.M.; Nisar, M.A.; Ahmad, M.U. Effect of NaCl and PH on Bioelectricity Production from Vegetable Waste Extract Supplemented with Cane Molasses in Dual Chamber Microbial Fuel Cell. Pak. J. Zool. 2021, 54, 247–254. [Google Scholar] [CrossRef]
- Rojas-Flores, S.; Pérez-Delgado, O.; Nazario-Naveda, R.; Rojales-Alfaro, H.; Benites, S.M.; De La Cruz-Noriega, M.; Otiniano, N.M. Potential Use of Papaya Waste as a Fuel for Bioelectricity Generation. Processes 2021, 9, 1799. [Google Scholar] [CrossRef]
- Igboamalu, T.E.; Bezuidenhout, N.; Matsena, M.T.; Chirwa, E.M.N. Microbial Fuel Cell Power Output and Growth: Effect of PH on Anaerobic Microbe Consortium. Chem. Eng. Trans. 2019, 76, 1381–1386. [Google Scholar] [CrossRef]
- Bensaida, K.; Maamoun, I.; Eljamal, R.; Falyouna, O.; Sugihara, Y.; Eljamal, O. New Insight for Electricity Amplification in Microbial Fuel Cells (MFCs) Applying Magnesium Hydroxide Coated Iron Nanoparticles. Energy Convers. Manag. 2021, 249, 114877. [Google Scholar] [CrossRef]
- Stefanova, A.; Angelov, A.; Bratkova, S.; Genova, P.; Asst, C.; Nikolova, K. Influence of Electrical Conductivity and Temperature in a Microbial Fuel Cell for Treatment of Mining Waste Water. An. Univ. Constantin Brâncuşi Din Târgu Jiu Ser. Ing. 2018, 3, 18–24. [Google Scholar]
- Santoro, C.; Kodali, M.; Shamoon, N.; Serov, A.; Soavi, F.; Merino-Jimenez, I.; Gajda, I.; Greenman, J.; Ieropoulos, I.; Atanassov, P. Increased Power Generation in Supercapacitive Microbial Fuel Cell Stack Using Fe-N-C Cathode Catalyst. J. Power Sources 2019, 412, 416–424. [Google Scholar] [CrossRef]
- Segundo, R.-F.; De La Cruz-Noriega, M.; Nazario-Naveda, R.; Benites, S.M.; Delfín-Narciso, D.; Angelats-Silva, L.; Díaz, F. Golden Berry Waste for Electricity Generation. Fermentation 2022, 8, 256. [Google Scholar] [CrossRef]
- Rojas-Flores, S.; Nazario-Naveda, R.; De La Cruz Noriega, M.; Benites, S.M.; Otiniano, N.M.; Rodriguez-Yupanqui, M.; Valdiviezo-Dominguez, F.; Rojas-Villacorta, W. Generación De Bioelectricidad Mediante Desechos De Uvas. In Proceedings of the 19th LACCEI International Multi-Conference for Engineering, Education, and Technology: “Prospective and Trends in Technology and Skills for Sustainable Social Development” “Leveraging Emerging Technologies to Construct the Future”, Online, 19–23 July 2021. [Google Scholar]
- Wang, J.; Huo, Y.; Wang, Y.; Zhao, H.; Li, K.; Liu, L.; Shi, Y. Grading Detection of “Red Fuji” Apple in Luochuan Based on Machine Vision and near-Infrared Spectroscopy. PLoS ONE 2022, 17, e0271352. [Google Scholar] [CrossRef]
- Hassanpour, H. Image Quality Enhancement Using Pixel-Wise Gamma Correction via Svm Classifier. Int. J. Eng. 2011, 24, 301–312. [Google Scholar] [CrossRef]
- Ali, J.; Wang, L.; Waseem, H.; Djellabi, R.; Oladoja, N.A.; Pan, G. FeS@ RGO Nanocomposites as Electrocatalysts for Enhanced Chromium Removal and Clean Energy Generation by Microbial Fuel Cell. Chem. Eng. J. 2020, 384, 123335. [Google Scholar] [CrossRef]
- Ullah, Z.; Zeshan, S. Effect of Substrate Type and Concentration on the Performance of a Double Chamber Microbial Fuel Cell. Water Sci. Technol. 2020, 81, 1336–1344. [Google Scholar] [CrossRef] [PubMed]
- Priyadarshini, M.; Ahmad, A.; Das, S.; Ghangrekar, M.M. Metal Organic Frameworks as Emergent Oxy-Gen-Reducing Cathode Catalysts for Microbial Fuel Cells: A Review. Int. J. Environ. Sci. Technol. 2021, 19, 1–22. [Google Scholar]
- Koo, B.; Jung, S.P. Improvement of Air Cathode Performance in Microbial Fuel Cells by Using Catalysts Made by Binding Metal-Organic Framework and Activated Carbon through Ultrasonication and Solution Precipitation. Chem. Eng. J. 2021, 424, 130388. [Google Scholar] [CrossRef]
- Kebaili, H.; Kameche, M.; Innocent, C.; Ziane, F.Z.; Sabeur, S.A.; Sahraoui, T.; Ouis, M.; Zerrouki, A.; Charef, M.A. Treatment of Fruit Waste Leachate Using Microbial Fuel Cell: Preservation of Agricultural Environment. Sheng Tai Xue Bao 2021, 41, 97–105. [Google Scholar] [CrossRef]
- Gautam, R.; Nayak, J.K.; Talapatra, K.N.; Ghosh, U.K. Assessment of Different Organic Substrates for Bio-Electricity and Bio-Hydrogen Generation in an Integrated Bio-Electrochemical System. Mater. Today 2021, 6, 223. [Google Scholar] [CrossRef]
- Yaqoob, A.A.; Bin Abu Bakar, M.A.; Kim, H.-C.; Ahmad, A.; Alshammari, M.B.; Yaakop, A.S. Oxidation of Food Waste as an Organic Substrate in a Single Chamber Microbial Fuel Cell to Remove the Pollutant with Energy Generation. Sustain. Energy Technol. Assess. 2022, 52, 102282. [Google Scholar] [CrossRef]
- Azizul Moqsud, M. Bioelectricity from Organic Solid Waste. In Strategies of Sustainable Solid Waste Management [Working Title]; Saleh, H.M., Ed.; IntechOpen: London, UK, 2021. [Google Scholar]
- Idrovo Yulan, C.G. Análisis de Flavonoides En Ilex Guayusa Loes. (Guayusa) y Cáscaras de Hylocereus undatus (Pitahaya Roja) con Técnicas Instrumentales para Su Posible Aplicación en Productos Farmacéuticos; Universidad Politécnica Salesiana: Quenca, Equador, 2022; Available online: http://dspace.ups.edu.ec/handle/123456789/23666 (accessed on 20 March 2023).
- Pires, I.V.; Sakurai, Y.C.N.; Ferreira, N.R.; Moreira, S.G.C.; da Cruz Rodrigues, A.M.; da Silva, L.H.M. Elaboration and Characterization of Natural Deep Eutectic Solvents (NADESs): Application in the Extraction of Phenolic Compounds from Pitaya. Molecules 2022, 27, 8310. [Google Scholar] [CrossRef]
- Dai, X.; Thi Hong Nhung, N.; Hamza, M.F.; Guo, Y.; Chen, L.; He, C.; Ning, S.; Wei, Y.; Dodbiba, G.; Fujita, T. Selective Adsorption and Recovery of Scandium from Red Mud Leachate by Using Phosphoric Acid Pre-Treated Pitaya Peel Biochar. Sep. Purif. Technol. 2022, 292, 121043. [Google Scholar] [CrossRef]
- Azlim, N.A.; Mohammadi Nafchi, A.; Oladzadabbasabadi, N.; Ariffin, F.; Ghalambor, P.; Jafarzadeh, S.; Al-Hassan, A.A. Fabrication and Characterization of a PH-Sensitive Intelligent Film Incorporating Dragon Fruit Skin Extract. Food Sci. Nutr. 2022, 10, 597–608. [Google Scholar] [CrossRef]
- Harimurti, N.; Nasikin, M.; Mulia, K. Water-in-Oil-in-Water Nanoemulsions Containing Temulawak (Curcuma xanthorriza Roxb) and Red Dragon Fruit (Hylocereus polyrhizus) Extracts. Molecules 2021, 26, 196. [Google Scholar] [CrossRef] [PubMed]
- Summons, R.E.; Welander, P.V.; Gold, D.A. Lipid Biomarkers: Molecular Tools for Illuminating the History of Microbial Life. Nat. Rev. Microbiol. 2022, 20, 174–185. [Google Scholar] [CrossRef] [PubMed]
- Kamilari, E.; Stanton, C.; Reen, F.J.; Ross, R.P. Uncovering the Biotechnological Importance of Geotrichum candidum. Foods 2023, 12, 1124. [Google Scholar] [CrossRef]
- Maldonado, R.R. A Review on Geotrichum Lipases: Production, Purification, Immobilization and Applications. Chem. Biochem. Eng. Q. 2017, 30, 439–454. [Google Scholar] [CrossRef]
- Gad, A.M.; Suleiman, W.B.; El-Sheikh, H.H.; Elmezayen, H.A.; Beltagy, E.A. Characterization of Cellulase from Geotrichum candidum Strain Gad1 Approaching Bioethanol Production. Arab. J. Sci. Eng. 2022, 47, 6837–6850. [Google Scholar] [CrossRef]
- Yaqoob, A.A.; Ibrahim, M.N.M.; Rafatullah, M.; Chua, Y.S.; Ahmad, A.; Umar, K. Recent Advances in Anodes for Microbial Fuel Cells: An Overview. Materials 2020, 13, 2078. [Google Scholar] [CrossRef]
- Yong, Y.Y.; Dykes, G.; Lee, S.M.; Choo, W.S. Comparative Study of Betacyanin Profile and Antimicrobial Activity of Red Pitahaya (Hylocereus polyrhizus) and Red Spinach (Amaranthus dubius). Plant Foods Hum. Nutr. 2017, 72, 41–47. [Google Scholar] [CrossRef]
- Temak, Y.; Cholke, P.; Mule, A.; Shingade, A.; Narote, S.; Kagde, A.; Lagad, R.; Sake, V. In Vivo and In-Vitro Evaluation of Antimicrobial Activity of Peel Extracts of Red Dragon Fruit (Hylocereus polyrhizus). Res. J. Pharmacogn. Phytochem. 2019, 11, 23. [Google Scholar] [CrossRef]
- Permana, D.; Rosdianti, D.; Ishmayana, S.; Rachman, S.D.; Putra, H.E.; Rahayuningwulan, D.; Hariyadi, H.R. Preliminary Investigation of Electricity Production Using Dual Chamber Microbial Fuel Cell (DCMFC) with Saccharomyces cerevisiae as Biocatalyst and Methylene Blue as an Electron Mediator. Procedia Chem. 2015, 17, 36–43. [Google Scholar] [CrossRef]
- Rozene, J.; Morkvenaite-Vilkonciene, I.; Bruzaite, I.; Zinovicius, A.; Ramanavicius, A. Baker’s Yeast-Based Microbial Fuel Cell Mediated by 2-Methyl-1,4-Naphthoquinone. Membranes 2021, 11, 182. [Google Scholar] [CrossRef]
- Rozene, J.; Morkvenaite-Vilkonciene, I.; Bruzaite, I.; Dzedzickis, A.; Ramanavicius, A. Yeast-Based Microbial Biofuel Cell Mediated by 9,10-Phenantrenequinone. Electrochim. Acta 2021, 373, 137918. [Google Scholar] [CrossRef]
- Verma, M.; Mishra, V. Recent Trends in Upgrading the Performance of Yeast as Electrode Biocatalyst in Microbial Fuel Cells. Chemosphere 2021, 284, 131383. [Google Scholar] [CrossRef]
- Hassan, R.Y.A.; Bilitewski, U. Direct Electrochemical Determination of Candida albicans Activity. Biosens. Bioelectron. 2013, 49, 192–198. [Google Scholar] [CrossRef]
- Prasad, D.; Arun, S.; Murugesan, M.; Padmanaban, S.; Satyanarayanan, R.S.; Berchmans, S.; Yegnaraman, V. Direct Electron Transfer with Yeast Cells and Construction of a Mediatorless Microbial Fuel Cell. Biosens. Bioelectron. 2007, 22, 2604–2610. [Google Scholar] [CrossRef]
- Adegunloye, D.V.; Olotu, T.M. Generating Electricity Using Microbial Fuel Cell Powered by Benthic Mud Collected from Two Locations in Akure, Nigeria. Eur. Sci. J. 2017, 13, 242. [Google Scholar] [CrossRef]
Disclaimer/Publisher’s Note: The statements, opinions and data contained in all publications are solely those of the individual author(s) and contributor(s) and not of MDPI and/or the editor(s). MDPI and/or the editor(s) disclaim responsibility for any injury to people or property resulting from any ideas, methods, instructions or products referred to in the content. |
© 2023 by the authors. Licensee MDPI, Basel, Switzerland. This article is an open access article distributed under the terms and conditions of the Creative Commons Attribution (CC BY) license (https://creativecommons.org/licenses/by/4.0/).




