Next Article in Journal
Assessing the Impact of Urban Lifestyle and Consumption Values on Conversion Intention: A Study towards Energy Sustainability
Next Article in Special Issue
An Improved Partitioning Method via Disassociation towards Environmental Sustainability
Previous Article in Journal
Solutions for an Ecological and Healthy Retrofitting of Buildings on the Campus of the University of Oradea, Romania, Built Starting from 1911 to 1913
Previous Article in Special Issue
A Robust Fuzzy Equilibrium Optimization-Based ROI Selection and DWT-Based Multi-Watermarking Model for Medical Images
 
 
Font Type:
Arial Georgia Verdana
Font Size:
Aa Aa Aa
Line Spacing:
Column Width:
Background:
Article

Analyzing and Managing Various Energy-Related Environmental Factors for Providing Personalized IoT Services for Smart Buildings in Smart Environment

1
Center for Cybersecurity Systems and Networks, Amrita Vishwa Vidyapeetham, Amritapuri-Campus, Kollam 690525, Kerala, India
2
Department of Electronics and Computer Engineering, Koneru Lakshmaiah Education Foundation, Vaddeswaram 522502, Guntur, Andhra Pradesh, India
3
Deartment of Computer Science, Thanthai Hans Roever College, Perambalur 621212, Tamil Nadu, India
4
Department of Computer Science and Engineering, School of Engineering, Indrashil University, Rajpur, Mehsana 382740, Gujarat, India
5
Department of CS & DS, Meharry Medical College, Nashville, TN 37203, USA
6
Electrical Engineering Department, College of Engineering, King Saud University, P.O. Box 800, Riyadh 11421, Saudi Arabia
*
Authors to whom correspondence should be addressed.
Sustainability 2023, 15(8), 6548; https://doi.org/10.3390/su15086548
Submission received: 13 January 2023 / Revised: 21 March 2023 / Accepted: 31 March 2023 / Published: 12 April 2023

Abstract

More energy is consumed by domestic appliances all over the world. By reducing energy consumption, sustainability can be improved in domestic contexts. Several earlier approaches to this problem have provided a conceptual overview of green and smart buildings. This paper aims to provide a better solution for reducing energy consumption by identifying the fields of abnormal energy consumption. It creates a better environment-friendly smart building to adopt the various lifestyles of people. This paper’s main objective is to monitor and control the energy efficiency of smart buildings by integrating IoT sensors. This paper mainly analyzes various prime factors that can help to improve energy efficiency in smart buildings. Factors impacting energy consumption are analyzed, and outliers of energy consumption are predicted and optimized to save energy. Various parameters are derived from IoT devices to improve energy efficiency in lighting and HVAC controls, energy monitoring, building envelope and automation systems, and renewable energy. The parameters used in water, network convergence, and electrical and environmental monitoring are also used for improving energy efficiency. This paper uses various IoT devices for monitoring and generating data in and around a smart building and analyzes it by implementing an intelligent Information Communication Technology (ICT) model called the Dynamic Semantic Behavior Data Analysis (DSBDA) Model to analyze data concerning dynamic changes in the environment and user behavior to improve energy efficiency and provide better sustainable lifestyle-based smart buildings. From the analyzed output, the outliers of the power consumption and other abnormalities are identified and controlled manually or automatically to improve sustainability regarding energy use in smart buildings.

1. Introduction

Smart buildings are becoming more popular all over the world. A smart building uses advanced technologies by linking core systems such as sensors, IoT devices, artificial intelligence (AI), augmented reality (AR), and actuators, thereby creating an efficient building management system for the occupants’ safe and comfortable living. This system aims to provide safety, comfort, and support for residents with minimal energy costs. Integrating advanced technology with buildings is brilliant in understandable and straightforward terms [1]. It makes buildings more efficient, sustainable, flexible, and interactive. People involved with or living in smart buildings can operate and control their buildings remotely. A smart building includes cloud and fog computing, the Internet of Things (IoT), software engineering development, big data analytics, human-computer interaction methods, and other features [2]. IoT technology is classified into three types: things-oriented vision, semantic-oriented vision, and Internet-oriented vision. The primary role of IoT is to identify, sense, network, and process information in real time. It can share data with various connected devices over the Internet. Compared to the existing system, IoT is more prevalent in multiple sectors, such as manufacturing, farming, healthcare, construction, and architecture [3]. IoT is used with everyday objects such as doors, windows, washing machines, and kitchen appliances to monitor and control them. IoT technologies used in our daily activities create an interaction between the user and things that helps us to make better decisions. These decisions can only be taken when optimizing the prime factors for energy optimization. For this process, various smart environment architectures are designed to optimize energy usage and effectively use resources. However, smart buildings need to be integrated intelligently to achieve maximum efficiency. In this paper, the data generated from various IoT devices deployed in smart buildings are analyzed, and optimized using intelligent algorithms to reduce energy consumption. Various IoT applications used in a smart building are depicted in Figure 1.

1.1. Smart Environment by Integrating Smart Building

Smart buildings can be classified based on their features and components. The major categorization comprises the structure, system, service, and interrelation. Within these categories, smart buildings can be classified selectively according to their components. Some components include energy-efficient light fixtures, sensors, dashboards, smart glasses, positioning of other indoor equipment, technical components, and other features [4]. The software, hardware, network of IoT, data analytics, the cloud, and AI are included in the technical components.
The final classifications of feature-based smart buildings include eco-friendly features that help save energy and water, dispose of wastes efficiently, and restrict pollution [5]. Other features include utilizing available space efficiently, ensuring the physical health and well-being of occupants, installing and maintaining safety equipment, promoting the culture of occupants by addressing their expectations, and updating technology for the overall effectiveness of the features mentioned above [6]. Though the technology grows faster, smart building applications face new challenges compared to those faced previously. Apart from the above classifications, smart buildings can be broadly divided into three systems associated with management solutions: (a) The information system gathers data from different devices and makes decisions [7], (b) the analysis system analyzes the set data to find insights for fault detection and diagnostics (FDD) and takes measurements to verify abilities [8], and (c) control systems connect and control the assets installed in the smart building, maintain the lighting systems, and manage ventilation, air-conditioning, and other related activities [9].

1.2. Ordinary Buildings into Smart Buildings

As shown in Figure 1, for the development of smart buildings, many technologies are involved including Building Management Systems (BMS) [10], the Internet of Things (IoT), artificial intelligence (AI), and augmented reality (AR). BMS technology is a system-oriented technology used to integrate and control the activities of smart buildings and the environments around them. It acts as a central hub/server for smart building applications, manages, and maintains the building securely. IoT is used to create the network connection within the smart building and send and receive data through the Internet with IoT devices such as sensors and receivable equipment [11]. AI is like a human, and it acts as a decision-maker. Smart buildings reduce waste and unnecessary use of energy in and around buildings. AR is advanced technology used in smart buildings to perform different functions. The authors in [12] proposed an intelligent building based on IoT devices to create a decentralized concept in smart buildings with low-cost software, sensors, computers, and other devices.
Furthermore, authors discuss the features, functions, technologies, and challenges of smart buildings. Along with the potentials of central facility databases, the integration of Building Information Modelling (BIM) [13], future development of smart buildings, and protocols of building systems have been discussed in previous research. The results concluded that IoT applications in smart buildings have become more profitable, less expensive, more effective, and more scalable.
Smart buildings reduce carbon dioxide emissions using renewable energy sources such as solar, wind, hydrogen, and geothermal energy. Solar power systems harness the energy from sunlight, generate electricity, and distribute it to the appropriate destinations. In addition to using renewable energy, solar power systems control pollution of the environment and produce a pure atmosphere. Likewise, wind energy systems harness wind energy during the autumn season at regular intervals. The ratio of the construction of a building to its energy usage has increased simultaneously. For this reason, buildings using fossil-based energy resources may cause various environmental outcomes.

1.3. Contribution of This Paper

This paper contributes the following considerations:
Multiple smart buildings are combined to make a smart environment;
It explains various techniques, such as integrated building control systems, water conservation technology, communication infrastructure, intelligent cabling, IoT-based surveillance monitoring, and DSBDA with the decision tree algorithm;
This paper proposes DSBDA for analyzing data obtained from HVAC, lighting, load, water, home appliances, and the grid;
All the data obtained from IoT is input to the decision tree algorithm for optimizing them to identify and control imbalanced energy usage;
The data is obtained from various sub-systems in the smart building by monitoring and analyzing the network convergence of smart buildings to provide seamless data traffic with improved energy efficiency;
The Integrated Building Control System’s various parameters are monitored and analyzed using the DT algorithm;
IoT sensors are deployed in smart buildings for different purposes, such as in Water Conservation Technologies, Communication Infrastructure, Structured Cabling Infrastructure, Zone cabling, Electrical Architecture, and IoT-Based Energy Management, to reduce energy consumption in the smart building environment.
The energy-related parameters of the advanced above-mentioned technologies are monitored, recorded, and analyzed using the DT algorithm to help improve the energy efficiency in smart buildings.
Energy efficiency in smart buildings has faced various issues and challenges until now due to unforeseen changes in the climate and generating, managing, and storing energy in smart grids as well as unexpected problems in renewable energy systems. The issues and challenges faced in development of smart building is shown in Figure 2. Sometimes, the energy supply does not satisfy the energy demands in smart buildings due to variations in energy consumption of different energy devices, thus causing imbalanced energy usage and creating energy problems. This paper aims to incorporate IoT devices in smart buildings, which helps to identify the problems related to climate change, power leakage, overflow, short circuits, real demands, and required supply to solve these kinds of problems. Hence, it monitors and regulates the energy networks deployed in smart buildings by optimizing the associated parameters, such as HVAC, lighting, load, occupancy, and renewable energy controls. These parameters are monitored and optimized using machine learning algorithms to achieve energy efficiency.

1.4. Literature Survey

One major problem society and the scientific community face is energy efficiency. Governments and private sectors have focused on developing technologies to improve the energy-efficiency to achieve sustainability globally. In 2018, the amount of energy consumed worldwide increased by 2.3% from 2017, as reported in a global energy report [14]. A high amount of energy is consumed just by buildings. Therefore, the energy efficiency of buildings needs to increase to meet sustainability challenges [15]. It includes improving essential building materials, energy harvesting practices, sourcing green energy, energy storage systems, and smart energy management focused on the demand and supply of each element. The author of [16] stated that more than 40% of total energy is consumed only by buildings. In the same manner, buildings emit CO2 [17]. This energy consumption can be controlled through cutting-edge technologies using machine learning and deep learning models. Thus, cutting-edge technologies increase sustainability and advance in analyzing and tracking energy consumption and CO2 emissions [18]. The author of [19] defined a smart building as a building incorporating advanced technologies controlling IoT devices, sensors, other objects, and functions. IoT helps each element communicate and be controlled, managed, and automated remotely.
Smart buildings focus on providing safe and healthy spaces for efficiently handling energy through IoT technologies. Different types of platforms are available for IoT-based architectures. The author of [20] introduced a Platform-based design to reuse hardware and software infrastructures. It also provides the design flow that integrates building applications with physical implementations. The authors of [21] combined solar panels with the main energy supply of a building to control the energy supply according to the demand. Various photovoltaic systems are available that provide all the required facilities. These systems consist of several controllers to record environmental temperatures. Such systems help to provide information about power demands. We note that the excess annual energy needed for such systems is 715.32 kWh. Hence, a double chiller is employed to recover wasted heat. The authors of [22] presented a Building Information Model (BIM). This model uses sensors and actuators to record environmental parameters such as humidity, sunshine, and temperature. This model is integrated with smart components and investigated in visualization techniques. In addition, visualization technology is introduced in the smart building based on CAD. These methods mainly concentrated on implementation-level features that provide necessary optimizations.
This paper extensively examines the literature on integrating smart buildings with the environment. Han et al. [23] have developed a method for determining the quality of smart buildings in terms of various environmental factors estimated by a sensor network. Fatima et al. [24] have proposed Fog integrated cloud-based ecosystem for better energy management in smart buildings. The two service broker policies addressed in this study are dynamically reconfigured with load (DR) and the recommended policy. For fog selection, a new dynamic service proximity (DSP) service broker policy is presented, and the outcomes of the DSP policy are compared to those of the DR policy. Thus, these methods help with energy management based on environmental factors. However, they are not processed and combined to obtain collective information on the state of the environment.
As a result, a trade-off is observed between response time and cost. Al Dakheel et al. [25] have analyzed smartness in the built environment in depth. This review outlines the problems and prospects of smart retrofitting applications and the Key Performance Indicators (KPIs) for monitoring smart building performance. According to the results, the smart building concept contains ten (10) indicative key performance metrics. Akram et al. [26] have researched smart buildings (using a theoretical approach), interior and outside environments, and technology types. This theoretical approach research aimed to identify the key players responsible for such structures, their environmental impact, and their key traits, referred to as “smart” features. They have identified the components and elements of a home automation system and how users interact with it to understand non-technical people. Shih et al. [27] have investigated cloud-based, NDN-based, and peer-to-peer message exchange approaches and intelligent virtual middleware for IoT applications.
Panteli et al. [28] have developed a study to illustrate the most significant developments in Building Information Modelling (BIM) in the context of smart buildings. Integrating the Internet of things (IoT) into smart building operations is emphasized. According to recent standardization improvements, interoperability challenges affecting data sharing between BIM-related applications are presented. M. Dudzik [29] has proposed a method for modeling feedforward neural networks with one hidden layer, representing a specified quality criterion that may be obtained. They also proposed a method to model a PMV index to determine whether the network functions properly. The second technique addressed in the study employs the idea of PMV as a broad-based thermal comfort criterion (including ventilation and air quality). Froufe et al. [30] have researched to identify and correlate smart buildings’ primary drivers and systems and their beneficiaries: users, owners, and the environment. They divided the drivers into three categories based on their key beneficiaries: users, owners, and the environment. They concluded that their research helps to find the linkages between drivers and systems and identify which drivers have the most significant potential to influence a given system while keeping the primary beneficiary in mind. Yasmeen et al. [31] suggested a three-layered model based on cloud and fog frameworks to lower consumer and power generation system load. Three load balancing algorithms were used for resource allocation: Round Robin (RR), throttled and hypothesized Particle Swarm Optimization with Simulated Annealing (PSOSA). The findings show that PSO-SA outperforms RR and may be throttled to reduce reaction time, processing time, virtual machine, microgrid, and data transport costs. Most works used real-time optimization models such as the particle swarm optimization algorithm to optimize dynamic parameters such as temperature, humidity, power consumption, and other parameters.
Ghayvat et al. [32] proposed a study involving the creation of a smart home method and its implementation in various home settings (houses) to monitor an inhabitant’s activity for well-being detection. The author examined the characteristics of “smart” buildings. It was discovered that there is a formal definition and a quantitative assessment of a building’s “intelligence”. Jia et al. [33] investigated cutting-edge projects and IoT adoptions to develop smart buildings in academic and industrial settings. Wide-ranging IoT principles were offered, providing both the required breadth and the appropriate topic depth directly related to smart buildings. The report claims that a robust adoption of IoT technologies in the construction industry has yet to be reached and thus calls for further attention from researchers in related domains from an application perspective. However, there is a need for the semantic processing of the obtained information through various intelligent optimization models.

1.5. Limitation and Motivation

Our literature review identified that most of the earlier research works and real-time industries had used different IoT devices to monitor and record the environmental information where the study building was situated. Since most IoT devices could not achieve sustainability, AI optimized their functionality to make smart buildings [34,35,36,37,38]. At the same time, energy efficiency is not the only solution for creating smart buildings. More people have used IoT-based energy efficiency only in industrial buildings, not for residencies. Thus, this paper is motivated to provide a complete solution for converting a normal building into a smart building that can be integrated into a smart environment.
This paper examines the fundamental Building Management and Industrial Control Systems (BMS and ICS). Furthermore, this paper focuses on incorporating various concerns explained above (contributions of the paper). It also focuses on smart cabling, smart water service, waste management, etc. This paper focuses on reducing energy consumption in various aspects, such as heating, lighting, ventilation, appliances, insulation, air sealing, and envelopes in smart buildings. One of the main aspects of energy consumption of a dwelling is HVAC, which consumes more energy in smart buildings. A second key aspect of energy consumption of a dwelling is the lighting system, which consumes a significant amount of energy next to the HVAC system, which can be reduced by using LED-based lighting solutions. A third key aspect is that household items, such as refrigerators, washing machines, and dryers, can be automated to reduce energy consumption. Finally, smart buildings can avoid energy loss due to poor insulation and air sealing through IoT-based monitoring.

2. Methodology

A decision tree algorithm is a machine learning technique used for classification and regression tasks. It involves creating a tree-like model of decisions and their possible consequences. The basic idea behind the decision tree algorithm is to split the data into smaller subsets based on the values of one of the input features and then recursively repeat this process on each subset until a stopping criterion is met. At each node in the tree, the algorithm chooses the feature that provides the most information gain, which measures how well that feature splits the data into subsets with different target values.

2.1. Dynamic Semantic Behavior Analysis

Green Computing Technologies are speedily increasing nowadays. Commercial and residential buildings are converted into smart buildings for creating smart environments. Smart buildings are created by applying BMS and ICS to traditional buildings. Such a conversion is not a simple task of interconnecting BMS-ICS systems together. It needs advanced methods, experimenting with a building, and verifying sustainability. Each controlling method provides self-sustainability, and all methods provide good Internet services. Smart buildings constantly monitor and modify their functional parameters to maintain sustainability. In addition, the most advanced features of IoT technologies are incorporated into smart buildings, which can optimize overall building operations regarding cost-efficiency.
The following Semantic Behavior Analysis process can process multiple parameters through the machine learning algorithm, which is, in this case, a decision tree algorithm that helps optimize multiple parameters and their thresholds. This kind of processing involves feature selection, information gain, and processing through the decision tree algorithm. Initially, features need to be selected for processing. In the feature selection process, effective discrimination needs to be carried out in which filter and wrapper methods are widely used. In our case, the filter method is used. Information gain criteria are used to filter the features for feature selection. This process evaluates the effectiveness through a mathematical formula verifying the features’ dispersion. In the Information gain process, the following is carried out through the entropy function. A decision tree can be mathematically represented as a tree of nodes where each node represents a test on an input feature, and each branch represents the outcome of that test. At each node, the algorithm chooses the input feature that provides the most information gain and splits the data into two or more subsets based on the values of that feature.
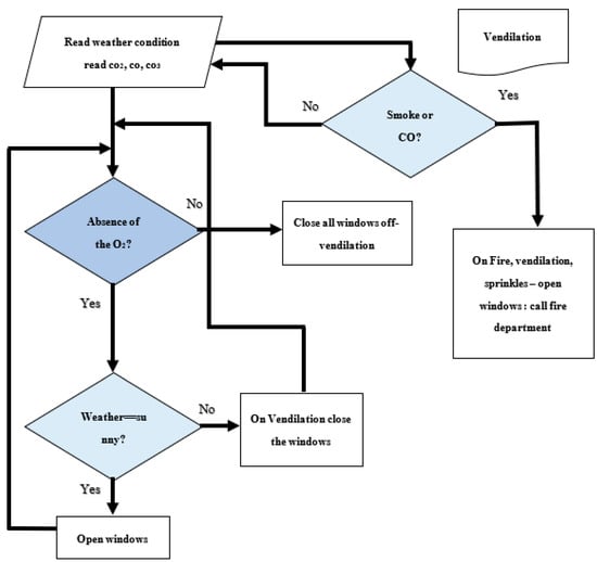
The main objective of the process is to combine intelligent methods to automate manual systems. In the past, modern intelligent technologies were not available. Therefore, the CO2, CO, and O3 flows are verified to check the air condition of the building first. The flow of oxygen is important for building habitation. Thus, the CO2, O3, and CO flow are monitored and analyzed. Based on the airflow concerning various pollutants, the window or door is closed or opened, respectively (see Figure 3).
Improving the energy efficiency of a smart building depends on the location, configuration, and specification of the energy network deployed. These factors play a vital role in energy efficiency. Some patterns, such as climate, temperature, and weather, affect energy consumption. For example, a hot climate requires more energy to cool a building, whereas a cool climate requires more energy to heat it. At the same time, energy consumption increases according to the size, shape, number of rooms and floors, lights, heaters, AC, fans, and electrical and electronic kitchen items. Thus, a well-defined configuration of the energy network can reduce energy consumption. Installing good-quality electronics and electrical devices is also essential to reduce energy consumption. This last point also depends on the brand and specification of the devices.

2.2. Smart Technologies for Smart Buildings

A smart building, a structure that manages and controls building operations using a fully integrated but complex network system set, is limited in its range of efficiency by the imagination and skill of its architect and budgetary constraints. Since this system generates and uses a constant stream of data converted into insights at a later stage aimed at continuously improving overall efficiency, there is an ever-growing need to harness the benefits of the technology.
When combined with green technologies, smart buildings are created. Since technology is advancing speedily, the list of possible types of smart buildings can never be complete. Recent building automation methodologies can address the following major requirements of smart buildings:
Provide the facilities to utilize, create, and evolve spaces that support their functionalities;
Increase and preserve the investment of the building owners;
Reduce the overall maintenance cost.

2.3. Network Convergence

Network convergence in smart buildings refers to a network system that collects, preserves, transfers and uses data to create an environment conducive to user needs. Unlike a single network provider that uses a separate network for each service, network convergence provides various services within a single network. Conventional buildings suffer from longer delivery times, high costs, inadequate security, expensive building methods, and poor quality control and provide optimum energy usage at a minimum cost for occupants. One more advantage of this system is its easy access to diagnostic information. Its efficiency in handling data allows network convergence to use the information without any waiting period to solve any issues. It saves time and energy and provides insight to prevent repetitions. In summary, the benefits of network convergence include optimum facility usage, cost-effectiveness, better portfolio management, and efficient data utility. All the components used for network convergence are shown in Figure 4.

2.4. Integrated Building Control System

Systems such as HVAC (Heating, Ventilation, and Air Conditioning), Building Automation Systems (BAS), and Building Energy Management Systems (BEMS) that operate in a computerized network with internet connectivity optimize the operational performance and maintenance of building systems and increase the overall efficiency of the mechanical sub-systems in the building. Improved occupant comfort, cost-effective performance, added security in the buildings, optimal utilization of HVAC, BAS, and BEMS, and ease of controlling the operations from a centralized system with little human interference are the direct benefits of the integrated building control system. The IBC system comprises management, automation, and field-level processes. Computing and information technology-related components and objects, such as browsers, servers, and workstations, are involved in the management processes. Various controllers and control mechanisms are involved in automation processes, such as a router, gateway, bus, and automation controllers. Sensors, building portions, actuators, and chillers are involved in field-level processes. The entire architecture of the IBC system is illustrated in Figure 5.

2.5. Water Conservation Technologies

Integrating, monitoring, and controlling water use in a smart building is possible by using sensors and flow meters connected to the network. Installing these devices at the points of source, consumption, and discharge of water, in conjunction with facilities for treatment and recycling, can make the entire water utilization system efficacious. Owners can use this technology to manage, control, and reduce water consumption. IoT sensors monitor and record the water consumption level with a valve, water flow controller, and water manager. If there is a water flow in the tube, the sensor senses it and controls the movement of the valve. However, before controlling the valve, the water manager manages the water level and sends the underflow and overflow to a smartphone API connected through the Internet. Hence, there is a direct control from the smartphone API, which flows in the backward direction for each command. It helps to identify abnormal water flows and intimate the agent to control them to save energy. Smartphones can determine how much water flows in the hub’s pipeline. Finally, the controller controls the water valves according to the overflow or the over-supply. The overall structure of the WCT is depicted in Figure 6. The full functionalities of the water control management system are illustrated in Figure 6.

2.6. Communication Infrastructure

Smart buildings represent innovative design processes used in cutting-edge building technologies. Providing a better service in a sustainable environment for tenants is the mission of all builders and developers. Better communication and energy flows ensure improved asset allocation, reduced operating expenses, and enhanced well-being of users. In addition, this infrastructure creates opportunities for fruitful interaction between buildings and users, providing uniqueness to buildings.
Smart homes, buildings, and industries are interconnected with smart grids, with various controlling mechanisms, communication systems, and energy resources. The centralized control system controls the energy and communication among all the elements connected. The overall functionalities of the communication technology used in the smart buildings are illustrated in Figure 7.

2.7. Structured and Area-Cabling Infrastructure

A structured cabling solution (Figure 8) can upgrade the quality and performance of the cable infrastructure of a smart building. It is implemented per the Electronic Industry Association-568 (EIA-568) norms. An SCS, a network cable solution, organizes the infrastructure and helps with extensive and expensive upgrades. It integrates various cabling systems, reduces construction costs, increases lifespan and durability, and minimizes maintenance costs. The same cabling infrastructures can run data signals and power to other devices. It can be a cost saver as far as labor expense is concerned. Some additional advantages include its easy expandability, adaptability with minimum disruption, better return on investment, and optimum system utilization. With information technology ruling the roost today, network infrastructure has become more dominant than ever in every field. The investment required for its installation and maintenance is huge. Data communication architectures support network applications. Users have started moving to zone cabling. This architecture uses optical fiber to interconnect network systems from the start to end of telecommunication lines in buildings. Consolidation of telecommunication installations can be made using fiber optic cables, A/V cables, copper cables, and coaxial cables. Cost reduction on cabling, better network performance, and fewer disruptions to users are some of the benefits of zone cabling.

2.8. Electrical Architecture

To cater to the energy needs of the occupants of a smart building, the electrical infrastructure installed has to be flexible and adaptable to changing situations. The new electrical infrastructure should aptly replace the traditional type of electrical system. This architecture enables embedded lighting controls through nodes. Audio-visual technology has made a giant leap in recent years, shifting from simple projectors and loudspeakers to mind-blowing advancements in network systems linking organizations and their applications in remarkable ways. The convergence of AV and IT has intelligently integrated the systems for user comfort, energy efficiency, and better asset management.
An AV control system can control a modern intelligent conference room that can turn on AV components, fix the proper operational mode, and adjust the room temperature as needed. Light sensors can regulate natural light, supplement it with interior lights when required, and adjust shades appropriately to obtain perfection in the environment for video conferencing. The complete IoT-based energy management system is depicted in Figure 9. This architecture can manage the total operations, leaving very little for human resources to do.

2.9. IoT-Based Smart Building Creation

The IoT-Energy system is aimed at supporting energy efficiency in smart buildings ([1], Şimşek et al. (2016)). Figure 10 shows how energy efficiency is handled in smart buildings. This building consists of the networking infrastructure of the deployed sensor and data streams collected from the sensors. Each object in the smart building is connected or monitored by an appropriate IoT device, which can monitor and record the data related to energy and other sustainability parameters. The recorded data is passed to the cloud DB and the admin system, which the AI method analyzes. This paper uses the decision tree algorithm to analyze the data. Based on the output obtained from the DT algorithm, the controller is intimated to optimize energy consumption. The main building, person, and other parameters such as fire safety, air quality, and others are monitored by IoT sensors. The sensor nodes provide information based on some measurements. The IoT-generated data is passed as a datastream from one location to another in the smart network. The data stream includes the device’s properties, like location, purpose, and data. The sensor-generated data are in real-time and fed as input to the AI model. All the data associated with the energy generated, consumed, total demand, and total supply are periodically calculated during the analysis. This process helps identify smart buildings’ energy efficiency and the environment.

2.10. Decision Tree Model

A decision tree can be mathematically represented as a tree of nodes, where each node represents a test on an input feature, and each branch represents the outcome of that test. For the proposed DBSDA model, each parameter is considered a decision tree. At each node, the algorithm chooses the input feature that provides the most information gain and splits the data into two or more subsets based on the values of that feature. These input features are obtained from the IoT sensors implemented. Each value is represented as a data point. Let D be the training data set, where each data point (x, y) consists of an input vector x and a corresponding output y. Each data point belongs to a particular system and its parameter. Let F be the set of input features for a particular parameter that can be used to split the data monitored and given by the IoT devices into useful decisions for optimizing the functioning of the IoT devices. Let T be a decision tree. If the stopping criterion is met (e.g., the maximum depth of the tree is reached or the minimum number of data points in a leaf node is reached), then the model returns T as the final tree that represents all the parameters and the decisions. Otherwise, the model chooses the input feature f from F that provides the most information gain on D for that respective parameter. The model creates a node in T that gives the ideal value of f that achieves the aim of the proposed model. The factors related to HVAC, lighting systems, energy systems, communication systems, and fire prevention systems are used in the DT algorithm. The set of factors are obtained from different systems S = {{S1}, {S2},…, {Si},…, {SN}}, where each system Si involves the parameters Pi = {Pi1, Pi2,…,Pii,…PiN} obtained from heating, ventilation, air-conditioning, equipment, dimming, lighting, energy transmission, etc. The output of the DT algorithm shows predicted abnormal energy usage and associated abnormality in a system.
Consider a system with several IoT devices connected to a single network. The IoT system consists of various sensors deployed at several places in a smart building that control the appliances and sense the environment of the building. Based on the state of the environment, the appliances need to be controlled by the decision tree model. The model’s parameters are classified based on the system. The overall model consists of N number of systems connected in the smart building to achieve sustainability. Each system carries multiple parameters that help the decision tree model calculate the threshold value through which it makes the decision. Over a couple of iterations, the threshold value keeps changing to adapt to the dynamics of the model.
S = S 1 , S 2 , , S N
It represents the N number of systems in the smart building to be optimized; optimization of all the systems in the network helps control the system efficiently.
S i = P i 1 , P i 2 , P i i , . , P i k
For each possible outcome of the test on f, the model can create a subtree by recursively applying the decision tree algorithm to the subset of D that satisfies that outcome. This helps in identifying the interrelationship between different parameters. The mode will return T as the final tree based on different kinds of decisions. The information gain can be calculated using the entropy of the data set, as described previously.
The S systems represent the set of data points, where each data point (x, y) consists of an input vector x and a corresponding output y. Let P(yes|S) be the parameters of data points in S that have a “yes” value of y, and let P(no|S) be the proportion of data points in S that have a “no” value of y. Let E(S) be the entropy of S, defined as:
E S = P y e s | S l o g 2 P y e s | S P n o | S l o g 2 P n o | S
Let S1, S2,..., Sm be the systems, and let the subsets of S be represented by E(S) that result from splitting S on the chosen feature f from the parameters. Let P(Si) be the proportion of data points in Si, and let E(Si) be the entropy of Si. The information gain of the feature f on the data set S is then:
I G S , f = E S P S i × E S i ,
where, the sum is taken over all subsets Si.
In summary, a decision tree can be represented as a tree of nodes that recursively split the data based on the input features, using the concept of entropy and information gain to choose the best feature at each node. Thus, this algorithm trained with previous model data provides the optimum solutions for various decisions.

2.11. Dynamic Semantic Behavior Data Analytics Model

The DSBDA model stores and verifies an occupants’ behavioral profile in a smart building (Şimşek et al. (2016)) in a fixed time interval. It helps to classify users based on certain profiles. Figure 11 shows the DSBDA model with the agent, the Recommendation, and the various levels discussed in Figure 10. The above-mentioned diagram clearly shows that the objects representing the smart building and people are represented separately. This model represents the individuals, environment, and objects in the buildings. All the energy systems are directly connected with IoT sensors to monitor and record their dynamic behavior with respect to energy consumption. The sensor data are passed to the DT algorithm for optimization, and the report is passed to agent one, who can activate the systems automatically. The data flow carried out over the DSBDA system uses the Internet as its backbone. The set of parameters such as light, fire, security, HVAC, water, and temperature are used in the optimization process. The entire functionality of the DBSA model is depicted in Figure 11. In Figure 11, the arrows from IoT-based Sensors to different devices connected in the energy network show various IoT devices monitoring and recording the data and passing them to DSBDA for optimization. The arrows in the DSBDA show the data flow from individual sensors to the AI technique, which provides the report to the agent that can intimate the abnormality of the energy usage in the entire building. The agent can control the entire building environment, involving objects in the building with respect to the optimized report automatically or with human help.
An agent may be a person or a group responsible for sending the recommendations. The person can make recommendations through recommendation systems based on behavioral changes. Recommendations can be a Message, an Action, a QuizChallenge, or a Question, and an Action consists of an activity or several activities and helps reduce energy waste. A group of people can raise a Question to create feedback. The ENTROPY collects the feedback, and the group is the set of users who can receive the values obtained from the AI report. A user can post feedback, which can be positive or negative, and send a recommendation. This helps for furthering new personalized recommendations.

3. Result and Discussion

Many IoT devices are used for monitoring and recording different parameters related to energy efficiency in smart buildings. Each IoT provides the monitored data that the decision tree algorithm can optimize. DT is a supervised learning algorithm that analyzes all the parameters with defined constraints. A DT algorithm is created through a training process based on the minimum or maximum values, lower or upper bounds, and equal and unequal constraints over the data for predicting abnormal energy usage in the smart building. This paper incorporated various advanced technologies, IoT devices, and intelligent sensors to monitor and control prime factors such as energy, water, air, and communication to convert standard buildings into smart buildings and optimize them through a decision tree algorithm. Based on the proposed model, some benchmark datasets [39,40] have experimented with Python software to verify its performance. The dataset comprises trained and test data to forecast the electricity load. The data comprise the history of the electricity load, daily dispatch reports, and environmental variables such as temperature, humidity, wind, and others. The energy consumed on weekdays, schools, and festival days is verified. The dataset can identify the amount of energy required for a smart building. Based on this, it is easy to provide sustainable energy to smart buildings. Based on the structure given in Figure 10 and Figure 11, various IoT sensors monitor different fields in the smart building, record the data, and these data are given to the programmed AI technique. This paper uses the DT algorithms as the AI technique to analyze the sensor data and provide the predicted output to the agent. The agent broadcasts the information to the others in the network. To do that, a benchmark dataset [39,40] is used in the experiment to evaluate the performance of the DSBDA model.
Power consumption is initially recorded using IoT devices and evaluated through tests, and the results are shown in Figure 12. Figure 12 shows the power meter readings obtained for 10 days from the considered smart buildings. The energy consumption is estimated for 10 days, given in the graph. The fluctuations shown in these graphs are the irregularities during power consumption. The graphs show the pattern of power consumption in every building. It can be seen that there are four spikes for each day, which shows the main usage times during which the electricity usage peaks. There is also consistent electricity usage during the other time but not as consistent as during the peak hours. At other times there is also consistent electricity usage but not as consistent as peak hours.
Power consumption is not constant for all days. The dataset was tested to identify high energy consumption variants, the result of which is shown in Figure 13. The decision tree algorithm helps to find the threshold in the dataset considered. The highest power consumption indicates that the additional electrical and electronic devices (Iron box and Induction Stove) consume more energy and are not used regularly. Figure 13 shows the predicted power consumption and actual power consumption of the smart buildings, and Total_demand_pred indicates the predictions of the proposed model. The Total_demand_meas shows the overall consumption made by the smart buildings. It can be seen that the proposed model predicts nearly 80 percent of the fluctuations. However, the prediction accuracy is poor when predicting highs and lows. It is consistent during the middle of the day and is predicted accurately. Thus, the proposed model has a better prediction accuracy than the real-time values.
As discussed before, the same predictions over a different time frame are shown in Figure 14 to calculate the efficiency of the proposed model at different time frames. The predicted energy consumption is merely equals to the measured data. However, the mids are easily identified in the predictions. Thus, the proposed model provides more than 80% accuracy in predicting the energy requirements of smart buildings. Similarly Figure 15 shows the total energy demand measured and predicted. It shows that the energy demand is not constant.
Figure 16 shows the energy consumption recorded at various devices from the sixth floor of a smart building. The energy consumption can vary between devices. It can be seen that there is a consistent rate of consumption with predefined and structured fluctuation, which can be controlled and predicted. The fluctuations in energy consumption follow a certain pattern that the proposed model defines. The proposed model well optimizes the devices connected to the network. The important parameters such as the threshold energy consumption of the sensors in all the floors are carried out through the decision tree algorithm, which provides better results and a relatively better prediction of the model.
Figure 17 shows the temperature variations recorded in a period, and the values are calculated from the temperature obtained over time. The predicted temperature showed wide fluctuations, but the average temperature at the maximum, minimum, and average levels are consistent. The wide fluctuations in the predictions are the real-time temperatures of the devices. Temperature fluctuation always depend on the environmental conditions of the location where the devices are present. Figure 18 shows the number of holidays in a week in the next months. It can be seen from the graph that only on a few occasions do the number of holidays nearly cover the week. Most of the weeks consist of nearly two to three holidays. The holidays help to predict energy consumption during that day. Energy consumption during holidays becomes lower compared to working days. Therefore, to predict the energy requirement of smart buildings, holidays also play a significant role. Thus, the proposed dynamic semantic behavior analysis through various decision tree algorithms and the results obtained are discussed in detail.

4. Conclusions

This paper focused on analyzing and incorporating various prime factors that enhance the well-being of smart buildings. Various technologies are associated with the prime factors, such as methodologies for water conservation, a control system for integrated buildings, techniques for network convergence, architectures that can provide efficient communication infrastructure, cabling for building structures, and electrical architecture. This paper used various IoT devices and data generated from those IoT devices and designed and implemented an efficient information communication technology and recommended factors that can reduce energy consumption by monitoring and analyzing prime factors. This paper has proposed a Dynamic Semantic Behavior Data analysis (DSBDA) Model based on a decision tree algorithm to analyze the user behavioral and environmental data to improve energy efficiency and provide better sustainable lifestyle-based smart buildings. The experimental results show that the proposed model outperforms environmental data analysis. In the future work, a real-time dataset needs to be collected from smart buildings, by generating data from IoT-sensors, analyse, and predict them to improve the sustainability with respect to the environmental chages.

Author Contributions

Conceptualization, P.K., S.L. and S.R.; methodology, A.V.P., S.L. and S.R., U.G.; software, P.K., A.V.P. and M.A.-N.; validation, S.L., S.R. and U.G.; formal analysis, P.K., and M.A.-N.; writing—original draft preparation, P.K., A.V.P., S.L. and S.R.; writing—review and editing, U.G., and M.A.-N. All authors have read and agreed to the published version of the manuscript.

Funding

This research received no external funding.

Institutional Review Board Statement

Not applicable.

Informed Consent Statement

Not applicable.

Data Availability Statement

Not applicable.

Acknowledgments

Mohammed AL-Numay acknowledges financial support from the Researchers Supporting Project Number (RSP2023R150), King Saud University, Riyadh, Saudi Arabia.

Conflicts of Interest

The authors declare no conflict of interest.

References

  1. Benavente-Peces, C. On the Energy Efficiency in the Next Generation of Smart Buildings—Supporting Technologies and Techniques. Energies 2019, 12, 4399. [Google Scholar] [CrossRef]
  2. Fawzy, D.; Moussa, S.M.; Badr, N.L. The Internet of Things and Architectures of Big Data Analytics: Challenges of Intersection at Different Domains. IEEE Access 2022, 10, 4969–4992. [Google Scholar] [CrossRef]
  3. Lueth, K.L.; The 10 Most Popular Internet of Things Applications Right Now. IoT Analytics Market Insights for the Internet of Things. 2015. Available online: https://iot-analytics.com/10-internet-of-things-applications/ (accessed on 6 February 2023).
  4. King, J.; Perry, C. Smart Buildings: Using Smart Technology to Save Energy in Existing Buildings; American Council for an Energy-Efficient Economy: Washington, DC, USA, 2017. [Google Scholar]
  5. Manne, R.; Kantheti, S.C. Green IoT Towards Environmentally Friendly, Sustainable and Revolutionized Farming. In Green Internet of Things and Machine Learning: Towards a Smart Sustainable World; Willey: Hoboken, NJ, USA, 2021; pp. 113–139. [Google Scholar]
  6. Mocnej, J.; Pekar, A.; Seah, W.K.; Papcun, P.; Kajati, E.; Cupkova, D.; Koziorek, J.; Zolotova, I. Quality-enabled decentralized IoT architecture with efficient resources utilization. Robot. Comput. Manuf. 2020, 67, 102001. [Google Scholar] [CrossRef]
  7. Saiz-Rubio, V.; Rovira-Más, F. From Smart Farming towards Agriculture 5.0: A Review on Crop Data Management. Agronomy 2020, 10, 207. [Google Scholar] [CrossRef]
  8. Lin, G.; Kramer, H.; Granderson, J. Building fault detection and diagnostics: Achieved savings, and methods to evaluate algorithm performance. Build. Environ. 2020, 168, 106505. [Google Scholar] [CrossRef]
  9. Zand, M.; Nasab, M.A.; Padmanaban, S.; Khoobani, M. Big data for SMART Sensor and Electronic intelligent devices–Building application. In Smart Buildings Digitalization; CRC Press: Boca Raton, FL, USA, 2022; pp. 11–28. [Google Scholar]
  10. Dzemydiene, D.; Baltrusaitis, R. Evaluation of functionality of business management systems for effective implementation in complex business processes. Balt. J. Mod. Comput. 2015, 3, 179. [Google Scholar]
  11. Verma, A.; Prakash, S.; Srivastava, V.; Kumar, A.; Mukhopadhyay, S.C. A review of the smart building’s sensing, controlling, and IoT infrastructure. IEEE Sens. J. 2019, 19, 9036–9046. [Google Scholar] [CrossRef]
  12. Gao, X.; Pishdad-Bozorgi, P.; Shelden, D.R.; Tang, S. Internet of things enabled data acquisition framework for smart building applications. J. Constr. Eng. Manag. 2021, 147, 04020169. [Google Scholar] [CrossRef]
  13. Hernández, D.; Phillips, D. Benefit or burden? Perceptions of energy efficiency efforts among low-income housing residents in New York City. Energy Res. Soc. Sci. 2015, 8, 52–59. [Google Scholar] [CrossRef]
  14. Global Energy Report. Available online: https://webstore.iea.org/global-energy-co2-status-report-2018 (accessed on 6 February 2023).
  15. Moletsane, P.P.; Motlhamme, T.J.; Malekian, R.; Bogatmoska, D.C. Linear regression analysis of energy consumption data for smart homes. In Proceedings of the 2018 41st International Convention on Information and Communication Technology, Electronics and Microelectronics (MIPRO), Opatija, Croatia, 21–25 May 2018; pp. 395–399. [Google Scholar]
  16. Zhu, J.; Li, D. Current Situation of Energy Consumption and Energy Saving Analysis of Large Public Building. Procedia Eng. 2015, 121, 1208–1214. [Google Scholar] [CrossRef]
  17. Cao, X.; Dai, X.; Liu, J. Building energy-consumption status worldwide and the state-of-the-art technologies for zero-energy buildings during the past decade. Energy Build. 2016, 128, 198–213. [Google Scholar] [CrossRef]
  18. Garfield, D. Advancing Smart Energy Innovation: A High-Tech Industry Blueprint. 2012. Available online: https://www.itic.org/dotAsset/0dfc8956-ccfc-4c02-b7c8-bde0f2661e05.pdf (accessed on 8 November 2019).
  19. Bonneau, V.; Ramahandry, T.; Probst, L.; Pedersen, B.; Dakkak-Arnoux, L. Smart Building: Energy Efficiency Application. 2017. Available online: https://ec.europa.eu/growth/tools-databases/dem/monitor/sites/default/files/DTM_Smart_building-energy_efficiency_v1.pdf (accessed on 26 October 2019).
  20. Jia, R.; Jin, B.; Jin, M.; Zhou, Y.; Konstantakopoulos, I.C.; Zou, H.; Kim, J.; Li, D.; Gu, W.; Arghandeh, R. Design automation for smart building systems. Proc. IEEE 2018, 106, 1680–1699. [Google Scholar] [CrossRef]
  21. Gholamian, E.; Ahmadi, P.; Hanafizadeh, P.; Ashjaee, M. Dynamic feasibility assessment and 3E analysis of a smart building energy system integrated with hybrid photovoltaic-thermal panels and energy storage. Sustain. Energy Technol. Assess. 2020, 42, 100835. [Google Scholar] [CrossRef]
  22. Afsari, K.; Florez, L.; Maneke, E.; Afkhamiaghda, M. An Experimental Investigation of Integrating Smart Building Components with Building Information Model (BIM). In Proceedings of the 36th International Symposium on Automation and Robotics in Construction (ISARC), Banff, AB, Canada, 21–24 May 2019; pp. 578–585. [Google Scholar]
  23. Han, Z.; Gao, R.X.; Fan, Z. Occupancy and indoor environment quality sensing for smart buildings. In Proceedings of the 2012 IEEE International Instrumentation and Measurement Technology Conference Proceedings, Graz, Austria, 13–16 May 2012; pp. 882–887. [Google Scholar]
  24. Fatima, I.; Javaid, N.; Iqbal, M.N.; Shafi, I.; Anjum, A.; Memon, U.U. Integration of Cloud and Fog based Environment for Effective Resource Distribution in Smart Buildings. In Proceedings of the 2018 14th International Wireless Communications & Mobile Computing Conference (IWCMC), Limassol, Cyprus, 25–29 June 2018; pp. 60–64. [Google Scholar] [CrossRef]
  25. Al Dakheel, J.; Del Pero, C.; Aste, N.; Leonforte, F. Smart buildings features and key performance indicators: A review. Sustain. Cities Soc. 2020, 61, 102328. [Google Scholar] [CrossRef]
  26. Akram, O.K.; Franco, D.J.; Ismail, S. Smart buildings–A new environment (Theoretical approach). Int. J. Eng. Technol. Manag. Appl. Sci. 2016, 4, 1–5. [Google Scholar]
  27. Shih, C.S.; Chou, J.J.; Lin, K.J. WuKong: Secure Run-Time environment and data-driven IoT applications for Smart Cities and Smart Buildings. J. Internet Serv. Inf. Secur. 2018, 8, 1–17. [Google Scholar]
  28. Panteli, C.; Kylili, A.; Fokaides, P.A. Building information modelling applications in smart buildings: From design to commissioning and beyond A critical review. J. Clean. Prod. 2020, 265, 121766. [Google Scholar] [CrossRef]
  29. Dudzik, M. Towards Characterization of Indoor Environment in Smart Buildings: Modelling PMV Index Using Neural Network with One Hidden Layer. Sustainability 2020, 12, 6749. [Google Scholar] [CrossRef]
  30. Froufe, M.M.; Chinelli, C.K.; Guedes, A.L.A.; Haddad, A.N.; Hammad, A.W.A.; Soares, C.A.P. Smart Buildings: Systems and Drivers. Buildings 2020, 10, 153. [Google Scholar] [CrossRef]
  31. Yasmeen, A.; Javaid, N.; Rehman, O.U.; Iftikhar, H.; Malik, M.F.; Muhammad, F.J. Efficient Resource Provisioning for Smart Buildings Utilizing Fog and Cloud Based Environment. In Proceedings of the 2018 14th International Wireless Communications & Mobile Computing Conference (IWCMC), Limassol, Cyprus, 25–29 June 2018; pp. 811–816. [Google Scholar] [CrossRef]
  32. Ghayvat, H.; Mukhopadhyay, S.; Gui, X.; Suryadevara, N. WSN- and IOT-Based Smart Homes and Their Extension to Smart Buildings. Sensors 2015, 15, 10350–10379. [Google Scholar] [CrossRef]
  33. Jia, M.; Komeily, A.; Wang, Y.; Srinivasan, R.S. Adopting Internet of Things for the development of smart buildings: A review of enabling technologies and applications. Autom. Constr. 2019, 101, 111–126. [Google Scholar] [CrossRef]
  34. Balasundaram, A.; Routray, S.; Prabu, A.V.; Krishnan, P.; Malla, P.P.; Maiti, M. Internet of things (IoT) based Smart Healthcare System for Efficient Diagnostics of Health Parameters of Patients in Emergency Care. IEEE Internet Things J. 2023, 1. [Google Scholar] [CrossRef]
  35. Srivastava, J.; Routray, S. AI Enabled Internet of Medical Things Framework for Smart Healthcare. In Innovations in Intelligent Computing and Communication, Proceedings of the First International Conference, ICIICC 2022, Bhubaneswar, Odisha, India, 16–17 December 2022; Springer International Publishing: Cham, Germany, 2023; pp. 30–46. [Google Scholar]
  36. Routray, S.; Mao, Q. A context aware-based deep neural network approach for simultaneous speech denoising and dereverberation. Neural Comput. Appl. 2022, 34, 9831–9845. [Google Scholar] [CrossRef]
  37. Srivastava, J.; Routray, S.; Ahmad, S.; Waris, M.M. Internet of Medical Things (IoMT)-based smart healthcare system: Trends and progress. Comput. Intell. Neurosci. 2022, 2022, 7218113. [Google Scholar] [CrossRef]
  38. Padhy, S.; Dash, S.; Routray, S.; Ahmad, S.; Nazeer, J.; Alam, A. IoT-based hybrid ensemble machine learning model for efficient diabetes mellitus prediction. Comput. Intell. Neurosci. 2022, 2022, 2389636. [Google Scholar] [CrossRef]
  39. Available online: https://www.kaggle.com/patrick0302/load-prediction (accessed on 6 February 2023).
  40. Available online: https://www.kaggle.com/patrick0302/create-pickle-for-dataset (accessed on 6 February 2023).
Figure 1. Various IoT applications in smart building.
Figure 1. Various IoT applications in smart building.
Sustainability 15 06548 g001
Figure 2. Challenges facing smart buildings.
Figure 2. Challenges facing smart buildings.
Sustainability 15 06548 g002
Figure 3. A Common Model of a Smart Building System.
Figure 3. A Common Model of a Smart Building System.
Sustainability 15 06548 g003
Figure 4. Network Convergence.
Figure 4. Network Convergence.
Sustainability 15 06548 g004
Figure 5. Integrated Control Systems.
Figure 5. Integrated Control Systems.
Sustainability 15 06548 g005
Figure 6. Water Conservation Method.
Figure 6. Water Conservation Method.
Sustainability 15 06548 g006
Figure 7. Advanced Communication Control System for Smart Buildings.
Figure 7. Advanced Communication Control System for Smart Buildings.
Sustainability 15 06548 g007
Figure 8. Intelligent Cabling System.
Figure 8. Intelligent Cabling System.
Sustainability 15 06548 g008
Figure 9. IoT-Based Energy Management Semantic Model (IoT-Energy).
Figure 9. IoT-Based Energy Management Semantic Model (IoT-Energy).
Sustainability 15 06548 g009
Figure 10. IoT-Incorporated Smart Building Creation.
Figure 10. IoT-Incorporated Smart Building Creation.
Sustainability 15 06548 g010
Figure 11. DSBDA Model.
Figure 11. DSBDA Model.
Sustainability 15 06548 g011
Figure 12. Power consumed in time frames.
Figure 12. Power consumed in time frames.
Sustainability 15 06548 g012
Figure 13. Prediction vs. real data.
Figure 13. Prediction vs. real data.
Sustainability 15 06548 g013
Figure 14. Total_demand_meas and Total_demand_pred comparison over time.
Figure 14. Total_demand_meas and Total_demand_pred comparison over time.
Sustainability 15 06548 g014
Figure 15. Comparison of Total_demand_meas and Total_demand_pred.
Figure 15. Comparison of Total_demand_meas and Total_demand_pred.
Sustainability 15 06548 g015
Figure 16. Energy consumption of IoT devices.
Figure 16. Energy consumption of IoT devices.
Sustainability 15 06548 g016
Figure 17. Temperature comparison for IoT.
Figure 17. Temperature comparison for IoT.
Sustainability 15 06548 g017
Figure 18. Energy comparison between holidays vs. weekdays.
Figure 18. Energy comparison between holidays vs. weekdays.
Sustainability 15 06548 g018
Disclaimer/Publisher’s Note: The statements, opinions and data contained in all publications are solely those of the individual author(s) and contributor(s) and not of MDPI and/or the editor(s). MDPI and/or the editor(s) disclaim responsibility for any injury to people or property resulting from any ideas, methods, instructions or products referred to in the content.

Share and Cite

MDPI and ACS Style

Krishnan, P.; Prabu, A.V.; Loganathan, S.; Routray, S.; Ghosh, U.; AL-Numay, M. Analyzing and Managing Various Energy-Related Environmental Factors for Providing Personalized IoT Services for Smart Buildings in Smart Environment. Sustainability 2023, 15, 6548. https://doi.org/10.3390/su15086548

AMA Style

Krishnan P, Prabu AV, Loganathan S, Routray S, Ghosh U, AL-Numay M. Analyzing and Managing Various Energy-Related Environmental Factors for Providing Personalized IoT Services for Smart Buildings in Smart Environment. Sustainability. 2023; 15(8):6548. https://doi.org/10.3390/su15086548

Chicago/Turabian Style

Krishnan, Prabhakar, A V Prabu, Sumathi Loganathan, Sidheswar Routray, Uttam Ghosh, and Mohammed AL-Numay. 2023. "Analyzing and Managing Various Energy-Related Environmental Factors for Providing Personalized IoT Services for Smart Buildings in Smart Environment" Sustainability 15, no. 8: 6548. https://doi.org/10.3390/su15086548

APA Style

Krishnan, P., Prabu, A. V., Loganathan, S., Routray, S., Ghosh, U., & AL-Numay, M. (2023). Analyzing and Managing Various Energy-Related Environmental Factors for Providing Personalized IoT Services for Smart Buildings in Smart Environment. Sustainability, 15(8), 6548. https://doi.org/10.3390/su15086548

Note that from the first issue of 2016, this journal uses article numbers instead of page numbers. See further details here.

Article Metrics

Back to TopTop