Coastal Forest Dieback in the Northeast USA: Potential Mechanisms and Management Responses
Abstract
1. Introduction
2. Methods: Literature Review and Expert Input
3. Results and Discussion
3.1. Literature Review
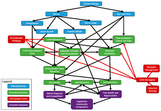
3.2. Conceptual Model
3.3. Physical Environment and Marsh–Forest Ecotone
3.4. Potential Proximate Mechanisms Controlling Forest Dieback
3.4.1. Soil Saturation and Rising Groundwater Levels
3.4.2. Soil Salinity and Severe Storms
3.4.3. Effects of Insect Pests and Invasive Species
3.5. Conceptual Model Reprise
3.6. Anthropogenic Land Use Legacies
3.7. Management Responses to Coastal Forest Dieback
4. Conclusions
Supplementary Materials
Author Contributions
Funding
Institutional Review Board Statement
Informed Consent Statement
Data Availability Statement
Acknowledgments
Conflicts of Interest
References
- Sweet, W.V.; Kopp, R.E.; Weaver, C.P.; Obeysekera, J.; Horton, R.M.; Thieler, E.R.; Zervas, C. Global and Regional Sea Level Rise Scenarios for the United States; NOAA Technical Report NOS Co-OPS 083; NOAA: Washington, DC, USA, 2017.
- Oppenheimer, M.; Hinkel, J. Sea Level Rise and Implications for Low Lying Islands, Coasts and Communities Supplementary Material. In IPCC Special Report on the Ocean and Cryosphere in a Changing Climate; IPCC: Geneva, Switzerland, 2019. [Google Scholar]
- Kennish, M.J. Coastal salt marsh systems in the U.S.: A review of anthropogenic impacts. J. Coast. Res. 2001, 17, 731–748. [Google Scholar]
- Day, J.W.; Christian, R.R.; Boesch, D.M.; Yáñez-Arancibia, A.; Morris, J.; Twilley, R.R.; Naylor, L.; Schaffner, L.; Stevenson, C. Consequences of climate change on the ecogeomorphology of coastal wetlands. Estuaries Coasts 2008, 31, 477–491. [Google Scholar] [CrossRef]
- Cahoon, D.R.; Guntenspergen, G.R. Climate change, sea level rise and coastal wetlands. Natl. Wetl. Newsl. 2010, 32, 8–12. [Google Scholar]
- Titus, J.G. Sea level rise and wetland loss: An overview. In Titus, JG Greenhouse Effect, Sea Level Rise, and Coastal Wetlands; US Environmental Protection Agency: Washington, DC, USA, 1988; p. 186. [Google Scholar]
- Moorhead, K.K.; Brinson, M.M. Response of wetlands to rising sea level in the lower coastal plain of North Carolina. Ecol. Appl. 1995, 5, 261–271. [Google Scholar] [CrossRef]
- Brinson, M.M.; Christian, R.R.; Blum, L.K. Multiple states in the sea-level induced transition from terrestrial forest to estuary. Estuaries 1995, 18, 648–659. [Google Scholar] [CrossRef]
- Schieder, N.W.; Kirwan, M.L. Sea-level driven acceleration in coastal forest retreat. Geology 2019, 47, 1151–1155. [Google Scholar] [CrossRef]
- Smith, J.A. The role of Phragmites australis in mediating inland salt marsh migration in a mid-Atlantic estuary. PLoS ONE 2013, 8, e65091. [Google Scholar] [CrossRef]
- Kirwan, M.L.; Gedan, K.B. Sea-level driven land conversion and the formation of ghost forests. Nat. Clim. Chang. 2019, 9, 450. [Google Scholar] [CrossRef]
- Sacatelli, R.M. A Look at Upland Salt Marsh Edge Migration in New Jersey. Master’s Thesis, Rutgers University-School of Graduate Studies, New Brunswick, NJ, USA, 2020. [Google Scholar]
- Able, K.W.; Walker, J.; Horton, B.P. Ghost forests in the Mullica Valley: Indicators of sea-level rise. Sojourn 2018, 2, 87–96. [Google Scholar]
- Ury, E.A.; Yang, X.; Wright, J.P.; Bernhardt, E.S. Rapid deforestation of a coastal landscape driven by sea-level rise and extreme events. Ecol. Appl. 2021, 31, e02339. [Google Scholar] [CrossRef]
- Hussein, A.H. Modeling of sea-level rise and deforestation in submerging coastal ultisols of Chesapeake Bay. Soil Sci. Soc. Am. J. 2009, 73, 185–196. [Google Scholar] [CrossRef]
- Schieder, N.W.; Walters, D.C.; Kirwan, M.L. Massive upland to wetland conversion compensated for historical marsh loss in Chesapeake Bay, USA. Estuaries Coasts 2018, 41, 940–951. [Google Scholar] [CrossRef]
- Chen, Y.; Kirwan, M.L. Climate-driven decoupling of wetland and upland biomass trends on the mid-Atlantic coast. Nat. Geosci. 2022, 15, 913–918. [Google Scholar] [CrossRef]
- Desantis, L.R.; Bhotika, S.; Williams, K.; Putz, F.E. Sea-level rise and drought interactions accelerate forest decline on the Gulf Coast of Florida, USA. Glob. Chang. Biol. 2007, 13, 2349–2360. [Google Scholar] [CrossRef]
- White, E., Jr.; Kaplan, D. Identifying the effects of chronic saltwater intrusion in coastal floodplain swamps using remote sensing. Remote Sens. Environ. 2021, 258, 112385. [Google Scholar] [CrossRef]
- White, E.E.; Ury, E.A.; Bernhardt, E.S.; Yang, X. Climate change driving widespread loss of coastal forested wetlands throughout the North American coastal plain. Ecosystems 2022, 25, 812–827. [Google Scholar] [CrossRef]
- Clark, J.S. Coastal forest tree populations in a changing environment, southeastern Long Island, New York. Ecol. Monogr. 1986, 56, 259–277. [Google Scholar] [CrossRef]
- Able, K.W. From Cedar Cemeteries to Marsh Lakes: A Case Study of Sea-Level Rise and Habitat Change in a Northeastern US Salt Marsh. Estuaries Coasts 2021, 44, 1649–1654. [Google Scholar] [CrossRef]
- Kopp, R.E.; Andrews, C.; Broccoli, A.; Garner, A.; Kreeger, D.; Leichenko, R.; Lin, N.; Little, C.; Miller, J.A.; Miller, J.K.; et al. New Jersey’s Rising Seas and Changing Coastal Storms. In Report of the 2019 Science and Technical Advisory Panel. Rutgers, The State University of New Jersey; Prepared for the New Jersey Department of Environmental Protection: Trenton, NJ, USA, 2019. [Google Scholar] [CrossRef]
- Gornitz, V.M.; Oppenheimer, M.; Kopp, R.; Orton, P.; Buchanan, M.; Lin, N.; Horton, R.; Bader, D.A. New York City Panel on Climate Change 2019 Report Chapter 3: Sea Level Rise. Ann. N. Y. Acad. Sci. 2019, 1439, 71–94. [Google Scholar] [CrossRef]
- Boesch, D.F.; Boicourt, W.C.; Cullather, R.I.; Ezer, T.; Galloway, G.E., Jr.; Johnson, Z.P.; Kilbourne, K.H.; Kirwan, M.L.; Kopp, R.E.; Land, S.; et al. Sea-Level Rise: Projections for Maryland 2018; University of Maryland Center for Environmental Science: Cambridge, MD, USA, 2018; 27p. [Google Scholar]
- Sweet, W.V.; Hamlington, B.D.; Kopp, R.E.; Weaver, C.P.; Barnard, P.L.; Bekaert, D.; Brooks, W.; Craghan, M.G.; Dusek, G.; Frederikse, T.; et al. Global and Regional Sea Level Rise Scenarios for the United States: Updated Mean Projections and Extreme Water Level Probabilities Along U.S. Coastlines; NOAA Technical Report NOS 01; National Oceanic and Atmospheric Administration, National Ocean Service: Silver Spring, MD, USA, 2022; 111p.
- USGCRP. Impacts, Risks, and Adaptation in the United States: Fourth National Climate Assessment; Reidmiller, D.R., Avery, C.W., Easterling, D.R., Kunkel, K.E., Lewis, K.L.M., Maycock, T.K., Stewart, B.C., Eds.; U.S. Global Change Research Program: Washington, DC, USA, 2018; Volume II. [CrossRef]
- Butler-Leopold, P.R.; Iverson, L.R.; Thompson, F.R.; Brandt, L.A.; Handler, S.D.; Janowiak, M.K.; Shannon, P.D.; Swanston, C.W.; Bearer, S.; Bryan, A.M.; et al. Mid-Atlantic Forest Ecosystem Vulnerability Assessment and Synthesis: A Report from the Mid-Atlantic Climate Change Response Framework Project; Gen. Tech. Rep. NRS-181; US Department of Agriculture, Forest Service, Northern Research Station: Newtown Square, PA, USA, 2018.
- Anderson, C.J.; Lockaby, B.G.; Click, N. Changes in wetland forest structure, basal growth, and composition across a tidal gradient. Am. Midl. Nat. 2013, 170, 1–13. [Google Scholar] [CrossRef]
- Janowiak, M.K.; D’Amato, A.W.; Swanston, C.W.; Iverson, L.; Thompson, F.R.; Dijak, W.D.; Matthews, S.; Peters, M.P.; Prasad, A.; Fraser, J.S.; et al. New England and Northern New York Forest Ecosystem Vulnerability Assessment and Synthesis: A Report from the New England Climate Change Response Framework Project; Gen. Tech. Rep. NRS-173; US Department of Agriculture, Forest Service, Northern Research Station: Newtown Square, PA, USA, 2018.
- Larsen, H.S. Baldcypress--tupelo. In Forest Cover Types of the United States and Canada; Eyre, F.H., Jr., Ed.; Society of American Foresters: Washington, DC, USA, 1980. [Google Scholar]
- Williams, K.; Meads, M.V.; Sauerbrey, D.A. The roles of seedling salt-tolerance and resprouting in forest zonation on the west coast of Florida, USA. Am. J. Bot. 1998, 84, 1745–1752. [Google Scholar] [CrossRef]
- Barbier, E.B.; Hacker, S.D.; Kennedy, C.; Koch, E.W.; Stier, A.C.; Silliman, B.R. The value of estuarine and coastal ecosystem services. Ecol. Monogr. 2011, 81, 169–193. [Google Scholar] [CrossRef]
- Duarte, C.M.; Losada, I.J.; Hendriks, I.E.; Mazarrasa, I.; Marbà, N. The role of coastal plant communities for climate change mitigation and adaptation. Nat. Clim. Chang. 2013, 3, 961–968. [Google Scholar] [CrossRef]
- McGarvey, J.C.; Thompson, J.R.; Epstein, H.E.; Shugart, H.H., Jr. Carbon storage in old-growth forests of the Mid-Atlantic: Toward better understanding the eastern forest carbon sink. Ecology 2015, 96, 311–317. [Google Scholar] [CrossRef] [PubMed]
- Fahey, T.J.; Woodbury, P.B.; Battles, J.J.; Goodale, C.L.; Hamburg, S.P.; Ollinger, S.V.; Woodall, C.W. Forest carbon storage: Ecology, management, and policy. Front. Ecol. Environ. 2010, 8, 245–252. [Google Scholar] [CrossRef]
- Anderson, M.G.; Clark, M.; Ferree, C.E.; Jospe, A.; Olivero Sheldon, A.; Weaver, K.J. Northeast Habitat Guides: A Companion to the Terrestrial and Aquatic Habitat Maps; The Nature Conservancy, Eastern Conservation Science, Eastern Regional Office: Boston, MA, USA, 2013. [Google Scholar]
- Molino, G.D.; Carr, J.A.; Ganju, N.K.; Kirwan, M.L. Variability in marsh migration potential determined by topographic rather than anthropogenic constraints in the Chesapeake Bay region. Limnol. Oceanogr. Lett. 2022, 7, 321–331. [Google Scholar] [CrossRef]
- White, E.; Kaplan, D. Restore or retreat? Saltwater intrusion and water management in coastal wetlands. Ecosyst. Health Sustain. 2017, 3, e01258. [Google Scholar] [CrossRef]
- Strange, E.; Shellenbarger Jones, A.; Bosch, C.; Jones, R.; Kreeger, D.; Titus, J.G. Mid-Atlantic Coastal Habitats and Environmental Implications of Sea Level Rise, Background Documents Supporting Climate Change Science Program Synthesis and Assessment Product 4; Titus, J.G., Strange, E.M., Eds.; EPA 430R07004; U.S. EPA: Washington, DC, USA, 2008; Section 3; pp. 188–342.
- Barlow, P.M.; Reichard, E.G. Saltwater intrusion in coastal regions of North America. Hydrogeol. J. 2010, 18, 247–260. [Google Scholar] [CrossRef]
- Wasson, K.; Woolfolk, A.; Fresquez, C. Ecotones as indicators of changing environmental conditions: Rapid migration of salt marsh-upland boundaries. Estuaries Coasts 2013, 36, 654–664. [Google Scholar] [CrossRef]
- Bertness, M.D. Zonation of Spartina patens and Spartina alterniflora in New England salt marsh. Ecology 1991, 72, 138–148. [Google Scholar] [CrossRef]
- Bertness, M.D.; Ellison, A.M. Determinants of pattern in a New England salt marsh plant community. Ecol. Monogr. 1987, 57, 129–147. [Google Scholar] [CrossRef]
- Barlow, P.M. Chapter 1. Occurrence and flow of freshwater and saltwater in coastal aquifers. In Ground Water in Freshwater-Saltwater Environments of the Atlantic Coast; Geological Survey (USGS): Reston, VA, USA, 2003; Volume 1262. [Google Scholar]
- Wells, B.W.; Shunk, I.V. Salt Spray: An Important Factor in Coastal Ecology; Bulletin of the Torrey Botanical Club: New York, NY, USA, 1938; pp. 485–492. [Google Scholar]
- Wilson, A.M.; Evans, T.; Moore, W.; Schutte, C.A.; Joye, S.B.; Hughes, A.H.; Anderson, J.L. Groundwater controls ecological zonation of salt marsh macrophytes. Ecology 2015, 96, 840–849. [Google Scholar] [CrossRef] [PubMed]
- Zhang, Y.; Li, W.; Sun, G.; King, J.S. Coastal wetland resilience to climate variability: A hydrologic perspective. J. Hydrol. 2019, 568, 275–284. [Google Scholar] [CrossRef]
- USDA NRCS. Eastern Red Cedar Fact Sheet. 2002. Available online: https://plants.usda.gov/factsheet/pdf/fs_juvi.pdf (accessed on 20 November 2019).
- USDA NRCS. American Holly Plant Fact Sheet. 2002. Available online: https://plants.usda.gov/factsheet/pdf/fs_ilop.pdf (accessed on 20 November 2019).
- Appleton, B.L.; Greene, V.; Smith, A.; French, S.; Kane, B.; Fox, L.; Downing, A.K.; Gilland, T. Trees and Shrubs that Tolerate Saline Soils and Salt Spray Drift; Virginia Cooperative Extension Publication: Petersburg, VA, USA, 2009; p. 430-031. [Google Scholar]
- Bjerklie, D.M.; Mullaney, J.R.; Stone, J.R.; Skinner, B.J.; Ramlow, M.A. Preliminary Investigation of the Effects of Sea-Level Rise on Groundwater Levels in New Haven, Connecticut; U.S. Geological Survey Open-File Report 2012–1025; US Geological Survey: Reston, VA, USA, 2012.
- Masterson, J.P.; Fienen, M.N.; Thieler, E.R.; Gesch, D.B.; Gutierrez, B.T.; Plant, N.G. Effects of sea level rise on barrier island groundwater system dynamics–ecohydrological implications. Ecohydrology 2013, 7, 1064–1071. [Google Scholar] [CrossRef]
- Knott, J.F.; Jacobs, J.M.; Daniel, J.S.; Kirshen, P. Modeling groundwater rise caused by sea-level rise in coastal New Hampshire. J. Coast. Res. 2019, 35, 143–157. [Google Scholar]
- Carleton, G.B.; Charles, E.G.; Fiore, A.R.; Winston, R.B. Simulation of Water-Table Response to Sea-Level Rise and Change in Recharge, Sandy Hook Unit, Gateway National Recreation Area, New Jersey; U.S. Geological Survey Scientific Investigations Report 2020–5080; US Geological Survey: Reston, VA, USA, 2021. [CrossRef]
- Fleming, B.J.; Raffensperger, J.P.; Goodling, P.J.; Masterson, J. Simulated Effects of Sea-Level Rise on the Shallow, Fresh Groundwater System of Assateague Island, Maryland and Virginia; U.S. Geological Survey Scientific Investigations Report 2020–5104; US Geological Survey: Reston, VA, USA, 2021. [CrossRef]
- Misut, P.E.; Dressler, S. Simulation of Water-Table and Freshwater/Saltwater Interface Response to Climate-Change-Driven Sea-Level Rise and Changes in Recharge at Fire Island National Seashore, New York; US Geological Survey: Reston, VA, USA, 2021.
- Nuttle, W.K.; Portnoy, J.W. Effect of rising sea level on runoff and groundwater discharge to coastal ecosystems. Estuar. Coast. Shelf Sci. 1992, 34, 203–212. [Google Scholar] [CrossRef]
- Whitlow, T.H.; Harris, R.W. Flood Tolerance in Plants: A State-of-the-Art Review; Technical Report E-79-2; U.S. Army Engineer Waterways Experiment Station: Vicksburg, MS, USA, 1979. [Google Scholar]
- Kozlowski, T.T. Responses of Woody Plants to Flooding and Salinity. Tree Physiol. Monogr. 1997, 1, 1–17. [Google Scholar] [CrossRef]
- Parent, C.; Capelli, N.; Berger, A.; Crèvecoeur, M.; Dat, J.F. An overview of plant responses to soil waterlogging. Plant Stress 2008, 2, 20–27. [Google Scholar]
- Kramer, K.; Vreugdenhill, S.F.; Van der Werf, D.C. Effects of flooding on the recruitment, damage and mortality of riparian tree species: A field and simulation study on the Rhine floodplain. For. Ecol. Manag. 2008, 225, 3893–3903. [Google Scholar] [CrossRef]
- Kozlowski, T.T. Physiological-Ecological Impacts of Flooding on Riparian Forest Ecosystems. Wetlands 2002, 22, 550–561. [Google Scholar] [CrossRef]
- Raphael, J. 50 Years of Vegetation Change in a Holly Maritime Forest. Master’s Thesis, Hofstra University, Hempstead, NY, USA, 2014. [Google Scholar]
- Kirwan, M.L.; Kirwan, J.L.; Copenheaver, C.A. Dynamics of an estuarine forest and its response to rising sea level. J. Coast. Res. 2007, 23, 457–463. [Google Scholar] [CrossRef]
- Fagherazzi, S.; Anisfeld, S.C.; Blum, L.K.; Long, E.V.; Feagin, R.A.; Fernandes, A.; Kearney, W.S.; Williams, K. Sea level rise and the dynamics of the marsh-upland boundary. Front. Environ. Sci. 2019, 7, 25. [Google Scholar] [CrossRef]
- Woodruff, J.D.; Irish, J.L.; Camargo, S.J. Coastal flooding by tropical cyclones and sea-level rise. Nature 2013, 504, 44–52. [Google Scholar] [CrossRef] [PubMed]
- Sweet, W.V.; Horton, R.; Kopp, R.E.; LeGrande, A.N.; Romanou, A. Sea level rise. In Climate Science Special Report: Fourth National Climate Assessment; Wuebbles, D.J., Fahey, D.W., Hibbard, K.A., Dokken, D.J., Stewart, B.C., Maycock, T.K., Eds.; U.S. Global Change Research Program: Washington, DC, USA, 2017; Volume I, pp. 333–363. [Google Scholar] [CrossRef]
- Tully, K.K.; Epanchin-Niell, R.; Strong, A.; Bernhardt, E.S.; Todd Bendor, T.; Mitchell, M.; Kominoski, J.; Jordan, T.E.; Neubauer, S.C.; Weston, N.B. The invisible flood: The chemistry, ecology, and social implications of coastal saltwater intrusion. BioScience 2019, 69, 368–378. [Google Scholar] [CrossRef]
- Dai, Z.; Amatya, D.M.; Sun, G.; Trettin, C.C.; Li, C.; Li, H. Climate variability and its impact on forest hydrology on South Carolina coastal plain, USA. Atmosphere 2011, 2, 330–357. [Google Scholar] [CrossRef]
- Fernandes, A.; Rollinson, C.R.; Kearney, W.S.; Dietze, M.C.; Fagherazzi, S. Declining radial growth response of coastal forests to hurricanes and nor’easters. J. Geophys. Res. Biogeosciences 2018, 123, 832–849. [Google Scholar] [CrossRef]
- Hopfensperger, K.N.; Burgin, A.J.; Schoepfer, V.A.; Helton, A.M. Impacts of saltwater incursion on plant communities, anaerobic microbial metabolism, and resulting relationships in a restored freshwater wetland. Ecosystems 2014, 17, 792–807. [Google Scholar] [CrossRef]
- Herbert, E.R.; Boon, P.; Burgin, A.J.; Neubauer, S.C.; Franklin, R.B.; Ardón, M.M.; Hopfensperger, K.N.; Lamers, L.P.; Gell, P. A global perspective on wetland salinization: Ecological consequences of a growing threat to freshwater wetlands. Ecosphere 2015, 6, 1–43. [Google Scholar] [CrossRef]
- Weissman, D.S.; Tully, K.L. Saltwater intrusion affects nutrient concentrations in soil porewater and surface waters of coastal habitats. Ecosphere 2020, 11, e03041. [Google Scholar] [CrossRef]
- Craft, C.B. Tidal freshwater forest accretion does not keep pace with sea level rise. Glob. Chang. Biol. 2012, 18, 3615–3623. [Google Scholar] [CrossRef]
- Marton, J.M.; Herbert, E.R.; Craft, C.B. Effects of saltwater intrusion on denitrification and greenhouse gas emissions from laboratory-incubated tidal forests in southeastern Georgia, USA. Wetlands 2012, 32, 347–357. [Google Scholar] [CrossRef]
- Ardón, M.; Morse, J.L.; Colman, B.P.; Bernhardt, E.S. Drought-induced saltwater incursion leads to increased wetland nitrogen export. Glob. Chang. Biol. 2013, 19, 2976–2985. [Google Scholar] [CrossRef] [PubMed]
- Ardón, M.; Helton, A.M.; Bernhardt, E.S. Salinity effects on greenhouse gas emissions from wetland soils are contingent upon hydrologic setting: A microcosm experiment. Biogeochemistry 2018, 140, 217–232. [Google Scholar] [CrossRef]
- Jun, M.; Altor, A.; Craft, C.B. Effects of increased salinity and inundation on inorganic N and P sorption by tidal freshwater floodplain forest soils. Estuaries Coasts 2013, 36, 508–518. [Google Scholar] [CrossRef]
- McKee, M.; White, J.R.; Putnam-Duhon, L.A. Simulated storm surge effects on freshwater coastal wetland soil porewater salinity and extractable ammonium levels: Implications for marsh recovery after storm surge. Estuar. Coast. Shelf Sci. 2016, 181, 338–344. [Google Scholar] [CrossRef]
- Holt, T.; Seibert, S.L.; Greskowiak, J.; Freund, H.; Massmann, G. Impact of storm tides and inundation frequency on water table salinity and vegetation on a juvenile barrier island. J. Hydrol. 2017, 554, 666–679. [Google Scholar] [CrossRef]
- Stalter, R.; Heuser, J. Survival and growth of Ilex opaca Following Superstorm Sandy, Sandy Hook, New Jersey. Holly Soc. J. 2015, 33, 3–9. [Google Scholar]
- USDA. Forest Service. Atlantic White Cedar. Available online: https://www.srs.fs.usda.gov/pubs/misc/ag_654/volume_1/chamaecyparis/thyoides.htm (accessed on 10 December 2019).
- Kearney, W.S.; Fernandes, A.; Fagherazzi, S. Sea-level rise and storm surges structure coastal forests into persistence and regeneration niches. PLoS ONE 2019, 14, e0215977. [Google Scholar] [CrossRef]
- Conner, W.H.; Askew, G.R. Impact of saltwater flooding on red maple, redbay, and Chinese tallow seedlings. Astanea 1993, 58, 214–219. [Google Scholar]
- Merry, K.; Bettinger, P.; Hepinstall, J. Physical and biological responses of forests to tropical cyclones affecting the United States Atlantic Ocean and Gulf of Mexico coasts. Am. J. Environ. Sci. 2009, 5, 16. [Google Scholar]
- Moss, A.E. Effect on trees of wind-driven salt water. J. For. 1940, 38, 421–425. [Google Scholar]
- Stoffel, M.; Bollschweiler, M.; Butler, D.R.; Luckman, B.H. Tree rings and natural hazards: An introduction. In Tree Rings and Natural Hazards; Stoffel, M., Bollschweiler, M., Butler, D., Luckman, B., Eds.; Advances in Global Change Research; Springer: Dordrecht, The Netherland, 2010; Volume 41, pp. 3–23. [Google Scholar]
- Conner, W.H.; Inabinette, L.W. Tree growth in three South Carolina (USA) swamps after Hurricane Hugo: 1991–2001. For. Ecol. Manag. 2003, 182, 371–380. [Google Scholar] [CrossRef]
- Douglas, S.H.; Bernier, J.C.; Smith, K.E. Analysis of multi-decadal wetland changes, and cumulative impact of multiple storms 1984 to 2017. Wetl. Ecol. Manag. 2018, 26, 1121–1142. [Google Scholar] [CrossRef]
- Lesk, C.; Coffel, E.; D’Amato, A.W.; Dodds, K.; Horton, R. Threats to North American forests from southern pine beetle with warming winters. Nat. Clim. Chang. 2017, 7, 713–717. [Google Scholar] [CrossRef]
- Anderson, R.F.; Doggett, C.A. Host Preference of Southern Pine Beetle in North Carolina; Forestry Note No. 66; North Carolina Division of Forest Resources: Raleigh, NC, USA, 1993.
- Jacobsen, A. Emerald Ash Borer in the Ash (Fraxinus spp.)-Dominated Tidal Swamps of the Lower Patuxent River, Maryland. Northeast. Nat. 2020, 27, 817–840. [Google Scholar] [CrossRef]
- Mozdzer, T.J.; Brisson, J.; Hazelton, E.L. Physiological ecology and functional traits of North American native and Eurasian introduced Phragmites australis lineages. AoB Plants 2013, 5, plt048. [Google Scholar] [CrossRef]
- Hazelton, E.L.; Downard, R.; Kettenring, K.M.; McCormick, M.K.; Whigham, D.F. Spatial and temporal variation in brackish wetland seedbanks: Implications for wetland restoration following Phragmites control. Estuaries Coasts 2018, 41, 68–84. [Google Scholar] [CrossRef]
- Rice, D.; Rooth, J. Colonization and expansion of Phragmites australis in upper Chesapeake Bay tidal marshes. Wetlands 2000, 20, 280. [Google Scholar] [CrossRef]
- Bart, D.; Hartman, J.M. Environmental determinants of Phragmites australis expansion in a New Jersey salt marsh: An experimental approach. Oikos 2000, 89, 59–69. [Google Scholar] [CrossRef]
- Chambers, R.M.; Meyerson, L.A.; Saltonstall, K. Expansion of Phragmites australis into tidal wetlands of North America. Aquatic botany 1999, 64, 261–273. [Google Scholar] [CrossRef]
- Windham, L.; Lathrop, R.G. Effects of Phragmites australis (common reed) invasion on aboveground biomass and soil properties in brackish tidal marsh of the Mullica River, New Jersey. Estuaries 1999, 22, 927–935. [Google Scholar] [CrossRef]
- Windham, L. Comparison of biomass production and decomposition between Phragmites australis (common reed) and Spartina patens (salt hay grass) in brackish tidal marshes of New Jersey, USA. Wetlands 2001, 21, 179–188. [Google Scholar] [CrossRef]
- Engloner, A.I. Structure, growth dynamics and biomass of reed (Phragmites australis)—A review. Flora-Morphol. Distrib. Funct. Ecol. Plants 2009, 204, 331–346. [Google Scholar] [CrossRef]
- Carr, J.; Guntenspergen, G.; Kirwan, M. Modeling marsh-forest boundary transgression in response to storms and sea-level rise. Geophys. Res. Lett. 2020, 47, e2020GL088998. [Google Scholar] [CrossRef]
- Bourne, W.S.; Cottam, C. Some Biological Effects of Ditching Tidewater Marshes; U.S. Fish and Wildlife Service Research Report 19; U.S. Fish and Wildlife Service: Washington, DC, USA, 1950; 30p.
- Wolfe, R.J. Effects of open marsh water management on selected tidal marsh resources: A review. J. Am. Mosq. Control. Assoc. 1996, 12, 701–712. [Google Scholar] [PubMed]
- Hinkle, R.L.; Mitsch, W.J. Salt marsh vegetation recovery at salt hay farm wetland restoration sites on Delaware Bay. Ecol. Eng. 2005, 25, 240–251. [Google Scholar] [CrossRef]
- Smith, J.A.; Hafner, S.F.; Niles, L.J. The impact of past management practices on tidal marsh resilience to sea level rise in the Delaware Estuary. Ocean Coast. Manag. 2017, 149, 33–41. [Google Scholar] [CrossRef]
- Harvey, J.W.; Odum, W.E. The influence of tidal marshes on upland groundwater discharge to estuaries. Biogeochemistry 1990, 10, 217–236. [Google Scholar] [CrossRef]
- Reilly, T.E.; Goodman, A.S. Analysis of saltwater upconing beneath a pumping well. J. Hydrol. 1987, 89, 169–204. [Google Scholar] [CrossRef]
- Ferguson, G.; Gleeson, T. Vulnerability of coastal aquifers to groundwater use and climate change. Nat. Clim. Chang. 2012, 2, 342–345. [Google Scholar] [CrossRef]
- Sun, H.; Grandstaff, D.; Shagam, R. Land subsidence due to groundwater withdrawal: Potential damage of subsidence and sea level rise in southern New Jersey, USA. Environ. Geol. 1999, 37, 290–296. [Google Scholar] [CrossRef]
- Wigand, C.; Ardito, T.; Chaffee, C.; Ferguson, W.; Paton, S.; Raposa, K.; Vandemoer, C.; Watson, E. A climate change adaptation strategy for management of coastal marsh systems. Estuaries Coasts 2017, 40, 682–693. [Google Scholar] [CrossRef] [PubMed]
- Vincent, R.E.; Burdick, D.M.; Dionne, M. Ditching and ditch-plugging in New England salt marshes: Effects on hydrology, elevation, and soil characteristics. Estuaries Coasts 2013, 36, 610–625. [Google Scholar] [CrossRef]
- Roman, C.T.; Niering, W.A.; Warren, R.S. Salt marsh vegetation change in response to tidal restriction. Environ. Manag. 1984, 8, 141–149. [Google Scholar] [CrossRef]
- Roman, C.T.; Garvine, R.W.; Portnoy, J.W. Hydrologic modeling as a predictive basis for ecological restoration of salt marshes. Environ. Manag. 1995, 19, 559. [Google Scholar] [CrossRef]
- Masselink, G.; Hanley, M.E.; Halwyn, A.C.; Blake, W.; Kingston, K.; Newton, T.; Williams, M. Evaluation of salt marsh restoration by means of self-regulating tidal gate–Avon estuary, South Devon, UK. Ecol. Eng. 2017, 106, 174–190. [Google Scholar] [CrossRef]
- Regulated Tidal Exchange: An Inter-Tidal Habitat Creation Technique; Environment Agency: Peterborough, UK, 2003. Available online: http://ww2.rspb.org.uk/Images/RTE_tcm9-261368.pdf (accessed on 15 October 2019).
- Meire, P.; Ysebaert, T.; Van Damme, S.; Van den Bergh, E.; Maris, T.; Struyf, E. The Scheldt estuary: A description of a changing ecosystem. Hydrobiologia 2005, 540, 1–11. [Google Scholar] [CrossRef]
- Maris, T.; Cox, T.; Temmerman, S.; De Vleeschauwer, P.; Van Damme, S.; De Mulder, T.; Van den Bergh, E.; Meire, P. Tuning the tide: Creating ecological conditions for tidal marsh development in a flood control area. Hydrobiologia 2007, 588, 31–43. [Google Scholar] [CrossRef]
- Maryland Department of Planning; Dubow, J.; Cornwell, D.H.; Andreasen, D.; Staley, A.; Tully, K.; Gedan, K.; Epanchin-Niell, R. State of Maryland Plan to Adapt to Saltwater Intrusion and Salinization. 2019. Available online: https://planning.maryland.gov/Documents/OurWork/envr-planning/2019-1212-Marylands-plan-to-adapt-to-saltwater-intrusion-and-salinization.pdf (accessed on 12 January 2020).




Disclaimer/Publisher’s Note: The statements, opinions and data contained in all publications are solely those of the individual author(s) and contributor(s) and not of MDPI and/or the editor(s). MDPI and/or the editor(s) disclaim responsibility for any injury to people or property resulting from any ideas, methods, instructions or products referred to in the content. |
© 2023 by the authors. Licensee MDPI, Basel, Switzerland. This article is an open access article distributed under the terms and conditions of the Creative Commons Attribution (CC BY) license (https://creativecommons.org/licenses/by/4.0/).
Share and Cite
Sacatelli, R.; Kaplan, M.; Carleton, G.; Lathrop, R.G. Coastal Forest Dieback in the Northeast USA: Potential Mechanisms and Management Responses. Sustainability 2023, 15, 6346. https://doi.org/10.3390/su15086346
Sacatelli R, Kaplan M, Carleton G, Lathrop RG. Coastal Forest Dieback in the Northeast USA: Potential Mechanisms and Management Responses. Sustainability. 2023; 15(8):6346. https://doi.org/10.3390/su15086346
Chicago/Turabian StyleSacatelli, Rachael, Marjorie Kaplan, Glen Carleton, and Richard G. Lathrop. 2023. "Coastal Forest Dieback in the Northeast USA: Potential Mechanisms and Management Responses" Sustainability 15, no. 8: 6346. https://doi.org/10.3390/su15086346
APA StyleSacatelli, R., Kaplan, M., Carleton, G., & Lathrop, R. G. (2023). Coastal Forest Dieback in the Northeast USA: Potential Mechanisms and Management Responses. Sustainability, 15(8), 6346. https://doi.org/10.3390/su15086346
