Green Practices in Mega Development Projects of China–Pakistan Economic Corridor
Abstract
1. Introduction
2. Literature Review
2.1. China–Pakistan Economic Corridor Background
- To what extent are green designs included in the CPEC project?
- To what extent do green constructions affect construction projects’ economic and environmental performance in the CPEC zone?
2.2. Theoretical Review
2.3. Green Practices in Development Projects
2.4. Development of Hypotheses
2.4.1. Green Project Design
2.4.2. Green Project Procurement
2.4.3. Green Project Construction
2.4.4. Conceptual Framework
3. Methodology
3.1. Sampling and Data Collection
3.2. Research Instrument and Data Analysis
3.3. Descriptive Statistics
3.4. Measurement Model Evaluation
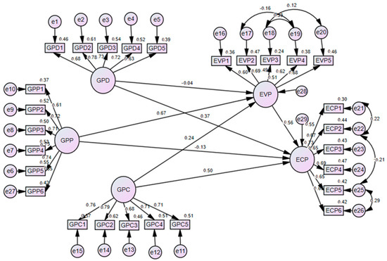
3.5. Structural Equation
4. Discussion
5. Managerial and Theoretical Implications
Limitations and Future Research Recommendations
6. Conclusions
Author Contributions
Funding
Institutional Review Board Statement
Informed Consent Statement
Data Availability Statement
Acknowledgments
Conflicts of Interest
References
- Fei, W.; Opoku, A.; Agyekum, K.; Oppon, J.A.; Ahmed, V.; Chen, C.; Lok, K.L. The Critical Role of the Construction Industry in Achieving the Sustainable Development Goals (SDGs): Delivering Projects for the Common Good. Sustainability 2021, 13, 9112. [Google Scholar] [CrossRef]
- Goubran, S. On the Role of Construction in Achieving the SDGs. J. Sustain. Res. 2019, 1, e190020. [Google Scholar] [CrossRef]
- Nduka, D.O.; Ogunsanmi, O.E. Stakeholders perception of factors determining the adoptability of green building practices in construction projects in Nigeria. J. Environ. Earth Sci. 2015, 5, 188–196. [Google Scholar]
- Opoku, A.; Deng, J.; Elmualim, A.; Ekung, S.; Hussien, A.A.; Abdalla, S.B. Sustainable procurement in construction and the realisation of the sustainable development goal (SDG) 12. J. Clean. Prod. 2022, 376, 134294. [Google Scholar] [CrossRef]
- Ngowi, H.A. Prevalence and pattern of waterborne parasitic infections in eastern Africa: A systematic scoping review. Food Waterborne Parasitol. 2020, 20, 643–663. [Google Scholar] [CrossRef]
- Albtoush, A.M.F.; Doh, S.I.; Rahman, R.A.; Al-Momani, A.H. Critical success factors of construction projects in Jordan: An empirical investigation. Asian J. Civ. Eng. 2022, 23, 1087–1099. [Google Scholar] [CrossRef]
- Copenhagen Resource Institute. Resource Efficiency in the Building Sector Final Report; Ecorys: Rotterdam, The Netherlands, 2014. [Google Scholar]
- Herczeg, M.; McKinnon, D.; Milios, L.; Bakas, I.; Klaassens, E.; Svatikova, K. Resource Efficiency in the Building Sector; ECORYS Final Report; Copenhagen Resource Institute: Rotterdam, The Netherlands, 2014. [Google Scholar]
- Pheng, L.S.; Hou, L.S. The economy and the construction industry. In Construction Quality and the Economy. Management in the Built Environment; Springer: Singapore, 2019. [Google Scholar] [CrossRef]
- Wang, F.; Yao, M.; Huang, X.; Guo, H.; Zheng, P.; Yu, H. The Effects of Investment in Major Construction Projects on Regional Economic Growth Quality: A Difference-In-Differences Analysis Based on PPP Policy. Sustainability 2022, 14, 6796. [Google Scholar] [CrossRef]
- Agbajor, F.D.; Mewomo, M.C. Green building research in South Africa: A scoping review and future roadmaps. Energy Built. Environ. 2022, in press. [Google Scholar] [CrossRef]
- Ali, E.B.; Anufriev, V.P.; Amfo, B. Green economy implementation in Ghana as a road map for a sustainable development drive: A review. Sci. Afr. 2021, 12, e00756. [Google Scholar] [CrossRef]
- Ndinojuo, B.-C.E. Visual Images Associated With Reporting about Biodegradables in Nigerian Newspapers. Int. J. Environ. Sustain. Soc. Sci. 2020, 1, 46–51. [Google Scholar] [CrossRef]
- Maqbool, R.; Amaechi, I.E. A systematic managerial perspective on the environmentally sustainable construction practices of UK. Environ. Sci. Pollut. Res. 2022, 29, 64132–64149. [Google Scholar] [CrossRef] [PubMed]
- Bungau, C.C.; Bungau, T.; Prada, I.F.; Prada, M.F. Green Buildings as a Necessity for Sustainable Environment Development: Dilemmas and Challenges. Sustainability 2022, 14, 13121. [Google Scholar] [CrossRef]
- Iqbal, M.; Ma, J.; Ahmad, N.; Hussain, K.; Waqas, M.; Liang, Y. Sustainable construction through energy management practices: An integrated hierarchal framework of drivers in the construction sector. Environ. Sci. Pollut. Res. 2022, 29, 90108–90127. [Google Scholar] [CrossRef]
- Bohari, A.A.M.; Skitmore, M.; Xia, B.; Teo, M. Green oriented procurement for building projects: Preliminary findings from Malaysia. J. Clean. Prod. 2017, 148, 690–700. [Google Scholar] [CrossRef]
- Hwang, B.G.; Shan, M.; Phua, H.; Chi, S. An exploratory analysis of risks in green residential building construction projects: The case of Singapore. Sustainability 2017, 9, 1116. [Google Scholar] [CrossRef]
- Shen, L.Y.; Tam, V.W.Y.; Tam, L.; Ji, Y.B. Project feasibility study: The key to successful implementation of sustainable and socially responsible construction management practice. J. Clean. Prod. 2010, 18, 254–259. [Google Scholar] [CrossRef]
- Carvalho, M.M.; Rabechini, R., Jr. Can project sustainability management impact project success? An empirical study applying a contingent approach. Int. J. Proj. Manag. 2017, 35, 1120–1132. [Google Scholar] [CrossRef]
- David, E.; Niculescu, C. Volatile Organic Compounds (VOCs) as environmental pollutants: Occurrence and mitigation using nanomaterials. Int. J. Environ. Res. Public Health 2021, 18, 13147. [Google Scholar] [CrossRef]
- Saleh, R.M.; Al-Swidi, A. The adoption of green building practices in construction projects in Qatar: A preliminary study. Manag. Environ. Qual. Int. J. 2019, 30, 1238–1255. [Google Scholar] [CrossRef]
- Olawumi, T.O.; Chan, D.W. Identifying and prioritizing the benefits of integrating BIM and sustainability practices in construction projects: A Delphi survey of international experts. Sustain. Cities Soc. 2018, 40, 16–27. [Google Scholar] [CrossRef]
- Ullah, S.; Khan, U.; Rahman, K.U.; Ullah, A. Problems and benefits of the China-Pakistan Economic Corridor (CPEC) for local people in Pakistan: A critical review. Asian Perspect. 2021, 45, 861–876. [Google Scholar] [CrossRef]
- Darko, A.; Chan, A.P.C. Strategies to promote green building technologies adoption in developing countries: The case of Ghana. Build. Environ. 2018, 130, 74–84. [Google Scholar] [CrossRef]
- Filho, W.L.; Setti, A.F.F.; Azeiteiro, U.M.; Lokupitiya, E.; Donkor, F.K.; Etim, N.N.; Matandirotya, N.; Olooto, F.M.; Sharifi, A.; Nagy, G.J.; et al. An overview of the interactions between food production and climate change. Sci. Total. Environ. 2022, 838, 156438. [Google Scholar] [CrossRef] [PubMed]
- Rosenzweig, C.; Parry, M.L. Potential impact of climate change on world food supply. Nature 1994, 367, 133–138. [Google Scholar] [CrossRef]
- Khan, M.; Lee, H.Y.; Bae, J.H. The Role of Transparency in Humanitarian Logistics. Sustainability 2019, 11, 2078. [Google Scholar] [CrossRef]
- Hendriks, S.L.; Montgomery, H.; Benton, T.; Badiane, O.; de la Mata, G.C.; Fanzo, J.; Guinto, R.R.; Soussana, J.-F. Global environmental climate change, covid-19, and conflict threaten food security and nutrition. BMJ 2022, 378, e071534. [Google Scholar] [CrossRef]
- Leslie, J. How Climate Change is Disrupting the Global Supply Chain. Yale Environ 360. 2022. Available online: https://e360.yale.edu/features/how-climate-change-is-disrupting-the-global-supply-chain (accessed on 15 November 2022).
- Raj, S.; Roodbar, S.; Brinkley, C.; Wolfe, D.W. Food Security and Climate Change: Differences in Impacts and Adaptation Strategies for Rural Communities in the Global South and North. Front. Sustain. Food Syst. 2022, 5, 1–18. [Google Scholar] [CrossRef]
- Cheung, W.W.; Watson, R.; Pauly, D. Signature of ocean warming in global fisheries catch. Nature 2013, 497, 365–368. [Google Scholar] [CrossRef]
- Froehlich, H.E.; Gentry, R.R.; Halpern, B.S. Global change in marine aquaculture production potential under climate change. Nat. Ecol. Evol. 2018, 2, 1745–1750. [Google Scholar] [CrossRef]
- Rahman, M.M.; Akter, R.; Bari, J.B.A.; Hasan, A.; Rahman, M.S.; Abu Shoaib, S.; Shatnawi, Z.N.; Alshayeb, A.F.; Shalabi, F.I.; Rahman, A.; et al. Analysis of Climate Change Impacts on the Food System Security of Saudi Arabia. Sustainability 2022, 14, 14482. [Google Scholar] [CrossRef]
- Begum, M.; Masud, M.M.; Alam, L.; Bin Mokhtar, M.; Amir, A.A. The Adaptation Behaviour of Marine Fishermen towards Climate Change and Food Security: An Application of the Theory of Planned Behaviour and Health Belief Model. Sustainability 2022, 14, 14001. [Google Scholar] [CrossRef]
- Siddique, M.A.B.; Ahammad, A.K.S.; Mahalder, B.; Alam, M.; Hasan, N.A.; Bashar, A.; Biswas, J.C.; Haque, M.M. Perceptions of the Impact of Climate Change on Performance of Fish Hatcheries in Bangladesh: An Empirical Study. Fishes 2022, 7, 270. [Google Scholar] [CrossRef]
- Amir, F. CPEC and regional integration. In Proceedings of the 32nd Conference of the Pakistan Society of Development Economists, Islamabad, Pakistan, 13–15 December 2016; pp. 579–596. Available online: http://www.jstor.org/stable/44986506 (accessed on 20 October 2022).
- Rizvi, H.A. The China-Pakistan Economic Corridor: Regional Cooperation and Socio-Economic Development. Strateg. Stud. 2014, 34/35, 1–17. Available online: https://www.jstor.org/stable/48527472 (accessed on 15 November 2022).
- Wen, R.; Saleeem, H. The Opportunities and Challenges That the Belt and Road Initiative Brings: Analysis from Perspective of China-Pakistan Economic Corridor. Am. J. Ind. Bus. Manag. 2021, 11, 675–691. [Google Scholar] [CrossRef]
- Khadim, Z.; Batool, I.; Lodhi, M.B. China–Pakistan Economic Corridor, Logistics Developments and Economic Growth in Pakistan. Logistics 2021, 5, 35. [Google Scholar] [CrossRef]
- Kouser, S.; Subhan, A. Abedullah Uncovering Pakistan’s Environmental Risks and Remedies under the China-Pakistan Economic Corridor. Environ. Sci. Pollut. Res. 2019, 27, 4661–4663. [Google Scholar] [CrossRef]
- Surahio, M.K.; Gu, S.; Mahesar, H.A.; Soomro, M.M. China–Pakistan Economic Corridor: Macro Environmental Factors and Security Challenges. SAGE Open 2022, 12, 21582440221. [Google Scholar] [CrossRef]
- Anwar, S.U.; Wuyi, Z.; Shah, S.Z.A.; Ullah, Q.; Amir, S.M.; Syed, A. The resilient economic impact of CPEC and future of MNCs: Evidence from Pakistan. Front. Environ. Sci. 2022, 10, 1–14. [Google Scholar] [CrossRef]
- Bohari, A.A.M.; Xia, B. Developing green procurement framework for construction projects in Malaysia. In Proceedings of the 6th International Conference on Engineering, Project, and Production Management (EPPM2015), Gold Coast, Australia, 2–4 September 2015; Association of Engineering, Project, and Production Management (EPPM). pp. 282–290. [Google Scholar]
- Hashmi, A.; Bhatti, A.I.; Ahmed, S.; Tariq, M.A.U.R.; Savitsky, A. Revisiting the Indus Basin Model for an Energy Sustainable Pakistan. Water 2022, 14, 702. [Google Scholar] [CrossRef]
- Ding, Z.; Fan, Z.; Tam, V.W.; Bian, Y.; Li, S.; Illankoon, I.C.S.; Moon, S. Green building evaluation system implementation. Build. Environ. 2018, 133, 32–40. [Google Scholar] [CrossRef]
- Freeman, R.E. Strategic Management: A Stakeholder Approach; Pitman: Marblehead, MA, USA, 1984. [Google Scholar]
- Wang, H.; Khan, M.A.S.; Anwar, F.; Shahzad, F.; Adu, D.; Murad, M. Green Innovation Practices and Its Impacts on Environmental and Organizational Performance. Front. Psychol. 2021, 11, 1–15. [Google Scholar] [CrossRef] [PubMed]
- Santos, H.; Lannelongue, G.; Gonzalez-Benito, J. Integrating Green Practices into Operational Performance: Evidence from Brazilian Manufacturers. Sustainability 2019, 11, 2956. [Google Scholar] [CrossRef]
- Muangmee, C.; Dacko-Pikiewicz, Z.; Meekaewkunchorn, N.; Kassakorn, N.; Khalid, B. Green Entrepreneurial Orientation and Green Innovation in Small and Medium-Sized Enterprises (SMEs). Soc. Sci. 2021, 10, 136. [Google Scholar] [CrossRef]
- Islam, S.; Karia, N.; Fauzi, F.B.A.; Soliman, M. A review on green supply chain aspects and practices. Manag. Mark. 2017, 12, 12–36. [Google Scholar] [CrossRef]
- Suyendikova, G.K.; Barykin, S.E.; Sergeev, S.M.; Kapustina, I.V.; Krupnov, Y.; NikolaevnaShchepkina, N. Sustainable development of smart cities and smart territories based on the model of minimizing externalities. F1000Research 2022, 11, 522. [Google Scholar] [CrossRef]
- Ndinojuo, B.C.E. Framing biodegradable issues in selected online Nigerian newspapers: An environmental communication study. Acta Univ. Danubius. Commun. 2020, 14, 120–139. [Google Scholar]
- Khan, M.; Parvaiz, G.S.; Dedahanov, A.T.; Abdurazzakov, O.S.; Rakhmonov, D.A. The Impact of Technologies of Traceability and Transparency in Supply Chains. Sustainability 2022, 14, 16336. [Google Scholar] [CrossRef]
- Ekins, P.; Zenghelis, D. The costs and benefits of environmental sustainability. Sustain. Sci. 2021, 16, 949–965. [Google Scholar] [CrossRef]
- Andersson, S.; Svensson, G.; Molina-Castillo, F.; Otero-Neira, C.; Lindgren, J.; Karlsson, N.P.E.; Laurell, H. Sustainable development—Direct and indirect effects between economic, social, and environmental dimensions in business practices. Corp. Soc. Responsib. Environ. Manag. 2022, 29, 1158–1172. [Google Scholar] [CrossRef]
- Ahmadi-Gh, Z.; Bello-Pintado, A. Why is manufacturing not more sustainable? The effects of different sustainability practices on sustainability outcomes and competitive advantage. J. Clean. Prod. 2022, 337, 130392. [Google Scholar] [CrossRef]
- Depoux, A.; Hémono, M.; Puig-Malet, S.; Pédron, R.; Flahault, A. Communicating climate change and health in the media. Public Health Rev. 2017, 38, 7. [Google Scholar] [CrossRef] [PubMed]
- Mavrodieva, A.V.; Rachman, O.K.; Harahap, V.B.; Shaw, R. Role of Social Media as a Soft Power Tool in Raising Public Awareness and Engagement in Addressing Climate Change. Climate 2019, 7, 122. [Google Scholar] [CrossRef]
- Feliciano, D.; Sobenes, A. Stakeholders’ perceptions of factors influencing climate change risk in a Central America hotspot. Reg. Environ. Chang. 2022, 22, 23. [Google Scholar] [CrossRef]
- Wu, M.; Long, R.; Yang, S.; Wang, X.; Chen, H. Evolution of the Knowledge Mapping of Climate Change Communication Research: Basic Status, Research Hotspots, and Prospects. Int. J. Environ. Res. Public Health 2022, 19, 11305. [Google Scholar] [CrossRef] [PubMed]
- Awan, U.; Kraslawski, A.; Huiskonen, J. Understanding the Relationship between Stakeholder Pressure and Sustainability Performance in Manufacturing Firms in Pakistan. Procedia Manuf. 2017, 11, 768–777. [Google Scholar] [CrossRef]
- Hörisch, J.; Freeman, R.E.; Schaltegger, S. Applying Stakeholder theory in sustainability management: Links, similarities, dissimilarities, and a conceptual framework. Organ. Environ. 2014, 27, 328–346. [Google Scholar] [CrossRef]
- Barney, J.B. Why resource-based theory’s model of profit appropriation must incorporate a stakeholder perspective. Strateg. Manag. J. 2018, 39, 3305–3325. [Google Scholar] [CrossRef]
- Kujala, J.; Sachs, S.; Leinonen, H.; Heikkinen, A.; Laude, D. Stakeholder Engagement: Past, Present, and Future. Bus. Soc. 2022, 61, 1136–1196. [Google Scholar] [CrossRef]
- Wang, L.; Li, W.; Qi, L. Stakeholder Pressures and Corporate Environmental Strategies: A Meta-Analysis. Sustainability 2020, 12, 1172. [Google Scholar] [CrossRef]
- Barko, T.; Cremers, M.; Renneboog, L. Shareholder Engagement on Environmental, Social, and Governance Performance. J. Bus. Ethics 2022, 180, 777–812. [Google Scholar] [CrossRef]
- Kordsachia, O.; Focke, M.; Velte, P. Do sustainable institutional investors contribute to firms’ environmental performance? Empirical evidence from Europe. Rev. Manag. Sci. 2022, 16, 1409–1436. [Google Scholar] [CrossRef]
- Pfajfar, G.; Shoham, A.; Małecka, A.; Zalaznik, M. Value of corporate social responsibility for multiple stakeholders and social impact—Relationship marketing perspective. J. Bus. Res. 2022, 143, 46–61. [Google Scholar] [CrossRef]
- Marshall, A.; Rao, S.; Roy, P.P.; Thapa, C. Mandatory corporate social responsibility and foreign institutional investor preferences. J. Corp. Financ. 2022, 76, 102261. [Google Scholar] [CrossRef]
- Elcio, M.T.; Chee, Y.W. Towards a theory of multi-tier sustainable supply chains: A systematic literature review. Supply Chain. Manag. 2014, 19, 643–663. [Google Scholar] [CrossRef]
- Zhu, Q. Green supply chain management in China: Pressures, practices and performance. Int. J. Oper. Prod. Manag. 2012, 25, 449–468. [Google Scholar] [CrossRef]
- Aarseth, W.; Ahola, T.; Aaltonen, K.; Økland, A.; Andersen, B. Project sustainability strategies: A systematic literature review. Int. J. Proj. Manag. 2016, 35, 1071–1083. [Google Scholar] [CrossRef]
- Banihashemi, S.; Hosseini, M.R.; Golizadeh, H.; Sankaran, S. Critical success factors (CSFs) for integration of sustainability into construction project management practices in developing countries. Int. J. Proj. Manag. 2017, 35, 1103–1119. [Google Scholar] [CrossRef]
- Eskerod, P.; Huemann, M. Sustainable development and project stakeholder management: What standards say. Int. J. Manag. Proj. Bus. 2013, 6, 36–50. [Google Scholar] [CrossRef]
- Martens, M.L.; Carvalho, M.M. Sustainability and success variables in the project management context: An expert panel. Proj. Manag. J. 2017, 47, 24–43. [Google Scholar] [CrossRef]
- Silvius, A.J.G.; Kampinga, M.; Paniagua, S.; Mooi, H. Considering sustainability in project management decision making: An investigation using Q-methodology. Int. J. Proj. Manag. 2017, 35, 1133–1150. [Google Scholar] [CrossRef]
- Hwang, B.G.; Tan, J.S. Green building project management: Obstacles and solutions for sustainable development. Sustain. Dev. 2012, 20, 335–349. [Google Scholar] [CrossRef]
- Qi, G.Y.; Shen, L.Y.; Zeng, S.X.; Jorge, O.J. The drivers for contractors’ green innovation: An industry perspective. J. Clean. Prod. 2010, 18, 1358–1365. [Google Scholar] [CrossRef]
- Olawumi, T.O.; Chan, D.W.; Wong, J.K.; Chan, A.P. Barriers to the integration of BIM and sustainability practices in construction projects: A Delphi survey of international experts. J. Build. Eng. 2018, 20, 60–71. [Google Scholar] [CrossRef]
- Darko, A.; Chan, A.P.C.; Yang, Y.; Shan, M.; He, B.-J.; Gou, Z. Influences of barriers, drivers, and promotion strategies on green building technologies adoption in developing countries: The Ghanaian case. J. Clean. Prod. 2018, 200, 687–703. [Google Scholar] [CrossRef]
- Darko, A.; Chan, A.P.; Huo, X.; Owusu-Manu, D.G. A scientometric analysis and visualization of global green building research. Build. Environ. 2019, 149, 501–511. [Google Scholar] [CrossRef]
- Wong, J.K.W.; San Chan, J.K.; Wadu, M.J. Facilitating effective green procurement in construction projects: An empirical study of the enablers. J. Clean. Prod. 2016, 135, 859–871. [Google Scholar] [CrossRef]
- Varnäs, A.; Balfors, B.; Faith-Ell, C. Environmental consideration in procurement of construction contracts: Current practice, problems and opportunities in green procurement in the Swedish construction industry. J. Clean. Prod. 2009, 17, 1214–1222. [Google Scholar] [CrossRef]
- Shan, M.; Hwang, B. Green building rating systems: Global reviews of practices and research efforts. Sustain. Cities Soc. 2018, 39, 172–180. [Google Scholar] [CrossRef]
- Zhu, Q.; Sarkis, J.; Lai, K. Confirmation of a measurement model for green supply chain management practices implementation. Int. J. Prod. Econ. 2008, 111, 261–273. [Google Scholar] [CrossRef]
- Brones, F.; de Carvalho, M.M.; de Senzi Zancul, E. Ecodesign in project management: A missing link for the integration of sustainability in product development? J. Clean. Prod. 2014, 80, 106–118. [Google Scholar] [CrossRef]
- Lam, P.T.I.; Chan, E.H.W.; Poon, C.S.; Chau, C.K.; Chun, K.P. Factors affecting the implementation of green specifications in construction. J. Environ. Manag. 2010, 91, 654–661. [Google Scholar] [CrossRef] [PubMed]
- Svensson, G.; Ferro, C.; Høgevold, N.; Padin, C.; Carlos Sosa Varela, J.; Sarstedt, M. Framing the triple bottom line approach: Direct and mediation effects between economic, social and environmental elements. J. Clean. Prod. 2018, 197, 972–991. [Google Scholar] [CrossRef]
- Ahmad, S.; Wong, K.Y. Development of weighted triple-bottom line sustainability indicators for the Malaysian food manufacturing industry using the Delphi method. J. Clean. Prod. 2019, 229, 1167–1182. [Google Scholar] [CrossRef]
- Vongjaturapat, S.; Chaveesuk, S.; Chotikakamthorn, N.; Tongkhambanchong, S. Analysis of Factor Influencing the Tablet Acceptance for Library Information Services: A Combination of UTAUT and TTF Model. J. Inf. Knowl. Manag. 2015, 14, 1550023. [Google Scholar] [CrossRef]
- Mahat, N.A.A.; Alwee, S.N.A.S.; Adnan, H.; Hassan, A.A. Propelling green building technologies adoption in Malaysia construction industry. In IOP Conference Series: Earth and Environmental Science; IOP Publishing: Bristol, UK, 2019; Volume 233, p. 022032. [Google Scholar]
- Onubi, H.O.; Yusof, N.; Hassan, A.S. Effects of green construction on project’s economic performance. J. Financ. Manag. Prop. Constr. 2020, 25, 331–346. [Google Scholar] [CrossRef]
- Onubi, H.O.; Yusof, N.A.; Hassan, A.S. Green construction practices: Ensuring client satisfaction through health and safety performance. Environ. Sci. Pollut. Res. 2022, 29, 5431–5444. [Google Scholar] [CrossRef] [PubMed]
- Collins, W.; Parrish, K.; Gibson, G.E., Jr. Development of a project scope definition and assessment tool for small industrial construction projects. J. Manag. Eng. 2017, 33, 04017015. [Google Scholar] [CrossRef]
- Zarei, B.; Sharifi, H.; Chaghouee, Y. Delay causes analysis in complex construction projects: A semantic network analysis approach. Prod. Plan. Control 2018, 29, 29–40. [Google Scholar] [CrossRef]
- Albort-Morant, G.; Leal-Millán, A.; Cepeda-Carrión, G. The antecedents of green innovation performance: A model of learning and capabilities. J. Bus. Res. 2016, 69, 4912–4917. [Google Scholar] [CrossRef]
- Fornell, C.G.; Larcker, D.F. Evaluating structural equation models with unobservable variables and measurement error. J. Mark. Res. 1981, 18, 39–50. [Google Scholar] [CrossRef]



| Latent Variables and Scales | Sources | |
|---|---|---|
| Green Project Design | ||
| 1. | The designs implemented in this CPEC are carried out according to green specifications; | Bohari and Xia [44]; Mahat et al. [92] |
| 2. | A green specialist consultant or trainer is involved in the initial design stages of the project; | |
| 3. | There was a government approval at the early CPEC stages to incorporate green construction practices; | |
| 4. | In the design stage, there is National Strategic Plan for Solid Waste Management policy; | |
| 5. | A preliminary study was conducted on the environmental impact of CPECT project; | |
| Green Project Procurement | ||
| 6. | The procurement of the construction materials follows an eco-friendly and green requirement; | Onubi [93,94]. |
| 7. | Building materials suppliers are informed of the green and environmental impacts before being awarded the supply tender; | |
| 8. | There is a mandatory green environmental criterion to be observed by all the suppliers; | |
| 9. | The pre-qualification of the material suppliers is based on the past credentials of knowledge of green construction; | |
| 10. | There is a policy of giving priority to suppliers with long term policy which promote efficient waste management and green practices; | |
| 11. | The pre-qualification of suppliers is based on past experience in green construction; | |
| Green Project Construction | ||
| 12. | There is effective waste management, recycling, and reuse of construction materials; | Onubi et al. [94]; Collins et al. [95] |
| 13. | In-house training is conducted to educate the stakeholders on the required green constructing threshold and its importance; | |
| 14. | Stakeholders are able to understand the bigger picture of green construction; | |
| 15. | There is effective on-site systematic waste management, e.g., separate hazardous, waste, with general waste; | |
| 16. | CPEC construction observes the Green Building technology rating system and roadmap; | |
| Environment Performance | ||
| 17. | Availability of appropriate reward/incentives at project level on green achievement; | Onubi [94]; Collins [95] |
| 18. | There are greater benefits realized in terms of cost savings from green practices; | |
| 19. | There is protection and restoration of the natural state of the building site in terms of ecosystem, agriculture, plants, and animal habitat; | |
| 20. | CPEC has conformed to the environmental laws; | |
| 21. | In CPEC project, there has been a significant reduction in energy consumption; | |
| Economic Performance | ||
| 22. | The CPEC projected profit levels will be achieved; | Zarei [96]; Albort-Morant [97] |
| 23. | Budget contingencies were well within acceptable limits; | |
| 24. | Project cost performance was met within projected limits; | |
| 25. | Rework costs will not be surpassed; | |
| 26. | Minimal disruption of construction works has been recorded so far; | |
| 27. | CPEC project activities are completed based on set pre-project timelines and goals. | |
| Characteristics | Frequency (n) | Percent (%) | |
|---|---|---|---|
| Gender | Male | 194 | 70.3 |
| Female | 82 | 29.7 | |
| Work Experience | 1–5 Years | 50 | 18.1 |
| 6–10 Years | 86 | 31.2 | |
| 11–15 Years | 99 | 35.9 | |
| 16+ Years | 41 | 14.9 | |
| Work Title | Project Team Member | 57 | 20.7 |
| Project Manager | 23 | 8.3 | |
| General Construction Worker | 99 | 35.9 | |
| Engineer | 54 | 19.6 | |
| Other | 43 | 15.6 | |
| Firm Nature | Client | 32 | 11.6 |
| Government | 54 | 19.6 | |
| Consultant | 55 | 19.9 | |
| Contractor | 135 | 48.9 |
| MaxR(H) | EVP | GPD | GPP | GPC | ECP |
|---|---|---|---|---|---|
| 0.787 | 0.842 | ||||
| 0.836 | 0.61 | 0.870 | |||
| 0.849 | 0.749 | 0.839 | 0.894 | ||
| 0.851 | 0.642 | 0.781 | 0.821 | 0.829 | |
| 0.869 | 0.785 | 0.775 | 0.771 | 0.736 | 0.821 |
| Standardized Factor Loadings | Composite Reliability (CR) | Average Variance Extracted (AVE) | Cronbach’s Alpha | ||
|---|---|---|---|---|---|
| ECP | ECP1 | 0.635 | 0.87 | 0.62 | 0.90 |
| ECP2 | 0.742 | ||||
| ECP3 | 0.73 | ||||
| ECP4 | 0.762 | ||||
| ECP5 | 0.728 | ||||
| ECP6 | 0.724 | ||||
| EVP | EVP1 | 0.625 | 0.78 | 0.51 | 0.82 |
| EVP2 | 0.712 | ||||
| EVP3 | 0.509 | ||||
| EVP4 | 0.643 | ||||
| EVP5 | 0.705 | ||||
| GPC | GPC1 | 0.735 | 0.85 | 0.53 | 0.80 |
| GPC2 | 0.758 | ||||
| GPC3 | 0.681 | ||||
| GPC4 | 0.732 | ||||
| GPC5 | 0.738 | ||||
| GPD | GPD1 | 0.687 | 0.84 | 0.60 | 0.88 |
| GPD2 | 0.75 | ||||
| GPD3 | 0.712 | ||||
| GPD4 | 0.717 | ||||
| GPD5 | 0.681 | ||||
| GPP | GPP1 | 0.681 | 0.85 | 0.68 | 0.88 |
| GPP2 | 0.726 | ||||
| GPP3 | 0.699 | ||||
| ECP | GPP4 | 0.717 | |||
| GPP5 | 0.697 | ||||
| GPP6 | 0.641 |
| Hypothesis | Paths | Estimate | S.E. | C.R. | p | ||||
|---|---|---|---|---|---|---|---|---|---|
| Direct Effects | |||||||||
| H1 | GPD | → | EVP | −0.041 | 0.065 | −0.636 | 0.525 | ||
| H2 | GPD | → | ECP | 0.266 | 0.049 | 5.477 | *** | ||
| H3 | GPP | → | EVP | 0.681 | 0.087 | 7.851 | *** | ||
| H4 | GPP | → | ECP | −0.091 | 0.064 | −1.408 | 0.159 | ||
| H5 | GPC | → | EVP | 0.239 | 0.064 | 3.767 | *** | ||
| H6 | GPC | → | ECP | 0.338 | 0.054 | 6.218 | *** | ||
| H7 | EVP | → | ECP | 0.383 | 0.082 | 4.663 | *** | ||
| Indirect Effects | |||||||||
| H8 | GPD | → | EVP | → | ECP | 0.273 | 0.072 | 1.163 | *** |
| GPP | → | EVP | → | ECP | 0.682 | 0.027 | 4.728 | *** | |
| GPC | → | EVP | → | ECP | 0.873 | 0.826 | 2.278 | *** | |
Disclaimer/Publisher’s Note: The statements, opinions and data contained in all publications are solely those of the individual author(s) and contributor(s) and not of MDPI and/or the editor(s). MDPI and/or the editor(s) disclaim responsibility for any injury to people or property resulting from any ideas, methods, instructions or products referred to in the content. |
© 2023 by the authors. Licensee MDPI, Basel, Switzerland. This article is an open access article distributed under the terms and conditions of the Creative Commons Attribution (CC BY) license (https://creativecommons.org/licenses/by/4.0/).
Share and Cite
Ullah, S.; Barykin, S.; Jianfu, M.; Saifuddin, T.; Khan, M.A.; Kazaryan, R. Green Practices in Mega Development Projects of China–Pakistan Economic Corridor. Sustainability 2023, 15, 5870. https://doi.org/10.3390/su15075870
Ullah S, Barykin S, Jianfu M, Saifuddin T, Khan MA, Kazaryan R. Green Practices in Mega Development Projects of China–Pakistan Economic Corridor. Sustainability. 2023; 15(7):5870. https://doi.org/10.3390/su15075870
Chicago/Turabian StyleUllah, Shakir, Sergey Barykin, Ma Jianfu, Taher Saifuddin, Mohammed Arshad Khan, and Ruben Kazaryan. 2023. "Green Practices in Mega Development Projects of China–Pakistan Economic Corridor" Sustainability 15, no. 7: 5870. https://doi.org/10.3390/su15075870
APA StyleUllah, S., Barykin, S., Jianfu, M., Saifuddin, T., Khan, M. A., & Kazaryan, R. (2023). Green Practices in Mega Development Projects of China–Pakistan Economic Corridor. Sustainability, 15(7), 5870. https://doi.org/10.3390/su15075870

