Next Article in Journal
Addressing Sustainability in the High School Biology Classroom through Socioscientific Issues
Next Article in Special Issue
Evaluation of Carbon Emission and Carbon Contribution Capacity Based on the Beijing–Tianjin–Hebei Region of China
Previous Article in Journal
An Improved U-Net Model Based on Multi-Scale Input and Attention Mechanism: Application for Recognition of Chinese Cabbage and Weed
Previous Article in Special Issue
Research on Forest Carbon Sink Potential in China
 
 
Font Type:
Arial Georgia Verdana
Font Size:
Aa Aa Aa
Line Spacing:
Column Width:
Background:
Article

Intelligent Risk Assessment of Ecological Agriculture Projects from a Vision of Low Carbon

1
School of Accounting, Shanxi Institute of Business and Technology, Taiyuan 030006, China
2
School of Management, Hebei GEO University, Shijiazhuang 050031, China
3
Strategy and Management Base of Mineral Resources in Hebei Province, Hebei GEO University, Shijiazhuang 050031, China
*
Author to whom correspondence should be addressed.
Sustainability 2023, 15(7), 5765; https://doi.org/10.3390/su15075765
Submission received: 8 February 2023 / Revised: 11 March 2023 / Accepted: 25 March 2023 / Published: 26 March 2023

Abstract

Ecological agriculture projects have achieved a growing development in the context of low carbon. However, because of the great difference in these issues from traditional types, there exist risks in progression quality and sustainability. To better identify the risk, this paper proposes a novel hybrid approach that integrates the analytic hierarchy process (AHP) with technique for order preference by similarity to an ideal solution (TOPSIS), as well as an improved support vector machine (SVM) based on the brainstorming algorithm (BSO). First, a risk evaluation index framework is developed and elaborated in terms of the natural environment, society, market economy, management, technology, and finance. Then the traditional assessment can be derived from AHP with TOPSIS. In addition, BSO is applied to improve SVM for rapid computation. Finally, a case study is implemented to verify the accuracy of the proposed technique. In this research, based on the low-carbon perspective, artificial intelligence algorithm and risk assessment are introduced into the field of ecological agriculture project management, which is conducive to the rapid and effective evaluation of ecological agriculture project risk. It can improve managers’ risk awareness and risk management ability, reduce investment blindness, and help ecological agriculture projects achieve healthy and sustainable development under the background of low carbon, thus contributing to the development of a low-carbon economy.

1. Introduction

In contrast to traditional agricultural modes, the ecological agriculture project is a novel development pattern integrating eco-tourism, product processing, leisure and entertainment, elderly care, and business service [1], which can achieve organic unity of economic, social, and ecological benefits [2]. In other words, an ecological agriculture project is a kind of “sustainable agriculture” project. It is an agricultural production system that reduces the use of chemical agricultural products as much as possible and mainly relies on crops and artificial technology to improve the quality of agricultural products, improve the agricultural ecological environment, and improve production efficiency and benefit. Nowadays, with the burgeoning development of a low-carbon economy, strong support for modern agriculture mode concerning systems and policies has been given in China that attracts many investors to set foot in this field and contributes to rapid growth [3]. However, it cannot get rid of inherent characteristics of agriculture, such as a long construction cycle, large capital investment, and slow investment return. Simultaneously, the low-carbon economy has also brought new content to the risks [4]. As a result, it is of great necessity to carry out systematic risk evaluation research on ecological agriculture projects.
As for assessment content, some scholars have begun to study risk estimation of ecological or traditional agriculture projects [5,6,7,8,9]. Reference [5] came up with a risk assessment method regarding ecological land in the black soil region of Northeast China. The geo-weighted regression model detected potential factors and took the natural environment and urbanization process together with food production conditions into account. The technical system of agricultural multi-disaster meteorological disaster risk evaluation was discussed in reference [6]. Based on the regional historical disaster data from 1978 to 2020 in the first national comprehensive natural disaster risk survey, risk estimation was implemented in 18 major grain-producing areas of Jilin Province. The literature [7] developed a hybrid risk evaluation model that could capture the interdependence among water, energy, and food shortage risk. In addition, a chance-constrained programming approach was established in the paper based on Copula. This measure has been applied to the agricultural WEF linkage system in northern China, where the shortage of water, energy, or land affects the agricultural output. Reference [8] pointed out that the ex-ante research on index-based insurance as a financial risk management tool for agricultural danger has increased prominently. At the same time, some new study trends were highlighted to guide future research, particularly the use of remote sensing data and hydrological as well as crop models to address data scarcity, geo-based dangers, and climate change issues. A comprehensive study was conducted in reference [9] directed towards environmental risk assessment comprising frequent monitoring of water and soil parameters (24 in total). The risk categories of three agricultural projects were determined following quality and quantity. To sum up, it can be found that the importance of risk assessment on agriculture projects is increasingly apparent, but few studies focus on ecological agriculture issues, especially lacking quantitative risk estimation from the perspective of low carbon. By combing through existing studies, it can also be found that some scholars have started to study the risk assessment of ecological agriculture projects or traditional agricultural projects, and the evaluation contents mainly include: In terms of land ecological risk, agricultural financial risk, geographical basis, climate change risk, environmental risk, etc. Although the above studies have involved the risk assessment of ecological agriculture projects or traditional agricultural projects, the evaluation content is relatively simple. Therefore, this research evaluates the risk of ecological agriculture projects from six aspects: nature, society, market economy, management, technology, and finance. It is expected to cover the whole life cycle of the project from pre-planning fundraising to completion and later operation so as to make a complete evaluation of the risk of the ecological agriculture project.
Concerning assessment approaches, there are chiefly two categories: traditional evaluation models and intelligent techniques [10]. AHP, Delphi approach, and matter-element extension means, along with ideal solution, belong to classical estimation measures [11], while artificial neural network (ANN) together with support vector machine (SVM) pertains to modern intelligent methods [12]. Despite extensive application and exact results, traditional methods have difficulty in dealing with a large amount of data. However, intelligent algorithms embody the merits of rapid and accurate data processing. This study attempts to integrate these two categories of means for risk evaluation research aiming at ecological agriculture projects. The conventional TOPSIS method calculates the proximity between the assessment target and the ideal solution by approximating the positive and negative ideal solutions. It is supposed that the estimation target is optimal, which is the closest to the positive ideal solution and farthest from the negative ideal solution [13]. However, the reverse order problem in TOPSIS cannot be ignorable in towards evaluation of multiple indicators and objects. Concretely, the ranking consequence of estimation targets, even the future decision precision, may change owing to the alteration of positive and negative ideal solutions as well as the weights. To settle this issue, a modified TOPSIS is introduced in the paper. Considering the merits of flexibility and conciseness, AHP is selected here for weight determination in combination with qualitative as well as quantitative decision-making [14]. Afterward, more and more researchers concentrated on SVM, which is grounded in statistical theory [15]. In line with VC dimension theory and structural risk minimization, SVM makes efforts to find a perfect balance between learning capabilities and model complicacy [16]. This technique looks for a hyperplane in high-dimensional feature space to which the training set is nonlinearly mapped. The space can meet the maximization of the isolation edge between positive and negative examples [17]. Given the disadvantages of ANN such as over-fitting, easily trapping into local optimization, and result selection, SVM can validly solve the above problems. Additionally, it is proper for coping with nonlinear, high-dimensional data, which is extensively applied in pattern recognition along with data mining, etc. [18]. Nevertheless, appropriate parameter selection has a momentous impact on computing performance [19]. Thereby, it is necessary to employ appropriate intelligent methods to optimize the parameters. Brain Storm Optimization (BSO) applies clustering ideas to local optimum and acquires global one via contrast. Moreover, this means adopting mutation ideas to expand diversity and prevent trapping into local optimum. It is demonstrated that BSO is suited for multi-modal and high-dimensional issues [20]. Therefore, this study proposes a hybrid model combining BSO with SVM for risk assessment of ecological agriculture projects.
In summary, this paper establishes a system directed at quantitative risk estimation in ecological agriculture projects from the aspect of low carbon. The rest of the study is arranged as follows: Section 2 separates the indicators into six groups, namely natural environment, society, market economy, management, technology, and finance, and explains the evaluation indexes and makes a detailed explanation. Section 3 develops a classical evaluation model AHP-TOPSIS and intelligent assessment technique SVM integrated with BSO, respectively. An example is employed here to validate the precision and validity of the established method. Section 5 summarizes the research results.

2. Indicator System

2.1. Structure of Index System

Due to their large scale and time-consuming, risk identification of ecological agriculture projects costs more human, financial, and material resources and even has a significant impact on the balance between management benefits and revenue along with expenditure [21,22,23]. Considering the perspective differences between low carbon and traditional condition, this study collects and analyzes all kinds of references on project construction risk [24,25,26,27]. Here, the dangers are separated into six fields from the aspect of low carbon: natural environment, society, market economy, management, technology, and finance, which covers the whole life cycle of the projects from early planning and fundraising to completion and later operation. The specific risk indexes that are probable to result in enterprise losses are screened for prevention and response in advance, see Table 1.

2.2. Interpretation of Evaluation Indicators

2.2.1. Natural Environment Risk

From the perspective of low carbon, natural environmental risk is the basic risk for ecological agriculture, and ecological agriculture has harsher requirements on the natural environment than traditional agriculture. The risks of water shortage, climate deterioration, environmental pollution, and soil fertility degradation caused by the natural environmental change have a serious impact on ecological agriculture projects. The change in natural environment is not only affected by the local climate and other natural conditions but also the traditional intensive agricultural technology used by human beings may lead to the degradation of soil fertility resources and other risks. Natural environmental risks mainly include natural disaster risk, natural condition risk, environmental pollution, and ecological degradation risk.
(1) Natural disaster risk
The severe dependence of agriculture on the environment determines farming industry directly faces the peril of natural disasters. Furthermore, other systemic risks are frequently induced, such as meteorological damage (drought, flood, hail, frost, typhoon, lightning, etc.), geological fatality (earthquake, volcano, landslide, etc.), and insect pests. Natural disasters in large regions generally influence product supply and cause price fluctuations.
(2) Natural condition risk
As a kind of pure danger, it refers to an objectively existing and irresistible environmental situation. All construction activities cannot violate natural laws. Hence, the development of ecological agriculture projects relies deeply on the environment. Natural condition risk consists of meteorological conditions as well as geological conditions.
(3) Environmental pollution and ecological degradation risk
Environmental problems such as water pollution, soil pollution, air pollution, and soil fertility resource degradation pose a major risk to the development of ecological agriculture. They not only seriously affect the quality of agricultural products but also pose a serious threat to people’s diet health and even threaten life safety. The impact of environmental pollution and ecological degradation on ecological agriculture projects is fatal. Once polluted, the value of the products will decrease greatly and even be destroyed in serious cases. Environmental pollution is two-sided, not only from the external environment; internal technology or improper operation may also cause environmental pollution and ecological degradation.

2.2.2. Social Risk

Social risk means the chance caused by social conditions and political circumstances to ecological agriculture projects, which incorporates a change in national and local policy as well as public intervention.
(1) Risk of national policy change
The adjustment of national policy on ecological agriculture projects, especially the reduction of support, may lead to profit degradation, an extension of the payback period, and a decline in revenue. Additionally, variation in carbon tax policy probably increases risk because of low carbon.
(2) Risk of local policy change
Policy fluctuation involves local land use planning, regional program, business environment, and tax incentives. Weak support for ecological agriculture projects may result in forced reconstruction since land use does not conform to municipal planning. The item will suffer from financing difficulties and other economic losses.
(3) Public intervention risk
Implementation of farmers’ function replacement belongs to public intervention, including relocation of local villagers along with rural land circulation. If some villagers do not cooperate or even obstruct, projects will need long preparation time and high costs or fall into abort.

2.2.3. Market Economy Risk

The risk emerges due to economic environment change and relation variation. It can be divided into the risk of change in consumer demand, intensified market competition, material supply fluctuation, and rising labor wages.
(1) Risk of change in consumer demand
There are many reasons for the hazard incorporating alteration of economic development, income level as well as consumption habits. Moreover, public health emergencies also convert consumer behavior.
(2) Risk of change in intensified market competition
Competition intensification gives rise to price slide. Too many competitors induce market saturation and sale drop. Ecological agriculture adopts organic, green, and pollution-free production techniques with high costs. Its price is much more expensive than ordinary farm goods, but its output only accounts for a little part of the market. Thereby, ecological agriculture is faced with serious market danger.
(3) Risk of material supply fluctuation
Price, quality, and quantity of raw materials commonly follow the market trend. The supplier’s credit risk also influences staff provision. Ecological agriculture production put forward strong demand for seeds, organic fertilizers, biological pesticides, etc. In light of its high price, unstable product quality, and output, together with huge rate fluctuation, there exists enormous risk in the procurement process, which is similar to agricultural equipment with low applicability.
(4) Risk of rising labor wage
The need for labor in ecological agriculture is immense. However, the contradiction between supply and demand of manpower is prominent owing to little quantity, aging structure, and low diathesis. Additionally, in virtue of the strong seasonal nature, there is a time conflict with local farmers’ production activities. Employment of foreign labor may also discord with native economic and cultural interests. The superposition of various factors has led to a sharp rise in earnings.

2.2.4. Management Risk

During project operation, the administration may not meet expected requirements in the aspect of planning, organization, coordination, and control, which will cause management risk. Quality and safety losses occur as a result of a long cycle and complex factors. Moreover, direct or indirect economic wastage will be brought to the project. Management risks involve danger in personnel quality, production outsourcing, system process, contract, land transfer, and product quality.
(1) Personnel quality risk
This type of risk is the most common one in organization management. In the agricultural industry, both low-carbon administration and technical personnel are extremely scarce. Ecological agriculture pertains to the high-tech and high-risk industry with strict demand for talent and difficult working conditions. Accordingly, it is very hard to recruit qualified employees from the market. The quality risk of management personnel is presented in two aspects: on the one hand, operation errors are shown based on weak awareness of quality, safety, and law along with the sense of responsibility of management personnel; on the other hand, lack of effective administration system and domination process make the work out of control. Additionally, the bad moral quality of employees will also increase the risk. In particular, there are a large number of cash transactions in agricultural operations and irregular bills, which provides the staff with bad conduct a chance to take advantage of.
(2) Production outsourcing risk
This danger not only relates to the core issues such as product quality but also has a significant impact on production costs. As a high-tech industry, production outsourcing is generally used in ecological agriculture; that is, tasks are outsourced to professional manufacturing cooperatives, associated companies, or local farmers’ spontaneous organizations. Nevertheless, products fail to meet the requirements because of poor contractor ability. Some of them cannot operate advanced machines skillfully and carry out standards and specifications strictly. In addition, limited by farming hours and a shortage of labor resources, the cost soars to an astonishing level.
(3) System process risk
As a crucial part, a positive system procedure is an important support for efficient operation in the company. A reasonable process can standardize employees’ behaviors, clarify responsibilities and stimulate enthusiasm. In this way, the staff can form good habits and improve efficiency simultaneously. If there exists a problem in the process, it will result in working delay, mutual responsibility shifting, administration confusion, and frequent operational errors. Thus, project quality cannot be guaranteed.
(4) Contract risk
Several people in agricultural production do not attach much importance to legal documents. The lack of contract spirit may bring about unnecessary losses. The ecological agriculture project is industrialized and market-oriented concerning material procurement, production outsourcing, and product sales. Therefore, contracts must be strictly reviewed and managed to protect legal rights and interests from infringement.
(5) Land transfer risk
Most of the land in ecological agriculture projects is transferred from farmers. Many grass-roots departments exploit this situation to compete with them for benefits and cause disputes, which involve the interests of the government, two rural committees, and villagers. Furthermore, low transparency and fairness of collective land transfer also arouse strong reactions from farmers. Although national laws and regulations have made many provisions in this regard, the contents are not perfect and need dynamic changes. In follow-up management, it is also easy to make conflicts with farmers due to poor communication.
(6) Product quality risk
This kind of risk runs through the whole process of the project. The product quality should be measured from two aspects: rich in nutrients and low in harmful substances. Control of quality safety relates to many links, such as the purchase of agricultural materials, production operation, environmental protection, and monitoring of storage and transportation process, which increases the difficulty in management. As the guarantee of project benefit, quality issues directly affect both people’s health and the ecological environment.

2.2.5. Technical Risk

It refers to the risk that ecological agriculture projects adopt advanced biotechnology and production skills whose technical progressiveness, stability, adaptability, and safety are greatly different from the predicted state, resulting in production efficiency not meeting expectations, together with increased cost, substandard quality, and even possible biotechnology variation. Considering complex problems and changeable environment, risks exist in technology introduction, production operation, and administration, including information asymmetry, transformation stability, and technical disclosure.
(1) Information asymmetry risk
Sometimes, the recommended techniques and technology do not match the actual demand. It is common that the staff lack sufficient awareness of the novel skill or the R&D unit deliberately conceals technical defects, that is, information asymmetry. For example, the technology is unadvanced in effect, which leads to being quickly imitated and surpassed, or the outcome is too exaggerated to realize.
(2) Transformation stability risk
The environment of R&D is quite different from practical application. The relevant technology is normal in the experimental stage, but the prospective effect is hard to achieve or out of control, in reality, owing to great alternation in the natural environment. Most production sites for eco-agriculture are in the field except for the greenhouse; the variable surroundings increase the difficulty of extension.
(3) Technology disclosure risk
It can be seen that keeping a secret is difficult because of the open state. To ensure eco-technology at the leading level, first, it is necessary to do a good job in intellectual property protection to prevent leakage and loss of progressiveness. Second, strict technical operation procedures and management specifications should be formulated.

2.2.6. Financial Risk

Ecological agriculture projects generally need long cycles and large initial investments. Slow fund returns and many cash transactions expand financing risk. It principally incorporates investment budget risk, financing risk, capital liquidity risk, and cost control risk.
(1) Investment budget risk
An investment budget means a capital expenditure plan plays a guiding role in all activities in the enterprise. It is necessary to take the life cycle of the project into account to predict the comprehensive income. Even if a reasonable budget is made, it will be influenced by various factors, such as changes in the price level, adjustments of bank interest rates, financing costs as well an uncertain construction period. Thus, the investment payback period of the project becomes erratic, allowing for the actual expenditure to deviate from the budget. Accordingly, elaborate precautions should be enforced based on full fund evaluation and practical situations.
(2) Financing risk
It implies the impact of uncertain factors on finance such as macroeconomic environment, capital supply and demand market, capital source structure, financing quantity, term and method, financial leverage, exchange and interest rate and currency value change, etc. The fluctuation of the financial market and unreasonable use of its capital structure and financial leverage will aggravate the danger.
(3) Capital liquidity risk
Cash shortage affects the daily operation of the project and debt repayment in the enterprise. For instance, improper debt proportion, reduced investment, and excessive purchase and production costs lead to above-norm payment, while exorbitant inventory conduces to irrational capital occupation. Abundant credit sales are probable to give rise to increased recovery costs, delayed payback periods, poor liquidity, and bad debts.
(4) Cost control risk
It is critical to implement strict cost control in consideration of huge investments and long construction periods in ecological agriculture projects. If there is a large discrepancy in the budget, construction delays and financing hardships may occur. Therefore, all expenditures must be grimly dominated in the whole process, especially aiming at costs of labor, machinery, raw material, etc. In this way, the project can refrain from losses.

3. Methods

This study proposes a hybrid model combining BSO with SVM for risk assessment of ecological agriculture projects to realize fast and effective risk evaluation of ecological agriculture projects as well as promote healthy and sustainable development.

3.1. Application of AHP-MTOPSIS

3.1.1. AHP

In combination with qualitative and quantitative decision-making, AHP is particularly suitable for dealing with big problems of multi-objective and multi-level complex systematization and complex problems of system engineering that are difficult to complete quantitative analysis and decision-making. Moreover, the indexes selected for the research topic in this paper are also difficult to be processed quantitatively. Therefore, AHP is chosen here to determine the weight of each index of the risk assessment index system of ecological agriculture projects.
The specific calculation is illustrated as follows [28,29,30]:
(1) Construct a hierarchy structure
Through in-depth risk analysis, the indexes are separated into three levels based on logical relationships.
(2) Establish a comparison matrix
The matrix can be obtained via comparison in pairs in the third-level indicator layer to identify the proportion of each index in this layer relative to the previous one, namely the criterion class.
a i j is utilized to represent the contrasting results. Table 2 lists a scale of 1 to 9, which is proposed by Saaty and generally exploited.
a i j = 1 a j i
The pairwise comparison matrix A is established as presented in Equation (2)
A = ( a i j ) n × n = a 11 a 11 a 1 n   a n 1 a n 2 a n n
(1) Calculate weight and implement consistency test
The hierarchical ranking is applied to test the impact degree of factors at the lower level in contrast with the upper one. The sorting can be acquired founded on index weight. Here, ω i acts as the weight of i . The maximum eigenvalue is derived, which meets A W = λ max W  as well as the normalized eigenvector W = ω 1 , ω 2 , , ω n , i = 1 n ω i = 1 , where W stands for the weight of each index relative to the upper layer.
The momentous promise for the application of AHP is the consistency of the comparison matrix, or else the judgment error will occur. The test standard is elaborated as: If λ = n , A can be recognized as a uniform matrix, where λ equals the maximum eigenvalue in n × n reciprocal matrix A. In comparison with judge consistency degree, CI, RI together, with CR are cited in the paper.
C I = λ n n 1
The value of R I is displayed in Table 3.
Normally, if the consistency ratio C R = C I R I < 0.1 , it is assumed that the inconsistency degree is credible. Moreover, the normalized eigenvector is taken as the weight vector of the index system. Otherwise, A requires a tune-up.

3.1.2. MTOPSIS

The positive and negative ideal solutions are endowed with novel definitions in MTOPSIS. It is reckoned that the aforementioned solutions pertain to an absolute condition, and the assessment target is always between them; namely, the examined risk of ecological agriculture project is not able to be lower than the absolute negative ideal solution, nor higher than the absolute positive one [31]. The determination of the absolute solutions rests with the actual situation or experienced experts. The improvement of the MTOPSIS method can eliminate the possible reverse order problems in TOPSIS evaluation.
The synthetic evaluation procedures of MTOPSIS are illustrated here [32,33,34,35]:
(1) Equations (4) and (5) construct the weighted judgment matrix.
R = r i j m × n
r i j = w j x i j * ; i = 1 , 2 , , m ; j = 1 , 2 , , n
(2) The absolute positive along with negative ideal solutions are determined as follows:
X + = r 1 + , r 2 + , r 3 + , , r m +
X = r 1 , r 2 , r 3 , , r m
On account of the standardization of raw data, the absolute solutions are commonly set based on Equations (8) and (9), partly.
X + = ( 1 , 1 , , 1 ) T
X = ( 0 , 0 , , 0 ) T
(3) The Euclidean distance can be measured as presented in Equations (10) and (11).
D + = j = 1 n w j X + x i j * 2
D = j = 1 n w j X x i j * 2
(4) The relative closeness degree can be computed according to Equation (12):
C i = D D + + D
(5) The assessment objects are sorted founded on the value of C i , that is, the comprehensive appraisal score. The larger value signifies lower risk in the project.

3.2. Improved SVM

Considering the disadvantages of artificial neural network, such as overfitting and easy falling into local optimal and result selection, SVM cannot only effectively solve the above problems but also is suitable for dealing with nonlinear and high-dimensional data, etc., and has been widely used in pattern recognition, data mining, and other fields. In this paper, SVM is selected as the basic model. However, when the SVM model is used in practice, there will be some problems with whether the model parameters are reasonably selected. Improper parameter selection will seriously affect the computational performance of the model. Therefore, this paper uses the BSO algorithm to optimize the key parameters of SVM. This model combines the respective advantages of the above two algorithms in order to achieve accurate, self-learning, self-adjustment, strong adaptability, and highly reliable ecological agriculture project risk assessment function.

3.2.1. SVM

x i , y i ,   i = 1 , 2 , is exploited as the training set in SVM, wherein x i , y i ,   i = 1 , 2 , and y i R stands for the i-th input and its desired output, respectively, d equals the dimension of influencing elements [36].
First of all, the insensitive loss function is displayed in Equation (13), where ε represents the corresponding parameter.
f x y ε = f x y ε f x y ε 0 f x y < ε
The kernel function is expressed as follows in which φ x is a nonlinear function in effect:
k x i , x j = φ x i φ x j
Thus, the inner product operation in high-dimensional space can be realized via functions in input one.
Then, establish the optimal decision-making function as shown in Equation (15):
f x = w φ x + b
where indicates the inner product in the study.   ω R d along with b R means the weight vector and bias, respectively.
In the end, the problem can be optimized through relaxation variables ξ i together with ξ i .
min 1 2 w 2 + C i = 1 l ξ i + ξ i
S . t . y i w φ x j b ε + ξ i w φ x j + b y i ε + ξ i ξ i , ξ i 0
This approach takes advantage of the Lagrange function for dual optimization solution with penalty parameter C .
M a x 1 2 i = 1 l j = 1 l a i a i a j a j k x i , x j i = 1 l a i y i ε + i = 1 l a i y i ε
S . t . i = 1 l a i a i = 0 0 a i ,     a i C
The decision function is derived from Equation (20)
f x = i = 1 l a i a i k x i , x + b
Karush–Kuhn–Tucker’s condition provides a way for the calculation of the bias b .
b = y i ε w φ x i a i , a i 0 , C b = y i + ε w φ x i a i , a i 0 , C
The performance of SVM depends on kernel function selection to a great extent. In this paper, the Gaussian radial basis kernel function is adopted in light of fine separability and locality that points to model learning as well as training [37]. The width of the kernel parameter is set as σ .
K x i , x j = exp x i x j 2 2 σ 2

3.2.2. Parameter Determination of SVM Model

There are three chief parameters related to the algorithm performance [38] explained as follows:
Penalty parameter C indicates the degree of punishment while the error > ε . The error will be increased by over or under-learning, which corresponds to the deviation of C . Hence, the appropriate value provides a guarantee for error minimization [39].
The parameter in insensitive loss function ε manifests the expected error. Too large ε will reduce prediction accuracy while the too small value will increase the dimension. Accordingly, proper ε makes assurance for forecasting accuracy and avoidance of dimension disaster [40].
The width of kernel parameter σ is associated with the high-dimensional spatial structure as well as optimal solution complication in the SVM model. Too large σ contributes to the increase in both training and testing errors, in turn too small σ conduces to larger testing errors and lower training ones. Consequently, the generalization capability of this method hinges on a reasonable value of σ [41].
Rational parameter selection in SVM is a crucial step in practical application connected with classification performance and generalization ability. This process can be deemed as a search for a feasible solution that satisfies the minimum generalization error in essence. Every spot in the search space is treated as the perspective solution and its generalization performance is evaluated subsequently. As a result of the distinctive evolution mechanism in BSO, diverse clustering groups can be availably exploited for the broad search for an optimal solution that is conducive to preventing the algorithm from falling into the local optimum [42]. Therefore, this study applies BSO to parameter optimization in SVM.
The imitation of brainstorming meetings provides the basis for the BSO algorithm. Here each population denotes a group of ideas that stands for solutions. In the course of the execution of each iteration, massive ideas will be replaced. The concrete calculation of BSO is stated as follows, including grouping, substitution, and invention [43]:
(1)
Implement initialization on the parameters.
(2)
N individuals are stochastically created in the feasible region, and the corresponding fitness values are computed.
(3)
Divide N feasible solutions into M classes using the K-means clustering method in line with parallelism.
(4)
With regard to i = 1:M
1)
The fitness of the individuals in the cluster is calculated, and the optimal one is elected as the kernel of the cluster.
2)
Generate a probability value r1 stochastically. If r1 is less than the randomly set possibility Pone_center, substitute the center point with a novel individual.
(5)
With regard to i = 1:N
1)
r2 represents a random number in [0, 1]. If r2 is less than Pone_cluster, stochastically choose a class ma. On the contrary, two classes of mb and mc are randomly selected. Then execute Step 3).
2)
r3 signifies a stochastic number in [0, 1]. If r3 is less than Pone_center, conduct destabilization on ma for a novel individual. Conversely, make a random choice in the selected class for an update.
3)
r4 refers to a random number in [0, 1]. If r4 is less than Ptwo_center, integrate the class center of mb along with mc and put turbulence into effect for the new individual. Otherwise, combine the individuals partly selected from mb and mc and then make a disturbance.
4)
The fitness of the available optimal results is contrasted with the novel individual. The better one will be reserved in the comparison.
(6)
Compare the individuals incorporated in all categories and treat the individual attaching the best fitness value as the iterative optimal solution.
(7)
Judge whether the algorithm cycle reaches the iteration limit. If it attains the extremum, stop the calculation; otherwise, keep on Step (3).

3.3. Framework of the Comprehensive Model

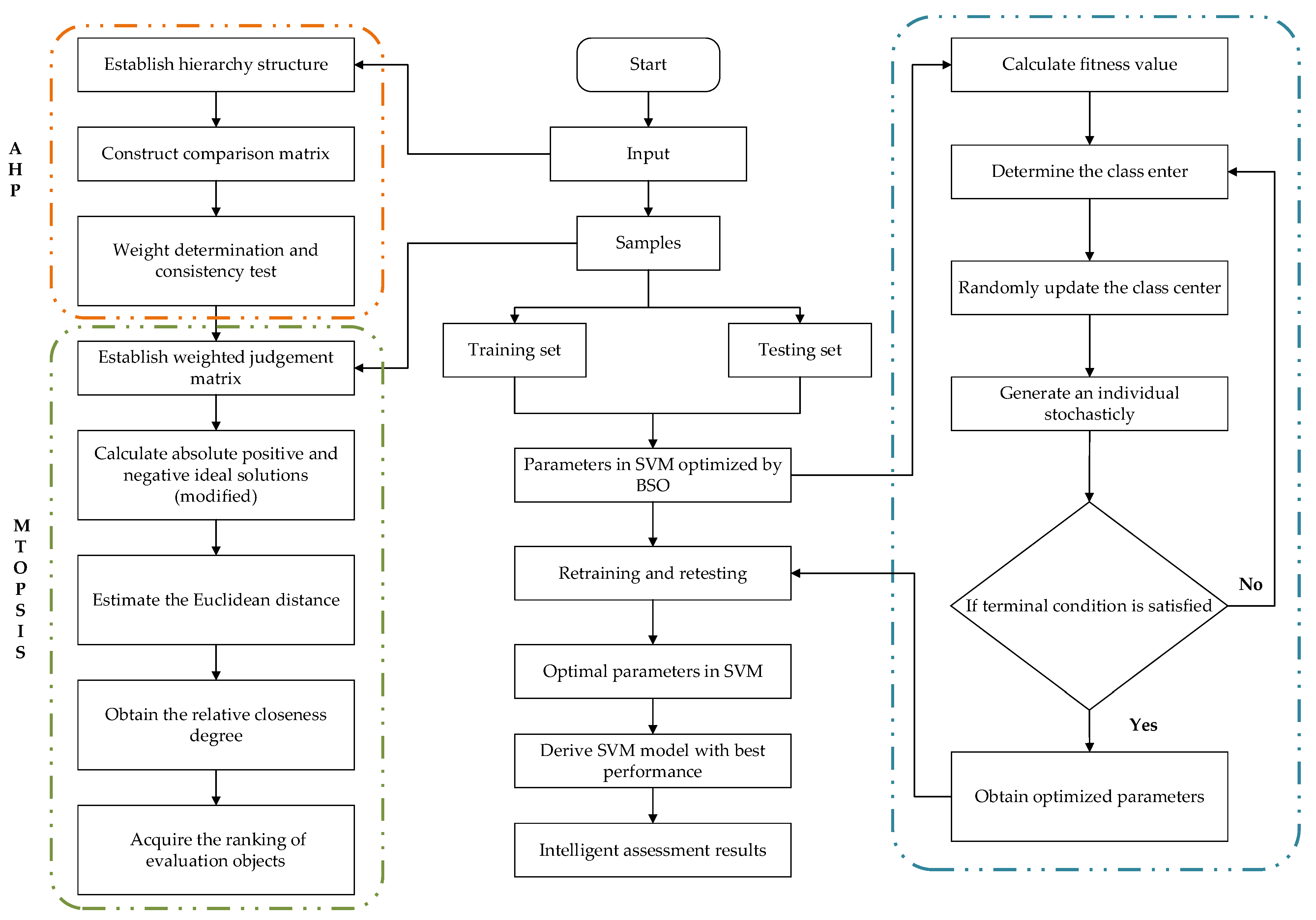
This study put forward a hybrid evaluation approach integrating AHP-MTOPSIS with improved SVM based on the risk assessment indicator system of ecological agriculture projects, wherein the classical estimation results are acquired through AHP-MTOPSIS, and the BSO algorithm conduces to modification in SVM. Figure 1 displays the evaluation framework, which is fulfilled as follows:
(1)
In view of the index system on ecological agriculture projects, set the initial input variable group X = x i , i = 1 , 2 , , n and execute quantification and standardization on the original data.
(2)
The weight of indicators is obtained via AHP, and the overall assessment results can be derived from MTOPSIS.
(3)
The parameters of the BSO model are set in Table 4.
(4)
The crucial parameters in the SVM algorithm have respect to the evaluation accuracy. In this regard, BSO is utilized in the paper for parameter search.
(5)
According to the involved estimation methods, make a comparison with different results and conduct further analysis.

4. Experiment Analysis and Discussion

4.1. Weight Determination Using AHP

This paper selected 36 ecological agriculture projects in China to carry out empirical analysis. According to the above risk assessment and prediction model of ecological agriculture projects from the perspective of low carbon, the corresponding index values were substituted for calculation, and then the risk assessment and prediction results of ecological agriculture projects were obtained.
First of all, based on the ecological agriculture project risk assessment index system established above, the index of the index layer is further analyzed. Through field investigation and data collection, the relevant data of 36 ecological agriculture projects are collected and sorted out. Meanwhile, 35 experts are invited to score the evaluation indicators of 36 ecological agriculture projects according to the interval score value. Then these scores are summarized and sorted out, and the average value is obtained to get the data value of each evaluation index of 36 ecological agriculture projects.
The weights of 22 indexes are ascertained by experts according to their relative importance and multiple comparisons. AHP is applied to weight calculation that satisfies the requirements of the consistency test. Table A1 lists the comparison matrix of second-rank indicators and their corresponding consequence. Additionally, the relevant information directed at third-rank indexes is illustrated from Table A2 to Table A7. Table 5 summarizes the comprehensive weights of third-rank indicators.

4.2. Assessment Analysis and Discussion through MTOPSIS

The usefulness and reasonableness of AHP combined with MTOPSIS that points to risk estimation of ecological agriculture projects are validated based on 36 samples. First, the original data need to be normalized, as exhibited in Table A8. Table A9 and Table A10 indicate the weighted judgment matrix as well as Euclidean distance partly. Table 6 and Figure 2 both describe the relative closeness of assessment projects.
It can be seen from Table 6 that the comprehensive risk evaluation of each ecological agriculture project rank from first to third is Y3, Y8, and Y11, while the assessment of Y4 is the worst. The estimation consequence substantially coincides with the fact. Thereby, the administration branches can excavate causes and implement targeted approaches to lessen the risks of ecological agriculture projects.

4.3. Analysis and Discussion

The samples are divided into two parts: the former 24 targets and the latter 12 objects are selected as the training and test set, respectively. Simultaneously, the comparison measures incorporate BPNN, SVM, along with GA-SVM. The training and testing results are clearly shown in Figure 2, and the relative errors are manifested in Figure 3.
In addition, in order to assess the performance of the intelligent techniques, three criteria are adopted here, that is, root means square error (RMSE), mean absolute error (MAE), the sum of squared errors (SSE) as well as mean absolute percentage error (MAPE) [44,45,46,47], as presented in Table 7.
According to the above figures and tables, the discussion is made as follows: (1) Based on the proximity of assessment results derived from intelligent techniques to AHP-MTOPSIS, the top two are BSO-SVM and GA-SVM. On the one hand, it is demonstrated that the BSO-SVM method is superior in estimation precision and model stability. On the other hand, critical parameter selection of SVM strengthens the nonlinear fitting and learning ability. (2) As shown in Figure 3, the relative error is minimum between the risk prediction results of BSO-SVM and AHP-TOPSIS. The absolute values of relative errors that correspond to BSO-SVM, GA-SVM, SVM, and SVM are [0.98%, 4.46%], [2.53%, 6.49%], [5.45%, 9.7%], and [5.53%, 9.95%], respectively. Wherein most relative errors of the aforementioned techniques are located in the range of [0, 5%], [3%, 6%], [5%, 9%], and [8%, 10%]. (3) BSO-SVM outperforms other models in evaluation performance allowing for the three criteria.

5. Conclusions

Risk mitigation of ecological agriculture projects is conducive to sustainable growth that can provide more sufficient power for a low-carbon economy. Thus, to promote risk reduction, this study develops an indicator system and a new heuristic algorithm. Firstly, the risk assessment index system of the ecological agriculture project was constructed from six aspects, namely, nature, society, market economy, management, technology, and finance, with a total of 23 indicators, which could systematically and comprehensively reflect the factors affecting the risk of ecological agriculture project. Then, the modified TOPSIS is applied to evaluation based on weight determination derived from AHP. Additionally, the BSO algorithm is exploited to improve SVM for intelligent assessment. The case study verified the accuracy and effectiveness of the proposed evaluation model. The classical evaluation model can obtain accurate reference results, but it can be found that its calculation process is more complex, while the modern intelligent evaluation model can achieve rapid calculation and support related decisions. Compared with GA-SVM, SVM, and BPNN models, RMSE, MAE, SSE, and MAPE of the proposed model are all optimal values, indicating that the evaluation results are more accurate and stable, which fully indicates that the proposed model proposed can be used in the risk assessment of ecological agriculture projects. At the same time, the evaluation model constructed in this paper can not only reduce the risks faced by the project to a minimum degree and reduce losses but also fully expand the favorable part of the risks, actively utilize the risks, enhance the project benefits, and further promote the realization of the goal of “carbon neutrality”.

Author Contributions

Conceptualization, Y.L.; methodology, Y.L.; software, Y.C.; validation, Y.C.; formal analysis, Y.C.; investigation, Y.C.; resources, Y.C.; data curation, Y.C.; writing—original draft preparation, Y.C.; writing—review and editing, Y.C. and Y.L.; visualization, Y.C.; supervision, Y.L.; project administration, Y.C. All authors have read and agreed to the published version of the manuscript.

Funding

This work is supported by the Construction Project of the “Double Leader” Teachers Party Branch Secretary Studio of the Ministry of Education, China, China Higher Education Association 2022 Higher Education Scientific Research Project “Study on the Mechanism of Rural Talents Revitalization in Shanxi Province, China” (No. 22NL0408), and the Key Scientific Research Team Construction Project in Shanxi Institute of Business and Technology, China.

Institutional Review Board Statement

Not applicable.

Informed Consent Statement

Not applicable.

Data Availability Statement

Not applicable.

Conflicts of Interest

The authors declare no conflict of interest.

Appendix A

Table A1. Comparison matrix together with computing consequence of second-rank indexes.
Table A1. Comparison matrix together with computing consequence of second-rank indexes.
Natural Environment RiskSocial RiskMarket Economy RiskManagement RiskTechnical RiskFinancial RiskWeightCICRConsistency Test Results
Natural environment risk1225330.35200.09670.0780Pass
Social risk1/21111/31/50.0786
Market economy risk1/21111/31/50.0786
Management risk1/51111/21/30.0718
Technical risk1/333211/20.1575
Financial risk1/3553210.2615
Table A2. Comparison matrix together with computing consequence of third-rank indexes for natural environment risk.
Table A2. Comparison matrix together with computing consequence of third-rank indexes for natural environment risk.
Z1Z2Z3WeightCICRConsistency Test Results
Z1111/20.2500−4.4409 × 10−16−7.6567 × 10−16Pass
Z2111/20.2500
Z32210.5000
Table A3. Comparison matrix together with computing consequence of third-rank indexes for social risk.
Table A3. Comparison matrix together with computing consequence of third-rank indexes for social risk.
Z4Z5Z6WeightCICRConsistency Test Results
Z41530.64830.00180.0032Pass
Z51/511/20.1220
Z61/3210.2297
Table A4. Comparison matrix together with computing consequence of third-rank indexes for market economy risk.
Table A4. Comparison matrix together with computing consequence of third-rank indexes for market economy risk.
Z7Z8Z9Z10WeightCICRConsistency Test Results
Z71111/30.1667−2.9606 × 10−16−3.2895 × 10−16Pass
Z81111/30.1667
Z91111/30.1667
Z1033310.5000
Table A5. Comparison matrix together with computing consequence of third-rank indexes for management risk.
Table A5. Comparison matrix together with computing consequence of third-rank indexes for management risk.
Z11Z12Z13Z14Z15Z16WeightCICRConsistency Test Results
Z1112111/51/30.0866 0.01190.0096Pass
Z121/211/21/21/71/50.0786
Z1312111/51/30.0866
Z1412111/51/30.0866
Z155755130.4605
Z1635331/310.2317
Table A6. Comparison matrix together with computing consequence of third-rank indexes for technical risk.
Table A6. Comparison matrix together with computing consequence of third-rank indexes for technical risk.
Z17Z18Z19WeightCICRConsistency Test Results
Z171330.59360.02680.0462Pass
Z181/3120.2493
Z191/31/210.1571
Table A7. Comparison matrix together with computing consequence of third-rank indexes for financial risk.
Table A7. Comparison matrix together with computing consequence of third-rank indexes for financial risk.
Z20Z21Z22Z23WeightCICRConsistency Test Results
Z20111/31/50.09880.03850.0428Pass
Z21111/31/30.1158
Z223311/30.2626
Z2353310.5229
Table A8. Display of sample normalization results.
Table A8. Display of sample normalization results.
IndicatorY1Y2Y3Y4Y5Y6Y7Y8Y9Y10Y11Y12Y13Y14Y15Y16Y17Y18
Z10.3000.0000.6800.7600.7400.9400.2400.3400.2800.8600.8600.6200.8000.9000.8200.4600.4400.320
Z20.6600.2200.4200.5800.7400.1400.4000.4800.0600.5600.8000.0000.3400.8600.1200.0400.5800.280
Z30.4380.3961.0000.0630.0000.7710.4170.9580.6040.4380.9170.0000.8540.0210.6670.7290.4380.750
Z41.0000.0430.0430.0000.0650.7390.0000.1090.9780.0650.8480.4350.2170.5430.9130.6740.5870.652
Z51.0000.7660.5530.6810.1700.2770.4470.0210.7230.6600.9150.8720.8510.3190.3190.0000.8940.851
Z60.5290.4310.0000.3920.8240.6270.7840.3330.5100.6271.0000.1180.3920.7840.0590.0980.8430.000
Z70.8960.7920.0211.0001.0000.7500.7500.9380.3750.2290.3540.3750.3330.4380.9171.0000.1250.167
Z80.8820.5690.3140.3140.5290.4120.4310.4900.9610.9610.0000.0000.3330.1370.9610.1180.0000.000
Z90.9570.1960.5000.8040.6740.2610.7830.5650.0430.4780.4780.3480.8040.8260.1740.1090.6090.283
Z100.5830.3540.1460.1880.2500.8540.9170.6670.9790.8750.6880.9170.1460.5830.0630.9790.7500.208
Z110.0800.4200.1000.2600.6800.9000.1400.0400.2800.9600.8400.6000.4000.6600.4400.9000.2200.000
Z120.9410.2750.5490.0590.1370.4510.3530.8820.7060.8240.5291.0000.0590.9610.6860.4310.4120.941
Z130.3000.2200.6200.3000.4200.0000.2400.7600.9800.8400.6200.2800.0000.1000.5401.0000.7200.640
Z140.2350.0590.2750.7450.9220.0000.1180.8430.2941.0000.6671.0000.2750.5880.8240.1570.0590.745
Z150.7400.9800.3400.7200.6600.9800.9800.0600.2801.0000.3600.2600.5600.0200.9800.9000.9600.300
Z160.2600.2200.6800.1600.9600.3400.9000.2400.0000.1000.7600.3200.6200.8800.5200.5000.3401.000
Z170.9800.9200.6000.1400.6000.4800.1200.9200.8200.0000.4800.7200.0600.7200.1600.7200.0200.300
Z180.9220.1960.9410.5100.3530.2940.3331.0000.0780.2750.2550.1370.1370.7840.8630.1760.3530.020
Z190.5000.7200.8200.8600.4600.5600.3000.1000.0400.4600.5000.8600.0200.9400.5800.7000.4200.000
Z200.1840.1221.0000.2240.4900.2650.6120.8160.6330.1630.8780.0610.6530.3060.4900.9800.0000.816
Z210.2650.6940.6940.4690.2450.8570.7350.8780.9590.9801.0000.2860.4690.2240.2650.9800.1020.816
Z220.2860.6530.5920.3670.1630.8370.8981.0000.2450.6330.5920.4490.4490.8160.6730.6120.5710.000
Z230.4401.0000.8400.1800.6200.8200.0400.7400.4600.5400.2800.3600.5600.3400.6800.3600.9400.460
Table A9. Weighting matrix.
Table A9. Weighting matrix.
IndicatorY1Y2Y3Y4Y5Y6Y7Y8Y9Y10Y11Y12Y13Y14Y15Y16Y17Y18
Z10.0260.0000.0600.0670.0650.0830.0210.0300.0250.0760.0760.0550.0700.0790.0720.0400.0390.028
Z20.0580.0190.0370.0510.0650.0120.0350.0420.0050.0490.0700.0000.0300.0760.0110.0040.0510.025
Z30.0770.0700.1760.0110.0000.1360.0730.1690.1060.0770.1610.0000.1500.0040.1170.1280.0770.132
Z40.0510.0020.0020.0000.0030.0380.0000.0060.0500.0030.0430.0220.0110.0280.0470.0340.0300.033
Z50.0100.0070.0050.0070.0020.0030.0040.0000.0070.0060.0090.0080.0080.0030.0030.0000.0090.008
Z60.0100.0080.0000.0070.0150.0110.0140.0060.0090.0110.0180.0020.0070.0140.0010.0020.0150.000
Z70.0120.0100.0000.0130.0130.0100.0100.0120.0050.0030.0050.0050.0040.0060.0120.0130.0020.002
Z80.0120.0070.0040.0040.0070.0050.0060.0060.0130.0130.0000.0000.0040.0020.0130.0020.0000.000
Z90.0130.0030.0070.0110.0090.0030.0100.0070.0010.0060.0060.0050.0110.0110.0020.0010.0080.004
Z100.0230.0140.0060.0070.0100.0340.0360.0260.0380.0340.0270.0360.0060.0230.0020.0380.0290.008
Z110.0000.0030.0010.0020.0040.0060.0010.0000.0020.0060.0050.0040.0020.0040.0030.0060.0010.000
Z120.0030.0010.0020.0000.0000.0020.0010.0030.0020.0030.0020.0030.0000.0030.0020.0010.0010.003
Z130.0020.0010.0040.0020.0030.0000.0010.0050.0060.0050.0040.0020.0000.0010.0030.0060.0040.004
Z140.0010.0000.0020.0050.0060.0000.0010.0050.0020.0060.0040.0060.0020.0040.0050.0010.0000.005
Z150.0240.0320.0110.0240.0220.0320.0320.0020.0090.0330.0120.0090.0190.0010.0320.0300.0320.010
Z160.0040.0040.0110.0030.0160.0060.0150.0040.0000.0020.0130.0050.0100.0150.0090.0080.0060.017
Z170.0920.0860.0560.0130.0560.0450.0110.0860.0770.0000.0450.0670.0060.0670.0150.0670.0020.028
Z180.0360.0080.0370.0200.0140.0120.0130.0390.0030.0110.0100.0050.0050.0310.0340.0070.0140.001
Z190.0120.0180.0200.0210.0110.0140.0070.0020.0010.0110.0120.0210.0000.0230.0140.0170.0100.000
Z200.0050.0030.0260.0060.0130.0070.0160.0210.0160.0040.0230.0020.0170.0080.0130.0250.0000.021
Z210.0080.0210.0210.0140.0070.0260.0220.0270.0290.0300.0300.0090.0140.0070.0080.0300.0030.025
Z220.0200.0450.0410.0250.0110.0570.0620.0690.0170.0430.0410.0310.0310.0560.0460.0420.0390.000
Z230.0600.1370.1150.0250.0850.1120.0050.1010.0630.0740.0380.0490.0770.0460.0930.0490.1280.063
Table A10. Euclidean distance.
Table A10. Euclidean distance.
Estimation TargetD+DEstimation TargetD+DEstimation TargetD+D
Y10.95400.0543Y130.94990.0735Y250.95670.0548
Y20.95360.0659Y140.96430.0460Y260.96990.0360
Y30.93430.0906Y150.94930.0667Y270.95050.0615
Y40.97790.0291Y160.95160.0642Y280.94670.0637
Y50.96780.0456Y170.95370.0624Y290.97180.0351
Y60.93880.0786Y180.95780.0625Y300.95270.0703
Y70.97130.0387Y190.95160.0694Y310.97930.0306
Y80.93420.0882Y200.96180.0470Y320.95940.0507
Y90.95610.0581Y210.96860.0436Y330.95550.0596
Y100.95780.0525Y220.95870.0524Y340.97670.0322
Y110.94120.0788Y230.94870.0690Y350.94710.0620
Y120.97610.0343Y240.94490.0771Y360.95750.0542

References

  1. Lombardi, G.; Parrini, S.; Atzori, R.; Stefani, G.; Romano, D.; Gastaldi, M.; Liu, G. Sustainable agriculture, food security and diet diversity. The case study of Tuscany, Italy. Ecol. Model. 2021, 458, 109702. [Google Scholar] [CrossRef]
  2. Meena, R.S.; Yadav, A.; Kumar, S.; Jhariya, M.K.; Jatav, S.S. Agriculture ecosystem models for CO2 sequestration, improving soil physicochemical properties, and restoring degraded land. Ecol. Eng. 2022, 176, 106546. [Google Scholar] [CrossRef]
  3. Kelleghan, D.B.; Hayes, E.T.; Everard, M.; Curran, T.P. Predicting atmospheric ammonia dispersion and potential ecological effects using monitored emission rates from an intensive laying hen facility in Ireland. Atmos. Environ. 2021, 247, 118214. [Google Scholar] [CrossRef]
  4. Singh, R.; Babu, J.N.; Kumar, R.; Srivastava, P.; Singh, P.; Raghubanshi, A.S. Multifaceted application of crop residue biochar as a tool for sustainable agriculture: An ecological perspective. Ecol. Eng. 2015, 77, 324–347. [Google Scholar] [CrossRef]
  5. Liu, S.; Wang, D.; Lei, G.; Li, H.; Li, W. Elevated risk of ecological land and underlying factors associated with rapid urbanization and overprotected agriculture in northeast China. Sustainability 2019, 11, 6203. [Google Scholar] [CrossRef]
  6. Zhang, J.; Wang, J.; Chen, S.; Tang, S.; Zhao, W. Multi-hazard meteorological disaster risk assessment for agriculture based on historical disaster data in Jilin Province, China. Sustainability 2022, 14, 7482. [Google Scholar] [CrossRef]
  7. Zhang, T.; Tan, Q.; Wang, S.; Zhang, T.; Hu, K.; Zhang, S. Assessment and management of composite risk in irrigated agriculture under water-food-energy nexus and uncertainty. Agric. Water Manag. 2021, 262, 107322. [Google Scholar] [CrossRef]
  8. Abdi, M.J.; Raffar, N.; Zulkafli, Z.; Nurulhuda, K.; Rehan, B.M.; Muharam, F.M.; Khosim, N.A.; Tangang, F. Index-based insurance and hydroclimatic risk management in agriculture: A systematic review of index selection and yield-index modelling methods. Int. J. Disaster Risk Reduct. 2021, 67, 102653. [Google Scholar] [CrossRef]
  9. Bartzas, G.; Komnitsas, K. Environmental risk assessment in agriculture: The example of Pistacia vera L. cultivation in Greece. Sustainability 2020, 12, 5735. [Google Scholar] [CrossRef]
  10. Liang, Y.; Wang, H. Using Improved SPA and ICS-LSSVM for sustainability assessment of PV industry along the Belt and Road. Energies 2021, 14, 3420. [Google Scholar] [CrossRef]
  11. Guo, J.-H. The efficiency evaluation of low carbon economic performance based on dynamic TOPSIS method. J. Interdiscip. Math. 2017, 20, 231–241. [Google Scholar] [CrossRef]
  12. Shankar, K.; Lakshmanaprabu, S.K.; Gupta, D.; Maseleno, A.; De Albuquerque, V.H.C. Optimal feature-based multi-kernel SVM approach for thyroid disease classification. J. Supercomput. 2020, 76, 1128–1143. [Google Scholar] [CrossRef]
  13. Aslam, M.; Fahmi, A.; Almahdi, F.A.A.; Yaqoob, N. Extension of TOPSIS method for group decision-making under triangular linguistic neutrosophic cubic sets. Soft Comput. 2021, 25, 3359–3376. [Google Scholar] [CrossRef]
  14. Zhang, C.; Zhang, C.; Zhuang, J.; Han, H.; Yuan, B.; Liu, J.; Yang, K.; Zhuang, S.; Li, R. Evaluation of cloud 3D printing order task execution based on the AHP-TOPSIS optimal set algorithm and the baldwin effect. Micromachines 2021, 12, 801. [Google Scholar] [CrossRef] [PubMed]
  15. Wang, H.; Liang, Y.; Ding, W.; Niu, D.; Li, S.; Wang, F. The improved least square support vector machine based on wolf pack algorithm and data inconsistency rate for cost prediction of substation projects. Math. Probl. Eng. 2020, 2020, 6663006. [Google Scholar] [CrossRef]
  16. Xu, L.; Hou, L.; Zhu, Z.; Li, Y.; Liu, J.; Lei, T.; Wu, X. Mid-term prediction of electrical energy consumption for crude oil pipelines using a hybrid algorithm of support vector machine and genetic algorithm. Energy 2021, 222, 119955. [Google Scholar] [CrossRef]
  17. Wang, X.; Li, Z.; Zhang, Y. Model for predicting the operating temperature of stratospheric airship solar cells with a support vector machine. Energies 2021, 14, 1228. [Google Scholar] [CrossRef]
  18. Liu, X.B.; Guan, Y.L.; Xu, Q. Support vector machine-based blind equalization for high-order QAM with short data length. IEEE Signal Process. Lett. 2021, 28, 259–263. [Google Scholar] [CrossRef]
  19. Dai, Q.; Zhou, M.; Li, H.; Qian, X.; Yang, M.; Li, F. Biomagnetic monitoring combined with support vector machine: A new opportunity for predicting particle-bound-heavy metals. Sci. Rep. 2020, 10, 8605. [Google Scholar] [CrossRef]
  20. Li, X.; Jiang, Q.; Hsu, M.K.; Chen, Q. Support or risk? Software project risk assessment model based on rough set theory and backpropagation neural network. Sustainability 2019, 11, 4513. [Google Scholar] [CrossRef]
  21. Pedro, E.; Leito, J.; Alves, H. Stakeholders’ perceptions of sustainable development of higher education institutions: An intellectual capital approach. Int. J. Sust. Higher Ed. 2020, 21, 911–942. [Google Scholar] [CrossRef]
  22. Duan, Y.; Xiong, J.; Cheng, W.; Wang, N.; Li, Y.; He, Y.; Liu, J.; He, W.; Yang, G. Flood vulnerability assessment using the triangular fuzzy number-based analytic hierarchy process and support vector machine model for the Belt and Road region. Nat. Hazards 2021, 110, 269–294. [Google Scholar] [CrossRef]
  23. Kim, C.; Won, J.S. A fuzzy analytic hierarchy process and cooperative game theory combined multiple mobile robot navigation algorithm. Sensors 2020, 20, 2827. [Google Scholar] [CrossRef] [PubMed]
  24. Chaleta, E.; Saraiva, M.; Leal, F.; Fialho, I.; Borralho, A. Higher education and sustainable development goals (SDG)—Potential contribution of the undergraduate courses of the school of social sciences of the university of vora. Sustainability 2021, 13, 1828. [Google Scholar] [CrossRef]
  25. Martín-Garin, A.; Millán-García, J.A.; Leon, I.; Oregi, X.; Estevez, J.; Marieta, C. Pedagogical approaches for sustainable development in building in higher education. Sustainability 2021, 13, 10203. [Google Scholar] [CrossRef]
  26. Chen, J.; Wang, L.; Li, Y. Research on niche evaluation of photovoltaic agriculture in China. Int. J. Environ. Res. Public Health 2022, 19, 14702. [Google Scholar] [CrossRef] [PubMed]
  27. Wang, L.; Wang, Y.; Chen, J. Assessment of the Ecological Niche of Photovoltaic Agriculture in China. Sustainability 2019, 11, 2268. [Google Scholar] [CrossRef]
  28. Chen, M.; Kang, Y.; Zhang, X.; Lai, Z.; Li, P.; Chen, Z. Evaluation of aqueous phase trapping in shale gas reservoirs based on analytic hierarchy process. Energy Fuel 2021, 35, 1389–1397. [Google Scholar] [CrossRef]
  29. Liang, Y.; Wang, H.; Hong, W.C. Sustainable development evaluation of innovation and entrepreneurship education of clean energy major in colleges and universities based on SPA-VFS and GRNN optimized by chaos bat algorithm. Sustainability 2021, 13, 5960. [Google Scholar] [CrossRef]
  30. Wang, Y.-Z.; Yang, Z.-Y.; Wang, X.-J.; Zhang, Y.; Gao, H.; Wang, H.-N.; Zhang, G.-M.; Wang, P.-H.; Cui, Y.-X.; Chen, M.-Y.; et al. An analytic hierarchy process multi-criteria quantitative evaluation model of cinnamon decoction pieces. Pharmacogn. Mag. 2021, 17, 348. [Google Scholar] [CrossRef]
  31. Gulum, P.; Ayyildiz, E.; Gumus, A.T. A two level interval valued neutrosophic AHP integrated neutrosophic TOPSIS methodology for post-earthquake fire risk assessment: An application for Istanbul. Int. J. Disaster Risk Reduct. 2021, 61, 102330. [Google Scholar] [CrossRef]
  32. Chettibi, S. Combination of HF set and MCDM for stable clustering in VANETs. IET Intell. Transp. Syst. 2020, 14, 190–195. [Google Scholar] [CrossRef]
  33. Li, J.; Sun, Y.; Gong, L.; Chai, N.; Yin, Y. Multiattribute fuzzy decision evaluation approach and its application in enterprise competitiveness evaluation. Math. Probl. Eng. 2021, 1, 8867752. [Google Scholar] [CrossRef]
  34. Zoghi, M.; Rostami, G.; Khoshand, A.; Motalleb, F. Material selection in design for deconstruction using Kano model, fuzzy-AHP and TOPSIS methodology. Waste Manag. Res. 2021, 40, 410–419. [Google Scholar] [CrossRef] [PubMed]
  35. Jaber, H.; Marle, F.; Vidal, L.-A.; Sarigol, I.; Didiez, L. A framework to evaluate project complexity using the fuzzy topsis method. Sustainability 2021, 13, 3020. [Google Scholar] [CrossRef]
  36. Ling, G.; Cao, C. Atomatic detection and diagnosis of severe viral pneumonia CT images based on LDA-SVM. IEEE Sens. J. 2020, 20, 11927–11934. [Google Scholar] [CrossRef]
  37. Halabi, L.M.; Alsofyani, I.M.; Lee, K.-B. Multi open/short circuit fault-tolerance using modified SVM technique for three-level HANPC converters. IEEE Trans. Power Electron. 2021, 36, 13621–13633. [Google Scholar] [CrossRef]
  38. Deng, G.; Xie, Y.; Wang, X.; Fu, Q. Shape-restricted support vector machine (SR-SVM): A SVM classifier taking supplementary shape information of input. J. Intell. Fuzzy Syst. 2021, 40, 1481–1494. [Google Scholar] [CrossRef]
  39. Pan, W.; Wu, Z.; Zhang, X. Identification of aircraft wake vortex based on svm. Math. Probl. Eng. 2020, 2020, 9314164. [Google Scholar] [CrossRef]
  40. Bemani, A.; Xiong, Q.; Baghban, A.; Habibzadeh, S.; Mohammadi, A.H.; Doranehgard, M.H. Modeling of cetane number of biodiesel from fatty acid methyl ester (FAME) information using GA-, PSO-, and HGAPSO- LSSVM models. Renew. Energ. 2020, 150, 924–934. [Google Scholar] [CrossRef]
  41. Hosseini, S.; Zade, B. New hybrid method for attack detection using combination of evolutionary algorithms, SVM, and ANN. Comput. Netw. 2020, 173, 107168. [Google Scholar] [CrossRef]
  42. Peña, E.; Zhang, S.; Deyo, S.; Xiao, Y.; Johnson, M.D. Particle swarm optimization for programming deep brain stimulation arrays. J. Neural Eng. 2017, 14, 016014. [Google Scholar] [CrossRef] [PubMed]
  43. Peña, E.; Zhang, S.; Patriat, R.; Aman, J.E.; Vitek, J.L.; Harel, N.; Johnson, M.D. Multi-objective particle swarm optimization for postoperative deep brain stimulation targeting of subthalamic nucleus pathways. J. Neural Eng. 2018, 15, 066020. [Google Scholar] [CrossRef] [PubMed]
  44. Liang, Y.; Niu, D.; Hong, W.C. Short term load forecasting based on feature extraction and improved general regression neural network model. Energy 2019, 166, 653–663. [Google Scholar] [CrossRef]
  45. Huang, J.; Zheng, G.; Li, M.; Xiao, Q.; Wang, H. Assessing the effects of fluids flow on heat transfer performance in direct contact heat transfer process through EMD-LSSVM model: An experimental study. Appl. Therm. Eng. 2021, 189, 116732. [Google Scholar] [CrossRef]
  46. Chen, B.; Liu, Q.; Chen, H.; Wang, L.; Deng, T.; Zhang, L.; Wu, X. Multiobjective optimization of building energy consumption based on BIM-DB and LSSVM-NSGA-II. J. Clean. Prod. 2021, 294, 126153. [Google Scholar] [CrossRef]
  47. Zhao, J.; Yang, D.; Wu, J.; Meng, X.; Li, X.; Wu, G.; Miao, Z.; Chu, R.; Yu, S. Prediction of temperature and CO concentration fields based on BPNN in low-temperature coal oxidation. Thermochim. Acta 2021, 695, 178820. [Google Scholar] [CrossRef]
Figure 1. Hybrid evaluation process.
Figure 1. Hybrid evaluation process.
Sustainability 15 05765 g001
Figure 2. Training and testing results. Note: (a) shows the results from samples Y1 to Y9; (b) shows the results from samples Y10 to Y18; (c) shows the results from samples Y19 to Y27; (d) shows the results from samples Y28 to Y36.
Figure 2. Training and testing results. Note: (a) shows the results from samples Y1 to Y9; (b) shows the results from samples Y10 to Y18; (c) shows the results from samples Y19 to Y27; (d) shows the results from samples Y28 to Y36.
Sustainability 15 05765 g002
Figure 3. Relative errors.
Figure 3. Relative errors.
Sustainability 15 05765 g003
Table 1. Risk evaluation index system of ecological agriculture project risk from the aspect of low carbon.
Table 1. Risk evaluation index system of ecological agriculture project risk from the aspect of low carbon.
First-RankSecond-RankThird-RankLabel
Ecological agriculture project risk from the perspective of low carbonNatural environment riskNatural disaster riskZ1
Natural condition riskZ2
Environmental pollution and ecological degradation riskZ3
Social riskRisk of national policy changeZ4
Risk of local policy changeZ5
Public intervention riskZ6
Market economy riskRisk of change in consumer demandZ7
Risk of change in intensified market competitionZ8
Risk of material supply fluctuationZ9
Risk of rising labor wageZ10
Management riskPersonnel quality riskZ11
Production outsourcing riskZ12
System process riskZ13
Contract riskZ14
Land transfer riskZ15
Product quality riskZ16
Technical riskInformation asymmetry riskZ17
Transformation stability riskZ18
Technology disclosure riskZ19
Financial riskInvestment budget riskZ20
Financing riskZ21
Capital liquidity riskZ22
Cost control riskZ23
Table 2. Comparison scale and corresponding definition.
Table 2. Comparison scale and corresponding definition.
ScaleDefinition
1The impact of i is the same as j
3The impact of i is slightly greater than j
5The impact of i is greater than j
7The impact of i is evidently greater than j
9The impact of i is completely greater than j
Table 3. RI.
Table 3. RI.
n123456
RI000.580.901.121.24
n7891011
RI1.321.411.451.49
Table 4. Parameters setting in the BSO method.
Table 4. Parameters setting in the BSO method.
ParametersValue
Maximal generating iterations50
Number of K-means clustering 5
Displacement possibility0.5
Possibility of picking up a cluster0.5
Possibility of picking up one cluster center0.3
Possibility of picking up two cluster centers0.2
Table 5. Calculation results of synthetic weights.
Table 5. Calculation results of synthetic weights.
Second-RankWeight Third-RankRelative WeightUltimate Weight
Natural environment risk0.3520Natural disaster risk0.25000.0880
Natural condition risk0.25000.0880
Environmental pollution risk0.50000.1760
Social risk0.0786Risk of national policy change0.64830.0510
Risk of local policy change0.12200.0096
Public intervention risk0.22970.0181
Market economy risk0.0786Risk of change in consumer demand0.16670.0131
Risk of change in intensified market competition0.16670.0131
Risk of material supply fluctuation0.16670.0131
Risk of rising labor wage0.50000.0393
Management risk0.0718Personnel quality risk0.08660.0062
Production outsourcing risk0.04790.0034
System process risk0.08660.0062
Contract risk0.08660.0062
Land transfer risk0.46050.0331
Product quality risk0.23170.0166
Technical risk0.1575Information asymmetry risk0.59360.0935
Transformation stability risk0.24930.0393
Technology disclosure risk0.15710.0247
Financial risk0.2615Investment budget risk0.09880.0258
Financing risk0.11580.0303
Capital liquidity risk0.26260.0687
Cost control risk0.52290.1367
Table 6. The relative closeness of estimation targets.
Table 6. The relative closeness of estimation targets.
Estimation TargetRelative ClosenessRankingEstimation TargetRelative ClosenessRankingEstimation TargetRelative ClosenessRanking
Y10.053821Y130.07186Y250.054120
Y20.064611Y140.045527Y260.035831
Y30.08841Y150.065610Y270.060817
Y40.028936Y160.063212Y280.063113
Y50.045028Y170.061415Y290.034832
Y60.07724Y180.061216Y300.06877
Y70.038330Y190.06808Y310.030335
Y80.08632Y200.046626Y320.050225
Y90.057319Y210.043129Y330.058718
Y100.052023Y220.051824Y340.031934
Y110.07733Y230.06789Y350.061514
Y120.034033Y240.07555Y360.053622
Table 7. Evaluation criteria of intelligent approaches.
Table 7. Evaluation criteria of intelligent approaches.
CriteriaBSO-SVMGA-SVMSVMBPNN
RMSE0.0019 0.0032 0.0045 0.0052
MAE0.0018 0.0030 0.0043 0.0050
SSE0.00014 0.00037 0.00072 0.00098
MAPE3.16%5.38%7.73%8.85%
Disclaimer/Publisher’s Note: The statements, opinions and data contained in all publications are solely those of the individual author(s) and contributor(s) and not of MDPI and/or the editor(s). MDPI and/or the editor(s) disclaim responsibility for any injury to people or property resulting from any ideas, methods, instructions or products referred to in the content.

Share and Cite

MDPI and ACS Style

Chang, Y.; Liang, Y. Intelligent Risk Assessment of Ecological Agriculture Projects from a Vision of Low Carbon. Sustainability 2023, 15, 5765. https://doi.org/10.3390/su15075765

AMA Style

Chang Y, Liang Y. Intelligent Risk Assessment of Ecological Agriculture Projects from a Vision of Low Carbon. Sustainability. 2023; 15(7):5765. https://doi.org/10.3390/su15075765

Chicago/Turabian Style

Chang, Yanhua, and Yi Liang. 2023. "Intelligent Risk Assessment of Ecological Agriculture Projects from a Vision of Low Carbon" Sustainability 15, no. 7: 5765. https://doi.org/10.3390/su15075765

APA Style

Chang, Y., & Liang, Y. (2023). Intelligent Risk Assessment of Ecological Agriculture Projects from a Vision of Low Carbon. Sustainability, 15(7), 5765. https://doi.org/10.3390/su15075765

Note that from the first issue of 2016, this journal uses article numbers instead of page numbers. See further details here.

Article Metrics

Back to TopTop