Machine Learning Classification and Prediction of Wind Estimation Using Artificial Intelligence Techniques and Normal PDF
Abstract
1. Introduction
- This study estimates the wind energy and extracted energy of a wind turbine using a new distribution function (normal) that has not regularly been used in the literature.
- The estimation method of this study is performed using several artificial intelligence methods with the aid of machine learning classifiers that have not previously been used in other studies.
2. Methodology
2.1. Data Collection for the Whole Site
2.2. Data Analysis and Statistical Analysis
2.2.1. Selecting the Candidate PDFs
- (A).
- Weibull
- (B).
- Normal
2.2.2. Set an Objective Function
2.2.3. Estimating and Predicting the Parameters by Artificial Intelligence Techniques in Conjunction with Neural Fuzzy Methods
- (A).
- Genetic Algorithm
- (B).
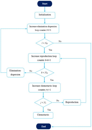
- Bacterial Foraging Optimization Algorithm
- (C).
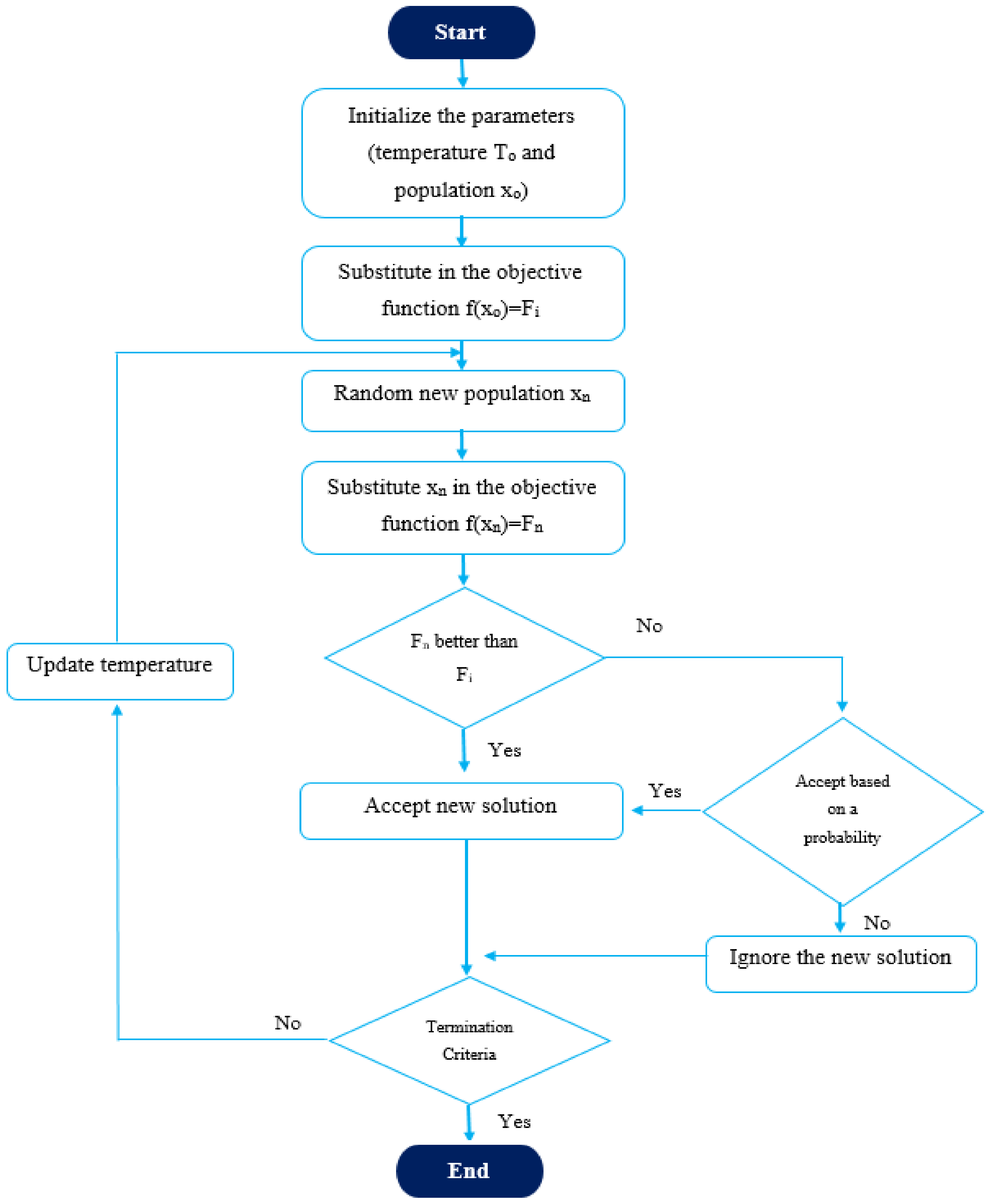
- Simulated Annealing Algorithm
- (D).
- Adaptive Neural Fuzzy Inference System (ANFIS)
2.2.4. Selecting the Most Accurate Approach Based on the Indicators (RMSE and MAE)
- (A).
- RMSE:
- (B).
- Mean Absolute Error (MAE)
2.2.5. Machine Learning Classification and Prediction Based on the Best PDF
3. Results and Discussion
3.1. Assessment of the Proposed Approaches
3.2. Machine Learning Classification Outcomes
4. Conclusions
Author Contributions
Funding
Institutional Review Board Statement
Informed Consent Statement
Data Availability Statement
Acknowledgments
Conflicts of Interest
References
- Al-Mhairat, B.; Al-Quraan, A. Assessment of Wind Energy Resources in Jordan Using Different Optimization Techniques. Processes 2022, 10, 105. [Google Scholar] [CrossRef]
- Al-Quraan, A.; Al-Qaisi, M. Modelling, Design and Control of a Standalone Hybrid PV-Wind Micro-Grid System. Energies 2021, 14, 4849. [Google Scholar] [CrossRef]
- Alrwashdeh, S.S. Energy sources assessment in Jordan. Results Eng. 2022, 13, 100329. [Google Scholar] [CrossRef]
- Stephan, A.; Stephan, L. Achieving net zero life cycle primary energy and greenhouse gas emissions apartment buildings in a Mediterranean climate. Applied Energy 2020, 280, 115932. [Google Scholar] [CrossRef]
- Thormark, C. A low energy building in a life cycle—Its embodied energy, energy need for operation and recycling potential. Build. Environ. 2002, 37, 429–435. [Google Scholar] [CrossRef]
- Arvesen, A.; Hertwich, E.G. More caution is needed when using life cycle assessment to determine energy return on investment (EROI). Energy Policy 2015, 76, 1–6. [Google Scholar] [CrossRef]
- Sahu, O. Sustainable and clean treatment of industrial wastewater with microbial fuel cell. Results Eng. 2019, 4, 100053. [Google Scholar] [CrossRef]
- Bull, S.R. Renewable energy today and tomorrow. Proc. IEEE 2001, 89, 1216–1226. [Google Scholar] [CrossRef]
- Neupane, D.; Kafle, S.; Karki, K.R.; Kim, D.H.; Pradhan, P. Solar and wind energy potential assessment at provincial level in Nepal: Geospatial and economic analysis. Renew. Energy 2022, 181, 278–291. [Google Scholar] [CrossRef]
- Emblemsvåg, J. Wind energy is not sustainable when balanced by fossil energy. Appl. Energy 2022, 305, 117748. [Google Scholar] [CrossRef]
- Wind Energy Project Analysis Clean Energy Project Analysis: Retscreen ® Engineering & Cases Textbook. Available online: https://unfccc.int/resource/cd_roms/na1/mitigation/Module_5/Module_5_1/b_tools/RETScreen/Manuals/Wind.pdf (accessed on 11 January 2023).
- Imdadullah; Alamri, B.; Hossain, M.A.; Asghar, M.S.J. Electric Power Network Interconnection: A Review on Current Status, Future Prospects and Research Direction. Electronics 2021, 10, 2179. [Google Scholar] [CrossRef]
- Bitar, E.Y.; Rajagopal, R.; Khargonekar, P.P.; Poolla, K.; Varaiya, P. Bringing Wind Energy to Market. IEEE Trans. Power Syst. 2012, 27, 1225–1235. [Google Scholar] [CrossRef]
- Saidur, R.; Rahim, N.A.; Islam, M.R.; Solangi, K.H. Environmental impact of wind energy. Renew. Sustain. Energy Rev. 2011, 15, 2423–2430. [Google Scholar] [CrossRef]
- Billinton, R.; Gao, Y. Multistate Wind Energy Conversion System Models for Adequacy Assessment of Generating Systems Incorporating Wind Energy. IEEE Trans. Energy Convers. 2008, 23, 163–170. [Google Scholar] [CrossRef]
- Varun; Prakash, R.; Bhat, I.K. Energy, economics and environmental impacts of renewable energy systems. Renew. Sustain. Energy Rev. 2009, 13, 2716–2721. [Google Scholar] [CrossRef]
- Kikuchi, R. Adverse impacts of wind power generation on collision behaviour of birds and anti-predator behaviour of squirrels. J. Nat. Conserv. 2008, 16, 44–55. [Google Scholar] [CrossRef]
- Sadorsky, P. Wind energy for sustainable development: Driving factors and future outlook. J. Clean. Prod. 2021, 289, 125779. [Google Scholar] [CrossRef]
- Renewable Capacity Statistics 2019. Irena.org. 2019. Available online: https://www.irena.org/publications/2019/Mar/Renewable-Capacity-Statistics-2019 (accessed on 11 January 2023).
- Statistics Time Series. Available online: https://www.irena.org/Statistics/View-Data-by-Topic/Capacity-and-Generation/Statistics-Time-Series (accessed on 11 January 2023).
- Siddique, S.; Wazir, R. A review of the wind power developments in Pakistan. Renew. Sustain. Energy Rev. 2016, 57, 351–361. [Google Scholar] [CrossRef]
- Alrwashdeh, S.S. Map of Jordan governorates wind distribution and mean power density. Int. J. Eng. Technol. 2018, 7, 1495. [Google Scholar] [CrossRef]
- Alsaad, M.A. Wind energy potential in selected areas in Jordan. Energy Convers. Manag. 2013, 65, 704–708. [Google Scholar] [CrossRef]
- Dalabeeh, A.S.K. Techno-economic analysis of wind power generation for selected locations in Jordan. Renew. Energy 2017, 101, 1369–1378. [Google Scholar] [CrossRef]
- Al-omary, M.; Kaltschmitt, M.; Becker, C. Electricity system in Jordan: Status & prospects. Renew. Sustain. Energy Rev. 2018, 81, 2398–2409. [Google Scholar] [CrossRef]
- Ammari, H.D.; Al-Rwashdeh, S.S.; Al-Najideen, M.I. Evaluation of wind energy potential and electricity generation at five locations in Jordan. Sustain. Cities Soc. 2015, 15, 135–143. [Google Scholar] [CrossRef]
- Bataineh, K.M.; Dalalah, D. Assessment of wind energy potential for selected areas in Jordan. Renew. Energy 2013, 59, 75–81. [Google Scholar] [CrossRef]
- Feilat, E.A.; Azzam, S.; Al-Salaymeh, A. Impact of large PV and wind power plants on voltage and frequency stability of Jordan’s national grid. Sustain. Cities Soc. 2018, 36, 257–271. [Google Scholar] [CrossRef]
- National Electric Power Company (NEPCO), Annual Report; NEPCO: Amman, Jordan, 2021.
- Online Store and Quote Request—The Wind Power—Wind Energy Market Intelligence. Available online: https://www.thewindpower.net/store_en.php (accessed on 11 January 2023).
- Filom, S.; Radfar, S.; Panahi, R. A Comparative Study of Different Wind Speed Distribution Models for Accurate Evaluation of Onshore Wind Energy Potential: A Case Study on the Southern Coasts of Iran. Energy Fuel Technol. 2020. [Google Scholar] [CrossRef]
- Mazzeo, D.; Oliveti, G.; Labonia, E. Estimation of wind speed probability density function using a mixture of two truncated normal distributions. Renew. Energy 2018, 115, 1260–1280. [Google Scholar] [CrossRef]
- Li, M.; Li, X. MEP-type distribution function: A better alternative to Weibull function for wind speed distributions. Renew. Energy 2005, 30, 1221–1240. [Google Scholar] [CrossRef]
- Stathopoulos, T.; Alrawashdeh, H.; Al-Quraan, A.; Blocken, B.; Dilimulati, A.; Paraschivoiu, M.; Pilay, P. Urban wind energy: Some views on potential and challenges. J. Wind. Eng. Ind. Aerodyn. 2018, 179, 146–157. [Google Scholar] [CrossRef]
- Al-Masri, H.M.K.; Al-Quraan, A.; AbuElrub, A.; Ehsani, M. Optimal Coordination of Wind Power and Pumped Hydro Energy Storage. Energies 2019, 12, 4387. [Google Scholar] [CrossRef]
- Usta, I. An innovative estimation method regarding Weibull parameters for wind energy applications. Energy 2016, 106, 301–314. [Google Scholar] [CrossRef]
- Al-Quraan, A.; Al-Mahmodi, M.; Radaideh, A.; Al-Masri, H.M.K. Comparative study between measured and estimated wind energy yield. Turk. J. Electr. Eng. Comput. Sci. 2020, 28, 2926–2939. [Google Scholar] [CrossRef]
- Al-Quraan, A.; Stathopoulos, T.; Pillay, P. Comparison of wind tunnel and on site measurements for urban wind energy estimation of potential yield. J. Wind. Eng. Ind. Aerodyn. 2016, 158, 1–10. [Google Scholar] [CrossRef]
- Kevin, O.O.; Otumba, E.; David, A.A.; Matuya, J. Fitting Wind Speed to a Two Parameter Distribution Model Using Maximum Likelihood Estimation Method. Int. J. Stat. Distrib. Appl. 2020, 6, 57. [Google Scholar] [CrossRef]
- Blažević, R. Statistical Analysis and Assessment of Wind Energy Potential in Sarajevo, Bosnia and Herzegovina. Teh. Vjesn.-Tech. Gaz. 2020, 28, 71–83. [Google Scholar]
- Boro, D.; Thierry, K.; Kieno, F.P.; Bathiebo, J. Assessing the Best Fit Probability Distribution Model for Wind Speed Data for Different Sites of Burkina Faso. Curr. J. Appl. Sci. Technol. 2020, 39, 71–83. [Google Scholar] [CrossRef]
- Saeed, M.A.; Ahmed, Z.; Zhang, W. Optimal approach for wind resource assessment using Kolmogorov–Smirnov statistic: A case study for large-scale wind farm in Pakistan. Renew. Energy 2021, 168, 1229–1248. [Google Scholar] [CrossRef]
- Bidaoui, H.; Abbassi, I.E.; Bouardi, A.E.; Darcherif, A. Wind Speed Data Analysis Using Weibull and Rayleigh Distribution Functions, Case Study: Five Cities Northern Morocco. Procedia Manuf. 2019, 32, 786–793. [Google Scholar] [CrossRef]
- Abeysirigunawardena, D.S.; Gilleland, E.; Bronaugh, D.; Wong, P. Extreme wind regime responses to climate variability and change in the inner south coast of British Columbia, Canada. Atmosphere-Ocean 2009, 47, 41–62. [Google Scholar] [CrossRef]
- Baloch, Z.A.; Tan, Q.; Kamran, H.W.; Nawaz, M.A.; Albashar, G.; Hameed, J. A multi-perspective assessment approach of renewable energy production: Policy perspective analysis. Environ. Dev. Sustain. 2021, 24, 2164–2192. [Google Scholar] [CrossRef]
- Sumair, M.; Aized, T.; Gardezi, S.A.R.; Bhutta, M.M.A.; Rehman, S.M.S.; ur Rehman, S.U. Comparison of three probability distributions and techno-economic analysis of wind energy production along the coastal belt of Pakistan. Energy Explor. Exploit. 2020, 39, 2191–2213. [Google Scholar] [CrossRef]
- Hemalatha, S.; Selwyn, T.S. Computation of mechanical reliability for Sub- assemblies of 250 kW wind turbine through sensitivity analysis. Mater. Today Proc. 2021, 46, 3180–3186. [Google Scholar] [CrossRef]
- Trevisi, F.; McWilliam, M.; Gaunaa, M. Configuration optimization and global sensitivity analysis of Ground-Gen and Fly-Gen Airborne Wind Energy Systems. Renew. Energy 2021, 178, 385–402. [Google Scholar] [CrossRef]
- Gupta, A.; Mishra, P.; Pandey, C.; Singh, U.; Sahu, C.; Keshri, A. Descriptive Statistics and Normality Tests for Statistical Data. Ann. Card. Anaesth. 2019, 22, 67. [Google Scholar] [CrossRef]
- Viti, A.; Terzi, A.; Bertolaccini, L. A practical overview on probability distributions. J. Thorac. Dis. 2015, 7, E7–E10. [Google Scholar] [CrossRef]
- Serban, A.; Paraschiv, L.S.; Paraschiv, S. Assessment of wind energy potential based on Weibull and Rayleigh distribution models. Energy Rep. 2020, 6, 250–267. [Google Scholar] [CrossRef]
- Honrubia, A.; Vigueras, A.; Gomez, E.; Mejıas, M.; Lainez, I. Comparative analysis between lidar technologies and common wind speed meters. In Proceedings of the World Wind Energy Conference, Istanbul, Turkey, 27 June 2010. [Google Scholar]
- Manwell, J.F.; Mcgowan, J.G.; Rogers, A.L. Wind Energy Explained: Theory, Design and Application; John Wiley & Sons, Ltd.: Chichester, UK, 2011; Available online: https://www.wiley.com/en-us/Wind+Energy+Explained%3A+Theory%2C+Design+and+Application%2C+2nd+Edition-p-9780470015001 (accessed on 11 January 2023).
- An, Y.; Quan, Y.; Gu, M. Field Measurement of Wind Characteristics of Typhoon Muifa on the Shanghai World Financial Center. Int. J. Distrib. Sens. Netw. 2012, 8, 893739. [Google Scholar] [CrossRef]
- Bagiorgas, H.S.; Mihalakakou, G.; Rehman, S.; Al-Hadhrami, L.M. Wind power potential assessment for three buoys data collection stations in the Ionian Sea using Weibull distribution function. Int. J. Green Energy 2015, 13, 703–714. [Google Scholar] [CrossRef]
- GPS Coordinates of Jordan Latitude Longitude Elevation—CountryCoordinate.com. Available online: https://www.countrycoordinate.com/country-jordan/ (accessed on 11 January 2023).
- Çakmakçı, B.A.; Hüner, E. Evaluation of wind energy potential: A case study. Energy Sources Part A Recovery Util. Environ. Eff. 2020, 44, 834–852. [Google Scholar] [CrossRef]
- Masters, G.M. Renewable and Efficient Electric Power Systems; Wiley-Blackwell: Chichester, UK, 2013. [Google Scholar]
- Forbes, C.; Evans, M.G.A.; Hastings, N.A.; Peacock, B. Statistical Distributions; Wiley: Hoboken, NJ, USA, 2011. [Google Scholar]
- Weisstein, E.W. Normal Distribution. Available online: https://mathworld.wolfram.com/NormalDistribution.html (accessed on 11 January 2023).
- Milan, P.; Wächter, M.; Barth, S.; Peinke, J. Power curves for wind turbines. Wind. Power Gener. Wind. Turbine Des. 2010, 44, 595–612. [Google Scholar] [CrossRef]
- Al-Quraan, A.; Al-Mhairat, B. Intelligent Optimized Wind Turbine Cost Analysis for Different Wind Sites in Jordan. Sustainability 2022, 14, 3075. [Google Scholar] [CrossRef]
- Eminoglu, U.; Turksoy, O. Power curve modeling for wind turbine systems: A comparison study. Int. J. Ambient. Energy 2019, 42, 1912–1921. [Google Scholar] [CrossRef]
- Mölders, N.; Khordakova, D.; Dlugi, R.; Kramm, G. Sustainability of Wind Energy under Changing Wind Regimes—A Case Study. Atmos. Clim. Sci. 2016, 6, 158–173. [Google Scholar] [CrossRef]
- Mellit, A.; Kalogirou, S.A. Artificial intelligence techniques for photovoltaic applications: A review. Prog. Energy Combust. Sci. 2008, 34, 574–632. [Google Scholar] [CrossRef]
- Singh, S.; Patel, B.; Upadhyay, R.K.; Singh, N.K. Improvement of process performance of powder mixed electrical discharge machining by optimisation—A Review. Adv. Mater. Process. Technol. 2021, 8, 3074–3104. [Google Scholar] [CrossRef]
- Katoch, S.; Chauhan, S.S.; Kumar, V. A review on genetic algorithm: Past, present, and future. Tools Appl. 2021, 80, 8091–8126. [Google Scholar] [CrossRef]
- Liu, Y.; Passino, K.M. Biomimicry of Social Foraging Bacteria for Distributed Optimization: Models, Principles, and Emergent Behaviors. J. Optim. Theory Appl. 2002, 115, 603–628. [Google Scholar] [CrossRef]
- Li, Z.; Wang, Z. Bacterial Foraging Algorithm With Potential Field Guidance Mechanism. Research Square 2021. [Google Scholar] [CrossRef]
- Odziemczyk, W. Application of simulated annealing algorithm for 3D coordinate transformation problem solution. Open Geosci. 2020, 12, 491–502. [Google Scholar] [CrossRef]
- Venkateswaran, C.; Ramachandran, M.; Ramu, K.; Prasanth, V.; Mathivanan, G. Application of Simulated Annealing in Various Field. Mater. Its Charact. 2022, 1, 100299. [Google Scholar] [CrossRef]
- Mewada, K.M.; Sinhal, A.; Verma, B. Adaptive neuro-fuzzy inference system (ANFIS) based software evaluation. Int. J. Comput. Sci. Issues (IJCSI) 2013, 10, 244. [Google Scholar]
- Onu, C.E.; Nweke, C.N.; Nwabanne, J.T. Modeling of thermo-chemical pretreatment of yam peel substrate for biogas energy production: RSM, ANN, and ANFIS comparative approach. Appl. Surf. Sci. Adv. 2022, 11, 100299. [Google Scholar] [CrossRef]
- Zeinalnezhad, M.; Chofreh, A.G.; Goni, F.A.; Klemeš, J.J. Air pollution prediction using semi-experimental regression model and Adaptive Neuro-Fuzzy Inference System. J. Clean. Prod. 2020, 261, 121218. [Google Scholar] [CrossRef]
- Hodson, T.O. Root mean square error (RMSE) or mean absolute error (MAE): When to use them or not. Geosci. Model Dev. 2022, 15, 5481–5487. [Google Scholar] [CrossRef]
- Tamilarasi, P.; Rani, R. Diagnosis of Crime Rate against Women using k-fold Cross Validation through Machine Learning. In Proceedings of the 2020 Fourth International Conference on Computing Methodologies and Communication (ICCMC), Erode, India, 11–13 March 2020. [Google Scholar] [CrossRef]
- Rodriguez, J.D.; Perez, A.; Lozano, J.A. Sensitivity Analysis of k-Fold Cross Validation in Prediction Error Estimation. IEEE Trans. Pattern Anal. Mach. Intell. 2010, 32, 569–575. [Google Scholar] [CrossRef]
- Breck, E.; Polyzotis, N.; Roy, S.; Whang, S.; Zinkevich, M. Data Validation for Machine Learning. In Proceedings of the 2nd SysML Conference, Palo Alto, CA, USA, 31 March–2 April 2019. [Google Scholar]






















| Study | Year | Proposed Region | Used PDF | Used Method | Objective Function | Data Resolution | Data Period |
|---|---|---|---|---|---|---|---|
| [39] | 2020 | Kenya | Weibull, log-normal, and gamma | Numerical approach (MLM) | NA | Hourly | From 2016 to 2018 |
| [40] | 2021 | Sarajevo, Bosnia and Herzegovina | Weibull | MLM and energy pattern factor | NA | The rate of the recorded data was 48 per day in 30 min time intervals | 1 January 2019 to 31 December 2019 |
| [41] | 2020 | Dori, Ouahigouya, Ouagadougou, Fada N’goura, Gaoua, PO, Dédougou, Ouaga, Bobo Dioulasso, Bogandé, and Boromo | Inverse Gaussian, gamma, Rayleigh, hybrid Weibull, and Weibull | MLM | To identify the best PDF for the proposed sites | Every three hours | From January 2006 to December 2016 |
| [42] | 2021 | Pakistan | Weibull | AI | Minimize cost Min | NA | April 2015–January 2018 |
| [43] | 2019 | Northern Morocco (Tangier, Tetuan, Al-Hoceima, Nador, Larach) | Weibull and Rayleigh | NA | Minimize the error between the estimated theoretical and the actual wind speed | Monthly | One year |
| [44] | 2009 | South coast of British Columbia, Canada | Generalized Pareto distribution | MLM | Test the validity | NA | NA |
| Our Study | 2022 | Jordan | Normal and Weibull | AI and machine learning (ML) | Daily | From 1 October 2021 to 30 September 2022 |
| Site | Latitude North (°) | Longitude East (°) | Elevation (m) |
|---|---|---|---|
| Al-Badieh | 31.88 | 36.90 | 658 |
| Amman | 31.59 | 35.59 | 767 |
| Aqaba | 29.52 | 35.00 | 6 |
| Bayir | 30.76 | 36.68 | 831 |
| Irbid | 32.33 | 35.51 | 618 |
| Irwaished | 32.30 | 38.12 | 686 |
| Ma’an | 30.10 | 35.47 | 1069 |
| Mafraq | 32.22 | 36.15 | 686 |
| Queen Alia Airport | 31.43 | 35.59 | 722 |
| Type of Terrain | |
|---|---|
| Large cities with tall buildings | 0.4 |
| Small towns with trees and shrubs | 0.3 |
| Wooded countryside, many trees | 0.25 |
| High crops, hedges, and shrubs | 60.20 |
| Tall grass on level ground | 0.15 |
| Smooth, hard ground, calm water | 0.1 |
| GA | BFOA | SA | Fuzzy Neural | Energy Regime kWh/m2 (Year) | ||||||||
|---|---|---|---|---|---|---|---|---|---|---|---|---|
| Site | µ | σ | µ | σ | µ | σ | µ | σ | GA | BFOA | SA | ANFIS |
| Al-Badieh | 4.5 | 1.44 | 4.31 | 1.41 | 4.35 | 1.41 | 4.4 | 1.4 | 641.207 | 570.84 | 581.838 | 595.31 |
| Amman | 4.05 | 1.07 | 4.02 | 1.09 | 3.95 | 1.14 | 4.1 | 1.1 | 431.509 | 425.21 | 413.435 | 449.1 |
| Aqaba | 3.75 | 1.09 | 3.81 | 1.09 | 3.85 | 1.1 | 3.75 | 1.1 | 355.470 | 370.41 | 380.653 | 355.47 |
| Bayir | 4.45 | 1.59 | 4.45 | 1.66 | 4.45 | 1.66 | 4.4 | 1.61 | 655.642 | 669.977 | 669.977 | 641.37 |
| Irbid | 2.7 | 0.591 | 2.36 | 0.62 | 2.35 | 0.59 | 2.5 | 0.63 | 120.85 | 85.217 | 82.893 | 99.958 |
| Irwaished | 4.45 | 1.56 | 3.66 | 1.18 | 3.65 | 1.18 | 4 | 1.18 | 648.476 | 345.16 | 343.249 | 433.64 |
| Maan | 4 | 1.09 | 3.91 | 1.06 | 3.9 | 1.05 | 4.1 | 1.12 | 420.761 | 390.83 | 387.428 | 452.4 |
| Mafraq | 3.65 | 1.02 | 3.75 | 1.02 | 3.75 | 1.02 | 3.7 | 1 | 322.68 | 346.414 | 346.414 | 331.42 |
| Queen Alia airport | 4.5 | 1.51 | 4.16 | 1.48 | 4.2 | 1.47 | 4.3 | 1.48 | 655.699 | 533.69 | 543.012 | 579.02 |
| GA | BFOA | SA | Fuzzy Neural | Energy Regime kWh/m2 (Year) | ||||||||
|---|---|---|---|---|---|---|---|---|---|---|---|---|
| Site | K | C | K | C | K | C | K | C | GA | BFOA | SA | ANFIS |
| Al-Badieh | 3.65 | 4.6 | 3.5 | 4.8 | 3.5 | 4.8 | 3.7 | 4.5 | 489.56 | 562.41 | 562.41 | 456.81 |
| Amman | 3.25 | 4.8 | 3.2599 | 4.6326 | 3.2 | 4.6 | 3 | 4.9 | 575.51 | 516.84 | 509.29 | 631.25 |
| Aqaba | 3.2 | 4.35 | 3.9 | 4.25 | 3.9 | 4.25 | 3.3 | 4.1 | 430.68 | 380.41 | 380.41 | 356.82 |
| Bayir | 2.95 | 5.55 | 3.0571 | 4.993 | 3.1 | 5 | 2.9 | 5.3 | 923.93 | 662.69 | 661.83 | 810.84 |
| Irbid | 4.55 | 2.35 | 4.4 | 2.6 | 4.4 | 2.6 | 4.2 | 2.4 | 62.778 | 85.375 | 85.375 | 67.603 |
| Irwaished | 3.3 | 4.1 | 3.5064 | 4.031 | 3.55 | 4.05 | 3.1 | 4.2 | 356.82 | 332.93 | 336.51 | 392.27 |
| Maan | 4.3 | 4.1 | 4.1651 | 4.1869 | 4.2 | 4.2 | 4.4 | 4 | 335.85 | 359.41 | 362.31 | 310.88 |
| Mafraq | 4.05 | 3.95 | 4.25 | 4.1 | 4.25 | 4.1 | 4 | 3.85 | 303.23 | 336.43 | 336.43 | 281.41 |
| Queen Alia airport | 3.55 | 4.6 | 3.25 | 4.7 | 3.25 | 4.7 | 3.6 | 4.6 | 493.07 | 540.28 | 540.28 | 491.26 |
| Extractable Energy Based on Q1 Model | Extractable Energy Based on Q2 Model | Extractable Energy Based on Q3 Model | Extractable Energy Based on Q4 Model | |||||||||||||
|---|---|---|---|---|---|---|---|---|---|---|---|---|---|---|---|---|
| Site | GA | BFOA | SA | ANFIS | GA | BFOA | SA | ANFIS | GA | BFOA | SA | ANFIS | GA | BFOA | SA | ANFIS |
| Al-Badieh | 2299 | 1938 | 1993 | 2056 | 2453 | 2044 | 2105 | 2169 | 3087 | 2572 | 2648 | 2728 | 2053 | 1779 | 1822 | 1875 |
| Amman | 1126 | 1106 | 1074 | 1222 | 1162 | 1141 | 1111 | 1256 | 1459 | 1434 | 1396 | 1577 | 1209 | 1185 | 1141 | 1283 |
| Aqaba | 795 | 856 | 904 | 795 | 834 | 894 | 942 | 834 | 1051 | 1126 | 1186 | 1051 | 902 | 961 | 1003 | 902 |
| Bayir | 2403 | 2486 | 2486 | 2337 | 2618 | 2733 | 2733 | 2546 | 3290 | 3437 | 3437 | 3203 | 2100 | 2162 | 2162 | 2053 |
| Irbid | 6 | 1 | 1 | 4 | 13 | 3 | 2 | 8 | 17 | 5 | 3 | 11 | 20 | 5 | 3 | 12 |
| Irwaished | 2361 | 794 | 787 | 1188 | 2550 | 831 | 823 | 1226 | 3220 | 1046 | 1037 | 1541 | 2080 | 877 | 870 | 1227 |
| Maan | 1087 | 934 | 911 | 1248 | 1120 | 972 | 950 | 1283 | 1410 | 1223 | 1196 | 1611 | 1160 | 1040 | 1024 | 1298 |
| Mafraq | 624 | 721 | 721 | 646 | 668 | 721 | 721 | 691 | 845 | 763 | 763 | 874 | 758 | 853 | 853 | 787 |
| Queen Alia Airport | 2386 | 1777 | 1819 | 1999 | 2573 | 1883 | 1926 | 2129 | 2573 | 2370 | 2423 | 2679 | 3238 | 1638 | 1673 | 1812 |
| Extractable Energy Based on Q1 Model | Extractable Energy Based on Q2 Model | Extractable Energy Based on Q3 Model | Extractable Energy Based on Q4 Model | |||||||||||||
|---|---|---|---|---|---|---|---|---|---|---|---|---|---|---|---|---|
| Site | GA | BFOA | SA | ANFIS | GA | BFOA | SA | ANFIS | GA | BFOA | SA | ANFIS | GA | BFOA | SA | ANFIS |
| Al-Badieh | 1503 | 1899 | 1899 | 1328 | 1542 | 1980 | 1980 | 1358 | 1935 | 2490 | 2490 | 1703 | 1463 | 1749 | 1749 | 1331 |
| Amman | 1988 | 1686 | 1654 | 2292 | 2109 | 1766 | 1736 | 2504 | 2655 | 2222 | 2185 | 3153 | 1798 | 1571 | 1542 | 2009 |
| Aqaba | 1257 | 914 | 914 | 879 | 1304 | 943 | 943 | 910 | 1639 | 1186 | 1186 | 1145 | 1234 | 1016 | 1016 | 937 |
| Bayir | 3731 | 2446 | 2439 | 3184 | 4355 | 2682 | 2666 | 3648 | 5434 | 3377 | 3357 | 4568 | 3103 | 2129 | 2126 | 2682 |
| Irbid | 0.002 | 0.3 | 0.3 | 0.04 | 0.01 | 1 | 1 | 0.1 | 0.01 | 1 | 1 | 0.2 | 0.01 | 1 | 1 | 0.2 |
| Irwaished | 879 | 736 | 746 | 1081 | 910 | 768 | 779 | 1123 | 1145 | 967 | 980 | 1412 | 937 | 832 | 845 | 1085 |
| Maan | 651 | 780 | 790 | 525 | 697 | 816 | 826 | 0579 | 881 | 1029 | 1041 | 737 | 816 | 921 | 933 | 704 |
| Mafraq | 530 | 659 | 659 | 442 | 576 | 703 | 703 | 490 | 731 | 890 | 890 | 624 | 685 | 820 | 820 | 595 |
| Queen Alia Airport | 1532 | 1808 | 1808 | 1518 | 1578 | 1903 | 1903 | 1559 | 1981 | 2395 | 2395 | 1957 | 1477 | 1662 | 1662 | 1470 |
| RMSE | MAE | |||||||||||||||
|---|---|---|---|---|---|---|---|---|---|---|---|---|---|---|---|---|
| GA | BFOA | SA | ANFIS | GA | BFOA | SA | ANFIA | |||||||||
| Sites | GA Normal | GA Weibull | BFOA Normal | BFOA Weibull | SA Normal | SA Weibull | ANFIS Normal | ANFIS Weibull | GA Normal | GA Weibull | BFOA Normal | BFOA Weibull | SA Normal | SA Weibull | ANFIS Normal | ANFIS Weibull |
| Al-Badieh | 2.2154 | 2.0480 | 1.6860 | 1.8402 | 1.7127 | 1.8402 | 1.7438 | 2.5164 | 1.4284 | 1.6278 | 1.1883 | 1.2964 | 1.1829 | 1.2964 | 1.2329 | 1.9336 |
| Amman | 3.1027 | 3.6164 | 2.8906 | 3.1293 | 2.5751 | 3.1179 | 3.1258 | 4.0767 | 1.9644 | 2.2439 | 1.8973 | 2.1273 | 1.9080 | 2.1301 | 2.1746 | 5.6719 |
| Aqaba | 1.9567 | 3.7269 | 1.4537 | 1.5499 | 1.3942 | 1.5499 | 2.7570 | 3.5467 | 1.4130 | 2.8002 | 0.9072 | 1.1287 | 0.9028 | 1.1287 | 1.4130 | 2.9174 |
| Bayir | 1.6636 | 3.0264 | 1.6757 | 1.4336 | 1.6757 | 1.4242 | 1.6422 | 2.2053 | 1.3706 | 2.3625 | 1.3043 | 1.0807 | 1.3043 | 1.0758 | 1.3435 | 1.7186 |
| Irbid | 9.4640 | 6.7671 | 0.8988 | 0.5492 | 1.0263 | 0.5492 | 3.6928 | 5.9630 | 6.1133 | 4.5869 | 0.7881 | 0.5072 | 0.9501 | 0.5072 | 2.6720 | 4.6240 |
| Irwaished | 6.3403 | 2.6331 | 2.2236 | 2.4685 | 2.2426 | 2.5946 | 3.5435 | 3.0769 | 4.4746 | 2.0076 | 1.6651 | 1.7918 | 1.6686 | 1.7943 | 2.8742 | 2.3617 |
| Maan | 3.0444 | 2.6829 | 2.9661 | 2.6439 | 2.5240 | 2.6300 | 3.4508 | 3.2724 | 2.0540 | 2.0683 | 1.7651 | 1.9797 | 1.7627 | 1.9842 | 2.5257 | 2.5927 |
| Mafraq | 3.7953 | 4.2286 | 4.0225 | 4.6509 | 4.0225 | 4.6509 | 3.9485 | 4.3644 | 2.9061 | 3.3184 | 2.5749 | 2.9943 | 2.5749 | 2.9943 | 2.8589 | 3.6309 |
| Queen Alia Airport | 2.2031 | 1.7485 | 1.4870 | 1.4602 | 1.4295 | 1.4602 | 1.5079 | 1.8163 | 1.6565 | 1.2139 | 1.0363 | 0.9552 | 1.0471 | 0.9552 | 1.2436 | 1.2702 |
| Al-Badieh | Amman | Aqaba | Bayir | Irbid | Irwaished | Maan | Mafraq | Queen Alia Airport | ||||||||||
|---|---|---|---|---|---|---|---|---|---|---|---|---|---|---|---|---|---|---|
| Accuracy | Training Time | Accuracy | Training Time | Accuracy | Training Time | Accuracy | Training Time | Accuracy | Training Time | Accuracy | Training Time | Accuracy | Training Time | Accuracy | Training Time | Accuracy | Training Time | |
| Fine Tree | 100 | 1.91 | 100 | 11.44 | 100 | 1.79 | 100 | 1.65 | 100 | 1.92 | 100 | 1.78 | 100 | 2.22 | 100 | 2.67 | 100 | 1.91 |
| Medium Tree * | 100 | 1.36 | 100 | 10.55 | 100 | 1.30 | 100 | 0.82 | 100 | 1.52 | 100 | 0.87 | 100 | 1.45 | 100 | 1.41 | 100 | 0.84 |
| Coarse Tree | 100 | 2.78 | 100 | 11.87 | 100 | 2.44 | 100 | 2.62 | 100 | 3.44 | 100 | 3.10 | 100 | 2.26 | 100 | 2.47 | 100 | 2.58 |
| Linear discrimination | 98.9 | 2.59 | 97.7 | 13.19 | 98.3 | 2.68 | 98.3 | 2.45 | 97 | 2.97 | 98 | 2.85 | 96.6 | 1.94 | 97.3 | 2.14 | 95.3 | 2.39 |
| Quadratic Discrimination | 98.5 | 2.32 | 98.1 | 14.04 | 98.6 | 3.84 | 99.3 | 2.26 | 98.5 | 2.73 | 98 | 2.45 | 98.5 | 3.57 | 96.5 | 2.83 | 98.5 | 2.18 |
| Gaussian Naïve Bayes | 98.6 | 3.31 | 98.2 | 15.41 | 98.1 | 4.03 | 98.7 | 2.05 | 98 | 3.79 | 97.9 | 2.16 | 97.7 | 1.18 | 96.7 | 2.59 | 98.2 | 2.00 |
| Kernel Naive Bayes | 98.4 | 5.78 | 98.2 | 24 | 98 | 15.19 | 98.3 | 6.12 | 98.9 | 10.42 | 98.1 | 9.87 | 97.8 | 9.63 | 98.8 | 10.09 | 98.3 | 12.38 |
| Linear SVM | 99.5 | 2.24 | 99.5 | 21.83 | 99.6 | 6.15 | 99.5 | 3.30 | 99.6 | 4.79 | 99.1 | 5.84 | 99.5 | 3.65 | 99.5 | 5.39 | 99.4 | 3.65 |
| Quadratic SVM | 99.3 | 4.20 | 99.6 | 26.30 | 99.5 | 9.15 | 99.4 | 5.86 | 99.6 | 6.84 | 99.3 | 7.56 | 99.5 | 7.37 | 99.6 | 15.70 | 99.3 | 9.70 |
| Cubic SVM | 99.6 | 7.78 | 99.6 | 33.85 | 99.8 | 13.62 | 99.5 | 9.63 | 99.6 | 7.74 | 99.6 | 15.38 | 99.5 | 12.50 | 99.7 | 14.20 | 99.8 | 23.96 |
| Fine Gaussian SVM | 99.3 | 10.69 | 99.6 | 32.76 | 99.2 | 15.81 | 99.4 | 7.89 | 99.9 | 12.03 | 99 | 13.51 | 99.6 | 13.59 | 99.5 | 17.94 | 99.4 | 15.01 |
| Medium Gaussian SVM | 99.1 | 10.41 | 99.3 | 34.95 | 99.1 | 14.05 | 99 | 9.04 | 99.7 | 9.80 | 98.7 | 15.57 | 99.3 | 14.71 | 99.5 | 16.92 | 99.3 | 17.02 |
| Coarse Gaussian SVM | 98.6 | 12.42 | 98.8 | 36.39 | 98.6 | 16.65 | 99.1 | 10.30 | 99.1 | 12.53 | 98.6 | 16.89 | 98.2 | 18.52 | 98.8 | 18.79 | 98.6 | 19.51 |
| Fine KNN | 99.3 | 10.84 | 99.3 | 37.10 | 99.1 | 16.43 | 98.9 | 9.53 | 99.9 | 11.39 | 99.5 | 14.98 | 99.5 | 15.48 | 99.6 | 18.14 | 99.2 | 23.16 |
| Medium KNN | 98.5 | 11.22 | 98.6 | 38.93 | 98.3 | 15.87 | 98.6 | 10.48 | 99.5 | 12.35 | 98.7 | 15.62 | 99.1 | 17.41 | 99.1 | 18.41 | 98.5 | 24.95 |
| Coarse KNN | 98.3 | 12.42 | 97.9 | 38.29 | 98.4 | 16.24 | 98.5 | 11.63 | 99.1 | 13.16 | 98 | 15.28 | 98.1 | 18.93 | 97 | 19.37 | 98.5 | 24.52 |
| Cosine KNN | 97.8 | 14.12 | 97.5 | 40.21 | 97.6 | 17.19 | 97.7 | 12.76 | 97.3 | 14.36 | 98.2 | 14.46 | 98.2 | 19.71 | 98 | 19.78 | 97.4 | 23.29 |
| Cubic KNN | 98.4 | 13.69 | 98.6 | 39.95 | 98.3 | 16.97 | 98.7 | 13.57 | 99.5 | 15.99 | 98.7 | 15.15 | 99 | 19.48 | 99.1 | 20.15 | 98.6 | 22.28 |
| Weighted KNN | 99.6 | 14.62 | 99.7 | 40.98 | 99.5 | 17.76 | 99.4 | 14.11 | 99.9 | 16.34 | 99.7 | 14.46 | 99.7 | 20.15 | 99.6 | 19.95 | 99.5 | 21.96 |
| Ensemble-Boosted Trees * | 53.1 | 14.88 | 56.3 | 43.39 | 54 | 18.75 | 48.9 | 23.45 | 94.7 | 14.96 | 53.9 | 7.62 | 60.8 | 20.90 | 49.9 | 20.80 | 45.7 | 21.63 |
| Ensemble-Bagged Trees | 100 | 25.22 | 100 | 52.83 | 100 | 26.43 | 100 | 22.32 | 100 | 25.58 | 100 | 15.01 | 100 | 29.04 | 100 | 25.89 | 100 | 28.99 |
| Subspace Discriminant | 98.4 | 24.81 | 98.7 | 54.21 | 97.2 | 26.86 | 99.1 | 22.83 | 97.9 | 25.31 | 97.7 | 14.73 | 96.9 | 28.75 | 97.6 | 25.35 | 95.8 | 27.75 |
| Subspace KNN | 99.8 | 31.35 | 100 | 60.89 | 99.9 | 32.65 | 99.8 | 30.77 | 100 | 33.72 | 99.8 | 15.60 | 99.9 | 34.61 | 100 | 30.67 | 99.9 | 29.51 |
| RUSBoosted Trees | 62.3 | 25.23 | 90.9 | 55.29 | 72.2 | 27.19 | 48.9 | 23.2 | 99.6 | 27.12 | 99.8 | 10.23 | 99.8 | 28.13 | 99.8 | 28.10 | 67.3 | 22.64 |
Disclaimer/Publisher’s Note: The statements, opinions and data contained in all publications are solely those of the individual author(s) and contributor(s) and not of MDPI and/or the editor(s). MDPI and/or the editor(s) disclaim responsibility for any injury to people or property resulting from any ideas, methods, instructions or products referred to in the content. |
© 2023 by the authors. Licensee MDPI, Basel, Switzerland. This article is an open access article distributed under the terms and conditions of the Creative Commons Attribution (CC BY) license (https://creativecommons.org/licenses/by/4.0/).
Share and Cite
Darwish, H.H.; Al-Quraan, A. Machine Learning Classification and Prediction of Wind Estimation Using Artificial Intelligence Techniques and Normal PDF. Sustainability 2023, 15, 3270. https://doi.org/10.3390/su15043270
Darwish HH, Al-Quraan A. Machine Learning Classification and Prediction of Wind Estimation Using Artificial Intelligence Techniques and Normal PDF. Sustainability. 2023; 15(4):3270. https://doi.org/10.3390/su15043270
Chicago/Turabian StyleDarwish, Hiba H., and Ayman Al-Quraan. 2023. "Machine Learning Classification and Prediction of Wind Estimation Using Artificial Intelligence Techniques and Normal PDF" Sustainability 15, no. 4: 3270. https://doi.org/10.3390/su15043270
APA StyleDarwish, H. H., & Al-Quraan, A. (2023). Machine Learning Classification and Prediction of Wind Estimation Using Artificial Intelligence Techniques and Normal PDF. Sustainability, 15(4), 3270. https://doi.org/10.3390/su15043270
