Understanding Antecedents of Learning Management System Usage among University Lecturers Using an Integrated TAM-TOE Model
Abstract
1. Introduction
2. Literature Review and Hypotheses Development
2.1. Technology Acceptance Model
2.1.1. LMS Usage
2.1.2. Perceived Usefulness
2.1.3. Perceived Ease of Use
2.2. Technology–Organisation–Environment (TOE) Framework
2.2.1. System Quality
2.2.2. Service quality
2.2.3. Information Quality
2.2.4. Technical Support
2.2.5. Government Policy
3. Methodology
3.1. Demographic Characteristics of the Respondents
3.2. Measurement Instrument
3.3. Data Collection Process
3.4. Data Analysis Plan
4. Data Analysis and Results
4.1. Model Fit Indicators
4.2. Evaluation of the Measurement Model
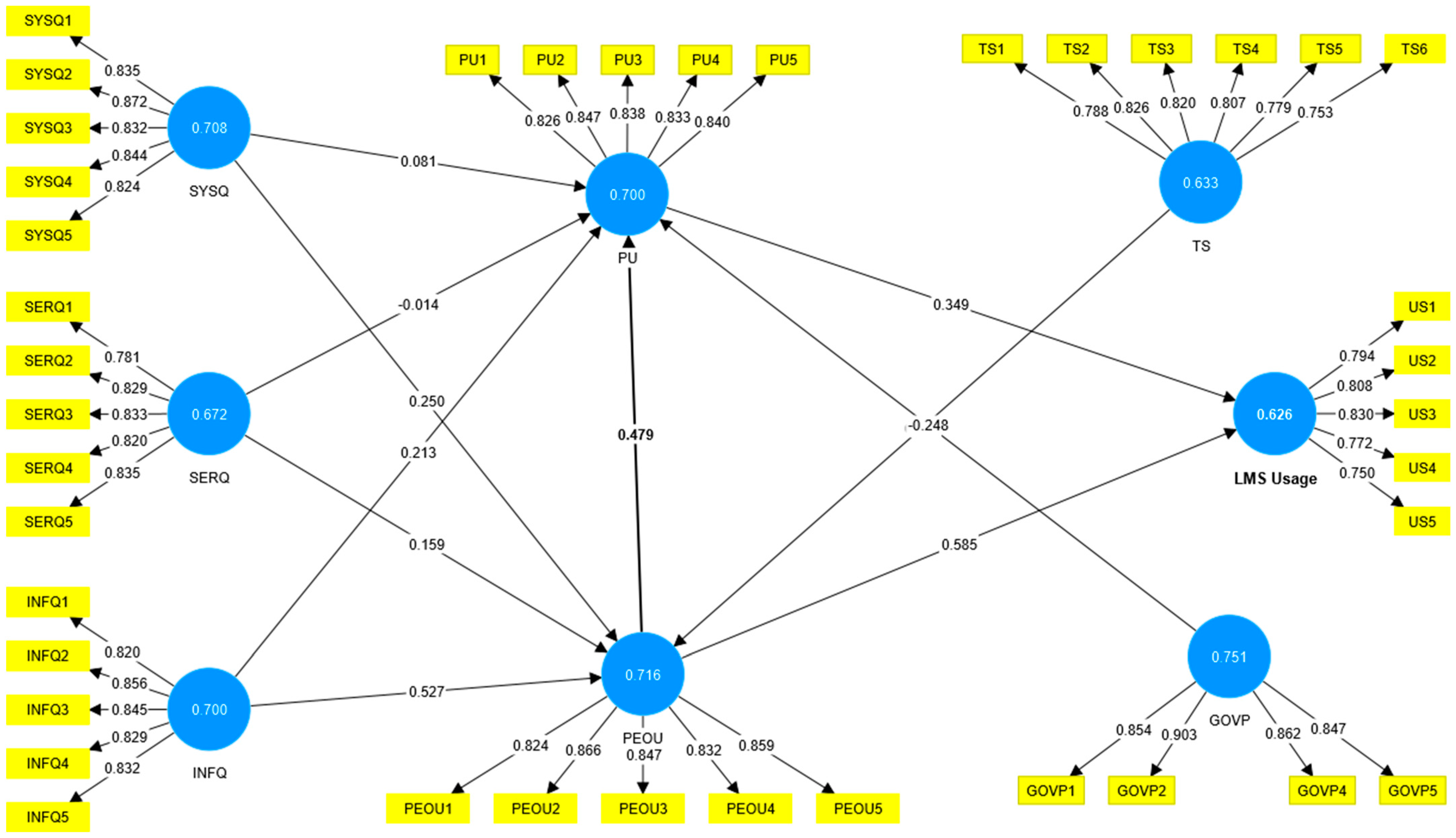
4.2.1. Assessment of the Indicator Loading
4.2.2. Cronbach Alpha
4.2.3. Composite Reliability (CR)
4.2.4. Average Variance Extracted (AVE)
4.2.5. Cross-Loading of Indicators
4.2.6. The Fornell–Larker Criterion
4.3. Structural Model Test
4.3.1. Path Coefficients
4.3.2. The Coefficient of Determination (R2)
4.3.3. Predictive Relevance of the Structural Model
4.4. Mediation Analysis
5. Discussion
5.1. Theoretical Contributions
5.2. Practical Contributions
6. Conclusions
Author Contributions
Funding
Conflicts of Interest
References
- Ali, A.; Fatah, A.; Kohun, F. Preparing for Academic Ranking Reports in the Kurdistan Regional Government Higher Education. In Proceedings of the Informing Science & IT Education Conference (InSITE) 2016, Vilnius, Lithuania, 27 June–1 July 2016. [Google Scholar]
- Tondeur, J. Teachers’ Pedagogical Beliefs and Technology Use. In Encyclopedia of Teacher Education; Peters, M.A., Ed.; Springer: Singapore, 2020; pp. 1–5. [Google Scholar]
- Abdulrahman, M.S.A. Educational technology implementation in private universities in Erbil city. Int. J. Soc. Sci. Educ. Stud. 2019, 5, 303–310. [Google Scholar]
- Radif, M. A Learning Management System Adoption Framework for Higher Education: The Case of Iraq. Ph.D. Thesis, University of Al-Qadisiyah, Al Diwaniyah, Iraq, 2016. [Google Scholar]
- Al-Busaidi, K.A.; Al-Shihi, H. Instructors’ acceptance of learning management systems: A theoretical framework. Commun. IBIMA 2010, 2010, 862128. [Google Scholar] [CrossRef]
- Sulaiman, T.T.; Bali Mahomed, A.S.; Hassan, M.; Abd Rahman, A. Factors Affecting University Lecturers’ Adoption of Learning Management System (LMS) in Kurdistan Region of Iraq: A Conceptual Framework. Int. J. Psychosoc. Rehabil. 2019, 23, 860–871. [Google Scholar]
- Al-Mamary, Y.H.S. Understanding the use of learning management systems by undergraduate university students using the UTAUT model: Credible evidence from Saudi Arabia. Int. J. Inf. Manag. Data Insights 2022, 2, 100092. [Google Scholar] [CrossRef]
- Alshammari, S.H. The influence of technical support, perceived self-efficacy, and instructional design on students’ use of learning management systems. Turk. Online J. Distance Educ. 2020, 21, 112–141. [Google Scholar] [CrossRef]
- Zheng, Y.; Wang, J.; Doll, W.; Deng, X.; Williams, M. The impact of organisational support, technical support, and self-efficacy on faculty perceived benefits of using learning management system. Behav. Inf. Technol. 2018, 37, 311–319. [Google Scholar] [CrossRef]
- Huang, F.; Teo, T. Examining the role of technology-related policy and constructivist teaching belief on English teachers’ technology acceptance: A study in Chinese universities. Br. J. Educ. Technol. 2021, 52, 441–460. [Google Scholar] [CrossRef]
- Brady, M.; O’Reilly, N. Learning management systems and their impact on academic work. Technol. Pedagog. Educ. 2020, 29, 251–268. [Google Scholar] [CrossRef]
- Sulaiman, T.T.; Mahomed, A.S.B.; Rahman, A.A.; Hassan, M. Examining the influence of the pedagogical beliefs on the learning management system usage among university lecturers in the Kurdistan Region of Iraq. Heliyon 2022, 8, e09687. [Google Scholar]
- Davis, F.D. Perceived usefulness, perceived ease of use, and user acceptance of information technology. MIS Q. 1989, 13, 319–340. [Google Scholar] [CrossRef]
- Granić, A.; Marangunić, N. Technology acceptance model in educational context: A systematic literature review. Br. J. Educ. Technol. 2019, 50, 2572–2593. [Google Scholar] [CrossRef]
- Abdullah, F.; Ward, R. Developing a General Extended Technology Acceptance Model for E-Learning (GETAMEL) by analysing commonly used external factors. Comput. Hum. Behav. 2016, 56, 238–256. [Google Scholar] [CrossRef]
- Mokhtar, S.A.; Katan, H.; Hidayat-ur-Rehman, I. Instructors’ Behavioural Intention to Use Learning Management System: An Integrated TAM Perspective. TEM J. 2018, 7, 513. [Google Scholar]
- Scherer, R.; Siddiq, F.; Tondeur, J. The technology acceptance model (TAM): A meta-analytic structural equation modeling approach to explaining teachers’ adoption of digital technology in education. Comput. Educ. 2018, 128, 13–35. [Google Scholar] [CrossRef]
- Fathema, N.; Shannon, D.; Ross, M. Expanding the Technology Acceptance Model (TAM) to examine faculty use of Learning Management Systems (LMSs) in higher education institutions. J. Online Learn. Teach. 2015, 11, 210–232. [Google Scholar]
- Lee, Y.; Kozar, K.; Larsen, K. The technology acceptance model: Past, present, and future. Commun. Assoc. Inf. Syst. 2003, 12, 50. [Google Scholar] [CrossRef]
- Davis, F.D. A Technology Acceptance Model for Empirically Testing New End-User Information Systems: Theory and Results. Ph.D. Thesis, Sloan School of Management, Massachusetts Institute of Technology, Cambridge, MA, USA, 1985. [Google Scholar]
- Wahab, S.A.A.; Azzman, T.S.A.T.M. Factors Predicting the Trend of Using ITA’EEM among Lecturers in International Islamic University Malaysia (IIUM). Asian J. Appl. Commun. E-ISSN 2019, 2682, 7506. [Google Scholar]
- Davis, F.D.; Bagozzi, R.; Warshaw, P. User acceptance of computer technology: A comparison of two theoretical models. Manag. Sci. 1989, 35, 982–1003. [Google Scholar] [CrossRef]
- Davis, F.D.; Bagozzi, R.P.; Warshaw, P.R. Extrinsic and Intrinsic Motivation to Use Computers in the Workplace1. J. Appl. Soc. Psychol. 1992, 22, 1111–1132. [Google Scholar] [CrossRef]
- Wang, W.-T.; Wang, C.-C. An empirical study of instructor adoption of web-based learning systems. Comput. Educ. 2009, 53, 761–774. [Google Scholar] [CrossRef]
- Fisol, N.M.; Salleh, M.; Othman, S. Determinants of theory technology of acceptance model (TAM) in measuring educators’ continuance intention of Learning Management System (LMS). J. Technol. Oper. Manag. 2016, 11, 36–45. [Google Scholar]
- Motaghian, H.; Hassanzadeh, A.; Moghadam, D.K. Factors affecting university instructors’ adoption of web-based learning systems: Case study of Iran. Comput. Educ. 2013, 61, 158–167. [Google Scholar] [CrossRef]
- Taylor, S.; Todd, P. Decomposition and crossover effects in the theory of planned behavior: A study of consumer adoption intentions. Int. J. Res. Mark. 1995, 12, 137–155. [Google Scholar] [CrossRef]
- Ngai, E.; Poon, J.; Chan, Y. Empirical examination of the adoption of WebCT using TAM. Comput. Educ. 2007, 48, 250–267. [Google Scholar] [CrossRef]
- Sánchez, R.A.; Hueros, A. Motivational factors that influence the acceptance of Moodle using TAM. Comput. Hum. Behav. 2010, 26, 1632–1640. [Google Scholar] [CrossRef]
- Alharbi, S.; Drew, S. Using the technology acceptance model in understanding academics’ behavioural intention to use learning management systems. Int. J. Adv. Comput. Sci. Appl. 2014, 5, 143–155. [Google Scholar] [CrossRef]
- Porter, C.E.; Donthu, N. Using the technology acceptance model to explain how attitudes determine Internet usage: The role of perceived access barriers and demographics. J. Bus. Res. 2006, 59, 999–1007. [Google Scholar] [CrossRef]
- Teo, T. Modelling technology acceptance in education: A study of pre-service teachers. Comput. Educ. 2009, 52, 302–312. [Google Scholar] [CrossRef]
- Venkatesh, V.; Davis, F.D. A Theoretical Extension of the Technology Acceptance Model: Four Longitudinal Field Studies. Manag. Sci. 2000, 46, 186–204. [Google Scholar] [CrossRef]
- Toycan, M.; Abdullah, M.S. Analysis of the Factors for the Successful E-Learning Services Adoption from Education Providers’ and Students’ Perspectives: A case study of Private Universities in Northern Iraq. Eurasia J. Math. Sci. Technol. Educ. 2017, 14, 1097–1109. [Google Scholar] [CrossRef]
- Marangunić, N.; Granić, A. Technology acceptance model: A literature review from 1986 to 2013. Univers. Access Inf. Soc. 2015, 14, 81–95. [Google Scholar] [CrossRef]
- Venkatesh, V.; Bala, H. Technology Acceptance Model 3 and a Research Agenda on Interventions. Decis. Sci. 2008, 39, 273–315. [Google Scholar] [CrossRef]
- Tornatzky, L.G.; Fleischer, M. The Processes of Technological Innovation; Lexington Books: Lanham, MD, USA, 1990. [Google Scholar]
- Sulaiman, H.; Magaireah, A.I. Factors affecting the adoption of integrated cloudbased e-health record in healthcare organizations: A case study of Jordan. In Proceedings of the 6th International Conference on Information Technology and Multimedia, Putrajaya, Malaysia, 18–20 November 2014; pp. 102–107. [Google Scholar]
- Wang, Y.-S.; Yang, Y.-F. Understanding the determinants of RFID adoption in the manufacturing industry. Technol. Forecast. Soc. Chang. 2010, 77, 803–815. [Google Scholar] [CrossRef]
- Namisiko, P.; Munialo, C.; Nyongesa, S. Towards an optimization framework for e-learning in developing countries: A case of private universities in Kenya. J. Comput. Sci. Inf. Technol. 2014, 2, 131–148. [Google Scholar]
- Delone, W.H.; McLean, E.R. The DeLone and McLean Model of Information Systems Success: A Ten-Year Update. J. Manag. Inf. Syst. 2003, 19, 9–30. [Google Scholar]
- Lippert, S.K.; Govindarajulu, C. Technological, organizational, and environmental antecedents to web services adoption. Commun. IIMA 2006, 6, 14. [Google Scholar] [CrossRef]
- Padayachee, I. Factors Influencing Virtual Learning System Usage in Higher Education. In ICT-Based Assessment, Methods, and Programs in Tertiary Education; Meri Yilan, S., Koruyan, K., Eds.; IGI Global: Hershey, PA, USA, 2020; pp. 296–321. [Google Scholar]
- Mohammed Soufiane, B.; Ibrahim, M. Factors Affecting the Adoption of Electronic Government in Algeria: A Proposed Framework. J. Adv. Res. Bus. Manag. Stud. 2020, 10, 52–64. [Google Scholar]
- Ababneh, H. Extending the Technology Acceptance Model and Critical Success Factors Model to Predict the Use of Cloud Computing. J. Inf. Technol. Res. 2016, 9, 1–17. [Google Scholar] [CrossRef]
- Igbaria, M.; Guimaraes, T.; Davis, G.B. Testing the Determinants of Microcomputer Usage via a Structural Equation Model. J. Manag. Inf. Syst. 1995, 11, 87–114. [Google Scholar] [CrossRef]
- Zhang, Z.; Cao, T.; Shu, J.; Liu, H. Identifying key factors affecting college students’ adoption of the e-learning system in mandatory blended learning environments. Interact. Learn. Environ. 2020, 30, 1388–1401. [Google Scholar] [CrossRef]
- Kim, M.R. Factors influencing the acceptance of e-learning courses for mainstream faculty in higher institutions. Int. J. Instr. Technol. Distance Learn. 2008, 5, 29–44. [Google Scholar]
- Weaver, D.; Spratt, C.; Nair, C.S. Academic and student use of a learning management system: Implications for quality. Australas. J. Educ. Technol. 2008, 24, 30–41. [Google Scholar] [CrossRef]
- Cheng, Y. Effects of quality antecedents on e-learning acceptance. Internet Res. 2012, 22, 361–390. [Google Scholar] [CrossRef]
- Wu, J.-H.; Chen, Y.-C.; Lin, L.-M. Empirical evaluation of the revised end user computing acceptance model. Comput. Hum. Behav. 2007, 23, 162–174. [Google Scholar] [CrossRef]
- Abdallah, N.A.; Ahlan, A.; Abdullah, O. The Role of Qualty Factors on Learning Management Systems Adoption form Instructors’ Perspectives. Online J. Distance Educ. e-Learn. 2019, 7, 133. [Google Scholar]
- Al Kurdi, B.; Alshurideh, M.; Salloum, S.; Obeidat, Z.; Al-dweeri, R. An empirical investigation into examination of factors influencing university students’ behavior towards elearning acceptance using SEM approach. Int. J. Interact. Mob. Technol. 2020, 14, 19–41. [Google Scholar] [CrossRef]
- Alshurideh, M.; Al Kurdi, B.; AlHamad, A.; Salloum, S.; Alkurdi, S.; Dehghan, A.; Abuhashesh, M.; Masa’Deh, R. Factors Affecting the Use of Smart Mobile Examination Platforms by Universities’ Postgraduate Students during the COVID-19 Pandemic: An Empirical Study. Informatics 2021, 8, 32. [Google Scholar] [CrossRef]
- Sharma, S.K.; Gaur, A.; Saddikuti, V.; Rastogi, A. Structural equation model (SEM)-neural network (NN) model for predicting quality determinants of e-learning management systems. Behav. Inf. Technol. 2017, 36, 1053–1066. [Google Scholar] [CrossRef]
- Coleman, E.; Mtshazi, S. Factors affecting the use and non-use of Learning Management Systems (LMS) by academic staff. South Afr. Comput. J. 2017, 29, 31–63. [Google Scholar] [CrossRef]
- Sánchez, R.A.; Hueros, A.D.; Ordaz, M.G. E-learning and the University of Huelva: A study of WebCT and the technological acceptance model. Campus-Wide Inf. Syst. 2013, 30, 135–160. [Google Scholar] [CrossRef]
- Al-Azawei, A. What Drives Successful Social Media in Education and E-learning? A Comparative Study on Facebook and Moodle. J. Inf. Technol. Educ. Res. 2019, 18, 253–274. [Google Scholar] [CrossRef]
- Ameen, N.; Willis, R.; Abdullah, M.N.; Shah, M. Towards the successful integration of e-learning systems in higher education in Iraq: A student perspective. Br. J. Educ. Technol. 2018, 50, 1434–1446. [Google Scholar] [CrossRef]
- Baleghi-Zadeh, S.; Ayub, A.F.M.; Mahmud, R.; Daud, S.M. The influence of system interactivity and technical support on learning management system utilization. Knowl. Manag. E-Learn. Int. J. 2017, 9, 50–684. [Google Scholar]
- Gurbaxani, V.; Kraemer, K.L.; King, J.L.; Jarman, S.; Dedrick, J.; Raman, K.; Yap, C. Government as the driving force toward the information society: National computer policy in Singapore. Inf. Soc. 1990, 7, 155–185. [Google Scholar] [CrossRef]
- Zain, M.; Rose, R.C.; Abdullah, I.; Masrom, M. The relationship between information technology acceptance and organizational agility in Malaysia. Inf. Manag. 2005, 42, 829–839. [Google Scholar] [CrossRef]
- Rosen, L.D.; Weil, M.M. Computer availability, computer experience and technophobia among public school teachers. Comput. Hum. Behav. 1995, 11, 9–31. [Google Scholar] [CrossRef]
- Purnomo, S.H.; Kusnandar. Barriers to acceptance of information and communication technology in agricultural extension in Indonesia. Inf. Dev. 2018, 35, 512–523. [Google Scholar] [CrossRef]
- Hair, J.F. Multivariate Data Analysis; Pearson Education: London, UK, 2013. [Google Scholar]
- Pituch, K.A.; Lee, Y.-K. The influence of system characteristics on e-learning use. Comput. Educ. 2006, 47, 222–244. [Google Scholar] [CrossRef]
- Rai, A.; Lang, S.S.; Welker, R.B. Assessing the Validity of IS Success Models: An Empirical Test and Theoretical Analysis. Inf. Syst. Res. 2002, 13, 50–69. [Google Scholar] [CrossRef]
- Alshammari, S.H.; Ali, M.; Rosli, M. The Influences of Technical Support, Self Efficacy and Instructional Design on the Usage and Acceptance of LMS: A Comprehensive Review. Turk. Online J. Educ. Technol.-TOJET 2016, 15, 116–125. [Google Scholar]
- Li, Y.; Wang, Q.; Lei, J. Modeling Chinese Teachers’ Attitudes Toward Using Technology for Teaching with a SEM Approach. Comput. Sch. 2019, 36, 122–141. [Google Scholar] [CrossRef]
- Lai, Y.; Sun, H.; Ren, J. Understanding the determinants of big data analytics (BDA) adoption in logistics and supply chain management. Int. J. Logist. Manag. 2018, 29, 676–703. [Google Scholar] [CrossRef]
- Babbie, E. The Practice of Social Research, 13th ed.; International Edition; Wadsworth Cengage Learning: Boston, MA, USA, 2012. [Google Scholar]
- Hair, J.F.; Ortinau, D.; Harrison, D. Essentials of Marketing Research; McGraw-Hill/Irwin: New York, NY, USA, 2010; Volume 2. [Google Scholar]
- Chin, W.W. The partial least squares approach to structural equation modeling. Mod. Methods Bus. Res. 1998, 295, 295–336. [Google Scholar]
- Hair, J.F.; Sarstedt, M.; Ringle, C.M.; Gudergan, S.P. A Primer on Partial Least Squares Structural Equation Modeling (PLS-SEM), 2nd ed.; SAGE Publications, Inc.: Thousand Oaks, CA, USA, 2017. [Google Scholar]
- Sarstedt, M.; Ringle, C.; Hair, J.F. Partial least squares structural equation modeling. In Handbook of Market Research; Springer: Cham, Switzerland, 2017; pp. 587–632. [Google Scholar]
- Hair, J.F.; Ringle, C.M.; Sarstedt, M. Partial least squares structural equation modeling: Rigorous applications, better results and higher acceptance. Long Range Plan. 2013, 46, 1–12. [Google Scholar] [CrossRef]
- Haenlein, M.; Kaplan, A.M. A Beginner’s Guide to Partial Least Squares Analysis. Underst. Stat. 2004, 3, 283–297. [Google Scholar] [CrossRef]
- Henseler, J.; Ringle, C.M.; Sarstedt, M. A new criterion for assessing discriminant validity in variance-based structural equation modeling. J. Acad. Mark. Sci. 2015, 43, 115–135. [Google Scholar] [CrossRef]
- Henseler, J.; Ringle, C.M.; Sinkovics, R.R. The use of partial least squares path modeling in international marketing. In New Challenges to International Marketing; Sinkovics, R.R., Ghauri, P.N., Eds.; Emerald Group Publishing Limited: Bingley, UK, 2009; Volume 20, pp. 277–319. [Google Scholar]
- Geisser, S. The predictive sample reuse method with applications. J. Am. Stat. Assoc. 1975, 70, 320–328. [Google Scholar] [CrossRef]
- Zhao, X.; Lynch, J., Jr.; Chen, Q. Reconsidering Baron and Kenny: Myths and Truths about Mediation Analysis. J. Consum. Res. 2010, 37, 197–206. [Google Scholar] [CrossRef]
- Hayes, A.F. Beyond Baron and Kenny: Statistical Mediation Analysis in the New Millennium. Commun. Monogr. 2009, 76, 408–420. [Google Scholar] [CrossRef]
- Hayes, A.F.; Rockwood, N.J. Regression-based statistical mediation and moderation analysis in clinical research: Observations, recommendations, and implementation. Behav. Res. Ther. 2017, 98, 39–57. [Google Scholar] [CrossRef]
- Cheng, S.-L.; Chen, S.-B.; Chang, J.-C. Examining the multiplicative relationships between teachers’ competence, value and pedagogical beliefs about technology integration. Br. J. Educ. Technol. 2021, 52, 734–750. [Google Scholar] [CrossRef]
- Lwoga, E. Critical success factors for adoption of web-based learning management systems in Tanzania. Int. J. Educ. Dev. Using ICT 2014, 10, 4–21. [Google Scholar]
- Zwain, A.A.A. Technological innovativeness and information quality as neoteric predictors of users’ acceptance of learning management system: An expansion of UTAUT2. Interact. Technol. Smart Educ. 2019, 13, 239–254. [Google Scholar] [CrossRef]
- Alharbi, H.; Sandhu, K. Explaining and predicting continuance usage intention of e-learning recommender systems: An empirical evidence from Saudi Arabia. Int. J. Bus. Inf. Syst. 2018, 29, 297–323. [Google Scholar] [CrossRef]
- Sulaiman, T.T.; Mahomed, A.S.B.; Rahman, A.A.; Hassan, M. Examining the influence of the pedagogical beliefs on the learning management system usage among university lecturers in the Kurdistan Region of Iraq. Heliyon 2022, 8, e09687. [Google Scholar] [CrossRef] [PubMed]
- Ghazal, S.; Aldowah, H.; Umar, I. Critical Factors to Learning Management System Acceptance and Satisfaction in a Blended Learning Environment. In International Conference of Reliable Information and Communication Technology; Springer: Cham, Switzerland, 2017; pp. 688–698. [Google Scholar]
- Al-Mamary, Y.H.S. Examining the factors affecting the use of ICT in teaching in Yemeni schools. J. Public Aff. 2020, 22, e2330. [Google Scholar] [CrossRef]
- Yohan, W.; Heribertus, H.; Karis, W. Measuring the Interest of Smartphone Usage by Using Technology Acceptance Model Approach. J. Asian Financ. Econ. Bus. 2020, 7, 613–620. [Google Scholar]
- Son, H.; Park, Y.; Kim, C.; Chou, J.-S. Toward an understanding of construction professionals’ acceptance of mobile computing devices in South Korea: An extension of the technology acceptance model. Autom. Constr. 2012, 28, 82–90. [Google Scholar] [CrossRef]
- Abbad, M.M.; Morris, D.; De Nahlik, C. Looking under the Bonnet: Factors Affecting Student Adoption of E-Learning Systems in Jordan. Int. Rev. Res. Open Distrib. Learn. 2009, 10, 1–25. [Google Scholar] [CrossRef]
- Haryanto, B.; Gandhi, A.; Sucahyo, Y.G. The Determinant Factors in Utilizing Electronic Signature Using the TAM and TOE Framework. In Proceedings of the 2020 Fifth International Conference on Informatics and Computing (ICIC), Gorontalo, Indonesia, 3–4 November 2020; pp. 1–8. [Google Scholar]
- Verdegem, P.; Verhoest, P. Profiling the non-user: Rethinking policy initiatives stimulating ICT acceptance. Telecommun. Policy 2009, 33, 642–652. [Google Scholar] [CrossRef]
- Siyam, N. Factors impacting special education teachers’ acceptance and actual use of technology. Educ. Inf. Technol. 2019, 24, 2035–2057. [Google Scholar] [CrossRef]
- Mahomed, A.S.B. Examining email usage among non-academic staff in public and private Malaysian Universities. Ph.D. Thesis, Victoria University, Melbourne, Australia, 2015. [Google Scholar]
- Ertmer, P.A. Teacher pedagogical beliefs: The final frontier in our quest for technology integration? Educ. Technol. Res. Dev. 2005, 53, 25–39. [Google Scholar] [CrossRef]
- Gurer, M.D.; Akkaya, R. The influence of pedagogical beliefs on technology acceptance: A structural equation modeling study of pre-service mathematics teachers. J. Math. Teach. Educ. 2021, 25, 479–495. [Google Scholar] [CrossRef]
- Kakbra, J.F.; Sidqi, H. Measuring the Impact of ICT and E-learning on Higher Education System With Redesigning and Adapting MOODLE System in Kurdistan Region Government, KRG-Iraq. In Proceedings of the 2nd e-Learning Regional Conference, Kuwait City, Kuwait, 25–27 March 2013. [Google Scholar]



| Characteristic | Frequency | Percentage |
|---|---|---|
| Gender | ||
| Male | 217 | 55.22 |
| Female | 176 | 44.78 |
| Age | ||
| 25–30 years | 22 | 5.60 |
| 31–35 years | 56 | 14.25 |
| 36–40 years | 103 | 26.21 |
| 41–45 years | 87 | 22.14 |
| 46–50 years | 51 | 12.98 |
| 51–55 years | 32 | 8.14 |
| 56–60 years | 22 | 5.60 |
| Over 60 years | 20 | 5.09 |
| Education | ||
| High Diploma | 29 | 7.38 |
| Master’s Degree | 211 | 53.69 |
| PhD | 153 | 38.93 |
| Academic Ranking | ||
| Assistance Lecturer | 151 | 38.42 |
| Lecturer | 149 | 37.91 |
| Assistance Professor | 68 | 17.30 |
| Professor | 25 | 6.36 |
| Constructs | Items | Sample of Measurement Item | Sources |
|---|---|---|---|
| System quality | SYSQ1 | LMS has a well-designed user interface. | Wang and Wang [24] |
| SYSQ2 | LMS allows me to have control over my teaching activities. | ||
| SYSQ3 | LMS offers flexibility of time and place of use. | Pituch and Lee [66] | |
| SYSQ4 | LMS provides functions I need to do my teaching activities. | ||
| SYSQ5 | I can easily access the LMS anytime I need to use it. | ||
| Service quality | SERQ1 | Training on the operation of LMS is sufficient. | Wang and Wang [24] |
| SERQ2 | I can communicate with the technicians through multiple channels when I encounter technical problems. | Ngai, Poon [28] | |
| SERQ3 | Employees of the information service department can quickly fix my technical problems. | ||
| SERQ4 | The training provided can enhance my ability to help in using LMS. | ||
| SERQ5 | In general, the university provides enough support to help in using LMS. | ||
| Information quality | INFQ1 | LMS can provide me accurate information. | Wang and Wang [24] |
| INFQ2 | LMS can provide me sufficient information to enable me to do my tasks. | Rai, Lang [67] | |
| INFQ3 | LMS can provide the precise information I need. | ||
| INFQ4 | LMS can provide helpful information regarding my tasks. | ||
| INFQ5 | I am satisfied with the accuracy of LMS. | ||
| Technical support | TS1 | University offers good technical support. | Igbaria, Guimaraes [46] |
| TS2 | A help desk is always available. | Alshammari, Ali [68] | |
| TS3 | Enquiries through the mobile phone can be done. | ||
| TS4 | Enquiries by email can be done. | ||
| TS5 | A person or group is available for assisting me with solving the problem. | ||
| TS6 | A clear technical manual (educational instruction) in software is available to help me know how to use Moodle. | ||
| Government policy | GOVP1 | Government policy intended to promote my ability to use LMS platforms is effective. | Li, Wang [69] |
| GOVP2 | Government policy intended to evaluate teaching quality affects me to use LMS. | Lai, Sun [70] | |
| GOVP3 | Government policy encourages me to use LMS in the teaching process. | ||
| GOVP4 | Government policy supports the use of LMS within the learning process. | ||
| GOVP5 | Government’s investment in educational technology met the basic needs of teaching. | ||
| Perceived usefulness | PU1 | Using LMS for work enables me to accomplish tasks more quickly. | Davis [13] |
| PU2 | Using LMS for work improves my job performance. | ||
| PU3 | Using LMS for work increases my job productivity. | ||
| PU4 | Using LMS for work enhances my effectiveness. | ||
| PU5 | LMS for work is useful in my job. | ||
| Perceived ease of use | PEOU1 | Learning how to use LMS is easy. | Davis [13] |
| PEOU2 | My interaction with LMS is clear and understandable. | ||
| PEOU3 | I find LMS to be very flexible. | ||
| PEOU4 | I find it easy to get LMS to do the work I want it to do. | ||
| PEOU5 | Overall, I find that LMS is easy to use. | ||
| LMS Usage | US1 | Currently, I use LMS in my teaching and learning process. | Davis [13] |
| US2 | I use LMS more than any other educational technologies. | ||
| US3 | I use LMS to upload course materials. | ||
| US4 | I use assessment tools (quizzes or tests) inside LMS. | ||
| US5 | I use communicating tools (discussions) inside LMS. |
| Threshold Values | CMIN/d.f (<3) | RMSEA (<0.08) | CFI (>0.9) | AGFI (>0.8) | GFI (>0.9) | TLI (>0.9) |
|---|---|---|---|---|---|---|
| Structural Model Fit Indices | 1.94 | 0.054 | 0.935 | 0.853 | 0.915 | 0.931 |
| Constructs | Items | Loadings | Cronbach’s Alpha | Rho_A | Composite Reliability | AVE |
|---|---|---|---|---|---|---|
| System quality | SYSQ1 | 0.835 | 0.897 | 0.897 | 0.924 | 0.708 |
| SYSQ2 | 0.872 | |||||
| SYSQ3 | 0.832 | |||||
| SYSQ4 | 0.844 | |||||
| SYSQ5 | 0.824 | |||||
| Service quality | SERQ1 | 0.781 | 0.878 | 0.88 | 0.911 | 0.672 |
| SERQ2 | 0.829 | |||||
| SERQ3 | 0.833 | |||||
| SERQ4 | 0.82 | |||||
| SERQ5 | 0.835 | |||||
| Information quality | INFQ1 | 0.82 | 0.893 | 0.893 | 0.921 | 0.7 |
| INFQ2 | 0.856 | |||||
| INFQ3 | 0.845 | |||||
| INFQ4 | 0.83 | |||||
| INFQ5 | 0.832 | |||||
| Technical support | TS1 | 0.788 | 0.884 | 0.885 | 0.912 | 0.633 |
| TS2 | 0.826 | |||||
| TS3 | 0.82 | |||||
| TS4 | 0.807 | |||||
| TS5 | 0.779 | |||||
| TS6 | 0.753 | |||||
| Government policy | GOVP1 | 0.854 | 0.889 | 0.892 | 0.923 | 0.751 |
| GOVP2 | 0.903 | |||||
| GOVP4 | 0.862 | |||||
| GOVP5 | 0.847 | |||||
| Perceived usefulness | PU1 | 0.825 | 0.893 | 0.893 | 0.921 | 0.7 |
| PU2 | 0.847 | |||||
| PU3 | 0.839 | |||||
| PU4 | 0.833 | |||||
| PU5 | 0.84 | |||||
| Perceived ease of use | PEOU1 | 0.824 | 0.901 | 0.901 | 0.926 | 0.716 |
| PEOU2 | 0.867 | |||||
| PEOU3 | 0.847 | |||||
| PEOU4 | 0.833 | |||||
| PEOU5 | 0.858 | |||||
| LMS Usage | LMSU1 | 0.798 | 0.851 | 0.856 | 0.893 | 0.626 |
| LMSU2 | 0.811 | |||||
| LMSU3 | 0.829 | |||||
| LMSU4 | 0.769 | |||||
| LMSU5 | 0.746 |
| Items | Government Policy | Information Quality | LMS Usage | Perceived Ease of Use | Perceived Usefulness | Service Quality | System Quality | Technical Support |
|---|---|---|---|---|---|---|---|---|
| GOVP1 | 0.854 | −0.456 | −0.447 | −0.47 | −0.558 | −0.476 | −0.48 | −0.481 |
| GOVP2 | 0.903 | −0.476 | −0.457 | −0.463 | −0.559 | −0.493 | −0.408 | −0.42 |
| GOVP4 | 0.862 | −0.415 | −0.384 | −0.369 | −0.522 | −0.461 | −0.359 | −0.344 |
| GOVP5 | 0.847 | −0.403 | −0.379 | −0.37 | −0.496 | −0.454 | −0.315 | −0.33 |
| INFQ1 | −0.396 | 0.82 | 0.64 | 0.692 | 0.608 | 0.557 | 0.555 | 0.494 |
| INFQ2 | −0.483 | 0.856 | 0.699 | 0.736 | 0.667 | 0.6 | 0.574 | 0.498 |
| INFQ3 | −0.395 | 0.845 | 0.687 | 0.676 | 0.653 | 0.571 | 0.525 | 0.484 |
| INFQ4 | −0.399 | 0.829 | 0.656 | 0.674 | 0.671 | 0.519 | 0.531 | 0.471 |
| INFQ5 | −0.442 | 0.832 | 0.722 | 0.726 | 0.678 | 0.608 | 0.584 | 0.535 |
| PEOU1 | −0.451 | 0.697 | 0.701 | 0.824 | 0.688 | 0.567 | 0.626 | 0.547 |
| PEOU2 | −0.451 | 0.724 | 0.765 | 0.866 | 0.711 | 0.627 | 0.633 | 0.553 |
| PEOU3 | −0.35 | 0.707 | 0.738 | 0.847 | 0.693 | 0.63 | 0.604 | 0.549 |
| PEOU4 | −0.372 | 0.699 | 0.739 | 0.832 | 0.698 | 0.566 | 0.62 | 0.501 |
| PEOU5 | −0.427 | 0.719 | 0.754 | 0.859 | 0.71 | 0.646 | 0.655 | 0.563 |
| PU1 | −0.546 | 0.651 | 0.677 | 0.701 | 0.826 | 0.552 | 0.596 | 0.539 |
| PU2 | −0.581 | 0.676 | 0.709 | 0.706 | 0.847 | 0.561 | 0.577 | 0.528 |
| PU3 | −0.454 | 0.649 | 0.709 | 0.682 | 0.838 | 0.559 | 0.529 | 0.516 |
| PU4 | −0.481 | 0.644 | 0.66 | 0.655 | 0.833 | 0.507 | 0.54 | 0.479 |
| PU5 | −0.514 | 0.658 | 0.73 | 0.715 | 0.84 | 0.589 | 0.602 | 0.551 |
| SERQ1 | −0.456 | 0.506 | 0.534 | 0.548 | 0.511 | 0.781 | 0.561 | 0.526 |
| SERQ2 | −0.497 | 0.53 | 0.539 | 0.556 | 0.531 | 0.829 | 0.504 | 0.524 |
| SERQ3 | −0.411 | 0.569 | 0.582 | 0.594 | 0.549 | 0.833 | 0.484 | 0.501 |
| SERQ4 | −0.431 | 0.576 | 0.549 | 0.598 | 0.54 | 0.82 | 0.519 | 0.476 |
| SERQ5 | −0.44 | 0.614 | 0.577 | 0.643 | 0.58 | 0.835 | 0.555 | 0.58 |
| SYSQ1 | −0.434 | 0.573 | 0.57 | 0.633 | 0.582 | 0.537 | 0.835 | 0.584 |
| SYSQ2 | −0.419 | 0.562 | 0.582 | 0.618 | 0.574 | 0.535 | 0.872 | 0.567 |
| SYSQ3 | −0.297 | 0.541 | 0.566 | 0.608 | 0.546 | 0.534 | 0.832 | 0.532 |
| SYSQ4 | −0.4 | 0.539 | 0.583 | 0.612 | 0.571 | 0.522 | 0.844 | 0.543 |
| SYSQ5 | −0.354 | 0.569 | 0.588 | 0.648 | 0.589 | 0.56 | 0.824 | 0.554 |
| TS1 | −0.395 | 0.471 | 0.45 | 0.498 | 0.492 | 0.515 | 0.498 | 0.788 |
| TS2 | −0.352 | 0.47 | 0.487 | 0.501 | 0.488 | 0.498 | 0.52 | 0.826 |
| TS3 | −0.381 | 0.47 | 0.495 | 0.514 | 0.503 | 0.521 | 0.536 | 0.82 |
| TS4 | −0.356 | 0.512 | 0.53 | 0.557 | 0.539 | 0.516 | 0.555 | 0.807 |
| TS5 | −0.343 | 0.458 | 0.492 | 0.508 | 0.5 | 0.462 | 0.541 | 0.779 |
| TS6 | −0.359 | 0.451 | 0.48 | 0.481 | 0.458 | 0.529 | 0.502 | 0.753 |
| LMSU1 | −0.387 | 0.649 | 0.794 | 0.785 | 0.651 | 0.592 | 0.607 | 0.547 |
| LMSU2 | −0.398 | 0.678 | 0.808 | 0.795 | 0.678 | 0.6 | 0.582 | 0.527 |
| LMSU3 | −0.332 | 0.643 | 0.83 | 0.681 | 0.671 | 0.551 | 0.51 | 0.481 |
| LMSU4 | −0.379 | 0.636 | 0.772 | 0.605 | 0.656 | 0.455 | 0.522 | 0.418 |
| LMSU5 | −0.418 | 0.614 | 0.75 | 0.563 | 0.644 | 0.468 | 0.485 | 0.449 |
| Items | Government Policy | Information Quality | LMS Usage | Perceived Ease of Use | Perceived Usefulness | Service Quality | System Quality | Technical Support |
|---|---|---|---|---|---|---|---|---|
| Government policy | 0.867 | |||||||
| Information quality | −0.506 | 0.837 | ||||||
| LMS Usage | −0.482 | 0.815 | 0.791 | |||||
| Perceived ease of use | −0.485 | 0.838 | 0.874 | 0.846 | ||||
| Perceived usefulness | −0.617 | 0.784 | 0.834 | 0.828 | 0.837 | |||
| Service quality | −0.544 | 0.684 | 0.679 | 0.718 | 0.662 | 0.82 | ||
| System quality | −0.454 | 0.662 | 0.687 | 0.742 | 0.681 | 0.639 | 0.842 | |
| Technical support | −0.457 | 0.594 | 0.616 | 0.642 | 0.626 | 0.637 | 0.661 | 0.796 |
| Hypothesised Path | Standardised Beta | Confidence Interval 95% Bias Corrected | t-Statistics | p-Values | Result | |
|---|---|---|---|---|---|---|
| LL | UL | |||||
| H1: Perceived usefulness -> LMS Usage | 0.345 | 0.191 | 0.516 | 4.113 | 0.000 | Supported |
| H2a: Perceived ease of use -> Perceived usefulness | 0.469 | 0.274 | 0.636 | 4.91 | 0.000 | Supported |
| H2b: Perceived ease of use -> LMS Usage | 0.59 | 0.420 | 0.740 | 7.252 | 0.000 | Supported |
| H3a: System quality -> Perceived usefulness | 0.056 | −0.071 | 0.183 | 0.844 | 0.199 | Not Supported |
| H3b: System quality -> Perceived ease of use | 0.251 | 0.144 | 0.364 | 4.58 | 0.000 | Supported |
| H4a: Service quality -> Perceived usefulness | −0.031 | −0.150 | 0.098 | 0.482 | 0.315 | Not Supported |
| H4b: Service quality -> Perceived ease of use | 0.163 | 0.051 | 0.287 | 2.664 | 0.004 | Supported |
| H5a: Information quality -> Perceived usefulness | 0.21 | 0.063 | 0.366 | 2.637 | 0.004 | Supported |
| H5b: Information quality -> Perceived ease of use | 0.53 | 0.364 | 0.701 | 6.108 | 0.000 | Supported |
| H6a: Technical support -> Perceived usefulness | 0.072 | −0.022 | 0.179 | 1.421 | 0.078 | Not Supported |
| H6b: Technical support -> Perceived ease of use | 0.064 | −0.016 | 0.155 | 1.438 | 0.075 | Not Supported |
| H7a: Government policy -> Perceived usefulness | −0.241 | −0.372 | −0.146 | 4.332 | 0.000 | Supported |
| H7b: Government policy -> Perceived ease of use | 0.015 | −0.082 | 0.120 | 0.289 | 0.386 | Not Supported |
| R-Square | R-Square Adjusted | |
|---|---|---|
| LMS Usage | 0.804 | 0.803 |
| PEOU | 0.781 | 0.779 |
| PU | 0.762 | 0.759 |
| Constructs | Q2 |
|---|---|
| LMS Usage | 0.703 |
| PEOU | 0.765 |
| PU | 0.697 |
| Hypothesised Path | Original Sample (O) | Confidence Interval 95% Bias Corrected | t-Statistics | p-Values | Result | ||
|---|---|---|---|---|---|---|---|
| LL | UL | ||||||
| Mediation effect of perceived usefulness | H3c: System quality -> Perceived usefulness -> LMS Usage | 0.019 | −0.015 | 0.026 | 0.846 | 0.199 | Not supported |
| H4c: Service quality -> Perceived usefulness -> LMS Usage | −0.011 | −0.016 | 0.030 | 0.443 | 0.329 | Not supported | |
| H5c: Information quality -> Perceived usefulness -> LMS Usage | 0.072 | 0.008 | 0.059 | 1.863 | 0.031 | Supported | |
| H6c: Technical Support -> Perceived usefulness -> LMS Usage | 0.025 | −0.011 | 0.026 | 1.349 | 0.089 | Not supported | |
| H7c: Government policy -> Perceived usefulness -> LMS Usage | −0.083 | 0.006 | 0.040 | 3.76 | 0 | Supported | |
| Mediation effect of perceived ease of use | H3d: System quality -> Perceived ease of use -> LMS Usage | 0.148 | 0.069 | 0.192 | 4.156 | 0 | Supported |
| H4d: Service quality -> Perceived ease of use -> LMS Usage | 0.096 | −0.021 | 0.117 | 2.671 | 0.004 | Supported | |
| H5d: Information quality -> Perceived ease of use -> LMS Usage | 0.313 | 0.072 | 0.264 | 4.085 | 0 | Supported | |
| H6d: Technical Support -> Perceived ease of use -> LMS Usage | 0.038 | 0.033 | 0.156 | 1.443 | 0.075 | Not supported | |
| H7d: Government policy -> Perceived ease of use -> LMS Usage | 0.009 | −0.050 | 0.051 | 0.289 | 0.386 | Not supported | |
Disclaimer/Publisher’s Note: The statements, opinions and data contained in all publications are solely those of the individual author(s) and contributor(s) and not of MDPI and/or the editor(s). MDPI and/or the editor(s) disclaim responsibility for any injury to people or property resulting from any ideas, methods, instructions or products referred to in the content. |
© 2023 by the authors. Licensee MDPI, Basel, Switzerland. This article is an open access article distributed under the terms and conditions of the Creative Commons Attribution (CC BY) license (https://creativecommons.org/licenses/by/4.0/).
Share and Cite
Sulaiman, T.T.; Mahomed, A.S.B.; Rahman, A.A.; Hassan, M. Understanding Antecedents of Learning Management System Usage among University Lecturers Using an Integrated TAM-TOE Model. Sustainability 2023, 15, 1885. https://doi.org/10.3390/su15031885
Sulaiman TT, Mahomed ASB, Rahman AA, Hassan M. Understanding Antecedents of Learning Management System Usage among University Lecturers Using an Integrated TAM-TOE Model. Sustainability. 2023; 15(3):1885. https://doi.org/10.3390/su15031885
Chicago/Turabian StyleSulaiman, Twana Tahseen, Anuar Shah Bali Mahomed, Azmawani Abd Rahman, and Mazlan Hassan. 2023. "Understanding Antecedents of Learning Management System Usage among University Lecturers Using an Integrated TAM-TOE Model" Sustainability 15, no. 3: 1885. https://doi.org/10.3390/su15031885
APA StyleSulaiman, T. T., Mahomed, A. S. B., Rahman, A. A., & Hassan, M. (2023). Understanding Antecedents of Learning Management System Usage among University Lecturers Using an Integrated TAM-TOE Model. Sustainability, 15(3), 1885. https://doi.org/10.3390/su15031885

