Comparative Life Cycle Assessment of Reusable and Disposable Distribution Packaging for Fresh Food
Abstract
:1. Introduction
- To evaluate the environmental and energy performance of reusable insulated packaging materials for fresh food delivery as a function of the number of deliveries.
- Identify the contribution of the transportation stage to overall environmental indicators.
- The comparison of the environmental impacts of three types of boxes: disposable EPS boxes, reusable insulated packaging materials made from r-PET fabric and VIP, and reusable insulated packaging materials with reusable EPE materials throughout their life cycle.
2. Materials and Methods
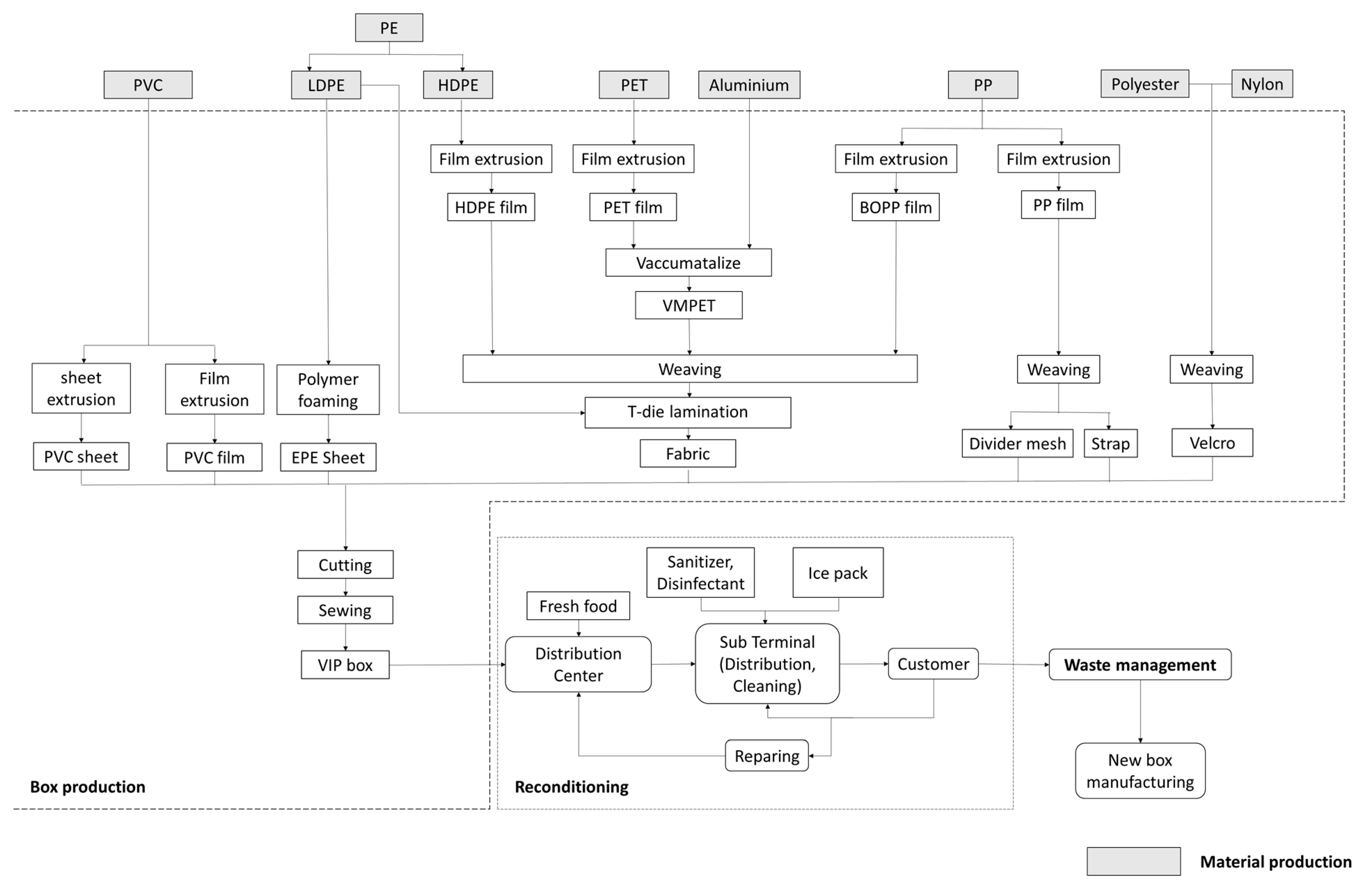
2.1. Functional Unit and System Boundary
2.1.1. Functional Unit
2.1.2. System Boundary
2.2. Life Cycle Inventory Analysis
2.2.1. Raw Material Acquisition Stage
2.2.2. Box Manufacturing Stage
2.2.3. EPS Box Distribution Stage
2.2.4. Reuse Stage of VIP Boxes and EPE Boxes
2.2.5. Disposal Stage
2.3. Life Cycle Impact Assessment
3. Results and Discussion
4. Conclusions
Supplementary Materials
Author Contributions
Funding
Institutional Review Board Statement
Data Availability Statement
Acknowledgments
Conflicts of Interest
References
- Kim, S.-H.; Lee, M.-A.; Jung, H.-M. Packaging Design of EPS Cooling Box by Theoretical Heat Flow and Random Vibration Analysis. Korean J. Packag. Sci. Technol. 2021, 27, 175–180. [Google Scholar] [CrossRef]
- Lee, G.-I.; Kim, S.-H.; Shin, S.-Y. Report on Agricultural Household Activity, 16–2021 Research Data-2; Korea Rural Economic Institute: Naju, Republic of Korea, 2021; pp. 7–32. [Google Scholar]
- Strand, J.; Feld, L.; Bach, L. Survey of Polystyrene Foam (EPS and XPS) in the Baltic Sea; Aarhus University: Aarhus, Denmark, 2019. [Google Scholar]
- Korea Environment Corporation. Generation and Recycling Amounts of Packaging Waste for EPR (Extended Producer Responsibility) Target in 2021; Korea Resource Recirculation Information System: Seoul, Republic of Korea, 2021. [Google Scholar]
- Fischer, C.L.J.H.E. EPS Post-Consumer Waste Generation and Management in European Countries; EUMEPS-European Association of EPS: Brussels, Belgium, 2017. [Google Scholar]
- Choi, J.S. Trends in EPS Production and Recycling in the Packaging Industry; Korea Styrene Foam Recycling Association: Seoul, Republic of Korea, 2013. [Google Scholar]
- Choi, J.S. Consumption Trends of EPS in the Packaging Industry; Korea Styrene Foam Recycling Association: Seoul, Republic of Korea, 2006. [Google Scholar]
- Kim, D.S. Supply Trends and Prospects of EPS Packaging Materials from a Recycling Perspective; Korea Styrene Foam Recycling Association: Seoul, Republic of Korea, 2014. [Google Scholar]
- Resalati, S.; Kendrick, C.C.; Hill, C. Embodied energy data implications for optimal specification of building envelopes. Build. Res. Inf. 2019, 48, 429–445. [Google Scholar] [CrossRef]
- Alam, M.; Singh, H.; Limbachiya, M. Vacuum Insulation Panels (VIPs) for building construction industry—A review of the contemporary developments and future directions. Appl. Energy 2011, 88, 3592–3602. [Google Scholar] [CrossRef]
- Kalnæs, S.E.; Jelle, B.P. Vacuum insulation panel products: A state-of-the-art review and future research pathways. Appl. Energy 2014, 116, 355–375. [Google Scholar] [CrossRef]
- Baetens, R.; Jelle, B.P.; Thue, J.V.; Tenpierik, M.J.; Grynning, S.; Uvsløkk, S.; Gustavsen, A. Vacuum insulation panels for building applications: A review and beyond. Energy Build. 2010, 42, 147–172. [Google Scholar] [CrossRef]
- Fantucci, S.; Lorenzati, A.; Capozzoli, A.; Perino, M. Analysis of the temperature dependence of the thermal conductivity in Vacuum Insulation Panels. Energy Build. 2018, 183, 64–74. [Google Scholar] [CrossRef]
- Gonçalves, M.; Simões, N.; Serra, C.; Flores-Colen, I. A review of the challenges posed by the use of vacuum panels in external insulation finishing systems. Appl. Energy 2019, 257, 114028. [Google Scholar] [CrossRef]
- The European Manufacturers of Expanded Polystyrene (EUMEPS) Association. P. s. Life Cycle Assessment of the Industrial Use of Expanded Polystyrene Packaging in Europe. Case Study: Comparison of Three Fishbox Solutions; PWC Sustainable Business Solutions: Neuilly sur Seine, France, 2011. [Google Scholar]
- Resalati, S.; Okoroafor, T.; Henshall, P.; Simões, N.; Gonçalves, M.; Alam, M. Comparative life cycle assessment of different vacuum insulation panel core materials using a cradle to gate approach. J. Affect. Disord. 2020, 188, 107501. [Google Scholar] [CrossRef]
- Life Cycle Assessment of the Industrial Use of Expanded Polystyrene Packaging in Europe Case Study Packaging System for TV Sets; PWC Sustainable Business Solutions: Neuilly sur Seine, France, 2011.
- Accorsi, R.; Cascini, A.; Cholette, S.; Manzini, R.; Mora, C. Economic and environmental assessment of reusable plastic containers: A food catering supply chain case study. Int. J. Prod. Econ. 2014, 152, 88–101. [Google Scholar] [CrossRef]
- Tua, C.; Biganzoli, L.; Grosso, M.; Rigamonti, L. Life Cycle Assessment of Reusable Plastic Crates (RPCs). Resources 2019, 8, 110. [Google Scholar] [CrossRef]
- Coopers, P.W. Life Cycle Assessment of the Industrial Use of Expanded Polystyrene Packaging in Europe. Case Study: Packaging System for TV sets. Prepared for the European Manufacturers of Expanded Polystyrene; PWC: London, UK, 2001; Volume 2, pp. 1–4. [Google Scholar]
- Ross, S.; Evans, D. The environmental effect of reusing and recycling a plastic-based packaging system. J. Clean. Prod. 2003, 11, 561–571. [Google Scholar] [CrossRef]
- Tan, R.B.; Khoo, H.H. Life cycle assessment of EPS and CPB inserts: Design considerations and end of life scenarios. J. Environ. Manag. 2005, 74, 195–205. [Google Scholar] [CrossRef] [PubMed]
- Bishop, G.; Styles, D.; Lens, P.N. Environmental performance of bioplastic packaging on fresh food produce: A consequential life cycle assessment. J. Clean. Prod. 2021, 317, 128377. [Google Scholar] [CrossRef]
- Guangnian, X.; Qiongwen, L.; Anning, N.; Zhang, C. Research on carbon emissions of public bikes based on the life cycle theory. Transp. Lett. 2022, 15, 278–295. [Google Scholar] [CrossRef]
- Alam, M.; Singh, H.; Brunner, S.; Naziris, C. Experimental characterisation and evaluation of the thermo-physical properties of expanded perlite—Fumed silica composite for effective vacuum insulation panel (VIP) core. Energy Build. 2014, 69, 442–450. [Google Scholar] [CrossRef]
- Singh, H.; Geisler, M.; Menzel, F. Experimental investigations into thermal transport phenomena in vacuum insulation panels (VIPs) using fumed silica cores. Energy Build. 2015, 107, 76–83. [Google Scholar] [CrossRef]
- Kim, J.; Lee, J.-H.; Song, T.-H. Vacuum insulation properties of phenolic foam. Int. J. Heat Mass Transf. 2012, 55, 5343–5349. [Google Scholar] [CrossRef]
- Saleh, Y. Comparative life cycle assessment of beverages packages in Palestine. J. Clean. Prod. 2016, 131, 28–42. [Google Scholar] [CrossRef]
- Almeida, C.; Rodrigues, A.; Bonilla, S.; Giannetti, B. Emergy as a tool for Ecodesign: Evaluating materials selection for beverage packages in Brazil. J. Clean. Prod. 2010, 18, 32–43. [Google Scholar] [CrossRef]
- Fan, L.; Khodadadi, J.M. Thermal conductivity enhancement of phase change materials for thermal energy storage: A review. Renew. Sustain. Energy Rev. 2011, 15, 24–46. [Google Scholar] [CrossRef]
- Buratti, C.; Belloni, E.; Lunghi, L.; Barbanera, M. Thermal conductivity measurements by means of a new ‘Small Hot-Box’apparatus: Manufacturing, calibration and preliminary experimental tests on different materials. Int. J. Thermophys. 2016, 37, 1–23. [Google Scholar] [CrossRef]
- Archdaily. Available online: https://www.archdaily.com/898843/how-to-calculate-the-thermal-transmittance-u-value-in-the-envelope-of-a-building (accessed on 29 July 2023).
- Das, P.; Tiwari, P. Valorization of packaging plastic waste by slow pyrolysis. Resour. Conserv. Recycl. 2018, 128, 69–77. [Google Scholar] [CrossRef]
- 2020 Packaging Waste Generation and Recycling Amount Subject to Extended Producer Responsibility (EPR). Available online: https://www.recycling-info.or.kr/rrs/stat/envStatDetail.do;jsessionid=tifAGY8No10CWAfoB1c4fflPWI3R7soQ93GQe8W67BeZFr5v70ryedksSYeNYPwr.RCIS-WAS_servlet_engine1?bbsId=BBSMSTR_000000000002&nttId=1211&s_nttSj=KEC013 (accessed on 2 March 2023).
- National Waste Generation and Disposal Status. 2021. Available online: https://www.recycling-info.or.kr/rrs/stat/envStatDetail.do?menuNo=M13020201&pageIndex=1&bbsId=BBSMSTR_000000000002&s_nttSj=KEC005&nttId=1296&searchBgnDe=&searchEndDe= (accessed on 30 December 2022).







| EPS Box | VIP Box | EPE Box | |
|---|---|---|---|
| Weight (kg) | 1.22 | 4.54 | 8.16 |
| Thickness (mm) | 115.8 | 33.12 | 167.59 |
| Specification (mm) | 684 × 592 × 568 | 561 × 451 × 376 | 781 × 666 × 536 |
| EPS Box | |||||
|---|---|---|---|---|---|
| Impact Category | Unit | Material Production | Box Production | Transportation | Waste Management |
| Global warming | kg CO2 eq | 7.23 × 10⁺⁰ | 7.43 × 10⁻⁴ | 8.18 × 10⁻¹ | −4.38 × 10⁺⁰ |
| Stratospheric ozone depletion | kg CFC11 eq | 1.02 × 10⁻⁶ | 2.99 × 10⁻¹⁰ | 2.78 × 10⁻⁷ | −1.71 × 10⁻⁷ |
| Ionizing radiation | kBq Co-60 eq | 3.15 × 10⁻¹ | 8.93 × 10⁻⁵ | 1.52 × 10⁻² | −1.77 × 10⁻¹ |
| Ozone formation, Human health | kg NOx eq | 1.52 × 10⁻² | 1.59 × 10⁻⁶ | 4.84 × 10⁻³ | −7.81 × 10⁻³ |
| Fine particulate matter formation | kg PM2.5 eq | 5.51 × 10⁻³ | 1.61 × 10⁻⁶ | 1.21 × 10⁻³ | −3.97 × 10⁻³ |
| Ozone formation, Terrestrial ecosystems | kg NOx eq | 1.80 × 10⁻² | 1.60 × 10⁻⁶ | 4.92 × 10⁻³ | −8.19 × 10⁻³ |
| Terrestrial acidification | kg SO2 eq | 1.48 × 10⁻² | 2.43 × 10⁻⁶ | 2.90 × 10⁻³ | −1.12 × 10⁻² |
| Freshwater eutrophication | kg P eq | 9.95 × 10⁻⁴ | 3.56 × 10⁻⁷ | 8.30 × 10⁻⁵ | −5.09 × 10⁻⁴ |
| Marine eutrophication | kg N eq | 9.72 × 10⁻⁵ | 3.09 × 10⁻⁸ | 8.00 × 10⁻⁶ | −3.60 × 10⁻⁵ |
| Terrestrial ecotoxicity | kg 1,4-DCB | 3.99 × 10⁺⁰ | 5.19 × 10⁻⁴ | 8.46 × 10⁺⁰ | −1.29 × 10⁺⁰ |
| Freshwater ecotoxicity | kg 1,4-DCB | 6.68 × 10⁻² | 1.55 × 10⁻⁵ | 2.39 × 10⁻² | −1.70 × 10⁻² |
| Marine ecotoxicity | kg 1,4-DCB | 9.19 × 10⁻² | 2.16 × 10⁻⁵ | 3.67 × 10⁻² | −2.30 × 10⁻² |
| Human carcinogenic toxicity | kg 1,4-DCB | 1.90 × 10⁻¹ | 3.35 × 10⁻⁵ | 6.94 × 10⁻² | −9.72 × 10⁻² |
| Human non-carcinogenic toxicity | kg 1,4-DCB | 1.87 × 10⁺⁰ | 5.80 × 10⁻⁴ | 7.37 × 10⁻¹ | −5.99 × 10⁻¹ |
| Land use | m2a crop eq | 5.81 × 10⁻² | 2.74 × 10⁻⁵ | 2.89 × 10⁻² | −2.46 × 10⁻² |
| Mineral resource scarcity | kg Cu eq | 2.90 × 10⁻³ | 3.43 × 10⁻⁷ | 2.24 × 10⁻³ | −1.22 × 10⁻³ |
| Fossil resource scarcity | kg oil eq | 3.20 × 10⁺⁰ | 1.84 × 10⁻⁴ | 2.69 × 10⁻¹ | −2.14 × 10⁺⁰ |
| Water consumption | m3 | 8.99 × 10⁻² | 5.69 × 10⁻⁶ | 1.66 × 10⁻³ | −5.94 × 10⁻² |
| VIP Box | ||||||
|---|---|---|---|---|---|---|
| Impact Category | Unit | Material Production | Box Production | Transportation | Reconditioning Transportation | Waste Management |
| Global warming | kg CO2 eq | 1.35 × 10⁺¹ | 4.29 × 10⁺⁰ | 2.92 × 10⁺⁰ | 3.30 × 10⁻¹ | −1.50 × 10⁻¹ |
| Stratospheric ozone depletion | kg CFC11 eq | 4.31 × 10⁻⁵ | 1.38 × 10⁻⁶ | 1.09 × 10⁻⁶ | 2.20 × 10⁻⁷ | −5.67 × 10⁻⁷ |
| Ionizing radiation | kBq Co-60 eq | 3.24 × 10⁻¹ | 1.08 × 10⁺⁰ | 5.39 × 10⁻² | 1.97 × 10⁻² | −2.60 × 10⁻² |
| Ozone formation, Human health | kg NOx eq | 3.01 × 10⁻² | 1.03 × 10⁻² | 2.03 × 10⁻² | 9.95 × 10⁻⁴ | −3.57 × 10⁻⁴ |
| Fine particulate matter formation | kg PM2.5 eq | 1.83 × 10⁻² | 6.20 × 10⁻³ | 5.22 × 10⁻³ | 6.24 × 10⁻⁴ | −1.99 × 10⁻⁴ |
| Ozone formation, Terrestrial ecosystems | kg NOx eq | 3.17 × 10⁻² | 1.04 × 10⁻² | 2.06 × 10⁻² | 1.02 × 10⁻³ | −3.67 × 10⁻⁴ |
| Terrestrial acidification | kg SO2 eq | 4.99 × 10⁻² | 1.01 × 10⁻² | 1.27 × 10⁻² | 1.12 × 10⁻³ | −3.80 × 10⁻⁴ |
| Freshwater eutrophication | kg P eq | 1.79 × 10⁻³ | 2.97 × 10⁻³ | 2.37 × 10⁻⁴ | 1.10 × 10⁻⁴ | −7.73 × 10⁻⁵ |
| Marine eutrophication | kg N eq | 3.40 × 10⁻⁴ | 2.34 × 10⁻⁴ | 2.17 × 10⁻⁵ | 1.02 × 10⁻⁵ | −1.67 × 10⁻⁶ |
| Terrestrial ecotoxicity | kg 1,4-DCB | 1.60 × 10⁺¹ | 3.19 × 10⁺⁰ | 5.12 × 10⁺¹ | 1.20 × 10⁺⁰ | −2.18 × 10⁻¹ |
| Freshwater ecotoxicity | kg 1,4-DCB | 3.02 × 10⁻¹ | 1.29 × 10⁻¹ | 5.49 × 10⁻² | 1.36 × 10⁻² | −1.18 × 10⁻⁴ |
| Marine ecotoxicity | kg 1,4-DCB | 3.95 × 10⁻¹ | 1.74 × 10⁻¹ | 1.01 × 10⁻¹ | 1.82 × 10⁻² | −2.81 × 10⁻⁴ |
| Human carcinogenic toxicity | kg 1,4-DCB | 8.33 × 10⁻¹ | 2.67 × 10⁻¹ | 1.75 × 10⁻¹ | 2.28 × 10⁻² | −9.88 × 10⁻³ |
| Human non-carcinogenic toxicity | kg 1,4-DCB | 6.88 × 10⁺⁰ | 4.36 × 10⁺⁰ | 2.02 × 10⁺⁰ | 3.03 × 10⁻¹ | −5.85 × 10⁻² |
| Land use | m2a crop eq | 2.85 × 10⁻¹ | 2.06 × 10⁻¹ | 1.60 × 10⁻¹ | 1.51 × 10⁻² | −6.14 × 10⁻³ |
| Mineral resource scarcity | kg Cu eq | 2.56 × 10⁻² | 4.85 × 10⁻³ | 5.08 × 10⁻³ | 8.56 × 10⁻⁴ | −3.86 × 10⁻⁴ |
| Fossil resource scarcity | kg oil eq | 5.74 × 10⁺⁰ | 1.12 × 10⁺⁰ | 9.97 × 10⁻¹ | 1.26 × 10⁻¹ | −6.33 × 10⁻² |
| Water consumption | m3 | 5.75 × 10⁺⁰ | 3.36 × 10⁻² | 5.36 × 10⁻³ | 8.83 × 10⁻³ | −1.43 × 10⁻³ |
| EPE Box | ||||||
|---|---|---|---|---|---|---|
| Impact Category | Unit | Material Production | Box Production | Transportation | Reconditioning Transportation | Waste Management |
| Global warming | kg CO2 eq | 2.68 × 10⁺¹ | 7.76 × 10⁺⁰ | 7.45 × 10⁻¹ | 7.38 × 10⁻¹ | −2.59 × 10⁻¹ |
| Stratospheric ozone depletion | kg CFC11 eq | 2.71 × 10⁻⁵ | 2.74 × 10⁻⁶ | 2.83 × 10⁻⁷ | 4.49 × 10⁻⁷ | −9.42 × 10⁻⁷ |
| Ionizing radiation | kBq Co-60 eq | 2.91 × 10⁻¹ | 7.51 × 10⁻¹ | 1.62 × 10⁻² | 3.79 × 10⁻² | −4.65 × 10⁻² |
| Ozone formation, Human health | kg NOx eq | 5.36 × 10⁻² | 2.34 × 10⁻² | 5.38 × 10⁻³ | 2.69 × 10⁻³ | −6.20 × 10⁻⁴ |
| Fine particulate matter formation | kg PM2.5 eq | 2.74 × 10⁻² | 1.64 × 10⁻² | 1.66 × 10⁻³ | 1.34 × 10⁻³ | −3.45 × 10⁻⁴ |
| Ozone formation, Terrestrial ecosystems | kg NOx eq | 5.55 × 10⁻² | 2.49 × 10⁻² | 5.46 × 10⁻³ | 2.75 × 10⁻³ | −6.37 × 10⁻⁴ |
| Terrestrial acidification | kg SO2 eq | 8.21 × 10⁻² | 2.81 × 10⁻² | 4.50 × 10⁻³ | 2.52 × 10⁻³ | −6.53 × 10⁻⁴ |
| Freshwater eutrophication | kg P eq | 2.07 × 10⁻³ | 2.99 × 10⁻³ | 7.44 × 10⁻⁵ | 2.11 × 10⁻⁴ | −1.37 × 10⁻⁴ |
| Marine eutrophication | kg N eq | 3.01 × 10⁻⁴ | 5.30 × 10⁻⁴ | 6.84 × 10⁻⁶ | 1.94 × 10⁻⁵ | −2.71 × 10⁻⁶ |
| Terrestrial ecotoxicity | kg 1,4-DCB | 1.29 × 10⁺¹ | 1.44 × 10⁺¹ | 7.57 × 10⁺⁰ | 4.22 × 10⁺⁰ | −3.67 × 10⁻¹ |
| Freshwater ecotoxicity | kg 1,4-DCB | 2.38 × 10⁻¹ | 2.14 × 10⁻¹ | 1.75 × 10⁻² | 2.78 × 10⁻² | 3.02 × 10⁻⁴ |
| Marine ecotoxicity | kg 1,4-DCB | 3.12 × 10⁻¹ | 2.94 × 10⁻¹ | 2.76 × 10⁻² | 3.82 × 10⁻² | 1.59 × 10⁻⁴ |
| Human carcinogenic toxicity | kg 1,4-DCB | 5.86 × 10⁺⁰ | 4.52 × 10⁻¹ | 5.53 × 10⁻² | 5.08 × 10⁻² | −1.71 × 10⁻² |
| Human non-carcinogenic toxicity | kg 1,4-DCB | 5.03 × 10⁺⁰ | 6.97 × 10⁺⁰ | 5.49 × 10⁻¹ | 6.54 × 10⁻¹ | −9.40 × 10⁻² |
| Land use | m2a crop eq | 2.56 × 10⁻¹ | 8.01 × 10⁻¹ | 2.64 × 10⁻² | 3.33 × 10⁻² | −1.06 × 10⁻² |
| Mineral resource scarcity | kg Cu eq | 2.01 × 10⁻² | 1.02 × 10⁻² | 1.67 × 10⁻³ | 1.84 × 10⁻³ | −6.52 × 10⁻⁴ |
| Fossil resource scarcity | kg oil eq | 1.30 × 10⁺¹ | 2.01 × 10⁺⁰ | 2.41 × 10⁻¹ | 2.75 × 10⁻¹ | −1.08 × 10⁻¹ |
| Water consumption | m3 | 7.67 × 10⁻¹ | 1.71 × 10⁻¹ | 1.45 × 10⁻³ | 1.61 × 10⁻² | −2.43 × 10⁻³ |
| EPS Box | |||||
|---|---|---|---|---|---|
| Impact Category | Unit | Material Production | Box Production | Transportation | Waste Management |
| Global warming | kg CO2 eq | 2.17 × 10⁺³ | 2.23 × 10⁻¹ | 2.46 × 10⁺² | −1.32 × 10³ |
| Stratospheric ozone depletion | kg CFC11 eq | 3.05 × 10⁻⁴ | 8.97 × 10⁻⁸ | 8.33 × 10⁻⁵ | 5.12 × 10⁻⁵ |
| Ionizing radiation | kBq Co-60 eq | 9.46 × 10⁺¹ | 2.68 × 10⁻² | 4.55 × 10⁺⁰ | −5.31 × 10⁺¹ |
| Ozone formation, Human health | kg NOx eq | 4.55 × 10⁺⁰ | 4.78 × 10⁻⁴ | 1.45 × 10⁺⁰ | −2.34 × 10⁺⁰ |
| Fine particulate matter formation | kg PM2.5 eq | 1.65 × 10⁺⁰ | 4.83 × 10⁻⁴ | 3.62 × 10⁻¹ | −1.19 × 10⁺⁰ |
| Ozone formation, Terrestrial ecosystems | kg NOx eq | 5.39 × 10⁺⁰ | 4.81 × 10⁻⁴ | 1.48 × 10⁺⁰ | −2.46 × 10⁺⁰ |
| Terrestrial acidification | kg SO2 eq | 4.44 × 10⁺⁰ | 7.30 × 10⁻⁴ | 8.69 × 10⁻¹ | −3.37 × 10⁺⁰ |
| Freshwater eutrophication | kg P eq | 2.99 × 10⁻¹ | 1.07 × 10⁻⁴ | 2.49 × 10⁻² | −1.53 × 10⁻¹ |
| Marine eutrophication | kg N eq | 2.92 × 10⁻² | 9.26 × 10⁻⁶ | 2.40 × 10⁻³ | −1.08 × 10⁻² |
| Terrestrial ecotoxicity | kg 1,4-DCB | 1.20 × 10⁺³ | 1.56 × 10⁻¹ | 2.54 × 10⁺³ | −3.86 × 10⁺² |
| Freshwater ecotoxicity | kg 1,4-DCB | 2.00 × 10⁺¹ | 4.66 × 10⁻³ | 7.18 × 10⁺⁰ | −5.09 × 10⁺⁰ |
| Marine ecotoxicity | kg 1,4-DCB | 2.76 × 10⁺¹ | 6.47 × 10⁻³ | 1.10 × 10⁺¹ | −6.90 × 10⁺⁰ |
| Human carcinogenic toxicity | kg 1,4-DCB | 5.69 × 10⁺¹ | 1.00 × 10⁻² | 2.08 × 10⁺¹ | −2.92 × 10⁺¹ |
| Human non-carcinogenic toxicity | kg 1,4-DCB | 5.61 × 10⁺² | 1.74 × 10⁻¹ | 2.21 × 10⁺² | −1.80 × 10⁺² |
| Land use | m2a crop eq | 1.74 × 10⁺¹ | 8.22 × 10⁻³ | 8.68 × 10⁺⁰ | −7.37 × 10⁺⁰ |
| Mineral resource scarcity | kg Cu eq | 8.71 × 10⁻¹ | 1.03 × 10⁻⁴ | 6.71 × 10⁻¹ | −3.67 × 10⁻¹ |
| Fossil resource scarcity | kg oil eq | 9.61 × 10⁺² | 5.51 × 10⁻² | 8.06 × 10⁺¹ | −6.41 × 10⁺² |
| Water consumption | m3 | 2.70 × 10⁺¹ | 1.71 × 10⁻³ | 4.99 × 10⁻¹ | −1.78 × 10⁺¹ |
| VIP Box | ||||||
|---|---|---|---|---|---|---|
| Impact Category | Unit | Material Production | Box Production | Transportation | Reconditioning Transportation | Waste Management |
| Global warming | kg CO2 eq | 5.37 × 10⁺¹ | 1.71 × 10⁺¹ | 1.17 × 10⁺¹ | 9.90 × 10⁺¹ | −4.50 × 10⁺¹ |
| Stratospheric ozone depletion | kg CFC11 eq | 1.72 × 10⁻⁴ | 5.52 × 10⁻⁶ | 4.38 × 10⁻⁶ | 6.60 × 10⁻⁵ | −1.70 × 10⁻⁴ |
| Ionizing radiation | kBq Co-60 eq | 1.29 × 10⁺⁰ | 4.32 × 10⁺⁰ | 2.16 × 10⁻¹ | 5.91 × 10⁺⁰ | −7.79 × 10⁺⁰ |
| Ozone formation, Human health | kg NOx eq | 1.20 × 10⁻¹ | 4.11 × 10⁻² | 8.14 × 10⁻² | 2.98 × 10⁻¹ | −1.07 × 10⁻¹ |
| Fine particulate matter formation | kg PM2.5 eq | 7.31 × 10⁻² | 2.47 × 10⁻² | 2.09 × 10⁻² | 1.87 × 10⁻¹ | −5.97 × 10⁻² |
| Ozone formation, Terrestrial ecosystems | kg NOx eq | 1.26 × 10⁻¹ | 4.15 × 10⁻² | 8.27 × 10⁻² | 3.07 × 10⁻¹ | −1.10 × 10⁻¹ |
| Terrestrial acidification | kg SO2 eq | 1.99 × 10⁻¹ | 4.05 × 10⁻² | 5.09 × 10⁻² | 3.35 × 10⁻¹ | −1.14 × 10⁻¹ |
| Freshwater eutrophication | kg P eq | 7.15 × 10⁻³ | 1.19 × 10⁻² | 9.51 × 10⁻⁴ | 3.31 × 10⁻² | −2.32 × 10⁻² |
| Marine eutrophication | kg N eq | 1.36 × 10⁻³ | 9.35 × 10⁻⁴ | 8.71 × 10⁻⁵ | 3.05 × 10⁻³ | −5.02 × 10⁻⁴ |
| Terrestrial ecotoxicity | kg 1,4-DCB | 6.37 × 10⁺¹ | 1.27 × 10⁺¹ | 2.05 × 10⁺² | 3.59 × 10⁺² | −6.54 × 10⁺¹ |
| Freshwater ecotoxicity | kg 1,4-DCB | 1.21 × 10⁺⁰ | 5.13 × 10⁻¹ | 2.21 × 10⁻¹ | 4.09 × 10⁺⁰ | −3.53 × 10⁻² |
| Marine ecotoxicity | kg 1,4-DCB | 1.58 × 10⁺⁰ | 6.93 × 10⁻¹ | 4.05 × 10⁻¹ | 5.47 × 10⁺⁰ | −8.43 × 10⁻² |
| Human carcinogenic toxicity | kg 1,4-DCB | 3.32 × 10⁺⁰ | 1.07 × 10⁺⁰ | 7.05 × 10⁻¹ | 6.85 × 10⁺⁰ | −2.96 × 10⁺⁰ |
| Human non-carcinogenic toxicity | kg 1,4-DCB | 2.74 × 10⁺¹ | 1.74 × 10⁺¹ | 8.12 × 10⁺⁰ | 9.08 × 10⁺¹ | −1.76 × 10⁺¹ |
| Land use | m2a crop eq | 1.14 × 10⁺⁰ | 8.21 × 10⁻¹ | 6.42 × 10⁻¹ | 4.52 × 10⁺⁰ | −1.84 × 10⁺⁰ |
| Mineral resource scarcity | kg Cu eq | 1.02 × 10⁻¹ | 1.94 × 10⁻² | 2.05 × 10⁻² | 2.57 × 10⁻¹ | −1.16 × 10⁻¹ |
| Fossil resource scarcity | kg oil eq | 2.29 × 10⁺¹ | 4.48 × 10⁺⁰ | 4.00 × 10⁺⁰ | 3.78 × 10⁺¹ | −1.90 × 10⁺¹ |
| Water consumption | m3 | 2.29 × 10⁺¹ | 1.34 × 10⁻¹ | 2.15 × 10⁻² | 2.65 × 10⁺⁰ | −4.28 × 10⁻¹ |
| EPE Box | ||||||
|---|---|---|---|---|---|---|
| Impact Category | Unit | Material Production | Box Production | Transportation | Reconditioning Transportation | Waste Management |
| Global warming | kg CO2 eq | 1.07 × 10⁺² | 2.87 × 10⁺¹ | 3.10 × 10⁺⁰ | 2.21 × 10⁺² | −7.76 × 10⁺¹ |
| Stratospheric ozone depletion | kg CFC11 eq | 1.08 × 10⁻⁴ | 1.01 × 10⁻⁵ | 1.17 × 10⁻⁶ | 1.35 × 10⁻⁴ | −2.82 × 10⁻⁴ |
| Ionizing radiation | kBq Co-60 eq | 1.16 × 10⁺⁰ | 2.95 × 10⁺⁰ | 6.71 × 10⁻² | 1.14 × 10⁺¹ | −1.39 × 10⁺¹ |
| Ozone formation, Human health | kg NOx eq | 2.14 × 10⁻¹ | 7.72 × 10⁻² | 2.22 × 10⁻² | 8.06 × 10⁻¹ | −1.86 × 10⁻¹ |
| Fine particulate matter formation | kg PM2.5 eq | 1.09 × 10⁻¹ | 6.06 × 10⁻² | 6.82 × 10⁻³ | 4.02 × 10⁻¹ | −1.03 × 10⁻¹ |
| Ozone formation, Terrestrial ecosystems | kg NOx eq | 2.21 × 10⁻¹ | 8.32 × 10⁻² | 2.25 × 10⁻² | 8.25 × 10⁻¹ | −1.91 × 10⁻¹ |
| Terrestrial acidification | kg SO2 eq | 3.28 × 10⁻¹ | 9.89 × 10⁻² | 1.84 × 10⁻² | 7.56 × 10⁻¹ | −1.96 × 10⁻¹ |
| Freshwater eutrophication | kg P eq | 8.24 × 10⁻³ | 1.17 × 10⁻² | 3.09 × 10⁻⁴ | 6.32 × 10⁻² | −4.11 × 10⁻² |
| Marine eutrophication | kg N eq | 1.20 × 10⁻³ | 2.09 × 10⁻³ | 2.85 × 10⁻⁵ | 5.82 × 10⁻³ | −8.13 × 10⁻⁴ |
| Terrestrial ecotoxicity | kg 1,4-DCB | 5.14 × 10⁺¹ | 3.49 × 10⁺¹ | 3.15 × 10⁺¹ | 1.27 × 10⁺³ | −1.10 × 10⁺² |
| Freshwater ecotoxicity | kg 1,4-DCB | 9.48 × 10⁻¹ | 8.02 × 10⁻¹ | 7.36 × 10⁻² | 8.34 × 10⁺⁰ | 9.06 × 10⁻² |
| Marine ecotoxicity | kg 1,4-DCB | 1.25 × 10⁺⁰ | 1.09 × 10⁺⁰ | 1.16 × 10⁻¹ | 1.15 × 10⁺¹ | 4.78 × 10⁻² |
| Human carcinogenic toxicity | kg 1,4-DCB | 2.34 × 10⁺¹ | 1.64 × 10⁺⁰ | 2.31 × 10⁻¹ | 1.52 × 10⁺¹ | −5.12 × 10⁺⁰ |
| Human non-carcinogenic toxicity | kg 1,4-DCB | 2.01 × 10⁺¹ | 2.62 × 10⁺¹ | 2.30 × 10⁺⁰ | 1.96 × 10⁺² | −2.82 × 10⁺¹ |
| Land use | m2a crop eq | 1.02 × 10⁺⁰ | 3.12 × 10⁺⁰ | 1.10 × 10⁻¹ | 1.00 × 10⁺¹ | −3.19 × 10⁺⁰ |
| Mineral resource scarcity | kg Cu eq | 8.02 × 10⁻² | 3.56 × 10⁻² | 6.99 × 10⁻³ | 5.52 × 10⁻¹ | −1.96 × 10⁻¹ |
| Fossil resource scarcity | kg oil eq | 5.19 × 10⁺¹ | 7.29 × 10⁺⁰ | 1.00 × 10⁺⁰ | 8.25 × 10⁺¹ | −3.24 × 10⁺¹ |
| Water consumption | m3 | 3.06 × 10⁺⁰ | 6.77 × 10⁻¹ | 6.06 × 10⁻³ | 4.84 × 10⁺⁰ | −7.28 × 10⁻¹ |
Disclaimer/Publisher’s Note: The statements, opinions and data contained in all publications are solely those of the individual author(s) and contributor(s) and not of MDPI and/or the editor(s). MDPI and/or the editor(s) disclaim responsibility for any injury to people or property resulting from any ideas, methods, instructions or products referred to in the content. |
© 2023 by the authors. Licensee MDPI, Basel, Switzerland. This article is an open access article distributed under the terms and conditions of the Creative Commons Attribution (CC BY) license (https://creativecommons.org/licenses/by/4.0/).
Share and Cite
Kim, S.Y.; Kang, D.H.; Charoensri, K.; Ryu, J.R.; Shin, Y.J.; Park, H.J. Comparative Life Cycle Assessment of Reusable and Disposable Distribution Packaging for Fresh Food. Sustainability 2023, 15, 16448. https://doi.org/10.3390/su152316448
Kim SY, Kang DH, Charoensri K, Ryu JR, Shin YJ, Park HJ. Comparative Life Cycle Assessment of Reusable and Disposable Distribution Packaging for Fresh Food. Sustainability. 2023; 15(23):16448. https://doi.org/10.3390/su152316448
Chicago/Turabian StyleKim, Soo Y., Dong H. Kang, Korakot Charoensri, Jae R. Ryu, Yang J. Shin, and Hyun J. Park. 2023. "Comparative Life Cycle Assessment of Reusable and Disposable Distribution Packaging for Fresh Food" Sustainability 15, no. 23: 16448. https://doi.org/10.3390/su152316448
APA StyleKim, S. Y., Kang, D. H., Charoensri, K., Ryu, J. R., Shin, Y. J., & Park, H. J. (2023). Comparative Life Cycle Assessment of Reusable and Disposable Distribution Packaging for Fresh Food. Sustainability, 15(23), 16448. https://doi.org/10.3390/su152316448

