Abstract
Environmental concerns surrounding the use of high-sulfur fuel oil (HFO), a marine fuel derived from refinery vacuum residue, motivate the exploration of alternative solutions. Burning high-sulfur fuel oil (HFO) is a major source of air pollution, acid rain, ocean acidification, and climate change. When HFO is burned, it releases sulfur dioxide (SO2) into the air, a harmful gas that can cause respiratory problems, heart disease, and cancer. SO2 emissions can also contribute to acid rain, which can damage forests and lakes. Several countries and international organizations have taken steps to reduce HFO emissions from ships. For example, the International Maritime Organization (IMO) has implemented a global sulfur cap for marine fuels, which limits the sulfur content of fuel to 0.5% by mass. In addition, there is a worldwide effort to encourage the use of low-carbon gases to help reduce greenhouse gas (GHG) emissions. There are several alternative fuels that can be used in ships instead of HFO, such as liquefied natural gas (LNG), methanol, and hydrogen. These fuels are cleaner and more environmentally friendly than HFO. The aim of this study is to develop a process integration framework to co-produce methanol and hydrogen from vacuum residue while minimizing the sulfur and carbon emissions. Two process models have been developed in this study to produce methanol and hydrogen from vacuum residue. In case 1, vacuum residue is gasified using oxygen—steam and the syngas leaving the gasifier is processed to produce both methanol and hydrogen. Case 2 shares the same process model as case 1 except it is concentrated on mainly methanol production from vacuum residue. Both models are techno-economically compared in terms of methanol and H2 production rates, specific energy requirements, carbon conversion, CO2 specific emissions, overall process efficiencies, and project feasibility while considering the fluctuation of vacuum residue feed price from 0.022 $/kg to 0.11 $/kg. The comparative analysis showed that case 2 offers an 86.01% lower specific energy requirement (GJ) for each kilogram (kg) of fuel produced. The CO2 specific emission also decreased in case 2 by 69.76% compared to case 1. In addition, the calculated total net fuel production cost is 0.453 $/kg and 0.223 $/kg at 0.066 $/kg for case 1 and 2, respectively. Overall, case 2 exhibits better project feasibility compared to case 1 with higher process performance and lower production costs.
1. Introduction
Refineries worldwide are facing increasing pressures from the environmental legislation, depressed margins, and changing product demand patterns. The environmental pressure on the bottom of the barrel, or the residue, is mainly driven by sulfur. The sulfur content in the residual fuel oil for domestic use is being pushed slowly but steadily from levels of 3.5 wt% to 0.5 wt% and even further. It is becoming more and more unacceptable to burn heavy fuel oil (HFO) without expensive flue gas treatment in view of environmental standards. Solutions are, for example, to process sweet crudes with less sulfur. This leads to higher crude costs and reduced flexibility of the refinery. Therefore, refineries are forced to look for an alternative conversion of the heavy residues. Upgrading the residue to lighter products has been a major route to improve the refinery margin. In addition, the increased demand for distillates, i.e., transportation fuels, and the reduced demand for heavy fuel oil would result in an unbalance between demand and supply. This is another driving force for refineries to convert heavy residue oils to lighter products. Various technologies are available for residue processing [1].
Ships primarily use heavy fuel oil (HFO), the lowest-grade and most polluting type of maritime fuel. Burning HFO produces significant emissions of greenhouse gases (GHGs), sulfur oxides (SOx), nitrogen oxides (NOx), particulate matter (PM), and black carbon. The shipping industry contributes to the global emission of CO2, SOx, and NOx at 3, 4–9, and 10–15%, respectively [2]. Reducing carbon emissions is now a global priority. The transition to a green and low-carbon economy, including achieving peak carbon emissions and carbon neutrality, will require far-reaching and systemic changes across all sectors. The IMO, the International Maritime Organization, is also working to decarbonize the industry. In 2003, the IMO General Assembly called on its Marine Environment Protection Committee to develop and oversee mechanisms to reduce GHG emissions from international shipping. The shipping industry is also exploring a range of low-carbon and zero-carbon fuels to help it meet its carbon reduction goals. LNG, methanol, biodiesel, hydrogen, and ammonia are currently the most promising marine clean fuels [3].
Vacuum residue is a product of vacuum distillation under reduced pressure. It is the heaviest and most contaminated byproduct of crude oil distillation and it is used as a precursor for the synthesis of many important chemicals including methanol and hydrogen [4]. Shell (SGP), GE Energy, Lurgi (MPG), and Siemens all have gasifiers for liquid feeds. Many of the main characteristics of these four processes are the same. Entrained-flow gasification reactors are used in all of them. The operating temperatures (1250–1400 °C) and pressures (3–8 MPa) are similar. All four processes produce a small amount of residual carbon, which must be removed either by using a cyclone or a water scrubber. There are different burner designs, but all these designs combine the steam and oxygen with atomized liquid feed to perform the gasification reaction. The hot gas exiting the reactor is cooled by using a convectional heat exchanger to produce high-pressure steam or by quenching the syngas with water. Carbon conversion in the reactor is normally about 99.5 percent [5].
In SGP, the non-catalytic partial oxidation takes place in the reactor, which is lined with refractories [6]. The high-pressure saturated steam is prepared for the gasification of residues and further treatment processes are associated with this system to remove soot in syngas when the quenching, separation, and scrubbing of syngas takes place. The rated yield by using this technology is 2600 Nm3 per ton of feedstock when it is operated at these conditions [7]. GE gasification technology also used liquid feedstock, i.e., cost/water slurry (~65 wt%) in most of the cases. This feedstock is injected by a pump from the top of gasifier as it is a single-stage and downward feed system. The reactor is an entrained flow reactor that is lined with refractories due to the intense operating conditions mentioned above. The hydrocarbon liquids produced in this gasifier are not in liquid state as most of the syngas consists of hydrogen and carbon monoxide. The quenching system is used in GE gasification to reduce the temperature of syngas. The slag formed at the bottom of the reactor is quenched in a water pool and it can be removed in a lock hopper. The scrubber recovers the fine particulate matter and a recycling system is introduced in this technology that injects the recovered char and particulate matter back into the gasifier [8]. In Lurgi (MPG), the feedstock is in the gaseous phase, and the liquid feedstock is preheated before entering the gasifier. The feedstock is pumped into the refractory lined reactor and high-pressure steam is injected along with oxygen into the reactor. The gasification takes place with the formation of syngas and slag. The syngas produced enters the conditioning rectisol purification system in which sour syngas (sulfur containing) is sent to a steam reforming unit. The treated syngas is cooled down by quenching using water [9]. Siemens gasifiers are suitable for dry feed and the reactor is an entrained flow reactor lined with refractories for less formation of ash. A cooling screen is an innovation for this gasifier, which contains a gas-tight membrane that is studded and is refractory lined, coated with layer of silicon carbide. The slag formed in this gasifier is cooled down by the cooling screen and it solidifies to cause less harm to the reactor walls. The cooling screen is used when the sulfur content is greater than 2% and the carbon conversion rate is almost 99% by using this technology. The hot syngas is quenched, separated, and cooled in same manner as other gasifiers [10].
The key difference in above-mentioned gasifiers is the treatment methods while operating conditions and major unit operations are the same. The carbon conversion is almost 99% in these gasifiers, resulting in the sustainability of these technologies. The key difference in using these technologies is the treatment of sour gas and these companies have designed purification systems according to their specification. The slurry composition plays a significant role in determining the feasible and economical purification technology. For example, the GE gasifier is best suitable for a coal water slurry with 65 wt%. The operating principle is the same for all these gasifiers as stated before.
Another conventional route of producing synthesis gas is by steam reforming of natural gas. Steam reforming is a highly endothermic reaction requiring a significant amount of energy input. The gasification of heavy residual oil and the steam reforming of natural gas can be integrated in a way that all the energy required for the endothermic reforming reaction is provided by the enthalpy of the hot syngas leaving the gasifier, which will maximize the production of synthesis gas [11]. The syngas produced can be utilized in different ways including burning the synthesis gas to produce electricity as in integrated gasification combined cycle (IGCC) or convert it to hydrogen, methanol, or other Fischer Tropsch (FT) chemicals.
Methanol is an important feedstock for the downstream production of many other valuable chemicals. Due to its clean combustion characteristics, many countries are promoting methanol blending with the gasoline for its usage in vehicles. Methanol is also gaining fast acceptance as a marine fuel because of its low emissions compared to the heavy fuel oil. Furthermore, methanol has a wide range of applications including biodiesel production as a solvent in paints and resins, as an antifreeze agent, and in the denitrification of wastewater [12]. The global demand of hydrogen and methanol has also been increasing in the last few decades due to their wide applications in both the process and product-based industries. Globally, an estimated 976.7 billion normal cubic meters (87.8 million metric tons) of hydrogen were consumed in 2022. The largest volumes of intentionally produced or merchant hydrogen are consumed in ammonia production, at petroleum refineries, and in methanol production. Together, these three applications accounted for more than 83% of the total global hydrogen demand in 2022. Most of this hydrogen is produced by the consumer at the site where it is used. Energy applications, including the production of green ammonia and green methanol, as well as fuel cell applications in the automotive sector, are fast-growing segments for hydrogen, with plenty of potential ramping up in the near future. Furthermore, global methanol demand amounted to nearly 92 million metric tons. The use of methanol for the production of olefins has been the primary driver during the past decade, growing at an impressive average rate of 48% per year [13].
Considering the route of producing methanol from heavy residual oil, the hydrogen-to-carbon ratio (HCR) of the syngas produced by the gasification of heavy residual oil is not suitable for methanol synthesis and needs to be maximized by a second conversion step as synthesis gas with an HCR above 2:1 is usually required for efficient methanol production. The second conversion step can be achieved by an additional water–gas shift reactor in which steam reacts with carbon monoxide to produce hydrogen and carbon dioxide. Both hydrogen and carbon dioxide production are maximized in this step. the water–gas shift is usually followed by an acid gas removal unit in which carbon dioxide is captured, to further fix the HCR for methanol production and reduce the greenhouse gas emission. The sulfur present in the residual oil feedstock is converted to hydrogen sulfide during gasification, which can also be removed in the acid gas removal unit. Dual methanol and hydrogen production are also possible by sending the unreacted gas from the methanol synthesis reactor to a water–gas shift reactor to convert all the carbon monoxide to hydrogen and carbon dioxide followed by acid gas removal to remove carbon dioxide and produce high purity hydrogen [14].
Usama et al. [15] developed a base case model on Aspen Plus to convert coal into methanol and H2. The alternative technology in this study suggested the integration of coal gasification and natural gas reforming. These technologies are techno-economically compared, and the results showed that the alternative technology has 4.28% more efficiency and 18.3% reduction in greenhouse gases. The fuel production cost is 13% lower for the alternative technology as compared to the production cost of the first technology. Moreover, CO2-specific emissions are lowered by 34.3% in the case of the alternative technology.
Fayez et al. [16] employed vacuum residue as a feedstock to produce high-grade methanol. Using Aspen Plus, a process was developed, vacuum residue to methanol (VRTM), to produce methanol with a total capacity of 90 t/h with 99.9 wt% purity. The performance of the process was compared with the conventional steam reforming to methanol (SRTM) process. The outcomes showed that the VRTM cycle offers an energy effectiveness of 49.5%, which is 1.6% higher than the SRTM process. The unit cost of a methanol item from the VRTM cycle is $317/t CH3 OH, which is 14% lower contrasted with the SRTM process. As far as the ecological analysis, the SRTM process produces less fossil fuel byproducts than the VRTM cycle. Notwithstanding, the VRTM interaction offers a high-virtue caught CO2 stream that can be used for another application that can additionally balance the methanol production cost.
Shiyue et al. [17] conducted a detailed plant-wide modeling of coal to liquid (CTL) process with different types of entrained gasifiers (GSP, Shell, and Texaco). The energy efficiencies of GSP, Shell, and Texaco are 48.89%, 47.2%, and 40.44%, respectively. Hussain et al. [18] developed two standalone models to produce syngas from coal gasification and natural gas dry reforming. The two technologies are integrated in parallel and series to improve the process. These models are developed in Aspen Plus to produce syngas with a H2/CO ratio of two. The heat integration is performed to improve the energy efficiencies of these models by utilizing the heat from syngas into the dry reformer. The performances of standalone models and the process are compared in terms of energy, cost, and emissions. The results indicated that after the heat integration, the energy required for the process was 62% lower as compared to standalone models. The integrated model also produced 53.5% less carbon emissions as compared to standalone models.
Zhang et al. [19] developed a novel coal-to-methanol (CTM) process integrated with chemical looping air separation and chemical looping hydrogen designed to reduce energy consumption, CO2 emissions, and improve energy efficiency. In this study, the researchers have concluded that the integration of chemical looping air separation technology can remove an air separation unit and decrease energy consumption to a certain extent. It is concluded that the energy efficiency of the new process was increased by 18% and CO2 emissions were reduced by 45% in comparison to the conventional CTM process.
Young Chan Choi et al. [20] proposed an experimental setup. The examination runs were assessed under a reaction temperature of 1200–1250 °C, response strain of 1.0 kg/cm2, oxygen/VR proportion of 0.8–1.2, and steam/VR proportion of 0.4–0.7. Trial results show a proportion of syngas (CO + H2), 77–88%; heating value, 9.23–10.88 MJ/Nm3; carbon change, 95–99, and cold gas proficiency, 68–72%. Battaglia et al. [21] have performed a technoeconomic assessment to produce methanol and hydrogen by capturing the carbon emissions from a coal-fired plant. The hydrogen is generated by using the water electrolysis technique and the CO2 was mixed with H2 to prepare the feed for the methanol synthesis reactor. Resultantly, the methanol produced had a purity of almost 99.9% and for the energy efficiency a detailed study is being completed using a heat integration technique and resultantly, an energy efficiency of 81% had been reported for heating.
Shi et al. [22] studied the effect of mixed reforming of CH3OH in both cases, i.e., with and without CO2 capture on the performance of methanol synthesis reactors. This progress was being compared to the traditional methanol synthesis process and it was determined that the stochiometric number and CO/CO2 ratio had a greater influence on the single pass conversion. Ishaq and Dincer [23] have studied the integration system for the co-production of hydrogen, NH3 and CH3OH. The proposed system by these researchers is linked with the solar source to acquire heat, which will be used to generate steam to the reformer and provide heat to the absorption cooling unit. The energy and exergy efficiencies are calculated as 66.8% and 68.55%. Domenichni et al. [24] have performed the pinch analysis of the integrated combined gasification cycle by using the heavy oil to produce hydrogen and heat. They observed that the gasification combined cycle efficiency is in the range of 49–50.7%. Al-Attas et al. [25] have studied the co-gasification of biomass and vacuum residue to produce syngas. He discovered that with the addition of biomass, the oxygen contents of the gasification reactions are assisted as their activation energy becomes lowered.
Sharma et al. [26] observed the co-processing of vacuum residue with biomass. He observed that operating conditions play an important role in the production of a wide range of products. The quality of methanol produced is much better because of the co-processing of vacuum residue and biomass. Fasih et al. [27] performed a parametric analysis to study the effect of a gasifying agent on the gasification of heavy oil or vacuum residue. He concluded that with the addition of oxygen steam, the yield of hydrogen will be improved significantly. Miri et al. [28] performed a simulation to study the gasification of vacuum residue that contains a high sulfur content. The lime was used as an adsorbent surface to capture carbon dioxide. They observed the effect of the lime-to-vacuum residue ratio for the carbon capturing process produced from syngas.
Shahsavan et al. [29] studied three types of heavy oils used in an IGCC plant and he compared these results for these three heavy oils. He observed that the highest energy efficiency of vacuum residue water slurry was obtained as 45.7%. Peng et al. [30] performed a kinetic study by proposing a kinetic model of vacuum residue gasification to produce methanol and hydrogen. He observed that the validation of this kinetic model can be completed with the kinetic model of sawdust gasification. Dieterich et al. [31] conducted a detailed study on the methanol synthesis technologies and routes. He observed that direct CO2 has many advantages due to a lesser formation of undesirable products. However, the major drawback is the formation of water and low equilibrium conversion that will result in the need for modifications in the reactor configuration and designs.
Gamero et al. [32] performed an Aspen Plus simulation to integrate three processes: pine biomass gasification, syngas cleaning, and methanol synthesis. For this purpose, Peng–Robinson was used as a property package. Furthermore, the effects of temperature on the methanol production were evaluated at 5.57 MPa in which the temperature was increased from 220 °C to 260 °C, which resulted in decreasing the methanol production by 75%. Gharaei et al. [33] worked on the optimization of gasifier operating conditions and integrated the utilities system with IGCC for the maximization of methanol yield. As a result of the integration, the equilibrium conversion reached 94%.
The aim of this study is to develop a process model to produce methanol and hydrogen by the gasification of vacuum residue. The second goal is modifying the process model to focus on the methanol followed by performing technical and economic analysis to evaluate the process feasibility of each case.
2. Process Description
2.1. Methanol and H2 Production from Vacuum Residue Gasification (Case 1)
The synthesis of methanol and hydrogen from vacuum residue gasification represents the base case. The proposed process model consists mainly of eight units, which are the air separation unit (ASU), gasification (GU), syngas quench (SGQ), water scrubber (WSC), two water gas shift units (WGS), two gas cooling units (GCU), acid gas removal (AGR), and methanol synthesis (MS). Vacuum residue along with 99.5% pure oxygen provided from the ASU unit and steam are fed to the gasifier reactor where partial oxidation and combustion reactions occur to produce synthesis gas at 1350 °C and 4 MPa. The produced syngas is then quenched with the recycled cold syngas to cool it up to 900 °C followed by a cyclone to remove particulate matters. The syngas is further cooled to 250 °C in the syngas quench unit using boiler feed water (BFW) to produce high pressure steam. The remaining solids materials are removed in the water scrubber section using water at high pressure. The syngas leaves the water scrubber unit at 168 °C and is fed to the first water gas shift unit where steam reacts with CO to produce H2 and CO2 to fix the hydrogen-to-carbon monoxide ratio to an appropriate limit for the purpose of methanol synthesis. The WGS reaction occurs over a (Co–Mo) catalyst that is resistant to sulfur and oil [34]. Additional steam is added to the WGS to increase hydrogen production. The shifted syngas is then cooled to 40 °C using low pressure boiler feed water and cooling water between three isothermal drums to knock out water before the AGR unit. In the AGR section, H2S is fully removed, and CO2 is partially eliminated from the syngas using a methanol solvent. The quantity of CO2 captured depends on the optimum syngas ratio for methanol synthesis. The methanol solvent is regenerated in the three steps. CO2 is removed from the solvent by pressure reduction in the first step and by liquid stripping using nitrogen in the second step. The remaining CO2 and H2S are captured in the third step by distillation. The clean syngas from the AGR at 3.2 MPa is routed to the methanol synthesis unit at 80 MPa and 180 °C where CO2 hydrogenation and water gas shift reactions occur over a CuO/Al2O3/ZnO catalyst [35]. The methanol is then separated from the unreacted gas by pressure reduction in flash drums followed by a distillation column to separate methanol from water. To produce high-purity hydrogen, the unreacted syngas first enters the second WGS unit where 99.5% of the CO is consumed to produce H2 and CO2. To achieve this high conversion of CO, a high-temperature (HT) adiabatic WGS reactor followed by low temperature (LT) WGS with interstage cooling are used. The gas leaving the second WGS contains mainly H2 and CO2 that are cooled to −35 °C in the second gas cooling unit and are then sent back to the rectisol unit to remove CO2 also using the methanol solvent in a separate absorber, and hydrogen with high purity is produced. The block flow diagram is represented in Figure 1.
Figure 1.
Vacuum residue to methanol and H2 production with CO2 capture (case 1).
2.2. Methanol Production from Vacuum Residue Gasification (Case 2)
The hydrogen recycles ratio (HRR) in case 1 is set at 0.65 to achieve a high hydrogen purity and high methanol production rate. Case 2, as can be seen in Figure 2, is the same as case 1 except that the HRR ratio is set to 0.987 to concentrate on the methanol production potential from vacuum residue. Thus, 98.7% of the unreacted syngas is recycled to the methanol synthesis unit whereas 1.3% is sent to the second WGS for hydrogen production.
Figure 2.
Vacuum residue to methanol production with CO2 capture (case 2).
3. Design System
3.1. Design Basis and Simulation Methadology
Aspen Plus V11 is used in this study to simulate the proposed process model of four different case studies and Peng–Robinson with Boston–Mathias alpha function (PR-BM) property package is chosen to determine the physical state of the chemical components in the process [17]. The vacuum residue used in this study is treated as an un-conventional component and is therefore defined based on its elemental composition as shown in Table 1.
Table 1.
Vacuum residue composition.
The dual production of methanol and hydrogen requires different reaction steps including gasification, WGS, and methanol synthesis as indicated in Table 2.
Table 2.
Chemical reactions.
The gasification unit is simulated using two reactor models, RYield and RGibbs. The RYield reactor model is used to decompose the vacuum residue into its elemental components C, S, O2, H2, and N2 based on the ultimate and proximate analysis of feed followed by the RGibbs reactor model, which determines the yield of the gas product based on minimizing Gibbs free energy. The mass yield is linked with the ultimate and proximate analysis by using the calculator tool and Fortran statement. REquil reactor model, which performs phase and chemical equilibrium calculations, is used for modeling the water–gas shift reaction (WGS). The REquil reactor model can be used only for equilibrium reactions of known stoichiometry. Furthermore, the simulation of the methanol synthesis is carried out using the RPlug reactor model accompanied with Langmuir–Hinshelwood–Hougen–Watson reaction kinetics. RPlug is a kinetic-based reactor model that performs mass and energy balance by utilizing the kinetic parameters, equilibrium constants, and rate expressions to calculate the product yield and reactor temperature. The rate expression of the methanol synthesis reactions along with the equilibrium constant are shown in Equations (1)–(6) [37].
The kinetic parameters for the methanol synthesis rate expression are reported in Table 3 [37].
Table 3.
Kinetic parameters for rate expression.
Moreover, the AGR, ASU, and the methanol purification steps are modeled using Radfrac column model. The design specifications and operational parameters of major equipment models are summarized in Table 4.
Table 4.
Design specifications and operational parameters of the proposed process models.
3.2. Simulation Flowsheet
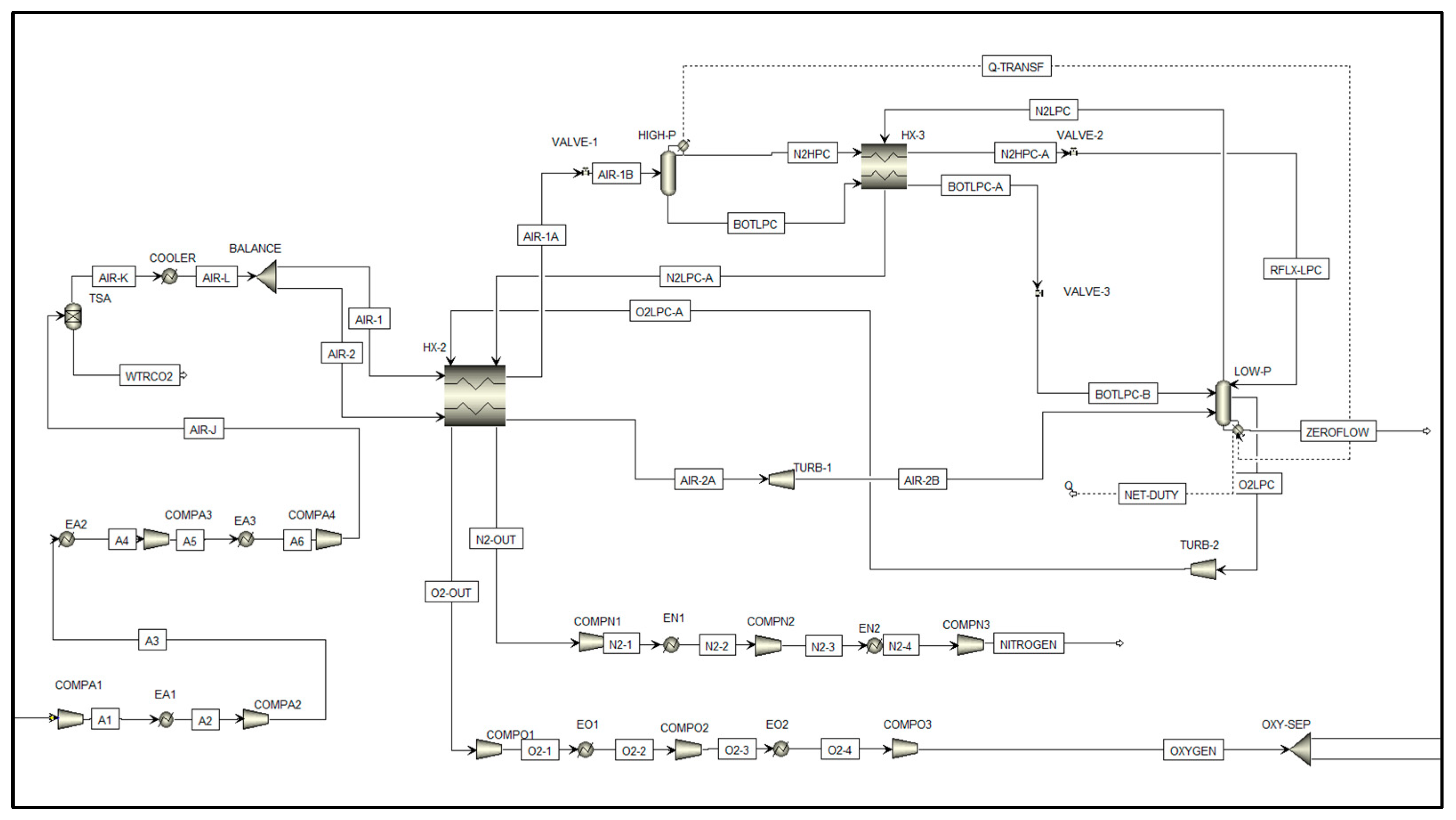
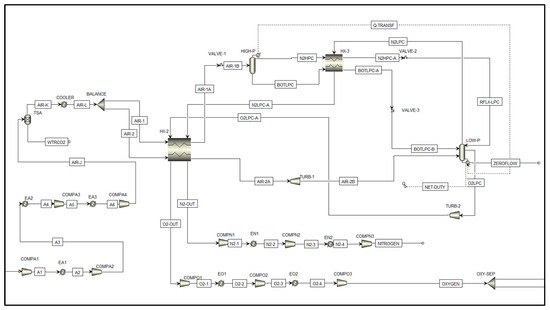
In the air separation unit (ASU), high- and low-pressure columns are used to separate the oxygen from air. The high-pressure column is used to provide reflux to the low-pressure column, whereas the low-pressure column is used to separate oxygen from nitrogen and argon as shown in Figure 3.
Figure 3.
Air separation unit (ASU).
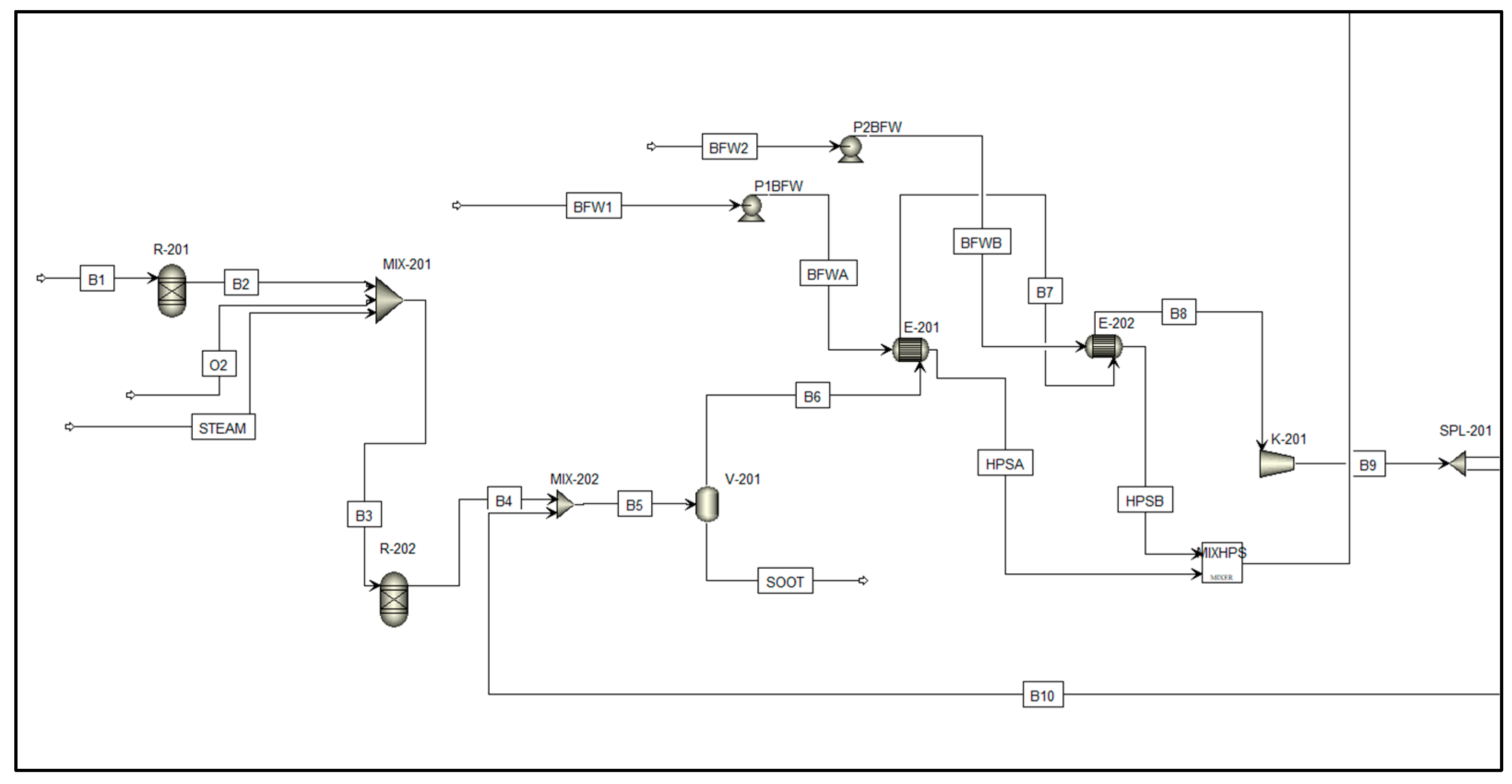
The inlet air is cooled to cryogenic conditions by heat integration between the oxygen and nitrogen products and air. The simulation flowsheet of case 1 and 2 in which vacuum residue is gasified using (oxygen & steam) and then cooled using the gas quench method is shown in Figure 4.
Figure 4.
Simulation flowsheet of vacuum residue gasification and gas quench sections (case 1 and 2).
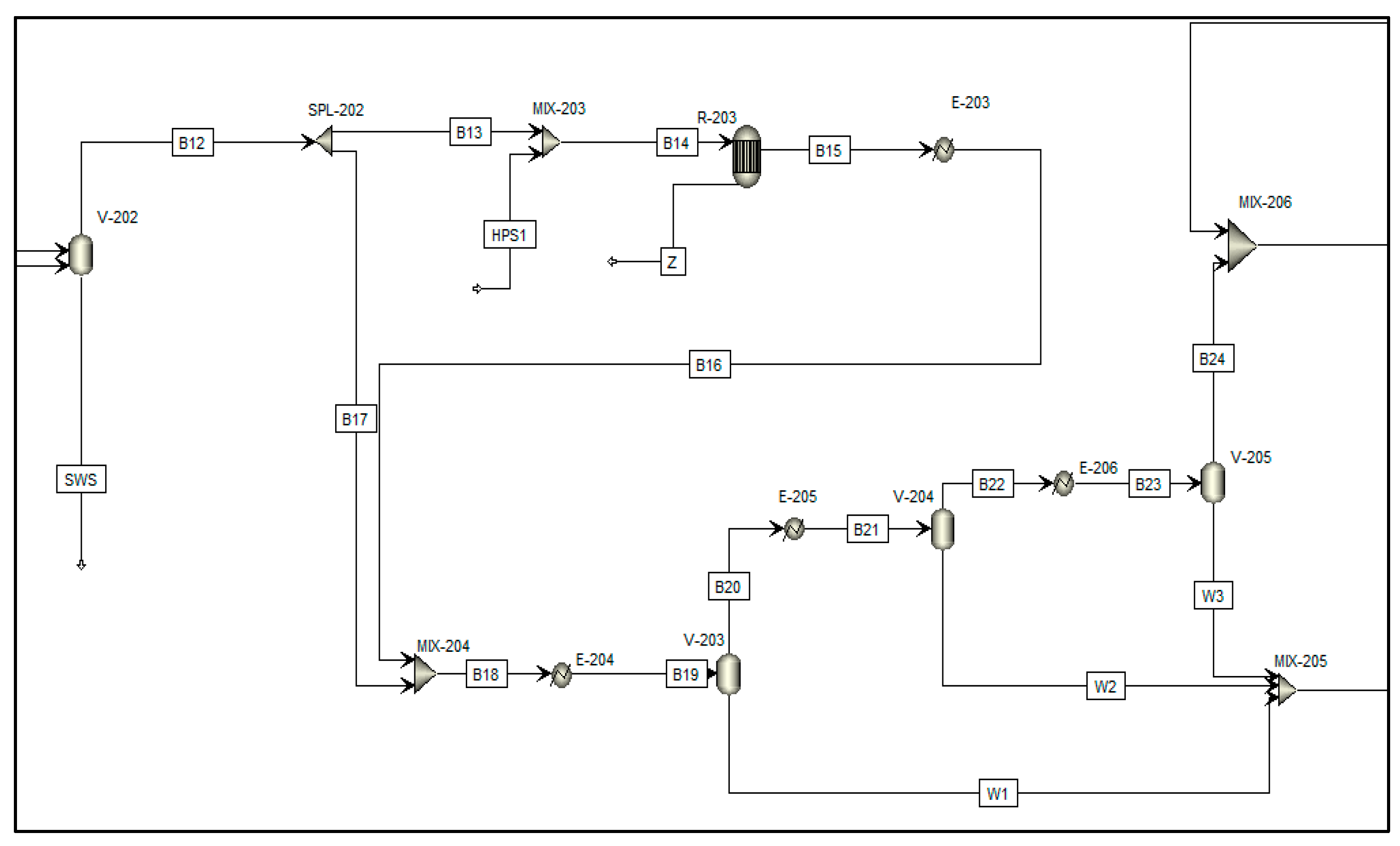
The simulation of the first WGS and gas cooling units is shown in Figure 5 where the first WGS unit is used to double the hydrogen-to-carbon ratio, which is required for methanol synthesis, and the first gas cooling unit is used to cool the shifted syngas to −45 °C, which is required for the AGR unit.
Figure 5.
Simulation of the first WGS and gas cooling units.
The ICI Synetix (Johnson Matthey) process is used to produce methanol in which a single reactor with multiple injections of cold recycled streams is used to decrease the temperature of the exothermic reaction to enhance the equilibrium conversion. The simulation flowsheet of the methanol synthesis unit is shown in Figure 6.
Figure 6.
Methanol synthesis unit.
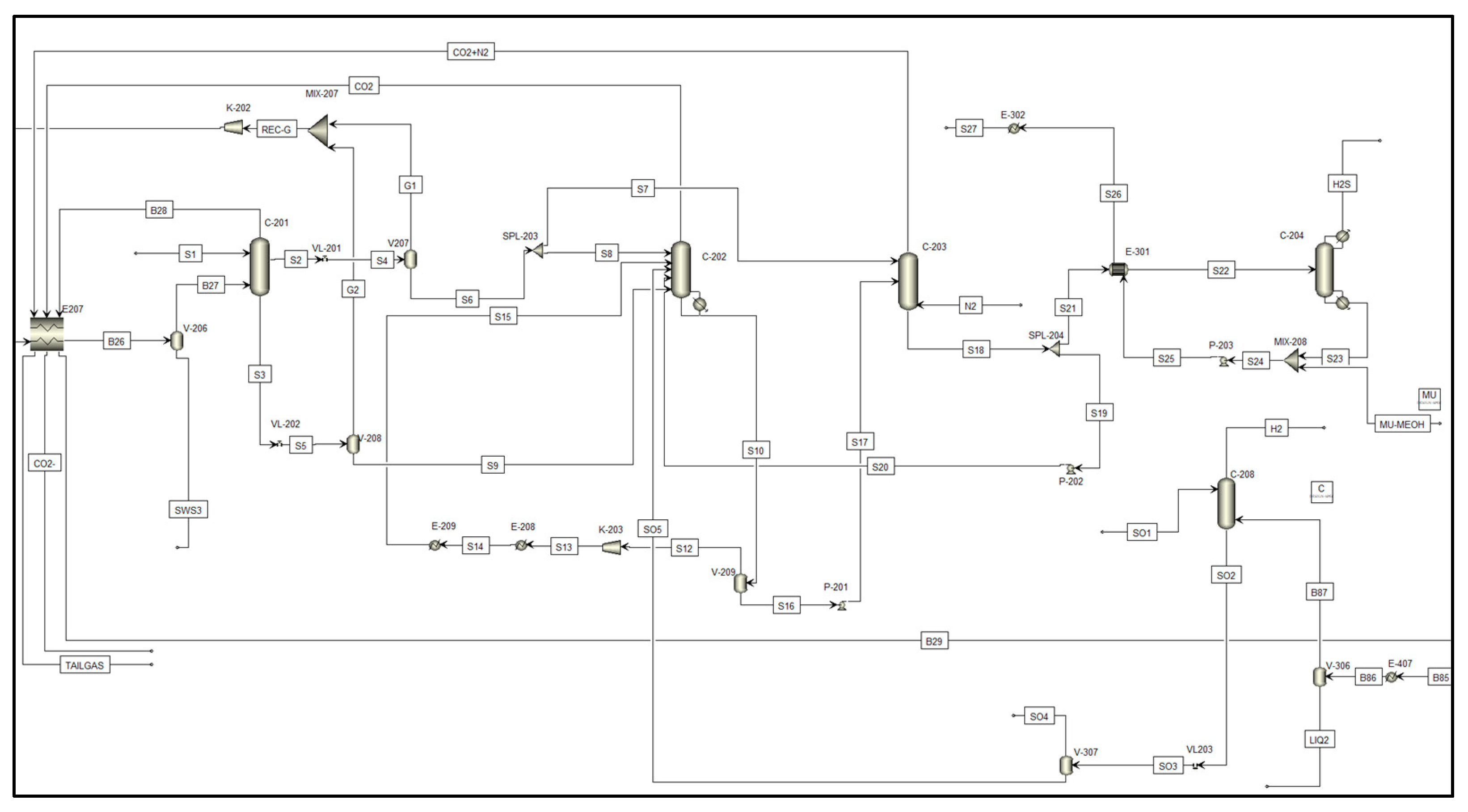
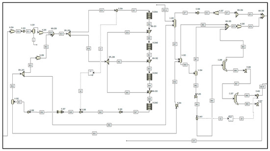
The flowsheet of the acid gas removal unit where methanol solvent is used to capture both H2S and CO2 is shown in Figure 7. Five columns are used in the rectisol process. H2S and CO2 are removed from the syngas in column C-201 before it is sent to the methanol synthesis unit. The methanol solvent is then regenerated in column C-202, C-203, and C-204. CO2 is separated from the methanol solvent in C-202 by pressure reduction and in C-203 by liquid stripping using nitrogen gas where H2S is removed from the methanol in C-204 by distillation. C-205 is used to absorb CO from the unreacted gas, leaving the methanol synthesis unit to produce hydrogen.
Figure 7.
Rectisol process (AGR Unit).
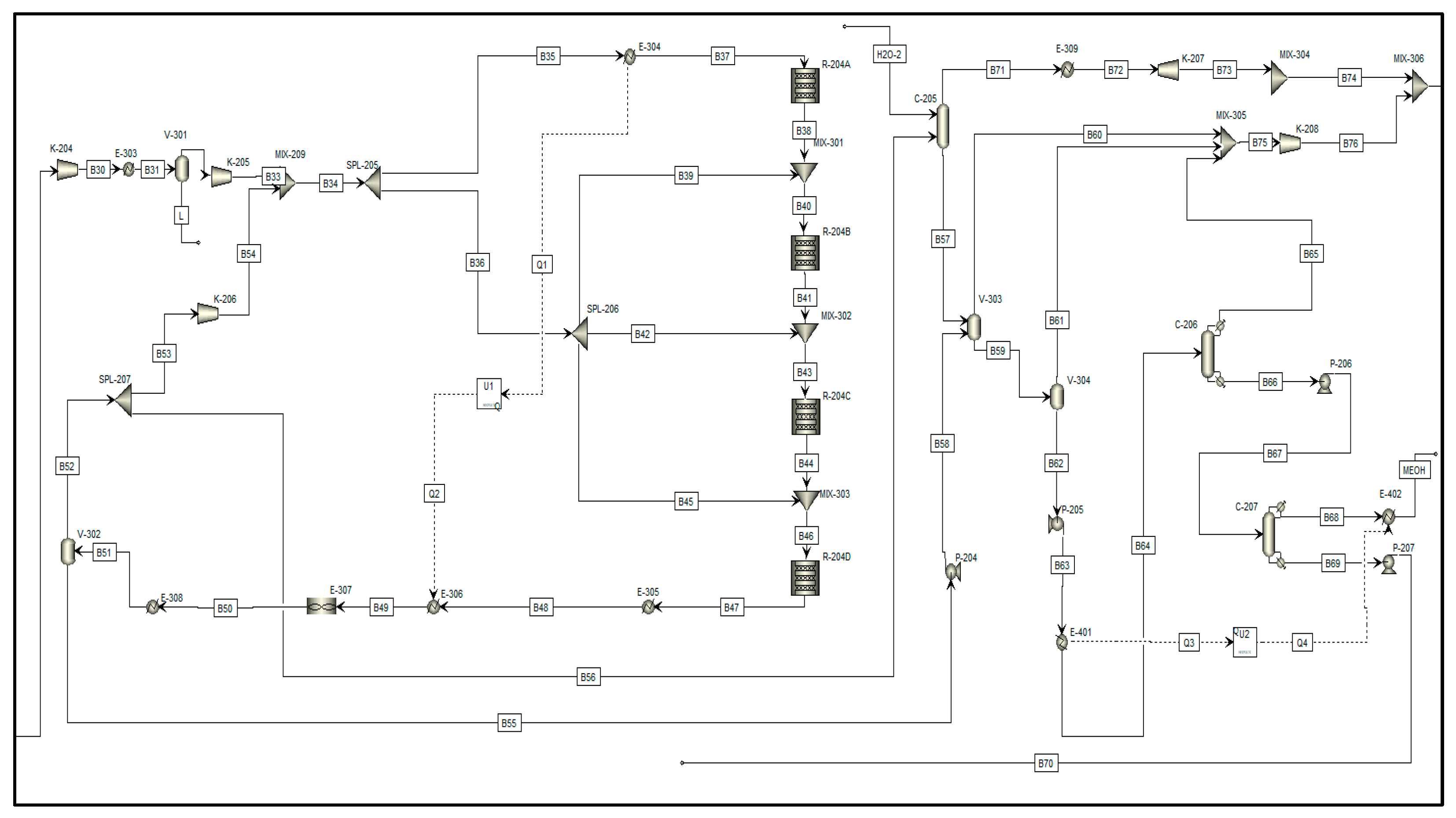
The simulation flowsheet of the second WGS and gas cooling unit is shown in Figure 8. High- and low-temperature WGS is used to maximize the CO conversion and produce H2 and CO2. The carbon monoxide conversion is thermodynamically favored at lower temperatures, while catalyst activity is generally higher at higher temperatures.
Figure 8.
Second WGS and gas cooling units.
3.3. Validation of the Process Models
It is crucial to validate the process model to ensure the reliability of the simulation results. The gasification of vacuum residue along with the ASU unit were chosen for validation. The approach of validation is to compare the composition of the syngas leaving the gasifier and the oxygen leaving the ASU with experimental and industrial values found in the literature at the same pressure, temperature, O2/fuel ratio, and steam/fuel ratio. The comparison between the simulation and experiment is represented in Table 5.
Table 5.
Models validation.
As can be seen, the maximum error archived is less than 2%, which is considered acceptable. However, the operational condition (temperature and pressure) and the gasifier agent (steam, O2)-to-fuel ratio at which the validation was performed should be changed when developing the proposed process model for two reasons. The first reason is that the operational condition and the gasifier agent/fuel ratio used by the reference are not optimum for the proposed process model. The second reason is that some reference using an external cooling source to keep the gasifier temperature low while using a high O2/fuel ratio, which is not industrially practical. Changing the operational condition and the gasifier agent/fuel ratio against the reference will result in different syngas compositions.
3.4. Technical Process Performance Indicators
Three technical parameters were selected to evaluate and compare the process performance of the developed case studies, which are energy efficiency, carbon conversion efficiency, and CO2 specific emission.
3.4.1. Energy Efficiency
The energy efficiency is derived from the first law of thermodynamics, which determines the degree of utilization of the energy input to the system. It is defined as the power produced from the system divided by the power required to run the process. The power produced in this study is thermal power of the products, which corresponds to the heating value of methanol and hydrogen. The power requirement on the other hand includes the heating and cooling utility, power required for pumping and compression, as well as the thermal power of the vacuum residue feed as shown in Equation (7) [15].
3.4.2. Carbon Conversion Efficiency
The carbon conversion efficiency evaluates the utilization of carbon present in the feed to produce the desired product. It is also considered as an environmental control indicator. In this study, methanol is produced in the process. Therefore, the carbon conversion efficiency is defined as the carbon present in the methanol product in kg/s divided by the carbon present in the feedstock in kg/s as shown in Equation (8) [15].
3.4.3. CO2 Specific Emission
The CO2 specific emission is another environmental and quality control indicator of any process. It evaluates the CO2 footprint and emission from the system boundary of the process. It is defined as the amount of CO2 emitted per unit of fuel produced. In this study, both methanol and hydrogen are produced. Therefore, the specific emission is calculated as the amount of CO2 emitted in kg/s per methanol and hydrogen produced in kg/s as represented in Equation (9) [15].
4. Results and Discussion
4.1. Methanol and Hydrogen Production Rate and Process Performance
Two case studies have been developed in this project to produce methanol and hydrogen from high sulfur content vacuum residue. In case 1, vacuum residue is gasified using oxygen—steam and the syngas leaving the gasifier is cooled using gas quench. Case 2 concentrates on producing only methanol from vacuum residue by recycling 98.7% of the gas leaving the methanol synthesis reactor, whereas only 65% of unreacted gas is recycled in case 1. The higher heating value (HHV) of syngas produced, which affects the hydrogen and methanal production, is estimated as 24.68 MJ/kg for both cases. Figure 9 shows the composition and the HHV of the syngas at the inlet of the methanol synthesis unit. The hydrogen/CO ratio of syngas produced by gasification on is 1.0 in each case while the hydrogen/CO ratio of the syngas leaving the AGR is 2.0, which is optimum for methanol synthesis according to Equation (10) [15]. The flow rate and composition of the streams leaving major processing units are listed in Table 6.
Figure 9.
Synthesis gas composition and HHV at the inlet of the methanol reactor.
Table 6.
Process streams’ composition and flow rate.
The methanol production in case 1 and 2 is calculated as 57.49 kg/s and 129.92 kg/s, respectively. On the other hand, the hydrogen production in case 1 and 2 is calculated as 15.92 kg/s and 1.87 kg/s, respectively. Furthermore, the net fuel production in case 1 and 2 is calculated as 73.41 kg/s and 131.79 kg/s, respectively. The comparative analysis shows that the methanol production is 55.74% lower in case 1 compared to case 2 because only 65% of the unreacted syngas is recycled to methanol synthesis in case 1 to maximize the hydrogen production. It is also important to calculate the specific production energy requirement of H2, methanol, and net fuel (H2 + methanol).
The specific production energy is defined as the amount of product produced per amount of power needed, which gives an indication of the feasibility of the process design in terms of power and utility requirements. A high specific production energy requirement indicates high fuel production with a lower power requirement. The power requirement includes heating utility, cooling utility, and electricity for pumping and compression. The power requirement in case 1 and 2 is calculated as 3457.4 MW and 3337.1 MW, respectively. Case 2 requires 120.3 MW less power because the power required for H2 production is minimized since the process design in case 2 concentrates on methanol production, with 88.25% less H2 production compared to case 1. The calculated specific production energy requirement of methanol in case 1 and 2 is 16.63 kg/GJ and 38.93 kg/GJ, respectively, whereas the calculated specific production energy requirement of H2 in case 1 and 2 is 4.61 kg/GJ and 0.56 kg/GJ, respectively.
The specific energy requirement of the net fuel in case 1 and 2 is calculated as 21.23 kg/GJ and 39.49 kg/GJ, respectively. In comparison to the net fuel specific production energy between case 1 and 2, there is a potential of producing 86.01% more fuel for each unit of energy consumed when recycling 98.7% of the unreacted syngas to the methanol synthesis unit as in case 2. Case 2 has higher net fuel specific production energy because it exhibits a 79.53% higher net fuel production and a 3.48% lower power requirement compared to case 1. Moreover, the net fuel production energy in terms of the power required per unit of fuel produced in case 1 and 2 is calculated as 0.0471 GJ/kg and 0.0253 GJ/kg. In a comparison between case 1 and 2, recycling 98.7% of the unreacted syngas to the methanol synthesis unit provides a 46.23% lower power requirement for each unit of fuel produced. The comparison of methanol and hydrogen production and specific energy in each case are summarized in Figure 10.
Figure 10.
Methanol and hydrogen production rates with specific energy requirements.
Another important technical parameter indicator is the process efficiency, which evaluates the utilization of the power requirement in methanol and hydrogen production. The process efficiency is calculated using the thermal power of the feedstock and products in addition to the power requirement for methanol and hydrogen production. The thermal power is evaluated by multiplying the heating value by the flow rate. The thermal power of the feed is the same because vacuum residues are used as feedstock for both cases with a higher heating value of 41.88 kg/MJ and flow rate of 101 kg/s. On the other hand, the thermal power of H2 and methanol changes as the production varies. The net fuel (MEOH + H2) thermal power in case 1 and 2 is calculated as 3578.52 MW and 3253.18 MW, respectively. Case 2 provides 325.34 MW less thermal power than case 1 because it has 88.25% lower hydrogen production and the heating value of hydrogen (141.7 MJ/kg) is six times the heating value of methanol (23 MJ/kg). The calculated process efficiency for case 1 and 2 is 46.5% and 42.9%, respectively. In a comparison between case 1 and 2, the process efficiency of case 2 is 7.74% lower compared to case 1. Case 2 has a lower process efficiency because it has a 9.1% lower net fuel thermal power and only a 3.48% lower power requirement compared to case 1.
It is crucial to compare the process efficiency with relevant literature that has similar process designs and feedstocks. Therefore, the process efficiency was compared with the references [15] for case 1 and [38] case 2 that have similar process designs for the dual production of hydrogen and methanol from coal. Figure 11 shows that the references exhibit higher process efficiencies in case 1 and 2. This is because the coal used in the referenced articles has a different heating value than vacuum residue. Fayez et al. [16] developed a model to produce methanol from vacuum residue and the resultant process efficiency is 49.5% compared to the process efficiency achieved in case 2 in this study of 42.9%. It is also practical to compare the specific production energy with the literature. The calculated specific net fuel production energy in [15,38] is 22.3 kg/GJ and 69 kg/GJ, whereas the achieved specific production energy in this project is 21.2 kg/GJ and 39.5 kg/GJ in case 1 and 2, respectively.
Figure 11.
Comparison of the process efficiency with literature.
4.2. Carbon Conversion and CO2 Specific Emissions
Carbon conversion efficiency is considered as one of the essential process environmental indicators, which evaluates the degree of utilization of carbon in the feed to produce methanol that would be otherwise converted to CO2, which is considered a greenhouse gas that causes global warming and other environmental problems. Carbon conversion efficiency is defined as the carbon present in methanol product per carbon present in the feedstock in any form (CH4, CO, CO2, etc.). The carbon conversion efficiency in case 1 and 2 is evaluated as 26.2% and 59.2%. Case 2 offers a 33% higher carbon conversion efficiency than case 1 because it has much higher methanol production.
The CO2 specific emission is another important environmental indicator that is calculated to ensure clean operation. It is evaluated as the amount of CO2 emitted from the process boundary (kg/s) per amount of fuel produced (kg/s). The calculated CO2 specific emission in case 1 and 2 is 2.97 and 0.8974, respectively. The comparative analysis shows that the case 2 design offers a 69.79% lower CO2 specific emission than case 1. Moreover, the CO2 specific emission is highly affected by the amount of H2 produced, as the hydrogen in this process is produced by sending the unreacted gas from the methanol synthesis unit to the WGS unit where CO reacts with H2O to produce H2 and CO2. The CO2 is then separated from H2 in the AGR unit. Thus, the case 2 design has a lower CO2 specific emission because it mainly produces methanol. The comparative analysis in terms of the carbon conversion efficiency and CO2 specific emission is represented in Figure 12.
Figure 12.
CO2 specific emission and carbon conversion.
It is also beneficial to calculate the amount of CO2 emission in kg/s and the amount of CO2 captured that will be either stored or utilized. The amount of CO2 emission in case 1 and 2 is 217.98 kg/s and 118.26 kg/s, respectively. On the other hand, the amount of CO2 captured in case 1 and 2 is 160.79 kg/s and 85.58 kg/s, respectively. The comparative analysis in terms of the CO2 emission and utilization is represented in Figure 13.
Figure 13.
CO2 emission and CO2 capture.
4.3. Energy Analysis
The power requirement for case 1 and 2 is evaluated as 3457.4 MW and 3337.1 MW, respectively. Energy analysis is performed to evaluate the potential of minimizing the heating and cooling power requirement from external sources by heat integration and by utilizing the cooling and heating utility generated from the process. The energy analysis is conducted by constructing the hot and cold utility composite curve to evaluate the amount of the power requirement with heat integration. The composite curve is constructed by plotting the temperature and enthalpy (T vs. ∆H) of the hot and cold streams with a minimum temperature approach of ∆T min = 10 °C. The composite curve for the hot and cold stream in case 1 and 2 is plotted in Figure 14 and Figure 15 where the red curve is the composite curve of the hot streams, and the blue curve is for the cold streams.
Figure 14.
Composite curve of case 1.
Figure 15.
Composite curve of case 2.
The enthalpy difference between the right end of the hot and cold composite curve corresponds to the heating utility requirement considering heat integration, whereas the enthalpy difference between the left end of the hot and cold composite curve corresponds to the cooling utility requirement considering heat integration. The overlap between the composite curves represents the maximum amount of heat recovery possible including heat integration, whereas the point of closest approach between the hot and cold curve is the pinch point that corresponds to the minimum temperature approach. It can be concluded from the composite curves that the heating utility requirement can be reduced in case 1 and 2 considering heat integration. The energy analysis shows that the original utility requirement in case 1 and 2 can be reduced by 44.82% and 53.36% when heat integration is considered, which would result in a reduction in the utility cost by 85.12% and 91.6%, respectively.
It is also important to show the power requirement distribution in each case to determine which unit requires maximum power. Figure 16 shows that the methanol synthesis, gas cooling, air separation, and gas quench units require maximum power. The results also reveal that the methanol synthesis, ASU, and the gas cooling units need 20.06%, 20.41%, and 19.21% of the total power requirement in case 1, respectively. Further, the methanol synthesis, ASU, and the gas quench units need 41.08.06%, 20.15%, and 17.39% of the total power requirement in case 2, respectively. The methanol synthesis unit requires a high amount of power due to the multiple cooling and heating duties required to separate the methanol product from the unreacted gas and water as well as the high compression duties for the syngas feed and the unreacted gas leaving the reactor. On the other hand, the gas cooling unit requires high power due to the extensive cooling required for shifted syngas leaving the second WGS unit to follow the cryogenic requirement in the AGR unit in which CO2 is captured. A high amount of power is required in the ASU unit due to the multiple compression and cooling of the produced oxygen and nitrogen.
Figure 16.
Power requirement distribution.
It is also essential to analyze the power requirement in terms of the heating utility, cooling utility, and electricity. Figure 17 shows that a high amount cooling utility is required to carry out the production of fuels from the vacuum residue and that most of the power is required for the cooling utility for both cases. The cooling utility in case 1 and 2 accounts for 75.17% and 72.04% of the total power demand, respectively, whereas 12.85% and 15.35% of the power demand is attributed to the heating utility in case 1 and 2, respectively. Case 1 requires more cooling utility than Case 2 because the higher flow rate of unreacted syngas is sent to the second cooling unit. One the other hand, the heating utility demand of case 2 is higher since most of the syngas is sent to the methanol synthesis unit where more heating utility is required to purify the methanol product.
Figure 17.
Power requirement distribution in terms of utility and electricity.
4.4. Sensitivity Analysis
Sensitivity analysis was performed to study the effect of varying the O2/VR (kg/kg) ratio on the gas composition and temperature at the outlet of the gasifier. Figure 18 shows that the hydrogen composition increases with increasing O2/VR until it reaches a maximum and then decreases. So, it is very critical to choose an oxygen/VR ratio that can generate maximum hydrogen. In addition, the results showed that the water composition and temperature increase with increasing the oxygen/VR (kg/kg). Furthermore, the CO and CO2 composition stays almost constant when the oxygen/VR ratio is increased.
Figure 18.
Effect of O2/oil ratio at steam/oil ratio of 0.5.
The steam/VR ratio selected in this study is 0.5. Varying the steam/VR would also require changing the O2/VR ratio to achieve the desired syngas composition and syngas ratio (SN) of 2. About a ±40 percent variation from the selected 0.5 steam/VR ratio was chosen to study the effect of steam/VR on the syngas composition. The steam/VR ratio increases the hydrogen concentration in syngas by promoting the water gas shift reaction (WGS) and steam methane reforming reaction (SMR), which are both endothermic reactions. The steam-to-coal ratio can also decrease the hydrogen concentration in syngas if it is too high. This is because at very high steam-to-coal ratios, the WGS reaction can progress to completion, converting all the carbon monoxide into carbon dioxide. This leaves little carbon monoxide available to react with steam to produce hydrogen. Figure 19 shows the effect of the steam/VR ratio on the gas composition and temperature at the outlet of the gasifier. The sensitivity analysis shows that the H2 composition decreases from 46 mol% to 43 mol% when the steam/VR is varied from 0.3–0.7 at 0.84 O2/VR. Moreover, it shows that the temperature decreases when the steam/VR is increased. In addition, CO2 concentration increases as the steam/VR increases.
Figure 19.
Effect of steam/oil ratio at O2/steam ratio of 0.84.
The methanol and hydrogen production strongly depend on the flow rate and hydrogen-to-carbon ratio of the syngas. The effect of syngas flow rate on the methanol and hydrogen production was studied by performing a sensitivity analysis on the H2 recycling from 10% to 90% as shown in Figure 20. The sensitivity analysis showed that the methanol production increases by increasing the H2 recycling. The results also showed that with increasing the H2 recycling, more H2 in the unreacted syngas recycled to the methanol synthesis was consumed, which resulted in lower H2 production. Furthermore, it has been found that increasing the H2 recycling from 10% to 90% leads to an increase in the methanol production from 28.64 kg/s to 99.27 kg/s. On the other hand, increasing the H2 recycling leads to a reduction in the H2 production from 20.48 kg/s to 7.07 kg/s. Moreover, the comparative analysis shows that increasing the H2 recycling from 10% to 60% can increase the methanol production by 85.23%. In case 1, we can see that at a 0.65 hydrogen recycle ratio (HRR), the methanol production is 57.49 kg/s and hydrogen production is 15.92 kg/s, which corresponds to a hydrogen purity of 99.5%. In case 2, methanol production is 129.92 kg/s and hydrogen is 1.87 kg/s, which corresponds to a purity of 96.3%. The sensitivity analysis shows that by decreasing the hydrogen flow rate, the purity of hydrogen decreases. The 0.65 HRR was chosen to increase the flow rate of hydrogen, which decreases the concentration of contaminates, to achieve a 99.53% purity of hydrogen.
Figure 20.
Effect of H2 recycling rate on the methanol and hydrogen production.
4.5. Economic Analysis
To perform the economic analysis, the capital expenditure (CAPEX) and the operating expenses (OPEX) must be first determined. CAPEX is the capital expenditure required to build, expand, or upgrade a chemical plant. This includes the cost of land, equipment, machinery, construction, and engineering. Determination of the cost of equipment requires sizing, which was performed using Aspen Plus. The OPEX on the other hand, is the ongoing costs that a chemical plant incurs to produce and sell its products. These expenses can be divided into two main categories: fixed and variable. Fixed OPEX includes the cost of labor, maintenance, operating charges, plant overhead, and general and administrative costs. Variable OPEX includes the costs of utilities and raw materials. The revenue of this project is the selling price of hydrogen and methanol. CAPEX has been converted to the annualized capital charge (ACC) assuming a project life of 30 years and an interest rate of 10% using the relation shown in Equation (11) to determine the total production cost and to perform a cash flow calculation.
A couple of economic analysis assumptions for the price of the raw material, utility, and product are also required, which are summarized in Table 7. Economic analysis assumptions: the vacuum residue price collected from the literature is 0.05 $/kg (46 $/t) [1,39]. The salvage value was taken as 10% of the total capital investment (TCI). However, the economic analysis has been performed considering the fluctuation of the vacuum residue price, from 0.022 $/kg up to 0.11 $/kg, and the average value of this range of 0.066 $/kg was chosen to perform the cash flow analysis.
Table 7.
Economic analysis assumptions.
The CAPEX and OPEX calculation are summarized in Table 8. As can be seen, increasing the feed price increases the raw material cost, which in turn increases both the variable and total OPEX. For instance, the calculated OPEX for case 1 when considering the vacuum residue price as 0.044 $/kg and 0.088 $/kg is 886.26 M$/yr and 1012.37 M$/yr, respectively. Furthermore, the calculated OPEX for case 2 when considering the vacuum residue price as 0.044 $/kg and 0.088 $/kg is 767.31 M$/yr and 893.42 M$/yr. It is seen from the results that OPEX has been increased from 823.19 M$/yr to 1012.37 M$/yr in case 1 and from 704.24 M$/yr to 956.48 M$/yr in case 2 when the vacuum residue price is increased from 0.022 $/kg to 0.11 $/kg. A comparative analysis shows that a change in feed price from 0.022 $/kg to 0.11 $/kg in case 1 and 2 results in increasing the OPEX up to 30.64% and 35.82%. The economic analysis results showed that the CAPEX for case 1 and 2 is 930.22 M$ and 802.22 M$. The comparative analysis shows that the CAPEX of case 2 decreased by 13.76% compared to case 1, which is a result of less untreated syngas (HRR = 0.987) leaving the methanol synthesis unit and that is sent to the second WGS unit and then to the AGR unit for CO2 capture. Therefore, a lower syngas flow rate would require smaller equipment.
Table 8.
Summary of capital expenditure and operating expenses calculation.
The CAPEX includes the direct and indirect cost. The costs associated with the direct CAPEX includes the equipment cost, materials required for installation (piping, instrumentation, electrical, insulation, painting, fireproofing, foundation, and structures), and the labor cost to install the equipment and materials. The indirect CAPEX contains freight, insurance, taxes, and permits costs, construction overhead, contractor engineering expenses, and contingencies. Table 8 shows the CAPEX breakdown in terms of direct and indirect costs. The comparison of the CAPEX in each case at a 0.066 $/kg feed price is shown in Figure 21. The results showed that the direct CAPEX contributes to 63.72% and 65.71% of the total CAPEX in case 1 and 2, respectively.
Figure 21.
Capital expenditure of case 1 and case 2 at 0.066 $/kg VR.
The calculated OPEX of case 1 and 2 is 949.31 M$/yr and 830.36 M$/yr when considering the average vacuum residue price of 0.066 $/kg. At a 0.066 $/kg feed price, the OPEX of case 2 is 12.53% lower than the OPEX of case 1 due to a lower high-pressure steam requirement for the water–gas shift reactor since the target in case 2 is to produce methanol. Figure 22 shows the distribution of the operating expenses over the raw material, utility, labor, maintenance, and overhead. The results show that most of the operating expenses are attributed as utilities. The utility cost includes low-pressure steam, high-pressure steam, cooling water, refrigerant, and electricity. The utility cost in case 1 and 2 accounts for 57.44% and 66.60% of the total operational cost, respectively, whereas 33.23% and 23.76% of the total operational cost is attributed to the raw material cost in case 1 and 2, respectively.
Figure 22.
Operating expenses at 0.066 $/kg vacuum residue price.
The most important economical parameters for evaluating the competitiveness of the process is the total production cost (TPC) and minimum selling price (MSP). The TPC is calculated by dividing the CAPX + OPEX by the fuel production rate. The interest rate of 10% is then included to determine the minimum selling price (MSP). The TPC and MSP are also affected by the fluctuation in the vacuum residue price since the OPEX includes the raw material cost. Sensitivity analyses have been performed on the vacuum residue price to evaluate its effect on the net present value (NPV), total production cost (TPC), and the payback period (PBP). Figure 23 represent the effect of the feed price on the TPC, NPV, and PBP.
Figure 23.
Effect of vacuum residue price on the NPV, TPC, and PBP.
The evaluated product selling price calculated from the product prices and flow rates for case 1 and 2 is 1923.62 M$/yr and 1857.07 M$/yr, respectively. Case 2 offers a 3.46% higher product selling price because the net fuel production is 79.53% higher compared to case 1. At a 0.066 $/kg vacuum residue price, the calculated raw material cost in case 1 and 2 is 315.49 M$/yr and 197.31 M$/yr, respectively. The raw material cost at a 0.066 $/kg vacuum residue price is 37.45% lower in case 2 compared to case 1 because of a lower high-pressure steam requirement in the WGS unit since the H2 in case 2 is at a minimum. Another important profitability parameter is the cash flow from which we can evaluate the payback period and the project net income.
Furthermore, the calculated TPC for case 1 and 2 when considering the average vacuum residue price of 0.066 $/kg is 0.453 $/kg and 0.223 $/kg. In this case, the TPC of case 2 is 50.6% lower than the TPC of case 1. This is due to higher methanol production in case 2 since 98.7% of that unreacted is recycled to the methanol synthesis unit and since case 2 has a lower CAPEX and OPEX compared to case 1. It has been seen from the results that the TPC has been increased from 0.398 $/kg to 0.507 $/kg in case 1 and from 0.193 $/kg to 0.254 $/kg in case 2 when the feed price has been increased from 0.022 $/kg to 0.11 $/kg. The comparative analysis results show that increasing the vacuum residue price from 0.022 $/kg to 0.11 $/kg results in increasing the TPC up to 29.53% and 34.50% in case 1 and 2, respectively.
Moreover, the results show that the increase in the vacuum residue price from 0.022 $/kg to 0.11 $/kg decreases the NPV from 7776.83 M$ to 6169.22 M$ in case 1 and from 9684.92 M$ to 8048.99 M$ in case 2. Moreover, the comparative analysis shows that increasing the vacuum residue price from 0.022 $/kg to 0.11 $/kg results in decreasing the NPV up to 20.67% and 16.89% for case 1 and 2, respectively. Furthermore, Figure 23 shows that increasing the vacuum from 0.022 $/kg to 0.11 $/kg results in increasing the PBP from 6.44 to 7.37 years in case 1 and from 4.89 to 5.36 in case 2. In addition, the comparative analysis shows that the difference in the payback period is 0.93 years for case 1 and 0.47 years for case 2 when considering vacuum residue price fluctuations.
The cash flow of case 1 and 2 at the average vacuum residue price of the selected feedstock price fluctuation range (0.022 $/kg to 0.11 $/kg) is plotted in Figure 24. As observed from the cash flow, the payback period for case 1 and 2 is approximately 6.85 years and 5.10 years with a higher rate of return in case 2 compared to case 1. Furthermore, the evaluated net present value in case 1 and 2 is 6973 M$ and 8867 M$ respectively. Thus, recycling 98.7% of the unreacted syngas to the methanol synthesis unit as in case 2 offers a 27.29% higher net present value. Case 2 has a lower payback period of 5.1 years and a higher net present value of 8876 M$. Therefore, case 2 exhibits better project feasibility.
Figure 24.
Project feasibility and cash flow at 0.066 $/kg vacuum residue price.
5. Conclusions
Two case studies have been developed in this research for the dual production of methanol and hydrogen from vacuum residue. In case 1, vacuum residue is gasified using oxygen–steam and the syngas leaving the gasifier is cooled using gas quench. Case 2 concentrates on the methanol production mainly from vacuum residue by recycling 98.7% of gas leaving the methanol synthesis reactor. The calculated process efficiency for case 1 and 2 is 46.5% and 42.9%, respectively. In addition, the specific energy requirement of the net fuel in case 1 and 2 is estimated as 21.23 kg/GJ and 39.49 kg/GJ. Furthermore, the calculated CO2 specific emission in case 1 and 2 is 2.97 and 0.897, respectively. Case 1 offers a 3.6% higher process efficiency, 86.01% higher specific production energy, and 69.76% lower CO2 specific emission. Therefore, case 2 exhibits better technical and environmental performance. Considering a 0.066 $/kg vacuum residue price, the calculated TPC is 0.453 $/kg and 0.223 $/kg, whereas the NPV is found to be 6973 M$ and 8867 M$ with a PBP of 6.85 and 5.1 in case 1 and 2, respectively. Moreover, case 2 offers a 50.6% lower production cost, 27.29% higher net present value, and shorter payback period compared to case 1. Therefore, case 2 showed better project feasibility.
Author Contributions
Conceptualization, A.M.K., U.A. and A.A.H.; methodology, A.M.K. and U.A.; software, A.M.K.; validation, A.K, A.G.A.J. and N.A.; formal analysis, A.M.K.; investigation, A.M.K.; resources, A.M.K. and A.A.H.; data curation, A.M.K. and A.G.A.J.; writing—original draft preparation, A.M.K.; writing—review and editing, U.A. and A.A.H.; visualization, A.M.K. and N.A.; supervision, U.A.; project administration, U.A.; All authors have read and agreed to the published version of the manuscript.
Funding
The authors would like to acknowledge the support provided by the Deanship of Research Oversight and Coordination (DROC) at the King Fahd University of Petroleum and Minerals (KFUPM) for funding this work through project no. DF201017.
Institutional Review Board Statement
Not applicable.
Informed Consent Statement
Not applicable.
Data Availability Statement
Not applicable.
Conflicts of Interest
The authors declare no conflict of interest.
References
- Zuideveld, P.L.; Chen, Q.; van den Bosch, P.J.W.M. Integration of Gasification with Thermal Residue Conversion in Refineries. Gasif. Technol. Conf. 2000, 1–15. Available online: www.gasification.org/uploads/eventLibrary/Gtc00160.pdf (accessed on 3 March 2021).
- Ampah, J.D.; Liu, X.; Sun, X.; Pan, X.; Xu, L.; Jin, C.; Sun, T.; Geng, Z.; Afrane, S.; Liu, H. Study on characteristics of marine heavy fuel oil and low carbon alcohol blended fuels at different temperatures. Fuel 2022, 310, 122307. [Google Scholar] [CrossRef]
- Meng, L.; Liu, K.; He, J.; Han, C.; Liu, P. Carbon emission reduction behavior strategies in the shipping industry under government regulation: A tripartite evolutionary game analysis. J. Clean. Prod. 2022, 378, 134556. [Google Scholar] [CrossRef]
- Gudiyella, S.; Lai, L.; Borne, I.H.; Tompsett, G.A.; Timko, M.T.; Choi, K.; Alabsi, M.H.; Green, W.H. An experimental and modeling study of vacuum residue upgrading in supercritical water. AIChE J. 2018, 64, 1732–1743. [Google Scholar] [CrossRef]
- Khan, R. Advances in Clean Hydrocarbon Fuel Processing: Science and Technology; WOODHEAD: Tokyo, Japan, 2016. [Google Scholar]
- Gasification, S. Shell Gasification Technologies. Available online: https://www.google.com/url?sa=t&rct=j&q=&esrc=s&source=web&cd=&cad=rja&uact=8&ved=2ahUKEwjijqmO0I2CAxUTsFYBHYyNCPoQFnoECAoQAQ&url=http%3A%2F%2Fwww.chemwinfo.com%2Fprivate_folder%2FUploadfiles2018_January%2FAir_Shell_gasification_Brochure_ove.pdf&usg=AOvVaw2dXTpQ3z--oJ7luh4mwKsi&opi=89978449 (accessed on 18 July 2023).
- Glance, A.T.A. Shell Global Solutions Residue Gasification Converting the Bottom of the Barrel into Valuable Products. Available online: https://www.airproducts.com/-/media/files/en/347/347-18-003-glb-aug19-residue_gasification-41572.pdf (accessed on 18 July 2023).
- Breault, R.W. Gasification Processes Old and New: A Basic Review of the Major Technologies. Energies 2010, 3, 216–240. [Google Scholar] [CrossRef]
- Yang, S.; Qian, Y.; Liu, Y.; Wang, Y.; Yang, S. Modeling, simulation, and techno-economic analysis of Lurgi gasification and BGL gasification for coal-to-sng. Chem. Eng. Res. Des. 2017, 117, 355–368. [Google Scholar] [CrossRef]
- Hannemann, F.; De Hui, W. Siemens Fuel Gasification Technology Status and New Developments; Siemens Fuel Gasification Technology GmbH & Co.KG: Orlando, FL, USA, 2015. [Google Scholar]
- Al-Rowaili, F.N.; Khalafalla, S.S.; Jamal, A.; Al-Yami, D.S.; Zahid, U.; Al-Mutairi, E.M. Techno-Economic Evaluation of Hydrogen Production via Gasification of Vacuum Residue Integrated with Dry Methane Reforming. Sustainability 2021, 13, 13588. [Google Scholar] [CrossRef]
- Turaga, U. Small-Scale Methanol Technologies Offer Flexibility, Cost Effectiveness. Gas Process. News 2017. Available online: http://www.gasprocessingnews.com/features/201510/small-scale-methanol-technologiesoffer-flexibility,-cost-effectiveness.aspx (accessed on 13 November 2020).
- Gubler, R.; He, H.; Suresh, B.; Yamaguchi, Y. Hydrogen Market Research, S&P Global—Chemical Economics Handbook. 2023. Available online: https://www.spglobal.com/commodityinsights/en/ci/products/hydrogen-chemical-economics-handbook.html (accessed on 23 March 2023).
- Yousaf, M.; Mahmood, A.; Elkamel, A.; Rizwan, M.; Zaman, M. Techno-economic analysis of integrated hydrogen and methanol production process by CO2 hydrogenation. Int. J. Greenh. Gas Control 2022, 115, 103615. [Google Scholar] [CrossRef]
- Ahmed, U. Techno-economic analysis of dual methanol and hydrogen production using energy mix systems with CO2 capture. Energy Convers. Manag. 2020, 228, 113663. [Google Scholar] [CrossRef]
- Al-Rowaili, F.N.; Khalafalla, S.S.; Al-Yami, D.S.; Jamal, A.; Ahmed, U.; Zahid, U.; Al-Mutairi, E.M. Techno-economic evaluation of methanol production via gasification of vacuum residue and conventional reforming routes. Chem. Eng. Res. Des. 2021, 177, 365–375. [Google Scholar] [CrossRef]
- Qin, S.; Chang, S.; Yao, Q. Modeling, thermodynamic and techno-economic analysis of coal-to-liquids process with different entrained flow coal gasifiers. Appl. Energy 2018, 229, 413–432. [Google Scholar] [CrossRef]
- Alibrahim, H.A.; Khalafalla, S.S.; Ahmed, U.; Park, S.; Lee, C.-J.; Zahid, U. Conceptual design of syngas production by the integration of gasification and dry-reforming technologies with CO2 capture and utilization. Energy Convers. Manag. 2021, 244, 114485. [Google Scholar] [CrossRef]
- Zhang, D.; Duan, R.; Li, H.; Yang, Q.; Zhou, H. Optimal design, thermodynamic, cost and CO2 emission analyses of coal-to-methanol process integrated with chemical looping air separation and hydrogen technology. Energy 2020, 203, 117876. [Google Scholar] [CrossRef]
- Choi, Y.-C.; Lee, J.-G.; Yoon, S.-J.; Park, M.-H. Experimental and theoretical study on the characteristics of vacuum residue gasification in an entrained-flow gasifier. Korean J. Chem. Eng. 2007, 24, 60–66. [Google Scholar] [CrossRef]
- Battaglia, P.; Buffo, G.; Ferrero, D.; Santarelli, M.; Lanzini, A. Methanol synthesis through CO2 capture and hydrogenation: Thermal integration, energy performance and techno-economic assessment. J. CO2 Util. 2020, 44, 101407. [Google Scholar] [CrossRef]
- Shi, C.; Elgarni, M.; Mahinpey, N. Process design and simulation study: CO2 utilization through mixed reforming of methane for methanol synthesis. Chem. Eng. Sci. 2020, 233, 116364. [Google Scholar] [CrossRef]
- Ishaq, H.; Dincer, I. Investigation and optimization of a new hybrid natural gas reforming system for cascaded hydrogen, ammonia and methanol synthesis. Comput. Chem. Eng. 2021, 148, 107234. [Google Scholar] [CrossRef]
- Domenichini, R.; Gallio, M.; Lazzaretto, A. Combined production of hydrogen and power from heavy oil gasification: Pinch analysis, thermodynamic and economic evaluations. Energy 2010, 35, 2184–2193. [Google Scholar] [CrossRef]
- Al-Attas, T.A.; Lucky, R.A.; Hossain, M.M. Apparent Kinetics of Co-Gasification of Biomass and Vacuum Gas Oil (VGO). Chem.—Asian J. 2020, 16, 507–520. [Google Scholar] [CrossRef]
- Biswas, S.; Sharma, D. A review on the co-processing of biomass with other fuels sources. Int. J. Green Energy 2021, 18, 793–811. [Google Scholar] [CrossRef]
- Fasih, H.F.; Ghassemi, H.; Shahi, H.K.M. Gasification of a Heavy Fuel Oil: A Parametric Study on Energy and Exergy Analysis for Different Gasifying Agents. Pet. Chem. 2020, 61, 162–171. [Google Scholar] [CrossRef]
- Miri, M.; Shahraki, S.; Motahari-Nezhad, M. Syngas production from gasification of high sulfur fuel oil using a CO2 sorbent. Pet. Sci. Technol. 2019, 37, 1931–1937. [Google Scholar] [CrossRef]
- Markadeh, R.S.; Arabkhalaj, A.; Ghassemi, H.; Ahmadi, P. 4-E analysis of heavy oil-based IGCC. Energy Sources Part A Recover. Util. Environ. Eff. 2019, 42, 849–863. [Google Scholar] [CrossRef]
- Peng, B.; Gao, W.; Motamedi, N. Kinetic modeling of crude oil gasification for hydrogen production with in situ CO2 capture. Pet. Sci. Technol. 2017, 35, 1403–1407. [Google Scholar] [CrossRef]
- Dieterich, V.; Buttler, A.; Hanel, A.; Spliethoff, H.; Fendt, S. Power-to-liquid via synthesis of methanol, DME or Fischer–Tropsch-fuels: A review. Energy Environ. Sci. 2020, 13, 3207–3252. [Google Scholar] [CrossRef]
- Puig-Gamero, M.; Argudo-Santamaria, J.; Valverde, J.; Sánchez, P.; Sanchez-Silva, L. Three integrated process simulation using aspen plus®: Pine gasification, syngas cleaning and methanol synthesis. Energy Convers. Manag. 2018, 177, 416–427. [Google Scholar] [CrossRef]
- Gharaie, M.; Jobson, M.; Panjeshahi, M.H.; Zhang, N.; Smith, R. Techno-economic optimization of IGCC integrated with utility system for CO2 emissions reduction—Maximum power production in IGCC. Chem. Eng. Res. Des. 2013, 91, 1403–1410. [Google Scholar] [CrossRef]
- Tye, C.T. Catalysts for Hydroprocessing of Heavy Oils and Petroleum Residues. In Processing of Heavy Crude Oils—Challenges and Opportunities; IntechOpen: London, UK, 2019; pp. 1–17. [Google Scholar]
- Liang, B.; Ma, J.; Su, X.; Yang, C.; Duan, H.; Zhou, H.; Deng, S.; Li, L.; Huang, Y. Investigation on Deactivation of Cu/ZnO/Al2O3 Catalyst for CO2 Hydrogenation to Methanol. Ind. Eng. Chem. Res. 2019, 58, 9030–9037. [Google Scholar] [CrossRef]
- Liu, Y.; Yan, H.; Chen, X.; Feng, X.; Yang, C. Effect of blending ratio on coke morphology and composition in co-coking of vacuum residue and bio-tar. J. Anal. Appl. Pyrolysis 2019, 141, 104629. [Google Scholar] [CrossRef]
- Bussche, K.M.V.; Froment, G.F. A Steady-State Kinetic Model for Methanol Synthesis and the Water Gas Shift Reaction on a Commercial Cu/ZnO/Al2O3 Catalyst. J. Catal. 1996, 161, 1–10. [Google Scholar] [CrossRef]
- Ahmed, U. Techno-economic feasibility of methanol synthesis using dual fuel system in a parallel process design configuration with control on green house gas emissions. Int. J. Hydrogen Energy 2020, 45, 6278–6290. [Google Scholar] [CrossRef]
- Ma’adhah, A.; Hamid, S.H.; Aitani, A.; Lee, A. Configuration and economic evaluation of a cogeneration refinery in Saudi Arabia. World Pet. Congr. Proc. 1997, 915–921. [Google Scholar] [CrossRef]
- Powell, D. Focus on Blue Hydrogen; Gaffney Cline: Alton, UK, 2020. [Google Scholar]
- Methanex Corporation. The Power of Agility ®|Methanex Corporation. (n.d.). Available online: https://www.methanex.com/ (accessed on 4 April 2021).
- Turton, R.; Bailie, R.C.; Whiting, W.B.; Shaeiwitz, J.A.; Bhattacharyya, D. Analysis, Synthesis and Design of Chemical Processes, 4th ed.; Turton, R., Ed.; Pearson Education: London, UK, 2008. [Google Scholar]
- Han, T.-C.; Wang, C.-M. Shipping Bunker Cost Risk Assessment and Management during the Coronavirus Oil Shock. Sustainability 2021, 13, 4998. [Google Scholar] [CrossRef]
Disclaimer/Publisher’s Note: The statements, opinions and data contained in all publications are solely those of the individual author(s) and contributor(s) and not of MDPI and/or the editor(s). MDPI and/or the editor(s) disclaim responsibility for any injury to people or property resulting from any ideas, methods, instructions or products referred to in the content. |
© 2023 by the authors. Licensee MDPI, Basel, Switzerland. This article is an open access article distributed under the terms and conditions of the Creative Commons Attribution (CC BY) license (https://creativecommons.org/licenses/by/4.0/).























