Next Article in Journal
Employee Engagement Management in the COVID-19 Pandemic: A Systematic Literature Review
Next Article in Special Issue
Gamit! Icing on the Cake for Mathematics Gamification
Previous Article in Journal
State-of-the-Art Review of the Resilience of Urban Bridge Networks
Previous Article in Special Issue
Inven!RA Architecture for Sustainable Deployment of Immersive Learning Environments
 
 
Font Type:
Arial Georgia Verdana
Font Size:
Aa Aa Aa
Line Spacing:
Column Width:
Background:
Article

Assessing the Effects of Flow, Social Interaction, and Engagement on Students’ Gamified Learning: A Mediation Analysis

by
Chih-Hung Chung
1 and
Hui-Ling Wendy Pan
2,*
1
Department of Educational Technology, Tamkang University, New Taipei City 25137, Taiwan
2
Department of Education and Futures Design, Tamkang University, New Taipei City 25137, Taiwan
*
Author to whom correspondence should be addressed.
Sustainability 2023, 15(2), 983; https://doi.org/10.3390/su15020983
Submission received: 24 November 2022 / Revised: 16 December 2022 / Accepted: 3 January 2023 / Published: 5 January 2023
(This article belongs to the Special Issue Sustainability in Educational Gamification)

Abstract

The positive impact of gamification on student learning has been empirically asserted, and previous studies have identified engagement as crucial for the effects. However, what causal mechanisms render the gamification effects still needs further exploration. We incorporated psychological and social factors to examine how they affect students’ perceived learning through engagement in a mediation model. The flow antecedents (perceived challenge of gamification and skill) and social interaction (peer interaction and social influence) were indicators of psychological and social factors, respectively. A survey was conducted to collect data from 250 college students in Taiwan. The PLC-SEM results indicate that the effects of perceived challenge and peer interaction on student learning were mediated by engagement. In addition, the impact of students’ perceptions of their skills was partially mediated by engagement. Both engagement and social influence exerted a direct effect on student learning. Among the predictors, engagement was the most influential factor for students’ gamified learning and had the highest performance volume. Based on the results, we suggest advancing flow antecedents and social interaction to sustain students’ gamified learning.

1. Introduction

Gamification has been applied in many fields. It has gained widespread recognition [1] and remarkably increased its usage in education in the last decade [2]. Amidst the COVID-19 pandemic, online teaching has become a significant teaching method. Applying gamification in online learning enhances students’ social support and learning outcomes [3,4]. However, in the educational sector, gamification is a relatively new term. It refers to an educational approach that includes game elements in a non-game context to motivate individuals and acquire desired outcomes [5,6,7].
Based on constructivist learning, gamification involves experiential learning, which renders that students interact with the environment and peers [8]. In recent years, a notable amount of researchers’ attention has been on gamification, with education as one of the top fields [9,10]. Numerous studies have investigated the effects of gamification, revealing that the gamified settings contribute to learners’ flow [2], motivation [10], engagement [11], interaction, collaboration [12], and performance [13]. Furthermore, some studies suggested a positive linkage between flow antecedents (challenge and skill) and engagement. When facing challenges, students are more engaged [14,15], and their perceptions of skill and competence determine motivation [16]. In addition, students in collaborative settings have opportunities to work as a team, feel peer support and stimulate their competence [17]; therefore, social interaction is crucial in learning outcomes [10]. Engagement in the game also positively affects learning; it is a precondition for gamification to exert its effect on learning [18]. Although a large body of literature has unfolded the gamification effects, there is scarce research to discover their associations. The pathways from one to the other await more explorations.
To unravel the causal linkages of drivers for student learning in the gamified setting, we incorporated the psychological factors (flow antecedents and engagement) and social factors (peer interaction and social influence) to assess how they predict students’ perceived learning. We collected data from college students and conducted a mediation analysis to examine the direct and indirect effects. The findings of this study will be helpful for instructional designers and teachers to use game-based learning to promote students’ motivation and performance.

2. Literature Review

2.1. Gamified Learning

In recent years, gamification has been widely welcomed in various fields. As Deterding et al. (2011) described, gamification is “the usage of game design principles in non-gaming contexts” (p. 10, [19]). However, other authors, such as Werbach (2014), redefined gamification as “the process of making activities more game-like” (p. 266, [20]). For years, there have been endeavors to combine the selection, use, implementation, and integration of game features to enhance the user experience and make it closer to an enjoyable and fascinating gameplay experience. For example, Chou (2019) [21] proposed the Octalysis framework. It has a shape like an octagon; each side represents a core drive. There are eight core drives in the Octalysis framework: (1) Epic Meaning & Calling, (2) Development & Accomplishment, (3) Creativity & Feedback Empowerment, (4) Ownership & Possession, (5) Social Influence & Relatedness, (6) Scarcity & Impatience, (7) Unpredictability & Curiosity, and (8) Loss & Avoidance. A number of game strategies or elements within each core correspond to each drive. For example, there are designs of points, badges, leaderboards, rewards, and progress bars for the core drive of achievement. The features are used to increase players’ extrinsic motivation.
In a growing body of gamification research, the education field has become one of the central contexts for applying and investigating gamification [22]. Numerous studies have revealed that gamification positively affects learning effectiveness and motivation [10]. Also, other factors contribute to student learning. The mind flow and social interaction were positive drivers for students’ engaging in gamification activities [1]. When students have a high level of participation, their learning effectiveness is enhanced [23]. Nevertheless, some findings have suggested adverse effects [24]. Since learners experience a complex learning process in the gamification environment, it needs more exploration to understand influential factors and the causal mechanism. The efforts may include the evaluation and analysis of learning processes [9], the application of theoretical frameworks for gamification design [24], and the advancement of methodological rigor [25]. In this study, we are interested in the psychological and social mechanisms for students’ gamified learning.

2.2. Flow

The flow theory, first proposed by Csikszentmihalyi (1975), discusses the concept of flow experience, also known as an immersion experience and mind-flow experience [26]. Flow refers to users entering a common mode of experience when fully engaged in their activity [27]. This mode is characterized by narrowing the focus of consciousness so that irrelevant perceptual thoughts are filtered out. In a state of flow, the user is responsive only to a specific target and in control of the environment. This flow experience allows people to be completely immersed in an activity, ignoring the presence of other objects. The flow experience positively affects the users’ intention to use [28] and their learning [14].
In addition to the flow state, the concept of flow also subsumes another aspect. Kiili (2006) proposed two dimensions of flow: flow antecedents and the flow state. In the gamification literature, the game’s challenge and the player’s skills are two frequently discussed constructs. They are the components of flow antecedents [29]. The balance of challenges and skills is a prerequisite for achieving a flow state [14,24,30]. Studies have depicted that the higher the challenges, the more anxious users will feel; the higher the skills, the more bored users will feel [30,31]. Once challenges and skills are balanced, the ego moves to a higher and more complex level and achieves self-growth [26]. In order to explore the psychological factors influencing students’ gamified learning, we used perceived game challenge and skill as two indicators of flow antecedents.

2.3. Social Interaction

Social influence and peer interaction can facilitate student learning in gamified activities to enhance motivation and fun [10]. Also, abundant studies have shown that social influence and peer interaction are effective in helping students increase their engagement [32] and further improve learning outcomes [10,33]. Social influence refers to a sense of relatedness. Individuals, when experiencing relatedness, may elevate their intrinsic motivation toward engaging in activities; they are also more willing to use the system in an information technology context [34,35]. Similarly, peers play a supporting role in learning. As students have influential peers to encourage them to try, they will feel more comfortable with gamified learning, which is conducive to interacting with others, and more confident in the group [36].

2.4. Relationships among Flow, Engagement, Social Interaction, and Perceived Learning

Gamified learning effectively impacts students at any educational level. It increases students’ interest and improves their perceived learning acquisition [14]. In gamification settings, the flow (challenges and skills) and social interaction (social influence and peer interaction) have a direct effect on the acquisition of knowledge [14,37]. A similar finding was also proposed. The more familiar students are, the more they can improve their learning performance [38]. Along the same line, Özhan and Kocadere (2020) [39] have unfolded a favorable link between flow and learning.
Engagement is another significant construct explored in gamified learning. It indicates the amount of time and effort students invest in educationally purposeful activities, such as connecting with their peers and instructors and participating in active and collaborative learning activities [40]. A gamification environment can encourage learning and boost engagement [41]. The effective enhancement of user engagement exists no matter in business, marketing, or education [42]. Regarding the factors affecting engagement, studies contended that flow exerts a positive effect [15,43,44], and so does social interaction [1]. In addition, students engaging in competitively challenging instructional activities that either generate pleasure or increase psychological feelings of winning would increase their engagement and enhance learning outcomes [45]. This study defined engagement as a higher-up construct of interest, enjoyment, and concentration. We used Hamari et al.’s (2016) study as a reference to develop the engagement scale [14].
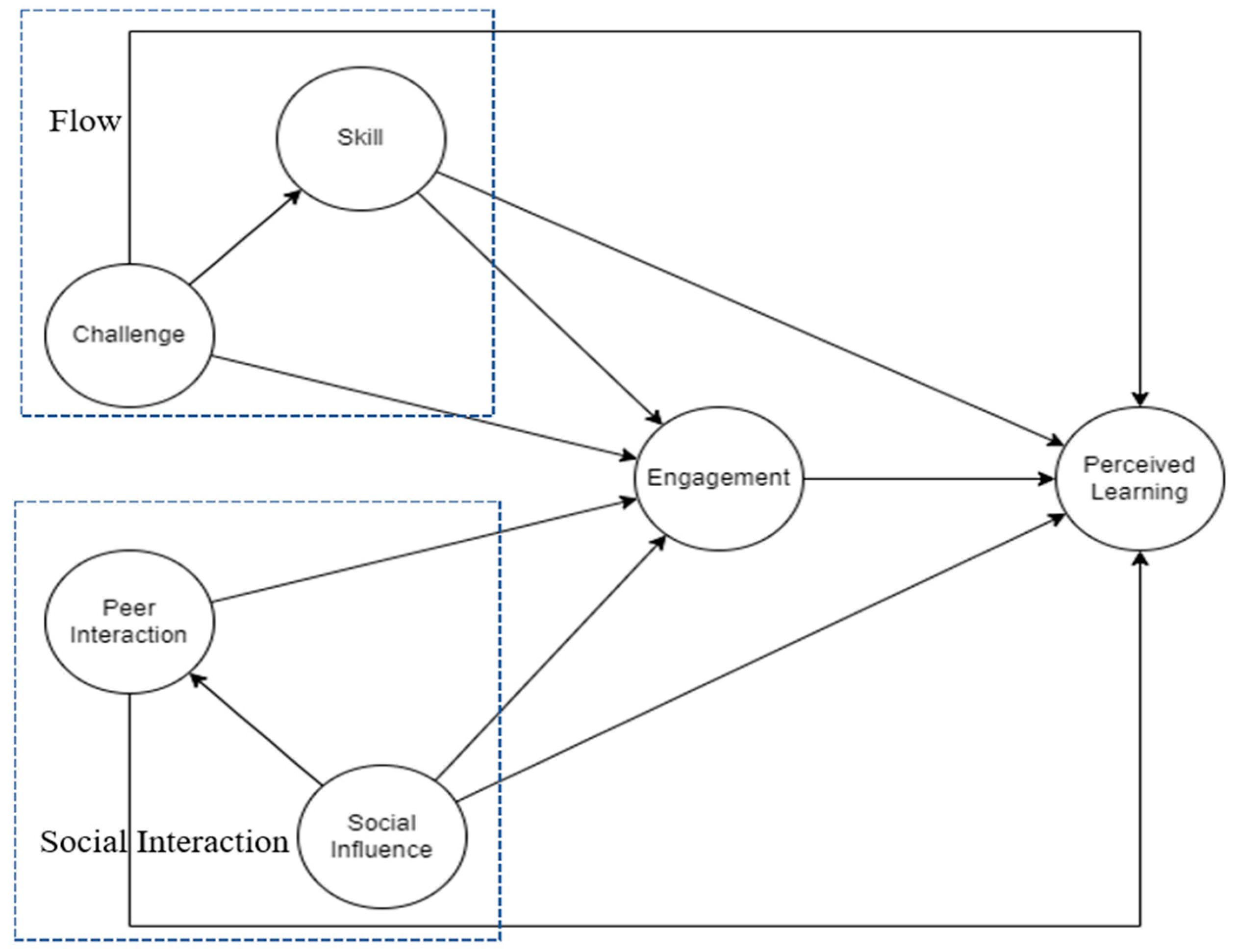
Based on the review of previous literature, we found that few studies have applied structural equation models to investigate the interdependencies of psychological and social factors (i.e., flow antecedents, engagement, and social interaction) and the pathways for predicting students’ perceived learning. Furthermore, most studies centered on the connection between game features and learning [9,24]. The lack of research evaluating the causal mechanism for gamified learning triggers this study. Therefore, we conducted a mediation model analysis to explore how the flow antecedents and social interaction affect students’ gamified learning through engagement. Our conceptual framework for relationships among variables is shown in Figure 1. The research questions addressed are:
  • What are the associations between perceived challenge and skill?
  • What are the associations between peer interaction and social influence?
  • What are the effects of flow antecedents (perceived challenge and skill) on engagement and perceived learning?
  • What are the effects of social interaction (peer interaction and social influence) on engagement and perceived learning?

3. Methodology

3.1. Participants and Procedures

We conducted a survey to investigate the factors influencing students’ perceived learning about gamification activities. A purposive sampling method was used to ensure that the participants in this study had been exposed to the gamified learning model. Two hundred and eighty undergraduate and graduate students in one university who took the “Human Resource Development” course were recruited. From 1 March to 30 April 2022, we sent out anonymous online questionnaires to all the participants, and 250 were returned. The 250 respondents included 75 males and 175 females; 57 first-year students, 12 sophomores, 118 juniors, 33 seniors, and 30 master students (See Table 1).
The participants in 2019 took the course mentioned above that contained game design elements. In the course, students learned about human resource development concepts, such as needs analysis, job competency analysis, training and development, and team leadership through online games and board games. The gamified learning activities included the game elements: points, levels, a progress bar, a leaderboard, avatars, badges, and feedback.

3.2. Instruments

Based on Hamari et al. (2016) [14] and Huang et al. (2019) [43], we designed the scales to measure participants’ subjective experience of challenge, skill, engagement, social influence, peer interaction, and perceived learning. Perceived learning refers to the learning outcome in this course. There were 24 items designed with a five-point Likert scale and three questions of demographic information (i.e., college, gender, and grade).
The study invited experts to conduct a validity analysis and collected one hundred questionnaires for the pilot test from 1 October to 30 November 2021. In the exploratory factor analysis, we confirmed that the KMO and Bartlett’s tests were significant, then proceeded to the factor analysis. We deleted the question items with a factor loading value less than the recommended value of 0.5. There were six factors extracted after using the maximum likelihood extraction method and oblimin rotation approach: social influence, peer interaction, skill, challenge, engagement, and perceived learning. The explanation of the total variance was 68.94%. Finally, 16 questions were retained (as shown in the Appendix A Table A1). Additionally, the overall reliability of the questionnaire is above 0.9 (α = 0.944), which is above the suggested value of 0.7 for good reliability [46].

3.3. Analysis Strategies

This study used Smart PLS 4.0 software to perform the Partial Least Square-Structural Equation Module (PLS-SEM). Unlike the covariance-based SEM, PLS-SEM is a method based on the regression-based ordinary least square. It is used to predict or explain the target structure and is appropriate for an exploratory study with more requirements of complex model validation. Moreover, it is mainly designed to detect whether the causal relationships are significant. Adopting PLS-SEM, we analyzed the direct and indirect effects of flow antecedents (perceived challenge and skill), peer interaction (peer interaction and social influence), and engagement of college students’ gamified learning.

4. Results

4.1. Measurement Model

In the confirmatory factor analysis (CFA), the composite reliability (CR) values in each scale ranged from 0.891 to 0.944. They were greater than the suggested value of 0.6 [47], indicating suitable internal consistency of the scales. In addition, the loading of each survey item exceeded the suggested value of 0.7 [48], and the average variance extracted (AVE) values ranged from 0.732 to 0.848, all above 0.5. An adequate convergence of the constructs was demonstrated [49] (See Table 2).
According to the Fornell-Larcker criterion, the square root of a construct’s AVE should be larger than the correlation between the construct and any other construct. Table 3 displays that the condition mentioned above is met. An additional method of the HTMT criterion was employed to assess the discriminant validity. All HTMT values were less than 0.9. The two methods have confirmed the discriminant validity of all the constructs measured in this study [49,50].

4.2. Structural Model

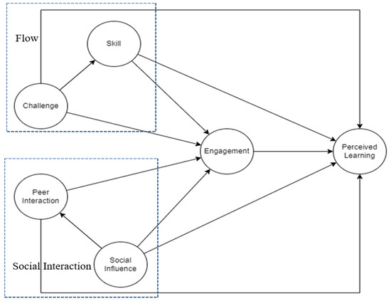
In the structural model, the direct path coefficients describe the relationships between the constructs. It showed an acceptable overall model fit (X2/df = 2.146, RMSEA = 0.067, CFI = 0.965, SRMR = 0.039). A bootstrapping method by resampling the data 5000 times at a 95% confidence level was utilized to determine the importance of correlations and estimates. The findings were: (1) the students’ perceived challenge accounted for 36.1% of the variance in perceived skill; (2) social influence accounted for 35.1% of the variance in peer interaction; (3) the perceived challenge, players’ skills, and peer interaction accounted for 56.5% of the variance in engagement. Moreover, skill, engagement, and social influence accounted for 62.9% of the variance in perceived learning.
Figure 2 shows the path model’s direct and indirect effects. Both hypotheses (H2 and H3) concerning the effects of the perceived challenge on skill and engagement were confirmed. The path coefficient of challenge-skill and challenge-engagement links were 0.601 *** and 0.233 **, respectively. However, the effect of challenge on perceived learning (H1) was not supported. Regarding the impacts of skill, there were significant paths between skill and engagement (H4: 0.182 **) as well as between skill and perceived learning (H5: 0.279 ***). Skill was a mediator between challenge and engagement. Also, engagement acted as a mediator between skill and perceived learning. The engagement was affected by the perceived challenge of games directly and indirectly through skill.
The hypothesis (H6) about peer interaction affecting engagement was supported. The path coefficient between peer interaction and engagement was 0.355 ***. However, the effect of peer interaction on perceived learning (H7) was not supported. Regarding the impacts of social influence, there were significant correlations between social influence and peer interaction (H8: 0.592 ***) as well as between social influence and perceived learning (H10: 0.217 **). Nevertheless, there was no significant relationship between social influence and engagement (H9). Finally, the analysis supported the hypothesis that engagement positively affected perceived learning (H11: 0.398 ***).
To examine the significance of the mediation effects, we used the bootstrapping method suggested by Hair et al. (2022) [49]. VAF is employed to assess the magnitude of the mediated effect. It is the ratio of the size of the indirect effect compared to the overall effect (indirect plus direct effect). The results are in Table 4. According to Hair et al. (2022) [49], VAF smaller than 20% means no mediation effect, between 20% and 80% for a partial mediation effect, and a full mediation effect for VAF greater than 80%. In this study, the values of VAF were 31.2% and 21.3%, indicating partial mediation effects (H12 and H15 were supported). Table 4 shows that students’ control of the challenges influenced their perceived skills, then affected their engagement. In addition, the game’s skill was influenced by engagement, which ultimately affected students’ perceived learning. The findings suggest that taking the game’s challenge and player’s ability into account benefits students to effectively improve their engagement and perceived learning. Thus, instructional designers must think thoroughly about the relationship between these factors and find the best way.

4.3. Importance-Performance Map Analysis

Importance-performance map analysis (IPMA) provides additional information about PLS-SEM results. The standard PLS-SEM analyses report the relative importance of constructs determined by the total effects. IPMA considers the average values of latent variable scores to present the performance of each construct. In other words, the IPMA offers information about each predecessor constructor’s total effect (importance) on the target construct. Meanwhile, it gives information on performance assessed by average latent variable scores [51]. In this study, perceived learning was our target construct. Figure 2. PLS-SEM model * p < 0.05, ** p < 0.01, *** p < 0.001. displays the scores of importance and performance for each predecessor construct. Performance scoring is from 0 to 100: the greater the value, the better the variable’s performance.
The IMPA results in Figure 3 demonstrate that students’ perceived learning was most related to engagement and had the highest effect. In other words, in gamified learning, student engagement is the most critical factor to consider if the perceived learning level is to be enhanced. Social influence is the second most crucial factor. The third one is the perceived skill. Although skill was ranked third, its low performance signals that students might be unfamiliar with the game and lack the necessary playing skills. Therefore, helping students have a certain degree of familiarity with the game’s operations deserves instructors’ attention. The fourth most essential factor is the perceived challenge, which had the lowest performance. The challenge is hard to plan and balance, maintained by relevant studies on mind flow [31]. Finally, peer interaction is the least relevant factor, but with relatively good performance. The analysis of IPMA sketches a picture regarding the contrast between the importance and performance of each construct. In this study, we found engagement was the one with the highest importance and performance.

5. Discussion

Previous studies contend that the flow experience, social interaction, and engagement benefit student learning in gamified settings [14,39]. However, rare research touches on the relationships among the predecessor factors. This study incorporated psychological (flow antecedents-perceived challenge and skill of gamification) and social factors (social interaction-peer interaction and social influence) to disentangle the causal linkages of the relevant predictors for students’ gamified learning. A PLS-SEM was conducted, using engagement as a mediator. Several noteworthy findings are discussed as follows.
First, regarding the flow antecedents, the perceived game’s challenge enacted its impact on students’ gamified learning through engagement, while players’ perceptions of their skills had both direct and indirect effects. In other words, the game’s challenge could not directly influence players’ gamified learning. Its effect, instead, must be through engagement. As the literature asserts, challenging tasks arouse students’ motivation to conquer problems, which is conducive to their concentration on learning [15,43]. However, the challenge does not always result in positive learning outcomes. When players face a highly challenging game that requires abilities beyond what they can afford, frustrations or the intention to give up will occur. In contrast, when players can control the game, their engagement will be boosted, and their performance will also be improved. Balancing challenge and skill have been discussed extensively in the literature; it is crucial to creating the flow state [2,14,24]. A state of flow refers to students focusing on intrinsically interesting activities and having elevated enjoyment [14,24,27,30]. Achieving the state of flow could not merely count on the challenging gamified activities. Our study particularly proposes that the perceived challenge of games does not alone bring about desirable cognitive outcomes. Nevertheless, skill plays a direct influential role.
Second, for the factors of social interaction, we found that peer interaction only exerted an indirect effect on perceived learning, unlike social influence with a direct impact. In the game settings, students have chances to discuss with peers and work collaboratively [10,36]. Through peer support, students enhanced their engagement. However, the interactions were not intellectually sufficient to stimulate their learning. Although prior studies argued that collaborations advance competence [17], our study reveals that the quality of peer interaction might determine its strength of influence. Moreover, as a sense of relatedness, social influence was found to benefit people’s willingness to use gamification services [34]. Connecting with others is a psychological need. By relating to others, users in the information technology context reinforce their willingness to use the system [35]. This study further suggests that the participants, influenced by peers, teachers, or knowledgeable others to engage in gamification, enhance their learning performance.
Third, there were three predictors significantly associated with engagement: perceived challenge, skill, and group interaction. Players’ perceptions of challenges do not necessarily bring about positive learning outcomes but elevate one’s concentration. Prior literature contended that players’ self-perceived skills [15,43] and group interaction [32] contribute to engagement, and this study provides additional confirmation. Among the three factors, peer interaction had the highest effect on engagement.
Finally, based on the IMPA results, engagement had the greatest importance for students’ perceived learning, followed by social influence, skill, challenge, and peer interaction. Several studies argued that engagement is the most critical factor in gamification [1,52]. Social influence in this study, reflecting people’s relatedness, also had a high degree of contribution. Moreover, engagement owned the highest magnitude of performance among the predecessor factors. It was the most notable driver for student learning outcomes. Other factors ranked by the performance volume were peer interaction, social influence, skill, and challenge. In sum, engagement and social influence both had a greater extent of importance and performance, whereas a relatively moderate extent for skill and challenge. Unlike the four variables mentioned above, peer interaction had high performance but low importance. Although Thiebes et al. (2014) [36] argued that peer-to-peer interactions are beneficial to participants’ immersion in the activity, the quality of interactions influences its strength of effect on cognitive learning. It explains why students in our study did not significantly improve their learning outcomes even though they had frequent peer interactions.

6. Conclusions and Implications

Research on how gamification can be used to promote perceived learning is still in its initial stage. This study developed a gamified learning model to explore relevant psychological (flow antecedents-perceived challenge and skill) and social factors (social interaction-peer interaction and social influence) affecting perceived learning in higher education settings. By assessing the causal mechanism, this study found that the effects of perceived challenge and peer interaction on perceived learning outcomes were mediated by engagement. In addition, the impact of students’ perceptions of their skills was partially mediated by engagement. Both engagement and social influence had a direct effect on student learning outcomes. Among the predictors, engagement was the most influential factor for students’ gamified learning and had the highest performance volume.
There are two aspects of contributions that this study has made. First, from a theoretical perspective, the model presented in this study can help researchers and practitioners gain a preliminary understanding of the driving mechanism underlying cognitive learning strategies that connect learners’ flow, social interactions, and gamified learning. It differs from past research, which merely focused on how mind flow or community interactions affect gamified cognitive learning. Incorporating psychological and social factors into account, we have proposed a more comprehensive model of gamified learning to identify the associations between the factors and the pathways of the connections. Second, from a pedagogical point of view, this study provides hints for implementing gamification activities. The instruction or training program can increase the challenge level of games to advance players’ skill level but must attend to the balance of challenge and skill to maximize learners’ engagement. Therefore, it is essential to consider students’ game skills, the difficulty degree of games, and the interactivity of games in groups when planning game-based learning activities.
Despite our contributions, this study has its limitations, including only conducting the study in one university and centering on one flow aspect for inquiry. Acknowledging the limitations and based on the findings, we propose several suggestions for gamification teaching and future studies. First, the gamified learning design must be developmentally appropriate. It means that the challenge of games needs to match or appropriately above users’ skill level. Too complex games would prohibit students’ achievement of the flow state. Second, when students play gamification activities, some challenges might cause them to give up. The instructor can form several heterogeneous groups to facilitate student learning. By giving prompts and helping the groups to discuss with peers, the instructor can decrease students’ frustrating experiences. Third, the instructor must communicate with each group to know their learning progress. Although gamification involves self-regulated learning, the instructor needs to guide the students to continue participating in the activities. Fourth, having students reflect on what was experienced and learned from the activities benefits their deepening learning. A peer-review process can also help students focus on the learning course content. Finally, there are some suggestions for future studies. Researchers may extend the gamification approach by integrating project-based learning into the course design. The approach can be applied in different courses to understand if differential effects exist, and a hierarchical modeling analysis might help illuminate the variations. Besides, since teaching is a context-based cultural activity, it is worth investigating gamification in different cultural contexts.

Author Contributions

Conceptualization, C.-H.C. and H.-L.W.P.; methodology, C.-H.C. and H.-L.W.P.; software, C.-H.C.; formal analysis, C.-H.C. and H.-L.W.P.; investigation, H.-L.W.P.; writing—original draft, C.-H.C. and H.-L.W.P.; writing—review & editing, H.-L.W.P.; visualization, C.-H.C. All authors have read and agreed to the published version of the manuscript.

Funding

This research received no external funding.

Institutional Review Board Statement

Not applicable.

Informed Consent Statement

Informed consent was obtained from all subjects involved in the study.

Data Availability Statement

Data is unavailable due to privacy or ethical restrictions.

Conflicts of Interest

The authors declare no conflict of interest.

Appendix A

Table A1. Questionnaire.
Table A1. Questionnaire.
FactorsItemQuestions
ChallengeC1Engaging in gamified learning is not a challenge for me
C2Gamified learning has not pushed my abilities to the limit
SkillS1I am familiar with the mechanisms of using gamified learning in the class
S2I am familiar with the procedures of using gamified learning in the class
S3Learning to use gamified learning is easy for me
EngagementE1I actively participate in gamified learning courses
E2I am willing to participate in teaching activities related to gamified learning
E3I enjoyed my participation in gamified learning
Peer interactionPI1Using gamified learning increases my interaction with my classmates
PI2When I use gamified learning, I actively build a network of classmates
Social influenceSI1I am encouraged to participate in gamified learning by my teacher, peers, or classmates
SI2My teacher, peer, or classmate helps me engage in the gamified learning
SI3Some influential persons, such as the teacher or classmates, suggested I engage in gamified learning activities
Perceived learningPL1Gamified learning has helped me in my studies
PL2Using gamified learning allows me to learn the course content efficiently
PL3Using gamified learning improves my learning performance
The items were designed with a five-point Likert scale.

References

  1. Yang, Y.; Asaad, Y.; Dwivedi, Y. Examining the impact of gamification on intention of engagement and brand attitude in the marketing context. Comput. Hum. Behav. 2017, 73, 459–469. [Google Scholar] [CrossRef]
  2. Oliveira, W.; Hamari, J.; Joaquim, S.; Toda, A.M.; Palomino, P.T.; Vassileva, J.; Isotani, S. The effects of personalized gamification on students’ flow experience, motivation, and enjoyment. Smart Learn. Environ. 2022, 9, 1–26. [Google Scholar] [CrossRef]
  3. Nieto-Escamez, F.A.; Roldán-Tapia, M.D. Gamification as Online Teaching Strategy during COVID-19: A Mini-Review. Front. Psychol. 2021, 12, 1644. [Google Scholar] [CrossRef] [PubMed]
  4. Rincon-Flores, E.G.; Santos-Guevara, B.N. Gamification during Covid-19: Promoting active learning and motivation in higher education. Australas. J. Educ. Technol. 2021, 37, 43–60. [Google Scholar] [CrossRef]
  5. Mora, A.; Riera, D.; González, C.; Arnedo-Moreno, J. Gamification: A systematic review of design frameworks. J. Comput. High. Educ. 2017, 29, 516–548. [Google Scholar] [CrossRef]
  6. Deterding, S. Gamification: Designing for Motivation. Interactions 2012, 19, 14–17. [Google Scholar] [CrossRef]
  7. Kocadere, S.A.; Çağlar, Ş. Gamification from player type perspective: A case study. J. Educ. Technol. Soc. 2018, 21, 12–22. [Google Scholar]
  8. York, J.; Dehaan, J.W. A Constructivist Approach to Game-Based Language Learning. Int. J. Game-Based Learn. 2018, 8, 19–40. [Google Scholar] [CrossRef]
  9. Hamari, J.; Koivisto, J.; Sarsa, H. Does Gamification Work?—A Literature Review of Empirical Studies on Gamification. In Proceedings of the 47th Annual Hawaii International Conference on System Sciences, Waikoloa, HI, USA, 6–9 January 2014; pp. 3025–3034. [Google Scholar] [CrossRef]
  10. Sailer, M.; Homner, L. The Gamification of Learning: A Meta-analysis. Educ. Psychol. Rev. 2019, 32, 77–112. [Google Scholar] [CrossRef]
  11. Ding, L.; Er, E.; Orey, M. An exploratory study of student engagement in gamified online discussions. Comput. Educ. 2018, 120, 213–226. [Google Scholar] [CrossRef]
  12. Chang, J.-W.; Wei, H.-Y. Exploring engaging gamification mechanics in massive online open courses. J. Educ. Technol. Soc. 2016, 19, 177–203. [Google Scholar]
  13. Su, C.-H.; Cheng, C.-H. A mobile gamification learning system for improving the learning motivation and achievements. J. Comput. Assist. Learn. 2014, 31, 268–286. [Google Scholar] [CrossRef]
  14. Hamari, J.; Shernoff, D.J.; Rowe, E.; Coller, B.; Asbell-Clarke, J.; Edwards, T. Challenging games help students learn: An empirical study on engagement, flow and immersion in game-based learning. Comput. Hum. Behav. 2016, 54, 170–179. [Google Scholar] [CrossRef]
  15. Fullagar, C.J.; Knight, P.A.; Sovern, H.S. Challenge/Skill Balance, Flow, and Performance Anxiety. Appl. Psychol. 2012, 62, 236–259. [Google Scholar] [CrossRef]
  16. Covington, M.V. The motive for self-worth. Res. Motiv. Educ. 1984, 1, 77–113. [Google Scholar]
  17. Rigby, S.; Ryan, R.M. Glued to Games: How Video Games Draw Us in and Hold Us Spellbound: How Video Games Draw Us in and Hold Us Spellbound; Praeger: New York, NY, USA, 2011. [Google Scholar]
  18. Huizenga, J.; Admiraal, W.; Akkerman, S.; Dam, G.T. Mobile game-based learning in secondary education: Engagement, motivation and learning in a mobile city game. J. Comput. Assist. Learn. 2009, 25, 332–344. [Google Scholar] [CrossRef]
  19. Deterding, S.; Sicart, M.; Nacke, L.; O’Hara, K.; Dixon, D. Gamification. Using Game-Design Elements in Non-Gaming Contexts. In Proceedings of the International Conference on Human Factors in Computing Systems, Vancouver, BC, Canada, 7–12 May 2011. [Google Scholar]
  20. Werbach, K. (Re) defining gamification: A process approach. In International Conference on Persuasive Technology; Spagnolli, A., Chittaro, L., Gamberini, L., Eds.; Springer: Cham, Switzerland, 2014; pp. 266–272. [Google Scholar]
  21. Chou, Y. Actionable Gamification: Beyond Points, Badges, and Leaderboards; Packt Publishing Ltd.: Birmingham, UK, 2019. [Google Scholar]
  22. Seaborn, K.; Fels, D.I. Gamification in theory and action: A survey. Int. J. Hum.-Comput. Stud. 2015, 74, 14–31. [Google Scholar] [CrossRef]
  23. Chung, C.; Lin, Y.Y. Online 3D gamification for teaching a human resource development course. J. Comput. Assist. Learn. 2022, 38, 692–706. [Google Scholar] [CrossRef]
  24. Zainuddin, Z.; Chu, S.K.W.; Shujahat, M.; Perera, C.J. The impact of gamification on learning and instruction: A systematic review of empirical evidence. Educ. Res. Rev. 2020, 30, 100326. [Google Scholar] [CrossRef]
  25. Hamari, J. Do badges increase user activity? A field experiment on the effects of gamification. Comput. Hum. Behav. 2017, 71, 469–478. [Google Scholar] [CrossRef]
  26. Csikszentmihalyi, M. Beyond Boredom and Anxiety: Experiencing Flow in Work and Play; Jossey-Bass Publishers: San Francisco, CA, USA, 1975. [Google Scholar]
  27. Shernoff, D.J.; Kelly, S.; Tonks, S.M.; Anderson, B.; Cavanagh, R.F.; Sinha, S.; Abdi, B. Student Engagement as a Function of Environmental Complexity in High School Classrooms. Learn. Instr. 2016, 43, 52–60. [Google Scholar] [CrossRef]
  28. Hsu, C.-L.; Lu, H.-P. Why do people play on-line games? An extended TAM with social influences and flow experience. Inf. Manag. 2004, 41, 853–868. [Google Scholar] [CrossRef]
  29. Kiili, K. Evaluations of an experiential gaming model. Hum. Technol. Interdiscip. J. Hum. ICT Environ. 2006, 2, 187–201. [Google Scholar] [CrossRef]
  30. Moneta, G.B.; Csikszentmihalyi, M. The Effect of Perceived Challenges and Skills on the Quality of Subjective Experience. J. Pers. 1996, 64, 275–310. [Google Scholar] [CrossRef]
  31. Mirvis, P.H. Flow: The Psychology of Optimal ExperienceFlow: The Psychology of Optimal Experience, by Csikszentmihalyi Michael. New York: Harper & Row, 1990, 303 pp., $19.95, cloth. Acad. Manag. Rev. 1991, 16, 636–640. [Google Scholar] [CrossRef]
  32. Dikcius, V.; Urbonavicius, S.; Adomaviciute, K.; Degutis, M.; Zimaitis, I. Learning Marketing Online: The Role of Social Interactions and Gamification Rewards. J. Mark. Educ. 2020, 43, 159–173. [Google Scholar] [CrossRef]
  33. Gellner, C.; Buchem, I.; Müller, J. Application of the octalysis framework to gamification designs for the elderly. In Proceedings of the 15th European Conference on Games-Based Learning; Fotaris, P., Ed.; Supported by University of Brighton; Academic Conferences Limited: Reading, UK, 2021; pp. 260–267. [Google Scholar]
  34. Hamari, J.; Koivisto, J. Why Do People Use Gamification Services? Int. J. Inf. Manag. 2015, 35, 419–431. [Google Scholar] [CrossRef]
  35. Zhang, P. Motivational Affordances: Reasons for ICT Design and Use. Commun. ACM 2008, 51, 145–147. [Google Scholar] [CrossRef]
  36. Thiebes, S.; Lins, S.; Basten, D. Gamifying information systems-a synthesis of gamification mechanics and dynamics. In Proceedings of the European Conference on Information Systems, Tel Aviv, Israel, 9–11 June 2014; AIS Electronic Library: Milan, Italy, 2014. [Google Scholar]
  37. Chung, C.-H.; Shen, C.; Qiu, Y.-Z. Students’ Acceptance of Gamification in Higher Education. Int. J. Game-Based Learn. 2019, 9, 1–19. [Google Scholar] [CrossRef]
  38. Signori, G.G.; De Guimarães, J.C.F.; Severo, E.A.; Rotta, C. Gamification as an innovative method in the processes of learning in higher education institutions. Int. J. Innov. Learn. 2018, 24, 115. [Google Scholar] [CrossRef]
  39. Özhan, S.C.; Kocadere, S.A. The Effects of Flow, Emotional Engagement, and Motivation on Success in a Gamified Online Learning Environment. J. Educ. Comput. Res. 2019, 57, 2006–2031. [Google Scholar] [CrossRef]
  40. Alshuaibi, A.; Shamsudin, F.M.; Arshad, D.A. Use of social media, student engagement, and academic performance of business students in Malaysia. Int. J. Educ. Manag. 2018, 32, 625–640. [Google Scholar] [CrossRef]
  41. Khaleel, F.L.; Ashaari, N.S.; Wook, T.S.M.T. The impact of gamification on students learning engagement. Int. J. Electr. Comput. Eng. (IJECE) 2020, 10, 4965–4972. [Google Scholar] [CrossRef]
  42. Tsay, C.H.; Kofinas, A.K.; Trivedi, S.K.; Yang, Y. Overcoming the novelty effect in online gamified learning systems: An empirical evaluation of student engagement and performance. J. Comput. Assist. Learn. 2019, 36, 128–146. [Google Scholar] [CrossRef]
  43. Huang, Y.-C.; Backman, S.J.; Backman, K.F.; McGuire, F.A.; Moore, D. An investigation of motivation and experience in virtual learning environments: A self-determination theory. Educ. Inf. Technol. 2018, 24, 591–611. [Google Scholar] [CrossRef]
  44. Mesurado, B.; Richaud, M.C.; Mateo, N.J. Engagement, Flow, Self-Efficacy, and Eustress of University Students: A Cross-National Comparison Between the Philippines and Argentina. J. Psychol. 2015, 150, 281–299. [Google Scholar] [CrossRef]
  45. Howard-Jones, P.A.; Jay, T.; Mason, A.; Jones, H. Gamification of Learning Deactivates the Default Mode Network. Front. Psychol. 2016, 6, 1891. [Google Scholar] [CrossRef]
  46. Cohen, J. Statistical Power Analysis for the Behavioral Science; Academic Press: New York, NY, USA, 1977. [Google Scholar]
  47. Bagozzi, R.P.; Yi, Y. On the Evaluation of Structural Equation Models. J. Acad. Mark. Sci. 1988, 16, 74–94. [Google Scholar] [CrossRef]
  48. Hair, J.F.; Matthews, L.M.; Matthews, R.L.; Sarstedt, M. PLS-SEM or CB-SEM: Updated Guidelines on Which Method to Use. Int. J. Multivar. Data Anal. 2017, 1, 107–123. [Google Scholar] [CrossRef]
  49. Hair Jr, J.F.; Hult GT, M.; Ringle, C.M.; Sarstedt, M. A Primer on Partial Least Squares Structural Equation Modeling (PLS-SEM); Sage Publications: Thousands Oak, CA, USA, 2022. [Google Scholar]
  50. Fornell, C.; Larcker, D. Evaluating structural equation models with unobservable variables and measurement error. J. Mark. Res. 1981, 18, 39–50. [Google Scholar] [CrossRef]
  51. Ringle, C.M.; Sarstedt, M. Gain more insight from your PLS-SEM results. Ind. Manag. Data Syst. 2016, 116, 1865–1886. [Google Scholar] [CrossRef]
  52. Donnermann, M.; Lein, M.; Messingschlager, T.; Riedmann, A.; Schaper, P.; Steinhaeusser, S.; Lugrin, B. Social robots and gamification for technology supported learning: An empirical study on engagement and motivation. Comput. Hum. Behav. 2021, 121, 106792. [Google Scholar] [CrossRef]
Figure 1. The conceptual framework for relationships among variables.
Figure 1. The conceptual framework for relationships among variables.
Sustainability 15 00983 g001
Figure 2. PLS-SEM model ** p < 0.01, *** p < 0.001.
Figure 2. PLS-SEM model ** p < 0.01, *** p < 0.001.
Sustainability 15 00983 g002
Figure 3. IMPA analysis.
Figure 3. IMPA analysis.
Sustainability 15 00983 g003
Table 1. Descriptive statistics.
Table 1. Descriptive statistics.
Grade LevelFemaleMaleTotal
first-year students362157
sophomores9312
juniors8830118
seniors231033
master students191130
Total17575250
Table 2. Loading, composite reliability, convergent validity, and average variance extracted.
Table 2. Loading, composite reliability, convergent validity, and average variance extracted.
ComponenceItemsLoadingCronbach’s AlphaCRAVE
ChallengeC10.8710.7600.8910.804
C20.922
SkillS10.8860.8700.9200.793
S20.897
S30.888
EngagementE10.9350.9110.9440.848
E20.907
E30.921
Peer InteractionPI10.9250.8160.9160.844
PI20.913
Social InfluenceSI10.8800.8200.8910.732
SI20.820
SI30.866
Perceived LearningPL10.9210.9040.9400.840
PL20.919
PL30.909
Table 3. Discriminant validity.
Table 3. Discriminant validity.
ChallengeSkillEngagementPeer InteractionSocial InfluencePerceived Learning
Challenge0.897
Skill0.6010.890
Engagement0.6400.5840.921
Peer Interaction0.6100.5350.6670.919
Social Influence0.6590.5840.5930.5920.856
Perceived Learning0.5840.6580.7150.5860.6370.916
Table 4. Mediation effect.
Table 4. Mediation effect.
Independent VariablesMediatorsDependent VariablesDirect EffectIndirect EffectTotal EffectVAFHypotheses
ChallengeSkillEngagement0.2800.1270.40731.2%Yes
SkillEngagementPerceived Learning0.2830.0880.37123.7%Yes
Disclaimer/Publisher’s Note: The statements, opinions and data contained in all publications are solely those of the individual author(s) and contributor(s) and not of MDPI and/or the editor(s). MDPI and/or the editor(s) disclaim responsibility for any injury to people or property resulting from any ideas, methods, instructions or products referred to in the content.

Share and Cite

MDPI and ACS Style

Chung, C.-H.; Pan, H.-L.W. Assessing the Effects of Flow, Social Interaction, and Engagement on Students’ Gamified Learning: A Mediation Analysis. Sustainability 2023, 15, 983. https://doi.org/10.3390/su15020983

AMA Style

Chung C-H, Pan H-LW. Assessing the Effects of Flow, Social Interaction, and Engagement on Students’ Gamified Learning: A Mediation Analysis. Sustainability. 2023; 15(2):983. https://doi.org/10.3390/su15020983

Chicago/Turabian Style

Chung, Chih-Hung, and Hui-Ling Wendy Pan. 2023. "Assessing the Effects of Flow, Social Interaction, and Engagement on Students’ Gamified Learning: A Mediation Analysis" Sustainability 15, no. 2: 983. https://doi.org/10.3390/su15020983

APA Style

Chung, C.-H., & Pan, H.-L. W. (2023). Assessing the Effects of Flow, Social Interaction, and Engagement on Students’ Gamified Learning: A Mediation Analysis. Sustainability, 15(2), 983. https://doi.org/10.3390/su15020983

Note that from the first issue of 2016, this journal uses article numbers instead of page numbers. See further details here.

Article Metrics

Back to TopTop