Winter Wheat Extraction Using Time-Series Sentinel-2 Data Based on Enhanced TWDTW in Henan Province, China
Abstract
1. Introduction
- Performing the synthesis of Sentinel-2 MSI time series data in the GEE and obtaining standard change curves of the main feature types.
- Comparing machine learning algorithms with E-TWDTW in terms of sample number sensitivity and early recognition ability.
- Taking the 2018–2020 winter wheat extraction in Henan Province, China, as an example to verify the applicability of existing samples and the E-TWDTW method.
2. Materials and Methods
2.1. Study Area
2.2. Data
2.2.1. Sentinel-2 Data
2.2.2. Sample Data
2.3. Method
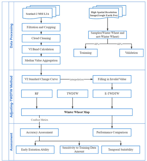
2.3.1. Workflow
2.3.2. Image Process
- Image filtration and clipping. The images that met the cloud cover requirements during the winter wheat planting period in the study area were clipped to the geometry of the study area.
- Cloud cleaning. The Quality Assessment Band (QA) band is obtained by the FMASK algorithm. Its numerical values at different positions represent the types of ground objects and the possibility of clouds, cloud shadows, snow, ice, and cirrus clouds. QA band was used in the GEE platform to identify clouds in the image area and establish a cloudless mask. Then, overlay the original image and the cloudless mask to obtain the image after cloud removal.
- Vegetation index band calculation. The vegetation index is an intuitive metric used to express the growth status of surface vegetation. At present, more than 40 vegetation indexes have been defined, which are widely used in global and regional land cover, vegetation classification, and environmental changes. Based on previous research results [37], we selected the most commonly used vegetation index, the normalized vegetation index (NDVI), to synthesize time-series data.
- Median value aggregation. In order to avoid outliers and the influence of missing values, the median NDVI value of the images within 8 days before and after the image, that is, 16 days as a cycle, is synthesized as the NDVI value of the pixel.
2.3.3. TWDTW Algorithm
2.3.4. Enhanced-TWDTW Algorithm
2.3.5. Random Forest Classifier
2.3.6. Validation Method
3. Results
3.1. Time-Series Data and Standard Change Curves
3.2. E-TWDTW Dissimilarity and Winter Wheat Map
3.3. Accuracy Assessment
4. Discussion
4.1. A Sensitivity to Training Data Amount
4.2. Early Extraction Ability of E-TWDTW
4.3. Temporal Suitability
5. Conclusions
- Compared with the prototype TWDTW method, the E-TWDTW method reduces the usage of remote-sensing data while maintaining extraction accuracy, thereby improving extraction efficiency.
- The E-TWDTW method shows its sensitivity with a small training sample close to the TWDTW method with fewer images, which is better than RF. In the case of large-scale training samples, the extraction results of E-TWDTW and the Random Forest are similar, but when the number of training samples gradually decreases, the extraction advantages of the E-TWDTW algorithm gradually become obvious. This phenomenon indicates that the E-TWDTW algorithm has greater potential for crop identification research in areas where it is difficult to obtain samples.
- In addition, in the experiment of early recognition ability, the extraction performance of the E-TWDTW algorithm can reach a high level three months before the winter wheat harvest, which shows that the E-TWDTW algorithm has a very good practical prospect so that we can prepare for further production forecasts and harvesting of winter wheat.
- Compared with the TWDTW method, although the E-TWDTW method reduces the use of data, it still needs to improve the accuracy and the consistency of the extraction results. In future research, it is proposed to further improve the result’s accuracy of the E-TWDTW method by combining multiple vegetation indexes and different growth periods data.
Author Contributions
Funding
Data Availability Statement
Conflicts of Interest
References
- Mkhabela, M.S.; Bullock, P.; Raj, S.; Wang, S.; Yang, Y. Crop yield forecasting on the Canadian Prairies using MODIS NDVI data. Agric. For. Meteorol. 2011, 151, 385–393. [Google Scholar] [CrossRef]
- Shiferaw, B.; Smale, M.; Braun, H.; Duveiller, E.; Reynolds, M.; Muricho, G. Crops that feed the world 10. Past successes and future challenges to the role played by wheat in global food security. Food Secur. 2013, 5, 291–317. [Google Scholar] [CrossRef]
- Qiu, B.; Luo, Y.; Tang, Z.; Chen, C.; Lu, D.; Huang, H.; Chen, Y.; Chen, N.; Xu, W. Winter wheat mapping combining variations before and after estimated heading dates. ISPRS J. Photogramm. 2017, 123, 35–46. [Google Scholar] [CrossRef]
- Yang, Y.; Tao, B.; Ren, W.; Zourarakis, D.P.; Masri, B.E.; Sun, Z.; Tian, Q. An Improved Approach Considering Intraclass Variability for Mapping Winter Wheat Using Multitemporal MODIS EVI Images. Remote Sens. 2019, 11, 1191. [Google Scholar] [CrossRef]
- Zhang, M.; Lin, H. Object-based rice mapping using time-series and phenological data. Adv. Space Res. 2019, 63, 190–202. [Google Scholar] [CrossRef]
- Pan, Y.; Li, L.; Zhang, J.; Liang, S.; Zhu, X.; Sulla-Menashe, D. Winter wheat area estimation from MODIS-EVI time series data using the Crop Proportion Phenology Index. Remote Sens. Environ. 2012, 119, 232–242. [Google Scholar] [CrossRef]
- Huang, J.; Tian, L.; Liang, S.; Ma, H.; Becker-Reshef, I.; Huang, Y.; Su, W.; Zhang, X.; Zhu, D.; Wu, W. Improving winter wheat yield estimation by assimilation of the leaf area index from Landsat TM and MODIS data into the WOFOST model. Agr. For. Meteorol. 2015, 204, 106–121. [Google Scholar] [CrossRef]
- Chen, Z.X.; Ren, J.Q.; Tang, H.J.; Shi, Y.; Leng, P.; Liu, J.; Wang, L.M.; Wu, W.B.; Yao, Y.M.; Hasiyuya. Progress and perspectives on agricultural remote sensing research and applications in China. J. Remote Sens. 2016, 20, 748–767. [Google Scholar]
- Gallego, F.J.; Kussul, N.; Skakun, S.; Kravchenko, O.; Shelestov, A.; Kussul, O. Efficiency assessment of using satellite data for crop area estimation in Ukraine. Int. J. Appl. Earth Obs. 2014, 29, 22–30. [Google Scholar] [CrossRef]
- Wardlow, B.D.; Egbert, S.L.; Kastens, J.H. Analysis of time-series MODIS 250 m vegetation index data for crop classification in the US Central Great Plains. Remote Sens. Environ. 2007, 108, 290–310. [Google Scholar] [CrossRef]
- Skakun, S.; Franch, B.; Vermote, E.; Roger, J.; Becker-Reshef, I.; Justice, C.; Kussul, N. Early season large-area winter crop mapping using MODIS NDVI data, growing degree days information and a Gaussian mixture model. Remote Sens. Environ. 2017, 195, 244–258. [Google Scholar] [CrossRef]
- Jain, M.; Mondal, P.; DeFries, R.S.; Small, C.; Galford, G.L. Mapping cropping intensity of smallholder farms: A comparison of methods using multiple sensors. Remote Sens. Environ. 2013, 134, 210–223. [Google Scholar] [CrossRef]
- Wei, M.; Qiao, B.; Zhao, J.; Zuo, X. The area extraction of winter wheat in mixed planting area based on Sentinel-2 a remote sensing satellite images. Int. J. Parallel Emergent Distrib. Syst. 2020, 35, 297–308. [Google Scholar] [CrossRef]
- Belgiu, M.; Csillik, O. Sentinel-2 cropland mapping using pixel-based and object-based time-weighted dynamic time warping analysis. Remote Sens. Environ. 2018, 204, 509–523. [Google Scholar] [CrossRef]
- Carmelo, R.F.; Giuseppe, M.; Maurizio, P. Land Cover classification and change-detection analysis using multi-temporal remote sensed imagery and landscape metrics. Eur. J. Remote Sens. 2012, 45, 1–18. [Google Scholar]
- Kyere, I.; Astor, T.; Graß, R.; Wachendorf, M. Multi-Temporal Agricultural Land-Cover Mapping Using Single-Year and Multi-Year Models Based on Landsat Imagery and IACS Data. Agronomy 2019, 9, 309. [Google Scholar] [CrossRef]
- Tian, H.; Huang, N.; Niu, Z.; Qin, Y.; Pei, J.; Wang, J. Mapping Winter Crops in China with Multi-Source Satellite Imagery and Phenology-Based Algorithm. Remote Sens. 2019, 11, 820. [Google Scholar] [CrossRef]
- Jin, Z.; Azzari, G.; You, C.; Di Tommaso, S.; Aston, S.; Burke, M.; Lobell, D.B. Smallholder maize area and yield mapping at national scales with Google Earth Engine. Remote Sens. Environ. 2019, 228, 115–128. [Google Scholar] [CrossRef]
- Sun, H.; Xu, A.; Lin, H.; Zhang, L.; Mei, Y. Winter wheat mapping using temporal signatures of MODIS vegetation index data. Int. J. Remote Sens. 2012, 33, 5026–5042. [Google Scholar] [CrossRef]
- Zhang, Z.; Hua, L.; Wei, Q.; Li, J.; Wang, J. Recognition and Changes Analysis of Complex Planting Patterns Based Time Series Landsat and Sentinel-2 Images in Jianghan Plain, China. Agronomy 2022, 12, 1773. [Google Scholar] [CrossRef]
- Tang, J.; Zhang, X.; Chen, Z.; Bai, Y. Crop Identification and Analysis in Typical Cultivated Areas of Inner Mongolia with Single-Phase Sentinel-2 Images. Sustainability 2022, 14, 12789. [Google Scholar] [CrossRef]
- Jordan, M.I.; Mitchell, T.M. Machine learning: Trends, perspectives, and prospects. Science 2015, 349, 255–260. [Google Scholar] [CrossRef] [PubMed]
- Yang, Z.; Zhang, H.; Lyu, X.; Du, W. Improving Typical Urban Land-Use Classification with Active-Passive Remote Sensing and Multi-Attention Modules Hybrid Network: A Case Study of Qibin District, Henan, China. Sustainability 2022, 14, 14723. [Google Scholar] [CrossRef]
- Atzberger, C. Advances in Remote Sensing of Agriculture: Context Description, Existing Operational Monitoring Systems and Major Information Needs. Remote Sens. 2013, 5, 949–981. [Google Scholar] [CrossRef]
- Liakos, K.G.; Busato, P.; Moshou, D.; Pearson, S.; Bochtis, D. Machine learning in agriculture: A review. Sensors 2018, 18, 2674. [Google Scholar] [CrossRef]
- Millard, K.; Richardson, M. On the importance of training data sample selection in random forest image classification: A case study in peatland ecosystem mapping. Remote Sens. 2015, 7, 8489–8515. [Google Scholar] [CrossRef]
- Maus, V.; Camara, G.; Cartaxo, R.; Sanchez, A.; Ramos, F.M.; de Queiroz, G.R. A Time-Weighted Dynamic Time Warping Method for Land-Use and Land-Cover Mapping. IEEE J. Sel. Top. Appl. Earth Obs. Remote Sens. 2016, 9, 3729–3739. [Google Scholar] [CrossRef]
- Dong, J.; Fu, Y.; Wang, J.; Tian, H.; Fu, S.; Niu, Z.; Han, W.; Zheng, Y.; Huang, J.; Yuan, W. Early-season mapping of winter wheat in China based on Landsat and Sentinel images. Earth Syst. Sci. Data 2020, 12, 3081–3095. [Google Scholar] [CrossRef]
- Deines, J.M.; Kendall, A.D.; Crowley, M.A.; Rapp, J.; Cardille, J.A.; Hyndman, D.W. Mapping three decades of annual irrigation across the US High Plains Aquifer using Landsat and Google Earth Engine. Remote Sens. Environ. 2019, 233, 111400. [Google Scholar] [CrossRef]
- Dong, J.; Xiao, X.; Menarguez, M.A.; Zhang, G.; Qin, Y.; Thau, D.; Biradar, C.; Moore, B. Mapping paddy rice planting area in northeastern Asia with Landsat 8 images, phenology-based algorithm and Google Earth Engine. Remote Sens. Environ. 2016, 185, 142–154. [Google Scholar] [CrossRef]
- Huang, H.; Chen, Y.; Clinton, N.; Wang, J.; Wang, X.; Liu, C.; Gong, P.; Yang, J.; Bai, Y.; Zheng, Y.; et al. Mapping major land cover dynamics in Beijing using all Landsat images in Google Earth Engine. Remote Sens. Environ. 2017, 202, 166–176. [Google Scholar] [CrossRef]
- National Bureau of Statistics People’s Republic of China. China Statistical Yearbook; China Statistics Press: Beijing, China, 2020; p. 375. [Google Scholar]
- Sheng, L.; He, Y.J.; Wu, Q.; Wang, F. Comparative study on accuracy of winter wheat production by remote sensing monitoring in Henan province. China Agric. Inf. 2018, 30, 95–102. (In Chinese) [Google Scholar]
- Yang, G.; Yu, W.; Yao, X.; Zheng, H.; Cao, Q.; Zhu, Y.; Cao, W.; Cheng, T. AGTOC: A novel approach to winter wheat mapping by automatic generation of training samples and one-class classification on Google Earth Engine. Int. J. Appl. Earth Obs. Geo-Inf. 2021, 102, 102446. [Google Scholar] [CrossRef]
- Gorelick, N.; Hancher, M.; Dixon, M.; Ilyushchenko, S.; Thau, D.; Moore, R. Google Earth Engine: Planetary-scale geospatial analysis for everyone. Remote Sens. Environ. 2017, 202, 18–27. [Google Scholar] [CrossRef]
- Immitzer, M.; Vuolo, F.; Atzberger, C. First experience with Sentinel-2 data for crop and tree species classifications in central Europe. Remote Sens. 2016, 8, 166. [Google Scholar] [CrossRef]
- Zhou, Z.; Ding, Y.; Shi, H.; Cai, H.; Fu, Q.; Liu, S.; Li, T. Analysis and prediction of vegetation dynamic changes in China: Past, present and future. Ecol. Indic. 2020, 117, 106642. [Google Scholar] [CrossRef]
- Muda, L.; Begam, M.; Elamvazuthi, I. Voice recognition algorithms using mel frequency cepstral coefficient (MFCC) and dynamic time warping (DTW) techniques. arXiv 2010, arXiv:1003.4083. [Google Scholar]
- Shanker, A.P.; Rajagopalan, A.N. Off-line signature verification using DTW. Pattern Recogn. Lett. 2007, 28, 1407–1414. [Google Scholar] [CrossRef]
- Guan, X.; Huang, C.; Liu, G.; Meng, X.; Liu, Q. Mapping rice cropping systems in Vietnam using an NDVI-based time-series similarity measurement based on DTW distance. Remote Sens. 2016, 8, 19. [Google Scholar] [CrossRef]
- Qiu, P.; Wang, X.; Cha, M.; Li, Y. Crop Identification Based on TWDTW Method and Time Series GF-1 WFV. Sci. Acricultura Sin. 2019, 52, 2951–2961. [Google Scholar] [CrossRef]
- Zheng, Y.; dos Santos Luciano, A.C.; Dong, J.; Yuan, W. High-resolution map of sugarcane cultivation in Brazil using a phenology-based method. Earth Syst. Sci. Data 2022, 14, 2065–2080. [Google Scholar] [CrossRef]
- Pal, M. Random forest classifier for remote sensing classification. Int. J. Remote Sens. 2005, 26, 217–222. [Google Scholar] [CrossRef]
- Belgiu, M.; Drăguţ, L. Random forest in remote sensing: A review of applications and future directions. ISPRS J. Photogramm. 2016, 114, 24–31. [Google Scholar] [CrossRef]
- Congalton, R.G.; Green, K. Assessing the Accuracy of Remotely Sensed Data: Principles and Practices; CRC Press: Boca Raton, FL, USA, 2019. [Google Scholar]
- Congalton, R.G. A review of assessing the accuracy of classifications of remotely sensed data. Remote Sens. Environ. 1991, 37, 35–46. [Google Scholar] [CrossRef]
- Cohen, J. A Coefficient of Agreement for Nominal Scales. Educ. Psychol. Meas. 1960, 20, 37–46. [Google Scholar] [CrossRef]
- Torres-Sánchez, J.; Pena, J.M.; de Castro, A.I.; López-Granados, F. Multi-temporal mapping of the vegetation fraction in early-season wheat fields using images from UAV. Comput. Electron. Agr. 2014, 103, 104–113. [Google Scholar] [CrossRef]











| Time Period | Image Usage |
|---|---|
| 2018.10.1–2019.6.1 | 3014 |
| 2019.10.1–2020.6.1 | 3038 |
| 2020.10.1–2021.6.1 | 3007 |
| Land Cover Class | Training Pixels | Validation Pixels |
|---|---|---|
| Winter wheat | 309 | 482 |
| Artificial surface | 215 | 324 |
| Water | 51 | 73 |
| Bare land | 228 | 307 |
| Forest | 452 | 687 |
| Classification | Validation Samples | Total | UA | |
|---|---|---|---|---|
| Wheat | Not-Wheat | |||
| Wheat | 1812 | 23 | 1835 | 98.74% |
| Not-wheat | 27 | 608 | 635 | |
| Total | 1839 | 635 | 2470 | |
| PA | 98.53% | OA = 97.98% | Kappa = 0.9469 | |
| Extraction Area/km2 | Statistical Area /km2 | High(+)/under(−)Estimate | Agricultural Consistency | |
|---|---|---|---|---|
| E-TWDTW | 56231.9 | 57066.5 | −834.6 | 98.54% |
| TWDTW | 55447.3 | −1619.2 | 97.16% | |
| RF | 53768.7 | −3297.8 | 94.22% |
| E-TWDTW | RF | TWDTW | ||||||||||
|---|---|---|---|---|---|---|---|---|---|---|---|---|
| Training Sample Ratio | OA (%) | PA (%) | UA (%) | Kappa | OA (%) | PA (%) | UA (%) | Kappa | OA (%) | PA (%) | UA (%) | KAPPA |
| 100% | 97.87 | 98.49 | 98.63 | 0.9449 | 94.55 | 80.29 | 98.22 | 0.8485 | 97.18 | 98.49 | 97.71 | 0.9263 |
| 50% | 98.33 | 98.67 | 99.13 | 0.9574 | 92.79 | 73.44 | 98.06 | 0.7946 | 98.05 | 98.77 | 98.59 | 0.9493 |
| 25% | 98.06 | 98.55 | 98.92 | 0.9127 | 90.07 | 62.66 | 98.05 | 0.7055 | 97.80 | 98.55 | 98.50 | 0.9420 |
| 20% | 97.89 | 98.53 | 98.75 | 0.9468 | 89.32 | 59.34 | 98.62 | 0.6788 | 98.10 | 98.59 | 98.85 | 0.9501 |
| OA (%) | PA (%) | UA (%) | Kappa | Extraction Area (/km2) | Statistical Area (/km2) | Agricultural Consistency (%) | |
|---|---|---|---|---|---|---|---|
| 2018 | 97.23 | 98.42 | 97.85 | 0.9278 | 53998.2. | 57399 | 91.63 |
| 2019 | 97.98 | 98.53 | 98.74 | 0.9469 | 56231.9 | 57067 | 98.54 |
| 2020 | 97.07 | 97.70 | 98.33 | 0.9245 | 57986.7 | 56737 | 97.84 |
Disclaimer/Publisher’s Note: The statements, opinions and data contained in all publications are solely those of the individual author(s) and contributor(s) and not of MDPI and/or the editor(s). MDPI and/or the editor(s) disclaim responsibility for any injury to people or property resulting from any ideas, methods, instructions or products referred to in the content. |
© 2023 by the authors. Licensee MDPI, Basel, Switzerland. This article is an open access article distributed under the terms and conditions of the Creative Commons Attribution (CC BY) license (https://creativecommons.org/licenses/by/4.0/).
Share and Cite
Wang, X.; Hou, M.; Shi, S.; Hu, Z.; Yin, C.; Xu, L. Winter Wheat Extraction Using Time-Series Sentinel-2 Data Based on Enhanced TWDTW in Henan Province, China. Sustainability 2023, 15, 1490. https://doi.org/10.3390/su15021490
Wang X, Hou M, Shi S, Hu Z, Yin C, Xu L. Winter Wheat Extraction Using Time-Series Sentinel-2 Data Based on Enhanced TWDTW in Henan Province, China. Sustainability. 2023; 15(2):1490. https://doi.org/10.3390/su15021490
Chicago/Turabian StyleWang, Xiaolei, Mei Hou, Shouhai Shi, Zirong Hu, Chuanxin Yin, and Lei Xu. 2023. "Winter Wheat Extraction Using Time-Series Sentinel-2 Data Based on Enhanced TWDTW in Henan Province, China" Sustainability 15, no. 2: 1490. https://doi.org/10.3390/su15021490
APA StyleWang, X., Hou, M., Shi, S., Hu, Z., Yin, C., & Xu, L. (2023). Winter Wheat Extraction Using Time-Series Sentinel-2 Data Based on Enhanced TWDTW in Henan Province, China. Sustainability, 15(2), 1490. https://doi.org/10.3390/su15021490

