Abstract
We developed a GNSS-assisted InSAR phase unwrapping algorithm for large-deformation DInSAR data processing in coal mining areas. Utilizing the Markov random field (MRF) theory and simulated annealing, the algorithm derived the energy function using MRF theory, Gibbs distribution, and the Hammersley–Clifford theorem. It calculated an image probability ratio and unwrapped the phase through iterative calculations of the initial integer perimeter matrix, interference phase, and weight matrix. Algorithm reliability was confirmed by combining simulated phases with digital elevation model (DEM) data for deconvolution calculations, showing good agreement with real phase-value results (median error: 4.8 × 10−4). Applied to ALOS-2 data in the Jinfeng mining area, the algorithm transformed interferometric phase into deformation, obtaining simulated deformation by fitting GNSS monitoring data. It effectively solved meter-scale deformation variables between single-period images, particularly for unwrapping problems due to decoherence. To improve calculation speed, a coherence-based threshold was set. Points with high coherence avoided iterative optimization, while points below the threshold underwent iterative optimization (coherence threshold: 0.32). The algorithm achieved a median error of 30.29 mm and a relative error of 2.5% compared to GNSS fitting results, meeting accuracy requirements for mining subsidence monitoring in large mining areas.
1. Introduction
Traditional differential interferometry synthetic aperture radar (DInSAR) monitoring methods and time-series InSAR techniques developed from DInSAR technology face limitations due to inconsistencies in mine monitoring. Therefore, the reliability of the monitoring data is poor when the consistency is low. To solve these problems, external deformation monitoring data are being used to assist in phase deconvolution.
External data, such as 3D laser scanning data and digital elevation models (DEMs), can be involved in the process of InSAR phase unwrapping. Yue et al. (2016) used 3D laser scanning data and an assisted network planning deconvolution algorithm to perform phase deconvolution of ground-based InSAR and validated this with examples [1]. They used evaluation indexes to quantitatively analyze the deconvolution results, showing that the 3D laser scanning data-assisted network planning deconvolution algorithm can effectively reduce the number of discontinuity points and improve the deconvolution accuracy. Liu et al. (2017) studied a DEM-assisted phase deconvolution method to solve the problem of difficult phase deconvolution of mountain InSAR [2]. The original interferogram and the DEM simulated interferogram were differenced to obtain a zero-medium frequency interferogram. Then, the interferogram results were filtered and phase deconvolved, and the deconvolved results and the simulated interferometric phase were summed to obtain the deconvolved results of the original interferogram. This reduced the influence of the phase in sampling and spectral aliasing on interferometric processing and improved the phase deconvolution performance. The method was validated by calculating the percentage of deconvolution, deconvolution efficiency, and mean coherence value to verify its feasibility and effectiveness.
The most common type of external surface subsidence monitoring data is the Global Navigation Satellite System (GNSS) monitoring data. GNSS is a collective term for satellite positioning systems such as GPS, the Global Navigation Satellite System (GLONASS), Galileo, and the BeiDou Navigation Satellite System (BDS). To monitor an area, a GNSS network is generally required, which is a survey control network built using GNSS measurement and positioning technology. The obtained data were processed and used for deformation monitoring in the area [3,4]. GNSS technology is relatively inexpensive and can be used for diurnal and long-duration continuous observations. InSAR has the advantage of being less expensive than GNSS and can be used for surface deformation monitoring because it can be used for diurnal and all-weather observations. By combining the advantages of these two methods, the accuracy of surface-deformation monitoring in mining areas can be improved. To date, research on the integration of InSAR and GNSS technologies has involved the following: using GNSS monitoring data for InSAR monitoring data accuracy assessments, using GNSS monitoring results to assist the InSAR phase unwrapping data process, using a combination of GNSS and InSAR monitoring results for surface 3D deformation extraction, and using GNSS and InSAR monitoring data for geophysical parameter inversion [5]. In particular, the use of GNSS monitoring results to assist the InSAR phase unwrapping data handling process can effectively improve the unwrapped results. Gudmundsson et al. first proposed an InSAR phase deconvolution method based on a Markov random field (MRF) model, and a simulated annealing algorithm using GNSS data to determine an initial integer number matrix and an energy function based on the properties of the Markov random field model [6]. This used airport model properties to determine the energy function, which was iterated according to a simulated annealing algorithm, which obtained the optimal integer perimeter matrix. Luo Binhai et al. established an integrated branch-and-tangent phase unwinding algorithm based on the research of the InSAR phase unwinding method, which in turn is based on the Markov random field model and simulated annealing algorithm. Experimental results showed that the integrated algorithm has high unwinding accuracy and a large unwinding range [7]. In addition, Hanwen et al. used external data such as GNSS and LiDAR as the a priori constrained 2D phase deconvolution framework to improve the consistency of phase edges [8].
The method of GNSS monitoring results to assist the InSAR phase deconvolution data processing can effectively resolve the decorrelation. Gudmundsson et al. primarily used it for large-scale subsidence monitoring [6]; however, it has not been utilized for surface subsidence monitoring in mining areas. To solve the problem of low accuracy and unreliability of deconvoluted data—owing to excessive deformation within the mines—this study introduced a method that aims to monitor surface deformation of mines more accurately and reliably.
2. Principle of GNSS Monitoring Point Assisted InSAR Phase Unwrapping Algorithm
2.1. Bayesian Formula
A Bayesian formula was used to describe the relationship between two conditional probabilities according to the rule,
where and are two conditional probabilities: the probability of event B occurring after event A and the probability of event A occurring after time B. These are referred to as the posterior probability of B and the posterior probability of A. and are the prior probabilities of event A occurring and event B occurring, respectively. This can also be explained as follows.
i.e.,
2.2. Markov Random Fields
For Markov random fields, given that the values of the random variables at the raster positions of any raster are known, the probability of the random field taking values at the raster points is related only to the neighboring points of the raster [9].
2.3. Gibbs Distribution
In the Gibbs distribution, is defined as a system of neighborhoods on when and only when the joint probability distribution of the random field has the following form [10]:
Thus, is considered to be a Gibbs random field, where represents the energy function.
2.4. Hammersley–Clifford Theorem
Because the Markov random field is used to describe the local properties of an image and the Gibbs random field is described by the global properties of the random field, it is possible to relate the two. The Hammersley–Clifford theorem establishes a connection between them. The Hammersley–Clifford theorem states that a neighborhood system M is in set S if the random field on airport X conforms to a Gibbs random field; then X is also a Markov random field [11].
2.5. Simulated Annealing Algorithm
The concept of the simulated annealing algorithm (SAA) was first proposed by Metropolis et al. in 1953 [12]. The SAA is primarily an optimization algorithm based on the consistency between the annealing process of solids and the optimization problem. The process of annealing a solid substance involves heating the solid substance until it melts and then allowing the object to cool slowly. At elevated temperatures, the internal energy of the solid substance increases, and the internal molecules assume an active state. During the slow cooling process, the particles gradually order themselves and reach equilibrium at each temperature until the temperature drops to room temperature. Then, the internal energy is minimized, and the solid substance reaches its most stable state. This process is similar for optimization problems. Each point in the solution space of an optimization problem represents a solution, and different solutions have different cost function values. Through optimization, we find the solution with the smallest or largest cost function value in the solution space [13].
2.6. Algorithm Fundamentals
The MRF model is primarily used to adjust the integer–number matrix during data processing. In the MRF model [9], the optimal matrix (image) is interpreted as a realization of the random variable, . According to probabilistic statistics, the process of determining the optimal integer perimeter matrix, is equivalent to the maximum likelihood of estimating the integer perimeter matrix given that the winding interferogram, , is known.
where denotes the best realized image for a given image, and is related to the observation. For convenience, is used instead of using the following equation. As described about Bayes’ theorem, we obtain:
where represents the a priori expectation of the random field, (usually a smoothing assumption), and represents the likelihood of image given image (as a function of the observations).
As described about Hammersley–Clifford theorem [10]:
where is the definition of the energy function related to both the neighborhood structure of the interferogram, and the relationship of the image, , and is the temperature. The Hammersley–Clifford theorem provides a global definition of the random field such that the MRF can be considered as having an energy function of
When the energy function obtains a small value, the image is considered optimal.
As , the distribution in Equation (4) becomes homogeneous across all possible energy states; in contrast, as , the distribution becomes homogeneous between the minimum energy states. Simulated annealing optimization can be described as a sampling of the density in Equation (4), where temperature, T, starts at a certain ‘high’ value and decreases to 0 in iterative steps. If the temperature decreased sufficiently slowly, Equation (4) assigns the maximum probability to a MAP image. A major advantage of using the simulated annealing optimization process is that it has a relatively low risk of encountering local minima compared to other optimization algorithms.
3. Study Area
3.1. Location of the Study Area
Figure 1 shows the study area in Jinfeng coal mine. The Jinfeng coal mine of Shenhua Ningxia Coal Group is located in the southeast of Wuzhong City, Ningxia Hui Autonomous Region, about 55 km from Yanchi County and 115 km from Yinchuan City. The geographic coordinates of the mine are from 106°49′51″ to 106°53′05″ E, 37°34′41″ to 37°41′50″ N. It is a new shaft mine invested by Shenhua Ningxia Coal Industry Group, which was built in July 2008. The approved wellfield area is 36.0766 km2, with a design service life of 64.2 years and a production capacity of 4.00 Mt/year. The mine is one of the large mines planned for in the Ningdong Energy Chemical Base and is a supporting project for the coal chemical project in the Ningdong Base, mainly to meet the demand for coal from the coal chemical project.
Figure 1.
Location of study area. (a) China, and (b) enlargement showing study area within red rectangle. Base map based on Shuttle Radar Topography Mission (SRTM) 30 m digital elevation model (DEM) data. Note: (a) is based on a standard map with review number GS (2016) 1568, downloaded from the standard map service website of the National Administration of Surveying, Mapping, and Geographic Information; the base map has not been modified.
3.2. Natural Resources
3.2.1. Type of Land Use
The land use in Yanchi County is shown in Supplementary Material Table S1 [14]. The land-use types in Yanchi County are mainly grassland, forestland, and arable land, with a small proportion being used for towns, villages, industrial and mining purposes, water and water conservation facilities, gardens, and transport.
3.2.2. Vegetation
The climate of the study area is arid, with a paucity of surface water and groundwater, severe sandy desertification, and low vegetation cover. The vegetation cover is higher in the south than in the north. Desert grasslands are dominated by red sand weeds, and plant species mainly include ice grass, cat head spurge, lamprey, needle grass, and bitter bean seeds [15]. In summer and autumn, the grass cover is green and slightly vibrant, whereas in spring and winter, the grass perishes. No rare or endangered plant species in this region are under national protection.
3.3. Meteorological and Hydrological Conditions
The study area has a semi-arid continental monsoon climate in a middle temperate zone, with a dry and hot climate with severe cold winters, hot and cold-hot summers, with a wide temperature difference between day and night. According to the weather station in Yanchi County, the annual average temperature is 10.2 °C, with an extreme maximum of 37.4 °C and an extreme minimum of −27.1 °C. Rainfall is mostly concentrated in July, August, and September, with a multiyear average rainfall of 227.9 mm. The frost-free period is short, from mid-May to the end of September. The windy season is mostly concentrated in spring and autumn, with a maximum wind force of 8, usually 4–5, mostly from the north and northwest, and dust storms occur in spring. The main meteorological data for Yanchi County [14] are shown in Supplementary Material Table S2. The study area is in the Yellow River Basin, with little rainfall and no year-round surface runoff from the well field, with wide, slow-flowing, and short seasonal gullies exist.
3.4. Terrain and Landscape
The study area is located at the southwestern edge of the Maowusu Desert, which is mostly covered by sand dunes interspersed with weeds and is a gently sloping semi-desert hilly landform unit. The terrain is high in the south and low in the north, and the elevation of the ground is around 1400–1600 m, with little topographic relief within the study area.
4. Data Sources
The data used in this chapter included radar, GNSS observations, and DEM data.
4.1. Radar Data
ALOS-2 is an L-band radar satellite with a wavelength of approximately 24.3 cm, and has the advantages of high resolution, wide area coverage, and a short revisit cycle. With a revisit cycle of 14 days, ALOS-2 can meet the requirements for monitoring geological hazards, updating data information, monitoring changes in arable land and tropical rainforests, and monitoring changes in sea ice and surface deformation. Table S3 in Supplementary Material shows selected ALOS-2 images and information on the type of data product used, data scan mode, track number, and track mode.
4.2. GNSS Data
This subsection used the GNSS monitoring points deployed at the Jinfeng mine in the study. GNSS monitoring results were used for surface deformation acquisition. The locations of the monitoring points within the study area are shown in Figure 2, and the specific coordinate information for each monitoring point is listed in Supplementary Material Table S4.
Figure 2.
GNSS monitoring point distribution map.
4.3. DEM Data
The DEM used in this subsection is the SRTM 30 m DEM, shown in Figure 1b, which is a collaborative radar terrain mapping project between NASA and the National Mapping Agency (NIMA) of the Department of Defense, as well as German and Italian space agencies. The published SRTM 30 m and 90 m DEMs provide more accurate topographic data for InSAR data processing and provide essential data support for topographic mapping efforts and geological researchers.
5. Key Steps in GNSS Monitoring Point Assisted InSAR Phase Unwrapping
5.1. Calculating GNSS LOS Directional Deformation
GNSS monitoring results include the E, N, and U directions, but the intermediate and results during InSAR data processing are in the LOS direction; therefore, GNSS monitoring results need to be transformed from the ENU direction to the LOS direction.
We assume that the DInSAR interferometric image pair has a primary video imaging date for date1 and a secondary video imaging date for date2 [16]. Corresponding to the primary video imaging date1, the GNSS monitoring result is , corresponding to the secondary image imaging date2, the GNSS monitoring result is . Then during the date1–date2 period, the GNSS shape variables can be shown by Equation (9).
The conversion of the GNSS monitoring results from the ENU direction to the LOS direction is shown in Equation (10) [17,18],
where is the three-dimensional vector of GNSS deformation, is the incidence angle of the SAR satellite, and is the flight azimuth of the SAR satellite, that is, the angle between the north and flight directions of the satellite.
5.2. Calculating the Initial Matrix
The initial matrix includes the interferometric phase, initial integer perimeter, and weight matrices. The interferometric phase matrix was obtained by interferometric processing of the SAR images. For the acquired interferometric phase matrix, it is assumed that the flat terrain and noise phases had been processed cleanly, and the interferometric phase matrix could proceed directly to the next step of the operation. There are two ideas for acquiring the initial integer number matrix. First, the GNSS LOS vector deformation obtained in Section 5.1 is interpolated to obtain the fitted surface in the study area and the initial integer number matrix is calculated. The interferometric phase is transformed into an LOS-oriented distance, according to Equation (11).
where is the radar wavelength. The equation used to calculate the initial integer perimeter matrix is given by Equation (12):
where is the fitted surface obtained by interpolation using the GNSS LOS-oriented deformation; is the result of interferometric phase conversion to LOS-oriented deformation; and λ is the radar wavelength. In the second method, the GNSS LOS vector deformation is converted into a phase and interpolated to obtain the fitted surface in the study area, according to Equation (13).
Consistent with Equation (14), the initial integer number matrix is calculated:
where is the fitted surface obtained by interpolation using the phase of the GNSS LOS to deformation transformation, is the phase result interference, and is the radar wavelength. The initial weight matrix was determined from the positions of the GNSS points. The raster value where the GNSS was located was set to 1, and the others were set to 0.
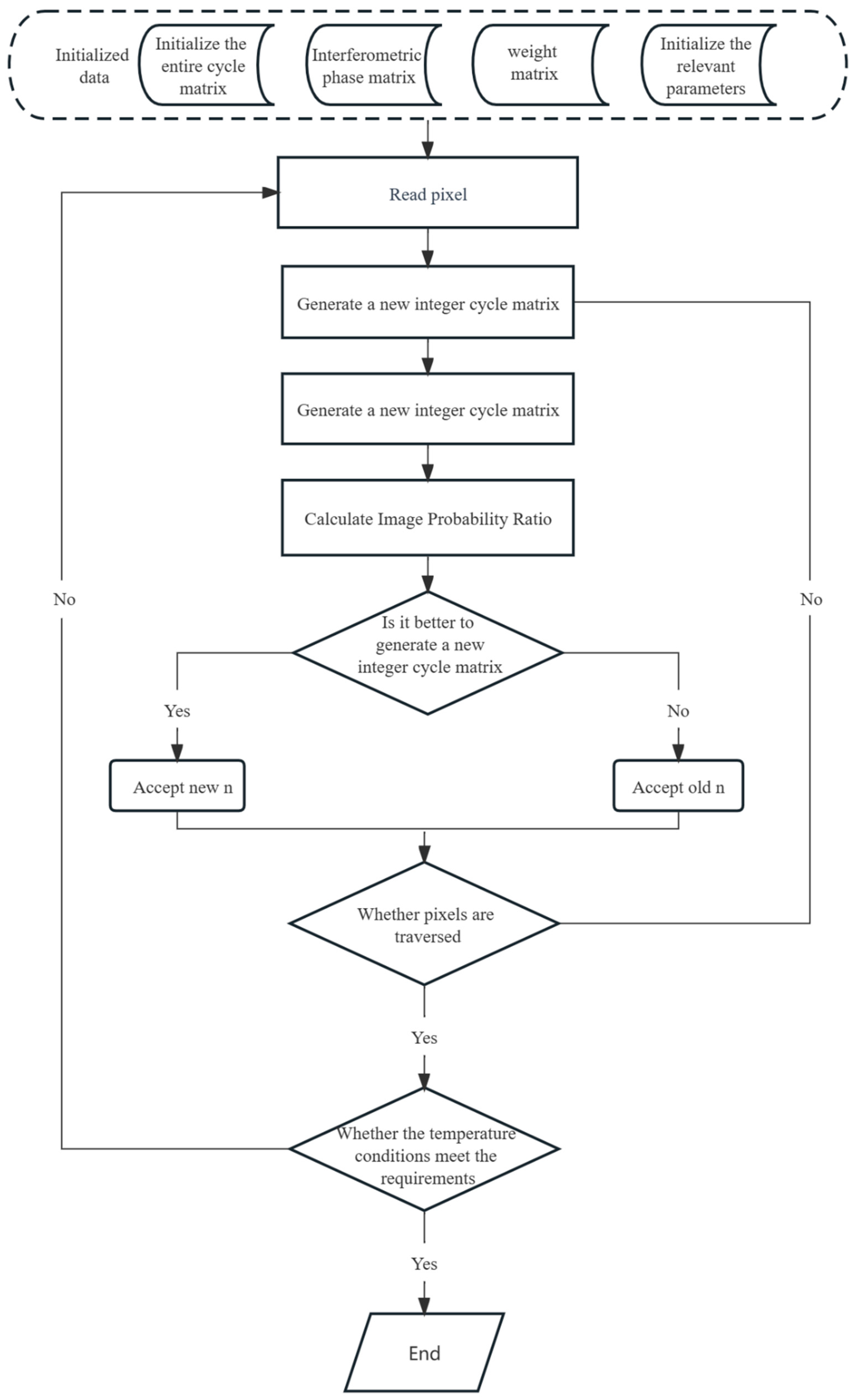
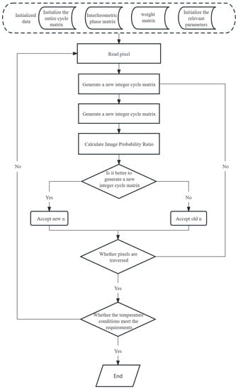
5.3. Simulated Annealing Algorithm
The simulated annealing algorithm flow is shown in Figure 3. The steps are as follows: (1) prepare the initial data, including the initialization of the integer cycle number images, interferometric phase images, and weight matrix, and initialize the relevant parameters, including wavelength, initial temperature, cooling temperature, and cooling coefficient; (2) read the pixels and traverse the image for the initialized integer number of weeks; (3) once a new matrix is generated with an integer number of weeks, the specific operation involves performing an equal probability ±1 according to the read-in pixel value, changing the pixel value, and generating a new whole-week number matrix; and (4) the image probability ratio is calculated by Equation (15).
Figure 3.
Simulated annealing algorithm flowchart.
In Equation (15), represents the newly generated whole-week number matrix, represents the initial whole-week number matrix, T represents the temperature, represents the probability, represents the energy function, y represents the unwrapped phase matrix calculated from the whole-week number matrix and the interferometric phase matrix, and the calculation is shown in Equation (16).
In Equation (16), is the interferometric phase result, is the radar wavelength, and n is the whole-week number matrix. The energy function calculation formulae are shown in Equations (17)–(19).
In these equations, and are two constants in the energy function, and formulas, respectively. is the weight matrix of the image. The grid value of the GNSS grid is set to 1, and the others are set to 0. After each pixel traversal is completed, it will expand along the direction of the four neighborhoods to reduce the value of calculation.
Step (5) is to determine whether the newly generated whole-week number matrix is superior. According to the image probability ratio calculated in step (4), we compared it with a random number between [0, 1] to judge whether the newly generated whole-week number matrix is better. If the calculated image probability ratio is greater than a random number between [0, 1], the newly generated whole-week number matrix is considered to be better. Otherwise, the initial whole-week number matrix is better. The judgment equation is (20).
In the equation, is the integer cycle number result storage matrix, represents the newly generated whole-week number matrix, represents the initial whole-week number matrix, represents the image probability ratio, and represents the randomly generated random number between . In step (6) it needs to be determined if a pixel has been traversed. If the pixel has been completely traversed, the simulation continues to judge whether the temperature condition meets the requirements; otherwise, the next pixel is calculated. Step (7) determines whether the temperature conditions of the program reach the cooling temperature; otherwise, the current temperature is multiplied by the cooling coefficient, and the next cycle continues. This is calculated using Equation (21):
where represents the new temperature after cooling, represents the temperature when the program is running, and represents the cooling coefficient, which is less than one.
5.4. Calculating Deformation Variables
Using the whole-week number matrix optimized by the simulated annealing algorithm and the LOS direction deformation calculated by the interferometric phase, we obtained the deformation of the study area according to Equation (22):
where is the unwrapped shape variable, is the LOS direction deformation calculated by the interferometric phase, is the result of the entire week number matrix after iterative optimization of the simulated annealing algorithm, and is the image wavelength.
5.5. Method Improvement Using Thresholding
To improve the accuracy of the GNSS monitoring point-assisted InSAR phase unwrapping algorithm based on the simulated annealing algorithm, the calculation threshold can be set using the coherence coefficient. For points with a higher coherence, no iterative optimization was performed, whereas for points below a certain coherence threshold, iterative optimization was performed. Commonly used coherence threshold determination methods include empirical methods; for example, when using Sentinel-1 data, the commonly used coherence threshold is 0.3. For the ALOS-2 data, a higher coherence threshold can be set owing to its longer wavelength. Coherence data calculated based on the vegetation index in the study area were used to estimate the study area and determine a more appropriate coherence threshold.
6. Results and Discussion
6.1. Simulation Experiment Verification Results
The digital elevation model (DEM) of the study area is shown in Figure 4a. The DEM was converted into a phase using an equation for the terrain phase and elevation. The real phase of the DEM is shown in Figure 4b. Using this as the real phase result with the unwrapped phase result, the formula for calculating the terrain phase and elevation is shown in Equation (23).
where is the vertical baseline, is the radar wavelength, is the distance from the satellite to the target, is the incident angle of the radar wave emitted by the satellite, and is the elevation.
Figure 4.
Simulation experiment data: (a) experimental region of the DEM, (b) calculated true phase, (c) calculated winding phase, and (d) calculated initial whole-cycle number matrix.
In signal processing, phase information is an important physical quantity. In most cases, the absolute phase values are always wrapped in a non-linear manner into the range of [−π, π], forming the principal phase or wrapped phase values. According to the principle of phase unwrapping in
In the equation, is an integer. is the winding phase, where the value is between , and is the real phase. Thus, the winding phase of the DEM was calculated. The winding phase of the DEM is shown in Figure 4c.
Several points were taken from the real phase as known points and used to calculate the initial integer number. The coordinate information and real phase values of the selected points are listed in Table S5. Interpolation was performed according to the coordinates of the selected points and the real phase information. The initial whole-week number matrix was calculate using the generated interpolation results and winding phase of the DEM. The initial integer matrix is shown in Figure 4d. A weight matrix was generated using the coordinates of the selected points. The position information and phase values of the known points in the experimental area are listed in Supplementary Material Table S5, and their geographical locations are shown in Figure 5.
Figure 5.
Simulation experiment with known point location map. The number in the picture is serial number.
After data processing, the modified whole-week number matrix and unwrapped phase were obtained. The results for the unwrapped phase are shown in Figure 6 where the overall unwrapping result was relatively smooth. However, green, blue, or red darkened zones appeared on the edge of the unwrapping result where the numerical unwrapping results were abnormal. The sampling points and profiles from the study area were randomly selected to verify the results. The sampling point information and results are listed in Supplementary Material Table S6. The profile was observed from 5:00 to 11:00 (Figure 7). From Supplementary Material Table S6 and Figure 6 and Figure 7, it can be seen that the difference between the real and unwrapped phase values was not large. The median error was 4.8 × 10−4 (Supplementary Material Table S6). Therefore, this approach was effective. However, at the edge of the image, the real and unwrapped phase values were significantly different.
Figure 6.
Unwrapping phase result.
Figure 7.
Simulated experimental profile.
6.2. Test Results of ALOS2 Data
Figure 8 shows the experimental data information of ALOS-2. After data processing, the modified whole-week number matrix and unwrapped distance were obtained. Additionally, the scope of the working face in the research area was added. The unwrapping displacement results are shown in Figure 9. The deformation area was above the range of the working surface. There was a large deformation area on the right side of the working surface, which may have been due to a concentration of GNSS points on both sides of the working surface, which resulted in excessive deformation of the image-edge fitting. Using the working face information, this is the working face in the Jinfeng mining area. The mining time was from December 2017 to August 2019, and the InSAR monitoring time was from 7 July 2018 to 6 July 2019. During mining, the deformation above the working face was more evident.
Figure 8.
ALOS-2 experimental data information: (a) the LOS distance calculated from the interference phase, (b) the interference phase obtained by InSAR data processing, (c) the LOS deformation fitting result of the GNSS monitoring data points, and (d) the initial whole-week number matrix calculated from (a,c).
Figure 9.
Unwrapping displacement result. The black rectangle is face mining range during December 2017 and August 2019.
As shown in Figure 10a, the coherence above the working surface was poor, and the coherence coefficient was . The deformation in the LOS direction obtained through the unwrapping calculation was missing data above the working surface (Figure 10b). The reference value of the data on the working surface was lacked. However, the unwrapping results obtained in the experiment and the data above the working surface were complete, so the data had a certain reference value. In addition, the deformation level of the unwrapping results in this experiment was larger than the traditional InSAR unwrapping results. Therefore, the method had better application in areas where unwrapping was impossible or the unwrapping accuracy was low due to poor coherence. In addition, the calculated unwrapping deformation was compared with the GNSS LOS deformation-fitting results (Supplementary Material Table S7). The median and relative errors were 53.4 mm and 4.4%, respectively. The calculated unwrapping deformation was close to the fitting result of the GNSS LOS-direction deformation.
Figure 10.
InSAR coherence and LOS deformation diagram. (a) InSAR coherence coefficient, and (b) LOS deformation calculated after phase unwrapping. The black rectangle is face mining range during December 2017 and August 2019.
The study area was recalculated using the threshold method. As shown in Figure 11, the NDVI ranged between [0.02, 0.93]. According to the model calculation established in Section 3, it can be inferred that the range of coherence in the study area was [0.20, 1.00]. Because the time interval between the main and auxiliary images was long—at one year—the coherence range of the study area was [0.02, 0.38]. Therefore, the threshold was set at 0.32. The results of calculating the study area after introducing the threshold into the calculation are shown in Figure 12. The median and relative errors were 30.3 mm and 2.5% when comparing the calculated unwrapping deformation with the GNSS LOS direction deformation fitting results (Supplementary Material Table S8). The calculated unwrapping deformation was closer to the fitting result of the GNSS LOS deformation than it was before optimization.
Figure 11.
The NDVI result.
Figure 12.
Improved unwrapping displacement result. The black rectangle is face mining range during December 2017 and August 2019.
In the future, based on the MRF random field model, multiple phase unwinding algorithm fusion models can be constructed to optimize the edge unwinding results of the model and further improve the reliability of the model. Otherwise, deep learning algorithms can also improve the efficiency and accuracy of InSAR phase unwrapping. In the future, a variety of deep learning algorithms [19,20], including feedforward neural network (FNN), recurrent neural network (RNN), convolutional neural network (CNN), and generative adversarial network (GAN), can be deeply integrated with the InSAR phase unwrapping algorithm, which can effectively improve the InSAR phase unwrapping efficiency.
7. Conclusions
This study focused on research based on the MRF random field theory and GNSS monitoring data-assisted InSAR phase unwrapping.
This study presents the following results: First, a GNSS-assisted InSAR phase unwrapping algorithm is developed, utilizing MRF random field theory and simulated annealing. Second, the algorithm’s reliability is verified through unwrapping calculations on simulated DEM data. Third, the algorithm is applied to ALOS-2 data in the Jinfeng mining area, demonstrating its effectiveness in handling meter-level deformation variables and performing well in areas with poor coherence. The median and relative errors were 53.4 mm and 4.4%. Finally, the threshold method is employed to further enhance accuracy compared to the unimproved model. The median and relative errors were 30.3 mm and 2.5% when comparing the calculated unwrapping deformation with the GNSS LOS direction deformation fitting results.
Supplementary Materials
The following supporting information can be downloaded at: https://www.mdpi.com/article/10.3390/su151713277/s1, Table S1: Land use table for Yanchi County; Table S2: Meteorological data for Yanchi County; Table S3: ALOS-2 satellite acquisition date information; Table S4: GNSS monitoring points information; Table S5: Known point information for simulated experiments; Table S6: Simulation experiment sampling point information table; Table S7: Sample point information; Table S8: Improved sample point information.
Author Contributions
Methodology, Y.C.; software, H.W., Y.C. and P.L.; resources, G.W., J.Z. and Y.G.; writing—original draft, H.W. and Y.C.; writing—review & editing, P.L.; project administration, P.L.; funding acquisition, P.L. All authors have read and agreed to the published version of the manuscript.
Funding
This research was funded by the 2021 Youth Talent Support Program of Ningxia, Natural Science Foundation of Ningxia (2021AAC03426), 2023 Science and Technology Youth Talent Support Program of Ningxia, and Ecological-Smart Mines Joint Research Fund of the Natural Science Foundation of Hebei Province (Grant No. E2020402086) and open funds from the State Key Laboratory of Coal Mining and Clean Utilization (Granted No. 2021-CMCU-KF014).
Institutional Review Board Statement
Not applicable.
Informed Consent Statement
Not applicable.
Data Availability Statement
Not applicable.
Conflicts of Interest
The authors declare no conflict of interest.
References
- Yue, S.; Yue, J.; Qiu, Z.; Wang, X.; Guo, L. Research on the method of unwrapping phase in GBInSAR aided by three dimensional laser scanning data. Eng. Surv. Mapp. 2016, 25, 12–15. [Google Scholar]
- Liu, H.; Jin, G.-W.; Zhang, H.-M.; Xu, Q. Phase unwrapping assisted by DEM of InSAR for mountainous terrain. J. Geom. Sci. Technol. 2017, 34, 215–220. [Google Scholar]
- Carlà, T.; Tofani, V.; Lombardi, L.; Raspini, F.; Bianchini, S.; Bertolo, D.; Thuegaz, P.; Casagli, N. Combination of GNSS, satellite InSAR, and GBInSAR remote sensing monitoring to improve the understanding of a large landslide in high alpine environment. Geomorphology 2019, 335, 62–75. [Google Scholar] [CrossRef]
- Weiss, J.R.; Walters, R.J.; Morishita, Y.; Wright, T.J.; Lazecky, M.; Wang, H.; Hussain, E.; Hooper, A.J.; Elliott, J.R.; Rollins, C.; et al. High-resolution surface velocities and strain for Anatolia from Sentinel-1 InSAR and GNSS Data. Geophys. Res. Lett. 2020, 47, e2020GL087376. [Google Scholar] [CrossRef]
- He, X.; Gao, Z.; Xiao, R.; Luo, H.; Jia, D.; Zhang, Z. Application and prospect of the integration of InSAR and BDS/GNSS for land surface deformation monitoring. Acta Geod. Cartogr. Sin. 2022, 51, 1338–1355. [Google Scholar]
- Gudmundsson, S.; Carstensen, J.M.; Sigmundsson, F. Unwrapping ground displacement signals in satellite radar interferograms with aid of GPS data and MRF regularization. IEEE Trans. Geosci. Remote Sens. 2002, 40, 1743–1754. [Google Scholar] [CrossRef]
- Luo, H.; He, X. SAR phase unwrapping algorithms with the aid of GPS control points. Geom. Inf. Sci. Wuhan Univ. 2017, 42, 630–636. [Google Scholar]
- Yu, H.; Hu, X. Knowledge-Aided InSAR Phase Unwrapping Approach. IEEE Trans. Geosci. Remote Sens. 2022, 60, 8. [Google Scholar] [CrossRef]
- Li, S.Z. Markov Random Field Modeling in Image Analysis [M/OL]; Springer: London, UK, 2009. [Google Scholar]
- Sherman, S. Markov random fields and Gibbs random fields. Isr. J. Math. 1973, 14, 92–103. [Google Scholar] [CrossRef]
- Besag, J. Spatial interaction and the statistical analysis of lattice systems. J. R. Stat. Soc. B 1974, 36, 192–225. [Google Scholar] [CrossRef]
- Metropolis, N.; Rosenbluth, A.W.; Rosenbluth, M.N.; Teller, A.H.; Teller, E. Equation of State Calculations by Fast Computing Machines. J. Chem. Phys. 2014, 21, 1087–1092. [Google Scholar] [CrossRef]
- Xin, Y.A.O.; Guoliang, C. Simulated annealing algorithm and its applications. J. Comput. Res. Dev. 1990, 7, 1–6. [Google Scholar]
- Statistics Bureau of Ningxia Hui Autonomous Region; National Bureau of Statistics Ningxia Survey Team. NING XIA Statistical Yearbook; China Statistics Press: Beijing, China, 2018.
- Feng, F.; Xu, L.; Gu, Q.; Liu, Y.; Yang, Y.; Liu, R. Characteristics of natural plant community and its relationship with soil Physi-chemical properties in Ningdong Mining area. Bull. Soil Water Conserv. 2021, 41, 48–56. [Google Scholar]
- Wang, G.; Wu, Q.; Li, P.; Cui, X.; Gong, Y.; Zhang, J.; Tang, W. Mining Subsidence Prediction Parameter Inversion by Combining GNSS and DInSAR Deformation Measurements. IEEE Access 2021, 9, 89043–89054. [Google Scholar] [CrossRef]
- Hu, J.; Li, Z.; Zhu, J.; Liu, J. Theory and Application of Monitoring 3-D Deformations with InSAR; China Science Publishing & Media Ltd.: Beijing, China, 2021. [Google Scholar]
- Wang, G.; Li, P.; Wu, Q.; Cui, X.; Tan, Z. Numerical Simulation of Mining-Induced Damage in Adjacent Tunnels Based on FLAC3D. Adv. Civ. Eng. 2021, 2021, e9855067. [Google Scholar] [CrossRef]
- Zhang, W.; Li, H.; Li, Y.; Liu, H.; Chen, Y.; Ding, X. Application of deep learning algorithms in geotechnical engineering: A short critical review. Artif. Intell. Rev. 2021, 54, 5633–5673. [Google Scholar] [CrossRef]
- Phoon, K.-K.; Zhang, W. Future of machine learning in geotechnics. Georisk 2022, 17, 7–22. [Google Scholar] [CrossRef]
Disclaimer/Publisher’s Note: The statements, opinions and data contained in all publications are solely those of the individual author(s) and contributor(s) and not of MDPI and/or the editor(s). MDPI and/or the editor(s) disclaim responsibility for any injury to people or property resulting from any ideas, methods, instructions or products referred to in the content. |
© 2023 by the authors. Licensee MDPI, Basel, Switzerland. This article is an open access article distributed under the terms and conditions of the Creative Commons Attribution (CC BY) license (https://creativecommons.org/licenses/by/4.0/).











