Purpose-Driven Evaluation of Operation and Maintenance Efficiency and Safety Based on DIKWP
Abstract
:1. Introduction
2. Parameter Initialization
| Algorithm 1: O&M efficiency evaluation. |
| Input: Three schemes (TD), Equipment graph |
| Output: Optimal scheme |
| 1. %The importance of each equipment |
| 2. if then |
| 3. %Hardware cost |
| 4. else |
| 5. %Software cost |
| 6. end |
| 7. switch do |
| 8. case do |
| 9. %Average price of three schemes |
| 10. %Capture the minimum price difference |
| 11. |
| 12. |
| 13. end |
| 14. case do |
| 15. % Selection of equipment and calculation of total O&M cost in economic model |
| 16. %Bid score of three schemes |
| 17. %Highest score |
| 18. |
| 19. end |
| 20. end |
| 21. return |
3. Architecture Design
4. Resource Processing
- Inconsistency is the difference between different equipment models of the same equipment type;
- Inaccuracy refers to the related factors that affect the importance of equipment;
- Incompleteness is the construction of the relationship between devices in security protection.
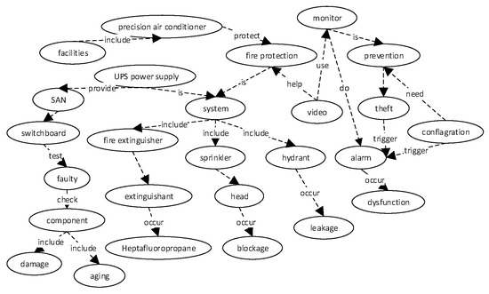
- Subsequently, using the DIKWP model, in response to the complex operational and maintenance reality problems reflected by the 3-No problem, data graphs and information graphs are established based on equipment work orders, corresponding to the original data of the 3-No problem. Then, based on the Cartesian product of data and information graphs, knowledge graphs are obtained. In the knowledge graphs, there is much device feature information represented in the form of triples, and the knowledge is screened to form the conclusion of the 3-No problems. Finally, wisdom in operation and maintenance work is obtained through accumulation and purpose-driven conclusions.
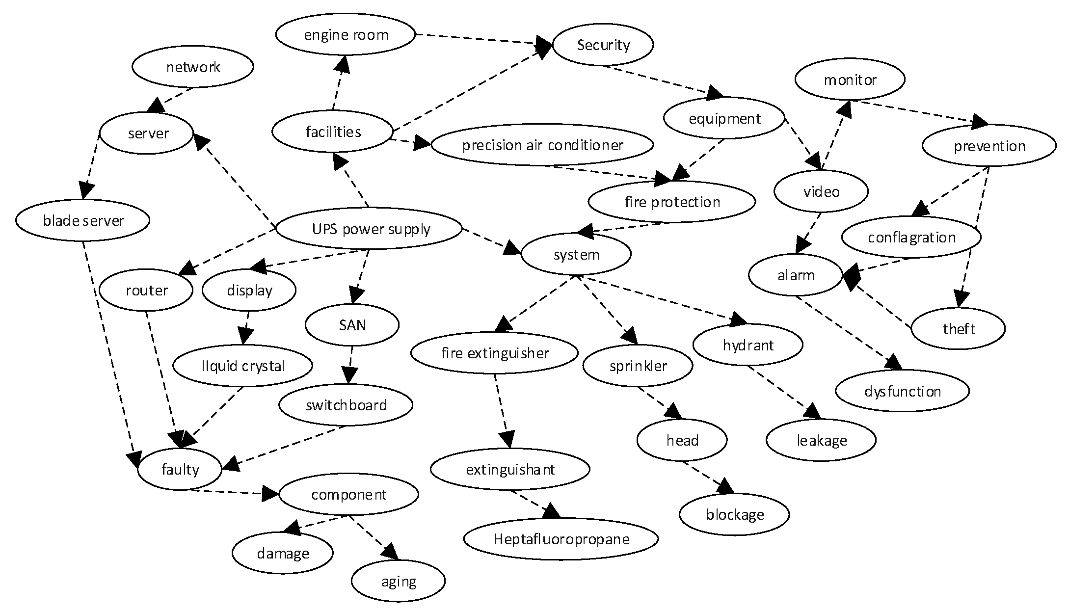
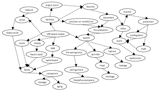
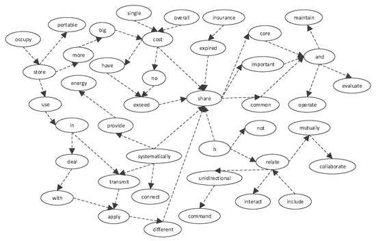
4.1. Data Graph
4.2. Information Graph
4.3. Knowledge Graph
4.4. Wisdom Graph
4.5. Purpose Graph
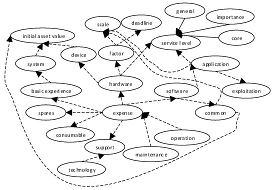
5. Purpose Driven Processing
5.1. Calculation of Equipment O&M Cost
5.2. Mode Selection
5.3. Calculation of Tender Scores
5.4. Calculation of Scheme Average Price
5.5. Choice of Scheme
6. Conclusions and Prospect
Author Contributions
Funding
Institutional Review Board Statement
Informed Consent Statement
Data Availability Statement
Conflicts of Interest
References
- Wang, M.; Zhang, Z.; Qin, J. Fault diagnosis and sustainable remanufacturing of complex equipment under uncertain conditions. Int. J. Adv. Manuf. Technol. 2022, 1–9. [Google Scholar] [CrossRef]
- Yin, X.; Liu, H.; Chen, Y.; Wang, Y.; Al-Hussein, M. A BIM-based framework for operation and maintenance of utility tunnels. Tunn. Undergr. Space Technol. 2020, 97, 103252. [Google Scholar] [CrossRef]
- Cao, Y.; Kamaruzzaman, S.N.; Aziz, N.M. Building information modeling (BIM) capabilities in the operation and maintenance phase of green buildings: A systematic review. Buildings 2022, 12, 830. [Google Scholar] [CrossRef]
- Peng, H.; Li, S.; Shangguan, L.; Fan, Y.; Zhang, H. Analysis of Wind Turbine Equipment Failure and Intelligent Operation and Maintenance Research. Sustainability 2023, 15, 8333. [Google Scholar] [CrossRef]
- Ma, Y.; Qin, H.; Yin, X. Research on self-perception and active warning model of medical equipment operation and maintenance status based on machine learning algorithm. Zhongguo Yi Liao Qi Xie Za Zhi = Chin. J. Med. Instrum. 2021, 45, 580–584. [Google Scholar]
- Wang, B.; Li, L.; Ni, S.; Chen, D. Research on Equipment Operation and Maintenance Management Technology of Large Railway Passenger Station. In Advances in Smart Vehicular Technology, Transportation, Communication and Applications: Proceedings of VTCA 2022; Springer Nature: Singapore, 2023; pp. 67–77. [Google Scholar]
- Wang, N.; Ren, S.; Liu, Y.; Yang, M.; Wang, J.; Huisingh, D. An active preventive maintenance approach of complex equipment based on a novel product-service system operation mode. J. Clean. Prod. 2020, 277, 123365. [Google Scholar] [CrossRef]
- Betti, A.; Crisostomi, E.; Paolinelli, G.; Piazzi, A.; Ruffini, F.; Tucci, M. Condition monitoring and predictive maintenance methodologies for hydropower plants equipment. Renew. Energy 2021, 171, 246–253. [Google Scholar] [CrossRef]
- Song, Y.; Zou, Y.; Su, Y.; Wang, M.; Xie, Z.; Chen, H.; Sang, Z. Improved cluster intelligent and complex optimization algorithm for power equipment CAD-assisted intelligent operation and maintenance. Adv. Multimed. 2022, 2022, 5695453. [Google Scholar] [CrossRef]
- Ma, Z.; Ren, Y.; Xiang, X.; Turk, Z. Data-driven decision-making for equipment maintenance. Autom. Constr. 2020, 112, 103103. [Google Scholar] [CrossRef]
- Catelani, M.; Ciani, L.; Galar, D.; Patrizi, G. Optimizing Maintenance Policies for a Yaw System Using Reliability-Centered Maintenance and Data-Driven Condition Monitoring. IEEE Trans. Instrum. Meas. 2020, 69, 6241–6249. [Google Scholar] [CrossRef]
- Haritha, T.; Anitha, A. Asymmetric Consortium Blockchain and Homomorphically Polynomial-Based PIR for Secured Smart Parking Systems. Comput. Mater. Contin. 2023, 75, 3923–3939. [Google Scholar] [CrossRef]
- Bousdekis, A.; Lepenioti, K.; Apostolou, D.; Mentzas, G. A Review of Data-Driven Decision-Making Methods for Industry 4.0 Maintenance Applications. Electronics 2021, 10, 828. [Google Scholar] [CrossRef]
- Mi, S.; Feng, Y.; Zheng, H.; Wang, Y.; Gao, Y.; Tan, J. Prediction maintenance integrated decision-making approach supported by digital twin-driven cooperative awareness and interconnection framework. J. Manuf. Syst. 2021, 58, 329–345. [Google Scholar] [CrossRef]
- Supriatna, A.; Singgih, M.L.; Widodo, E.; Kurniati, N. Overall equipment effectiveness evaluation of maintenance strategies for rented equipment. Int. J. Technol. 2020, 11, 619. [Google Scholar] [CrossRef]
- Özcan, E.; Danan, T.; Yumuak, R.; Eren, T. An artificial neural network model supported with multi criteria decision making approaches for maintenance planning in hydroelectric power plants. Eksploat. I Niezawodn. Maint. Reliab. 2020, 22, 400–418. [Google Scholar] [CrossRef]
- Cao, X.G.; Zhang, M.Y.; Gong, Y.R.; Jia, X.L.; Zhang, R.Y. Maintenance decision method considering inspection of mining equipment. Int. J. Metrol. Qual. Eng. 2021, 12, 21. [Google Scholar] [CrossRef]
- Nataraj, S.; Alvarez, C.; Sada, L.; Juan, A.; Panadero, J.; Bayliss, C. Applying statistical learning methods for forecasting prices and enhancing the probability of success in logistics tenders. Transp. Res. Procedia 2020, 47, 529–536. [Google Scholar] [CrossRef]
- Jensen, J.S. Innovative and sustainable operation and maintenance of bridges. Struct. Infrastruct. Eng. 2020, 16, 72–83. [Google Scholar] [CrossRef]
- Annas, F.; Ediana, D.; Kurniawan, A.; Wandira, R.; Zakir, S. Decision support system in detrmination of project tender winner using the analytical hierarchy process (ahp) method. J. Phys. Conf. Ser. 2021, 1779, 012006. [Google Scholar] [CrossRef]
- Mac-Barango, D.O. Bidding/Tendering Strategies: As Success Determinants of Construction Tenders. World J. Innov. Mod. Technol. 2022, 6, 1–18. [Google Scholar]
- Lorentziadis, P.L. Competitive bidding in asymmetric multidimensional public procurement. Eur. J. Oper. Res. 2020, 282, 211–220. [Google Scholar] [CrossRef]
- Maulud, D.H.; Zeebaree, S.R.; Jacksi, K.; Sadeeq MA, M.; Sharif, K.H. State of art for semantic analysis of natural language processing. Qubahan Acad. J. 2021, 1, 21–28. [Google Scholar] [CrossRef]
- Stewart, R.; Velupillai, S. Applied natural language processing in mental health big data. Neuropsychopharmacology 2021, 46, 252. [Google Scholar] [CrossRef]
- Fensel, D.; Şimşek, U.; Angele, K.; Huaman, E.; Kärle, E.; Panasiuk, O.; Toma, I.; Umbrich, J.; Wahler, A. Introduction: What is a knowledge graph? In Knowledge Graphs: Methodology, Tools and Selected Use Cases; Springer: Cham, Switzerland, 2020; pp. 1–10. [Google Scholar] [CrossRef]
- Chen, X.; Jia, S.; Xiang, Y. A review: Knowledge reasoning over knowledge graph. Expert Syst. Appl. 2020, 141, 112948. [Google Scholar] [CrossRef]
- Javaid, M.; Haleem, A.; Singh, R.P.; Khan, S.; Khan, I.H. Unlocking the opportunities through ChatGPT Tool towards ameliorating the education system. BenchCouncil Trans. Benchmarks Stand. Eval. 2023, 3, 100115. [Google Scholar] [CrossRef]
- Del Baldo, M.; Palazzi, F. High-Growth Benefit Corporations: Leveraging on Intangibles—Insights from Italy. Sustainability 2023, 15, 10974. [Google Scholar] [CrossRef]
- Panneels, I. The Quintuple Bottom Line: A Framework for Place-Based Sustainable Enterprise in the Craft Industry. Sustainability 2023, 15, 3791. [Google Scholar] [CrossRef]
- McDowell, K. Storytelling wisdom: Story, information, and DIKW. J. Assoc. Inf. Sci. Technol. 2021, 72, 1223–1233. [Google Scholar] [CrossRef]
- Van Meter, H.J. Revising the DIKW pyramid and the real relationship between data, information, knowledge, and wisdom. Law Technol. Hum. 2020, 2, 69–80. [Google Scholar] [CrossRef]
- Huang, Y.; Duan, Y. Fairness Modelling, Checking and Adjustment for Purpose Driven Content Filling over DIKW. In Proceedings of the 2021 IEEE 23rd Int Conf on High Performance Computing & Communications; 7th Int Conf on Data Science & Systems; 19th Int Conf on Smart City; 7th Int Conf on Dependability in Sensor, Cloud & Big Data Systems & Application (HPCC/DSS/SmartCity/DependSys), Haikou, China, 20–22 December 2021; pp. 2316–2321. [Google Scholar] [CrossRef]
- Hu, T.; Duan, Y.; Mei, Y. Purpose Driven Balancing of Fairness for Emotional Content Transfer Over DIKW. In Proceedings of the 2021 IEEE 23rd Int Conf on High Performance Computing & Communications; 7th Int Conf on Data Science & Systems; 19th Int Conf on Smart City; 7th Int Conf on Dependability in Sensor, Cloud & Big Data Systems & Application (HPCC/DSS/SmartCity/DependSys), Haikou, China, 20–22 December 2021; pp. 2074–2081. [Google Scholar] [CrossRef]
- Zavalina, O.L.; Kim, J.; Wang, X.; Cheng, Q. Organizing Big Data, Information, and Knowledge. In Proceedings of the ACM/IEEE Joint Conference on Digital Libraries in 2020, Wuhan, China, 1–5 August 2020. [Google Scholar]
- Chen, R.C.; Dewi, C.; Huang, S.W.; Caraka, R.E. Selecting critical features for data classification based on machine learning methods. J. Big Data 2020, 7, 52. [Google Scholar] [CrossRef]
- Shah, K.; Patel, H.; Sanghvi, D.; Shah, M. A comparative analysis of logistic regression, random forest and KNN models for the text classification. Augment. Hum. Res. 2020, 5, 12. [Google Scholar] [CrossRef]
- More, R. Fortune at the Bottom of the Information Pyramid: Leveraging Data Logs to Derive Experience Insights, a Reflective Case Study. In Proceedings of the HCI International 2020–Late Breaking Posters: 22nd International Conference, HCII 2020, Part I 22, Copenhagen, Denmark, 19–24 July 2020; Springer International Publishing: Cham, Switzerland, 2020; pp. 241–245. [Google Scholar] [CrossRef]
- Li, Z.; Liu, X.; An, Y.; Sun, L.; Zhang, Y.; Wan, J. Application Scenarios of Knowledge Graph in IT Operation. J. Phys. Conf. Ser. 2020, 1650, 032175. [Google Scholar] [CrossRef]
- Ji, S.; Pan, S.; Cambria, E.; Marttinen, P.; Philip, S.Y. A survey on knowledge graphs: Representation, acquisition, and applications. IEEE Trans. Neural Netw. Learn. Syst. 2021, 33, 494–514. [Google Scholar] [CrossRef]
- Mei, Y.; Duan, Y.; Chen, L.; Feng, Z.; Yu, L.; Guo, Z. Purpose Driven Disputation Modeling, Analysis and Resolution Based on DIKWP Graphs. In Proceedings of the 2022 IEEE 24th Int Conf on High Performance Computing & Communications; 8th Int Conf on Data Science & Systems; 20th Int Conf on Smart City; 8th Int Conf on Dependability in Sensor, Cloud & Big Data Systems & Application (HPCC/DSS/SmartCity/DependSys), Hainan, China, 18–20 December 2022; pp. 2118–2125. [Google Scholar]
- Huang, Y.; Duan, Y. Towards Purpose Driven Content Interaction Modeling and Processing based on DIKW. In Proceedings of the 2021 IEEE World Congress on Services (SERVICES), Chicago, IL, USA, 5–10 September 2021; pp. 27–32. [Google Scholar] [CrossRef]


















| Notation | Description |
|---|---|
| HP | the O&M cost of certain hardware |
| OP | the original value of equipment assets |
| s | the scale factor |
| f | the age factor, which is divided into over-insured and under insured |
| sl | the service level coefficient, which is equipped with equipment importance |
| ASP | the O&M cost of a certain application software |
| SDP | the cost of developing certain application software |
| P3 | the average price mode |
| BP | the benchmark price |
| a, b, c | three different scheme tender offers |
| op | the price difference between the tender offer and the benchmark price |
| TD | the tender offer |
| P12 | the economic mode |
| Serial Number | Scoring Factor | Score | Scoring Criteria |
|---|---|---|---|
| 1 | tender offer | 20 | includes benchmark price and tender offer |
| 2 | technical component | 45 | bidder’s commitment to technical parameters, relevant technical personnel information, and other impact factors |
| 3 | commercial component | 35 | whether the bidder has some relevant qualifications |
| 4 | policy-based bonus points | 5 | whether the bidding product is government-related |
| Device\Factor | Scale Factor | Age Factor (0) | Age Factor (1) | General | Important | Core |
|---|---|---|---|---|---|---|
| Hardware | 0.03 | 1 | 1.1 | 1 | 1.1 | 1.2 |
| Software | 0.1 | 1 | 1.1 | 1 | 1.1 | 1.2 |
| Bid Score—Mode/Scheme | 10.2 Million | 11.1 Million | 11.8 Million | 12.5 Million | Which Scheme |
|---|---|---|---|---|---|
| Score-economic | 19.1 | 17.6 | 16.5 | 15.6 | scheme1 |
| Score-stable | Not enough | Not enough | 19.1 | 18 | scheme3 |
| Score-quality | Not enough | Not enough | Not enough | 20 | scheme4 |
| Score-average | 17.6 | 19.5 | 19.3 | 18.2 | scheme2 |
| Which mode | Economy | average | average | quality |
Disclaimer/Publisher’s Note: The statements, opinions and data contained in all publications are solely those of the individual author(s) and contributor(s) and not of MDPI and/or the editor(s). MDPI and/or the editor(s) disclaim responsibility for any injury to people or property resulting from any ideas, methods, instructions or products referred to in the content. |
© 2023 by the authors. Licensee MDPI, Basel, Switzerland. This article is an open access article distributed under the terms and conditions of the Creative Commons Attribution (CC BY) license (https://creativecommons.org/licenses/by/4.0/).
Share and Cite
Liu, Y.; Wang, W.; Wang, W.; Yu, C.; Mao, B.; Shang, D.; Duan, Y. Purpose-Driven Evaluation of Operation and Maintenance Efficiency and Safety Based on DIKWP. Sustainability 2023, 15, 13083. https://doi.org/10.3390/su151713083
Liu Y, Wang W, Wang W, Yu C, Mao B, Shang D, Duan Y. Purpose-Driven Evaluation of Operation and Maintenance Efficiency and Safety Based on DIKWP. Sustainability. 2023; 15(17):13083. https://doi.org/10.3390/su151713083
Chicago/Turabian StyleLiu, Yanfei, Wentao Wang, Wenjun Wang, Chengbo Yu, Bowen Mao, Dongfang Shang, and Yucong Duan. 2023. "Purpose-Driven Evaluation of Operation and Maintenance Efficiency and Safety Based on DIKWP" Sustainability 15, no. 17: 13083. https://doi.org/10.3390/su151713083
APA StyleLiu, Y., Wang, W., Wang, W., Yu, C., Mao, B., Shang, D., & Duan, Y. (2023). Purpose-Driven Evaluation of Operation and Maintenance Efficiency and Safety Based on DIKWP. Sustainability, 15(17), 13083. https://doi.org/10.3390/su151713083

