Sign in to use this feature.

Years

Between: -

Subjects

remove_circle_outline
remove_circle_outline
remove_circle_outline

Journals

Article Types

Countries / Regions

Search Results (1)

Search Parameters:
Keywords = improved DIKWP model

Order results
Result details
Results per page
Select all
Export citation of selected articles as:
22 pages, 4458 KB  
Article
Purpose-Driven Evaluation of Operation and Maintenance Efficiency and Safety Based on DIKWP
by Yanfei Liu, Wentao Wang, Wenjun Wang, Chengbo Yu, Bowen Mao, Dongfang Shang and Yucong Duan
Sustainability 2023, 15(17), 13083; https://doi.org/10.3390/su151713083 - 30 Aug 2023
Cited by 4 | Viewed by 1854
Abstract
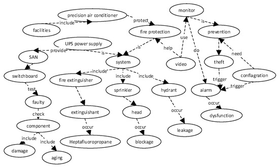
In large-scale public security equipment projects, long-term equipment operation often leads to equipment failures and other problems, so it is particularly important to choose the appropriate operation and maintenance (O&M) scheme based on the content of the equipment work orders. However, there are [...] Read more.
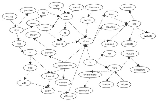
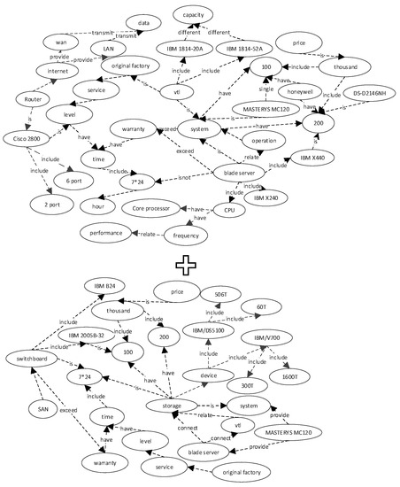
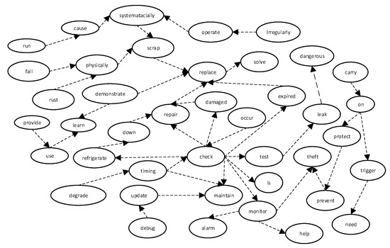
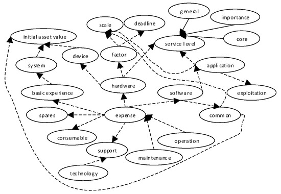
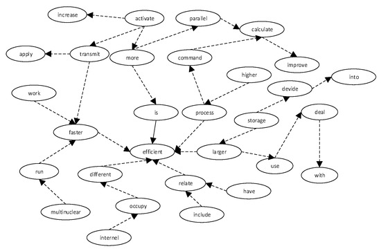
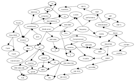
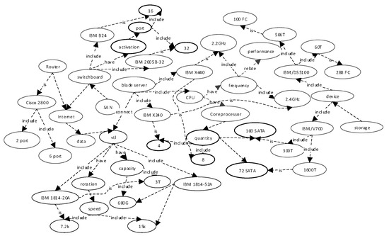
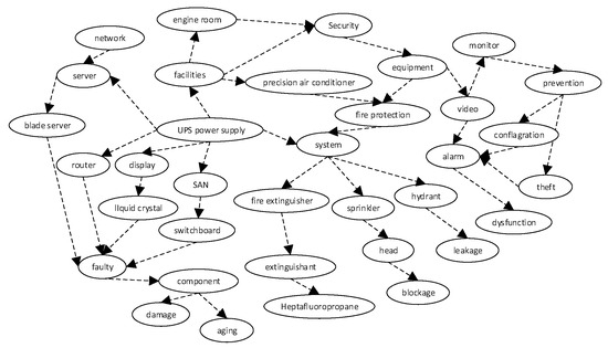
In large-scale public security equipment projects, long-term equipment operation often leads to equipment failures and other problems, so it is particularly important to choose the appropriate operation and maintenance (O&M) scheme based on the content of the equipment work orders. However, there are a variety of equipment models in the work orders; not only is the data complex, but also due to the long project cycle, there are often problems such as loss of content, which bring great challenges to the O&M work. This paper defines these problems as “3-No problems”: inconsistency, inaccuracy, and incompleteness. In this paper, an improved DIKWP model is proposed and combined with a random forest classifier to construct data graphs, information graphs, knowledge graphs, and wisdom graphs. Through the above model, the 3-No problem in equipment work orders can be solved, and the importance of each equipment model can be obtained. Eventually, combined with the purpose graph, the selection of models, the bid score calculation, and the selection of O&M schemes are carried out based on the obtained conclusion in a purpose-driven manner to achieve the evaluation of O&M efficiency and safety. Finally, an example is assumed to illustrate the application of the method in actual projects, which provides a certain reference value for the selection of an O&M scheme for large-scale equipment projects. Full article
Show Figures

Figure 1

Back to TopTop