Recovery for Resilience: The Mediating Role of Work–Life Balance on the Quality of Life of Women Employees
Abstract
:1. Introduction
2. Literature Review
2.1. Work–Life Balance and Quality of Life
2.2. Work–Life Balance and After-Work Activities and Experiences
2.3. Coping Strategies and Work–Life Balance
3. Materials and Methods
3.1. Sampling and Measurement
3.2. Statistical Analysis Methodology
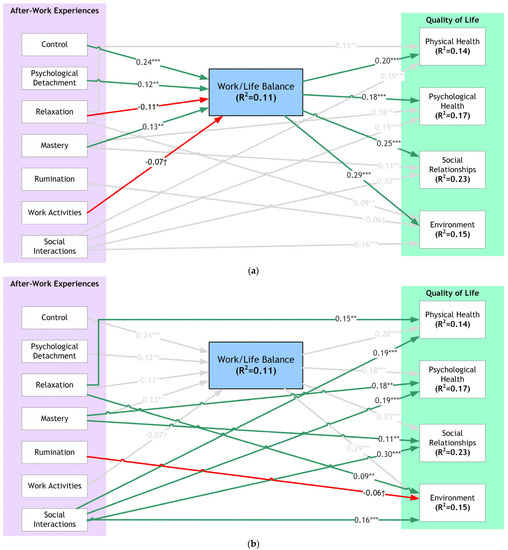
4. Results
4.1. Research Question 1
4.2. Research Question 2
5. Discussion
6. Conclusions
6.1. Summary and Implications
6.2. Limitations and Suggestions for Further Research
Author Contributions
Funding
Institutional Review Board Statement
Informed Consent Statement
Data Availability Statement
Acknowledgments
Conflicts of Interest
Appendix A
| Work–Life Balance [72] |
| I am able to negotiate and accomplish what is expected of me at work and in my family. |
| I do a good job of meeting the role expectations of critical people in my work and family life. |
| People who are close to me would say that I do a good job of balancing work and family. |
| I am able to accomplish the expectations that my supervisors and my family have for me. |
| My coworkers and members of my family would say that I am meeting their expectations. |
| It is clear to me, based on feedback from coworkers and family members, that I am accomplishing both my work and family responsibilities. |
| Coping Strategies [60] |
| Problem solving |
| Tried to solve the problem. |
| Tried to carefully plan a course of action rather than acting on impulse. |
| Brainstormed all possible solutions before deciding what to do. |
| Set some goals for yourself to deal with the situation. |
| Tried different ways to solve the problem until you found one that worked. |
| Seeking support |
| Confided your fears and worries to a friend or relative. |
| Sought reassurance from those who know you best. |
| Talked to people about the situation because talking about it helped you to feel better. |
| Accepted sympathy and understanding from friends who had the same problem. |
| Went to a friend for advice on how to change the situation. |
| Avoidance |
| Avoided being with people in general. |
| Daydreamed about better times. |
| Wished that people would just leave you alone. |
| Identified with characters in novels or movies. |
| Watched television more than usual. |
| After-Work Experiences |
| Psychological detachment [42] |
| During time after work, I forget about work. |
| During time after work, I don’t think about work at all. |
| Relaxation [42] |
| During time after work, I kick back and relax. |
| During time after work, I do relaxing things. |
| Mastery [42] |
| During time after work, I learn new things. |
| During time after work, I seek out intellectual challenges. |
| During time after work, I do something to broaden my horizons. |
| Control [42] |
| During time after work, I decide my own schedule. |
| During time after work, I take care of things the way that I want them done. |
| Rumination [77] |
| During time after work, I am troubled by work-related issues. |
| During time after work, I find myself re-evaluating something I have done at work. |
| During time after work, I think about tasks that need to be done at work the next day. |
| During time after work, I find solutions to work-related problems. |
| Work activities [38,78] |
| During time after work, I spend at least part of the time finishing/working on what I was doing during the workday. |
| During time after work, I prepare/organize for what I need to do after the next day at work. |
| During time after work, I often do work tasks that I needed to get done. |
| Social interactions [38,52] |
| During time after work, I socialize with others. |
| During time after work, I spend time with/talking to friends or family. |
| Quality of Life [23] |
| Physical Health |
| To what extent do you feel that physical pain prevents you from doing what you need to do? (Reverse scored) |
| How much do you need any medical treatment to function in your daily life? (Reverse scored) |
| Do you have enough energy for everyday life? |
| How well are you able to get around? |
| How satisfied are you with your sleep? |
| How satisfied are you with your ability to perform your daily living activities? |
| How satisfied are you with your capacity for work? |
| Psychological health |
| How much do you enjoy life? |
| To what extent do you feel your life to be meaningful? |
| How well are you able to concentrate? |
| Are you able to accept your bodily appearance? |
| How satisfied are you with yourself? |
| How often do you have negative feelings, such as blue mood, despair, anxiety, depression? |
| Social relationships |
| How satisfied are you with your personal relationships? |
| How satisfied are you with your sex life? |
| How satisfied are you with the support you get from your friends? |
| Environment |
| How safe do you feel in your daily life? |
| How healthy is your physical environment? |
| Do you have enough money to meet your needs? |
| How available to you is the information that you need in your daily-to-day life? |
| To what extent do you have the opportunity for leisure activities? |
| How satisfied are you with the condition of your living place? |
| How satisfied are you with your access to health services? |
| How satisfied are you with your transport? |
References
- Corrin, C. (Ed.) Superwomen and the Double Burden: Women’s Experience of Change in Central and Eastern Europe and the Former Soviet Union; Second Story Press: Toronto, ON, Canada, 1992; ISBN 978-0-929005-34-8. [Google Scholar]
- Stockman, N.; Bonney, N.; Sheng, X. Women’s Work in East and West: The Dual Burden of Employment and Family Life; M.E. Sharpe: Armonk, NY, USA, 1995; ISBN 978-1-56324-708-8. [Google Scholar]
- Gálvez, A.; Tirado, F.; Martínez, M.J. Work–Life balance, organizations and social sustainability: Analyzing female telework in Spain. Sustainability 2020, 12, 3567. [Google Scholar] [CrossRef]
- Haar, J.; Carr, S.C.; Arrowsmith, J.; Parker, J.; Hodgetts, D.; Alefaio-Tugia, S. Escape from working poverty: Steps toward sustainable livelihood. Sustainability 2018, 10, 4144. [Google Scholar] [CrossRef]
- Rao, I. Work-life balance for sustainable human development: Cultural intelligence as enabler. J. Hum. Behav. Soc. Environ. 2017, 27, 706–713. [Google Scholar] [CrossRef]
- Grzywacz, J.G.; Carlson, D.S. Conceptualizing Work—Family Balance: Implications for Practice and Research. Adv. Dev. Hum. Resour. 2007, 9, 455–471. [Google Scholar] [CrossRef]
- Clark, S.C. Work cultures and work/family balance. J. Vocat. Behav. 2001, 58, 348–365. [Google Scholar] [CrossRef]
- Clarke, M.C.; Koch, L.C.; Hill, E.J. The work-family interface: Differentiating balance and fit. Fam. Consum. Sci. Res. J. 2004, 33, 121–140. [Google Scholar] [CrossRef]
- Fisher, G.G. Work/Personal Life Balance: A Construct Development Study. Ph.D. Thesis, Bowling Green State University, Bowling Green, KY, USA, 2001. [Google Scholar]
- Keene, J.R.; Quadagno, J. Predictors of perceived work-family balance: Gender difference or gender similarity? Sociol. Perspect. 2004, 47, 1–23. [Google Scholar] [CrossRef]
- Milkie, M.A.; Peltola, P. Playing all the roles: Gender and the work-family balancing act. J. Marriage Fam. 1999, 61, 476–490. [Google Scholar] [CrossRef]
- Sirgy, M.J.; Lee, D.-J. Work-Life Balance: An Integrative Review. Appl. Res. Qual. Life 2018, 13, 229–254. [Google Scholar] [CrossRef]
- Davis, S.N.; Shevchuk, A.; Strebkov, D. Pathways to satisfaction with work-life balance: The case of Russian-language Internet freelancers. J. Fam. Econ. Issues 2014, 35, 542–556. [Google Scholar] [CrossRef]
- Greenhaus, J.H.; Collins, K.M.; Shaw, J.D. The relation between work–family balance and quality of life. J. Vocat. Behav. 2003, 63, 510–531. [Google Scholar] [CrossRef]
- Haar, J.M. Testing a new measure of work–life balance: A study of parent and non-parent employees from New Zealand. Int. J. Hum. Resour. Manag. 2013, 24, 3305–3324. [Google Scholar] [CrossRef]
- Vanderpool, C.; Way, S.A. Investigating work–family balance, job anxiety, and turnover intentions as predictors of health care and senior services customer-contact employee voluntary turnover. Cornell Hosp. Q. 2013, 54, 149–160. [Google Scholar] [CrossRef]
- Gröpel, P.; Kuhl, J. Work-life balance and subjective well-being: The mediating role of need fulfilment. Br. J. Psychol. 2009, 100, 365–375. [Google Scholar] [CrossRef]
- Keeney, J.; Boyd, E.M.; Sinha, R.; Westring, A.F.; Ryan, A.M. From “work–family” to “work–life”: Broadening our conceptualization and measurement. J. Vocat. Behav. 2013, 82, 221–237. [Google Scholar] [CrossRef]
- Powell, G.N.; Greenhaus, J.H. Is the opposite of positive negative? Untangling the complex relationship between work-family enrichment and conflict. Career Dev. Int. 2006, 11, 650–659. [Google Scholar] [CrossRef]
- Rice, R.W.; Frone, M.R.; McFarlin, D.B. Work—Nonwork conflict and the perceived quality of life. J. Organ. Behav. 1992, 13, 155–168. [Google Scholar] [CrossRef]
- Noda, H. Work–Life Balance and Life Satisfaction in OECD Countries: A Cross-Sectional Analysis. J. Happiness Stud. 2020, 21, 1325–1348. [Google Scholar] [CrossRef]
- World Health Organization. WHOQOL-BREF: Introduction, administration, scoring and generic version of the assessment: Field trial version 1996.
- The WHOQOL Group. Development of the World Health Organization WHOQOL-BREF quality of life assessment. Psychol. Med. 1998, 28, 551–558. [Google Scholar] [CrossRef]
- Gini, A. Work, identity and self: How we are formed by the work we do. J. Bus. Ethics 1998, 17, 707–714. [Google Scholar] [CrossRef]
- May, D.R.; Gilson, R.L.; Harter, L.M. The psychological conditions of meaningfulness, safety and availability and the engagement of the human spirit at work. J. Occup. Organ. Psychol. 2004, 77, 11–37. [Google Scholar] [CrossRef]
- Szücs, S.; Drobnič, S.; den Dulk, L.; Verwiebe, R. Quality of life and satisfaction with the work-life balance. In Quality of Life and Work in Europe: Theory, Practice and Policy; Bäck-Wiklund, M., van der Lippe, T., den Dulk, L., Doorne-Huiskes, A., Eds.; Palgrave Macmillan: London, UK, 2011; pp. 95–117. ISBN 978-0-230-29944-3. [Google Scholar]
- Adler, M.A.; Lenz, K. Diversification in family forms in nine OECD countries—Challenges for policy and research. In The Changing Faces of Families; Routledge: London, UK, 2023; pp. 213–242. ISBN 978-1-00-319350-0. [Google Scholar]
- Clark, S.; McGrane, A.; Boyle, N.; Joksimovic, N.; Burke, L.; Rock, N.; O’ Sullivan, K. “You’re a teacher you’re a mother, you’re a worker”: Gender inequality during COVID-19 in Ireland. Gend. Work Organ. 2021, 28, 1352–1362. [Google Scholar] [CrossRef]
- Hjálmsdóttir, A.; Bjarnadóttir, V.S. “I have turned into a foreman here at home”: Families and work–life balance in times of COVID-19 in a gender equality paradise. Gend. Work Organ. 2021, 28, 268–283. [Google Scholar] [CrossRef]
- Andrew, A.; Cattan, S.; Costa Dias, M.; Farquharson, C.; Kraftman, L.; Krutikova, S.; Phimister, A.; Sevilla, A. The gendered division of paid and domestic work under lockdown. Fisc. Stud. 2022, 43, 325–340. [Google Scholar] [CrossRef]
- Zamberlan, A.; Gioachin, F.; Gritti, D. Work less, help out more? The persistence of gender inequality in housework and childcare during UK COVID-19. Res. Soc. Stratif. Mobil. 2021, 73, 100583. [Google Scholar] [CrossRef]
- Jaspers, E.; Van Der Lippe, T.; Evertsson, M. Gender inequality, households, and work. In Handbook of Sociological Science; Gërxhani, K., De Graaf, N., Raub, W., Eds.; Edward Elgar Publishing: Cheltenham, UK, 2022; pp. 176–195. ISBN 978-1-78990-943-2. [Google Scholar]
- Pocock, B. Work/Care regimes: Institutions, culture and behaviour and the Australian case. Gend. Work Organ. 2005, 12, 32–49. [Google Scholar] [CrossRef]
- Hochschild, A.R.; Machung, A. The Second Shift: Working Families and the Revolution at Home; Penguin Books: New York, NY, USA, 2012; ISBN 978-0-14-312033-9. [Google Scholar]
- Brough, P.; Timms, C.; Chan, X.W.; Hawkes, A.; Rasmussen, L. Work–Life Balance: Definitions, Causes, and Consequences. In Handbook of Socioeconomic Determinants of Occupational Health: From Macro-Level to Micro-Level Evidence; Theorell, T., Ed.; Handbook Series in Occupational Health Sciences; Springer International Publishing: Cham, Switzerland, 2020; pp. 473–487. ISBN 978-3-030-31438-5. [Google Scholar]
- Binnewies, C.; Sonnentag, S.; Mojza, E.J. Recovery during the weekend and fluctuations in weekly job performance: A week-level study examining intra-individual relationships. J. Occup. Organ. Psychol. 2010, 83, 419–441. [Google Scholar] [CrossRef]
- Sonnentag, S. Recovery, work engagement, and proactive behavior: A new look at the interface between nonwork and work. J. Appl. Psychol. 2003, 88, 518–528. [Google Scholar] [CrossRef]
- Sonnentag, S. Work, recovery activities, and individual well-being: A diary study. J. Occup. Health Psychol. 2001, 6, 196–210. [Google Scholar] [CrossRef] [PubMed]
- Sonnentag, S.; Fritz, C. Recovery from job stress: The stressor-detachment model as an integrative framework. J. Organ. Behav. 2015, 36, S72–S103. [Google Scholar] [CrossRef]
- Fritz, S.; Milligan, I.; Ruest, N.; Lin, J. Building community at distance: A datathon during COVID-19. Digit. Libr. Perspect. 2020, 36, 415–428. [Google Scholar] [CrossRef]
- Parkinson, B.; Totterdell, P. Classifying affect-regulation strategies. Cogn. Emot. 1999, 13, 277–303. [Google Scholar] [CrossRef]
- Sonnentag, S.; Fritz, C. The recovery experience questionnaire: Development and validation of a measure for assessing recuperation and unwinding from work. J. Occup. Health Psychol. 2007, 12, 204–221. [Google Scholar] [CrossRef]
- Sonnentag, S.; Bayer, U.-V. Switching off mentally: Predictors and consequences of psychological detachment from work during off-job time. J. Occup. Health Psychol. 2005, 10, 393–414. [Google Scholar] [CrossRef] [PubMed]
- Sutherland, J.-A. Mothering, Guilt and shame. Sociol. Compass 2010, 4, 310–321. [Google Scholar] [CrossRef]
- Meijman, T.F.; Mulder, G. Psychological aspects of workload. In Handbook of Work and Organizational: Work Psychology, 2nd ed.; Drenth, P.J.D., Thierry, H., de Wolff, C.J., Eds.; Psychology Press/Erlbaum (UK) Taylor & Francis: Hove, England, 1998; Volume 2, pp. 5–33. ISBN 978-0-86377-522-2. [Google Scholar]
- Hobfoll, S.E. Stress, Culture, and Community: The Psychology and Philosophy of Stress; The Plenum series on stress and coping; Plenum Press: New York, NY, USA, 1998; ISBN 978-0-306-45942-9. [Google Scholar]
- Chen, Z.; Powell, G.N.; Greenhaus, J.H. Work-to-family conflict, positive spillover, and boundary management: A person-environment fit approach. J. Vocat. Behav. 2009, 74, 82–93. [Google Scholar] [CrossRef]
- Cho, E.; Tay, L.; Allen, T.D.; Stark, S. Identification of a dispositional tendency to experience work–family spillover. J. Vocat. Behav. 2013, 82, 188–198. [Google Scholar] [CrossRef]
- Grzywacz, J.G.; Marks, N.F. Reconceptualizing the work–family interface: An ecological perspective on the correlates of positive and negative spillover between work and family. J. Occup. Health Psychol. 2000, 5, 111–126. [Google Scholar] [CrossRef]
- Kinnunen, U.; Mauno, S.; Siltaloppi, M. Job insecurity, recovery and well-being at work: Recovery experiences as moderators. Econ. Ind. Democr. 2010, 31, 179–194. [Google Scholar] [CrossRef]
- Meier, L.L.; Cho, E.; Dumani, S. The effect of positive work reflection during leisure time on affective well-being: Results from three diary studies. J. Organ. Behav. 2016, 37, 255–278. [Google Scholar] [CrossRef]
- Bennett, A.A.; Gabriel, A.S.; Calderwood, C.; Dahling, J.J.; Trougakos, J.P. Better together? Examining profiles of employee recovery experiences. J. Appl. Psychol. 2016, 101, 1635–1654. [Google Scholar] [CrossRef]
- Querstret, D.; Cropley, M. Exploring the relationship between work-related rumination, sleep quality, and work-related fatigue. J. Occup. Health Psychol. 2012, 17, 341–353. [Google Scholar] [CrossRef]
- Cropley, M.; Zijlstra, F.R.H. Work and rumination. In Handbook of Stress in the Occupations; Edward Elgar Publishing: Cheltenham, UK, 2011; p. 14333. ISBN 978-0-85793-115-3. [Google Scholar]
- Pravettoni, G.; Cropley, M.; Leotta, S.N.; Bagnara, S. The differential role of mental rumination among industrial and knowledge workers. Ergonomics 2007, 50, 1931–1940. [Google Scholar] [CrossRef] [PubMed]
- Smyth, I.; Sweetman, C. Introduction: Gender and resilience. Gend. Dev. 2015, 23, 405–414. [Google Scholar] [CrossRef]
- Lazarus, R.S.; Folkman, S. Stress, Appraisal, and Coping; Springer Pub. Co.: New York, NY, USA, 1984; ISBN 978-0-8261-4190-3. [Google Scholar]
- Biggs, A.; Brough, P.; Drummond, S. Lazarus and Folkman’s psychological stress and coping theory. In The Handbook of Stress and Health; Cooper, C.L., Quick, J.C., Eds.; John Wiley & Sons, Ltd.: Chichester, UK, 2017; pp. 349–364. ISBN 978-1-118-99381-1. [Google Scholar]
- Roth, S.; Cohen, L.J. Approach, avoidance, and coping with stress. Am. Psychol. 1986, 41, 813–819. [Google Scholar] [CrossRef] [PubMed]
- Amirkhan, J.H. A factor analytically derived measure of coping: The Coping Strategy Indicator. J. Pers. Soc. Psychol. 1990, 59, 1066–1074. [Google Scholar] [CrossRef]
- Kazmi, A.B.; Singh, A.P. Work-life balance, stress, and coping strategies as determinants of job satisfaction among police personnel. Indian J. Health Wellbeing 2015, 6, 1244–1247. [Google Scholar]
- Gillen, P.; Neill, R.D.; Manthorpe, J.; Mallett, J.; Schroder, H.; Nicholl, P.; Currie, D.; Moriarty, J.; Ravalier, J.; McGrory, S.; et al. Decreasing Wellbeing and Increasing Use of Negative Coping Strategies: The Effect of the COVID-19 Pandemic on the UK Health and Social Care Workforce. Epidemiologia 2022, 3, 26–39. [Google Scholar] [CrossRef]
- McFadden, P.; Ross, J.; Moriarty, J.; Mallett, J.; Schroder, H.; Ravalier, J.; Manthorpe, J.; Currie, D.; Harron, J.; Gillen, P. The role of coping in the wellbeing and work-related quality of life of UK health and social care workers during COVID-19. Int. J. Environ. Res. Public. Health 2021, 18, 815. [Google Scholar] [CrossRef]
- Wood, S.K.; Bhatnagar, S. Resilience to the effects of social stress: Evidence from clinical and preclinical studies on the role of coping strategies. Neurobiol. Stress 2015, 1, 164–173. [Google Scholar] [CrossRef]
- Zhao, J.; Thurman, Q.; He, N. Sources of job satisfaction among police officers: A test of demographic and work environment models. Justice Q. 1999, 16, 153–173. [Google Scholar] [CrossRef]
- Russo, C.; Calo, O.; Harrison, G.; Mahoney, K.; Zavotsky, K.E. Resilience and coping after hospital mergers. Clin. Nurse Spec. 2018, 32, 97. [Google Scholar] [CrossRef] [PubMed]
- Finstad, G.L.; Giorgi, G.; Lulli, L.G.; Pandolfi, C.; Foti, G.; León-Perez, J.M.; Cantero-Sánchez, F.J.; Mucci, N. Resilience, Coping Strategies and Posttraumatic Growth in the Workplace Following COVID-19: A Narrative Review on the Positive Aspects of Trauma. Int. J. Environ. Res. Public. Health 2021, 18, 9453. [Google Scholar] [CrossRef]
- MacIntyre, P.D.; Gregersen, T.; Mercer, S. Language teachers’ coping strategies during the Covid-19 conversion to online teaching: Correlations with stress, wellbeing and negative emotions. System 2020, 94, 102352. [Google Scholar] [CrossRef]
- Zheng, C.; Kashi, K.; Fan, D.; Molineux, J.; Ee, M.S. Impact of individual coping strategies and organisational work–life balance programmes on Australian employee well-being. Int. J. Hum. Resour. Manag. 2016, 27, 501–526. [Google Scholar] [CrossRef]
- Enarson, E.P. Women Confronting Natural Disaster: From Vulnerability to Resilience; Lynne Rienner Publishers: Boulder, CO, USA, 2012; ISBN 978-1-58826-831-0. [Google Scholar]
- Snow, D.L.; Swan, S.C.; Raghavan, C.; Connell, C.M.; Klein, I. The relationship of work stressors, coping and social support to psychological symptoms among female secretarial employees. Work Stress 2003, 17, 241–263. [Google Scholar] [CrossRef]
- Wilkins-Yel, K.G.; Simpson, A.; Sparks, P.D. Persisting despite the odds: Resilience and coping among women in engineering. J. Women Minor. Sci. Eng. 2019, 25, 353–368. [Google Scholar] [CrossRef]
- Hair, J.F.; Black, W.; Babin, B.; Anderson, R. Multivariate Data Analysis: A Global Perspective, 7th ed.; global ed.; Pearson: Upper Saddle River, NJ, USA; Munich, Germany, 2010; ISBN 978-0-13-515309-3. [Google Scholar]
- Fornell, C.; Larcker, D.F. Evaluating Structural Equation Models with Unobservable Variables and Measurement Error. J. Mark. Res. 1981, 18, 39. [Google Scholar] [CrossRef]
- Bagozzi, R.P.; Yi, Y.; Phillips, L.W. Assessing Construct Validity in Organizational Research. Adm. Sci. Q. 1991, 36, 421. [Google Scholar] [CrossRef]
- Carlson, D.S.; Grzywacz, J.G.; Zivnuska, S. Is work—Family balance more than conflict and enrichment? Hum. Relat. 2009, 62, 1459–1486. [Google Scholar] [CrossRef]
- Cropley, M.; Michalianou, G.; Pravettoni, G.; Millward, L.J. The relation of post-work ruminative thinking with eating behaviour. Stress Health 2012, 28, 23–30. [Google Scholar] [CrossRef]
- Trougakos, J.P.; Hideg, I.; Cheng, B.H.; Beal, D.J. Lunch breaks unpacked: The role of autonomy as a moderator of recovery during lunch. Acad. Manag. J. 2014, 57, 405–421. [Google Scholar] [CrossRef]
- Bagozzi, R.P.; Yi, Y. On the evaluation of structural equation models. J. Acad. Mark. Sci. 1988, 16, 74–94. [Google Scholar] [CrossRef]
- Kline, R.B. Principles and Practice of Structural Equation Modeling, 2nd ed.; Methodology in the Social Sciences; Guilford Press: New York, NY, USA, 2005; ISBN 978-1-59385-075-3. [Google Scholar]
- Carmines, E.G.; McIver, J.P. Analyzing models with unobserved variables: Analysis of covariance structures. In Social Measurement: Current Issues; Bohmstedt, G., Borgatta, E., Eds.; Sage Publications: Beverly Hills, CA, USA, 1981; pp. 65–115. [Google Scholar]
- Bentler, P.M.; Bonett, D.G. Significance tests and goodness of fit in the analysis of covariance structures. Psychol. Bull. 1980, 88, 588–606. [Google Scholar] [CrossRef]
- Hu, L.; Bentler, P.M. Cutoff criteria for fit indexes in covariance structure analysis: Conventional criteria versus new alternatives. Struct. Equ. Model. Multidiscip. J. 1999, 6, 1–55. [Google Scholar] [CrossRef]
- MacCallum, R.C.; Browne, M.W.; Sugawara, H.M. Power analysis and determination of sample size for covariance structure modeling. Psychol. Methods 1996, 1, 130–149. [Google Scholar] [CrossRef]
- Byrne, B.M. Structural Equation Modeling with EQS and EQS/Windows: Basic Concepts, Applications, and Programming; Sage Publications: Thousand Oaks, CA, USA, 1994; ISBN 978-0-8039-5091-7. [Google Scholar]
- Kreiner, G.E.; Hollensbe, E.C.; Sheep, M.L. Balancing borders and bridges: Negotiating the work-home interface via boundary work tactics. Acad. Manag. J. 2009, 52, 704–730. [Google Scholar] [CrossRef]
- Molineux, J.; Carr, R.; Fraser, A. An action learning intervention on work-family balance. ALAR Action Learn. Action Res. J. 2013, 26, 77–106. [Google Scholar]
- Douglas, S.J.; Michaels, M.W. The Mommy Myth: The Idealization of Motherhood and How It Has Undermined All Women; Free Press: New York, NY, USA, 2005; ISBN 978-0-7432-6046-6. [Google Scholar]
- Guendouzi, J. “The guilt thing”: Balancing domestic and professional roles. J. Marriage Fam. 2006, 68, 901–909. [Google Scholar] [CrossRef]
- Marcinkus, W.C.; Whelan-Berry, K.S.; Gordon, J.R. The relationship of social support to the work-family balance and work outcomes of midlife women. Women Manag. Rev. 2007, 22, 86–111. [Google Scholar] [CrossRef]
- Oludayo, O.O.; Gberevbie, D.E.; Popoola, D.; Omonijo, D.O. A Study of Multiple Work-life Balance Initiatives in Banking Industry in Nigeria. Int. Res. J. Finance Econ. 2015, 133, 108–125. [Google Scholar]
- Tugsal, T. Work-life balance and social support as predictors of burnout: An exploratory analysis. Int. J. Acad. Res. Bus. Soc. Sci. 2017, 7, 117–138. [Google Scholar] [CrossRef]
- Erdwins, C.J.; Buffardi, L.C.; Casper, W.J.; O’Brien, A.S. The relationship of women’s role strain to social support, role satisfaction, and self-efficacy. Fam. Relat. 2001, 50, 230–238. [Google Scholar] [CrossRef]
- French, K.A.; Dumani, S.; Allen, T.D.; Shockley, K.M. A meta-analysis of work–family conflict and social support. Psychol. Bull. 2018, 144, 284–314. [Google Scholar] [CrossRef] [PubMed]
- Lauzadyte-Tutliene, A.; Balezentis, T.; Goculenko, E. Welfare State in Central and Eastern Europe. Econ. Sociol. 2018, 11, 100–123. [Google Scholar] [CrossRef]
- Blossfeld, H.-P.; Drobnic, S. Careers of Couples in Contemporary Society: From Male Breadwinner to Dual-Earner Families; Oxford University Press: Oxford, UK, 2001; ISBN 978-0-19-158994-2. [Google Scholar]
- Esping-Andersen, G. The Three Worlds of Welfare Capitalism; Princeton University Press: Princeton, NJ, USA, 1990; ISBN 978-0-691-02857-6. [Google Scholar]
- Couch, K.A.; Fairlie, R.W.; Xu, H. The evolving impacts of the COVID-19 pandemic on gender inequality in the US labor market: The COVID motherhood penalty. Econ. Inq. 2022, 60, 485–507. [Google Scholar] [CrossRef]
- Bluedorn, J.; Caselli, F.; Hansen, N.-J.; Shibata, I.; Tavares, M.M. Gender and employment in the COVID-19 recession: Cross-Country evidence on “She-Cessions”. Labour Econ. 2023, 81, 102308. [Google Scholar] [CrossRef]
- Wake, A.D.; Kandula, U.R. The global prevalence and its associated factors toward domestic violence against women and children during COVID-19 pandemic—“The shadow pandemic”: A review of cross-sectional studies. Womens Health 2022, 18, 174550572210955. [Google Scholar] [CrossRef]
- Farré, L.; Fawaz, Y.; González, L.; Graves, J. Gender Inequality in Paid and Unpaid Work During COVID-19 Times. Rev. Income Wealth 2022, 68, 323–347. [Google Scholar] [CrossRef]



| Construct | Dimensions | Items | Mean | S.D. | α | Source |
|---|---|---|---|---|---|---|
| The “accomplishment of role-related expectations that are negotiated and shared between an individual and his/her role-related partners in the work and family domains” [6] (p. 458) | Work–life balance (WLB) | 6 | 5.19 | 0.987 | 0.902 | [76] |
| “Coping responses that people bring to bear on life’s problems” [60] (p. 1066) | Coping strategies | |||||
| Problem solving | 5 | 5.06 | 1.121 | 0.871 | ||
| Seeking support | 5 | 4.88 | 1.356 | 0.908 | [60] | |
| Avoidance | 5 | 2.98 | 1.373 | 0.794 | ||
| Strategies individuals use to “…unwind and recuperate from work during leisure time…” [42] p. 204 | After-work experiences | [42] | ||||
| Psychological detachment | 2 | 4.26 | 1.486 | 0.872 | ||
| Relaxation | 2 | 4.04 | 1.373 | 0.560 | ||
| Mastery | 3 | 4.40 | 1.478 | 0.900 | ||
| Control | 2 | 4.70 | 1.390 | 0.818 | ||
| Rumination | 4 | 3.74 | 1.331 | 0.840 | [77] | |
| Work activities | 3 | 3.16 | 1.557 | 0.901 | [38,78] | |
| Social interactions | 2 | 4.52 | 1.399 | 0.856 | [38,52] | |
| “Individuals’ perceptions of their position in life in the context of the culture and value systems in which they live and in relation to their goals, expectations, standards and concerns” [23] (p. 5) | Quality of life | World Health Organization quality of life– Abbreviated Version—WHOQOL-BREF [23] | ||||
| Physical health | 7 | 4.65 | 1.118 | 0.858 | ||
| Psychological health | 6 | 5.03 | 0.998 | 0.722 | ||
| Social relationships | 3 | 5.13 | 1.109 | 0.752 | ||
| Environment | 8 | 5.01 | 1.022 | 0.788 |
| 1 | 2 | 3 | 4 | 5 | 6 | 7 | 8 | 9 | 10 | 11 | 12 | 13 | 14 | 15 | ||
|---|---|---|---|---|---|---|---|---|---|---|---|---|---|---|---|---|
| 1 | WLB | 0.829 | ||||||||||||||
| 2 | Psychological health | 0.283 | 0.782 | |||||||||||||
| 3 | Physical health | 0.262 | 0.496 | 0.801 | ||||||||||||
| 4 | Social relationships | 0.354 | 0.622 | 0.542 | 0.825 | |||||||||||
| 5 | Environment | 0.352 | 0.611 | 0.531 | 0.655 | 0.754 | ||||||||||
| 6 | Control | 0.296 | 0.236 | 0.305 | 0.323 | 0.268 | 0.916 | |||||||||
| 7 | Psychological detachment | 0.173 | 0.142 | 0.177 | 0.129 | 0.149 | 0.262 | 0.913 | ||||||||
| 8 | Relaxation | 0.091 | 0.173 | 0.228 | 0.190 | 0.201 | 0.409 | 0.357 | 0.825 | |||||||
| 9 | Mastery | 0.217 | 0.298 | 0.246 | 0.318 | 0.242 | 0.445 | 0.193 | 0.429 | 0.912 | ||||||
| 10 | Rumination | −0.016 | −0.178 | −0.054 | −0.054 | −0.093 | 0.107 | −0.325 | 0.011 | 0.139 | 0.880 | |||||
| 11 | Work activities | −0.088 | −0.198 | −0.104 | −0.100 | −0.091 | 0.024 | −0.253 | 0.010 | 0.181 | 0.648 | 0.932 | ||||
| 12 | Social interactions | 0.177 | 0.324 | 0.281 | 0.400 | 0.277 | 0.409 | 0.206 | 0.393 | 0.439 | 0.034 | 0.005 | 0.941 | |||
| 13 | Problem solving | 0.368 | 0.242 | 0.223 | 0.270 | 0.263 | 0.198 | 0.083 | 0.079 | 0.282 | 0.170 | 0.086 | 0.135 | 0.877 | ||
| 14 | Avoidance | −0.133 | −0.283 | −0.172 | −0.217 | −0.147 | 0.005 | 0.018 | 0.106 | −0.003 | 0.223 | 0.298 | 0.000 | −0.031 | 0.788 | |
| 15 | Seeking support | 0.118 | 0.061 | 0.070 | 0.207 | 0.165 | 0.167 | 0.004 | 0.067 | 0.146 | 0.167 | 0.124 | 0.223 | 0.312 | 0.156 | 0.855 |
| Frequency (N = 654) | Percentage | ||
|---|---|---|---|
| Age | Range: 18–65 | Mean: 42.7 (SD: 9.1) | |
| Education | Mandatory | 51 | 7.8 |
| Secondary | 130 | 19.9 | |
| Postsecondary nontertiary | 82 | 12.5 | |
| Bachelor’s degree | 264 | 40.4 | |
| Master’s degree | 109 | 16.7 | |
| Doctoral degree | 17 | 2.6 | |
| Marital status | Single | 136 | 20.8 |
| Divorced | 53 | 8.1 | |
| Married | 402 | 61.5 | |
| Long-term relationship | 33 | 5.0 | |
| Widowed | 16 | 2.4 | |
| Children | Yes | 440 | 67.2 |
| No | 214 | 32.7 | |
| No. of dependent children | 1 | 140 | 31.8 |
| 2 | 249 | 56.6 | |
| 3 | 37 | 8.4 | |
| 4+ | 14 | 3.2 | |
| Work experience (years) | >1 | 15 | 2.3 |
| 1–5 | 50 | 7.8 | |
| 6–10 | 95 | 14.8 | |
| 11–20 | 255 | 39.5 | |
| 21+ | 229 | 35.6 |
Disclaimer/Publisher’s Note: The statements, opinions and data contained in all publications are solely those of the individual author(s) and contributor(s) and not of MDPI and/or the editor(s). MDPI and/or the editor(s) disclaim responsibility for any injury to people or property resulting from any ideas, methods, instructions or products referred to in the content. |
© 2023 by the authors. Licensee MDPI, Basel, Switzerland. This article is an open access article distributed under the terms and conditions of the Creative Commons Attribution (CC BY) license (https://creativecommons.org/licenses/by/4.0/).
Share and Cite
Anastasopoulou, A.; Vraimaki, E.; Trivellas, P. Recovery for Resilience: The Mediating Role of Work–Life Balance on the Quality of Life of Women Employees. Sustainability 2023, 15, 12877. https://doi.org/10.3390/su151712877
Anastasopoulou A, Vraimaki E, Trivellas P. Recovery for Resilience: The Mediating Role of Work–Life Balance on the Quality of Life of Women Employees. Sustainability. 2023; 15(17):12877. https://doi.org/10.3390/su151712877
Chicago/Turabian StyleAnastasopoulou, Anna, Eftichia Vraimaki, and Panagiotis Trivellas. 2023. "Recovery for Resilience: The Mediating Role of Work–Life Balance on the Quality of Life of Women Employees" Sustainability 15, no. 17: 12877. https://doi.org/10.3390/su151712877
APA StyleAnastasopoulou, A., Vraimaki, E., & Trivellas, P. (2023). Recovery for Resilience: The Mediating Role of Work–Life Balance on the Quality of Life of Women Employees. Sustainability, 15(17), 12877. https://doi.org/10.3390/su151712877

