The Impact of Principal Curriculum Leadership on Students’ Modernity: Moderated Chain Mediation Effect
Abstract
:1. Introduction
2. Theoretical Basis and Hypothesis Development
2.1. Theoretical Framework
2.2. The Ecological Chain Model
2.3. Research Hypotheses
2.3.1. Principal Curriculum Leadership and the Development of Students’ Modernity
2.3.2. The Mediating Role of Teacher Leadership
2.3.3. The Mediating Effect of Class Management Efficiency
2.3.4. Chain Mediating Effect of Teacher Leadership and Class Management Effectiveness
2.3.5. Moderating Effect of Class Collective Efficacy
3. Methods
3.1. Subjects and Procedures
3.2. Measuring Tools
3.2.1. Principal Curriculum Leadership
3.2.2. Teacher Leadership
3.2.3. Class Management Effectiveness
3.2.4. Class Collective Effectiveness
3.2.5. Students’ Modernity
3.3. Data Analysis
4. Results
4.1. Common Method Bias Test
4.2. Descriptive Statistics and Correlation Analysis of Each Variable
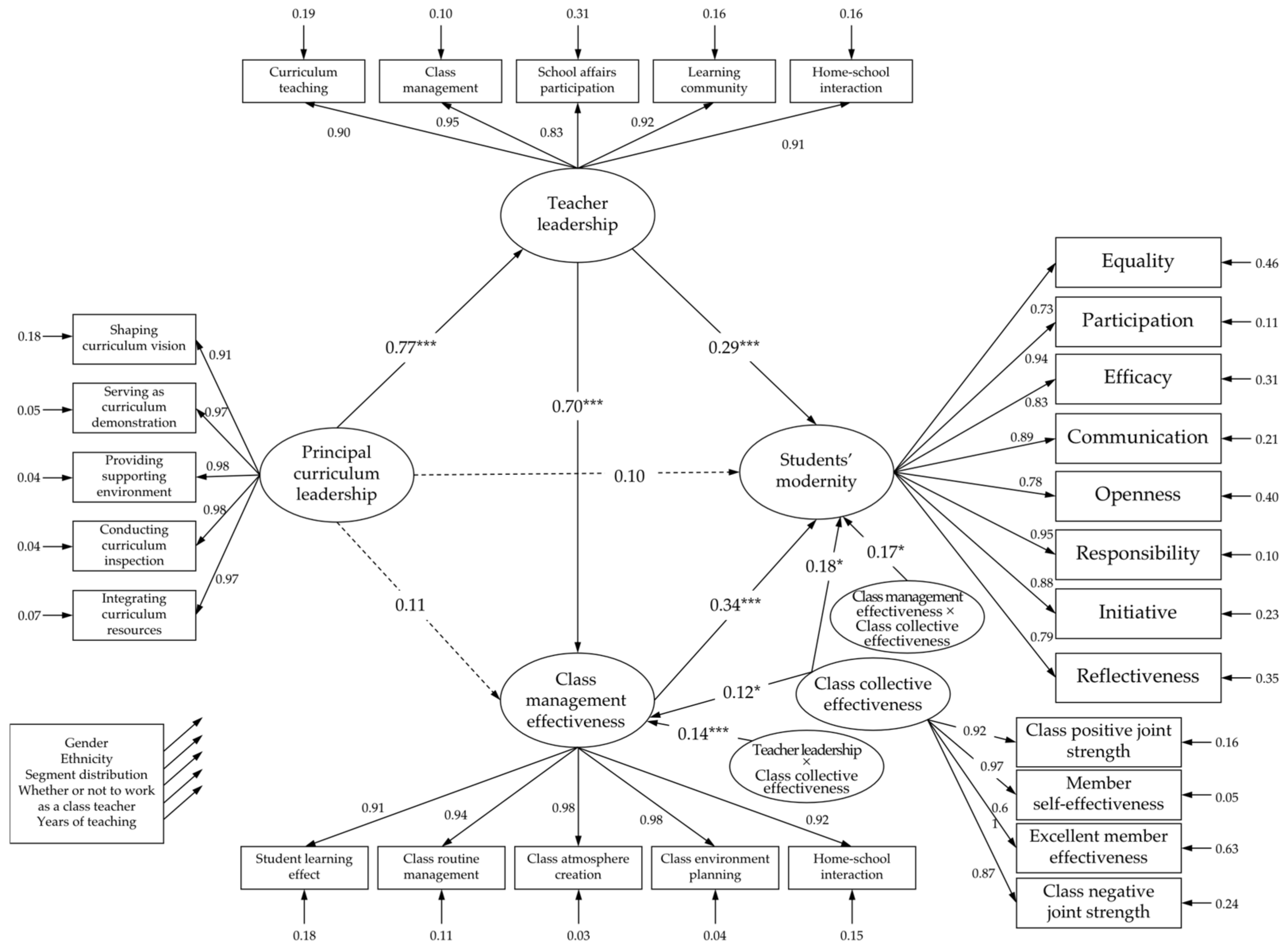
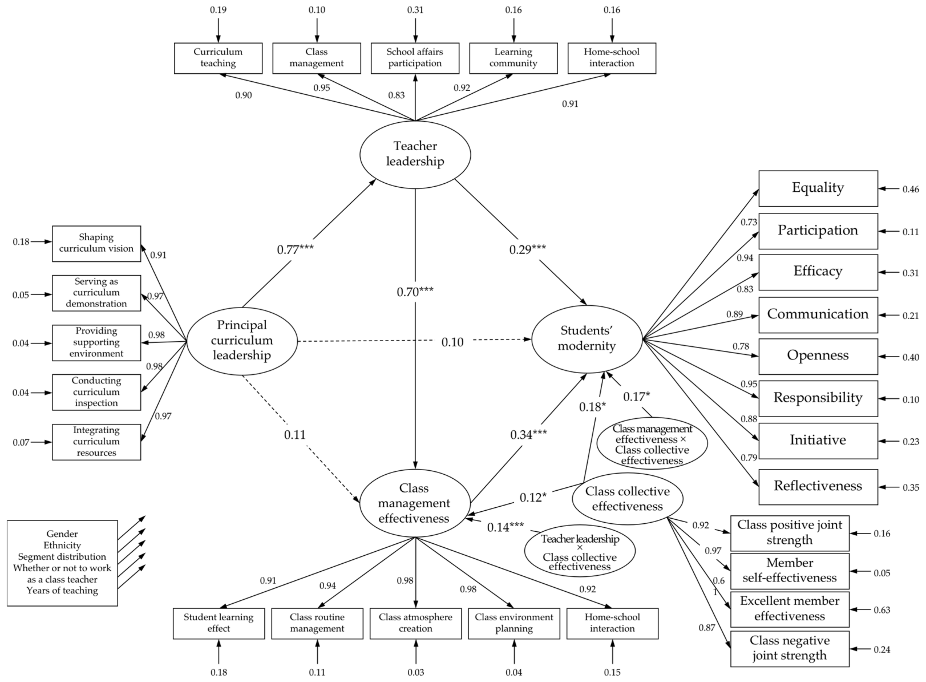
4.3. Structural Equation Model and Its Path Coefficient Estimation: Moderated Chain Mediation Effect
4.4. Testing the Mediating Effect of Teacher Leadership and Class Management Effectiveness
4.5. Examination of the Moderating Effect of Class Collective Efficacy
5. Conclusions and Suggestions
5.1. Discussion and Conclusions
5.1.1. This Study Discovered That Principal Curriculum Leadership Could Not Directly Affect the Development of Students’ Modernity
5.1.2. The Results from the Mediating Effect Models Showed That Principal Curriculum Leadership Shapes the Organizational Characteristics and Processes of Various Schools, Subsequently Affecting Student Learning Outcomes
Teacher Leadership Independently Mediates the Relationship between Principal Curriculum Leadership and Students’ Modernity (Effect Size 41.0%)
The Combination of “Teacher Leadership-Class Management Effectiveness” Plays A Partial Mediating Role in the Impact of Principal Curriculum Leadership on Students’ Modernity (Effect Size 33.5%)
Class Collective Effectiveness Plays a Moderating Role in the Impact of Teacher Leadership on Class Management Effectiveness and in the Impact of Class Management Effectiveness on Students’ Modernity
5.2. Suggestions
5.2.1. Changing the Focus: Principal Curriculum Leadership Should Focus on Students’ Sustainable Development
5.2.2. Important Others: Focusing on the Value of Principals and Teachers in Student Development
5.2.3. Ecological Overlap: Emphasis on the Influence Mechanism of the School Ecological Environment on Students’ Development
Author Contributions
Funding
Institutional Review Board Statement
Informed Consent Statement
Data Availability Statement
Conflicts of Interest
References
- Inkeles, A.; Smith, D.H. Becoming Modern: Individual Change in Six Developing Countries; Harvard University Press: Cambridge/Boston, MA, USA, 2013; p. 119. [Google Scholar]
- Gu, M. A few questions on the modernization of education. J. Chin. Soc. Educ. 1997, 3, 10–15. [Google Scholar]
- Chu, H. The nature and evaluation of educational modernization-what kind of educational modernization we need. Educ. Res. 2013, 34, 4–10. [Google Scholar]
- Smith, D.H.; Inkeles, A. The OM Scale: A Comparative Socio-Psychological Measure of Individual Modernity. Sociometry 1966, 29, 353–377. [Google Scholar] [CrossRef]
- Inkeles, A. Modernization of People: Psychology-Thought-Attitude-Behavior; Sichuan People’s Publishing House: Chengdu, China, 1985; p. 20. [Google Scholar]
- Griffith, J. Relation of principal transformational leadership to school staff job satisfaction, staff turnover, and school performance. J. Educ. Adm. 2004, 42, 333–356. [Google Scholar] [CrossRef]
- Bush, T. Understanding instructional leadership. Educ. Manag. Adm. Leadersh. 2015, 43, 487–489. [Google Scholar] [CrossRef]
- Harris, A.; Jones, M.; Crick, T. Curriculum leadership: A critical contributor to school and system improvement. Sch. Leadersh. Manag. 2020, 40, 1–4. [Google Scholar] [CrossRef]
- Walker, A.; Qian, H.Y.; Zhang, S. Secondary School Principals in Curriculum Reform: Victims or Accomplices? Front. Educ. China 2011, 6, 388–403. [Google Scholar] [CrossRef]
- Staudinger, U.M.; Kunzmann, U. Positive Adult Personality Development: Adjustment and/or Growth? Eur. Psychol. 2005, 10, 320–329. [Google Scholar] [CrossRef]
- Bronfenbrenner, U. The Ecology of Human Development: Experiments by Nature and Design; Harvard University Press: Cambridge/Boston, MA, USA, 1979; p. 16. [Google Scholar]
- Shi, Y.; Ni, X. A study on the role of school social workers in the school ecosystem. China Youth Study 2016, 10, 101–107. [Google Scholar] [CrossRef]
- Yukl, G. Leadership in Organizations, 9/e; Pearson Education India: Noida, India, 1981; p. 3. [Google Scholar]
- Pont, B.; Moorman, H.; Nusche, D. Improving School Leadership. Vol. 1: Policy and Practice; OECD: Paris, France, 2008; p. 33. [Google Scholar]
- Firestone, W.A.; Riehl, C. A New Agenda for Research in Educational Leadership; Teachers College Press: New York, NY, USA, 2005; p. 81. [Google Scholar]
- Pitner, N.J.; Charter, W.W., Jr. Principal Influence on Teacher Behavior: Substitutes for Leadership. Final Report. Available online: https://eric.ed.gov/?id=ED251941 (accessed on 22 July 2023).
- Gruenert, S. Correlations of Collaborative School Cultures with Student Achievement. NASSP Bull. 2005, 89, 43–55. [Google Scholar] [CrossRef]
- Blase, J.; Blase, J. Effective Instructional Leadership: Teachers’ Perspectives on How Principals Promote Teaching and Learning in Schools. J. Educ. Adm. 2000, 38, 130–141. [Google Scholar] [CrossRef]
- Hoy, W.K.; Hannum, J.W. Middle School Climate: An Empirical Assessment of Organizational Health and Student Achievement. Educ. Adm. Q. 1997, 33, 290–311. [Google Scholar] [CrossRef]
- Li, L.; Liu, Y. An Integrated Model of Principal Transformational Leadership and Teacher Leadership That Is Related to Teacher Self-Efficacy and Student Academic Performance. Asia Pac. J. Educ. 2020, 42, 661–678. [Google Scholar] [CrossRef]
- Dutta, V.; Sahney, S. School Leadership and Its Impact on Student Achievement: The Mediating Role of School Climate and Teacher Job Satisfaction. Int. J. Educ. Manag. 2016, 30, 941–958. [Google Scholar] [CrossRef]
- Hallinger, P.; Bickman, L.; Davis, K. School Context, Principal Leadership, and Student Reading Achievement. Elem. Sch. J. 1996, 96, 527–549. [Google Scholar] [CrossRef]
- Romanish, B. Teacher Empowerment: The Litmus Test of School Restructuring. Soc. Sci. Rec. 1991, 28, 55–69. [Google Scholar]
- Bond, N. The Power of Teacher Leaders: Their Roles, Influence, and Impact; Routledge: New York, NY, USA, 2015; p. 7. [Google Scholar]
- Crowther, F.; Ferguson, M.; Hann, L. Developing Teacher Leaders: How Teacher Leadership Enhances School Success; Corwin Press: Thousand Oaks, CA, USA, 2009; p. 39. [Google Scholar]
- Hipp, K.A.; Bredesqn, P.V. Exploring Connections between Teacher Efficacy and Principal’s Leadership Behaviors. J. Sch. Leadersh. 1995, 5, 136–150. [Google Scholar] [CrossRef]
- Shen, J.; Wu, H.; Reeves, P.; Zheng, Y.; Ryan, L.; Anderson, D. The association between teacher leadership and student achievement: A meta-analysis. Educ. Res. Rev. 2020, 31, 100357. [Google Scholar] [CrossRef]
- Marzano, R.J.; Marzano, J.S.; Pickering, D. Classroom Management That Works: Research-Based Strategies for Every Teacher; ASCD: Alexandria, VA, USA, 2003; pp. 5–12. [Google Scholar]
- Thurlings, M.; Evers, A.T.; Vermeulen, M. Toward a Model of Explaining Teachers’ Innovative Behavior: A Literature Review. Rev. Educ. Res. 2015, 85, 430–471. [Google Scholar] [CrossRef]
- Shalley, C.E.; Gilson, L.L.; Blum, T.C. Matching Creativity Requirements and the Work Environment: Effects on Satisfaction and Intentions to Leave. Acad. Manag. J. 2000, 43, 215–223. [Google Scholar] [CrossRef]
- Amabile, T.M.; Collins, M.A.; Conti, R.; Phillips, E.; Picariello, M.; Ruscio, J.; Whitney, D. Creativity in Context: Update to the Social Psychology of Creativity; Routledge: New York, NY, USA, 2018; p. 203. [Google Scholar]
- Chartrand, T.L.; Dalton, A.N.; Cheng, C.M. The Antecedents and Consequences of Nonconscious Goal Pursuit. In Handbook of Motivation Science; Guilford Press: New York, NY, USA, 2008; pp. 342–355. [Google Scholar]
- Tierney, P.; Farmer, S.M. The Pygmalion Process and Employee Creativity. J. Manag. 2004, 30, 413–432. [Google Scholar] [CrossRef]
- Hart, A.W. Reconceiving School Leadership: Emergent Views. Elem. Sch. J. 1995, 96, 9–28. [Google Scholar] [CrossRef]
- Timperley, H.S. Distributed Leadership: Developing Theory from Practice. J. Curric. Stud. 2005, 37, 395–420. [Google Scholar] [CrossRef]
- Wu, K. Sociology of Education; People’s Education Press: Beijing, China, 1998; pp. 244–245. [Google Scholar]
- Fitzsimons, G.M.; Bargh, J.A. Automatic Self-Regulation. In Handbook of Self-Regulation: Research, Theory, and Applications; Guilford Press: New York, NY, USA, 2004; pp. 151–170. [Google Scholar]
- Salancik, G.R.; Pfeffer, J. A Social Information Processing Approach to Job Attitudes and Task Design. Adm. Sci. Q. 1978, 23, 224–253. [Google Scholar] [CrossRef] [PubMed]
- Bradley, B.H.; Baur, J.E.; Banford, C.G.; Postlethwaite, B.E. Team Players and Collective Performance: How Agreeableness Affects Team Performance over Time. Small Group Res. 2013, 44, 680–711. [Google Scholar] [CrossRef]
- Chang, L. The Role of Classroom Norms in Contextualizing the Relations of Children’s Social Behaviors to Peer Acceptance. Dev. Psychol. 2004, 40, 691. [Google Scholar] [CrossRef] [PubMed]
- Demir, K. Transformational Leadership and Collective Efficacy: The Moderating Roles of Collaborative Culture and Teachers’ Self-Efficacy. Eurasian J. Educ. Res. 2008, 33, 93–112. [Google Scholar]
- Huang, H.; Wu, M. A Study of Curriculum Leadership Behavior of Elementary School Principals in Kaohsiung County. Sch. Adm. 2005, 39, 1–16. [Google Scholar]
- Beycioglu, K.; Aslan, B. Teacher Leadership Scale: A Validity and Reliability Study. Elem. Educ. Online 2010, 9, 764–775. [Google Scholar]
- Ozdemir, Y. The Role of Classroom Management Efficacy in Predicting Teacher Burnout. Int. J. Educ. Pedagog. Sci. 2007, 1, 751–757. [Google Scholar]
- Chen, S.S.; Chin, J. Development of Collective Efficacy Scale for Middle School Students. Chin. J. Sch. Health 2006, 10, 861–862. [Google Scholar]
- Wang, S. A Study on the Mechanisms of Transformational Leadership of Principals on Students’ Modernity; Xi’an Jiaotong University Press: Xi’an, China, 2016; pp. 69–71. [Google Scholar]
- Coelho, V.A.; Sousa, V.; Marchante, M. Social and Emotional Competencies Evaluation Questionnaire—Teacher’s Ver-sion: Validation of a Short Form. Psychol. Rep. 2016, 119, 221–236. [Google Scholar] [CrossRef] [PubMed]
- Efron, B.; Tibshirani, R.J. An Introduction to the Bootstrap; Chapman & Hall: London, UK, 1998; pp. 49–54. [Google Scholar]
- Zhou, H.; Long, L. Statistical Remedies for Common Method Biases. Adv. Psychol. Sci. 2004, 12, 942. [Google Scholar]
- Hair, J.F. Multivariate Data Analysis; Pearson Education Inc.: New York, NY, USA, 2009; pp. 661–662. [Google Scholar]
- Fornell, C.; Larcker, D.F. Evaluating Structural Equation Models with Unobservable Variables and Measurement Error. J. Mark. Res. 1981, 18, 39–50. [Google Scholar] [CrossRef]
- Myung, I.J. Tutorial on Maximum Likelihood Estimation. J. Math. Psychol. 2003, 47, 90–100. [Google Scholar] [CrossRef]
- Hu, L.; Bentler, P.M. Fit Indices in Covariance Structure Modeling: Sensitivity to Underparameterized Model Misspecification. Psychol. Methods 1998, 3, 424. [Google Scholar] [CrossRef]
- Bagozzi, R.P.; Yi, Y. On the Evaluation of Structural Equation Models. J. Acad. Mark. Sci. 1988, 16, 74–94. [Google Scholar] [CrossRef]
- Hallinger, P.; Heck, R.H. Exploring the Principal’s Contribution to School Effectiveness: 1980–1995. Sch. Eff. Sch. Improv. 1998, 9, 157–191. [Google Scholar] [CrossRef]
- Silva, J.P.; White, G.P.; Yoshida, R.K. The Direct Effects of Principal–Student Discussions on Eighth Grade Students’ Gains in Reading Achievement: An Experimental Study. Educ. Adm. Q. 2011, 47, 772–793. [Google Scholar] [CrossRef]
- Hallinger, P.; Heck, R.H. Reassessing the Principal’s Role in School Effectiveness: A Review of Empirical Research, 1980–1995. Educ. Adm. Q. 1996, 32, 5–44. [Google Scholar] [CrossRef]
- Chrispeels, J. Effective Schools and Home-school-community Partnership Roles: A Framework for Parent Involvement. Sch. Eff. Sch. Improv. 1996, 7, 297–323. [Google Scholar] [CrossRef]
- Ross, J.A.; Gray, P. School Leadership and Student Achievement: The Mediating Effects of Teacher Beliefs. Can. J. Educ. Can. Léducation 2006, 29, 798–822. [Google Scholar] [CrossRef]
- Fletcher, A.C.; Elder, G.H.J.; Mekos, D. Parental Influences on Adolescent Involvement in Community Activities. J. Res. Adolesc. 2000, 10, 29–48. [Google Scholar] [CrossRef]
- Dewey, J. Democracy in Education. Elem. Sch. Teach. 1903, 4, 193–204. [Google Scholar] [CrossRef]
- Stonich, P.J. The Performance Measurement and Reward System: Critical to Strategic Management. Organ. Dyn. 1984, 12, 45–57. [Google Scholar] [CrossRef]
- Eccles, J.S.; Roeser, R.W. Schools as Developmental Contexts During Adolescence: Schools as Developmental Contexts. J. Res. Adolesc. 2011, 21, 225–241. [Google Scholar] [CrossRef]
- Edmonds, R. Some Schools Works and More Can. Soc. Policy 1979, 9, 28–32. [Google Scholar]
- Sergiovanni, T.J. The Principalship: A Reflective Practice Perspective; ERIC: Washington, DC, USA, 1987; pp. 2–3. [Google Scholar]
- Harris, J.R. Socialization, Personality Development, and the Child’s Environments: Comment on Vandell (2000). Dev. Psychol. 2000, 36, 711–723. [Google Scholar] [CrossRef]
- Bencivenga, A.S.; Elias, M.J. Leading Schools of Excellence in Academics, Character, and Social-Emotional Development. Nassp Bull. 2003, 87, 60–72. [Google Scholar] [CrossRef]





| Number | Percent | ||
|---|---|---|---|
| Gender | Male | 216 | 25.7 |
| Female | 400 | 64.9 | |
| Ethnicity | Han | 101 | 16.4 |
| Minority | 515 | 83.6 | |
| Segment Distribution | Primary school teacher | 243 | 39.4 |
| Secondary school teacher | 373 | 60.6 | |
| Whether or not to Work as a Class Teacher | Served as a class teacher | 346 | 56.2 |
| Not as a class teacher | 270 | 43.8 | |
| Years of Teaching | Less than 5 years | 186 | 30.2 |
| 6–15 years | 108 | 17.5 | |
| More than 16 years | 322 | 52.3 |
| Variable Name | M | SD | The Correlation Coefficient between Each Variable Pair | ||||
|---|---|---|---|---|---|---|---|
| 1 | 2 | 3 | 4 | 5 | |||
| 1. Principal curriculum leadership | 3.810 | 0.721 | - | ||||
| 2. Teacher leadership | 3.779 | 0.639 | 0.770 *** | - | |||
| 3. Teacher class management effectiveness | 3.921 | 0.617 | 0.677 *** | 0.826 *** | - | ||
| 4. Students’ modernity | 3.650 | 0.604 | 0.546 *** | 0.638 *** | 0.688 *** | - | |
| 5. Class collective effectiveness | 3.373 | 0.581 | 0.474 *** | 0.590 *** | 0.655 *** | 0.763 *** | - |
| Variable | Number of Topics | Item Reliability | Composition Reliability | Convergent Validity | Discriminant Validity | ||||
|---|---|---|---|---|---|---|---|---|---|
| Factor Loadings | CR | AVE | 1 | 2 | 3 | 4 | 5 | ||
| 1. Principal curriculum leadership | 5 (second order) | 0.91–0.98 | 0.984 | 0.926 | 0.962 | ||||
| 2. Teacher leadership | 5 (second order) | 0.83–0.95 | 0.956 | 0.814 | 0.592 | 0.902 | |||
| 3. Class management effectiveness | 5 (second order) | 0.91–0.98 | 0.978 | 0.897 | 0.458 | 0.682 | 0.947 | ||
| 4. Students’ modernity | 8 (second order) | 0.73–0.95 | 0.955 | 0.726 | 0.298 | 0.407 | 0.473 | 0.852 | |
| 5. Class collective effectiveness | 4 (second order) | 0.61–0.97 | 0.913 | 0.728 | 0.224 | 0.348 | 0.429 | 0.582 | 0.853 |
| Effect Category | Standardized Effect Size | Standard Error and Z Value | Boot Strapping | ||||||
|---|---|---|---|---|---|---|---|---|---|
| Bias Corrected 95% Confidence Interval | 95% Confidence Interval | Two-Tailed Significance | |||||||
| SE | Z | Lower Limit | Upper Limit | Lower Limit | Upper Limit | ||||
| direct effect | 0.104 | 0.060 | 1.745 | −0.012 | 0.220 | −0.008 | 0.156 | 0.083 | |
| total indirect effect | 0.443 | 0.049 | 8.948 | 0.347 | 0.540 | 0.225 | 0.400 | *** | |
| total effect | 0.547 | 0.036 | 15.188 | 0.464 | 0.610 | 0.309 | 0.461 | *** | |
| specific indirect effects | PCL→TL→SM | 0.224 | 0.062 | 3.623 | 0.112 | 0.351 | 0.077 | 0.255 | *** |
| PCL→CME→SM | 0.036 | 0.020 | 1.826 | −0.002 | 0.080 | −0.001 | 0.055 | 0.067 | |
| PCL→TL→CME→SM | 0.183 | 0.033 | 5.632 | 0.128 | 0.267 | 0.086 | 0.187 | *** | |
Disclaimer/Publisher’s Note: The statements, opinions and data contained in all publications are solely those of the individual author(s) and contributor(s) and not of MDPI and/or the editor(s). MDPI and/or the editor(s) disclaim responsibility for any injury to people or property resulting from any ideas, methods, instructions or products referred to in the content. |
© 2023 by the authors. Licensee MDPI, Basel, Switzerland. This article is an open access article distributed under the terms and conditions of the Creative Commons Attribution (CC BY) license (https://creativecommons.org/licenses/by/4.0/).
Share and Cite
Li, Y.; Zeng, D.; Qi, B.; Sun, Y. The Impact of Principal Curriculum Leadership on Students’ Modernity: Moderated Chain Mediation Effect. Sustainability 2023, 15, 12779. https://doi.org/10.3390/su151712779
Li Y, Zeng D, Qi B, Sun Y. The Impact of Principal Curriculum Leadership on Students’ Modernity: Moderated Chain Mediation Effect. Sustainability. 2023; 15(17):12779. https://doi.org/10.3390/su151712779
Chicago/Turabian StyleLi, Yan, Deyun Zeng, Bote Qi, and Yuantao Sun. 2023. "The Impact of Principal Curriculum Leadership on Students’ Modernity: Moderated Chain Mediation Effect" Sustainability 15, no. 17: 12779. https://doi.org/10.3390/su151712779
APA StyleLi, Y., Zeng, D., Qi, B., & Sun, Y. (2023). The Impact of Principal Curriculum Leadership on Students’ Modernity: Moderated Chain Mediation Effect. Sustainability, 15(17), 12779. https://doi.org/10.3390/su151712779
