Next Article in Journal
Photovoltaic Power Forecast Using Deep Learning Techniques with Hyperparameters Based on Bayesian Optimization: A Case Study in the Galapagos Islands
Next Article in Special Issue
An Econometric Analysis of Weather Effects on Roadway Crash Severity in Bangladesh: Evidence from the Dhaka Metropolitan Area
Previous Article in Journal
Lightweight Federated Learning for Rice Leaf Disease Classification Using Non Independent and Identically Distributed Images
Previous Article in Special Issue
Safety Risk Assessment of Low-Volume Road Segments on the Tibetan Plateau Using UAV LiDAR Data
 
 
Font Type:
Arial Georgia Verdana
Font Size:
Aa Aa Aa
Line Spacing:
Column Width:
Background:
Article

Development of a Safety Heavy-Duty Vehicle Model Considering Unsafe Acts, Unsafe Conditions and Near-Miss Events Using Structural Equation Model

by
Nattawut Pumpugsri
1,
Wanchai Rattanawong
2 and
Varin Vongmanee
2,*
1
Graduate School, University of the Thai Chamber of Commerce, 126/1 Vibhavadi Rangsit Road, Din Daeng, Bangkok 10400, Thailand
2
School of Engineering, University of the Thai Chamber of Commerce, 126/1 Vibhavadi Rangsit Road, Din Daeng, Bangkok 10400, Thailand
*
Author to whom correspondence should be addressed.
Sustainability 2023, 15(16), 12150; https://doi.org/10.3390/su151612150
Submission received: 16 June 2023 / Revised: 30 July 2023 / Accepted: 2 August 2023 / Published: 9 August 2023

Abstract

The World Health Organization has revealed that Thailand ranks first in Asia with regard to the region’s road traffic death rate. Due to the growth in the domestic economy and demands in logistics, traffic congestion regularly occurs and brings higher risks to transportation, resulting in a constant increase in the accident rate involving heavy-duty vehicles (HDVs), with a tendency to escalate in the future. To prevent its occurrence and solve the problem, this research aims to present a “Safety HDV Model” based on four dimensions, namely, driver behaviors, unsafe roadway environment, types of vehicles and near-miss events, which are all considered as causes of accidents. In this study, the researchers use the Delphi method to obtain a consensus from experts in logistics and safety from both public and private organizations, and then they define indicators and assess the complex dimensions. Based on the consensus, the researchers find 4 dimensions, 15 factors and 55 indicators with a high level of consensus at the Kendall’s coefficient of concordance (W) of 0.402 and P less than 0.001 to be relevant to safety in logistics. To estimate the influences among dimensions, the researchers apply a structural equation model and find that both absolute fit indices and incremental fit indices demonstrate good fit, with a CMIN/DF of 1.90, RMSEA of 0.048, GFI of 0.95, AGFI of 0.92 and RMR of 0.032 for the absolute fit indices and NFI of 0.97, CFI of 0.98, TLI of 0.98 and IFI of 0.98 for the incremental fit indices. As the model is consistent with data and variables, it is considered to be valid to be adopted by responsible authorities to improve unsafe roadway environments and behaviors of HDV drivers. As the data in the model can be altered by location, the model can be utilized as a tool in strategic planning and management to prevent accidents in each area of the country in the future.

1. Introduction

The Global Status Report on Road Safety 2018, launched by the WHO, reports that in 2016 there were approximately 22,000 deaths and 450,000 casualties from road accidents in Thailand. When compared with other countries in Asia, these numbers were the highest [1], possibly caused by numerous factors such as speeding, disregarding traffic regulations, driver fatigue, poor weather conditions, insufficient driving preparation and impaired driving. The factors are common for all vehicles, including heavy-duty vehicles (“HDV”) that frequently run in a community and school district [2]. Studies on driving behaviors have found that driving competency and individual characteristics are key factors to prevent an accident, yet the most important factor lies in driving attitude, which is linked to reckless driving [3]. While driver characteristics influence driving behaviors and are a factor in reducing accident-prone acts such as careless driving, aggressive driving and distracted driving [4], angry and furious driving can increase the risk of road traffic accidents [5]. Moreover, there are connections among risky driving, social factors and road accidents [6], attributable to the diversity in driving conditions in each region, whereby drivers tend to adjust their driving behaviors depending on a landscape. Moreover, traffic and personal values in each region can affect driving behaviors [7]. When considering physical conditions, insufficient sleep can impact driving and decision-making capability, where drowsy driving increases road traffic accidents, and mindlessness leads a driver to select a sub-optimal choice. Furthermore, sleep deprivation increases blind spots on roads [8], leading to collisions with objects on the road.
Due to road traffic accidents, Thailand has suffered from losses in productivity, equivalent to THB 121 billion or 0.8% of Thailand’s GDP in 2017 [9]. The figure indicates the criticality of reducing road traffic accidents, which would ultimately lessen productivity losses thereafter. Moreover, an analysis on road traffic accidents reports that the majority of accidents are caused by speeding, accumulated driver fatigue and unsafe driving conditions in each area. The results from this insightful analysis can be used in the planning of preventive measures for road traffic accidents in Thailand. Another study shows that increasing drivers’ experience and knowledge of safety as well as improvements in working and sleeping conditions will substantially reduce errors and minimize the expression of anger in HDV drivers during a journey [10]. Therefore, the improvement in road accident management in Thailand is crucial and significantly necessary to reduce accidents and improve safety in driving nationwide. Still, such improvement faces a number of challenges such as inefficient traffic management, inadequate data, lack of participation from the community, limited resources as well as obsolete laws and outdated practices. Therefore, the improvement in road accident management in Thailand requires comprehensive planning and solutions. Nevertheless, with full commitment and cooperation from the stakeholders, the country will subsequently be able to manage road accidents safely and sustainably.
To identify causes and prevent accidents, this research presents a safety HDVs model (hereafter called “SHM”), describing four dimensions, namely, driver behaviors, unsafe roadway environment, types of vehicles and near-miss events, as all dimensions have significant potential to reduce the accidents in HDVs. The model can be used in strategic planning and accident management by responsible authorities to make further improvement in reducing the incidents in each area of the country. The study conducts literature reviews on the four dimensions by gathering and analyzing the documents as listed in Table 1 [11,12,13,14,15,16,17,18,19,20]. The literature reviews have found that a driver is influenced by the behaviors of other drivers under complex traffic situations, time pressure or at-risk events as they are causes of frustration in driving [21]. Regarding the driver characteristics that can be extracted from their behaviors [22], the researchers analyze the Driver Behavior Questionnaire on the correlation and risk of accidents on a tollway [23,24,25,26,27,28,29] from the variables such as abnormality, mistakes and rule violations [30]. Through the literature reviews, the researchers have found that the current studies on the road safety model generally focus on driver behaviors, unsafe roadway environments and types of vehicles [31]. Still, there is limited research that includes near-miss events, where the events can alert drivers or road users to realize potential risks of accidents and remind drivers to drive safely. In addition, the near-miss experiences enable the drivers to improve their driving behaviors by adjusting their driving to the conditions of the road and vehicle at that moment.
To fulfill the academic gap, this research presents a model to prevent road accidents for HDVs and indicate the attributes of safety from four dimensions, namely, driver behaviors, unsafe roadway environments, types of vehicles and near-miss events, with the details in each dimension derived from the consensus of the experts from various fields under the Delphi method. After developing the model, the researchers examine its validity by the structural equation model (hereafter called “SEM”). The research is constructed with four sections. First, Section 1 presents the literature reviews. Next, Section 2 explains the research methodology, starting from defining the indicators and experts to analyzing the structural model of the SHM. Then, Section 3 illustrates the results of the study and lastly, Section 4 concludes the application and discusses the limitations and future research.

2. Research Methodology

2.1. Delphi Method

The Delphi method is a tool developed with the objective of collecting opinions from experts and combining them into a group. During the process, the experts are allowed to adjust their answers based on the feedback and available data [36]. The method is vastly widely in a number of studies yet its pitfall is found in the number of rounds of enquiry of the experts until reaching consensus while, during the process, the expert is able to adjust their opinion to the opinions of the other experts [37]. The Delphi method is a technique applied upon the opinions collected repeatedly from experts to formulate reliable data to use under a specific objective of a study [38]. The method is constructed as an iterative systematic process [39] to obtain a group opinion from the experts [40] while the assessment of the consensus is varied, without a reference to any specific model. Nowadays, the Delphi method is generally deployed [41] with a group of experts, selected upon their expertise and qualification to the topic of study [42], where the selected experts answer only the questions in which they are proficient [43]. In this study, the researchers applied the Delphi method with a structural questionnaire to analyze 55 observed variables, extracted from the relevant literature reviews on accidents, through the following steps.

2.1.1. Establishing Expert Panel

With reference to the literature reviews, the recommended number of experts is 7 to 15 people [44,45]. Therefore, the researchers relied on 13 experts in logistics and safety in logistics from academia such as the Logistics Research and Development Institute and the University of the Thai Chamber of Commerce, public entities such as the Department of Land Transport and Department of Highways as well as private organizations such as manufacturers of HDVs and the management from logistics companies. The experts were selected by purposive sampling to ensure their expertise and deep understanding in the topic as expected.

2.1.2. Delphi Procedure and Consensus Criteria

At first, the researchers contacted the experts and, after their acceptance, shared the first questionnaire with 55 indicators and calculated the Indexes of Item-Objective Congruence. The initial indicators were derived from the literature reviews and shared with the experts to assess the accuracy and validity for the SHM. All indicators were listed on the questionnaire, where each indicator could be rated from −1 to +1. The acceptance criterion was at the minimum of 0.05, where the closer the value to 1, the more preferrable it was. In the case that the indicator was scored less than 0.05, it would be revisited or excluded from the model. Next, the researchers provided the second questionnaire, consisting of only the indicators that met the criteria in the first round, to the experts to rate under the 5-point Likert scale [46], where 5 referred to the most important and 1 referred to the least important. When the opinions from the experts were consistent at a median of 4 (“highly important”) or above; an interquartile range was less than or equal to 1; a standard deviation was less than 1; and the Kendall’s coefficient of concordance (W) was less than or equal to 0.5 [47], the researchers concluded the number of the indicators as the statistics showed concordance in their responses.

2.2. Structural Equation Model

In the past decade, SEM has gained tremendous popularity in fields of studies ranging from sciences, engineering, medicine, marketing to education as it is an enabler for researchers to analyze and assess structural equation effectively. SEM allows researchers to analyze complex data by focusing on the correlation of variables in the model and studying the impacts among each variable accurately and rationally. It is also used to verify an assumption through linear regression [47] with factor analysis to study the observed variables through exploratory factor analysis (EFA) and confirmatory factor analysis (CFA) [28]. By considering the variables with the impacts on driver characteristics and safety in road traffic, the researchers found complex relations among the variables and [19] analyzed them with SEM by using the SPSS program to conduct EFA and AMOS program, to conduct CFA and SEM.

SEM Procedure and Consensus Criteria

  • After analyzing the indicators by the Delphi method, the researchers categorized variables into four dimensions with 15 factors. With reference to the scores from the 5-point Likert scale on the Driver Behavior Questionnaire [46] and the findings on concordance, the indicators were accepted when the IOC value was equal to or more than 0.5. The researchers then verified their accuracy and reliability with Cronbach’s Alpha, where the value must be at a minimum of 0.7. Lastly, the researchers provided the questionnaire to 400 HDV drivers or the samples [47], whose size was estimated with the Taro Yamane method [48], as shown in Formula (1), to respond anonymously.
    n = N 1 + N ( e ) 2
  • Factor Analysis (FA) is a statistical tool to analyze and explore a structure of variables and explain an interrelation among factors. During the process, the Kaiser–Meyer–Olkin (KMO) test was conducted to test data with the acceptance criteria of 0.7 [49]. Afterwards, the researchers conducted EFA to examine the structural correlation among empirical data to reduce the numbers of variables and CFA to confirm the theoretical correlation and validate the model fit with the empirical data. In this step, the researchers referred to two indices: (1) the absolute fit indices, consisting of the CMIN/DF, RMSEA, GFI, AGFI, RMR and (2) the incremental fit indices, consisting of the NFI, TLI, CFI and IFI. The result of the model fit was then used to analyze SEM and test the hypotheses.
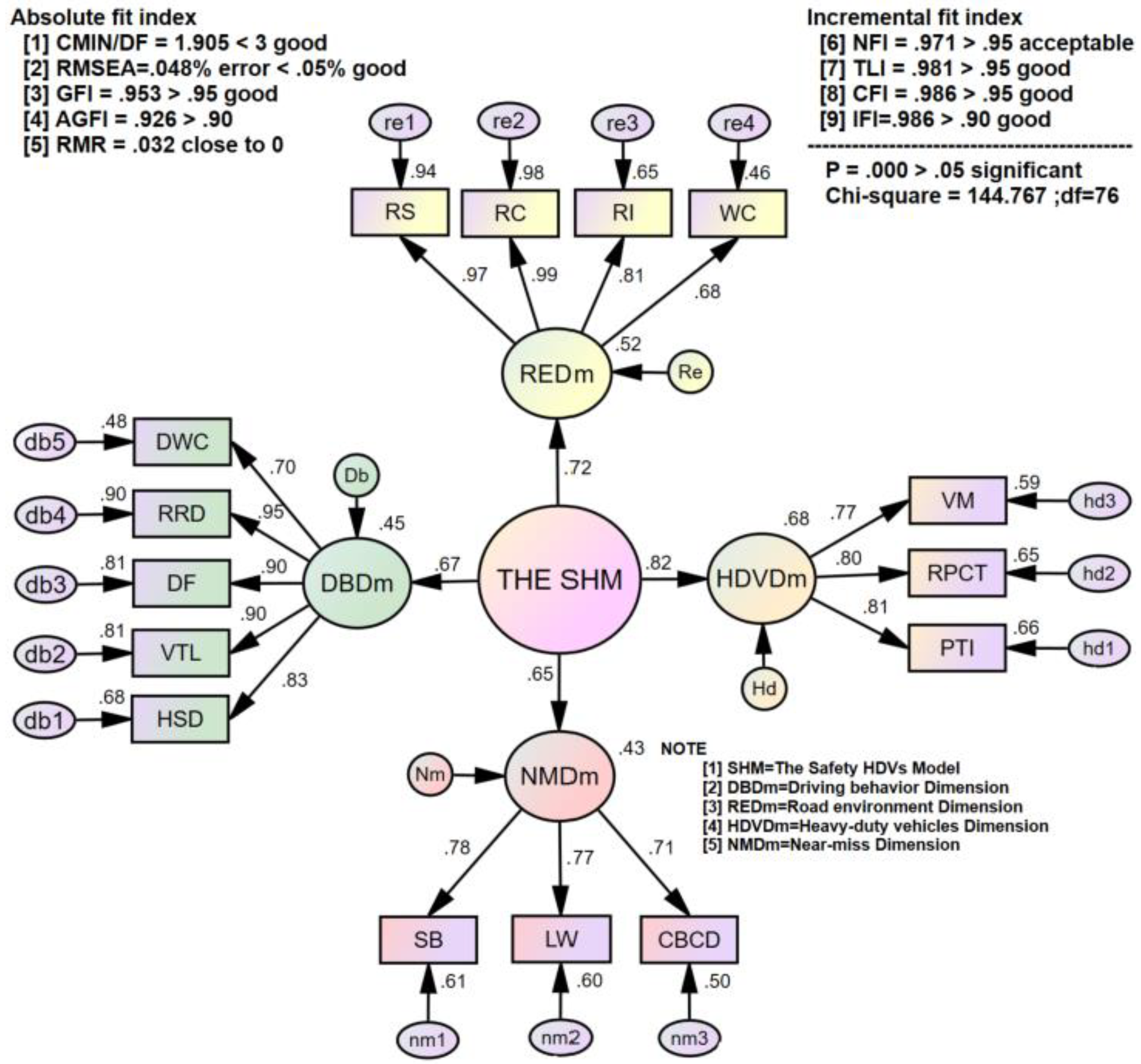
  • Model validity and reliability: After conducting the factor analysis, the researchers validated the reliability and accuracy of the model with composite reliability and found that all values were 0.7 or higher, meeting the acceptance criteria. Later, the researchers calculated the average variance extracted (hereafter called “AVE”) and found that the value was equal to or larger than 0.50 or the acceptance criteria. Hence, the model was accepted with sufficient reliability and accuracy [50,51], as shown in the conceptual framework in Figure 1.

3. Results

3.1. Delphi Reliability

The analysis in Table 2 shows that the opinions from the thirteen experts were consistent. Considering the interquartile range of 0.45 where the acceptance criteria was the value less than or equal to 1, the standard deviation of 0.41 where the acceptance criteria was the value less than 1, and the median of 4.8 where the acceptance criteria was the value equal to or greater than 4, it can be interpreted that the experts significantly shared similar opinions for all indicators [47]. Moreover, as the analysis of congruence with Kendall’s coefficient of concordance fell between 0.30 and 0.50, the opinions were aligned with the p-value, which was less than 0.001 [52]. As a result, the opinions from the experts were presumably aligned for all indicators, which were critically important in this research.

3.2. The Safety HDV Model

The safety HDV model or SHM presents four dimensions with fifteen factors that directly relate with the safety in HDVs as below.

3.2.1. Driver Behaviors Dimension (DBDm)

Driver behaviors refer to the behaviors and capabilities on controlling vehicles of the drivers that impact the safety of the drivers and road users as well as the environments. As HDVs play an important role in logistics around the world, driving HDVs must consider not only the safety of the drivers and people nearby but also its impact on surroundings. In other words, the compliance with traffic laws will help reduce the risk of accidents and improve the safety in driving HDVs. The driver behaviors’ dimension consists of five factors as follows:
  • High-speed driving or HSD: this factor refers to speeding over the allowable speed that is unsuitable for road conditions or in specific circumstances. This manner imposes a high risk of severe accidents and loss of properties and lives. The analysis has found that high-speed driving is mostly found in community areas; therefore, the driver needs to be careful to comply with traffic regulations to prevent possible losses.
  • Violation of Traffic Laws or VTLs: this factor refers to noncompliance with the laws or regulations stipulated to control and protect road users. The acts that are considered as VTL in HDVs are disregarding traffic signs/signals, road hogging and contraflows. To draft the preventive plan for risk mitigation of VTLs, practitioners may revise related regulations, conduct training and strictly enforce the regulations to raise awareness and improve compliance.
  • Driver fatigue or DF: this factor refers to fatigue or drowsiness in drivers that impact the driving capacity, capability in controlling vehicles and ability in decision-making. A decision made when a driver is fatigued or drowsy as well as driving in such a state increases the risk of accidents. Since a long and continuous drive results in fatigue, which consequently leads to accidents, the driver should have adequate rest and deliberately take a rest when feeling tired or asleep to reduce associated risks.
  • Road rage driving or RRD: this factor refers to aggressive driving and disregarding traffic regulations, leading to risks and unpleasant situations for drivers and other road users. Therefore, driving behaviors should be improved to comply with regulations and respect other road users, reducing violence-inducing behaviors for the safety of all road users.
  • Driving without concentration or DWC: this factor refers to the driving behaviors that lead to accidents. Driving without concentration results in the state that the driver does not instantly and accurately respond to an occurrence on a road, increasing the risk of accidents. Safe driving always includes focus and attention, without any distraction, to allow the driver to drive efficiently and be able to respond to traffic instantly. In summary, focus and attention critically relate to road safety.

3.2.2. Roadway Environment Dimension (REDm)

The roadway environment dimension includes the environment on the road and peripheral areas that affect driving safety. Roadway environment includes items such as wide or narrow roads, parking areas, traffic lights, weather conditions and routes for trucks, cars, motorcycles and passengers. Therefore, the management of the roadway environment is important for safety, with four factors in the dimension as follows:
  • Road slope or RS: the road slope is the variable in road accidents as it impacts on the speed of vehicles because the drivers need to be careful and adjust the speed of vehicles to be suitable to the slope conditions. By doing so, the risk of accidents is reduced, increasing the road safety for all users.
  • Road Condition or RC: this factor refers to all conditions on the road surface, which includes potholes, obstacles on the road, road construction or reparation as well as road objects. Poor road conditions impact on driving safety because it causes difficulties in vehicle control, increasing the risk of accidents.
  • Road Infrastructure or RI: this factor refers to the facilities along the route such as rest areas, streetlights and traffic signs. The road infrastructure critically supports a journey, for example, sufficient and comfort rest areas as well as a moderate level of streetlights allow a driver to see the paths and surroundings clearly. Also, well-functioning traffic signs reduce the harm from collisions or the number of road accidents.
  • Weather conditions or WCs: the weather conditions affect driving safety, especially when the climate induces a risk of accidents. Such weather conditions include rainy weather and foggy weather that result in unclear vision as well as driving through water. Therefore, adjusting the driving speed in accordance with the weather conditions is highly critical to driving safety.

3.2.3. Heavy-Duty Vehicles Dimension (HDVDm)

The logistics of HDVs relates to hazards; hence, drivers must comply with relevant laws and safety standards such as the periodic inspection of vehicles and devices as well as the installation of protective equipment. To maintain safety, HDV drivers must also be skillful at driving and experienced in emergency management. This dimension consists of three factors as follows:
  • Vehicle maintenance or VM: As periodic maintenance is crucial to safety, constant cleaning, changing components and obsolete equipment such as lubricants, braking system, tire pressure, automotive electronic devices and engines will help reduce the risk of accidents. Lack of vehicle maintenance may result in accidents caused by the malfunction of components that leads to the loss of vehicles and drivers. Therefore, periodic vehicle maintenance is highly important as it not only prevents accidents but also increases driving safety and extends vehicle lifetime.
  • Requirements for Preparing Container for Transportation or RPCT: this factor refers to the requirements for the preparation and methods of delivery, which may differ by the type of merchandise, to prevent accidents during transportation. Inappropriate container preparation and overloading are considered as major factors in increasing risk as they impact the safety in logistics directly.
  • Pre-transportation Inspection or PTI: this factor refers to the preparation of drivers and vehicles before driving. Lack of preparation may result in driving safety such as an accident or unsafe driving. Therefore, preparation before driving is mandatory to drive safely.

3.2.4. Near-Miss Events Dimension (NMDm)

Near-miss events are events that almost lead to accidents, however, no accidents or losses occur. The near-miss accidents are regularly adopted as alerts to drivers or road users to realize the risk of accidents that may result from unsafe driving behaviors. They can also function as signals to emphasize the necessity of complying with traffic regulations and road safety. This dimension consists of three factors as follows:
  • Sudden braking or SB: This factor refers to hard braking without warning to other drivers or passengers, potentially causing a rear-end collision and the associated road accidents as the rear driver may not be able to stop their car in time. Moreover, tailgating is a cause of sudden braking; therefore, actions to avoid sudden braking can significantly reduce the risk of accidents and increase safety on public roads.
  • Cause of being cut off while driving or CBCD: this factor refers to a situation when another vehicle comes in and blocks the path without an adequate distance between the forward drivers. The situation can occur in circumstances such as when the rear driver does not maintain enough space with the forward cars or when the driver attempts to overtake without a thorough view in the other direction. Therefore, drivers should be careful and strictly follow traffic regulations to prevent accidents and leave enough space to secure time for decision-making and act appropriately in a specific circumstance.
  • Lane weaving or LW: this factor refers to an act of unsafe and swift change in a lane. Lane weaving without signaling is considered unsafe, with potential risks to harm other drivers in the same lane and cause road accidents. Therefore, drivers should provide advanced signals for the safety of other drivers and duly comply with traffic regulations to reduce the risk of accidents and maintain safety on public roads.

3.3. Reliability and Sampling Adequacy Results

To obtain a response, the researchers distributed the DBQ to 400 samples, whose validities were verified by the Yamane Taro formula [48]. Among the samples, 16% were in the age range of 21–30 years old, 42% were in the age range of 31–40 years old, 30% were in the age range of 41–50 years old and the remaining 12% were in the age range of over 50 years old. When categorizing by the number of driving hours, it was found that 16% of the samples drove less than 4 h a day, 12% of the samples drove 4–6 h a day, 42% of the samples drove more than 6–8 h a day and the remaining 30% drove more than 8 h a day. Before being selected as samples, all correspondents were required to pass the test, which included theoretical and practical tests to ensure of their knowledge and capability for driving HDVs. Also, the samples were required to possess an HDV driving license in Thailand, issued by the Department of Land Transport, and sufficient expertise in driving HDVs. After obtaining the responses, the researchers analyzed the reliability of the dataset with SEM and found that the Cronbach’s Alpha was 0.92, higher than the acceptance criteria of 0.70, explaining the congruence model and selected variables with the preset standards. Also, Kaiser–Meyer–Olkin and Bartlett’s test showed that both values fulfilled the acceptance criteria as the KMO was 0.88, higher than the standard of 0.50 and the BT was 0.00, meeting the standard of less than 0.05. Therefore, all variables were reliable and appropriate for the analysis, leading to the next step where the researchers explore correlations among variables by exploratory factor analysis.

3.4. Exploratory Factor Analysis (EFA)

To conduct exploratory factor analysis on the fifteen factors and indicators, the researchers firstly regrouped the indicators in Table 2 into new variables, where VR01-VR03 were regrouped into HSD, VR04-VR06 were regrouped into VTL, VR07-VR12 were regrouped into DF, VR13-VR16 were regrouped into RRD, VR17-VR22 were regrouped into DWC, VR23-VR27 were regrouped into RS; VR28-VR29 were regrouped into RC, VR30-VR32 were regrouped into RI, VR33-VR35 were regrouped into WC, VR36-VR43 were regrouped into VM, VR44-VR45 were regrouped into RPCT, VR46-VR48 were regrouped into PTI, VR49-VR51 were regrouped into SB, VR52 was labelled as CDCB, and VR53-VR55 were regrouped into LW, respectively. Then, the researchers extracted the components with principal component analysis, where the amount of the components depended on the number of components possessing an eigenvalue higher than one [47,53]. In this step, the researchers also rotated the components with varimax rotation. The results of the analysis show that both commonalities value and factor loading of the new variables are higher than 0.50, conveying that all variables are appropriate for analysis and consistent with the categories shown in Table 2. To conduct EFA, the experts recommended categorizing the fifteen factors into four dimensions, where HSD, VTL, DF, RRD and DWC were categorized into DBDm; RS, RC, RI and WC were categorized into REDm; VM, RPCT and PTI were categorized into HDVDm; and lastly, SB, CBCD and LW were categorized into NMDm. Afterwards, all factors were tested with confirmatory factory analysis with the results shown in Table 3.

3.5. Confirmatory Factor Analysis (CFA)

While EFA aims to verify correlations among variables in each group to reduce the number of variables, it also verifies the appropriateness of variables in SEM as EFA can group variables that are closely related, however it cannot test the hypothesis on a structural correlation among variables. Therefore, confirmatory factor analysis is introduced to certify the correlation or verify the structural hypothesis on factors whether they meet the preset standards. In this research, the results from EFA were processed by the AMOS program to conduct CFA and verify the structural correlations and hypotheses. The results in Table 3 show that all factors in the model, assessed by CFA, are statistically significant (***), in line with the categorization for EFA that all critical ratios are 1 or higher. The results can be interpreted that all indicators appropriately represent the dimensions, in contrast with the case when the critical ratio is less than 1, which means that the indicator does not appropriately represent the dimension [51]. The sources of statistics used in the analysis and assessment are derived from statistical research and improvements in statistical theory over decades. The level of significance defined for the analysis and selection depends on the reliability, subjectivity and suitability of the available dataset. Next, the researchers tested the model fit with two indices, the absolute fit indices and incremental fit indices, as shown in Table 4. The results have shown that all the absolute fit indices surpass their recommended value, with the CMIN/DF of 1.90, RMSEA of 0.048, GFI of 0.95, AGFI of 0.92 and RMR of 0.032, regarded as satisfactory. At the same time, the incremental fit indices also demonstrate satisfactory results with the NFI of 0.97, CFI of 0.98, TLI of 0.98 and IFI of 0.98. Therefore, the model has passed the fit tests, even the p of Chi-square is 0.00, which is not significant since the Chi-square value varies in parallel with the sample size. As this research has 400 samples, which is quite large, the Chi-square value becomes high with a potential to mislead the model validity. As a result, the researchers refer to a value of CMIN/DF of 1.89, which is less than 3, to accept the model fit instead of the Chi-square according to the suggestion by Bollen [54].

3.6. Validity and Reliability in the CFA Analysis

Table 5 shows that the average variance extracted and the critical ratio, conducted by CFA, for the model to all four dimensions and for all four dimensions to their factors are at satisfactory levels. Since the acceptance criteria of AVE is 0.5 or above and the C.R. is 0.7 or above, all AVE and C.R. have fulfilled the standards. The researchers then conclude that the safety HDV model is valid and reliable to improve the behaviors of HDV drivers and unsafe road environments, with an extension to be used in drafting a strategy and management plan to reduce accidents in each area of the country. The researchers also studied the structure of the model through Li values and reports in the order of maximum to minimum. From the model to its dimensions, the highest Li value of 0.82 is found in the heavy-duty vehicles dimension or HDVDm. The results indicate that insufficient vehicle maintenance and pre-transportation inspection have the highest correlations among the four dimensions. Within the HDVDm dimension, Li values of PTI, RPCT and VM are 0.81, 0.80, and 0.77, respectively. Next, the second highest Li value of 0.72 is found in the roadway environment dimension or REDm. The result can be interpreted that good conditions of roads with a moderate degree of slope, road infrastructure and weather conditions highly impact safety. From the statistic result, within the REDm dimension, Li values of RC, RS, RI and WC are 0.99, 0.97, 0.81 and 0.68, respectively. Then, the third highest Li value of 0.67 is found in the driver behaviors dimension or DBDm. The results show that the behaviors of the HDV drivers, either road rage driving, driver fatigue, violation of traffic laws, high-speed driving and driving without concentration, are the causes of accidents, with Li values of RRD, VTL, DF, HSD and DWC of 0.95, 0.90, 0.90, 0.83 and 0.70, respectively. Lastly, the Li value of the near-miss events dimension or NMDm is 0.65. Therefore, sudden braking, lane weaving and cause of being cut off while driving are the situations that cause near-miss events, which are the situations frequently used to alert drivers or road users of the risk of accidents. The statistics show that the three factors of SB, LW and CBCD have Li values of 0.78, 0.77 and 0.71, respectively. All statistical indicators are shown in Table 2 along with the structural model shown in Figure 2.
The structural model shown in Figure 2 presents the structure of the safety HDVs model to test the hypotheses, consisting of the assumptions as follows:
  • H1: the structural model of SHM is accepted due to the convergence of the model and data derived in the research. The hypothesis is tested by applying varied testing methods to ensure the confidence in the results, as shown in Table 4. Therefore, H1 is accepted and concluded as a structural equation, shown in Figure 2.
T h e   S H M = 0.82 H D V D m H d + 0.72 R E D m R e + 0.67 D B D m D b + 0.65 N M D m N m
H D V D m H d = 0.81 v h d 1 + 0.80 v h d 2 + 0.77 v h d 3 + ε h d
ε h d = e h d 1 + e h d 2 + e h d 3
R E D m R e = 0.97 v r e 1 + 0.99 v r e 2 + 0.81 v r e 3 + 0.68 v r e 4 + ε r e
ε r e = e r e 1 + e r e 2 + e r e 3 + e r e 4
D B D m D b = 0.83 v d b 1 + 0.90 v d b 2 + 0.90 v d b 3 + 0.95 v d b 4 + 0.70 v d b 5 + ε d b
ε d b = e d b 1 + e d b 2 + e d b 3 + e d b 4 + e d b 5
N M D m n m = 0.78 v n m 1 + 0.77 v n m 2 + 0.71 v n m 3 + ε n m
ε n m = e n m 1 + e n m 2 + e n m 3
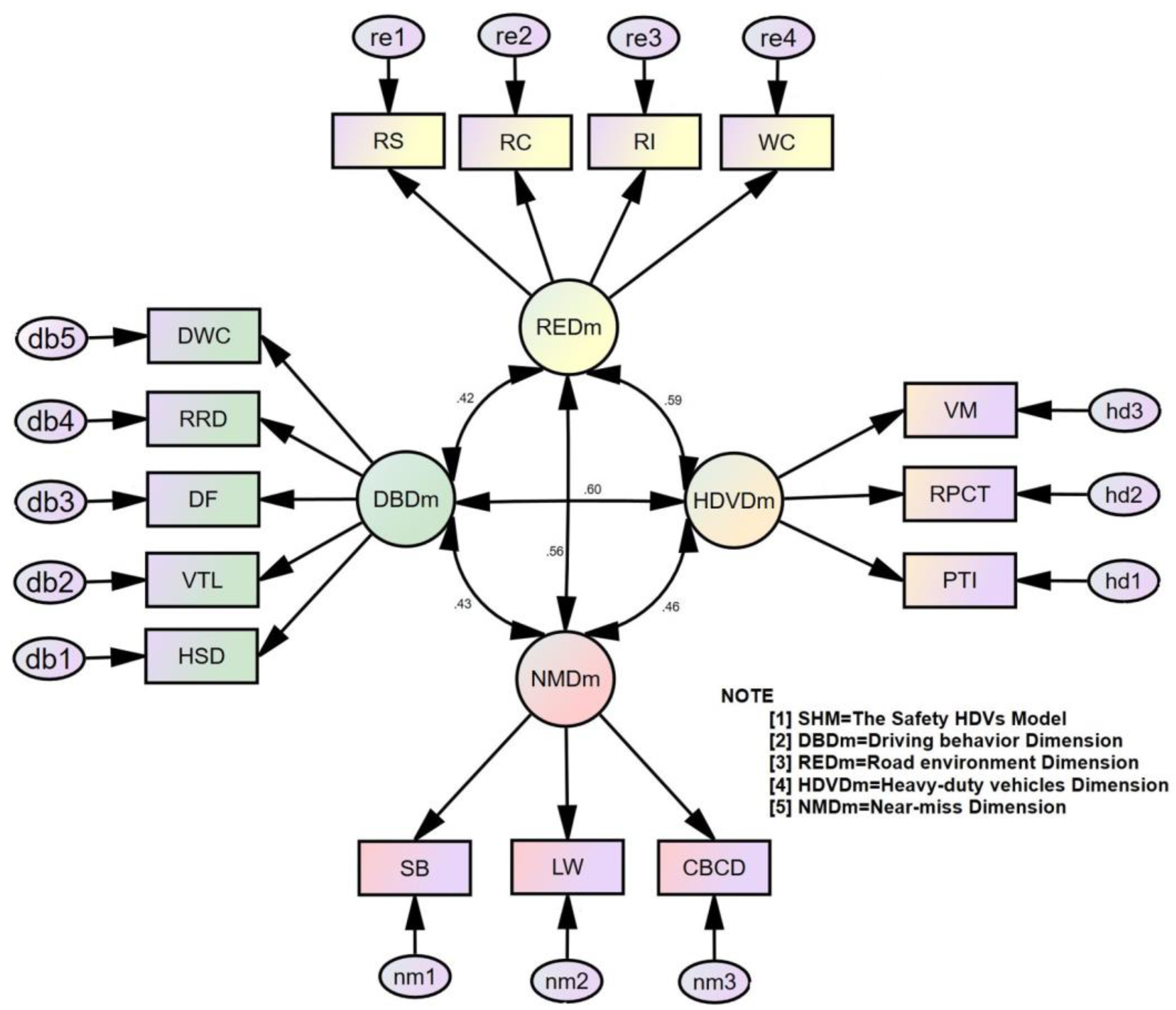
Table 6 illustrates that the p values in all validity tests are ***, which can be interpreted that all dimensions are intercorrelated, implying that all hypotheses are accepted. In addition, according to Table 5, since MSV is less than AVE for all correlations, it can be concluded that the model is accurate and reliable. The interrelations among the four dimensions are shown in Figure 3.
Figure 3 presents the intercorrelations among the four dimensions after the test of correlations among dimensions as set under the following hypotheses.
  • H2: the heavy-duty vehicles dimension correlates with the driver behaviors dimension (accepted).
  • H3: the roadway environment dimension correlates with the near-miss events dimension (accepted).
  • H4: the roadway environment dimension correlates with the heavy-duty vehicles dimension (accepted).
  • H5: the roadway environment dimension correlates with the driver behaviors dimension (accepted).
  • H6: the near-miss events dimension correlates with the driver behaviors dimension (accepted).
  • H7: the near-miss events dimension correlates with the heavy-duty vehicles dimension (accepted).
The SHM in Figure 4 presents the intercorrelated four-dimension model that concerns the road accidents of HDVs. The intercorrelations among the driver behaviors, unsafe roadway environment, types of vehicles and near-miss events influence the occurrences of accidents both directly and indirectly while road accidents also have an impact on the sustainability model in the aspect of economic losses. In addition, the social aspect in a sustainability model suffers from casualties or deaths and damaged roadway environment caused by the accidents. Therefore, the SHM includes all related dimensions to identify their attributes and prevent accidents from the unsafe acts, unsafe conditions and near-miss events to reduce the number of accidents in the future. In the types of vehicles dimension, the researchers use HDVs, which correlate with the driver behaviors dimension, to explain the influences of driving behaviors on vehicle safety. Also, as the driver behaviors relate to the speed in a specific time, distance between the vehicles in the same lane, lane change and compliance with the traffic regulations of HDV, the study on the types of vehicles dimension uses HDVs to understand the factors influencing road accidents for an improvement in management and design of logistics system.
Since road conditions are critical factors imposing a risk and causing near-miss events, namely, a steep road may cause a HDV driver to lose control of the vehicle or side traffic near a truck possibly increases the risks of the near-miss events, the study on the environmental dimension with the correlations on near-miss events provides the in-depth understandings on the tendency or factors of the accidents and improves preventive methods and road conditions for safer environment. In addition, the roadway environment also correlates with the heavy-duty vehicles dimension as it can affect efficiency and safety in logistics. For example, insufficient road drainage systems possibly have an adverse effect on driving HDVs in the rain, the road with a steep slope may cause an imbalance in mobility and a construction or an obstacle on a road may lead to an accident. The study on the correlation between the roadway environment dimension and the heavy-duty vehicles dimension leads to an improvement in the environment to increase efficiency in delivery in the future. Moreover, the road condition correlates with the driver behaviors dimension. For instance, an occurrence in an environment such as a slippery road or obstacle may result in a change in driving behaviors such as a decrease and change in speed, lane change or adjustment of distance with the vehicle ahead to prevent an accident. Therefore, an inappropriate roadway environment also has a potential to be a factor of unsafe driving behaviors, as seen in a busy district and crowded area that a driver accelerates or weaves to go forward. Hence, the study on the correlation between the environment dimension and the driving behaviors dimension explores a tendency and factors in driving behaviors as a set of information for appropriate design and road improvement, supporting a safe drive.
Lastly, the near-miss events are the incidents when cars evade obstacles or events that may lead to an accident. While there is no collision with other vehicles or objects, the near-miss events contribute to the study of driver behaviors as they resemble accidents. The study on near-miss events provides better understanding on the tendency and factors of the events, which can be used to develop preventive measures and training programs for drivers to reduce possible accidents by conducting training for drivers or implementing the advanced driver assistance system or ADAS as well as the driver monitoring system or DMS. An independent study on near-miss events and the driver behavior dimension provides insights on the causes of the events. The former includes an investigation into driver behaviors after the incidents, problem solving methods and correlations with roadway environment such as slippery road or congestion. On the other hand, the latter fills the gap of the existing studies, which focus on driver behaviors and reactions such as mindfulness, consideration towards surroundings and appropriate driving positions. Hence, the study on driver behaviors may result in comprehensive understanding of the tendency and factors of accidents, allowing the responsible authorities to launch preventive measures.

4. Conclusions and Discussion

The research presents the safety model in four dimensions that lead to an accident. The dimensions are driver behaviors, unsafe roadway environment, types of vehicles and near-miss events while the existing studies do not consider the near-miss events dimension. To develop the model, the researchers identified 55 indicators, categorized into 15 factors and 4 dimensions and verified the model fit with the structural equation model. The results show that both the absolute fit indices and incremental fit indices are congruent with the empirical data. Afterwards, the researchers examined the accuracy and reliability of the model and found satisfactory results that all factors in every dimension are acceptable, under the defined criteria and in concordance with the opinions from the experts. The researchers also tested the correlations among the four dimensions and found a positive relationship. Therefore, it can be concluded that the four dimensions have directional correlations, where a change in one dimension will result in a proportionate change in other dimensions. The research shows the model is fit and valid for the study of safety in four dimension to be used by both public and private sectors to improve the behaviors of the HDV drivers and draft a specific strategy and management plan customized by geographical differences to reduce the accidents in each area of the country. Ultimately, the model can be used as a foundation to develop guidance and countermeasures to increase road safety in the future.

Limitations and Future Research

  • This research aimed to develop a model on road safety for HDVs with structural equation modelling as a tool for further research. Future research can involve multi-regression analysis and contribute more explanation and in-depth understanding for each dimension and relevant factors.
  • This research presented a model with the data gathered from HDV drivers in Thailand to develop the model on road safety. Future research can collect data from drivers of other types of vehicles to increase model flexibility and improve its inclusiveness to be used in the development of standards and guidance to improve road safety effectively.
  • The data were obtained from HDV drivers in developing countries, therefore, the model may have limitations in its use in countries with different structures.

Author Contributions

Conceptualization, V.V.; methodology, V.V.; formal analysis, N.P.; investigation, N.P.; writing—original draft, N.P.; writing—review and editing, W.R.; supervision, V.V. All authors have read and agreed to the published version of the manuscript.

Funding

This research received no external funding.

Institutional Review Board Statement

The study was conducted according to the guidelines of the Declaration of Helsinki and approved by the Human Research Ethics Committee of University of the Thai Chamber of Commerce (protocol code UTCCEC_Exemp004/2023 and date of approval 25 January 2023).

Informed Consent Statement

Informed consent was obtained from all subjects involved in the study.

Data Availability Statement

Not applicable.

Acknowledgments

We would like to express our gratitude to a team at Logistics Research and Development Institute, Wararat Theerasak, Thanaporn Srisuk, Kulsurat Muangthong, and Natthakrit Bamrungwong for their support with the data. Also, we sincerely thank all thirteen experts for allocating their precious time and providing insightful opinions on the research as we would not have been able to complete the research without them. The researchers also appreciate Nutthawut Ritmak, Krongthong Heebkhoksung, and Varunya Kaewchueaknang for their constant advice and, last but not least, Thotspol Kunapermsiri and Jiraporn Lailuk for their support in education until now.

Conflicts of Interest

The authors declare no conflict of interest.

Abbreviations

The following abbreviations are used in this manuscript:
SHMSafety HDVs Mod
DBDmDriving behavior dimension.
REDmRoadway environment dimension.
HDVDmHeavy-duty vehicles dimension.
NMDmNear-miss dimension.
DMDelphi method
DBQDriver Behavior Questionnaire
EFAExploratory Factory Analysis
CFAConfirmatory Factor Analysis
C.r.Critical Ratio
C.R.Composite (construct) Reliability
IOCItem–Objective Congruence
SEMStructural Equation Model
FAFactor analysis
KMOKaiser–Meyer–Olkin test
K.W.Kendall’s W
IQR.The Interquartile Range
S.D.Standard Deviation
M.D.Median
CMIN/DFRelative Chi-Square
RMSEARoot means square error of approximation
GFIGoodness of Fit index
AGFIAdjusted goodness of fit index.
RMRRoot of mean square residuals
NFINormed Fit Index
TLINon-Normed-fit index (Tucker–Lewis)
CFIThe comparative fit index
IFIIncremental fit index

References

  1. WHO. Global Status Report on Road Safety 2018; WHO: Geneva, Switzerland, 2018. [Google Scholar]
  2. Tomoda, M.; Uno, H.; Hashimoto, S.; Yoshiki, S.; Ujihara, T. Analysis on the impact of traffic safety measures on children’s gaze behavior and their safety awareness at residential road intersections in Japan. Saf. Sci. 2022, 150, 105706. [Google Scholar] [CrossRef]
  3. Luo, L.; Shi, J. Aberrant driving behaviors by tourists: A study of drivers in China. Accid. Anal. Prev. 2020, 146, 105738. [Google Scholar] [CrossRef] [PubMed]
  4. Murphy, G.; Matvienko-Sikar, K. Trait mindfulness & self-reported driving behaviour. Personal. Individ. Differ. 2019, 147, 250–255. [Google Scholar]
  5. Ābele, L.; Haustein, S.; Møller, M.; Zettler, I. Links between observed and self-reported driving anger, observed and self-reported aggressive driving, and personality traits. Accid. Anal. Prev. 2020, 140, 105516. [Google Scholar] [CrossRef]
  6. Disassa, A.; Kebu, H. Psychosocial factors as predictors of risky driving behavior and accident involvement among drivers in Oromia Region, Ethiopia. Heliyon 2019, 5, e01876. [Google Scholar] [CrossRef] [PubMed]
  7. Kaçan, B.; Fındık, G.; Üzümcüoğlu, Y.; Azık, D.; Solmazer, G.; Ersan, Ö.; Özkan, T.; Lajunen, T.; Öz, B.; Pashkevich, A.; et al. Driver profiles based on values and traffic safety climate and their relationships with driver behaviors. Transp. Res. Part F Traffic Psychol. Behav. 2019, 64, 246–259. [Google Scholar] [CrossRef]
  8. Shams, Z.; Mehdizadeh, M.; Sanij, H.K. “I neither sleep well nor drive cautiously”: How does sleep quality relate to crash involvement directly and indirectly? J. Transp. Health 2020, 18, 100907. [Google Scholar] [CrossRef]
  9. Chantith, C.; Permpoonwiwat, C.K.; Hamaide, B. Measure of productivity loss due to road traffic accidents in Thailand. IATSS Res. 2021, 45, 131–136. [Google Scholar] [CrossRef]
  10. Shams, Z.; Naderi, H.; Nassiri, H. Assessing the effect of inattention-related error and anger in driving on road accidents among Iranian heavy vehicle drivers. IATSS Res. 2021, 45, 210–217. [Google Scholar] [CrossRef]
  11. Al-Hussein, W.A.; Por, L.Y.; Kiah, L.M.; Zaidan, B.B. Driver Behavior Profiling and Recognition Using Deep-Learning Methods: In Accordance with Traffic Regulations and Experts Guidelines. Int. J. Environ. Res. Public Health 2022, 19, 1470. [Google Scholar] [CrossRef]
  12. Rahman, M.M.; Islam, K.; Al-Shayeb, A.; Arifuzzaman. Towards Sustainable Road Safety in Saudi Arabia: Exploring Traffic Accident Causes Associated with Driving Behavior Using a Bayesian Belief Network. Sustainability 2022, 14, 6315. [Google Scholar] [CrossRef]
  13. Geng, X.; Liang, H.; Yu, B.; Zhao, P.; He, L.; Huang, R. A Scenario-Adaptive Driving Behavior Prediction Approach to Urban Autonomous Driving. Appl. Sci. 2017, 7, 426. [Google Scholar] [CrossRef]
  14. Zou, Y.; Ding, L.; Zhang, H.; Zhu, T.; Wu, L. Vehicle Acceleration Prediction Based on Machine Learning Models and Driving Behavior Analysis. Appl. Sci. 2022, 12, 5259. [Google Scholar] [CrossRef]
  15. Wu, M.; Zhang, S.; Dong, Y. A Novel Model-Based Driving Behavior Recognition System Using Motion Sensors. Sensors 2016, 16, 1746. [Google Scholar] [CrossRef]
  16. Ahmed, H.U.; Huang, Y.; Lu, P. A Review of Car-Following Models and Modeling Tools for Human and Autonomous-Ready Driving Behaviors in Micro-Simulation. Smart Cities 2021, 4, 314–335. [Google Scholar] [CrossRef]
  17. Ullah, S.; Kim, D.-H. Lightweight Driver Behavior Identification Model with Sparse Learning on In-Vehicle CAN-BUS Sensor Data. Sensors 2020, 20, 5030. [Google Scholar] [CrossRef]
  18. Liu, S.; Wang, J.; Fu, T. Effects of Lane Width, Lane Position and Edge Shoulder Width on Driving Behavior in Underground Urban Expressways: A Driving Simulator Study. Int. J. Environ. Res. Public Health 2016, 13, 1010. [Google Scholar] [CrossRef]
  19. Ni, D.; Guo, F.; Zhang, H.; Li, M.; Zhou, Y. Improving Older Drivers’ Behaviors Using Theory of Planned Behavior. Sustainability 2022, 14, 4769. [Google Scholar]
  20. Wang, X.; Xu, L. Factors Influencing Young Drivers’ Willingness to Engage in Risky Driving Behavior: Continuous Lane-Changing. Sustainability 2021, 13, 6459. [Google Scholar] [CrossRef]
  21. Davoli, L.; Martalò, M.; Cilfone, A.; Belli, L.; Ferrari, G.; Presta, R.; Montanari, R.; Mengoni, M.; Giraldi, L.; Amparore, E.G.; et al. On Driver Behavior Recognition for Increased Safety: A Roadmap. Safety 2020, 6, 55. [Google Scholar] [CrossRef]
  22. Zhang, J.; Wu, Z.; Li, F.; Xie, C.; Ren, T.; Chen, J.; Liu, L. A Deep Learning Framework for Driving Behavior Identification on In-Vehicle CAN-BUS Sensor Data. Sensors 2019, 19, 1356. [Google Scholar] [CrossRef]
  23. Moslem, S.; Gul, M.; Farooq, D.; Celik, E.; Ghorbanzadeh, O.; Blaschke, T. An Integrated Approach of Best-Worst Method (BWM) and Triangular Fuzzy Sets for Evaluating Driver Behavior Factors Related to Road Safety. Mathematics 2020, 8, 414. [Google Scholar] [CrossRef]
  24. Moslem, S.; Farooq, D.; Ghorbanzadeh, O.; Blaschke, T. Application of the AHP-BWM Model for Evaluating Driver Behavior Factors Related to Road Safety: A Case Study for Budapest. Symmetry 2020, 12, 243. [Google Scholar] [CrossRef]
  25. Zahid, M.; Chen, Y.; Khan, S.; Jamal, A.; Ijaz, M.; Ahmed, T. Predicting Risky and Aggressive Driving Behavior among Taxi Drivers: Do Spatio-Temporal Attributes Matter? Int. J. Environ. Res. Public Health 2020, 17, 3937. [Google Scholar] [CrossRef] [PubMed]
  26. Farooq, D.; Moslem, S.; Duleba, S. Evaluation of Driver Behavior Criteria for Evolution of Sustainable Traffic Safety. Sustainability 2019, 11, 3142. [Google Scholar] [CrossRef]
  27. Wei, C.-H.; Lee, Y.; Luo, Y.-W.; Lu, J.-J. Incorporating Personality Traits to Assess the Risk Level of Aberrant Driving Behaviors for Truck Drivers. Int. J. Environ. Res. Public Health 2021, 18, 4601. [Google Scholar] [CrossRef]
  28. Uttra, S.; Laddawan, N.; Ratanavaraha, V.; Jomnonkwao, S. Explaining Sex Differences in Motorcyclist Riding Behavior: An Application of Multi-Group Structural Equation Modeling. Int. J. Environ. Res. Public Health 2020, 17, 8797. [Google Scholar] [CrossRef]
  29. Üzümcüoğlu, Y.; Özkan, T.; Lajunen, T. The relationships between cultural variables, law enforcements and driver behaviours across 37 nations. Transp. Res. Part F Traffic Psychol. Behav. 2018, 58, 743–753. [Google Scholar] [CrossRef]
  30. Sun, D.; Ai, Y.; Wang, L. Freeway traffic safety state classification method based on multi-parameter fusion clustering. Mod. Phys. Lett. B 2022, 36, 2250088. [Google Scholar] [CrossRef]
  31. KornAcKi, A.; Wawrzosek, J.; Bochniak, A.; Szymanek, A.; Pawlak, H. Critical values of driver response time and its impact on reducing reliability and safety in road traffic. Eksploat. Niezawodn. 2017, 19, 142–148. [Google Scholar] [CrossRef]
  32. Deretić, N.; Stanimirović, D.; Al Awadh, M.; Vujanović, N.; Djukić, A. SARIMA Modelling Approach for Forecasting of Traffic Accidents. Sustainability 2022, 14, 4403. [Google Scholar] [CrossRef]
  33. Afrin, T.; Yodo, N. A Survey of Road Traffic Congestion Measures towards a Sustainable and Resilient Transportation System. Sustainability 2020, 12, 4660. [Google Scholar] [CrossRef]
  34. Chisalita, I.; Shahmehri, N. Active support for traffic safety applications through vehicular communication. In Proc. Intl. Workshop on Trends and Recent Achievements in Information Technology; Citeseer: Pennsylvania, PA, USA, 2002. [Google Scholar]
  35. Zeng, J.; Qian, Y.; Yin, F.; Zhu, L.; Xu, D. A multi-value cellular automata model for multi-lane traffic flow under lagrange coordinate. Comput. Math. Organ. Theory 2022, 28, 178–192. [Google Scholar] [CrossRef]
  36. Cafiso, S.; Di Graziano, A.; Pappalardo, G. Using the Delphi method to evaluate opinions of public transport managers on bus safety. Saf. Sci. 2013, 57, 254–263. [Google Scholar] [CrossRef]
  37. Ma, Z.; Shao, C.; Ma, S.; Ye, Z. Constructing road safety performance indicators using Fuzzy Delphi Method and Grey Delphi Method. Expert Syst. Appl. 2011, 38, 1509–1514. [Google Scholar] [CrossRef]
  38. Mbakwe, A.C.; Saka, A.A.; Choi, K.; Lee, Y.-J. Alternative method of highway traffic safety analysis for developing countries using delphi technique and Bayesian network. Accid. Anal. Prev. 2016, 93, 135–146. [Google Scholar] [CrossRef]
  39. Cerro-Herrero, D.; Prieto-Prieto, J.; Vaquero-Solis, M.; Tapia-Serrano, M.; Sánchez-Miguel, P.A. Analysis of Variables That Influence the Walkability of School Environments Based on the Delphi Method. Int. J. Environ. Res. Public Health 2022, 19, 14201. [Google Scholar] [CrossRef]
  40. Perveen, S.; Kamruzzaman, M.; Yigitcanlar, T. What to assess to model the transport impacts of urban growth? A Delphi approach to examine the space–time suitability of transport indicators. Int. J. Sustain. Transp. 2019, 13, 597–613. [Google Scholar]
  41. Zhu, M.; Zhou, W.; Hu, M.; Du, J.; Yuan, T. Evaluating the Renewal Degree for Expressway Regeneration Projects Based on a Model Integrating the Fuzzy Delphi Method, the Fuzzy AHP Method, and the TOPSIS Method. Sustainability 2023, 15, 3769. [Google Scholar] [CrossRef]
  42. Okafor, C.C.; Aigbavboa, C.; Thwala, W.D. A Delphi approach to evaluating the success factors for the application of smart mobility systems in smart cities: A construction industry perspective. Int. J. Constr. Manag. 2023, 23, 1289–1298. [Google Scholar] [CrossRef]
  43. Taghouti, I.; Cristobal, R.; Brenko, A.; Stara, K.; Markos, N.; Chapelet, B.; Hamrouni, L.; Buršić, D.; Bonet, J.-A. The Market Evolution of Medicinal and Aromatic Plants: A Global Supply Chain Analysis and an Application of the Delphi Method in the Mediterranean Area. Forests 2022, 13, 808. [Google Scholar] [CrossRef]
  44. Peng, K.-Y.; Liao, H.-L. A Study on the Key Factors of CSR Indicators for Tenderers in Procurement Screening Using the Delphi Method and DEMATEL-Based Analytic Network Process. Adm. Sci. 2022, 12, 151. [Google Scholar] [CrossRef]
  45. Matemane, R.; Moloi, T.; Adelowotan, M. Appraising Executive Compensation ESG-Based Indicators Using Analytical Hierarchical Process and Delphi Techniques. J. Risk Financ. Manag. 2022, 15, 469. [Google Scholar] [CrossRef]
  46. Rashid, S.M.; Sumaria, S.; Koohi, N.; Arshad, Q.; Kaski, D. Patient Experience of Flunarizine for Vestibular Migraine: Single Centre Observational Study. Brain Sci. 2022, 12, 415. [Google Scholar] [CrossRef] [PubMed]
  47. Ritmak, N.; Rattanawong, W.; Vongmanee, V. A New Dimension of Health Sustainability Model after Pandemic Crisis Using Structural Equation Model. Sustainability 2023, 15, 1616. [Google Scholar] [CrossRef]
  48. Kurata, Y.B.; Ong, A.K.S.; Ang, R.Y.B.; Angeles, J.K.F.; Bornilla, B.D.C.; Fabia, J.L.P. Factors Affecting Flood Disaster Preparedness and Mitigation in Flood-Prone Areas in the Philippines: An Integration of Protection Motivation Theory and Theory of Planned Behavior. Sustainability 2023, 15, 6657. [Google Scholar] [CrossRef]
  49. Hadjichambis, A.C.; Paraskeva-Hadjichambi, D. Environmental Citizenship Questionnaire (ECQ): The Development and Validation of an Evaluation Instrument for Secondary School Students. Sustainability 2020, 12, 821. [Google Scholar] [CrossRef]
  50. Naveed, Q.N.; Alam, M.M.; Qahmash, A.I.; Quadri, K.M. Exploring the Determinants of Service Quality of Cloud E-Learning System for Active System Usage. Appl. Sci. 2021, 11, 4176. [Google Scholar] [CrossRef]
  51. Dragan, D.; Topolšek, D. Introduction to structural equation modeling: Review, methodology and practical applications. In Proceedings of the International Conference on Logistics & Sustainable Transport, Celje, Slovenia, 19–21 June 2014. [Google Scholar]
  52. Uysal Toraman, A.; Topçu, S.; Korkmaz, E.K.; Visiers-Jiménez, L. Psychometric Evaluation of Turkish Version of the Cultural Competence Assessment Tool: CCA-EUnurse Project. Healthcare 2023, 11, 670. [Google Scholar] [CrossRef]
  53. Heebkhoksung, K.; Rattanawong, W.; Vongmanee, V. A New Paradigm of a Sustainability-Balanced Scorecard Model for Sport Tourism. Sustainability 2023, 15, 10586. [Google Scholar] [CrossRef]
  54. Bollen, K.A.; Long, J.S. Testing Structural Equation Models; Sage: Thousand Oaks, CA, USA, 1993; Volume 154. [Google Scholar]
  55. Schumacker, R.E.; Lomax, R.G. A Beginner’s Guide to Structural Equation Modeling; Psychology Press: London, UK, 2004. [Google Scholar]
Figure 1. Conceptual framework.
Figure 1. Conceptual framework.
Sustainability 15 12150 g001
Figure 2. Structural Model of the SHM.
Figure 2. Structural Model of the SHM.
Sustainability 15 12150 g002
Figure 3. The interrelation among the four dimensions.
Figure 3. The interrelation among the four dimensions.
Sustainability 15 12150 g003
Figure 4. The diagram for the safety HDVs model.
Figure 4. The diagram for the safety HDVs model.
Sustainability 15 12150 g004
Table 1. Literature review matrix.
Table 1. Literature review matrix.
ObjectiveInitial FactorsDimensions of Transportation SafetyResearch ToolsRef.
DB.RE.VH.NM.
Driver Behavior Profiling and Recognition Using Deep-Learning Methods: In Accordance with Traffic Regulations and Experts GuidelinesDB DNN[11]
Towards Sustainable Road Safety in Saudi Arabia: Exploring Traffic Accident Causes Associated with Driving Behavior Using a Bayesian Belief NetworkDB BBN[12]
A Scenario-Adaptive Driving Behavior Prediction Approach to Urban Autonomous DrivingDB HMMs[13]
Vehicle Acceleration Prediction Based on Machine Learning Models and Driving Behavior AnalysisDB, GPS HMMs[14]
A Novel Model-Based Driving Behavior Recognition System Using Motion SensorsDB, ADAS ML[15]
A Review of Car-Following Models and Modeling Tools for Human and Autonomous-Ready Driving Behaviors in Micro-SimulationDB SS[16]
Lightweight Driver Behavior Identification Model with Sparse Learning on In-Vehicle CAN-BUS Sensor DataCAN-BUS ML[17]
Effects of Lane Width, Lane Position and Edge Shoulder Width on Driving Behavior in Underground Urban Expressways: A Driving Simulator StudyDB ANOVA[18]
Improving Older Drivers’ Behaviors Using Theory of Planned BehaviorDB SEM[19]
Factors Influencing Young Drivers’ Willingness to Engage in Risky Driving Behavior: Continuous Lane-ChangingDB SEM[20]
On Driver Behavior Recognition for Increased Safety: A RoadmapDB, ADAS ML[21]
A Deep Learning Framework for Driving Behavior Identification on In-Vehicle CAN-BUS Sensor DataDB, CAN-BUS ML[22]
An Integrated Approach of Best-Worst Method (BWM) and Triangular Fuzzy Sets for Evaluating Driver Behavior Factors Related to Road SafetyDB F-BWM[23]
Application of the AHP-BWM Model for Evaluating Driver Behavior Factors Related to Road Safety: A Case Study for BudapestDB AHP-BWM[24]
Predicting Risky and Aggressive Driving Behavior among Taxi Drivers: Do Spatio-Temporal Attributes Matter?DB ML[25]
Evaluation of Driver Behavior Criteria for Evolution of Sustainable Traffic SafetyDB AHP[26]
Incorporating Personality Traits to Assess the Risk Level of Aberrant Driving Behaviors for Truck DriversDB ANN[27]
Explaining Sex Differences in Motorcyclist Riding Behavior: An Application of Multi-Group Structural Equation ModelingDB SEM[28]
SARIMA Modelling Approach for Forecasting of Traffic AccidentsDB SARIMA[32]
A Survey of Road Traffic Congestion Measures towards a Sustainable and Resilient Transportation SystemGPS DA[33]
Active Support for Traffic Safety Applications through Vehicular CommunicationGPS P2P[34]
A multi-value cellular automata model for multi-lane traffic flow under lagrange coordinateSS SS[35]
Note: Driver behavior (DB); Road environments (RE); Vehicle (VH); Near-miss events (NME); Fuzzy Best-Worst Method (F-BWM); Analytic Hierarchy Process (AHP); AHP Best-Worst Method (AHP-BWM); Simulation software (SS); Controller Area Network-BUS (CAN-BUS); Machine learning (ML); Hidden Markov Models (HMMs); Deep Neural Network (DNN); Bayesian belief network (BBN); Analysis of variance (ANOVA); Structural equation model (SEM);artificial neural network (ANN); Advanced Driver-Assistance Systems (ADAS); Global Positioning System (GPS); Data Analysis (DA) mobile ad hoc peer-to-peer (P2P); Seasonal Auto Regressive Integrated Moving Average (SARIMA).
Table 2. Del-phi Results.
Table 2. Del-phi Results.
DimensionFactorIndicatorsIQRM.D.AVR.S.D.CODE
Driving behaviorHigh-speed driving (HSD)Speeding054.000.60VR01
Speed violation054.500.38VR02
Speeding in residential area055.000.00VR03
Violation of Traffic Laws (VTL)Disregarding traffic sign/signal054.500.28VR04
Road hog144.500.51VR05
Contraflow054.500.28VR06
Driver fatigue (DF)Drowsy driving055.000.00VR07
Insufficient sleep154.000.63VR08
Accumulated fatigue144.500.52VR09
Long and continuous drive154.500.48VR10
Driving for long hours every day 055.000.00VR11
Changes in driving time054.500.28VR12
Driving behaviorRoad rage driving (RRD)Aggressive driving054.500.38VR13
Cutting someone off054.500.28VR14
Drunk driving144.000.63VR15
Driving under the influence154.000.63VR16
Driving without concentration (DWC)Distracted driving055.000.00VR17
Not focusing on the road054.500.28VR18
Using a phone while driving054.500.28VR19
Using social media while driving054.500.38VR20
Eating while driving154.000.66VR21
Rubbernecking144.000.75VR22
Roadway environmentRoad slope (RS)Changes in the road slope054.000.55VR23
Slopes on straight road 055.000.00VR24
Slopes on curved road055.000.00VR25
Slopes at intersection055.000.00VR26
Driving downhill054.500.38VR27
Roadway environment (RC)Deteriorated road surface154.500.51VR28
Object blocking the road144.000.64VR29
Road infrastructure (RI)Parking distance154.500.52VR30
Road lighting154.500.52VR31
Malfunctioning traffic signal154.500.51VR32
Weather condition (WC)Rainy weather154.500.48VR33
Foggy weather154.500.51VR34
Driving through water154.500.52VR35
Heavy-duty vehiclesVehicle maintenance (VM)Lack of maintenance154.500.48VR36
Engine malfunction144.000.55VR37
Electrical system malfunction044.000.41VR38
Brake system failure043.500.38VR39
Damaged tire condition154.000.77VR40
Transmission system failure054.500.38VR41
Wheel System Failure144.000.63VR42
Other Control Equipment Malfunction154.500.48VR43
Requirements for Preparing Container for Transportation (RPCT)Inappropriate Container Preparation for Transportation054.500.28VR44
Overloading054.500.38VR45
Pre-Transportation Inspection (PTI)Unprepared Driver/Vehicle before Driving054.500.28VR46
Expertise in Transportation in a Specific Area055.000.00VR47
Near-missSudden braking (SB)Parking on the Shoulder144.000.60VR48
Emergency Brake154.500.44VR49
Inadequate Distance Keeping154.000.65VR50
Tailgating055.000.00VR51
Cause of being cut off while driving (CBCD)Being cut off while driving154.000.66VR52
Lane weaving (LW)Sharp turning or reversing054.000.60VR53
Sudden U-turn144.000.60VR54
Changing lanes without signaling154.500.52VR55
KW = 0.402/Sig 0.00/N 13Summary0.454.8-0.4155
Note: Interquartile Range (IQR); median (M.D.); average (AVR.); standard division (S.D.); Kendall’s Coefficient of Concordance (KW); Level of significance; number of experts (N).
Table 3. CFA Factor Loading Statistics.
Table 3. CFA Factor Loading Statistics.
The   Standardized   Factor   Loading   ( L i ) Hypothesis Testing
FactorDBDmREDmHDVDmNMDmEstimateS.E.C.r.p
HSD0.83 0.990.0422.87***
VTL0.90 1.010.0422.87***
DF0.90 0.920.0520.58***
RRD0.95 1.030.0424.72***
DWC0.70 0.830.0515.49***
RS 0.97 0.950.0261.90***
RC 0.99 1.060.0261.90***
RI 0.81 0.590.0226.32***
WC 0.68 0.530.0318.02***
VM 0.77 1.000.0813.09***
RPCT 0.80 1.000.0813.09***
PTI 0.81 1.010.0813.49***
SB 0.781.050.0812.99***
CBCD 0.710.780.0612.95***
LW 0.771.290.1012.95***
Notes: Standard Error (S.E.); Critical Ratio (C.r.); Unstandardized. p < 0.001 for all coefficients (***).
Table 4. Measurement of model fit.
Table 4. Measurement of model fit.
IndexRecommended ValueEstimated ValueTypeRef.
CMIN/DF≤3 good1.90 goodAbsolute fit[51]
≤5 permissible
RMSEA≤0.05 good0.048 goodAbsolute fit[55]
≥0.05–0.08 moderate
≥0.8 bad
GFI≥0.95 good0.95 goodAbsolute fit[51]
≥0.90 acceptable
AGFI≥0.90 good0.92 goodAbsolute fit[55]
RMRClose to 00.032Absolute fit[51]
NFI≥0.95 good0.97 acceptableIncremental fit[51]
CFI≥0.90 acceptable0.98 goodIncremental fit[51]
TLI5 ≥ 0.95 good0.98 goodIncremental fit[51]
≥0.80 acceptable
IFI≥0.90 good0.98 goodIncremental fit[55]
P≥0.05 significant0-[55]
CMIN0144-[55]
DF-76--
Table 5. The Safety HDVs Model: SHM.
Table 5. The Safety HDVs Model: SHM.
Dimensions/Factor L i L i 2 e i C.R.AVE.C.A.
The SHM DBDm0.670.450.550.81 *0.52 *0.92 *
REDm0.720.520.48
HDVDm0.820.680.32
NMDm0.650.430.57
DBDmHSD0.830.680.320.93 *0.74 *0.93 *
VTL0.900.810.19
DF0.900.810.19
RRD0.950.900.10
DWC0.700.480.52
REDmRS0.970.940.060.92 *0.76 *0.92 *
RC0.990.980.02
RI0.810.650.35
WC0.680.460.54
HDVDmVM0.770.590.410.84 *0.63 *0.83 *
RPCT0.800.650.35
PTI0.810.660.34
NMDmSB0.780.610.390.80 *0.57 *0.79 *
CBCD0.710.500.50
LW0.770.600.40
Note: the standardized factor loading ( L i ); variance ( L i 2 ); the error variance 1 − L i 2 ( e i ); Composite (construct) Reliability (C.R.); Average Variance Extracted (AVE.); Cronbach’s Alpha (C.A.); Acceptable (*).
Table 6. The validity test of the interrelated dimensions.
Table 6. The validity test of the interrelated dimensions.
Relation between DimensionsCor.MSVCov.S.E.C.R.p
HDVDmDBDm0.600.360.250.038.22***
REDmNMDm0.560.320.270.038.02***
REDmHDVDm0.590.350.390.058.49***
REDmDBDm0.420.180.280.047.33***
NMDmDBDm0.430.180.130.026.42***
NMDmHDVDm0.460.220.140.025.93***
Notes: Correlations (Cor.); Covariances (Cov.); Maximum Shared Variance (MSV); Standard error (S.E); Critical ratio (C.R.); Unstandardized. p < 0.001 for all coefficients significant (***).
Disclaimer/Publisher’s Note: The statements, opinions and data contained in all publications are solely those of the individual author(s) and contributor(s) and not of MDPI and/or the editor(s). MDPI and/or the editor(s) disclaim responsibility for any injury to people or property resulting from any ideas, methods, instructions or products referred to in the content.

Share and Cite

MDPI and ACS Style

Pumpugsri, N.; Rattanawong, W.; Vongmanee, V. Development of a Safety Heavy-Duty Vehicle Model Considering Unsafe Acts, Unsafe Conditions and Near-Miss Events Using Structural Equation Model. Sustainability 2023, 15, 12150. https://doi.org/10.3390/su151612150

AMA Style

Pumpugsri N, Rattanawong W, Vongmanee V. Development of a Safety Heavy-Duty Vehicle Model Considering Unsafe Acts, Unsafe Conditions and Near-Miss Events Using Structural Equation Model. Sustainability. 2023; 15(16):12150. https://doi.org/10.3390/su151612150

Chicago/Turabian Style

Pumpugsri, Nattawut, Wanchai Rattanawong, and Varin Vongmanee. 2023. "Development of a Safety Heavy-Duty Vehicle Model Considering Unsafe Acts, Unsafe Conditions and Near-Miss Events Using Structural Equation Model" Sustainability 15, no. 16: 12150. https://doi.org/10.3390/su151612150

APA Style

Pumpugsri, N., Rattanawong, W., & Vongmanee, V. (2023). Development of a Safety Heavy-Duty Vehicle Model Considering Unsafe Acts, Unsafe Conditions and Near-Miss Events Using Structural Equation Model. Sustainability, 15(16), 12150. https://doi.org/10.3390/su151612150

Note that from the first issue of 2016, this journal uses article numbers instead of page numbers. See further details here.

Article Metrics

Back to TopTop