Analysis of the Buried Pipeline Response Induced by Twin Tunneling Using the Generalized Hermite Spectral Method
Abstract
1. Introduction
2. Mathematical Model
2.1. Problem Definition
2.2. Greenfield Displacement Induced by Twin Tunneling
2.3. Governing Differential Equation
3. Solution Formulation
3.1. Generalized Hermite Spectral Method
3.2. Solution for Buried Pipeline Response
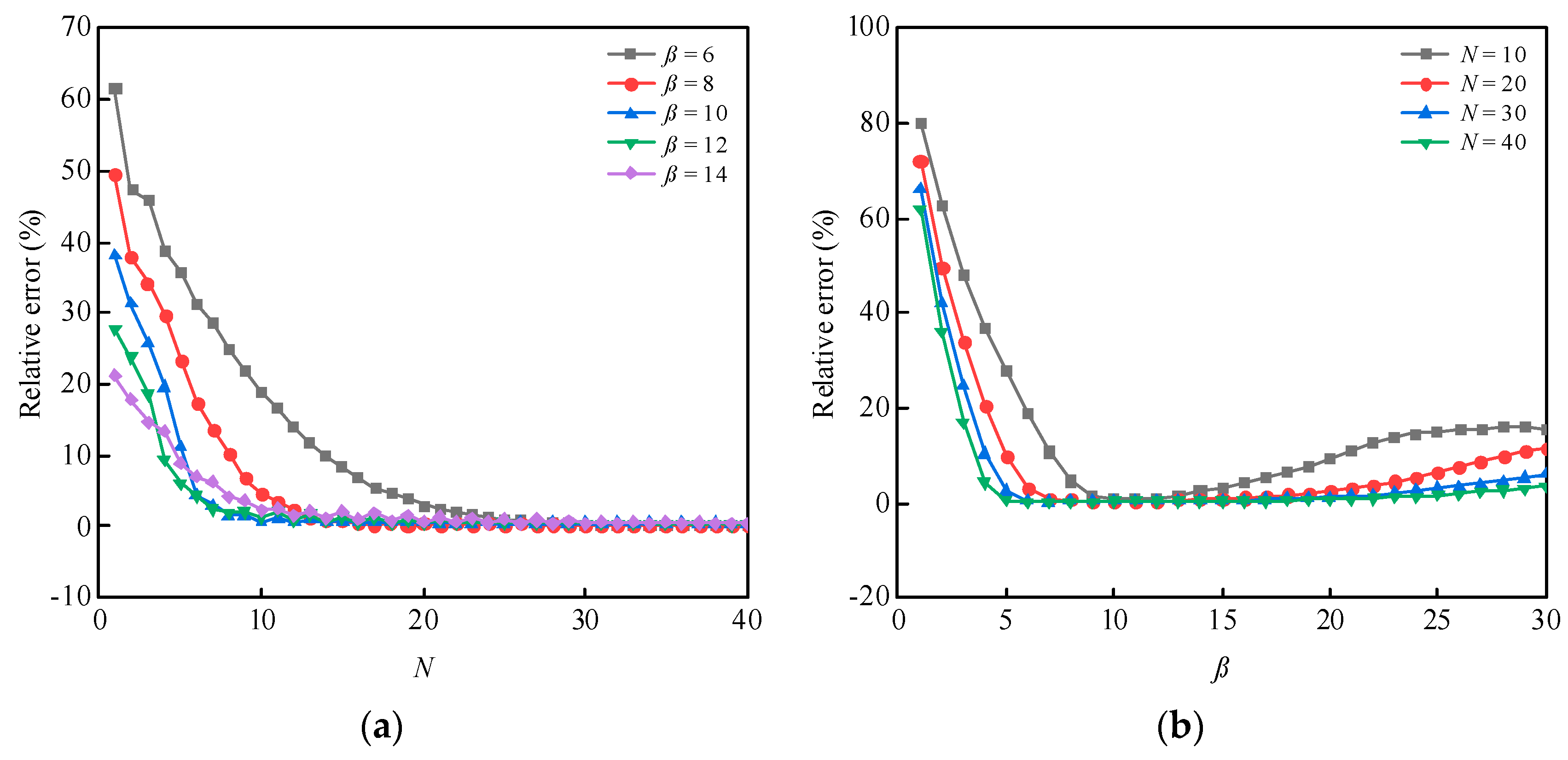
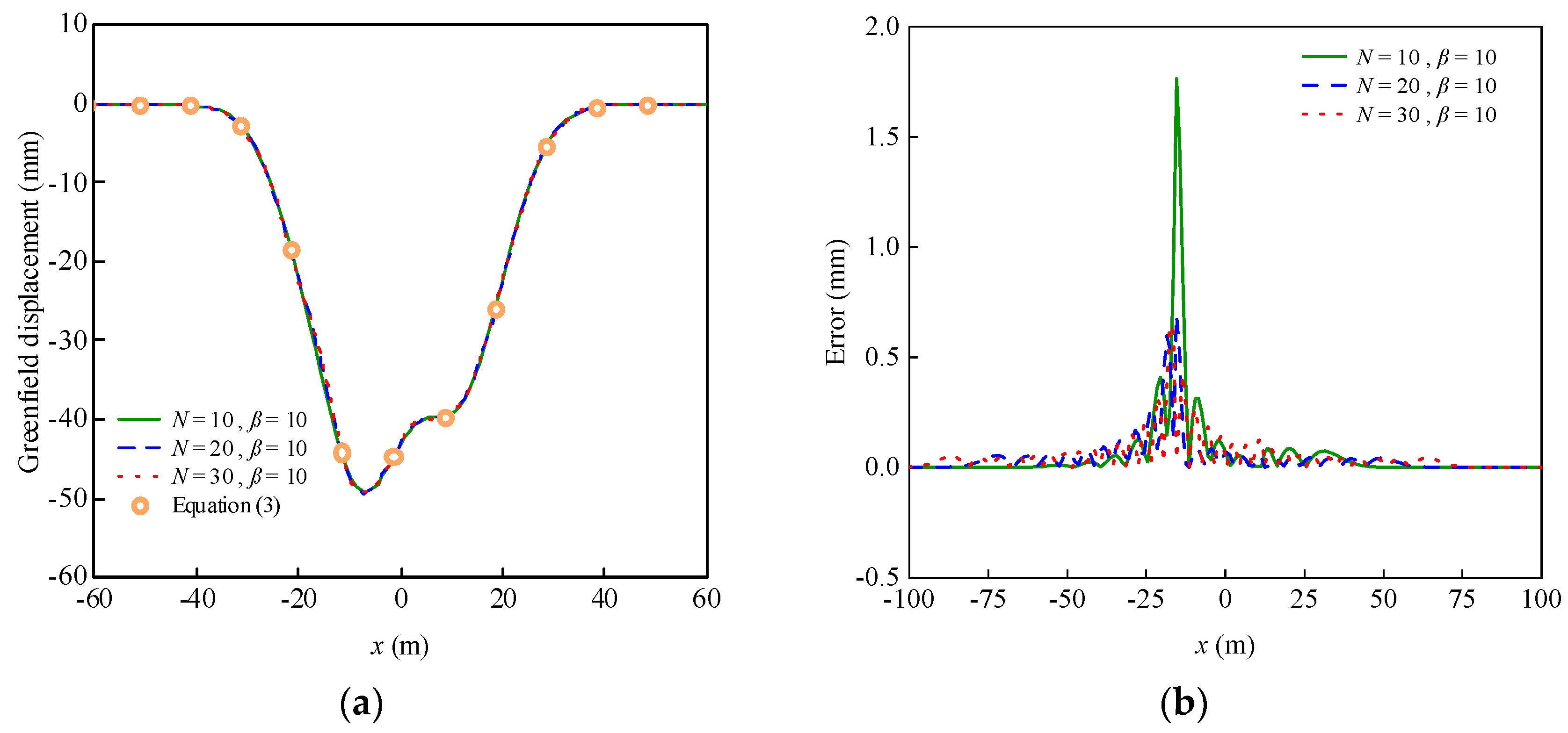
4. Solution Verification
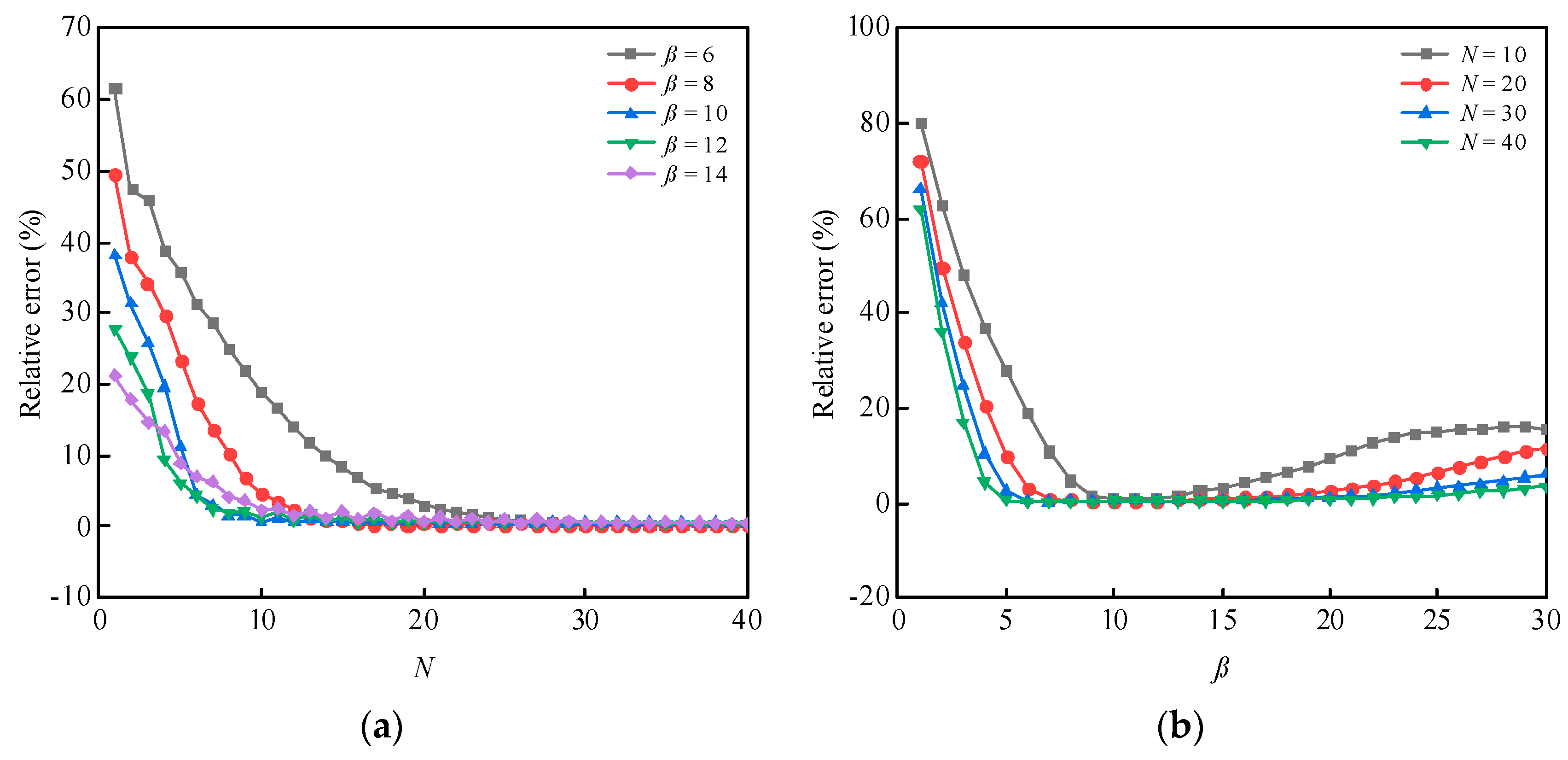
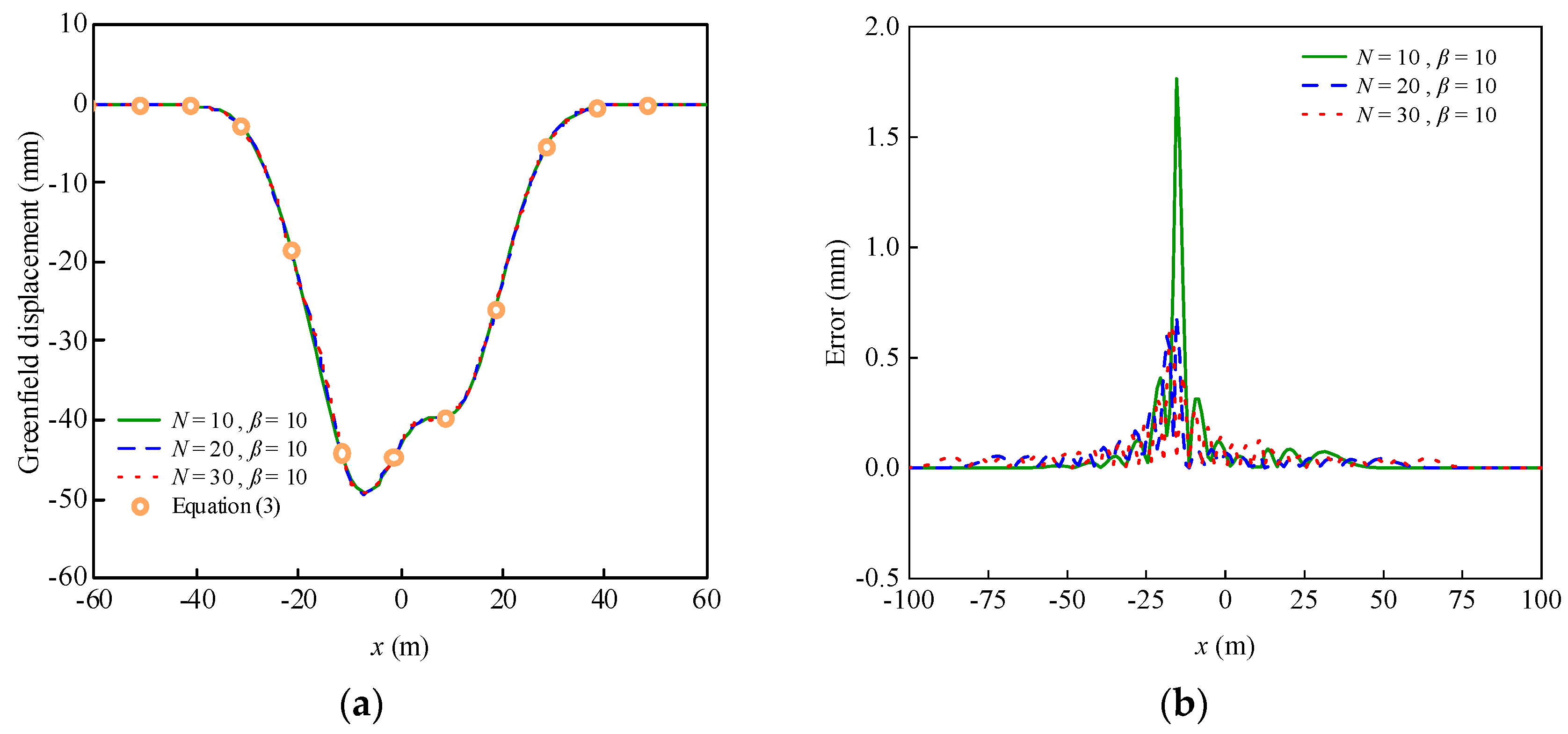
4.1. Worked Example I
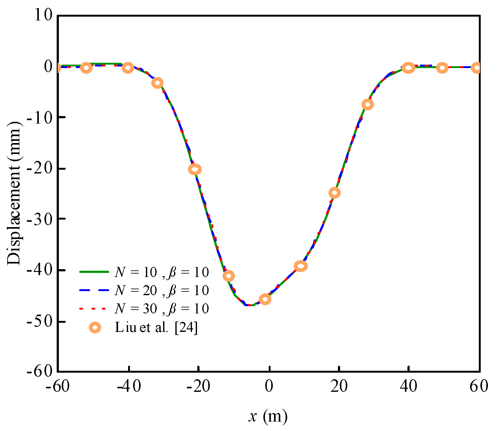
4.2. Worked Example II
5. Parametric Studies
5.1. Influence of the Spacing of Twin Tunnels
5.2. Influence of the Distance between Tunnels and Pipeline
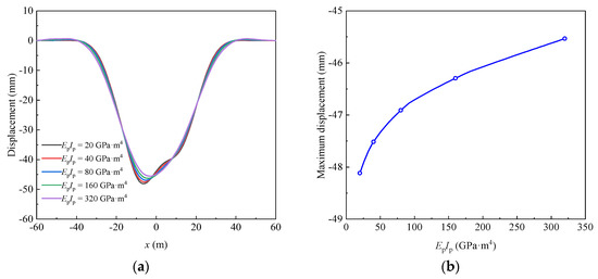
5.3. Influence of the Equivalent Bending Stiffness of Buried Pipeline
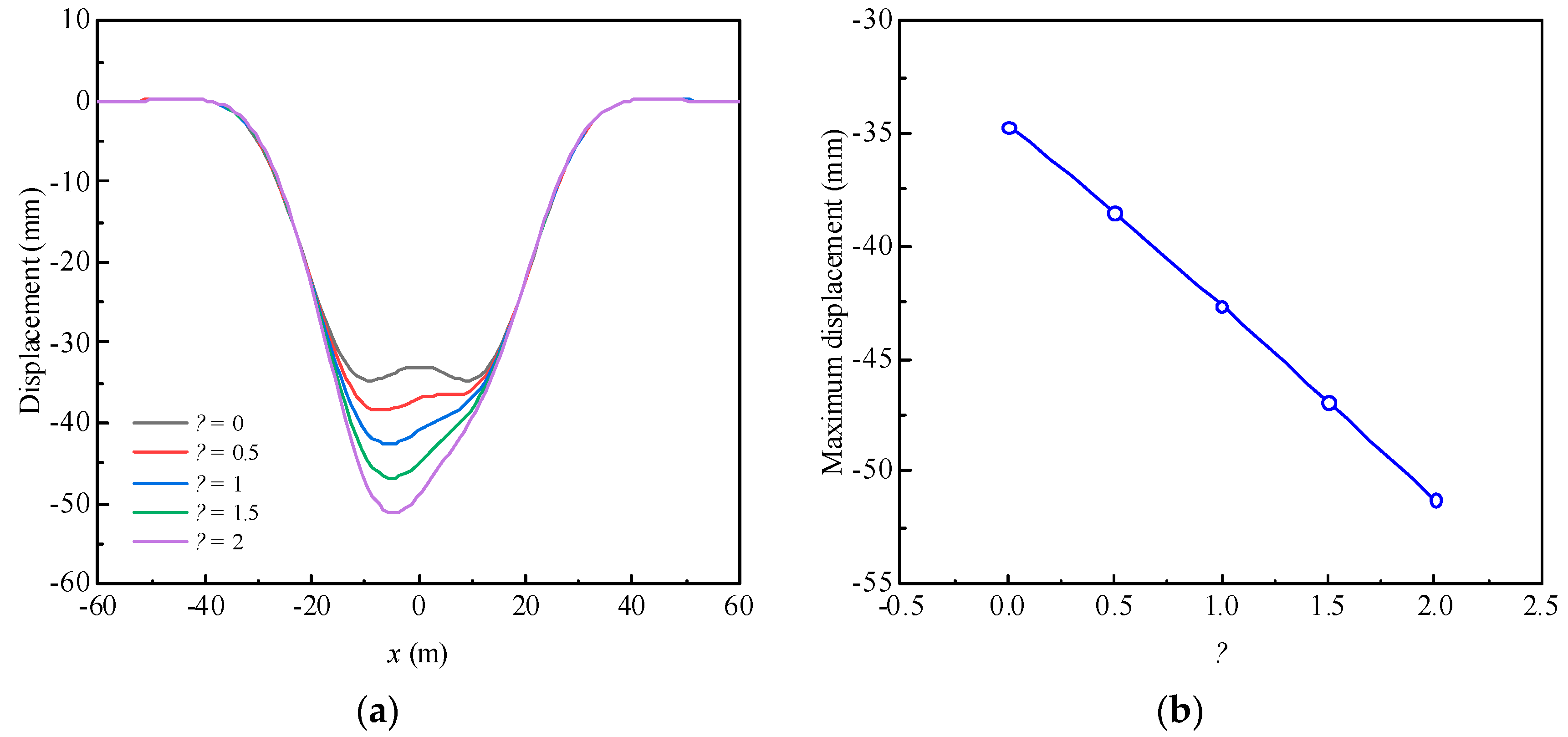
5.4. Influence of the Modification Factor of Greenfield Displacement
6. Conclusions
Author Contributions
Funding
Institutional Review Board Statement
Informed Consent Statement
Data Availability Statement
Conflicts of Interest
References
- Alanazi, M.J.; Yang, Q.H.; Khalil, A.B. Performance study of buried pipelines under static loads. Civ. Eng. J. 2022, 8, 1–23. [Google Scholar] [CrossRef]
- Hassan, S.A.; Stanley, M.S.; Joseph, N.T.; Dennis, C.K. Predictive models to evaluate the interaction effect of soil-tunnel interaction parameters on surface and subsurface settlement. Civ. Eng. J. 2022, 8, 2424–2444. [Google Scholar] [CrossRef]
- Klar, A.; Elkayam, I.; Marshall, A.M. Design oriented linear-equivalent approach for evaluating the effect of tunneling on pipelines. J. Geotech. Geoenviron. 2016, 142, 04015062. [Google Scholar] [CrossRef]
- Liang, R.Z.; Xia, T.D.; Hong, Y.; Yu, F. Effects of above-crossing tunnelling on the existing shield tunnels. Tunn. Undergr. Sp. Tech. 2016, 58, 159–176. [Google Scholar] [CrossRef]
- Zhang, D.M.; Xie, X.C.; Li, Z.L.; Zhang, J. Simplified analysis method for predicting the influence of deep excavation on existing tunnels. Comput. Geotech. 2020, 121, 103477. [Google Scholar] [CrossRef]
- Bouayad, D.; Emeriault, F.; Maza, M. Assessment of ground surface displacements induced by an earth pressure balance shield tunneling using partial least squares regression. Environ. Earth Sci. 2015, 73, 7603–7616. [Google Scholar] [CrossRef]
- Wang, Y.; Shi, J.W.; Ng, C.W.W. Numerical modeling of tunneling effect on buried pipelines. Can. Geotech. J. 2011, 48, 1125–1137. [Google Scholar] [CrossRef]
- Zhang, C.R.; Yu, J.; Huang, M.S. Responses of adjacent underground jointed pipelines induced by tunneling. Chin. J. Geotech. Eng. 2013, 35, 1018–1026. [Google Scholar]
- Zhao, S.W.; Li, X.L.; Li, X.; Chen, L.G.; Li, T.; Li, S.H.; Bai, Y. Analysis of pipeline deformation caused by shield tunnel excavation that obliquely crosses existing pipelines. Arab. J. Geosci. 2022, 15, 226–239. [Google Scholar] [CrossRef]
- Attewell, P.B.; Yeates, J.; Selby, A.R. Soil Movements Induced by Tunnelling and Their Effects on Pipelines and Structures; Blackie and Son: London, UK, 1986. [Google Scholar]
- Klar, A.; Vorster, T.E.B.; Soga, K.; Mair, R.J. Soil-pipe interaction due to tunnelling: Comparison between Winkler and elastic continuum solutions. Geotechnique 2005, 55, 461–466. [Google Scholar] [CrossRef]
- Klar, A. Elastic continuum solution for tunneling effects on buried pipelines using Fourier expansion. J. Geotech. Geoenviron. 2018, 144, 04018062. [Google Scholar] [CrossRef]
- Vorster, T.E.B.; Klar, A.; Soga, K.; Mair, R.J. Estimating the effects of tunneling on existing pipelines. J. Geotech. Geoenviron. 2005, 131, 1399–1410. [Google Scholar] [CrossRef]
- Wang, Y.; Wang, Q.; Zhang, K.Y. An analytical model for pipe-soil-tunneling interaction. Procedia Eng. 2011, 14, 3127–3135. [Google Scholar] [CrossRef]
- Zhang, H.; Zhang, Z.X. Vertical deflection of existing pipeline due to shield tunnelling. J. Tongji. Univ. 2013, 41, 1172–1179. [Google Scholar]
- Zhang, Z.G.; Zhang, M.X.; Zhao, Q.H.; Fang, L.; Ding, Z.; Shi, M.Z. Interaction analyses between existing pipeline and quasi-rectangular tunneling in clays. KSCE J. Civ. Eng. 2021, 25, 326–344. [Google Scholar] [CrossRef]
- Lin, C.G.; Huang, M.S. Tunnelling-induced response of a jointed pipeline and its equivalence to a continuous structure. Soils Found. 2019, 59, 828–839. [Google Scholar] [CrossRef]
- Lin, C.G.; Huang, M.S. Deflections of discontinuous buried pipelines induced by shield tunnelling based on Pasternak foundation. Chin. J. Geotech. Eng. 2019, 41, 1200–1207. [Google Scholar]
- Lin, C.G.; Huang, M.S.; Nadim, F.; Liu, Z.Q.; Yu, J. Analytical solutions for tunnelling-induced response of two overlying pipelines. Tunn. Undergr. Sp. Tech. 2021, 108, 103678. [Google Scholar] [CrossRef]
- Ma, S.K.; Shao, Y.; Liu, Y.; Jiang, J.; Fan, X.L. Responses of pipeline to side-by-side twin tunnelling at different depths: 3D centrifuge tests and numerical modelling. Tunn. Undergr. Sp. Tech. 2017, 66, 157–173. [Google Scholar] [CrossRef]
- Ma, S.K.; Liu, Y.; Shao, Y.; Duan, Z.B.; Lv, H.B. Effects of twin shield tunneling with different construction sequences and different relative locations on adjacent pipelines. Chin. J. Geotech. Eng. 2018, 40, 689–697. [Google Scholar]
- Yu, S.; Lan, R.Y.; Luo, J.H.; Duan, Z.B.; Ma, S.K. An investigation of effects and safety of pipelines due to twin tunneling. Adv. Civ. Eng. 2021, 2021, 6694683. [Google Scholar] [CrossRef]
- Deng, H.S.; Fu, H.L.; Shi, Y.; Zhao, Y.Y.; Hou, W.Z. Countermeasures against large deformation of deep-buried soft rock tunnels in areas with high geostress: A case study. Tunn. Undergr. Sp. Tech. 2022, 119, 104238. [Google Scholar] [CrossRef]
- Liu, Z.Y.; Xue, J.F.; Ye, J.Z.; Qian, J.G. A simplified two-stage method to estimate the settlement and bending moment of upper tunnel considering the interaction of undercrossing twin tunnels. Transp. Geotech. 2021, 29, 100558. [Google Scholar] [CrossRef]
- Gan, X.L.; Yu, J.L.; Gong, X.N.; Zhu, M. Probabilistic analysis for twin tunneling-induced longitudinal responses of existing shield tunnel. Tunn. Undergr. Sp. Tech. 2022, 120, 104317. [Google Scholar] [CrossRef]
- Boyd, J.P. Chebyshev and Fourier Spectral Methods; Dover: New York, NY, USA, 2000. [Google Scholar]
- Trefethen, L.N. Spectral Methods in MATLAB; Society for Industrial and Applied Mathematics: Philadelphia, PA, USA, 2000. [Google Scholar]
- Mizerová, H.; She, B. A conservative scheme for the Fokker-Planck equation with applications to viscoelastic polymeric fluids. J. Comput. Phys. 2018, 374, 941–953. [Google Scholar] [CrossRef]
- Wang, T.J.; Chai, G. A fully discrete pseudospectral method for the nonlinear Fokker-Planck equations on the whole line. Appl. Numer. Math. 2022, 174, 17–33. [Google Scholar] [CrossRef]
- Guo, S.M.; Chen, Y.P.; Mei, L.Q.; Song, Y.N. Finite difference/generalized Hermite spectral method for the distributed-order time-fractional reaction-diffusion equation on multi-dimensional unbounded domains. Comput. Math. Appl. 2021, 93, 1–19. [Google Scholar] [CrossRef]
- Shi, X.; Rong, C.X.; Cheng, H.; Cui, L.Z.; Kong, J. An energy solution for predicting buried pipeline response induced by tunneling based on a uniform ground movement model. Math. Probl. Eng. 2020, 2020, 7905750. [Google Scholar] [CrossRef]
- Peck, R.B. Deep excavations and tunneling in soft ground. In Proceedings of the 7th International Conference on Soil Mechanics and Foundation Engineering, Mexico City, Mexico, 1 January 1969. [Google Scholar]
- Mair, R.J.; Taylor, R.N.; Bracegirdle, A. Subsurface settlement profiles above tunnels in clays. Geotechnique 1993, 43, 315–320. [Google Scholar] [CrossRef]
- Zhu, J.L.; Zhu, D.Y. Deformation of pipelines induced by the construction of underlying twin-tunnel. Teh. Vjesnik. 2020, 27, 1311–1315. [Google Scholar]
- Chen, R.P.; Lin, X.T.; Kang, X.; Zhong, Z.Q.; Liu, Y.; Zhang, P.; Wu, H.N. Deformation and stress characteristics of existing twin tunnels induced by close-distance EPBS under-crossing. Tunn. Undergr. Sp. Tech. 2018, 82, 468–481. [Google Scholar] [CrossRef]
- Fang, Q.; Zhang, D.L.; Li, Q.Q.; Wong, L.N.Y. Effects of twin tunnels construction beneath existing shield-driven twin tunnels. Tunn. Undergr. Sp. Tech. 2015, 45, 128–137. [Google Scholar] [CrossRef]
- Suwansawat, S.; Einstein, H.H. Describing settlement troughs over twin tunnels using a superposition technique. J. Geotech. Geoenviron. 2007, 133, 445–468. [Google Scholar] [CrossRef]
- Liang, R.Z. Simplified analytical method for evaluating the effects of overcrossing tunnelling on existing shield tunnels using the nonlinear Pasternak foundation model. Soils Found. 2019, 59, 1711–1727. [Google Scholar] [CrossRef]
- Tanahashi, H. Formulas for an infinitely long Bernoulli-Euler beam on the Pasternak model. Soils Found. 2004, 44, 109–118. [Google Scholar] [CrossRef]
- Xu, L. Study on the Longitudinal Settlement of Shield Tunnel in Soft Soil. Ph.D. Thesis, Tongji University, Shanghai, China, 2005. [Google Scholar]
- Zhang, Z.G.; Huang, M.S.; Xu, C.; Jiang, Y.J.; Wang, W.D. Simplified solution for tunnel-soil-pile interaction in Pasternak’s foundation model. Tunn. Undergr. Sp. Tech. 2018, 78, 146–158. [Google Scholar] [CrossRef]
- Shen, J.; Tang, T.; Wang, L.L. Spectral Methods: Algorithms, Analysis and Applications; Springer: New York, NY, USA, 2011. [Google Scholar]
- Guo, B.Y. Error estimation of Hermite spectral method for nonlinear partial differential equations. Math. Compt. 1999, 68, 1067–1078. [Google Scholar] [CrossRef]
- Cooper, M.L.; Chapman, D.N.; Rogers, C.D.F.; Chan, A.H.C. Movements in the Piccadilly Line tunnels due to the Heathrow Express construction. Geotechnique 2002, 52, 243–257. [Google Scholar] [CrossRef]
- Burland, J.B.; Kalra, C.J. Queen Elizabeth II Conference Centre: Geotechnical aspects. Proc. Inst. Civ. Eng. 1986, 80, 1479–1503. [Google Scholar] [CrossRef]
- Yamashita, S.; Jamiolkowski, M.; Presti, D.C.F.L. Stiffness nonlinearity of three sands. J. Geotech. Geoenviron. Eng. 2000, 126, 929–938. [Google Scholar] [CrossRef]











| 65 | 65 | 1.2 | 77.6 | 0.5 | 0.65 | 1.5 |
| 28.27 | 28.27 | 2 | 0.45 | 1.124 | 0.0(0.3) |
Disclaimer/Publisher’s Note: The statements, opinions and data contained in all publications are solely those of the individual author(s) and contributor(s) and not of MDPI and/or the editor(s). MDPI and/or the editor(s) disclaim responsibility for any injury to people or property resulting from any ideas, methods, instructions or products referred to in the content. |
© 2023 by the authors. Licensee MDPI, Basel, Switzerland. This article is an open access article distributed under the terms and conditions of the Creative Commons Attribution (CC BY) license (https://creativecommons.org/licenses/by/4.0/).
Share and Cite
Huang, M.; Zhou, Z.; Hu, Z.; Wang, K.; Zhou, S. Analysis of the Buried Pipeline Response Induced by Twin Tunneling Using the Generalized Hermite Spectral Method. Sustainability 2023, 15, 9949. https://doi.org/10.3390/su15139949
Huang M, Zhou Z, Hu Z, Wang K, Zhou S. Analysis of the Buried Pipeline Response Induced by Twin Tunneling Using the Generalized Hermite Spectral Method. Sustainability. 2023; 15(13):9949. https://doi.org/10.3390/su15139949
Chicago/Turabian StyleHuang, Minghua, Zhenglin Zhou, Zhenggang Hu, Keping Wang, and Suhua Zhou. 2023. "Analysis of the Buried Pipeline Response Induced by Twin Tunneling Using the Generalized Hermite Spectral Method" Sustainability 15, no. 13: 9949. https://doi.org/10.3390/su15139949
APA StyleHuang, M., Zhou, Z., Hu, Z., Wang, K., & Zhou, S. (2023). Analysis of the Buried Pipeline Response Induced by Twin Tunneling Using the Generalized Hermite Spectral Method. Sustainability, 15(13), 9949. https://doi.org/10.3390/su15139949

