Abstract
This study utilised multi-year data from 5354 incidents to predict pedestrian–road traffic accidents (PTAs) based on twelve socioeconomic and built-environment factors. The research employed the logistic regression model (LRM) and the fuzzy-analytical hierarchy process (FAHP) techniques to evaluate and assign weights to each factor. The susceptibility map for PTAs is generated using the “Technique for Order of Preference by Similarity to Ideal Solution (TOPSIS)”. Subsequently, the probability of accidents in 2020 was predicted using real multi-year accident data and the Markov chain (MC) and cellular automata Markov chain (CA-MC) models, with the prediction accuracy assessed using the Kappa index. Building upon promising results, the model was extrapolated to forecast the probability of accidents in 2023. The findings of the LRM demonstrated the significance of the selected variables as predictors of accident likelihood. The prediction approaches identified areas prone to high-risk accidents. Additionally, the Kappa for no information (KNO) statistical value was calculated for both the MC and CA-MC models, which yielded values of 0.94 and 0.88, respectively, signifying a high level of accuracy. The proposed methodology is generalizable, and the identification of high-risk locations can aid urban planners in devising appropriate preventive measures.
1. Introduction
A significant number of avoidable deaths are caused by transportation [1]. According to the World Health Organization (WHO), approximately 1.3 million people are killed in road traffic accidents every year, with an additional 20 to 50 million affected by non-fatal injuries, which often lead to disability [2]. Road traffic injuries are more common in developing economies, with low- and middle-income countries accounting for 93% of mortalities [2]. Indeed, car accidents are the leading cause of death in children and adolescents aged 2 to 19 [3,4]. Every year, approximately 186,300 children and adolescents under the age of 19 are killed in road traffic accidents worldwide, with the figure for every day in developing countries amounting to over 500 killed and tens of thousands injured, often permanently [5]. Thus, the rate of road traffic deaths in this population group is three times higher in low- and middle-income countries than in high-income countries [6], with the increasing speed and volume of car traffic in urban areas in developing countries contributing to poor health through the impact on pedestrian safety and health [7].
Pedestrians are the most unprotected road user group [8]. They are considered the most vulnerable road users in the transport system, and they also suffer most of the road traffic accidents [9]. In fact, most of the fatal and seriously injured victims in the reported urban accidents were pedestrians [8]. Asian countries have the highest road traffic mortality rates globally, with pedestrian road traffic accidents (PTAs) being the fourth leading cause of death in all age groups and the second in Iran [10]. Iran’s estimated road traffic mortality rate is 20.5 per 100,000 people, which is higher than the global average (18 per 100,000 population), with pedestrians accounting for 23% of all mortalities [2]. Pedestrian mortality due to traffic injuries accounts for 45% of the total caused by traffic in Iran’s metropolitan areas, such as Mashhad City in north-eastern Iran [11]. As a result, road traffic accidents remain a major public health concern in this country [12].
Individual preferences, built-environmental factors, and socioeconomic factors all play a role in PTA rates [13,14]. Individual preferences for cycling, walking, and playing outside differ by age and gender [15]. Street intersections [16], the density of two-lane roads [17,18], the massive number of vehicles [19] travelling at excessive speeds due to ineffective speed limits [20], the lack of clear crossing routes for pedestrians and the pavement dysconnectivity are all important variables with respect to accidents [21,22,23]. Finally, socioeconomic factors such as population density, youth density, and residential areas are associated with the number of PTAs in each neighbourhood [14,24,25,26].
In recent years, several studies have been conducted to predict future accidents in urban areas using space-time analysis. Research conducted in Melbourne, Australia, has revealed that socioeconomic factors there account for 60% of the 20 top contributing factors to accidents involving motorised vehicles and pedestrians [14]. Katanalp et al. [27] identified pedestrian–vehicle accident-prone locations using geographical information systems (GIS) and multiple criteria decision-making (MCDM) models. They tested several GIS-based methods to estimate the accident locations and suggest that the network-based kernel density estimation (KDE) method performed best. Ghasedi et al. [28] used prediction models to examine and identify the factors affecting vehicle and pedestrian accidents on the busiest suburban highway of Guilan, north Iran, and discovered that PTA occurrences were significantly influenced by excessive speed, rainy weather, and young drivers. Using various GIS methods, Pulugurtha et al. [29] identified urban areas with high incidences of pedestrian collisions. They recommend GIS-based methods for ranking high pedestrian crash zones instead of individual methods. In another related study, Cottrill and Thakuriah [30] investigated the relationship between pedestrian–vehicle crashes and the characteristics of areas with a high number of low-income and minority populations in the Chicago metropolitan area. They found that pedestrian crash incidents are related to variables of exposure (including the suitability of the area for walking and transit accessibility), crime rates, transit availability, and general population demographics such as income and the presence of children. Using machine learning and GIS-based models, Al-Mistarehi et al. [31] forecast the probability of pedestrian crashes in Zarqa City, Jordan. They found that, among various study variables, the time of day was the most significant variable in PTAs. Dai and Jaworski [32] investigated the influence of the built environment on pedestrian crashes in DeKalb County, Georgia, United States. The results showed that increased pedestrian crashes were likely in segments with relatively low gradient changes and with more public transit stops. Other variables with high impact were being close to census tracts with more public transit users, fewer seniors, and areas with more linguistically isolated households. A study by Rahman et al. [33] in Dammam, Saudi Arabia, showed that medium- to high-density residential land use and mixed commercial-residential areas had the highest PTA probability.
From a methodological perspective, numerous methods have been used to identify, analyse, or predict accident-prone places. Various models, such as those based on artificial neural networks and machine learning [28,34,35], logistic regression [28], MCDM and analytical hierarchy processes (AHP) [28,36,37,38] and metaheuristic optimisation techniques [38,39], have introduced approaches to identify spatial associations between socioeconomic and built environment factors and risks such as PTAs in urban areas. For example, logistic regression has been used to determine whether or not there was a relationship between the spatial distribution of PTAs and various predictors in Dhaka, Bangladesh [40], Changsha, China [41], Hong Kong [42], Phoenix, Arizona, United States (US) [43], Iran [28] and a number of other cities, particularly in the US [44]. In some studies [27,35], GIS-based models have been used to identify the most significant effective factors involving pedestrian–vehicle accidents as well as APLs in urban areas. Those studies found that the type of land use and road attributes, e.g., the number of intersections, had the strongest PTA impact [35]. Markov chain (MC) testing has also been used to model and predict PTAs [45,46,47,48]. However, approaches using cellular automaton (CA) models outperform other models [49,50,51].
Road traffic pedestrian safety is an important public health issue in every country in the world [52]. The subjects that have drawn particular attention from academics in road safety and urban planning in recent years are pedestrian road analysis and prediction. The most recent literature demonstrates the significance of built environment characteristics for children and adolescent PTAs [24,53]. However, few studies have considered both the built environment and socioeconomic factors when modelling children’s and adolescents’ involvement in traffic accidents from a spatial perspective [54]. Previous studies have used a variety of statistical methods, such as regression [55] and MC and CA models, to predict pedestrian accidents separately [47,49,50]. In some recent studies, new techniques such as data-driven microscopic design analysis [56], computer vision techniques, neural network analysis and image segmentation mapping approaches [57] have been used to analyse the risk of pedestrian accidents in cities. To the best of our knowledge, an integrated GIS-compatible model including MCDM considering logistic regression and the CA-MC has not been developed to predict PTAs in urban areas. Furthermore, the use of multi-year spatial accident patterns in urban areas for the prediction of future spatial patterns of PTAs has only rarely been studied [58]. Predicting PTAs using GIS-compatible integrated predictive models based on local risk factors can aid in mitigating PTAs. As a result, the aim of this study is to apply a GIS-compatible spatial model that can predict PTAs based on built-environment and socioeconomic factors, with a real-life dataset serving as the previous cross-sectional spatial pattern. Our study differs from previous ones in that we were able to make a precise prediction by combining the Cellular Automata and Markov Chain (CA-MA) approach with MCDM and logistic regression methodology. Children and adolescents were given special consideration in our study since they are more likely than other groups to be involved in accidents because of poor urban planning and inadequate urban transportation infrastructure. This study also focused on urban neighbourhood elements that were less covered in past research for predicting potential accidents in the future.
2. Materials and Methods
2.1. Study Area
The city of Mashhad, with a population of 3,373,000, is the capital of Khorasan-Razavi Province and the second-most populous city in north-eastern Iran (36°37′–36°58′ N, 59°26′–59°44′ E), covering a total land area of 307 km2. It is divided into 175 neighbourhoods (Figure 1), and the average population density is 13,287 people per km2, with the highest density in the city’s eastern regions at 42,518 people per km2. The total length of the city road network is 6831.5 km, which covers 70 km2 (22.75%) of the city area. The average speed of vehicles is 63 km per hour (kph) [59]. Due to this city’s religious and tourist role, more than 1,200,000 vehicles are in constant movement daily [60]. In this study, the neighbourhood level was used as the spatial unit for data extraction. We used ArcGIS, v. 10.8 (ESRI, Redlands, CA, USA) [61] for prediction and analysis and the QGIS [62] platform for thematic mapping, dividing the study area into a grid with 200 × 200 m cells, with the PTAs aggregated per cell (8424 cells in total) based on the ArcGIS tessellation tool [63]. The study covered the years from 2018 to 2022.
Figure 1.
Neighbourhood divisions and the distribution of pedestrian traffic accidents between 2018 and 2020.
2.2. Data Sources
A review of the literature aided in identifying the significant factors associated with PTAs in urban neighbourhoods (Table 1). The accident PTA data for Mashhad, 5354 accidents resulting in injury or death between 2018 and 2020, were obtained from the Mashhad Emergency Medical Services database. All the spatial data for the exploratory variables were obtained from the Mashhad Municipality (Table 1).
Table 1.
Factors associated with children pedestrian road traffic accidents in urban neighbourhoods.
2.3. Data Analysis
2.3.1. Probability Map Development
The logistic regression model (LRM) [76] was used to test the validity of the predictors to predict the probability of accidents in the study area. The covariance of the independent variables was measured before using LRM (Equations (1)–(3)).
then;
where P is the probability of an accident in the study location (cell) when Y = 1; XC1…C12 a vector of predictor variables and
where represents the constant of the equation; , , , …, the coefficients for accident events; and the stochastic disturbance term with mean zero and variance .
Dohoo et al. [77] state that multicollinearity is certain at the 0.9 level of a correlation coefficient or higher, and the covariates of this study were lower than 0.9. This study used two grid networks with cells measuring 200 m × 200 m for 2018 and 2020. If an accident occurred in either 2018 or 2020, the value per grid would be 1; otherwise, 0. Then, the values of the cells given by the 2018 grid were subtracted from those of the 2020 ones to measure the dependent variable. In the next step, LRM was applied using the TerrSet 2020 software [76] to measure the relationships between the dependent variable and the predictors. The logistic regression model’s output is a predicted transformed logistic (logit) probability map with continuous values ranging from 0 to 1 (where the latter equals high correlation). The logistic model’s goodness-of-fit was assessed using pseudo-R-square [78] and the receiver operating characteristic (ROC) statistic (range: 0 to 1). A pseudo-R2 greater than 0.2 is considered a relatively good fit [79]. Odds are the ratio between probabilities in LRM. Odds are determined from probabilities and range between 0 and infinity. Odds are defined as the ratio of the probability of success to the probability of failure [80]. The ROC statistic was used to identify the most influential variables in children’s and adolescents’ accidents (risk factors), and this contributed to the removal of irrelevant variables [81].
The logistic regression model used in this study was defined as: expert opinions are not considered in the results of the logistic regression approach. The results of this model rely on the input data characteristics. But some variables are more important than others in predicting the probability of accident risk. Consequently, an alternate method was required to verify the results. To address this methodological deficiency, an integrated fuzzy and AHP to order performance by similarity to the ideal solution (TOPSIS) method was used to prepare the susceptibility index map. The susceptibility index is one of our final model inputs, and it is described in the following parts of the study.
2.3.2. Susceptibility Map Production
An integrated fuzzy AHP-TOPSIS model was used as an MCDM approach to weighing independent factors and preparing the susceptibility index map of PTAs based on the 12 significant factors (Table 1) included in this study. This approach was carried out as follows:
Fuzzy Logic: Due to the different scales of each criterion, fuzzy membership functions were applied for the standardization (normalization) of the criteria using the spatial analyst tool in ArcGIS. Among the different membership functions, the fuzzy linear function gave the best results. It applies a linear function between the user-specified minimum and maximum values [82] and is used when a variable linearly increases or decreases, as Equation (4) shows [83]:
Min and max are user inputs, and the fuzzy linear transformation function applies a linear function between the user-specified minimum and maximum values. Anything below the minimum is assigned 0 (definitely not a member), and anything above the maximum is assigned 1 (definitely a member) [63,84].
The AHP: This represents a robust MCDM weighting method developed by Saaty [85]. Using the AHP method, the 12 criteria explained in Table 1 were weighed by 15 urban and transport planning experts (Figure 2). The consistency ratio (CR) value was calculated at 0.079 (less than 0.1), which confirmed the validity of the criteria weighting chosen. The average of the obtained weights was applied to each criterion when creating the fuzzified (normalised) maps, as shown below:
Standardized (fuzzified) weighted maps = C1fuzzified × 0.034; C2fuzzified × 0.031; C3fuzzified × 0.019; C4fuzzified × 0.090; C5fuzzified × 0.05; C6fuzzified × 0.055; C7fuzzified × 0.093; C8fuzzified × 0.017; C9fuzzified × 0.154; C10fuzzified × 0.254; C11fuzzified × 0.11 and C12fuzzified × 0.09.
Figure 2.
Spatial distribution of the study criteria. For explanation of the different criteria see Table 1.
In this equation, C1–C12 are the criteria maps (Figure 2) based on the criteria (Table 1), and the numbers are the weights calculated by the AHP method.
Fuzzy TOPSIS analysis: the negative and positive ideal solutions of the fuzzified weight layers were calculated, and then relative proximity to the ideal solution was calculated. In the final step, the preference order of the accident-prone locations was ranked [86]. A susceptibility index map is represented by cells in raster data, and the extracted map was used as one of the primary inputs to the CA-MC model. These steps were completed in the ArcGIS 10.8.1 environment.
2.3.3. The Markov Chain (MC) Method
This is a mathematical, random process transforming one state to another according to certain probabilistic rules [87] that was used to estimate the probability of accidents. The key identifier is the “transition probability matrix”, and a future status is predicted through the analysis of past event statuses. The transition probability matrix determines the probability that a cell or pixel will move from one category or class to every other category [88]. The MC can simulate the changing trend between two-time events [89] with a probability defined by the transitional probability matrix computed from a series of multi-year accident maps for each pixel. Accordingly, the accident transition probability between time t and t − 1 was computed as follows:
where A (t) and A (t − 1) represent the current state probability of an accident category and the previous accident category at the specified time. Aij is the probability matrix of accident category i changing into accident category j, as Equation (6) shows:
A (t) = A (t − 1) Aij
Each transition probability value in this matrix denotes the persistence/conversion probability for a particular accident category (rows: accident category for a previous time point) to another accident category (columns: accident category for a later time point), with the assumption that there are constant accident conversion probabilities [90].
The model was fed using the accident map from 2018 as the first image and the accident map from 2020 as the second image to generate conditional probability images. The number of years between the first and second accident time was three (2018 to 2020). In addition, three years were chosen as the number of periods to be projected forward from the second image. The stochastic choice, also known as the STCHOIC method [78], which generates a stochastic accident map by comparing the conditional probabilities of each accident at each pixel location to a rectilinear random distribution of probabilities, was combined with the conditional probability images. As a result, a transition probability matrix and a set of conditional probability images were produced, leading to the development of a Markovian-predicted accident map for 2023. The Kappa index [76] was used for model calibration and validation prior to running the MC model to predict accidents in 2023 (as described in the model validation section).
2.3.4. The Cellular Automata (CA) Approach
This is a simulation technique that employs countable outcomes of a specific feature at a specific time to model the dynamics of various complex phenomena [91], which was used in conjunction with the MC to predict accidents. It includes a cellular network in which each cell follows the transmission laws and the neighbouring states can change between the two states [92]. CA represents a reliable grid-dynamic model with space-computing power where the model’s time, space and state are all discrete. The CA model can simulate the spatiotemporal evolution of complex systems because the spatial interactions and time causality are local [93], as expressed by Equation (7):
where S is a finite, discrete state set of cells; N is the cellular neighbourhood; t and t + i different moments; and f is the cell transformation rule of the local space [78,94].
2.3.5. The Cellular Automata Markov Chain (CA-MC) Model
The final model used considered an integrated prediction procedure that adds spatial contiguity and knowledge of the likely spatial distribution of transitions to the MC model. The combination of both models with spatiotemporal dynamic change rules assists predictions in a comprehensive way [95].
2.3.6. Model Calibration and Validation
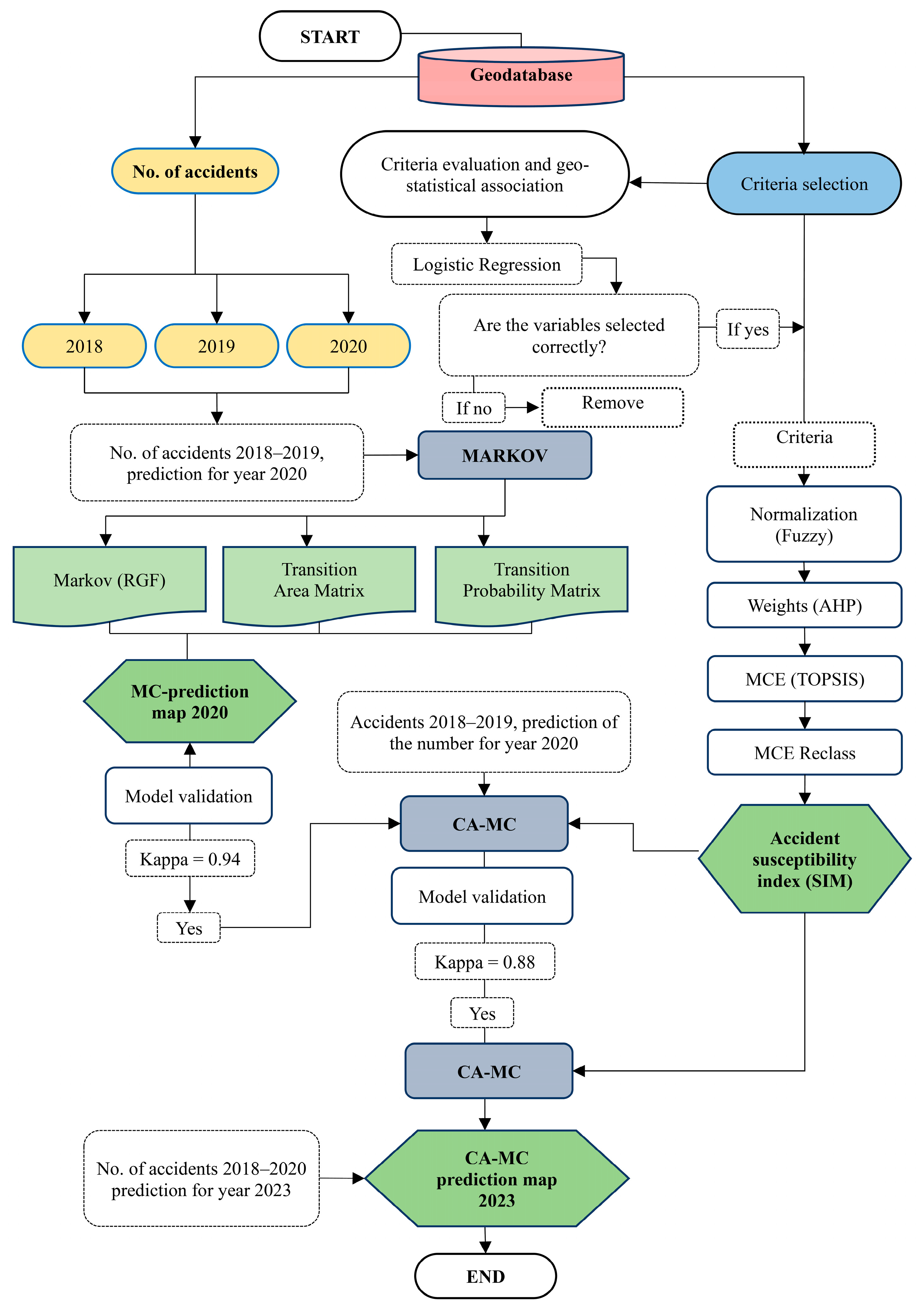
To accurately predict accidents in 2023, both the MC and CA-MC models must be calibrated and validated. The Kappa index of agreement (Kappa), an index that quantifies the degree of agreement between two categorical (integer or byte) images, was used for a “comparison” map and a “reference” map to validate both models [78]. The Kappa measures the goodness of fit between model predictions and reality [91] based on three different variants: Kappa for no information (KNO), Kappa for location (K location) and Kappa for quantity (K quantity), where the former (KNO) defines the overall accuracy of a simulation run. The value of the resulting indices varies between 0 and 1, with 0 indicating inaccurate predictions, while the closer the values obtained are to 1, the more accurately the prediction is confirmed [96]. The projection for 2020 was performed using TerrSet, described above [76], to validate and calibrate both models. Using the Kappa, the precision of the simulation or classification was then evaluated pixel by pixel. Figure 3 depicts the research’s overall design and flow process.
Figure 3.
Research methodology flowchart. MC = Markov chain; CA-MC = cellular automata Markov chain model; MCE = multi-criteria evaluation.
3. Results
3.1. The Probability Map
According to the logistic regression model results, the pseudo-R2 value was 0.3, and the odds ratio and adjusted odds ratio values were 7.62 and 7.6, respectively. As shown in Table 2, the logistic regression model’s logit coefficients showed a positive and significant correlation between independent and dependent variables (p < 0.05). The spatial distribution map of the LR probability scores (ranging from 0 to 1) based on the LR model is shown in Figure 4. According to this map, the areas with a high probability corresponded to the spatial density pattern of actual accidents that occurred between 2018 and 2020. Table 2 also includes the sensitivity analysis results. The ROC statistics showed C2 and C10 as influential variables, as did the R2 statistics with respect to the C3, C7 and C10 ones. According to the sensitivity analysis, the values of the pseudo-R2 and ROC for the entire model were 0.28 and 0.88, respectively, indicating that the independent variables could adequately explain the changes in the dependent variable in the study area and predict the probability of the spatial occurrence of accidents.
Table 2.
Descriptive and summary statistics of logistic regression model.
Figure 4.
Probability map based on logistic regression model.
The spatial density of accident occurrences and the spatial map produced by the logistic regression model are compared in Figure 1 and Figure 4, which confirms that the logistic regression model did an excellent job of explaining variations in the dependent variable (accident occurrence). Therefore, the results of the logistic regression model showed that the chosen variables could accurately predict the probability of accidents.
3.2. The Susceptibility Index Map
One of the key inputs for predicting PTAs is an accident susceptibility index map, which is different from the probability map. Compared to the logistic regression model, expert opinions can be applied to estimate the probability of accidents. An accident susceptibility index map identifies accident-prone areas and ranks them from low to high. The fuzzy TOPSIS method was used to develop this map (see Figure 5). This map displays the probability of PTAs based on 12 criteria in various parts of the city (bright yellow pixels equal a low value, while strong red indicates the high-value range). North-eastern neighbourhoods in Mashhad with values close to 1 had a higher propensity for accidents, as shown in Figure 5. Additionally, two areas in the East and one in the North of the city are particularly vulnerable to accidents (TOPSIS value > 0.5).
Figure 5.
Susceptibility index map of accidents based on fuzzy-OPSIS analysis.
3.3. Dynamic Accidents Probability
The Markov transition probability matrix for predicting accidents using data from two periods of accidents is displayed in Table 3. Each of the nine classes, which are represented by the numerals 1 through 9, represents the total number of accidents. The likelihood of accidents is displayed for each cell value for each class. The probability of accidents according to Markov transition probabilities for 2020 is predicted in the first period using real-life data from accidents that occurred between the years 2018 and 2019. The probability matrix for 2023 was calculated in the second step using the accidents that occurred in 2018 and 2020 (a two-year interval). This table shows the probability of accidents for each class (the number of probable accidents) according to Markov’s transition probabilities for each of the two expected periods. For instance, the probability of a cell having 1 accident in 2020 was 0%, whereas the probability of a cell having 6 accidents in 2020 was 0.44% (Table 3).
Table 3.
Markov transition probabilities for different periods based on the MC model.
Figure 6A shows the spatial distribution map of predicted accidents for 2020 based on the MC model. According to these maps, each cell represents the predicted number of accidents in each defined class, but the output image cells are distorted, so valuable information cannot be extracted and interpreted from the MC output map. However, according to previous studies [92,93,97], this model’s output can be combined with the CA model discussed in the following section.

Figure 6.
Distribution map of the predicted accidents for 2023. (A) Accidents based on the Markov chain model; (B) accidents based on the cellular automata Markov chain model.
3.4. Results from Integrated Modelling
Figure 6B displays the spatial distribution of predicted accidents per 200 × 200 grid cells for 2023 based on an integrated CA-MC model. The model’s output is easily readable, and the locations of potential accidents are prominently marked in the figure. Out of 1231 cells (zero values were removed from the statistics), classes 1 and 2 (cells with 1 or 2 accidents) had the highest predicted frequency of accidents in 2023: Class 1 had 867 cells (70.5%) and Class 2 had 251 (20.4%). In the anticipated year 2023, classes 1 and 2 showed the highest accident probability. The north-eastern, eastern and central regions of the city were noted on the model output map as high-risk areas in terms of the density and frequency of potential accidents (cells with 5 or more accidents).
3.5. Model Performance
The reliability and validity of the period’s prediction findings were evaluated using the Kappa index. Using the KNO variant, we compared simulated accident spatial patterns with actual patterns for model validation. This statistic should be used when real data are available for the destination year. The MC model measured the KNO statistical value at 0.94 and the CA-MC model measured it at 0.88, which demonstrated that both models could successfully predict accidents for this sample year (2020) and carry out the prediction for 2023. However, the CA-MC model delivered the necessary output and precision maps (as mentioned in the method section). The KNO statistic confirmed the validity of the data and variables used to enter the next stage, i.e., the CA-MC model delivered higher quality and legible output as well as precision results compared to the MC model.
Additionally, the slight variations between the actual accident distribution pattern (Figure 1) and the CA-MC model’s output map (Figure 6B) demonstrated good agreement between the simulated and real accident distribution patterns in terms of accident occurrences, suggesting that the similarity of the spatial distribution of accidents in both maps was consistent. Importantly, the CA-MC model should preferably be used to predict the spatial distribution of accidents.
4. Discussion
This study presents a model for predicting the intensity of PTAs in urban areas based on socioeconomic and built environment data, as well as an actual dataset of prior accidents in the study area. We demonstrated that, using data from 2018 to 2020, our model can predict PTAs in 2023 with high accuracy. The results of the logistic regression model supported the use of socioeconomic and built environment factors in developing the GIS-compatible accident susceptibility index map, which is an important component of the accident prediction phase. Based on the susceptibility index map, we found that certain areas of the city, such as those in the northeast, are the most accident prone. The accident susceptibility index is crucial in predicting future accidents because the spatial distribution of the susceptibility index values and the density of actual accident values overlap.
The findings of the MC model (Table 3) and its validation by the Kappa confirmed the model’s appropriateness for predicting PTAs. However, when used alone, the MC failed to achieve spatial distribution because it only used the transfer probability matrix to model the change of the element under study [98]. In addition, it does not allow other variables to interfere in the prediction process but relies solely on data from the phenomenon under study. In addition, the MC output image shows non-uniform grid cells unevenly distributed throughout the study area (Figure 6A), a drawback that has been reported in previous studies [92]. The fact that the output cells of the MC model do not correspond to the geometric form of the introduced input cells leads to inappropriate and inaccurate maps. To overcome this limitation, we combined it with the CA method as recommended by Fitawok et al. [99], which yielded results consistent with the literature. Thus, this model combines the benefits of the MC model and the CA model to provide statistical and spatial analysis of changes with regard to accidents [100].
The results of the integrated CA-MC model (Figure 6B) revealed low-risk areas (with cell values of 1 and 2) dispersed throughout the study area for 2023, The model’s findings showed accident-prone hotspots in most areas of the city (cells with values of ≥3 accidents) that represent a high susceptibility index (Figure 5) and a wide criteria distribution (Figure 2). In fact, low-income areas with high illiteracy rates, high population density and a small proportion of public open spaces face a high risk of potential PTAs, a finding consistent with previous research on the impact of the neighbourhood’s socioeconomic characteristics on PTA risk [75,101,102]. For example, Chakravarthy et al. [101] found that PTAs are four times more common in underprivileged areas [101], and Moradi et al. [103] showed that the frequency of PTAs decreased when cities’ socioeconomic conditions improved. Our findings also show that certain areas of the study city have a higher accident risk than others, which is associated with the built environment characteristics, particularly in areas with main road intersections, mixed land use and zones with pavement dis-connectivity (Figure 2). This study’s overall findings support previous research on the role of the built environment and socioeconomic factors in the variation of the PTAs [16,22,64,74,100]. Additionally, this model outperformed with respect to predicted accident locations compared to the CA-MC model.
4.1. Policy Implications
Every study should include recommendations for addressing social issues, improving quality of life, and promoting sustainable urban development. It may be challenging to achieve sustainable urban development without providing pedestrian safety. Based on our study, the following long-term urban health policy proposals concerning the risk of PTAs in metropolitan urban areas are suggested:
(1) There are a lot of cars in the cities, but the main problem in major cities in the developing world is not just that but also the condition of the streets, most of which were not developed based on the more recent rate of growth in car use. Consequently, a decisive long-term policy is necessary to reduce car dependency for transport in cities.
(2) Major cities and metropolises in developing countries have created limited facilities and spaces for cyclists and pedestrians. Consequently, there is a conflict of interest between pedestrians and vehicles regarding the streets, where the pedestrians are on the losing side. This requires more pedestrian space to be created.
(3) Raising public awareness and educating children and adolescents on the risks of cars and collisions is needed, as it provides an excellent long-term solution.
(4) The improvement of streets, pavements and urban built environments for children and adolescents in predicted high-risk areas is another long-term solution that can be achieved.
(5) Certain urban planning and interventions involving urban design should be implemented in areas where there is a high probability of PTAs, particularly in poor urban neighbourhoods. For example, the development of parks, public open spaces and playgrounds may reduce the risk of accidents in residential areas. To some extent, it can reduce the problem of children using the street as a playground.
(6) Speed control measures, such as speed cameras or other installations, can be one of the most effective ways to reduce PTAs in urban neighbourhoods. For example, vertical deflections (speed humps and raised intersections), horizontal shifts and roadway narrowing would reduce speed and enhance the street environment for non-motorists in urban neighbourhoods at high risk for PTAs.
(7) Narrow lanes and wide pavements ease the crossing of streets for pedestrians and give them more space for walking.
4.2. Limitations and Future Research Strategy
This study has several limitations. First, a small sample size (short time to access data) reduces the accuracy of a prediction. Future research could be of advantage if focused on long-term temporal data to spatially predict potential accidents. Second, research on the accident context needs more comprehensive information, such as vehicle type, accident outcomes and precise traffic data in small spatial units. The prediction of PTAs at small spatial units provides supporting, reliable documentation that can be used to implement and prioritise preventive strategies. It is recommended that more accurate and detailed data based on a finer spatial unit (e.g., streets) be used in future studies to predict the occurrence of PTAs. Access to such data may have influenced the sampling of other variables, but it did not affect the overall outcome. Finally, from a methodological standpoint, although the evaluation results demonstrated the effectiveness of the proposed methodology, it is crucial to use caution when combining GIS-based and MCDM models. Combining these numerous procedures required extraordinary precision and raised the possibility of human computation faults because each of these different ways provided an independently unique output. Future research may employ integrated artificial intelligence, machine learning and deep learning models to predict accident risk in urban areas. Such studies benefit developing countries, where PTA changes occur much faster in metropolitan areas. In future studies, a longitudinal approach should be designed to predict accidents with higher performance.
5. Conclusions
In this study, we propose an integrated GIS-based approach for predicting PTAs. The study focuses on analysing various socioeconomic and built environment risk factors and their impact on the probability of PTAs in different locations. By employing GIS-compatible prediction models, high-risk areas within the city where accidents are likely to occur can be identified. This methodological approach is a significant contribution to the field of PTAs modelling as it effectively incorporates socioeconomic and built-environment data into a spatially explicit CA-MC model.
Our findings provide valuable insights for urban planners and policymakers that would promote safety in high-risk locations. The metropolitan city under examination poses a significant risk for children and teenagers in terms of pedestrian–vehicle accidents, highlighting a critical issue that needs to be addressed. These findings can guide urban design and health planning efforts and assist local governments in enhancing accident risk management in metropolitan areas. Immediate implementation of planning and design measures, e.g., speed reduction in high-risk areas, would mitigate the likelihood of accidents.
From a social perspective, it is crucial to provide consistent and targeted education to children and adolescents regarding the dangers associated with car accidents, especially in high-risk areas. Increased awareness and safety practices would result in overall better pedestrian safety. In conclusion, the results of this study are beneficial for urban decision-makers and authorities, as they gain a better understanding of high-risk areas within the city and can take appropriate actions to improve safety.
Supplementary Materials
The following supporting information can be downloaded at: https://www.mdpi.com/article/10.3390/su151310576/s1. Supplementary File S1: Data and variables used for the analysis and prediction of pedestrian road traffic accidents in Mashhad, Iran.
Author Contributions
Conceptualization, A.M. and B.K.; methodology, A.M. and H.M.; formal analysis, A.M.; geocoding and cleaning, A.M.; writing, A.M., H.M. and B.K.; original draft review, B.K., review and editing, R.B.; supervision, A.M. All authors have read and agreed to the published version of the manuscript.
Funding
This research received no external funding.
Institutional Review Board Statement
Not applicable.
Informed Consent Statement
Informed consent was not obtained from the patients due to the nature of the study.
Data Availability Statement
All the data used in this study are available via Supplementary File S1.
Acknowledgments
We would like to acknowledge the city of Mashhad Municipality for sharing spatial data.
Conflicts of Interest
The authors declare no conflict of interest.
References
- Sohrabi, S.; Khreis, H.; Lord, D. Impacts of autonomous vehicles on public health: A conceptual model and policy recommendations. Sustain. Cities Soc. 2020, 63, 102457. [Google Scholar] [CrossRef]
- Lagarde, E. Road traffic injuries. In Encyclopedia of Environmental Health; Elsevier: Amsterdam, The Netherlands, 2019; pp. 572–580. [Google Scholar] [CrossRef]
- Cunningham, R.M.; Walton, M.A.; Carter, P.M. The major causes of death in children and adolescents in the United States. N. Engl. J. Med. 2018, 379, 2468–2475. [Google Scholar] [CrossRef]
- Minio, A. Mortality among teenagers aged 12–19 years: United States, 1999–2006. NCHS Data Brief. 2010, 37, 1–8. [Google Scholar]
- Safe Kids Worldwide. Global Road Safety Facts for Children. 2022. Available online: https://www.safekids.org/global-road-safety-facts-children-safe-kids-worldwide (accessed on 27 June 2023).
- World Health Organization. Road Traffic Injuries: Children. 2022. Available online: https://www.who.int/publications/i/item/world-report-on-road-traffic-injury-prevention (accessed on 27 June 2023).
- Tranter, P.J. Speed Kills: The Complex Links Between Transport, Lack of Time and Urban Health. J. Urban Health 2010, 87, 155–166. [Google Scholar] [CrossRef]
- Casado-Sanz, N.; Guirao, B.; Attard, M. Analysis of the Risk Factors Affecting the Severity of Traffic Accidents on Spanish Crosstown Roads: The Driver’s Perspective. Sustainability 2020, 12, 2237. [Google Scholar] [CrossRef]
- Casado-Sanz, N.; Guirao, B.; Lara Galera, A.; Attard, M. Investigating the Risk Factors Associated with the Severity of the Pedestrians Injured on Spanish Crosstown Roads. Sustainability 2019, 11, 5194. [Google Scholar] [CrossRef]
- Naghavi, M.; Shahraz, S.; Bhalla, K.; Jafari, N.; Pourmalek, F.; Bartels, D.; Puthenpurakal, J.A.; Motlagh, M.E. Adverse health outcomes of road traffic injuries in Iran after rapid motorization. Arch. Iran. Med. 2009, 12, 284–294. [Google Scholar]
- Jamali-Dolatabad, M.; Sarbakhsh, P.; Sadeghi-Bazargani, H. Hidden patterns among the fatally injured pedestrians in an Iranian population: Application of categorical principal component analysis (CATPCA). BMC Public Health 2021, 21, 1149. [Google Scholar] [CrossRef] [PubMed]
- Ghiasvand, H.; Roshanfekr, P.; Ali, D.; Ardakani, H.M.; Stephens, A.N.; Armoon, B. Determinants of road traffic injuries in Iranian children; results from a National Representative Demographic Health Survey 2010. BMC Pediatr. 2020, 20, 231. [Google Scholar] [CrossRef] [PubMed]
- Hwang, J.; Joh, K.; Woo, A. Social inequalities in child pedestrian traffic injuries: Differences in neighborhood built environments near schools in Austin, TX, USA. J. Transp. Health 2017, 6, 40–49. [Google Scholar] [CrossRef]
- Toran Pour, A.; Moridpour, S.; Tay, R.; Rajabifard, A. Neighborhood Influences on Vehicle-Pedestrian Crash Severity. J. Urban Health 2017, 94, 855–868. [Google Scholar] [CrossRef]
- Rietveld, P. Biking and walking: The position of non-motorized transport modes in transport systems. In Handbook of Transport Systems and Traffic Control; Emerald Group Publishing Limited: Bingley, UK, 2001. [Google Scholar]
- Briz-Redón, Á.; Martínez-Ruiz, F.; Montes, F. Estimating the occurrence of traffic accidents near school locations: A case study from Valencia (Spain) including several approaches. Accid. Anal. Prev. 2019, 132, 105237. [Google Scholar] [CrossRef] [PubMed]
- Barreno, F.; Romana, M.G.; Santos, M. Fuzzy expert system for road type identification and risk assessment of conventional two-lane roads. Expert. Syst. 2021, 39, e12837. [Google Scholar] [CrossRef]
- Gitelman, V.; Doveh, E.; Carmel, R.; Hakkert, S. The influence of shoulder characteristics on the safety level of two-lane roads: A case-study. Accid. Anal. Prev. 2019, 122, 108–118. [Google Scholar] [CrossRef] [PubMed]
- Sultan, B.; Katar, I.M.; Al-Atroush, M.E. Towards sustainable pedestrian mobility in Riyadh city, Saudi Arabia: A case study. Sustain. Cities Soc. 2021, 69, 102831. [Google Scholar] [CrossRef]
- Asare, I.O.; Mensah, A.C. Crash severity modelling using ordinal logistic regression approach. Int. J. Inj. Contr. Saf. Promot. 2020, 27, 412–419. [Google Scholar] [CrossRef]
- Muazir, S.; Hsieh, H.C. Urban Network in Strategic Areas in Indonesia Case Study: Sambas Regency, West Kalimantan. J. Des. Built Environ. 2019, 19, 14–29. [Google Scholar] [CrossRef]
- Congiu, T.; Sotgiu, G.; Castiglia, P.; Azara, A.; Piana, A.; Saderi, L.; Dettori, M. Built environment features and pedestrian accidents: An Italian retrospective study. Sustainability 2019, 11, 1064. [Google Scholar] [CrossRef]
- Rothman, L.; Howard, A.; Buliung, R.; Macarthur, C.; Richmond, S.A.; Macpherson, A. School environments and social risk factors for child pedestrian-motor vehicle collisions: A case-control study. Accid. Anal. Prev. 2017, 98, 252–258. [Google Scholar] [CrossRef]
- Shoari, N.; Heydari, S.; Blangiardo, M. A decade of child pedestrian safety in England: A Bayesian spatio-temporal analysis. BMC Public Health 2023, 23, 215. [Google Scholar] [CrossRef]
- Feizizadeh, B.; Omarzadeh, D.; Sharifi, A.; Rahmani, A.; Lakes, T.; Blaschke, T. A GIS-Based Spatiotemporal Modelling of Urban Traffic Accidents in Tabriz City during the COVID-19 Pandemic. Sustainability 2022, 14, 7468. [Google Scholar] [CrossRef]
- Soroori, E.; Kiani, B.; Ghasemi, S.; Mohammadi, A.; Shabanikiya, H.; Bergquist, R.; Kiani, F.; Tabatabaei-Jafari, H. Spatial Association Between Urban Neighbourhood Characteristics and Child Pedestrian–Motor Vehicle Collisions. Appl. Spat. Anal. Policy. 2023, 1–20. [Google Scholar] [CrossRef]
- Yigit Katanalp, B.; Eren, E.; Alver, Y. An integrated solution to identify pedestrian-vehicle accident prone locations: GIS-based multicriteria decision approach. J. Transp. Saf. Secur. 2023, 15, 137–176. [Google Scholar] [CrossRef]
- Ghasedi, M.; Sarfjoo, M.; Bargegol, I. Prediction and Analysis of the Severity and Number of Suburban Accidents Using Logit Model, Factor Analysis and Machine Learning: A case study in a developing country. SN Appl. Sci. 2021, 3, 13. [Google Scholar] [CrossRef]
- Pulugurtha, S.S.; Krishnakumar, V.K.; Nambisan, S.S. New methods to identify and rank high pedestrian crash zones: An illustration. Accid. Anal. Prev. 2007, 39, 800–811. [Google Scholar] [CrossRef] [PubMed]
- Cottrill, C.D.; Thakuriah, P. Evaluating pedestrian crashes in areas with high low-income or minority populations. Accid. Anal. Prev. 2010, 42, 1718–1728. [Google Scholar] [CrossRef]
- Al-Mistarehi, B.; Alomari, A.H.; Imam, R.; Mashaqba, M. Using machine learning models to forecast severity level of traffic crashes by R Studio and ArcGIS. Front. Built Environ. 2022, 8, 860805. [Google Scholar] [CrossRef]
- Dai, D.; Jaworski, D. Influence of built environment on pedestrian crashes: A network-based GIS analysis. Appl. Geogr. 2016, 73, 53–61. [Google Scholar] [CrossRef]
- Rahman, M.T.; Jamal, A.; Al-Ahmadi, H.M. Examining Hotspots of Traffic Collisions and their Spatial Relationships with Land Use: A GIS-Based Geographically Weighted Regression Approach for Dammam, Saudi Arabia. ISPRS Int. J. Geo-Inf. 2020, 9, 540. [Google Scholar] [CrossRef]
- Kang, Y. Data and Algorithmic Modeling Approaches in Crash Analysis. Ph.D. Thesis, The University of Nebraska-Lincoln, Lincoln, NE, USA, 2021. [Google Scholar]
- Katanalp, B.Y.; Eren, E. GIS-based assessment of pedestrian-vehicle accidents in terms of safety with four different ML models. J. Transp. Saf. Secur. 2021, 14, 1598–1632. [Google Scholar] [CrossRef]
- Kumar, A.; Pant, S. Analytical hierarchy process for sustainable agriculture: An overview. MethodsX 2022, 10, 101954. [Google Scholar] [CrossRef]
- Rawat, S.S.; Pant, S.; Kumar, A.; Ram, M.; Sharma, H.K.; Kumar, A. A State-of-the-Art Survey on Analytical Hierarchy Process Applications in Sustainable Development. Int. J. Math. Eng. Manag. Serv. 2022, 7, 883–917. [Google Scholar] [CrossRef]
- Kumar, A.; Garg, P.; Pant, S.; Ram, M.; Kumar, A. Multi-Criteria Decision-Making Techniques for Complex Decision Making Problems. Math. Eng. Sci. Aerosp. 2022, 13, 791–803. [Google Scholar]
- Gogoi, B.B.; Kumari, A.; Nirmala, S.; Kartik, A. Meta-heuristic optimization techniques in navigation constellation design. Meta-Heuristic Optim. Tech. Appl. Eng. 2022, 10, 93. [Google Scholar]
- Zafri, N.M.; Prithul, A.A.; Baral, I.; Rahman, M. Exploring the factors influencing pedestrian-vehicle crash severity in Dhaka, Bangladesh. Int. J. Inj. Contr. Saf. Promot. 2020, 27, 300–307. [Google Scholar] [CrossRef] [PubMed]
- Hu, L.; Wu, X.; Huang, J.; Peng, Y.; Liu, W. Investigation of clusters and injuries in pedestrian crashes using GIS in Changsha, China. Saf. Sci. 2020, 127, 104710. [Google Scholar] [CrossRef]
- Xu, X.; Luo, X.; Ma, C.; Xiao, D. Spatial-temporal analysis of pedestrian injury severity with geographically and temporally weighted regression model in Hong Kong. Transp. Res. Traffic Psychol. Behav. 2020, 69, 286–300. [Google Scholar] [CrossRef]
- James, E. Analyzing Factors Affecting Pedestrian Crash Frequency & Severity Considering Demographic, Land Use, & Roadway Characteristics. Ph.D. Thesis, Northern Arizona University, Flagstaff, AZ, USA, 2021. [Google Scholar]
- Monsere, C.; Wang, H.; Wang, Y.; Chen, C. Risk Factors for Pedestrian and Bicycle Crashes; Oregon Department of Transportation. Research Section: Salem, OR, USA, 2017.
- Guo, M.; Yuan, Z.; Janson, B.; Yang, Y. A Two-Level Random Intercept Logit Model for Predicting Pedestrian-Vehicle Crash. In International Conference on Transportation and Development 2020; American Society of Civil Engineers: Reston, VA, USA, 2020; pp. 68–81. [Google Scholar]
- Jin, X.; Zheng, J.; Geng, X. Prediction of road traffic accidents based on grey system theory and grey Markov model. Strategies 2020, 12, 13. [Google Scholar] [CrossRef]
- Ma, X.; Zhang, J.; Huang, P.; Sang, H.; Sun, G.; Chen, J. Traffic accident prediction based on Markov chain cloud model. In IOP Conference Series: Earth and Environmental Science; IOP Publishing: Bristol, UK, 2020; Volume 526, p. 12188. [Google Scholar]
- Su, J.; Sze, N.N.; Bai, L. A joint probability model for pedestrian crashes at macroscopic level: Roles of environment, traffic, and population characteristics. Accid. Anal. Prev. 2021, 150, 105898. [Google Scholar] [CrossRef]
- vom Dorff, S.; Cheng, C.H.; Esen, H.; Fränzle, M. Mixed-Neighborhood, Multi-speed Cellular Automata for Safety-Aware Pedestrian Prediction. In International Conference on Software Engineering and Formal Methods; Springer: Berlin/Heidelberg, Germany, 2021; pp. 501–520. [Google Scholar]
- Li, C.; Liu, S.; Cen, X. Safety and efficiency impact of pedestrian–vehicle conflicts at non signalized midblock crosswalks based on fuzzy cellular automata. Phys. A Stat. Mech. Appl. 2021, 572, 125871. [Google Scholar] [CrossRef]
- Tang, T.Q.; Xie, C.Z.; Chen, L. Modeling and simulating the pedestrian flow in a training school classroom during the pickup period. Phys. A Stat. Mech. Appl. 2019, 528, 121281. [Google Scholar] [CrossRef]
- Macioszek, E.; Granà, A. The Analysis of the Factors Influencing the Severity of Bicyclist Injury in Bicyclist-Vehicle Crashes. Sustainability 2022, 14, 215. [Google Scholar] [CrossRef]
- Forrest, M.; Heydari, S.; Cherrett, T. Examining the impact of exposure, built environment and socio-demographics on pedestrian safety: A case study of Greater London. Saf. Sci. 2023, 159, 106015. [Google Scholar] [CrossRef]
- Moudon, A.V.; Lin, L.; Jiao, J.; Hurvitz, P.; Reeves, P. The risk of pedestrianinjury and fatality in collisions with motor vehicles, a social ecological study of state routes and city streets in King County, Washington. Accid. Anal. Prev. 2011, 43, 11–24. [Google Scholar] [CrossRef]
- Shour, A.R.; Holmes, B.; Ameh, E.A.; Olaomi, O.O.; Anguzu, R.; Cassidy, L.D. Motor vehicle accident is a risk factor for traumatic head injury among children in Abuja: Analysis of the first trauma registry in Nigeria. Pan Afr. Med. J. 2019, 33, 215. [Google Scholar] [CrossRef]
- Wu, W.; Guo, J.; Ma, Z.; Zhao, K. Data-Driven Approach to Assess Street Safety: Large-Scale Analysis of the Microscopic Design. ISPRS Int. J. Geo-Inf. 2022, 11, 537. [Google Scholar] [CrossRef]
- Bustos, C.; Rhoads, D.; Solé-Ribalta, A.; Masip, D.; Arenas, A.; Lapedriza, A.; Borge-Holthoefer, J. Explainable, automated urban interventions to improve pedestrian and vehicle safety. Transp. Res. Part C Emerg. Technol. 2021, 125, 103018. [Google Scholar] [CrossRef]
- Kang, Y.; Cho, N.; Son, S. Spatiotemporal characteristics of elderly population’s traffic accidents in Seoul using space-time cube and space-time kernel density estimation. PLoS ONE 2018, 13, e0196845. [Google Scholar] [CrossRef]
- Mehrnews. The Average Speed of Vehicles in Iran’s Metropolises. 2020. Available online: https://www.mehrnews.com/news/4939280 (accessed on 4 June 2023).
- Bazzaz, M.M.; Zarifian, A.; Emadzadeh, M.; Vakili, V. Driving behaviors in Iran: A descriptive study among drivers of Mashhad City in 2014. Glob. J. Health Sci. 2015, 7, 39. [Google Scholar]
- Environmental Systems Research Institute (ESRI). ArcGIS Professional GIS. 2023. Available online: https://pro.arcgis.com/en/pro-app/latest/help (accessed on 26 June 2023).
- QGIS Development Team. QGIS Geographic Information System. Open Source Geospatial Found Project 2016. Available online: https://qgis.org/en/site/ (accessed on 3 July 2023).
- ESRI. ArcGIS Desktop 10.8 Tutorial. 2020. Available online: https://support.esri.com/en-us/products/arcmap (accessed on 20 June 2023).
- Schuurman, N.; Walker, B.B.; Swanlund, D.; Amram, O.; Yanchar, N.L. Qualitative field observation of pedestrian injury hotspots: A mixed-methods approach for developing built-and socioeconomic-environmental risk signatures. Int. J. Environ. Res. Public Health 2020, 17, 2066. [Google Scholar] [CrossRef]
- Juozevičiūtė, D.; Grigonis, V. Evaluation of Exclusive Pedestrian Phase Safety Performance at One-Level Signalized Intersections in Vilnius. Sustainability 2022, 14, 7894. [Google Scholar] [CrossRef]
- Vanderschuren, M.; Zuidgeest, M. Road safety and non-motorized transport in African Cities. In Non-Motorized Transport Integration into Urban Transport Planning in Africa; Routledge: Abingdon-on-Thames, UK, 2017; pp. 57–72. [Google Scholar]
- Litman, T. Evaluating Non-Motorized Transportation Benefits and Costs; Victoria Transport Policy Institute: Victoria, BC, Canada, 2012. [Google Scholar]
- Clifton, K.J.; Burnier, C.V.; Akar, G. Severity of injury resulting from pedestrian–vehicle crashes: What can we learn from examining the built environment? Transp. Res. Part D Transp. Environ. 2009, 14, 425–436. [Google Scholar] [CrossRef]
- Jamshidi, E.; Moradi, A.; Majdzadeh, R. Environmental risk factors contributing to traffic accidents in children: A case-control study. Int. J. Inj. Contr Saf. Promot. 2017, 24, 338–344. [Google Scholar] [CrossRef] [PubMed]
- Moradi, A.; Soori, H.; Kavousi, A.; Eshghabadi, F.; Nematollahi, S.; Zeini, S. Effective environmental factors on geographical distribution of traffic accidents on pedestrians, downtown Tehran city. Int. J. Crit. Illn. Inj. Sci. 2017, 7, 101–106. [Google Scholar] [CrossRef] [PubMed]
- Im, H.N.; Choi, C.G. The hidden side of the entropy-based land-use mix index: Clarifying the relationship between pedestrian volume and land-use mix. Urban. Stud. 2019, 56, 1865–1881. [Google Scholar] [CrossRef]
- World Health Organization. Urban Green Spaces and Health A Review of Evidence; WHO: Copenhagen, Denmark, 2016. [Google Scholar]
- Shabanikiya, H.; Hashtarkhani, S.; Bergquist, R.; Bagheri, N.; VafaeiNejad, R.; Amiri-Gholanlou, M.; Akbari, T.; Kiani, B. Multiple-scale spatial analysis of paediatric, pedestrian road traffic injuries in a major city in North-Eastern Iran 2015–2019. BMC Public Health 2020, 20, 722. [Google Scholar] [CrossRef]
- Fridman, L.; Pitt, T.; Rothman, L.; Howard, A.; Hagel, B. Driver and road characteristics associated with child pedestrian injuries. Accid. Anal. Prev. 2019, 131, 248–253. [Google Scholar] [CrossRef]
- Currie, J.; Hotz, V.J. Accidents will happen?: Unintentional childhood injuries and the effects of child care regulations. J. Health Econ. 2004, 23, 25–59. [Google Scholar] [CrossRef]
- Clark Labs. The TerrSet Help System; Clark University: Worcester, MA, USA, 2022. [Google Scholar]
- Dohoo, I.R.; Ducrot, C.; Fourichon, C.; Donald, A.; Hurnik, D. An overview of techniques for dealing with large numbers of independent variables in epidemiologic studies. Prev. Vet. Med. 1997, 29, 221–239. [Google Scholar] [CrossRef]
- Eastman, J.R. TerrSet Geospatial Monitoring and Modeling System; Clark University: Worcester, MA, USA, 2016; pp. 345–389. [Google Scholar]
- Clark, W.A.V.; Hosking, P.L. Statistical Methods for Geographers; Wiley: Hoboken, NJ, USA, 1986. [Google Scholar]
- Sperandei, S. Understanding logistic regression analysis. Biochem. Med. 2014, 24, 12–18. [Google Scholar] [CrossRef]
- Hussain, J.N. Sensitivity Analysis to Select the Most Influential Risk Factors in a Logistic Regression Model. Int. J. Qual. Stat. Reliab. 2008, 2008, 471607. [Google Scholar] [CrossRef]
- Raines, G.L.; Sawatzky, D.L.; Bonham-Carter, G.F. Incorporating expert knowledge: New fuzzy logic tools in ArcGIS 10. ArcUser 2010, 49, 8–13. [Google Scholar]
- Zaresefat, M.; Ahrari, M.; Reza Shoaei, G.; Etemadifar, M.; Aghamolaie, I.; Derakhshani, R. Identification of suitable site-specific recharge areas using fuzzy analytic hierarchy process (FAHP) technique: A case study of Iranshahr Basin (Iran). Air Soil Water Res. 2022, 15, 11786221211063848. [Google Scholar] [CrossRef]
- Eren, E.; Katanalp, B.Y. Fuzzy-based GIS approach with new MCDM method for bike-sharing station site selection according to land-use types. Sustain. Cities Soc. 2022, 76, 103434. [Google Scholar] [CrossRef]
- Leal, J.E. AHP-express: A simplified version of the analytical hierarchy process method. MethodsX 2020, 7, 100748. [Google Scholar] [CrossRef] [PubMed]
- Yoon, K. Systems selection by multiple attribute decision making. In Multiple Attribute Decision Making. Lecture Notes in Economics and Mathematical Systems; Springer: Berlin/Heidelberg, Germany, 1981. [Google Scholar]
- Yen, P.; Ziegler, S.; Huettmann, F.; Onyeahialam, A.I. Change detection of forest and habitat resources from 1973 to 2001 in Bach Ma National Park, Vietnam, using remote sensing imagery. Int. For. Rev. 2005, 7, 1–8. [Google Scholar] [CrossRef]
- Schweitzer, P.J. Perturbation theory and finite Markov chains. J. Appl. Probab. 1968, 5, 401–413. [Google Scholar] [CrossRef]
- Guan, D.; Li, H.; Inohae, T.; Su, W.; Nagaie, T.; Hokao, K. Modeling urban land use change by the integration of cellular automaton and Markov model. Ecol. Model. 2011, 222, 3761–3772. [Google Scholar] [CrossRef]
- Mosammam, H.M.; Nia, J.T.; Khani, H.; Teymouri, A.; Kazemi, M. Monitoring land use change and measuring urban sprawl based on its spatial forms: The case of Qom city. Egypt. J. Remote Sens. Space Sci. 2017, 20, 103–116. [Google Scholar]
- Mukherjee, S.; Shashtri, S.; Singh, C.K.; Srivastava, P.K.; Gupta, M. Effect of canal on land use/land cover using remote sensing and GIS. J. Indian Soc. Remote Sens. 2009, 37, 527–537. [Google Scholar] [CrossRef]
- Arsanjani, J.J.; Fibæk, C.S.; Vaz, E. Development of a cellular automata model using open source technologies for monitoring urbanisation in the global south: The case of Maputo, Mozambique. Habitat. Int. 2018, 71, 38–48. [Google Scholar] [CrossRef]
- Naghibi, F.; Delavar, M.R.; Pijanowski, B. Urban growth modeling using cellular automata with multi-temporal remote sensing images calibrated by the artificial bee colony optimization algorithm. Sensors 2016, 16, 2122. [Google Scholar] [CrossRef] [PubMed]
- Ozturk, D. Urban growth simulation of Atakum (Samsun, Turkey) using cellular automata-Markov chain and multi-layer perceptron-Markov chain models. Remote Sens. 2015, 7, 5918–5950. [Google Scholar] [CrossRef]
- Hagel, B.E.; Macpherson, A.; Howard, A.; Fuselli, P.; Cloutier, M.-S.; Winters, M.; Richmond, S.A.; Rothman, L.; Belton, K.; Buliung, R.; et al. The built environment and active transportation safety in children and youth: A study protocol. BMC Public Health 2019, 19, 728. [Google Scholar] [CrossRef]
- Singh, S.K.; Mustak, S.; Srivastava, P.K.; Szabó, S.; Islam, T. Predicting spatial and decadal LULC changes through cellular automata Markov chain models using earth observation datasets and geo-information. Environ. Process. 2015, 2, 61–78. [Google Scholar] [CrossRef]
- Rimal, B.; Zhang, L.; Keshtkar, H.; Wang, N.; Lin, Y. Monitoring and modeling of spatiotemporal urban expansion and land-use/land-cover change using integrated Markov chain cellular automata model. ISPRS Int. J. Geo-Inf. 2017, 6, 288. [Google Scholar] [CrossRef]
- Sun, Z.; Wang, J.; Chen, Y.; Lu, H. Influence factors on injury severity of traffic accidents and differences in urban functional zones: The empirical analysis of Beijing. Int. J. Environ. Res. Public Health 2018, 15, 2722. [Google Scholar] [CrossRef]
- Fitawok, M.B.; Derudder, B.; Minale, A.S.; Van Passel, S.; Adgo, E.; Nyssen, J. Modeling the Impact of Urbanization on Land-Use Change in Bahir Dar City, Ethiopia: An Integrated Cellular Automata–Markov Chain Approach. Land 2020, 9, 115. [Google Scholar] [CrossRef]
- Maasalo, I.; Lehtonen, E.; Summala, H. Drivers with child passengers: Distracted but cautious? Accid. Anal. Prev. 2019, 131, 25–32. [Google Scholar] [CrossRef]
- Chakravarthy, B.; Anderson, C.L.; Ludlow, J.; Lotfipour, S.; Vaca, F.E. The relationship of pedestrian injuries to socioeconomic characteristics in a large Southern California County. Traffic Inj. Prev. 2010, 11, 508–513. [Google Scholar] [CrossRef]
- Chimba, D.; Musinguzi, A.; Kidando, E. Associating pedestrian crashes with demographic and socioeconomic factors. Case Stud. Transp. Policy 2018, 6, 11–16. [Google Scholar] [CrossRef]
- Moradi, A.; Soori, H.; Kavousi, A.; Eshghabadi, F.; Jamshidi, E. Spatial factors affecting the frequency of pedestrian traffic crashes: A systematic review. Arch. Trauma Res. 2016, 5, e30796. [Google Scholar] [CrossRef] [PubMed]
Disclaimer/Publisher’s Note: The statements, opinions and data contained in all publications are solely those of the individual author(s) and contributor(s) and not of MDPI and/or the editor(s). MDPI and/or the editor(s) disclaim responsibility for any injury to people or property resulting from any ideas, methods, instructions or products referred to in the content. |
© 2023 by the authors. Licensee MDPI, Basel, Switzerland. This article is an open access article distributed under the terms and conditions of the Creative Commons Attribution (CC BY) license (https://creativecommons.org/licenses/by/4.0/).






